An Online Hybrid Model for Temperature Prediction of Wind Turbine Gearbox Components
Abstract
1. Introduction
2. Methodology
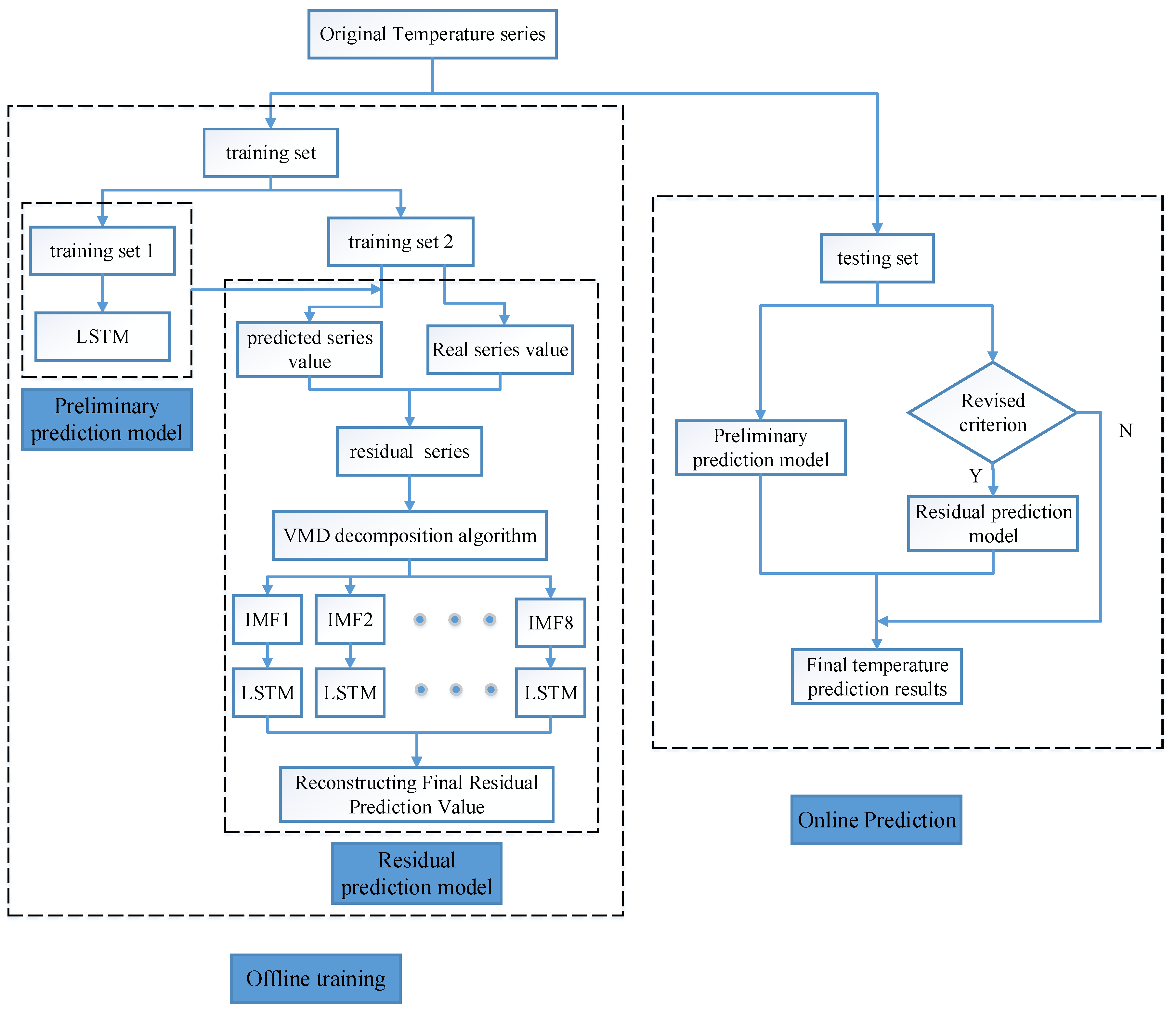
2.1. The Overall Framework of the Proposed Model
- The original temperature series was predicted by the LSTM model to generate preliminary prediction results. Meanwhile, error series was generated by comparing predicted values with actual values.
- Faced with the non-stationary, high-frequency and chaotic characteristics of error series, the VMD decomposition algorithm was employed to decompose it into sub-sequences of different frequencies. In order to apply the model to the online prediction process, as shown in Figure 2, a rolling data decomposition process was developed. In Figure 2, , and represent the original temperature series, the error series of the preliminary prediction and the frequency component of error series decomposed by the VMD algorithm respectively, where i is a time label and j stands for the labels of different frequency components.
- The prediction model of each frequency component was established by the error prediction model, and the final error prediction results were reconstructed based on the adaptive error correction algorithm.
- The final forecasting results were obtained by adding the error prediction results with the preliminary temperature prediction results. When the predicted temperature exceeds a certain threshold, a high-temperature warning should be carried out.
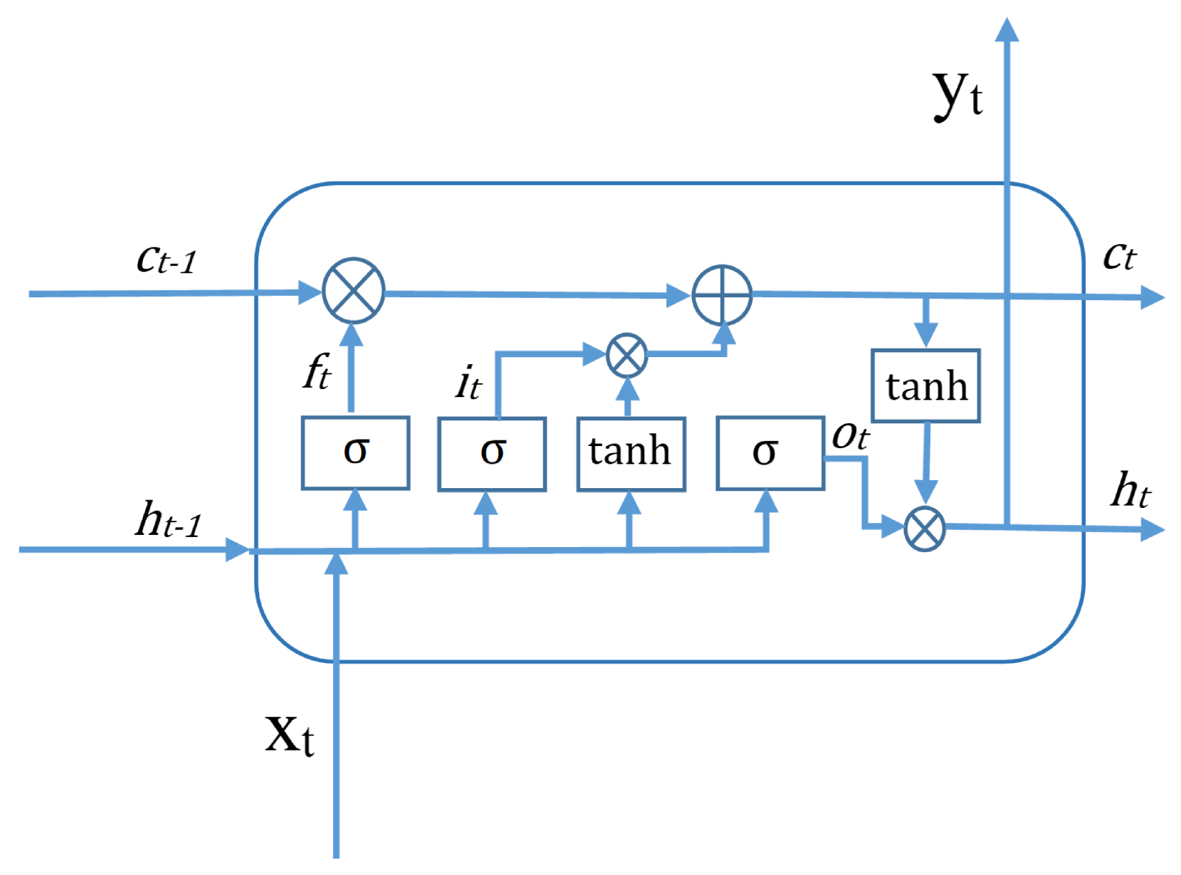
2.2. Preliminary Prediction Model
2.3. Adaptive Error Correction Model
2.3.1. The VMD Algorithm
2.3.2. Adaptive Error Correction Algorithm
| Algorithm 1 The adaptive error correction algorithm. |
|
2.4. Model Performance Evaluation
3. Case Study and Contrast Analysis
3.1. Data Description
3.2. Simulation Result
3.2.1. The Case of Decompose Algorithm
3.2.2. The Case of Gearbox Components Temperature Prediction
- (a)
- By comparing the predictive performance of LSTM, ELM, and BP, the forecasting accuracy of the LSTM model was higher than other prediction models under the same conditions. Take the prediction results of wind turbine one gearbox oil temperature as an example in Table 2, promoting of the MSE of the BP and ELM model by the LSTM model are 0.7129 and 0.4046, respectively. Thus, it can be seen that the LSTM model can learn more about the non-stationary and non-linear characteristics of temperature data to a certain extent.
- (b)
- The prediction model with error correction has higher accuracy than the single prediction model in general. There are some prediction results, such as ELM and ELM-EC prediction results of the gearbox input shaft temperature in Table 3, which can prove this point. However, there are some special cases with opposite results, which contains three LSTM and LSTM-EC prediction results of the gearbox output shaft temperature and so on in Table 4. Therefore, it can be seen that some residual series will lead to worsening correction results.
- (c)
- Whether with ELM or LSTM, the accuracy of the prediction model with adaptive error correction can be improved. For example, in the prediction results of gearbox oil temperature in Table 2, promoting of the MSE of the LSTM model by the LSTM-AEC model are 0.2317, 0.0654 and 0.0819, respectively.
- (d)
- In all the prediction models involved, the proposed hybrid model has the best forecasting performance than other comparative models. From Figure 6, Figure 7, Figure 8, Figure 9, Figure 10, Figure 11, Figure 12, Figure 13 and Figure 14, it can be seen that the predicted value of the proposed hybrid model in the high-temperature part is very accurate, which provides a guarantee for high-temperature warning of gearbox components. As shown in Figure 12 and Figure 14, the temperature of the gearbox output shaft exceeds the high-temperature warning threshold at several points in #1 and #3 respectively, such as the high-temperature series starting from time points 45, 218, 629 and 938 in #1.
4. Conclusions
Author Contributions
Funding
Acknowledgments
Conflicts of Interest
Abbreviations
| LSTM | Long short term memory neural network |
| VMD | Variational mode decomposition |
| LSTM-EC | Combination of long short term memory neural network and Error correction |
| LSTM-AEC | Combination of long short term memory neural network and Adaptive error correction |
| SCADA | Supervisory control and data acquisition |
| PCA | Principal component analysis |
| DBN | Deep belief network |
| ARIMA | Autoregressive integrated moving average |
| ARIMA-ARCH | Combination of autoregressive integrated moving Average and autoregressive conditional heteroskedasticity |
| ANN | Artificial neural network |
| SVM | Support vector machine |
| ELM | Extreme learning machine |
| WT | Wavelet transform |
| AR | Autoregressive |
| WPD | Wavelet packet decomposition |
| FEEMD | Fast ensemble empirical mode decomposition |
| WD | Wavelet decomposition |
| EMD | Empirical mode decomposition |
| EEMD | Ensemble empirical mode decomposition |
| CEEMDAN | Complete ensemble empirical mode decomposition |
| EWT | Empirical wavelet transform |
| RNN | Recurrent neural network |
| ADMM | Alternate direction method |
| IMF | Intrinsic mode function |
| MAPE | Mean absolute percentage error |
| MAE | Mean absolute error |
| MSE | Mean square error |
| BP | Back Propagation |
| ELM-EC | Combination of extreme learning machine and error correction |
| ELM-AEC | Combination of extreme learning machine and adaptive error correction |
| GA | Genetic algorithm |
| RBF | Radial basis function |
| ICEEMDAN | Improved complementary ensemble empirical mode decomposition with adaptive noise |
| Variables | Parameters |
| Input vectors of LSTM neural network | |
| Output of LSTM neural network | |
| The output results of LSTM input gate | |
| The output results of LSTM forget gate | |
| The output results of LSTM output gate | |
| The activation state of each cell | |
| The output results of memory unit | |
| , , , | The corresponding weight vectors |
| , , , | The corresponding weight vectors |
| , , , | The corresponding bias vectors |
| , , , | Vectors of all 1 corresponding to , , , |
| Transposition operation | |
| Dirac distribution | |
| Intrinsic mode function | |
| Center frequencies of corresponding modes | |
| K | Total number of modal components |
| f | The decomposed original signal |
| Quadratic multiplication factor | |
| Lagrangian multipliers | |
| The -norm symbol | |
| n | The number of iterations |
| The frequency form of the corresponding signal | |
| Sign function | |
| Update coefficient of | |
| d | Result of error prediction |
| m | Error series after correction |
| c | Error series before correction |
| The absolute value symbol | |
| g | Difference between and |
| , , | Threshold of Algorithm 1 |
| The original temperature series | |
| The error series of the preliminary prediction | |
| The frequency component decomposed by the VMD algorithm | |
| wind tubine one, wind turbine two and wind turbine three |
References
- Chen, J.; Zeng, G.Q.; Zhou, W.; Du, W.; Lu, K.D. Wind speed forecasting using nonlinear-learning ensemble of deep learning time series prediction and extremal optimization. Energy Convers. Manag. 2018, 165, 681–695. [Google Scholar] [CrossRef]
- Xiafei, L.; Ping, Y.; Hongxia, G.; Xiwen, W.U. Review of Fault Diagnosis Methods for Large Wind Turbines. Power Syst. Technol. 2017, 41, 3480–3491. [Google Scholar] [CrossRef]
- Helbing, G.; Ritter, M. Deep Learning for fault detection in wind turbines. Renew. Sustain. Energy Rev. 2018, 98, 189–198. [Google Scholar] [CrossRef]
- Jiang, G.; He, H.; Yan, J.; Xie, P. Multiscale Convolutional Neural Networks for Fault Diagnosis of Wind Turbine Gearbox. IEEE Trans. Ind. Electron. 2019, 66, 3196–3207. [Google Scholar] [CrossRef]
- Jiang, G.; Xie, P.; He, H.; Yan, J. Wind Turbine Fault Detection Using a Denoising Autoencoder With Temporal Information. IEEE/ASME Trans. Mechatron. 2018, 23, 89–100. [Google Scholar] [CrossRef]
- Odgaard, P.F.; Stoustrup, J. A Benchmark Evaluation of Fault Tolerant Wind Turbine Control Concepts. IEEE Trans. Control Syst. Technol. 2015, 23, 1221–1228. [Google Scholar] [CrossRef]
- Badihi, H.; Zhang, Y.; Hong, H. Wind Turbine Fault Diagnosis and Fault-Tolerant Torque Load Control Against Actuator Faults. IEEE Trans. Control Syst. Technol. 2015, 23, 1351–1372. [Google Scholar] [CrossRef]
- Casau, P.; Rosa, P.; Tabatabaeipour, S.M.; Silvestre, C.; Stoustrup, J. A set-valued approach to FDI and FTC of wind turbines. IEEE Trans. Control Syst. Technol. 2014, 23, 245–263. [Google Scholar] [CrossRef]
- Tabatabaeipour, S.M.; Odgaard, P.F.; Bak, T.; Stoustrup, J. Fault Detection of Wind Turbines with Uncertain Parameters: A Set-Membership Approach. Energies 2012, 5, 2424–2448. [Google Scholar] [CrossRef]
- Badihi, H.; Zhang, Y.; Hong, H. Fault-tolerant cooperative control in an offshore wind farm using model-free and model-based fault detection and diagnosis approaches. Appl. Energy 2017, 201, 284–307. [Google Scholar] [CrossRef]
- Peng, G.; Linlin, L.; Dengchang, M. Wind Turbine Gearbox Condition Monitoring with IPSO-BP. Acta Energiae Solaris Sin. 2012, 33, 439–445. [Google Scholar] [CrossRef]
- Zhongshan, H.; Ling, T.; Dong, X.; Yaozhong, W. Prediction of oil temperature variations in a wind turbine gearbox based on PCA and an SPC-dynamic neural network hybrid. J. Tsinghua Univ. Technol. 2018, 58, 539. [Google Scholar] [CrossRef]
- Hongbin, W.; Hong, W.; Qun, H.; Yueling, W.; Zhen, Z. Condition Monitoring Method for Wind Turbine Main Bearings Based on DBN. China Mech. Eng. 2018, 29, 948–953. [Google Scholar] [CrossRef]
- Mi, X.; Liu, H.; Li, Y. Wind speed prediction model using singular spectrum analysis, empirical mode decomposition and convolutional support vector machine. Energy Convers. Manag. 2019, 180, 196–205. [Google Scholar] [CrossRef]
- Masseran, N. Modeling the fluctuations of wind speed data by considering their mean and volatility effects. Renew. Sustain. Energy Rev. 2016, 54, 777–784. [Google Scholar] [CrossRef]
- Poggi, P.; Muselli, M.; Notton, G.; Cristofari, C.; Louche, A. Forecasting and simulating wind speed in Corsica by using an autoregressive model. Energy Convers. Manag. 2003, 44, 3177–3196. [Google Scholar] [CrossRef]
- Li, G.; Shi, J. On comparing three artificial neural networks for wind speed forecasting. Appl. Energy 2010, 87, 2313–2320. [Google Scholar] [CrossRef]
- Abdoos, A.A. A new intelligent method based on combination of VMD and ELM for short term wind power forecasting. Neurocomputing 2016, 203, 111–120. [Google Scholar] [CrossRef]
- Wang, H.; Wang, G.; Li, G.; Peng, J.; Liu, Y. Deep belief network based deterministic and probabilistic wind speed forecasting approach. Appl. Energy 2016, 182, 80–93. [Google Scholar] [CrossRef]
- Wang, H.Z.; Li, G.Q.; Wang, G.B.; Peng, J.C.; Jiang, H.; Liu, Y.T. Deep learning based ensemble approach for probabilistic wind power forecasting. Appl. Energy 2017, 188, 56–70. [Google Scholar] [CrossRef]
- Liu, H.; Mi, X.; Li, Y. Smart deep learning based wind speed prediction model using wavelet packet decomposition, convolutional neural network and convolutional long short term memory network. Energy Convers. Manag. 2018, 166, 120–131. [Google Scholar] [CrossRef]
- Liu, H.; Tian, H.; Liang, X.F.; Li, Y.F. Wind speed forecasting approach using secondary decomposition algorithm and Elman neural networks. Appl. Energy 2015, 157, 183–194. [Google Scholar] [CrossRef]
- Mi, X.W.; Liu, H.; Li, Y.F. Wind speed forecasting method using wavelet, extreme learning machine and outlier correction algorithm. Energy Convers. Manag. 2017, 151, 709–722. [Google Scholar] [CrossRef]
- Naik, J.; Bisoi, R.; Dash, P. Prediction interval forecasting of wind speed and wind power using modes decomposition based low rank multi-kernel ridge regression. Renew. Energy 2018, 129, 357–383. [Google Scholar] [CrossRef]
- Meng, A.; Ge, J.; Yin, H.; Chen, S. Wind speed forecasting based on wavelet packet decomposition and artificial neural networks trained by crisscross optimization algorithm. Energy Convers. Manag. 2016, 114, 75–88. [Google Scholar] [CrossRef]
- Liu, D.; Wang, J.; Wang, H. Short-term wind speed forecasting based on spectral clustering and optimised echo state networks. Renew. Energy 2015, 78, 599–608. [Google Scholar] [CrossRef]
- Wang, Y.; Wang, J.; Wei, X. A hybrid wind speed forecasting model based on phase space reconstruction theory and Markov model: A case study of wind farms in northwest China. Energy 2015, 91, 556–572. [Google Scholar] [CrossRef]
- Wang, L.; Li, X.; Bai, Y. Short-term wind speed prediction using an extreme learning machine model with error correction. Energy Convers. Manag. 2018, 162, 239–250. [Google Scholar] [CrossRef]
- Liu, H.; Mi, X.; Li, Y. Smart multi-step deep learning model for wind speed forecasting based on variational mode decomposition, singular spectrum analysis, LSTM network and ELM. Energy Convers. Manag. 2018, 159, 54–64. [Google Scholar] [CrossRef]
- Liu, H.; Duan, Z.; Han, F.Z.; Li, Y.F. Big multi-step wind speed forecasting model based on secondary decomposition, ensemble method and error correction algorithm. Energy Convers. Manag. 2018, 156, 525–541. [Google Scholar] [CrossRef]
- Wang, S.; Zhang, N.; Wu, L.; Wang, Y. Wind speed forecasting based on the hybrid ensemble empirical mode decomposition and GA-BP neural network method. Renew. Energy 2016, 94, 629–636. [Google Scholar] [CrossRef]
- Yin, H.; Dong, Z.; Chen, Y.; Ge, J.; Lai, L.L.; Vaccaro, A.; Meng, A. An effective secondary decomposition approach for wind power forecasting using extreme learning machine trained by crisscross optimization. Energy Convers. Manag. 2017, 150, 108–121. [Google Scholar] [CrossRef]
- Hochreiter, S.; Schmidhuber, J. Long Short-term Memory. Neural Comput. 1997, 9, 1735–1780. [Google Scholar] [CrossRef] [PubMed]
- Yan, K.; Wang, X.; Du, Y.; Jin, N.; Huang, H.; Zhou, H. Multi-Step Short-Term Power Consumption Forecasting with a Hybrid Deep Learning Strategy. Energies 2018, 11, 89. [Google Scholar] [CrossRef]
- Cao, Y.; Gui, L. Multi-Step wind power forecasting model Using LSTM networks, Similar Time Series and Light GBM. In Proceedings of the 5th International Conference on Systems and Informatics (ICSAI), Nanjing, China, 10–12 November 2018; pp. 192–197. [Google Scholar] [CrossRef]
- Dragomiretskiy, K.; Zosso, D. Variational Mode Decomposition. IEEE Trans. Signal Process. 2014, 62, 531–544. [Google Scholar] [CrossRef]














| Methods | Article | Data | Model | |
|---|---|---|---|---|
| prediction methods | statistical methods | Masseran et al. [15] | single-variable | ARIMA-ARCH |
| Poggi et al. [16] | single-variable | AR | ||
| conventional machine learning methods | Huang et al. [12] | multi-variable | PCA, NARX | |
| Li et al. [17] | single-variable | ANN, RBF | ||
| Abdoos et al. [18] | single-variable | ELM | ||
| deep learning methods | Wang et al. [13] | multi-variable | DBN | |
| Wang et al. [19] | single-variable | DBN | ||
| Wang et al. [20] | single-variable | CNN | ||
| optimization methods | signal processing techniques | Liu et al. [22] | single-variable | WPD, FEEMD |
| Mi et al. [23] | single-variable | WPD, EMD | ||
| Naik et al. [24] | single-variable | VMD | ||
| parameter optimization techniques | Meng et al. [25] | single-variable | crisscross optimization | |
| Liu et al. [26] | multi-variable | GA | ||
| error correction techniques | Wang et al. [27] | single-variable | Markov | |
| Wang et al. [28] | single-variable | ICEEMDAN-ARIMA |
| Model | Wind Turbine One | Wind Turbine Two | Wind Turbine Three | ||||||
|---|---|---|---|---|---|---|---|---|---|
| MSE | MAE | MAPE | MSE | MAE | MAPE | MSE | MAE | MAPE | |
| BP | 1.5008 | 0.9053 | 1.6086 | 1.5409 | 0.9932 | 1.8618 | 1.7483 | 1.0916 | 1.7954 |
| ELM | 1.1925 | 0.8580 | 1.4192 | 0.7639 | 0.6582 | 1.2515 | 1.8713 | 1.1128 | 1.7849 |
| LSTM | 0.7879 | 0.6476 | 1.0912 | 0.7425 | 0.6000 | 1.1564 | 0.7419 | 0.6194 | 1.0679 |
| ELM-EC | 0.8974 | 0.5929 | 1.0725 | 0.9790 | 0.6494 | 1.2663 | 0.9749 | 0.6270 | 1.1342 |
| LSTM-EC | 0.7373 | 0.5228 | 0.9471 | 0.8368 | 0.5815 | 1.1278 | 0.8096 | 0.5618 | 1.0225 |
| ELM-AEC | 0.6858 | 0.5438 | 0.9686 | 0.7066 | 0.5819 | 1.1310 | 0.7355 | 0.5911 | 1.0601 |
| LSTM-AEC | 0.5562 | 0.4902 | 0.8728 | 0.6771 | 0.5343 | 1.0401 | 0.6600 | 0.5426 | 0.9691 |
| Model | Wind Turbine One | Wind Turbine Two | Wind Turbine Three | ||||||
|---|---|---|---|---|---|---|---|---|---|
| MSE | MAE | MAPE | MSE | MAE | MAPE | MSE | MAE | MAPE | |
| BP | 2.5913 | 1.0706 | 1.8015 | 1.9533 | 0.9144 | 1.6179 | 2.6841 | 1.0255 | 1.6514 |
| ELM | 1.6284 | 1.0104 | 1.5815 | 1.3447 | 0.7964 | 1.3750 | 2.3209 | 1.1940 | 1.8400 |
| LSTM | 1.1318 | 0.7194 | 1.2076 | 1.1029 | 0.5708 | 1.0103 | 1.6469 | 0.7458 | 1.1956 |
| ELM-EC | 1.4474 | 0.7071 | 1.1817 | 1.4839 | 0.7152 | 1.2518 | 2.3193 | 0.8454 | 1.3877 |
| LSTM-EC | 1.2412 | 0.6557 | 1.0925 | 1.2526 | 0.6527 | 1.1379 | 1.9056 | 0.7704 | 1.2582 |
| ELM-AEC | 1.1376 | 0.6430 | 1.0502 | 1.2871 | 0.6593 | 1.1627 | 1.6162 | 0.7207 | 1.1668 |
| LSTM-AEC | 1.0052 | 0.5630 | 0.9349 | 1.0691 | 0.5704 | 0.9981 | 1.5309 | 0.6614 | 1.0809 |
| Model | Wind Turbine One | Wind Turbine Two | Wind Turbine Three | ||||||
|---|---|---|---|---|---|---|---|---|---|
| MSE | MAE | MAPE | MSE | MAE | MAPE | MSE | MAE | MAPE | |
| BP | 3.9916 | 1.2172 | 2.0092 | 3.1086 | 1.1294 | 1.9873 | 3.5203 | 1.2143 | 1.9511 |
| ELM | 3.1493 | 1.3990 | 2.1770 | 2.0997 | 0.9992 | 1.7154 | 3.4253 | 1.4656 | 2.2725 |
| LSTM | 2.2322 | 0.9961 | 1.7227 | 1.7538 | 0.8150 | 1.4096 | 2.3699 | 0.9408 | 1.5193 |
| ELM-EC | 3.1834 | 1.0349 | 1.7282 | 2.4298 | 0.9219 | 1.5838 | 3.4413 | 1.0565 | 1.7332 |
| LSTM-EC | 2.7991 | 0.9691 | 1.6238 | 2.1177 | 0.8580 | 1.4753 | 3.0108 | 0.9840 | 1.6220 |
| ELM-AEC | 2.2232 | 0.8794 | 1.4491 | 2.0220 | 0.8294 | 1.4387 | 2.4348 | 0.9101 | 1.4894 |
| LSTM-AEC | 2.0654 | 0.8140 | 1.3872 | 1.6990 | 0.7347 | 1.2785 | 2.2739 | 0.8257 | 1.3676 |
© 2019 by the authors. Licensee MDPI, Basel, Switzerland. This article is an open access article distributed under the terms and conditions of the Creative Commons Attribution (CC BY) license (http://creativecommons.org/licenses/by/4.0/).
Share and Cite
Zhao, Q.; Bao, K.; Wang, J.; Han, Y.; Wang, J. An Online Hybrid Model for Temperature Prediction of Wind Turbine Gearbox Components. Energies 2019, 12, 3920. https://doi.org/10.3390/en12203920
Zhao Q, Bao K, Wang J, Han Y, Wang J. An Online Hybrid Model for Temperature Prediction of Wind Turbine Gearbox Components. Energies. 2019; 12(20):3920. https://doi.org/10.3390/en12203920
Chicago/Turabian StyleZhao, Qiang, Kunkun Bao, Jia Wang, Yinghua Han, and Jinkuan Wang. 2019. "An Online Hybrid Model for Temperature Prediction of Wind Turbine Gearbox Components" Energies 12, no. 20: 3920. https://doi.org/10.3390/en12203920
APA StyleZhao, Q., Bao, K., Wang, J., Han, Y., & Wang, J. (2019). An Online Hybrid Model for Temperature Prediction of Wind Turbine Gearbox Components. Energies, 12(20), 3920. https://doi.org/10.3390/en12203920
