Next Article in Journal
Study of An Innovative Approach of Roof Presplitting for Gob-Side Entry Retaining in Longwall Coal Mining
Previous Article in Journal
Weighting Factor Selection of the Ensemble Model for Improving Forecast Accuracy of Photovoltaic Generating Resources
 
 
Font Type:
Arial Georgia Verdana
Font Size:
Aa Aa Aa
Line Spacing:
Column Width:
Background:
Article

Blockchain in Energy Efficiency: Potential Applications and Benefits

1
Department of Electrical & Electronic Engineering, National University of Ireland, Galway H91 TK33, Ireland
2
International Energy Research Centre, Cork T12 R5CP, Ireland
*
Author to whom correspondence should be addressed.
Energies 2019, 12(17), 3317; https://doi.org/10.3390/en12173317
Submission received: 15 August 2019 / Revised: 21 August 2019 / Accepted: 23 August 2019 / Published: 28 August 2019

Abstract

Blockchain technology is ready to disrupt nearly every industry and business model, and the energy sector is no exception. Energy businesses across the world have already started exploring the use of blockchain technology in large-scale energy trading systems, peer-to-peer energy trading, project financing, supply chain tracking, and asset management among other applications. Information and Communication Technologies (ICTs) recently started revolutionizing the energy landscape, and now blockchain technology is providing an additional opportunity to make the energy system more intelligent, efficient, transparent, and secure in the longer term. The idea of this paper is to examine more closely the use of blockchain technology for its possible application in the energy efficiency industry and to determine how it could make energy efficiency markets more secure and transparent in the longer term. This paper examines in detail the key benefits and implications of using blockchain in the energy efficiency sector through the presentation and discussion of two case studies as possible blockchain applications—(i) the UK Energy Company Obligation scheme and (ii) the Italian White Certificate Scheme. We have presented how the key issues around trading energy efficiency savings—correctly estimating the savings, data transparency among stakeholders, and inefficient administrative processes—can be solved through the application of a blockchain-based smart contract system. Finally, this paper presents an implementation of a smart contract for trading of energy-saving certificates achieved via execution of smart contract transactions on the Ethereum blockchain.

1. Introduction

Blockchain technology has recently emerged as a key technology in the digital revolution of the energy sector and several international experts [1,2,3] have identified blockchain potential for the energy world. It is ready to transform the way citizens and businesses have been engaged in the energy sector for the last several decades. Information and Communication Technologies (ICTs) and blockchain are key enabling technologies for the decentralization, digitalization, and democratization of the energy sector, and will give enormous power to energy consumers to understand, produce, monitor, and control their energy requirements. Furthermore, it will also facilitate the ability of energy consumers to monetize their excess energy which may have come from either generation or energy savings. This paper explores the application of blockchain technology to solve the current energy efficiency market challenges and proposes a smart contract system for trading of energy-saving certificates on a trusted and secure digital transaction platform without the need for any third party.

1.1. Blockchain Technology

Blockchain is a distributed ledger technology which is managed by peers on a peer-to-peer network. This technology exists without a central administrator or centralized data storage. Data could be spread across several sites and the data quality is maintained by replicating and encrypting the database. On 31 October 2008, the concept of blockchain came into existence via a white paper, written by a person named Satoshi Nakamoto [4]. He came up with the idea of bitcoin transactions on a platform where the online payments could be sent directly from one peer to another peer without going through a financial institution. His main idea was to develop a trustless [5] system that solves the double-spending problem using a peer-to-peer distributed ledger technology through a computational proof of the chronological order of transactions. The term, blockchain, refers to a chain of blocks where each block stores a group of information about its past, present, and future. Each block plays a key role in connecting with the previous block, and with the following block, as soon as it comes into the system, to be a part of the chain. The main role of each block is to record, validate, and distribute the transactions among other blocks. This means that a block in the chain cannot be removed or altered as this would change every subsequent block. A simple block diagram has been shown in Figure 1 to understand the basic concept of blockchain where the key purpose and information contained in each block has been shown.

1.2. Blockchain Technology Types and Characteristics

There are three main types of blockchain typically discussed: (a) public, (b) private, and (c) consortium blockchain [6]. These technology types differ in terms of their accessibility, managing permissions, and operating characteristics so each blockchain type lends itself to different applications and use cases. The important characteristics of these three types of blockchain have been explained and compared in Table 1.

1.3. Current Blockchain in Energy Applications

The energy sector is in transition and is facing several challenges associated with integrating distributed renewable energy sources in the existing centralized energy system. Digital opportunities such as Internet of Things (IOT) [9] and blockchain are acting as enablers for the creation of a decentralized and democratized energy system. Blockchain is being tested for various applications in the energy sector as a means of solving security and transparency related issues as well as for improving the process efficiency through the provision of a decentralized authority concept, thus creating a win-win situation for all the stakeholders.
Figure 2 shows the key blockchain based energy applications. In energy trading applications either at the wholesale [10] or local level, such as peer-to-peer energy trading [11,12], blockchain will provide a reliable verification process for trading without needing authentication from a third party. Having a standardized global blockchain infrastructure can also provide frictionless cross-border energy trading. Blockchain will act as an enabler for prosumers to participate in the local energy market where they can rely on technology which has the potential to make the transactions faster, simpler, and cheaper than a traditional centralized energy system. Blockchain is also being tested in electric vehicle (EV) charging facilities where it will enable access to all charging points for EV drivers by creating a network of EVs and charging facilities, and creating an easy payment and efficient settlement process between all stakeholders. Some energy companies are also exploring blockchain applications in supply and value chains with the aim of providing better visibility and reduced asset loss from production to consumption. Project financing is also being investigated where blockchain is being applied to improve the transparency and liquidity of payments.

2. A Review on Blockchain in Energy Efficiency

The fast-paced innovation in digital technologies and the increasing interest of consumers in energy efficiency are providing significant opportunities to transition to a lower carbon energy system. Recently, distributed ledger technologies, especially blockchain, have gained substantial popularity in making the energy sector more secure, transparent, and sustainable. Blockchain has been explored for several applications in the energy sector as mentioned in the previous section. It has been discussed extensively in the context of P2P energy trading and there are a number of articles available describing this idea [13,14,15,16,17], as well as a number of early product offerings [10,18,19,20]. However, our literature review found that blockchain is still just a concept in terms of its application to energy efficiency which is yet to be fully explored. There are only a limited number of articles on this subject, so the aim of this section is to highlight those key literatures, media articles, blogs, or any other relevant write-ups where the idea has been brainstormed.
Energy Service Companies (ESCOs) are looking for possible blockchain applications to reduce the complexity of energy performance contracting (EPC) [21]. The prevalence of EPC business models has significantly grown over last couple of years [22] and EPCs have become a popular method of improving building energy efficiency. The challenge with the EPC model is that it involves multiple stakeholders who keep their own records of energy baseline data, cost of technology implementation, project expenses, and level of energy savings achieved, which can create disputes between the stakeholders when payment becomes due. It has also been highlighted that the smart contract feature will significantly reduce the transaction costs and, therefore, ESCOs will have an opportunity to undertake smaller projects because the time and costs associated with setting up and administering each EPC will be significantly reduced [21]. This can help to increase the number of ESCO projects, and as a result, the total amount of energy savings that can be realized. A study by Gurcan et al. developed a working prototype where blockchain technology was applied to EPC and removed the need for third party auditors to carry out measurement and verification of large volumes of baseline and actual consumption data [23].
Ethan [24] has discussed the interesting concept of how blockchain could improve the valuing of energy efficiency. This includes a discussion of how the energy savings could be encrypted and shared over a blockchain platform to improve the energy efficiency market transparency, security of the information, and reliability of the service. The American Council for Energy Efficient Economy (ACEEE) is also exploring how blockchain could be leveraged to improve the measurement and verification process and how it can facilitate a more fluid energy market [24]. Toyo [25] has discussed how the application of blockchain technology could improve the supply side energy efficiency and how it can address energy poverty by enabling a decentralized energy system.
In the context of energy-related certification schemes, a recent study examined the potential for using blockchain to trade Guarantee of Origin (GoO) certificates [26], also known as green certificates. A green certificate is issued by the regulator to renewable energy generators for every megawatt hour (MWh) of certified renewable energy produced. These green certificates record details about when, where, how, and by whom it was generated. This certificate also records who owns the green assets associated with that clean energy. The certificates can be transferred, bought, sold, or retired, but the process for transacting these certificates is cumbersome and opaque. The study carried out by Castellanos et al. [26] showed that blockchain can be used to ensure authenticity of green certificates, increase transparency of the system, and reduce transactional costs by removing the need for a third-party regulator to administer the scheme.

3. Benefits of a Blockchain Integrated Energy Efficiency Market

Energy efficiency has already a huge potential to deliver the most positive impact. According to the International Energy Agency’s Energy Efficiency 2018 report, improving energy efficiency would reduce energy bills for consumers by more than $500 billion dollars per year [27]. As the technology like blockchain will evolve, it will provide the opportunity to consumers to trade their excess energy. Consumers will be further driven towards energy savings and improving the energy efficiency of their homes as they will have an extra incentive to monetize their excess energy. As the energy efficiency market is expected to grow over time, blockchain technology could significantly improve the overall administrative processes, transparency, cost, and trust between different stakeholders. Some of the key benefits are shown in Figure 3 and explained below:
  • Encryption of energy savings: Encryption is a process of converting data or any information into a code to prevent unauthorized access. Encrypting the energy savings and sharing it over the blockchain has the potential to make the market secure. Energy baseline and savings data is one of the most important assets for the energy efficiency market and several transactions, from bank payments to fees paid to energy service companies and technology providers, rely on this. Securing data has become a critical issue in this digitalized world and blockchain can provide the opportunity to secure the energy savings data of customers for a more secure energy efficiency market.
  • Exchange of energy savings: For the case of peer-to-peer energy trading, we have thus far talked about the trading of excess electricity generation. But what if people want to trade energy savings in their locality? Can energy savings be built up and exchanged in return for a new energy efficiency product that one may want to purchase? Blockchain technology seems to have some potential here as the data regarding energy savings could be encrypted and stored over the blockchain platform for balancing the energy bill or purchasing additional energy services.
  • Properly value energy savings: Valuing of energy efficiency has been very difficult [24] as in many cases the benefits of energy efficiency cannot be technically measured or evaluated. Blockchain, along with information and communication technologies and process automation, could help to a certain extent in valuing the energy savings and their associated benefits [28].
  • Increased transparency: As blockchain is a distributed ledger technology, data can be shared in a transparent manner on a secured and tamperproof platform. Tampering with the data shared on the blockchain platform is a highly expensive and technically infeasible process. Blockchain is a trustless system and each data shared with other blocks is verified by all the blocks on the chain, meaning that all the blocks will have information regarding the energy savings data [29,30].
  • Lower transaction cost: Blockchain requires no intermediaries and the transaction could happen peer-to-peer directly which reduces the complexity of the process and the associated costs. In this way, it can significantly reduce the transaction cost of administering energy related contracts. In case of the energy efficiency market, especially in energy performance contracting, streamlining ESCOs, banks, utilities, and customers through a blockchain process can reduce the transaction cost.
  • Increased reliability: Trust is important in this new world, especially around data management when data could be stored either at a single point or, across multiple account books belonging to different stakeholders without any process automation. If data is stored at a single point, it would be very hard to track and audit due to the time taken to collect the required information. As blockchain is a trustless distributed ledger technology where data is stored in different blocks, it can significantly improve the reliability of the overall system.
  • Increased security and customer trust: Blockchain is made secure through its cryptography processes which means that customers’ energy saving data, information from financial institutions, or data relating to any stakeholders in the energy efficiency market will be encrypted. Through smart contract features, blockchain can also make the process automated rather than manual which can help improve customer trust in the system.
  • Increased market success: When the blockchain technology is applied to the energy efficiency market, for example, energy performance contracting, it can bring security, transparency, trust, reduced administrative cost, authorization of energy savings, and payments in an automated way. This will bring the next level of success to the energy efficiency market. ICTs and blockchain can greatly reduce the market barriers and set a new success trajectory for energy efficiency.

4. Blockchain Applications in Existing Energy Efficiency Schemes

Blockchain technology has potential to improve transparency and customer trust and could be applied to transform several energy efficiency programs. It can give consumers an extra incentive to engage in energy efficiency and energy saving initiatives by providing them with the ability to trade these savings and generate extra income through an automated system based around smart contracts.
Article 7 of the Energy Efficiency Directive requires Member States to introduce Energy Efficiency Obligation Schemes (EEOS) [31]. This places a requirement on energy companies to reduce sales of energy by 1.5% annually through the implementation of energy efficiency projects. Member States have taken a variety of approaches to achieve this target, one of which is the introduction of a White Certificate Scheme (WCS). To date WCSs have been implemented in some form in the UK, France, Italy, and (more recently) Poland. The specific method of deployment varies in each country, but in general WCSs require that:
  • White certificates are issued by a regulatory body (normally the energy regulator in the Member State) to certify that a reduction of energy consumption has been achieved.
  • Obligated parties (usually energy suppliers and/or distributors) must demonstrate that they have met their energy saving obligations by surrendering to the regulator an amount of white certificates that corresponds to their target for energy savings at the end of each year.
  • The obligated party can obtain white certificates either through implementing approved energy efficiency projects and having the regulator issue certificates to them directly, or by purchasing white certificates from a third party either directly or via a spot market. Obligated parties that are not able to surrender a sufficient quantity of white certificates to cover their obligations at the end of the year must pay a fine.
  • The spot market for White Certificates must be operated by an independent body which must register and verify all the transactions that occur.

4.1. Case Study 1: The Italian White Certificate Scheme

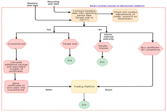
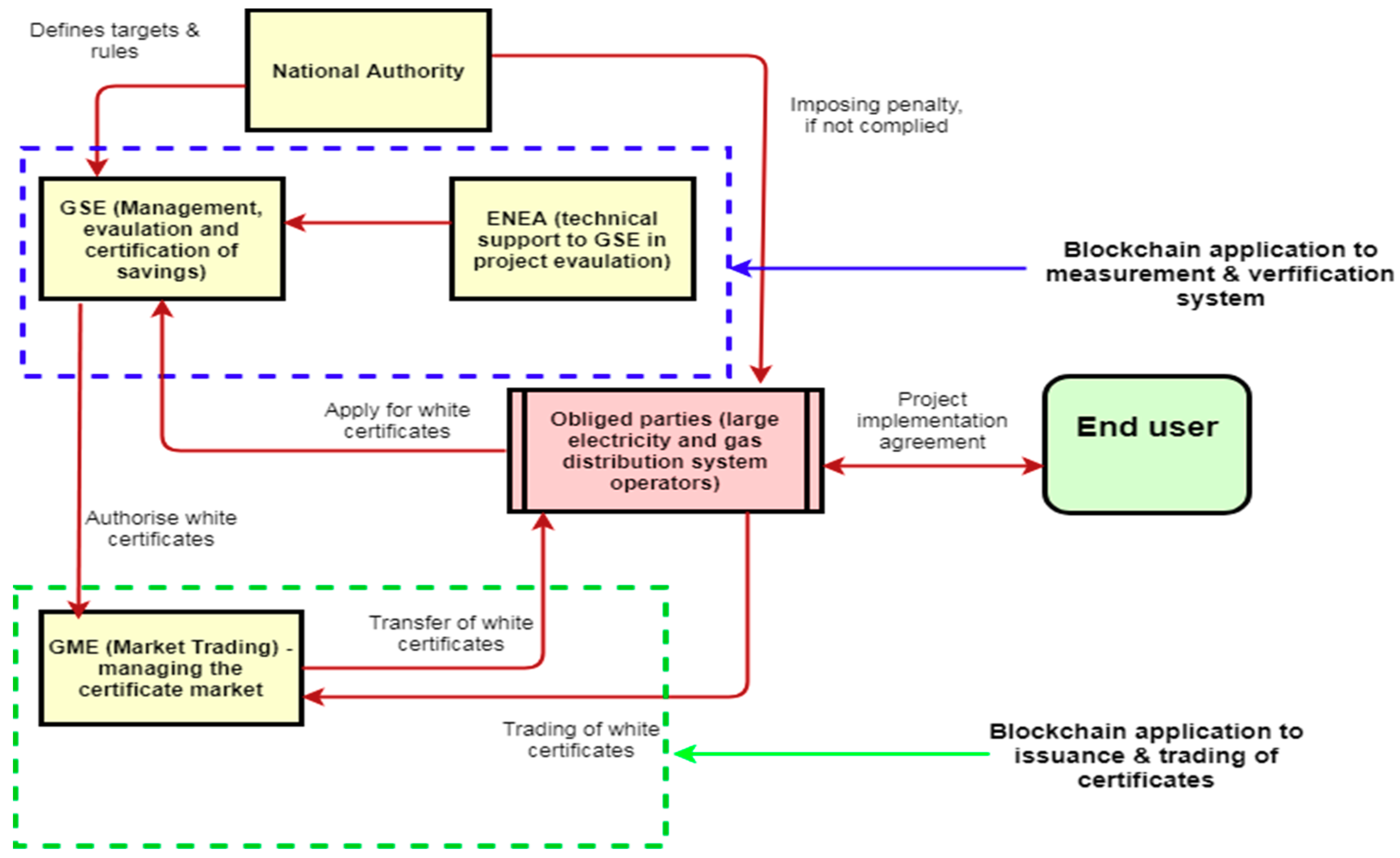
The Italian White Certificate Scheme (WCS) is one of the most successful examples of a trading scheme that aims to improve the energy efficiency of end users. The WCS is also reported as having the highest potential for promoting energy efficiency in Italian industries and is estimated to be able to achieve at least 60% of the 2020 target of EU Directive 2012/27/EU [32]. The scheme provides an obligation to electricity and natural gas distribution system operators (DSOs) who have more than 50,000 customers, to achieve an annual energy saving target either by implementing energy-efficient solutions among end users or by buying white certificates from other DSOs equal to their obligation, or a combination of the two. Each white certificate corresponds to one ton of oil equivalent (toe) and is issued by the regulator whenever additional energy savings are made compared to the target. A simple block diagram of the Italian White Certificates scheme is shown in Figure 4 and it can be seen that a number of stakeholders are involved in this scheme to carry out different activities. The detailed workings of this scheme have been explained by Dario Di Santo et al. in [33]. There are two important processes—measurement and verification (M&V) and issuance and trading of white certificates. These are complex processes that are not completely transparent in nature. Blockchain technology can significantly enhance the trust between the different stakeholders and make these processes more reliable [34]. A smart contract, stored on blockchain technology, could be designed which can have all the conditions from M&V to trading of certificates as shown in Figure 5. The blockchain technology will enable end users to trade their white certificates seamlessly and securely, helping one user to achieve recognition for their additional energy savings while the other user can comply with their obligation. It can also help in tracking the white certificates with its unique id from its origin to its surrender. There will be no need to have a centralized entity to manage and approve the trading as it can be directly managed through the smart contract which will significantly reduce the administration cost of managing the trading and can also motivate other smaller consumers who were previously unable to participate due to high transaction costs, to take part in the scheme. Blockchain will also enhance the transaction speed as third party approval for the trading will no longer be necessary.

4.2. Case Study 2: The UK Energy Company Obligation Scheme

The UK is delivering its targets under Article 7 of the Energy Efficiency Directive through the implementation and management of the Energy Company Obligation (ECO) scheme. This programme places a requirement on energy suppliers with more than 250,000 domestic customers who supply greater than 500 GWh of electricity or 1400 GWh of gas to promote and install measures that improve domestic energy efficiency [36]. The intention is to reduce the amount of energy required to heat homes through the installation of energy efficiency measures (such as insulation, more efficient boilers, and smart heating controls [37]), with the ultimate aim of reducing energy poverty in vulnerable households. The targets for each obligated energy supplier are set by the regulator, Ofgem, who is also responsible for determining whether each supplier has met their obligations, auditing the scheme, preventing fraudulent compliance claims, and reporting progress to the UK Government [38]. Recently, energy suppliers have been allowed to trade their obligations with other obligated suppliers and Ofgem is also responsible for administering the trading arrangements.
In order for this scheme to work effectively all stakeholders in the value chain including installers of energy efficiency measures, energy suppliers, and the UK government must trust Ofgem to administer the scheme efficiently, effectively, and with integrity. Whilst using this type of centralized third-party system is the currently accepted method of ensuring transparency through any supply chain, its weakness is that the system relies on the integrity of those system operators and their ability to keep the data that they manage secure. The system is therefore open to failures due to organizational bias, external hackers, or fraudulent activity. The use of blockchain could overcome this issue.
Blockchain can be used to create a decentralized public digital ledger to record all transactions relating to the delivery of the ECO scheme. A smart contract could be developed using the blockchain technology that records every installation of an ECO measure at a domestic property by a certified installer based on a set of verifiable criteria. This could even be linked to energy consumption before and after installation so that actual, rather than deemed energy savings can be used to demonstrate compliance. By its nature, the blocks on the ledger are linked, meaning that the new entry depends on the content of the previous block which prevents any block being altered retroactively as this would change all the subsequent blocks. Since every actor in the value chain is able to add blocks to the blockchain using their own digital signature as verification of the authenticity of the transaction, peer-to-peer trading can occur directly between installer and energy supplier, or even between energy suppliers allowing them to trade their obligations directly without the need for a market operator to verify transactions. This could potentially reduce the administration costs for the ECO scheme whilst at the same time increasing the level of trust in the scheme.

5. Blockchain-Based Smart Contract System for Energy Saving Certificates

In the previous section, we briefly introduced smart contract features in management systems for energy saving certificates as a way to overcome issues like reliance on third parties, improving security of data, data audits and logs, and easy management of trading of energy saving certificates. Critically, blockchain will also provide immutability of data. The blockchain-enabled smart contract system will help end users to trade their energy saving certificates securely, helping one user to achieve recognition for their additional energy savings and at the same time allowing another user to comply with their obligation. It will also help in tracking the energy saving certificates with its unique identification number from its origin to the process end. All the data access permissions are stored in the smart contracts by enabling authenticated users to have access and control over data. In this paper, the implementation of a smart contract management system for energy saving certificates (Figure 6) is prototyped using the Ethereum Blockchain platform.
Smart contracts are written in Solidity, a high-level programming language. Solidity is a programming language specially designed for writing smart contracts on the Ethereum virtual machine (EVM). It is a statically typed language to develop decentralised applications on the EVM and provides a self-execution mechanism for the business logics which are embodied in the smart contracts. The Koven test network has been used alongside Metamask as an Ethereum wallet. The Kovan test network is the Ethereum blockchain which uses identical technology like the Mainnet Ethereum blockchain. The main purpose of designing this smart contract system is to implement such a platform where the trading of energy saving certificates could be made possible in an efficient way, thus eliminating the third-party requirement. The main elements of the smart contracts are embodied in functions, events, state variables, and modifiers. Figure 7 shows the main energy saving certificate function, which maps the buyer, seller, and regulatory authority to the transaction event. We initialize the contract through the function Sell (), declare variables, functions, and set the owner as msg.sender. The modifier function, onlyOwner, is used with the Sell () function every time it is executed by the owner of the smart contract and validates the owner to sell the Overachieved () amount of energy. Solidity smart contract components are well defined in the Figure 7, which shows how a smart contract has been created, and different interactions between different functions can be seen to run the transactions in the system. The first line in the source code shows that this program is written for the solidity version 0.4.15. Pragma specifies the instruction given to the compiler about how to treat the source code components. This smart contract presents a collection of functions and data (its states), which resides on the specific address on the Ethereum blockchain. In this paper the owner is the regulatory authority who is responsible for trading of energy-saving certificates.
Figure 8 shows a smart contract running in the Ethereum network, the transaction flow and how Metamask signs the transactions using the owner’s private key. To verify that for every transaction all relevant information is stored, we use Etherscan [1]. Etherscan is the leading BlockExplorer for the Ethereum blockchain. A BlockExplorer is basically a search engine that allows users to easily lookup, confirm, and validate transactions that have taken place on the Ethereum blockchain. Figure 9 is a print out of the blockchain transaction. This information includes the level of difficulty while mining the block, the hash function of the transaction, gas limit, and gas used for the transactions to run on Ethereum; the nonce (“number used only once”—the mined result) ensures that all the information has been stored on the blockchain permanently. While giving the account information, one may be able to see the specific transaction details on Etherscan. The proposed mechanism has been implemented as a distributed execution code in the form of a smart contract on the Ethereum blockchain. The trading algorithm is written in solidity language and has been tested on the Ethereum blockchain platform.

6. Conclusions

The move to a smart, interconnected grid of prosumers will require the development of new technologies as well as the ability to put a value on energy efficiency measures so that the associated savings can be traded in a fair and transparent manner. For the energy sector, blockchain technology provides an optimism that it will be possible to provide a secure and trusted digital transaction platform where consumers can directly participate in the energy market. In this study, we have discussed the use of blockchain for the energy efficiency market and several of the benefits that deployment of this technology could bring to stakeholders if the appropriate systems could be adopted. The issues around trading energy efficiency savings, such as properly valuing the savings, data transparency among stakeholders, inefficient administrative processes, and high complexities around energy efficiency market, are well known. The potential application of blockchain to address some of these key issues has been explored through examining two case studies—the Italian White Certificate Scheme and the UK Energy Company Obligation scheme. Furthermore, this paper presents an algorithm designed for trading of energy saving certificates, implemented via a blockchain-based smart contract system. Unlike the conventional energy saving certificate trading system, this system provides a distributed, secure, automated, time stamped, and transparent trading system between different users using blockchain technology.
There are still existing challenges around the technology itself such as scalability, performance, standardization, complexity, cost, and skills which are currently being addressed. As there are a number of pilot projects already running to test the use of blockchain in range of energy-related projects, this is the right time to explore how the technology could be beneficial for the energy efficiency sector and to fully investigate the challenges that exists before its commercialization. This introductory study clearly suggests the potential of the technology and the significant research work that still needs to be carried out. If this technology has the potential to positively disrupt the energy efficiency market, we also need to consider what the future policy and regulatory models will look like and how the role of the different stakeholders will change in the future energy efficiency market.

Author Contributions

A.K. conceived and designed the experiments, prepared the setups on Ethereum platform and ran the Blockchain experiments; P.V. and J.S. provided data on energy efficiency, contributed to the research idea and did energy efficiency market analysis; A.K. wrote the draft, and all the authors discussed the contents of the manuscript; P.C. contributed to the research idea, did supervision of the work, provided feedback on the work, corrected the draft and approved the final version; B.M. revised the content of the paper, provided feedback on the work and improved the final draft of the paper; conceptualization, A.K. and P.V.; data curation, A.K.; formal analysis, A.K.; funding acquisition, P.C.; investigation, A.K.; methodology, A.K.; project administration, P.C.; resources, P.C.; software, A.K.; supervision, P.C.; validation, A.K., P.V., J.S., B.M. and P.C.; visualization, A.K.; writing—original draft, A.K.; and writing—review and editing, P.V., J.S., B.M. and P.C.

Funding

This research is supported by the Employment Based Postgraduate Program of the Irish Research Council (IRC) and partially funded under the SFI Strategic Partnership Program by Science Foundation Ireland (SFI) and FotoNation Ltd. (Xperi Corporation) Project ID: 13/SPP/I2868 on Next Generation Imaging for Smartphone and Embedded Platforms. Authors would also like to thank the Department of Communications, Climate Action and Environment for the funding support to IERC to carry out this research.

Conflicts of Interest

The authors declare no conflict of interest.

References

  1. Burger, C.; Kuhlmann, A.; Richard, P.; Weinmann, J. Blockchain in the Energy Transition A Survey Among Decision Makers in the German Energy Industry; Deutsche Energie-Agentur GmbH (dena) German Energy Agency: Berlin, Germany, 2016. [Google Scholar]
  2. World Energy Council. The Developing Role of Blockchain White Paper Version 1.0; World Energy Council: London, UK, 2017. [Google Scholar]
  3. IRENA. Blockchain Innovaton Landscape Brief; International Renewable Energy Agency: Abu Dhabi, UAE, 2019. [Google Scholar]
  4. Nakamoto, S. Bitcoin: A Peer-to-Peer Electronic Cash System. Available online: www.bitcoin.org (accessed on 27 August 2019).
  5. Curran, B. What Are the Trustless Environments and How Cryptocurrencies Create Them? Blockonomi.com. 9 July 2018. Available online: https://blockonomi.com/trustless-environments/ (accessed on 30 July 2018).
  6. Puthal, D.; Malik, N.; Mohanty, S.; Kougianos, E.; Das, G. Everything You Wanted to Know About the Blockchain: Its Promise, Components, Processes, and Problems. IEEE Consum. Electron. Mag. 2018, 7, 6–14. [Google Scholar] [CrossRef]
  7. Lisk Academy. Consensus Protocols. 2019. Available online: https://lisk.io/academy/blockchain-basics/how-does-blockchain-work/consensus-protocols (accessed on 30 July 2019).
  8. Thompson, C. The Difference between a Private, Public & Consortium Blockchain. LinkedIn. 12 October 2016. Available online: https://www.linkedin.com/pulse/difference-between-private-public-consortium-collin-thompson/ (accessed on 25 July 2019).
  9. Mohanty, S.P.; Choppali, U.; Kougianos, E. Everything you wanted to know about smart cities: The Internet of things is the backbone. IEEE Consum. Electron. Mag. 2016, 5, 60–70. [Google Scholar] [CrossRef]
  10. Enerchain. First European Energy Trade Over The Blockchain. 4 November 2016. Available online: https://enerchain.ponton.de/index.php/11-first-european-energy-trade-over-the-blockchain (accessed on 30 June 2019).
  11. Sousa, T.; Soares, T.; Pinson, P.; Moret, F.; Baroche, T.; Sorin, E. Peer-to-peer and community-based markets: A comprehensive review. Renew. Sustain. Energy Rev. 2019, 104, 367–378. [Google Scholar] [CrossRef]
  12. Verma, P.; O’Regan, B.; Hayes, B.; Thakur, S.; JBreslin, G. EnerPort: Irish Blockchain project for peer- to-peer energy trading. Energy Inform. 2018, 1, 1–9. [Google Scholar] [CrossRef]
  13. Sharma, T. Implementation of Blockchain on Peer-to-Peer Energy Trading. Blockchain Council. 4 March 2018. Available online: https://www.blockchain-council.org/blockchain/what-is-blockchain-how-does-it-relate-to-p2p/ (accessed on 30 July 2019).
  14. Burger, A. Blockchain and the Rise of Peer-to-Peer Power Markets. Microgridmedia.com. 10 September 2016. Available online: http://microgridmedia.com/blockchain-distributed-peer-peer-energy-markets/ (accessed on 20 July 2019).
  15. Shipworth, D.; Burger, C.; Weinmann, J.; Sioshansi, F. Peer-to-Peer Trading and Blockchains: Enabling Regional Energy Markets and Platforms for Energy Transactions. In Consumer, Prosumer, Prosumager How Service Innovations will Disrupt the Utility Business Model; Academy Press: Lagos, Nigeria, 2019; pp. 27–52. [Google Scholar]
  16. Alam, M.R.; St-Hilaire, M.; Kunz, T. Peer-to-peer energy trading among smart homes. Appl. Energy 2019, 238, 1434–1443. [Google Scholar] [CrossRef]
  17. Andoni, M.; Robu, V.; Flynn, D.; Abram, S.; Geach, D.; Jenkins, D.; McCallum, P.; Peacock, A. Blockchain technology in the energy sector: A systematic review of challenges and opportunities. Renew. Sustain. Energy Rev. 2019, 100, 143–174. [Google Scholar] [CrossRef]
  18. Engerati Network. Scaling up Blockchain for Peer-to-Peer Energy Trading. 6 February 2019. Available online: https://www.engerati.com/smart-infrastructure/article/blockchain/scaling-blockchain-peer-peer-energy-trading (accessed on 25 July 2019).
  19. Silicon Republic. New York Neighbours Power up Blockchain-Based Brooklyn Microgrid. 27 September 2017. Available online: https://www.siliconrepublic.com/machines/brooklyn-microgrid-blockchain-energy-networks (accessed on 28 July 2019).
  20. Zhang, C.; Wu, J.; Long, C.; Cheng, M. Review of Existing Peer-to-Peer Energy Trading Projects. Energy Procedia 2017, 105, 2563–2568. [Google Scholar] [CrossRef]
  21. Rogers, E. How Can Blockchain Save Energy? Here Are Three Possible Ways; American Council for Energy Efficient Economy: Washington, DC, USA, 2018. [Google Scholar]
  22. IEA. Energy Service Companies at the Heart of Innovative Financing Models for Efficiency; International Energy Agency: Paris, France, 2019. [Google Scholar]
  23. Gürcan, Ö.; Agenis-Nevers, M.; Batany, Y.V.; Elmtiri, M.; le Fevre, F.; Tucc, S. An Industrial Prototype of Trusted Energy Performance Contracts Using Blockchain Technologies. In Proceedings of the IEEE 20th International Conference on High Performance Computing and Communications; IEEE 16th International Conference on Smart City; IEEE 4th International Conference on Data Science and Systems (HPCC/SmartCity/DSS), Exeter, UK, 28–30 June 2018. [Google Scholar]
  24. Rogers, E. Blockchain and Energy Efficiency: A Match Made in Heaven; American Council for an Energy Efficient Economy: Washington, DC, USA, 2018. [Google Scholar]
  25. Kawabata, T. Blockchain Technology Brings Innovative Ways to Achieve Energy Efficiency; International Partnership for Energy Efficient Cooperation: Paris, France, 2018. [Google Scholar]
  26. Castellanos, J.A.F.; Coll-Mayor, D.; Notholt, J.A. Cryptocurrency as guarantees of origin: Simulating a green certificate market with the Ethereum Blockchain. In Proceedings of the IEEE International Conference on Smart Energy Grid Enegineering, Oshawa, ON, Canada, 14–17 August 2017. [Google Scholar]
  27. International Energy Agency. Energy Efficiency 2018 Analysis and Outlooks to 2040; OECD/IEA: Paris, France, 2018. [Google Scholar]
  28. Investing News. How Blockchain Improves the Energy Management Systems Sector. Available online: https://investingnews.com/innspired/using-blockchain-to-improve-the-energy-management-systems-sector/ (accessed on 27 August 2019).
  29. T’Serclaes, P. Blockchain Could Be the Missing Link in the Renewable Energy Revolution. World Economic Forum. 21 September 2017. Available online: https://www.weforum.org/agenda/2017/09/blockchain-energy-efficiency-finance/ (accessed on 30 July 2019).
  30. Commodity Inside. Blockchain to Increase Efficiency and Transparency in the Energy Sector; Commodity Inside: London, UK, 2018. [Google Scholar]
  31. European Commission. EU Energy Efficiency Directive; European Commission: Brussles, Belgium, 2012. [Google Scholar]
  32. Rotiroti, D. The Italian White Certificate Scheme; International Conference on Good Practices of Energy Efficiency in the European Industry Processes: Rome, Italy, 2017. [Google Scholar]
  33. Di Santo, D.; Forni, D.; Venturini, V.; Biele, E. The white certificate scheme: The Italian experience and proposals for improvement. In Proceedings of the ECEEE Summer Study Energy Efficiency first: The Foundation of a Low-Carbon Society, Paris, France, 6–11 June 2011. [Google Scholar]
  34. Naresh, P. Singapore Builds Solar Energy Trading Platform on Blockchain. Available online: https://newconomy.media/news/singapore-builds-solar-energy-trading-platform-on-blockchain (accessed on 27 August 2019).
  35. Ricardo Energy & Environment. Italian Energy Efficiency White Certificate Scheme: Rethinking Decarbonisation Incentives Policy Case Studies; Ricardo Energy & Environment: Oxfordshire, UK, 2018. [Google Scholar]
  36. Ofgem. Energy Suppliers. 2019. Available online: https://www.ofgem.gov.uk/environmental-programmes/eco/energy-suppliers (accessed on 20 June 2019).
  37. Ofgem. Energy Company Obligation (ECO3 Measures Table); Ofgem: London, UK, 2018.
  38. Ofgem. About the ECO Scheme. 2019. Available online: https://www.ofgem.gov.uk/environmental-programmes/eco/about-eco-scheme (accessed on 20 June 2019).
Figure 1. Basic concept of blockchain.
Figure 1. Basic concept of blockchain.
Energies 12 03317 g001
Figure 2. Blockchain-based key energy applications.
Figure 2. Blockchain-based key energy applications.
Energies 12 03317 g002
Figure 3. Benefits of blockchain in the energy efficiency sector.
Figure 3. Benefits of blockchain in the energy efficiency sector.
Energies 12 03317 g003
Figure 4. Key stakeholder and processes in Italian White Certificate Scheme [33,35].
Figure 4. Key stakeholder and processes in Italian White Certificate Scheme [33,35].
Energies 12 03317 g004
Figure 5. Process flow under smart contract on the blockchain platform.
Figure 5. Process flow under smart contract on the blockchain platform.
Energies 12 03317 g005
Figure 6. Blockchain-based smart contract system for energy saving certificates.
Figure 6. Blockchain-based smart contract system for energy saving certificates.
Energies 12 03317 g006
Figure 7. Components of a solidity smart contract.
Figure 7. Components of a solidity smart contract.
Energies 12 03317 g007
Figure 8. Ethereum transactions workflow.
Figure 8. Ethereum transactions workflow.
Energies 12 03317 g008
Figure 9. Blockchain smart contract transactions on Ethereum.
Figure 9. Blockchain smart contract transactions on Ethereum.
Energies 12 03317 g009
Table 1. A summary of blockchain types and their characteristics [7].
Table 1. A summary of blockchain types and their characteristics [7].
Public BlockchainPrivate BlockchainConsortium Blockchain
Access to databaseEach participant can access the database, store a copy of the transaction and modify it.There is a central authority who manages the rights to access or modify the database.Open to the public but not all the data is accessible by the public.
SecurityExtremely secure as each block has a copy of each transaction.Only a specific group of people have access to the private blockchain so it is considered secure because participants are known.Provides efficiency and transaction privacy. Members are known entities so they can decide who can have access to read the blockchain ledger.
CostVery high cost.There is still a cost element but lower than the public blockchain.Cost is usually lower compared to the public blockchain.
SpeedSlow as each transaction has to be verified and synced with every node [1]. Nodes are the computers which run the software.Faster speed as only a limited number of people are involved.Fast compared to public blockchain as it is operated by a known group of people.
Consensus Protocol [2] All the nodes on the system should accept/agree on the state of blockchain which means creating a self-auditing system [7]Due to its public nature, everyone can participate in the consensus process.Consensus protocol supports large network of the population involved in the system, but the rights are kept centralized, specific to just one entity.Consensus process is controlled by the pre-selected nodes, where all nodes must sign every block to prove the validity of blocks.
Network CongestionNetwork congestion is high in the public blockchain because the block size increases very frequently.Private blockchain scales more easily compared to the public blockchain because it has a built-in access control layer protocol. This means there is a controller who can join the network and participate in the consensus process.Consortium blockchain is controlled by the enterprise and have lower network congestion because only the known participants run the transactions.
Block PropagationsBlock size keeps increasing and needs more resources to execute the transactions as anyone can join the network.Block size is less of a problem in private blockchain as just few of the participants are involved in the network.Consortium blockchain is partly private and run by different companies, the block size is controlled as only knowns parties are involved in the system [8].
FeasibilityPublic blockchain is not always a feasible solution in terms of all the resources consumed and the associated cost.Private blockchains are easy to maintain and are much more feasible in terms of cost to operate and the resources consumed.Consortium blockchains have the same advantages as private blockchain and are more feasible in terms of cost but also dependent on the organizations who are collaborating as the availability of resources are subjected to the different parties involved in the system.

Share and Cite

MDPI and ACS Style

Khatoon, A.; Verma, P.; Southernwood, J.; Massey, B.; Corcoran, P. Blockchain in Energy Efficiency: Potential Applications and Benefits. Energies 2019, 12, 3317. https://doi.org/10.3390/en12173317

AMA Style

Khatoon A, Verma P, Southernwood J, Massey B, Corcoran P. Blockchain in Energy Efficiency: Potential Applications and Benefits. Energies. 2019; 12(17):3317. https://doi.org/10.3390/en12173317

Chicago/Turabian Style

Khatoon, Asma, Piyush Verma, Jo Southernwood, Beth Massey, and Peter Corcoran. 2019. "Blockchain in Energy Efficiency: Potential Applications and Benefits" Energies 12, no. 17: 3317. https://doi.org/10.3390/en12173317

APA Style

Khatoon, A., Verma, P., Southernwood, J., Massey, B., & Corcoran, P. (2019). Blockchain in Energy Efficiency: Potential Applications and Benefits. Energies, 12(17), 3317. https://doi.org/10.3390/en12173317

Note that from the first issue of 2016, this journal uses article numbers instead of page numbers. See further details here.

Article Metrics

Back to TopTop