Next Article in Journal
A Novel Electrochemical Hydrogen Storage-Based Proton Battery for Renewable Energy Storage
Previous Article in Journal
Experimental Investigation of the Thermal Performance of a Wickless Heat Pipe Operating with Different Fluids: Water, Ethanol, and SES36. Analysis of Influences of Instability Processes at Working Operation Parameters
 
 
Font Type:
Arial Georgia Verdana
Font Size:
Aa Aa Aa
Line Spacing:
Column Width:
Background:
Article

An Enhanced H-Bridge Multilevel Inverter with Reduced THD, Conduction, and Switching Losses Using Sinusoidal Tracking Algorithm

by
Annamalai Thiruvengadam
1,* and
Udhayakumar K
2
1
Department of Electrical and Electronics, Sri Venkateswara College of Engineering, Anna University, Chennai 602117, India
2
Department of Electrical and Electronics, College of Engineering, Anna University, Guindy 600025, India
*
Author to whom correspondence should be addressed.
Energies 2019, 12(1), 81; https://doi.org/10.3390/en12010081
Submission received: 16 November 2018 / Revised: 12 December 2018 / Accepted: 22 December 2018 / Published: 28 December 2018
(This article belongs to the Section F: Electrical Engineering)

Abstract

:
In this paper, an enhanced H-Bridge multilevel inverter is proposed with the sinusoidal tracking algorithm. The proposed multilevel inverter (MLI) consists of two half H-Bridges cascaded with two unidirectional switches, n direct current (DC) sources, and (n-2) number of bi-directional switches together to form an enhanced H-Bridge (EHB) multilevel inverter. The output voltage levels of an EHB MLI depends on the number of DC sources, the number of bi-directional switches, and the relationship between the magnitude of left-side and right-side DC sources. With the addition of DC sources, bidirectional switches, and employing the sinusoidal tracking algorithm, the performance of the inverter is enhanced with features like an increased number of levels and a reduction in the total harmonic distortion and switching losses. In all the modes of operation of the proposed inverter, only three switches are “ON”, so that conduction losses are less. The proposed enhanced H-Bridge MLI is simulated using MATLAB/Simulink R2017a, and is verified with the experimental result.

1. Introduction

In recent years, multilevel inverters have become popular because of their competence for carrying high power, high voltage, good power quality, lower order harmonics, lower switching losses, and lower electromagnetic interference, due to the absence of an inductor and a capacitor [1,2,3]. Multilevel inverters generate close to sinusoidal voltages, as in the form of a stepped voltage waveform, using many direct current (DC) voltage sources. In a multilevel inverter, increasing the number of output voltage levels results in lower THD at the output voltage. There are three kinds of multilevel inverter structures: diode-clamped, flying capacitor, and cascaded H-Bridge (CHB). To produce higher levels, the flying capacitor and diode-clamped topologies use many capacitors and diodes, respectively. Also, both of the structures suffer from voltage inequality of capacitors [4,5,6,7,8]. The CHB topology can be suitable to generate higher voltage levels, because it requires fewer components compared to the conventional topologies [1,2]. CHB inverters can increase the number of output voltage levels by increasing the number of H-Bridges used, which increases the number of switching devices used; this makes a multilevel inverter more complicated. Modifications to the H-Bridge inverter topology reduces the number of components. A bi-directional switch is added in the conventional H-Bridge to get two additional voltage levels via a capacitor from a single DC voltage source, and final output is a stepped five-level output voltage [9,10,11,12,13,14]. A series and parallel connection of DC voltage sources cascaded with a conventional H-Bridge gives a stepped output with the reduced harmonics content in the output voltage [15,16]. Series connections of sub-multilevel, half-bridge symmetrical and asymmetrical inverters generate 13 and 31 levels, respectively, when cascaded to an H-Bridge inverter, in this topology six switches are “ON” in all the modes of operation [17,18]. Two half-bridges are cascaded by adding two unidirectional switches, and this forms the seven-level inverter [19]. The cascading of two units of developed H-Bridges produces 49 output voltage levels, but in all the modes of operation, six switches are in the “ON” state [20]. Two cascaded half H-Bridges are nested to form a single unit. One half-bridge inverter and two units of the nested cascaded half H-Bridges are connected in series with the H-Bridge inverter to generate 15 levels, and comprised of 16 switches and seven DC sources. In this topology, a minimum of five switches and a maximum of nine switches are in the “ON” state [21]. Most of the inverters use pulse width modulation method to generate the switching pulses; due to this, the switching losses are very high, especially in high-voltage and high-power multilevel inverters. Frequent high-voltage switching generates more heat, due to power losses in the switches, so reference frequency switching is best to minimize the switching losses [22]. A new multilevel inverter based on modified H-Bridge topology generates a 13-level stepped output, and uses the capacitor to generate the in-between levels, but voltage balancing of the capacitor is difficult and bulky under various loaded conditions [23]. The proposed topology consists of a left-side half H-Bridge inverter with q number of DC sources, (q − 1) number of bidirectional switches, and similarly the right-side half H-Bridge inverter with r number of DC sources, (r − 1) number of bidirectional switches. Finally, these two half H-Bridges cascaded with two unidirectional (SX, SY) switches, as shown in Figure 1. In the proposed enhanced H-Bridge (EHB) multilevel inverter (MLI), in all the modes of operation, only three switches are “ON”, and a reference frequency switching method is used so that the conduction losses and switching losses are minimal. In this proposed topology, there is no storage element like an inductor, and hence the losses are minimized. In this paper, to enhance the performance of the base unit and to reduce the THD, a choice of bidirectional switches and DC sources on both sides with two different methods and a sinusoidal tracking algorithm is proposed, with simulated and experimental results. This EHB MLI is suitable for medium-voltage applications and also used in v/f control drives.

2. Proposed Enhanced H-Bridge Multilevel Inverter

A single-phase, general enhanced H-Bridge multilevel inverter is shown in Figure 1. This general enhanced H-Bridge multilevel inverter consists of (q − 1) and (r − 1) number of bi-directional switches, q number of voltage sources on the left side, and r number of voltage sources on the right side are embedded to form a developed H-Bridge multilevel inverter. The developed H-Bridge consists of six unidirectional power switches (S1, S2, S3, S4, SX, and SY). The number of output voltage levels of an enhanced H-Bridge multilevel inverter depends on the number of DC voltage sources, bi-directional switches, and the relation between left- and right-side voltage sources.
If the enhanced H-Bridge inverter has two voltage sources (VP1, VP2) in the left side and two voltage sources (VN1, VN2) on the right side, and the number of bi-directional switches on the left side is one (2 − 1), and the number on the right side is one (2 − 1; q = 2 and r = 2), along with the regular six unidirectional switches. Since the number of bidirectional switches is the same on both sides, it is a symmetrical structure enhanced H-Bridge (SSEHB) multilevel inverter, as shown in Figure 2.
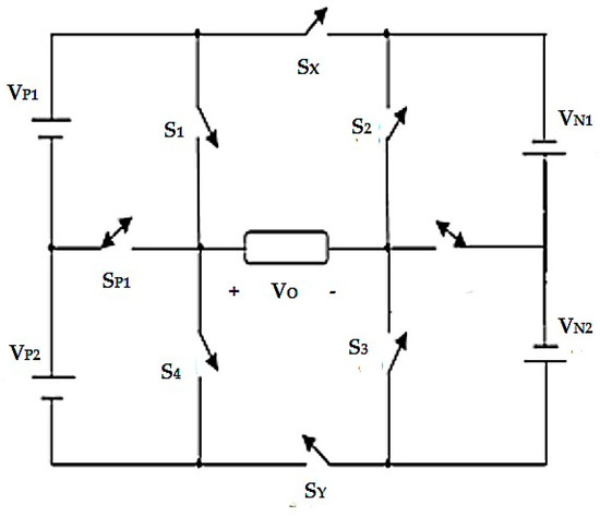
Suppose the enhanced H-Bridge inverter has two voltage sources (VP1, VP2) in the left side and three voltage sources (VN1, VN2, VN3) on the right side and hence the number of bi-directional switches on the left side is one (2 − 1), and on right side is two (3 − 1; q = 2 and r = 3), along with the regular six unidirectional switches. Since the number of bidirectional switches is not equal on both sides, it is an asymmetrical structure enhanced H-Bridge (ASEHB) multilevel inverter, as shown in Figure 3.

3. DC Voltage Source Selection Methods

The general enhanced H-Bridge consists of (q - 1) bi-directional switches (SP1, SP2, SP3…SP(q−1)) on the left side, (r − 1) bi-directional switches (SN1, SN2, SN3…SN(r−1)) on the right side, and six unidirectional power switches, (S1, S2, S3, S4, SX, and SY) are available in the developed H-Bridge inverter. The proposed topology as shown in Figure 1 contains q number of voltage sources (VP1, VP2, VP3…VPq) and r number of voltage sources (VN1, VN2, VN3…VNr) in the left and right side, respectively. Based on the relationship between left- and right-side voltage sources, two methods are proposed here.
Method I
There are q number of voltage sources (VP1, VP2, VP3…VPq) in the left side, and are equal in magnitude.
V P 1 = V P 2 = V P 3 = = V Pq
where q = 1, 2, 3…C
There are r number of voltage sources (VN1, VN2, VN3…VNr) in the right side, and are equal in magnitude.
V N 1 = V N 2 = V N 3 = = V Nr
where r = 1, 2, 3…D
Equations (3) and (4) specify the difference in magnitude between the left and right side voltage sources when Method I is applied.
V P 1 = V P 2 = V P 3 = = V Pq = V DC
V N 1 = V N 2 = V N 3 = = V Nr = ( q ) V DC
Method II
V P 1 = V P 2 = V P 3 = = V Pq
V N 1 = V N 2 = V N 3 = = V Nr
Equations (7) and (8) specify the difference in magnitude between the left and right side voltage sources when method II is applied.
V P 1 = V P 2 = V P 3 = = V Pq = V DC
V N 1 = V N 2 = V N 3 = = V Nr = ( q + 1 ) V DC
Method I Example
In SSEHB, the equal number of bidirectional switches on both sides is
( q 1 ) = ( r 1 ) = n
In the SSEHB topology, the number of output voltage levels (NLevel) is
N Level = ( n + 1 ) 2 + ( n + 2 ) 2
If n = 1, N Level   =   ( 1   +   1 ) 2   +   ( 1   +   2 ) 2   =   13 .
If n = 2, N Level   =   ( 2   +   1 ) 2   +   ( 2   +   2 ) 2   =   25 .
The number of uni-directional switches is
N Uni = 6
The number of bi-directional switches is
N Bi = 2 n
The number of dc voltage sources
N DC = 2 ( n + 1 )
The maximum and minimum magnitude of the generated output voltage is
V O , Max = q   =   1 , 2 , 3 C V Pq + r   =   1 , 2 , 3 D V Nr
V O , Min = V P 1
if the number of bidirectional switches are not equal on both side, then
( q 1 ) ( r 1 )
If ( q 1 ) > ( r 1 ) ,   n = ( r 1 )
Else if ( q 1 ) <   ( r 1 )
n = ( q 1 )
x = ( ( q 1 ) ~   ( r 1 ) )
In the ASEHB topology, the number of output voltage levels (NLevel) is
N Level = ( n + 1 ) 2 + ( n + 2 ) 2 + ( 2 + 2 n ) x
If n = 1 and x = 0, then N Level = ( 1 + 1 ) 2 + ( 1 + 2 ) 2 + ( 2 + 2 ( 1 ) ) 0 = 13 .
If n = 1 and x = 1, then N Level = ( 1 + 1 ) 2 + ( 1 + 2 ) 2 + ( 2 + 2 ( 1 ) ) 1 = 17 .
If n = 1 and x = 2, then N Level = ( 1 + 1 ) 2 + ( 1 + 2 ) 2 + ( 2 + 2 ( 1 ) ) 2 = 21 .
N Uni = 6
N Bi = 2 n + x
N DC = 2 ( n + 1 ) + x
V O , Max = q   =   1 , 2 , 3 C V Pq + r   =   1 , 2 , 3 D V Nr
V O , Min = V P 1
Method II Example
Where n is an equal number of bidirectional switches on both sides (SSEHB). The value of n can be found by using Equation (9).
The number of levels in the inverter output voltage is given below:
N Level = 2 ( n + 1 ) + ( n + 1 ) 2 + ( n + 2 ) 2
If n = 1, then N Level = 2 ( 1 + 1 ) + ( 1 + 1 ) 2 + ( 1 + 2 ) 2 = 17 .
If n = 2, then N Level = 2 ( 2 + 1 ) + ( 2 + 1 ) 2 + ( 2 + 2 ) 2 = 31 .
If n = 3, then N Level = 2 ( 3 + 1 ) + ( 3 + 1 ) 2 + ( 3 + 2 ) 2 = 49 .
The equations for the number of uni-directional switches (NUni), number of bi-directional switches (NBi), number of dc voltage sources (NDC), maximum magnitude of the generated output voltage (VO,Max), and the minimum magnitude of the generated output voltage (VO,Min) are the same for the SSEHB topology represented in Equations (11)–(15), respectively.
If the topology contains unequal bidirectional switches (ASEHB) i.e., (q − 1) bi-directional switches at the left side and (r − 1) bi-directional switches at the right side. The value of n and x can be found by using Equations (17) and (18), respectively.
N Level = 2 ( n + 1 ) + ( n + 1 ) 2 + ( n + 2 ) 2 + ( 4 + 2 n ) x
If n = 1, x = 0, then N Level = 2 ( 1 + 1 ) + ( 1 + 1 ) 2 + ( 1 + 2 ) 2 + ( 4 + 2 ( 1 ) ) 0 = 17 .
If n = 1, x = 1, then N Level = 2 ( 1 + 1 ) + ( 1 + 1 ) 2 + ( 1 + 2 ) 2 + ( 4 + 2 ( 1 ) ) 1 = 23 .
If n = 3, x = 5, then N Level = 2 ( 3 + 1 ) + ( 3 + 1 ) 2 + ( 3 + 2 ) 2 + ( 4 + 2 ( 3 ) ) 5 = 99 .
The equations for the number of uni-directional switches (NUni), number of bi-directional switches (NBi), number of DC voltage sources (NDC), maximum magnitude of the generated output voltage (VO,Max), and the minimum magnitude of the generated output voltage (VO,Min) are the same for the ASEHB topology represented in Equations (20)–(24) respectively.
In this section, a various number of bidirectional switches are associated with the developed H-Bridge to enhance the performance of the base unit SSEHB and ASEHB inverter, and for further enhancement, the various methods are applied to the proposed inverters, as shown in Figure 1. The number of output voltage levels for the different number of bidirectional switches and the two methods are tabulated in Table 1.
From Table 1, one can choose the number of bidirectional switches needed for the required level of output voltage. Comparing Methods I and II, Method II gives more output voltage levels for the same number of bidirectional switches.

3.1. Modes of Operation

As shown in Table 2, the SSEHB multilevel inverter shown in Figure 2 can generate 13 voltage levels—(±VP2), ±(VP1 + VP2), ±(VN2 + VP2), ±(VN2 + VP2 + VP1), ±(VN2 + VN1 + VP2), ±(VN2 + VN1 + VP2 + VP1), and (0) at the output, by selecting different magnitudes of the DC voltage sources as per the proposed Method I. As per the proposed Method II, the same SSEHB inverter is able to generate 17 levels by selecting different magnitudes of the DC voltage sources.
The ASEHB multilevel inverter shown in Figure 3 is able to generate 17 voltage levels.at the output by selecting different magnitudes of the DC voltage sources, as per the proposed method I. As per the proposed method II, the same ASEHB inverter is able to generate 23 levels by selecting different magnitudes of the DC voltage sources, as shown in Table 3. The output voltage levels are ±(VP2), ±(VP1 + VP2), ±(VN3), ±(VN3+ VP2), ±(VN3+ VP2 + VP1), ±(VN3 + VN2), ±(VN3 + VN2+ VP2), ±(VN3 + VN2 + VP2 + VP1), ±(VN3 + VN2+ VN1), ±(VN3 + VN2 + VN1 + VP2), ±(VN3 + VN2 + VN1 + VP2+ VP1), and (0).
The 23 levels of the output voltage give 23 modes of operation. In any mode of operation, three switches are “ON”, and the remaining switches are “OFF”, as shown in Table 3. In all the modes of operation, one switch from the left side inverter circuit (S1, S4, or SP(q − 1)) and one switch from the right side inverter circuit (S2, S3, or SN(r − 1)), and one switch from the cascade connection (SX, SY) are always in the “ON” state.

3.2. Voltage Stress across Switches

An important parameter that determines the cost of a multilevel inverter is the blocking voltage of the power switches, as well as the DC voltage sources. If the proposed inverter requires a variety of blocking voltage switches, then the cost of the inverter is too high. The voltage blocking mainly depends on the topology of the inverter. In this section, voltage stress across various switches are derived for SSEHB and ASEHB inverters when methods I and II are applied. The equation to find the voltage stress across the switches is the same for both the SSEHB and ASEHB inverter.
The relation between VPq and VNr for Method I employing SSEHB and ASEHB inverters is shown in Equation (4). Similarly, the relationship between VPq and VNr for Method II employs SSEHB, and an ASEHB inverter is shown in Equation (8). For finding the blocking voltage across a switch substitute, the value of VNr in terms of VPq can be determined by Equations (27)–(31).
The blocking voltage across various power switches are given below:
V S 1 = V S 4 = ( q = 1 C V Pq )
V S 2 = V S 3 = ( r = 1 D V Nr )
V SP 1 = V SP 2 . V SP ( q 1 ) = ( q = 1 C 1 V Pq )
V SN 1 = V SN 2 . V SN ( r 1 ) = ( r = 1 D 1 V Nr )
V SX = V SY = ( q = 1 C V Pq + r = 1 D V Nr )

3.3. Conduction and Switching Losses

In this proposed ASEHB MLI, in all the modes of operation, only three switches are “ON”, and corresponding driver circuits are only “ON”, and so the power loss in the inverter during conduction is less compared to cascaded conventional H-Bridge inverter—hence, the efficiency of the inverter is improved. Here PC is the conduction loss of the power switches.
P C = 3 I 2 R on
where I is the current following through the switch, and Ron is the on-state resistance of the switch during conduction period.
The switching losses mainly depend on the carrier frequency in pulse width modulation inverter, whereas here the switching is done based on the reference frequency compared with the input DC voltage levels, so the switching losses depend on the number of levels of the inverter. Here the switching losses are calculated in three group of switches.
The left side group is comprised of the switches S1, S4, and SP1 to SP(q − 1), and the total left-side group switch losses is equal to PSL. Similarly, the right-side group is comprised of the following switches S2, S3, and SN1 to SN(r-1), and the total right-side group switch losses is equal to PSR. Finally, the cascaded group comprises the following switches SX and SY, and the total cascaded switching losses are equal to PScas.
P SL = ( 2 N Level 1 )   f ref C ce ( 1 q V Pq 2 )
P SR = { integer   of   [ ( 2 N Level 1 ) ( q + 1 ) 1 ] } f ref C ce ( 1 r V Nr 2 )
P S cas = 2 f ref C ce V o , max 2
Here the fref is the reference frequency, and Cce is the capacitance across the collector and emitter of IGBT.

3.4. Sinusoidal Tracking Algorithm for an Enhanced H-Bridge Multilevel Inverter

This algorithm tracks the fundamental sinusoidal function to calculate the time at which to turn on the switches. The Vm and f is calculated with the help of sinusoidal reference. With the help of f and Vm = Vref.p, fundamental reference Vref is generated as given in Equation (36). A rectangle with area Ai is formed between successive voltage levels (∆V), and the time interval between these voltage levels (∆t). To find the equal area between two successive voltage levels, increment time by j, where the sampling time j is given in Equation (38). Increment the time by j and find Vij, then calculate the area Aij until the area of the rectangle is exactly 25% of the total area Ai. At that resultant time (tjopt) or angle (α) and voltage, the corresponding switches for i mode are turned on. Similarly, calculate for all the voltage levels from zero to Vmax. The best switching times to get the minimum THD using this sinusoidal tracking method is the time when the areas of the upper and the lower triangle of the fundamental sinusoidal wave are equal, as shown in Figure 4. Figure 5 details the switching states and timing calculation of the sinusoidal tracking algorithm for various input sinusoidal reference using a flowchart. This sinusoidal tracking algorithm is implemented with the help of a high-level language. The switching time is calculated offline and stored in the local PROM (programmable read only memory) of the PIC (peripheral interface controller) for various inputs of sinusoidal reference. Consider that the input DC voltages are stable and ripple-free to get a perfect enhanced performance for the proposed EHB MLI.
V ref = V ref . p sin ω t
X = 2 ( integer   of ( V ref . P V P 1 + 0.99 ) )
j = 1 f 10,000
V i = i V p 1
t i = sin 1 ( V i V m ) ω

3.5. Comparison with Other Multilevel Inverters

Table 4 compares the advantages of the proposed enhanced H-Bridge MLI with the various other H-Bridge multilevel inverters. NON is the number of switches that are “ON” in a particular state.
The modified H-Bridge inverter [7] requires 14 bidirectional switches and 15 symmetrical value DC voltage sources to get a 31-level output voltage. The cascaded developed H-Bridge inverter [19] needs 10 unidirectional switches and four DC voltage sources to get a 31-level output voltage. With the proposed base unit EHB 31 level inverter, or even a 99-level inverter, in all the modes of operation only three switches are “ON”, whereas with the cascaded developed H-Bridge [19], five switches are on in all the modes of operation for 31 levels. Hence, the switching conduction losses are minimized compared to the cascaded developed H-Bridge [19], but there is an increase in the number of DC sources. The proposed enhanced H-Bridge is the most suitable for a higher number of levels, a lower THD with reduced switching conduction losses, and the lesser number of a variety of blocking voltage power switches.

4. Simulation Results

To study and verify the performance of a single-phase SSEHB 13-level inverter with optimum components, a 13-level output based on the Method I has been simulated. Table 2 shows the switching states of the 13-level inverter. Simulation has been done by using MATLAB/SIMULINK R2017a software, and Table 5 lists the simulation parameters. For the proposed SSEHB 13-level inverter, the output voltage is obtained by comparing various (±55, ±110, 165, ±220, ±275, ±330, 0) DC levels with the fundamental sinusoidal function (335 V), as per the switching pattern, is given in Table 2. Similarly, to study and verify the performance of a single-phase ASEHB 23-level inverter with optimum components, a 23-level output voltage based on Method II has been simulated. Table 3 shows the switching states of the 23-level inverter. The output voltage of the proposed ASEHB 23-level inverter is obtained by comparing the various (±30, ±60, ±90, ±120, ±150, ±180, ±210, ±240, ±270, ±300, ±330, 0) DC levels with the fundamental sinusoidal function (335 V) as per the switching pattern given in the Table 5.
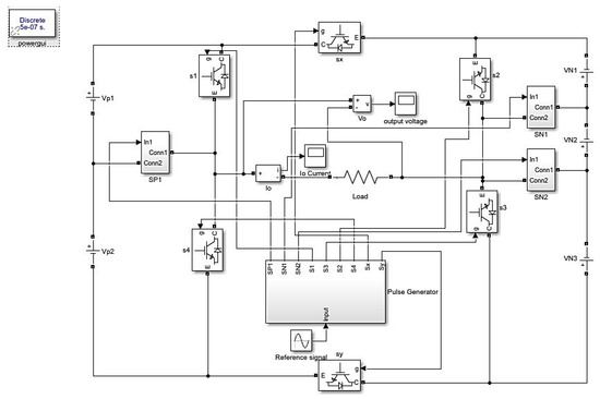
The MATLAB/SIMULINK model for the proposed ASEHB 23-level inverter 300 V peak is as shown in Figure 6.
The pulse generator of switch S3 is shown in Figure 7. The optimum time (tjopt) to turn on a switch is obtained from the sinusoidal tracking algorithm. The amplitude of the reference sinusoidal at the optimum time (tjopt) and the previous state of a switch is compared to generate the pulse. Similarly, for all the transitions of switch S3, switching pulses are generated and logically ‘OR’ed to give the complete pulse of S3. The switching pulses for all other switches are generated using the same procedure.
Figure 8 shows the simulated output voltage and current waveforms of a proposed single-phase SSEHB 13-level inverter connected to a standalone R load. From observation, the SSEHB inverter generates the desired 13-level, 50 Hz stepped output voltage (sinusoidal fundamental) and the current waveform.
Figure 9 Shows the frequency spectrum of the SSEHB 13-level inverter’s output voltage and current waveform when connected to a purely resistive load. The total harmonic distortion of voltage and current is found to be 5.45% and 5.45%, respectively.
Figure 10 shows the simulated output voltage and current waveforms of a proposed single phase SSEHB 13-level inverter connected to a standalone RL load. From the observation, the SSEHB inverter generates the desired 13-level, 50 Hz stepped output voltage (sinusoidal fundamental) and the current waveform.
Figure 11 shows the frequency spectrum of the SSEHB 13-level inverter’s output voltage and current waveform when connected to an RL load. The total harmonic distortion of the current is found to be 3.51%.
Figure 12 shows the simulated output voltage and current waveforms of a proposed single-phase ASEHB 23-level inverter connected to a standalone R load. From observation, the ASEHB inverter generates the desired 23-level, 50 Hz stepped output voltage (sinusoidal fundamental) and the current waveform.
Figure 13 shows the frequency spectrum of the ASEHB 23-level inverter’s output voltage and current waveform when connected to a purely resistive load. The total harmonic distortion of voltage and current is found to be 1.09% and 1.09%, respectively.
Figure 14 shows the simulated output voltage and current waveforms of a proposed single-phase ASEHB 23-level inverter connected to a standalone RL load. From the observation, the ASEHB inverter generates the desired 23-level, 50 Hz stepped output voltage (sinusoidal fundamental) and the current waveform.
Figure 15 shows the frequency spectrum of the ASEHB 23-level inverter’s output current waveform when connected to an RL load. The total harmonic distortion of current is found to be 0.45%.
The voltage stress across the various switches of an ASEHB 23-level 330 V peak inverter with the help of MATLAB simulation is shown in Figure 16. Analyzing Figure 16, the maximum voltage stress across the switches is S1 = 60 V, S2 = 270 V, SP1 = 30, SN1 = 180, and SX = 330, which is validated with Equations (27)–(31), respectively.
Figure 17 shows the simulated medium output voltage and current waveforms of a proposed single-phase ASEHB 23-level inverter connected to a standalone R load. From the observation, the ASEHB inverter generates the desired 23-level, 50 Hz stepped peak 3300 V output voltage (sinusoidal fundamental) and the current waveform.
Figure 18 shows the frequency spectrum of the ASEHB 23-level inverter’s output 3300 V peak waveform when connected to an R load. The total harmonic distortion of the voltage was found to be 1.09%.

Experimental Results

From Table 3, an ASEHB inverter employed with Method II produces a higher number of output voltage levels compared to Method I for the same number of switching devices. The complete comparison is also tabulated in Table 1. This comparison, along with the simulation results shown in Figure 12a, has been the motivating factor in developing an ASEHB 23-level inverter working model. Table 6 lists the hardware specifications. In this, the PIC 16F887 series is used to generate the switching states, with the help of a comparison of various DC voltage levels with the reference signal, and stores the switching state’s timing in it.
The switching frequency is very low, as per the comparison of various DC voltage levels with the reference signal; hence, IGBT was chosen for power inverter circuits. This switching pulse triggers the IGBT switches present in the inverter through isolated gate driver circuits. Figure 19 shows the hardware layout, and the ASEHB 23-level 660 V peak-to-peak and 233 V RMS (root mean square) hardware output voltage is shown in Figure 20. The THD value of an ASEHB 23 level inverter working model is 4.17%, as shown in Figure 21, measured with the help of utility software, TDSPCS1 v2.6,-enabled Tektronix digital storage oscilloscope.

5. Conclusions

In this paper, a single-phase EHB multilevel inverter employed with a sinusoidal tracking algorithm has been proposed to generate 13-, 17-, and 23-level output voltages, respectively. From Table 2 and Table 3, Method II gives an enhanced performance to the proposed ASEHB inverter. The most important advantages of this topology are (1) less conduction loss, due to the reason that only three switches are “ON” in all the modes of operation; (2) fewer switching losses; and (3) a reduction in the variety of the blocking voltage and driver circuit used, compared with conventional H-Bridge inverters. In the proposed inverter, only three switches are “ON” in all the modes, hence the conduction losses are minimized compared with other MLIs, as shown in Table 4. The output voltage waveform of the ASEHB 23-level inverter contains 4.17% THD, as shown in Figure 18. In the proposed inverter, the switching devices are designed for high-voltage and low-frequency operation. Therefore, the EHB multilevel inverter can be applied to medium power applications. This basic cell is suitable up to 99 levels—beyond that, the cascading of two basic units with a suitable number of bidirectional switches gives the required number of voltage levels.
The future scope of this paper is that the proposed enhanced H-Bridge multilevel inverter can be cascaded to generate a higher number of levels.

Author Contributions

In this research activity, A.T. proposed the core idea and developed the algorithm and simulation models; A.T. developed the hardware design, and measurement. He also conducted the simulation and the writing of this manuscript. U.K. validated the simulation results and provided guidance and supervision.

Funding

This research received no external funding.

Conflicts of Interest

The authors declare no conflict of interest.

References

  1. Lai, J.S.; Peng, F.Z. Multilevel Converters—A New Breed of Power Converters. IEEE Trans. Ind. Appl. 1996, 32, 509–517. [Google Scholar] [CrossRef]
  2. Rodríguez, J.; Lai, J.S.; Peng, F.Z. Multilevel inverters: A survey of topologies, controls, and applications. IEEE Trans. Ind. Electron. 2002, 49, 724–738. [Google Scholar] [CrossRef]
  3. Wang, K.; Li, Y.; Zheng, Z.; Xu, L. Voltage balancing and fluctuation-suppression methods of floating capacitors in a new modular multilevel converter. IEEE Trans. Ind. Electron. 2013, 60, 1943–1954. [Google Scholar] [CrossRef]
  4. Tolbert, L.M.; Peng, F.Z.; Habetler, T.G. A Multilevel Converter-Based Universal Power Conditioner. IEEE Trans. Ind. Appl. 2000, 36, 596–603. [Google Scholar] [CrossRef]
  5. Renge, M.M.; Suryawanshi, H.M. Five-level diode clamped inverter to eliminate common mode voltage and reduce dv/dt in medium voltage rating induction motor drives. IEEE Trans. Power Electron. 2008, 23, 1598–1607. [Google Scholar] [CrossRef]
  6. Franquelo, L.G.; Rodriguez, J.; Leon, J.I.; Kouro, S.; Portillo, R.; Prats, M.A.M. The age of multilevel converters arrives. IEEE Ind. Electron. Mag. 2008, 2, 28–39. [Google Scholar] [CrossRef]
  7. Roshankumar, P.; Rajeevan, P.P.; Mathew, K.; Gopakumar, K.; Leon, J.I.; Franquelo, L.G. A five-level inverter topology with single-DC supply by cascading a flying capacitor inverter and an H-bridge. IEEE Trans. Power Electron. 2012, 27, 3505–3512. [Google Scholar] [CrossRef]
  8. Meynard, T.A.; Foch, H.; Forest, F.; Turpin, C.; Richardeau, F.; Delmas, L.; Gateau, G.; Lefeuvre, E. Multicell converters: Derived topologies. IEEE Trans. Ind. Electron. 2002, 49, 978–987. [Google Scholar] [CrossRef]
  9. Park, S.J.; Kang, F.S.; Lee, M.H.; Kim, C.U. A new single-phase five level PWM inverter employing a deadbeat control scheme. IEEE Trans. Power Electron. 2003, 18, 831–843. [Google Scholar] [CrossRef]
  10. Selvaraj, J.; Rahim, N.A. Multilevel inverter for grid-connected PV system employing digital PI controller. IEEE Trans. Ind. Electron. 2009, 56, 149–158. [Google Scholar] [CrossRef]
  11. Ceglia, G.; Guzman, V.; Sanchez, C.; Ibanez, F.; Walter, J.; Gimanez, M.I. A new simplified multilevel inverter topology for DC–AC conversion. IEEE Trans. Power Electron. 2006, 21, 1311–1319. [Google Scholar] [CrossRef]
  12. Martins, G.M.; Pomilio, J.A.; Buso, S.; Spiazzi, G. Three-phase low frequency commutation inverter for renewable energy systems. IEEE Trans. Ind. Electron. 2006, 53, 1522–1528. [Google Scholar] [CrossRef]
  13. Rahim, N.A.; Chaniago, K.; Selvaraj, J. Single-Phase Seven-Level Grid-Connected Inverter for Photovoltaic System. IEEE Trans. Ind. Electron. 2011, 58, 2435–2443. [Google Scholar] [CrossRef]
  14. Shanmugavadivu, N.; Annamalai, T. Single Phase Seven Level Stand Alone Inverter for Photovoltaic System. Bonfring Int. J. Power Syst. Integr. Circuits 2012, 2, 49–53. [Google Scholar]
  15. Hinago, Y.; Koizumi, H. A single phase multilevel inverter using switched series/parallel DC voltage sources. In Proceedings of the IEEE Energy Conversion Congress and Exposition (ECCE 2009), San Jose, CA, USA, 20–24 September 2009; pp. 1962–1967. [Google Scholar] [CrossRef]
  16. Hinago, Y.; Koizumi, H. A Single-Phase Multilevel Inverter Using Switched Series/Parallel DC Voltage Sources. IEEE Trans. Ind. Electron. 2010, 57, 2643–2650. [Google Scholar] [CrossRef]
  17. Kangarlu, M.F.; Babaei, E. A generalized cascaded multilevel inverter using series connection of sub multilevel inverters. IEEE Trans. Power Electron. 2013, 28, 625–636. [Google Scholar] [CrossRef]
  18. Babaei, E.; Kangarlu, M.F.; Mazgar, F.N. Symmetric and asymmetric multilevel inverter topologies with reduced switching devices. Electr. Power Syst. Res. 2012, 86, 122–130. [Google Scholar] [CrossRef]
  19. Babaei, E.; Alilu, S.; Laali, S. A New General Topology for Cascaded Multilevel Inverters with Reduced Number of Components Based on Developed H-Bridge. IEEE Trans. Ind. Electron. 2014, 61, 3932–3939. [Google Scholar] [CrossRef]
  20. Babaei, E.; Laali, S.; Alilu, S. Cascaded multilevel inverter with series connection of novel h-bridge basic units. IEEE Trans. Ind. Electron. 2014, 61, 6664–6671. [Google Scholar] [CrossRef]
  21. Babaei, E.; Laali, S.; Bayat, Z. A single-phase cascaded multilevel inverter based on a new basic unit with reduced number of power switches. IEEE Trans. Ind. Electron. 2015, 62, 922–929. [Google Scholar] [CrossRef]
  22. Bayat, H.; Moghani, J.S.; Fathi, S.H.; Taheri, M. Reduction of switching frequency using reference phase disposition PWM technique in multilevel H-bridge inverters. In Proceedings of the Power Electronics Drive Systems and Technologies Conference (PEDSTC 2011), Tehran, Iran, 16–17 February 2011; pp. 27–31. [Google Scholar] [CrossRef]
  23. Annamalai, T.; Udhayakumar, K. A new multi-level inverter with reduced number of switches based on modified H-bridge. Int. J. Power Electron. 2019, 10, 49–64. [Google Scholar] [CrossRef]
Figure 1. General enhanced H-Bridge multilevel inverter.
Figure 1. General enhanced H-Bridge multilevel inverter.
Energies 12 00081 g001
Figure 2. Symmetrical structure enhanced H-Bridge (SSEHB) multilevel inverter.
Figure 2. Symmetrical structure enhanced H-Bridge (SSEHB) multilevel inverter.
Energies 12 00081 g002
Figure 3. Asymmetrical structure enhanced H-Bridge multilevel inverter.
Figure 3. Asymmetrical structure enhanced H-Bridge multilevel inverter.
Energies 12 00081 g003
Figure 4. Fundamental sinusoidal tracking method for the switching techniques to find optimum switching time tjopt.
Figure 4. Fundamental sinusoidal tracking method for the switching techniques to find optimum switching time tjopt.
Energies 12 00081 g004
Figure 5. Flowchart of sinusoidal tracking algorithm for EHB MLI.
Figure 5. Flowchart of sinusoidal tracking algorithm for EHB MLI.
Energies 12 00081 g005
Figure 6. MATLAB/SIMULINK model of 23-level ASEHB inverter.
Figure 6. MATLAB/SIMULINK model of 23-level ASEHB inverter.
Energies 12 00081 g006
Figure 7. Pulse generator of switch S3 of a 23-level ASEHB inverter.
Figure 7. Pulse generator of switch S3 of a 23-level ASEHB inverter.
Energies 12 00081 g007
Figure 8. Simulation result of an SSEHB 13-level inverter with R load. (a) Output voltage waveform; (b) output current waveform.
Figure 8. Simulation result of an SSEHB 13-level inverter with R load. (a) Output voltage waveform; (b) output current waveform.
Energies 12 00081 g008
Figure 9. Simulation result of an SSEHB 13-level inverter with R load. (a) FFT (Fast Fourier Transform) analysis of the output voltage; (b) FFT analysis of the output current.
Figure 9. Simulation result of an SSEHB 13-level inverter with R load. (a) FFT (Fast Fourier Transform) analysis of the output voltage; (b) FFT analysis of the output current.
Energies 12 00081 g009
Figure 10. Simulation result of an SSEHB 13-level inverter with an RL load. (a) Output voltage waveform; (b) output current waveform.
Figure 10. Simulation result of an SSEHB 13-level inverter with an RL load. (a) Output voltage waveform; (b) output current waveform.
Energies 12 00081 g010
Figure 11. Output current frequency spectrum of an SSEHB 13-level inverter with an RL load.
Figure 11. Output current frequency spectrum of an SSEHB 13-level inverter with an RL load.
Energies 12 00081 g011
Figure 12. Simulation result of an ASEHB 23-level inverter with an R load. (a) Output voltage waveform; (b) output current waveform.
Figure 12. Simulation result of an ASEHB 23-level inverter with an R load. (a) Output voltage waveform; (b) output current waveform.
Energies 12 00081 g012
Figure 13. Simulation result of an ASEHB 23-level inverter with R load. (a) FFT analysis of output voltage; (b) FFT analysis of output current.
Figure 13. Simulation result of an ASEHB 23-level inverter with R load. (a) FFT analysis of output voltage; (b) FFT analysis of output current.
Energies 12 00081 g013
Figure 14. Simulation result of an ASEHB twenty-three level inverter with an RL load. (a) Output voltage waveform; (b) output current waveform.
Figure 14. Simulation result of an ASEHB twenty-three level inverter with an RL load. (a) Output voltage waveform; (b) output current waveform.
Energies 12 00081 g014
Figure 15. Output current frequency spectrum of an ASEHB 23-level inverter with an RL load.
Figure 15. Output current frequency spectrum of an ASEHB 23-level inverter with an RL load.
Energies 12 00081 g015
Figure 16. Voltage stress across the switches of an ASEHB 23-level inverter. (a) Voltage stress across switch S1; (b) voltage stress across switch S2; (c) voltage stress across switch SP1; (d) voltage stress across switch SN1; (e) voltage stress across switch SX.
Figure 16. Voltage stress across the switches of an ASEHB 23-level inverter. (a) Voltage stress across switch S1; (b) voltage stress across switch S2; (c) voltage stress across switch SP1; (d) voltage stress across switch SN1; (e) voltage stress across switch SX.
Energies 12 00081 g016
Figure 17. Simulation result of an ASEHB 23-level medium voltage (3300 V peak) inverter with an R load. (a) Output voltage waveform; (b) output current waveform.
Figure 17. Simulation result of an ASEHB 23-level medium voltage (3300 V peak) inverter with an R load. (a) Output voltage waveform; (b) output current waveform.
Energies 12 00081 g017
Figure 18. Output medium voltage (3300 V peak) frequency spectrum of an ASEHB 23-level inverter with an R load.
Figure 18. Output medium voltage (3300 V peak) frequency spectrum of an ASEHB 23-level inverter with an R load.
Energies 12 00081 g018
Figure 19. ASEHB 23-level inverter hardware layout.
Figure 19. ASEHB 23-level inverter hardware layout.
Energies 12 00081 g019
Figure 20. ASEHB 23-level inverter output voltage.
Figure 20. ASEHB 23-level inverter output voltage.
Energies 12 00081 g020
Figure 21. FFT Analysis of ASEHB 23-level inverter.
Figure 21. FFT Analysis of ASEHB 23-level inverter.
Energies 12 00081 g021
Table 1. Choice of the number of bidirectional switches with respect to the number of output voltage levels.
Table 1. Choice of the number of bidirectional switches with respect to the number of output voltage levels.
Number of Bidirectional Switches in the Left Side NBi.
(q − 1)
Number of Bidirectional Switches in the Right Side NBi.
(r −1)
Difference between the Number of Bidirectional Switches
x = (q − 1) ~ (r − 1)
NLevel
(Method I)
NLevel
(Method II)
1101317
2111723
3122129
4132535
5142941
6153347
2202531
3213139
4223747
5234355
6244963
7255571
3304149
4314959
5325769
6336579
7347389
8358199
Table 2. Switching states of the proposed SSEHB inverter based on Method I.
Table 2. Switching states of the proposed SSEHB inverter based on Method I.
LevelOutput Level VoltageOn Switches
10S3, SY, S4
2VP2SP1, S3, Sy
3VP1 + VP2S1, S3, Sy
4VN2+ VP2SN1, SP1, SY
5VN2+ VP2 + VP1S1, SN1, SY
6VN2 + VN1+ VP2SP1, S2, Sy
7VN2 + VN2 + VP2 + VP1S2, S1, SY
8−VP1SP1, S2, Sx
9−(VP2+ VP1)S4, S2, SX
10−(VN1 + VP1)SN1, SP1, SX
11−(VN1 + VP2 + VP1)SN1, S4, SX
12−(VN2 + VN1 + VP1)S3, SP1, SX
13−(VN2 + VN1 + VP2 + VP1)S3, S4, SX
Table 3. Switching states of the proposed asymmetrical structure enhanced H-Bridge (ASEHB) inverter based on Method II.
Table 3. Switching states of the proposed asymmetrical structure enhanced H-Bridge (ASEHB) inverter based on Method II.
LevelOutput Level VoltageOn switches
10S3, SY, S4
2VP2SP1, S3, SY
3VP1 + VP2S1, S3, SY
4VN3SN2, S4, SY
5VN3 + VP2SN2, SP1, Sy
6VN3 + VP2 + VP1S1, SN2, SY
7VN3 + VN2SN1, S4, SY
8VN3 + VN2+ VP2SP1, SN1, SY
9VN3 + VN2 + VP2 + VP1SN1, S1, SY
10VN3 + VN2+ VN1S2, S4, SY
11VN3 + VN2 + VN1 + VP2S2, SP1, SYy
12VN3 + VN2 + VN1 + VP2+ VP1S1, S2, Sy
13−VP1SP1, S2, SX
14−(VP2 + VP1)S4, S2, SX
15−VN1SN1, S1, Sx
16−(VN1 + VP1)SN1, SP1, SX
17−(VN1 + VP1 + VP2)SN1, S4, SX
18−(VN1+ VN2)SN2, S1, SX
19−(VN1 + VN2 + VP1)SN2, SP1, SX
20−(VN1 + VN2 + VP1 + VP2)SN2, S4, SX
21−(VN1 + VN2 + VN3)S3, S1, SX
22−(VN1+ VN2 + VN3 + VP1)S3, SP1, SX
23−(VN1 + VN2 + VN3 + VP1 + VP2)S3, S4, SX
Table 4. Comparison of the basic cell used in the various topologies.
Table 4. Comparison of the basic cell used in the various topologies.
ParameterNDCNUniNBiNlevelNONNVariety
H-Bridge14--321
Modified H-Bridge [7,8,9,10,11,12] 241522
Developed H-Bridge [19]26--733
Cascaded developed H-Bridge [19]410-3155
Series connection of sub-MLI [17]: symmetric614--1362
Series connection of sub-MLI [17]: asymmetric412--3165
Proposed SSEHB (Method I)4621335
Proposed SSEHB (Method II)4621735
Proposed ASEHB (Method I)5631735
Proposed ASEHB (Method II)5632335
ASEHB (Method II)6643135
Table 5. Simulation parameters.
Table 5. Simulation parameters.
ParameterSSEHB Inverter
(Method I)
ASEHB Inverter
(Method II)
ASEHB Inverter
(Method II)-Medium Voltage
Input voltage
VP15530300
VP25530300
VN111090900
VN211090900
VN390900
NUni 666
NBi233
Load resistor in ohm505050
RL load50 + j0.055 Ω50 + j0.055 Ω
Output frequency505050
NLevel132323
VM (Peak)3303303300
Table 6. Hardware specifications.
Table 6. Hardware specifications.
ParameterValuePart Number
Number of DC input voltage sources5-
VP130 V-
VP230 V-
VN190 V-
VN290 V-
VN390 V-
Number of unidirectional switches6KGT25N120NDA
Number of bidirectional switches3KGT25N120NDA
Number of gate drive circuits9TLP250
Microcontroller1PIC16F887
Load resistor (in ohm)50-
Number of output voltage levels23-

Share and Cite

MDPI and ACS Style

Thiruvengadam, A.; K, U. An Enhanced H-Bridge Multilevel Inverter with Reduced THD, Conduction, and Switching Losses Using Sinusoidal Tracking Algorithm. Energies 2019, 12, 81. https://doi.org/10.3390/en12010081

AMA Style

Thiruvengadam A, K U. An Enhanced H-Bridge Multilevel Inverter with Reduced THD, Conduction, and Switching Losses Using Sinusoidal Tracking Algorithm. Energies. 2019; 12(1):81. https://doi.org/10.3390/en12010081

Chicago/Turabian Style

Thiruvengadam, Annamalai, and Udhayakumar K. 2019. "An Enhanced H-Bridge Multilevel Inverter with Reduced THD, Conduction, and Switching Losses Using Sinusoidal Tracking Algorithm" Energies 12, no. 1: 81. https://doi.org/10.3390/en12010081

APA Style

Thiruvengadam, A., & K, U. (2019). An Enhanced H-Bridge Multilevel Inverter with Reduced THD, Conduction, and Switching Losses Using Sinusoidal Tracking Algorithm. Energies, 12(1), 81. https://doi.org/10.3390/en12010081

Note that from the first issue of 2016, this journal uses article numbers instead of page numbers. See further details here.

Article Metrics

Back to TopTop