Overview of Wind Parameters Sensing Methods and Framework of a Novel MCSPV Recombination Sensing Method for Wind Turbines
Abstract
:1. Introduction
2. Traditional Wind Parameters Sensing Methods Overview
2.1. Measurement Awareness Method of Wind Parameters
2.1.1. Measurement Awareness of Wind Parameters by Wind Speed and Wind Direction Instrument Fixed on Wind Turbine Nacelle
2.1.2. Wind Parameter-Sensing Based on Light Detection and Ranging (LIDAR) Fixed on Wind Turbine Nacelle
2.2. Predictive Perception Method of Wind Parameter
2.3. Discussion and Outlook
- (i)
- Simple and practical, good in economic efficiency, the measurement awareness technology based on wind speed and wind direction instrument fixed on wind turbines has found wide applications. It remains the predominant wind parameter sensing method in terms of wind turbine control at present. However, due to its low accuracy, it cannot provide prospective wind parameter information for wind turbine control. High in accuracy, the LIDAR sensing technology, on the other hand, can provide prospective information of wind speed and wind direction within the coming 10 s and has laid the foundations for the feedforward control of wind power generation. However, due to its high price and maintenance cost, it is now mainly used in verifying the wind parameter and power curve of wind turbines and not yet technically or economically suitable to be installed on every wind turbine. Besides, restricted by the performance parameter of LIDAR, the sensing technology of LIDAR fixed on a wind turbine nacelle has limited optimizing effect on the yaw control of wind turbines. The traditional measurement awareness technology fails to provide wind speed and wind power parameters which can satisfy the needs of wind power generation and grid connection scheduling in terms of time scale.
- (ii)
- With small investment in hardware and good economic efficiency, the wind parameter predictive perception technology can predict wind speed and wind power for wind power grid connection scheduling and has become essential for secure grid connection of wind power. But the prediction error is heavily susceptible to the model accuracy; therefore, it remains a major challenge to enhance its prediction accuracy.
- (iii)
- None of the traditional wind parameter-sensing methods has ever succeeded in air density sensing which directly affects the wind power curve of wind turbines and the control optimization of wind power generation; therefore, more importance must be attached to it. Under the influence of the geographical condition and environment, there could be a fairly big difference in the air density inside the wind farm area, which affects the power curve of wind turbines and the output power. Theoretically, the real-time air density can be calculated from the temperature and atmospheric pressure. However, the error amplification effect may cause a fairly large error between the theoretical value and the actual value of the density, which makes it unsuitable for practical applications. In engineering, standard air density is usually used for checking and there will be a big difference between the actual power curve of the wind turbine and the standard air density, causing the wind turbine to miss optimum control.
- (iv)
- There are two major technical approaches of the wind parameter-sensing technology: real-time observation and prediction. The use of only one wind measuring and sensing technology means an information delay and a large error. Therefore, a combined application of multiple wind measuring technologies is the trend of future wind parameter sensing. Theoretically, the combination can help realize mutual verification and correction between the measured and predicted wind parameters and output more accurate time series of wind parameters of different time scales to perform different functions.
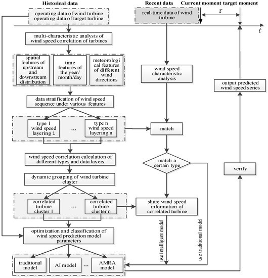
3. Measuring–Correlating–Sharing–Predicting–Verifying (MCSPV) Recombination-Sensing Method Concept
3.1. MCSPV Recombination-Sensing Method Concept and Its Feasibility
3.2. Wind Parameter MCSPV Recombination-Sensing Method Overall framework
- First Step
- Based on the historical operation data of the wind farm, establish a wind parameter database of wind turbines including wind speed and wind direction. For one, the wind parameter database provides a source for the network construction of sensors at the correlating–sharing stage. For another, using data statistics to analyze the correlation between wind turbines in terms of wind speed and wind direction provides a technical basis for wind turbine grouping.
- Second Step
- Use the wind speed and wind direction sensors installed on all wind turbines as sensing nodes for single wind parameters. Based on the topological structure of the geographical distribution of wind turbines and the communications transmission network of the entire farm, establish a wind parameter sensor network distributed in the entire wind farm so as to realize the sharing of wind parameters of each turbine with all other turbines and provide real-time wind parameter data for the subsequent prediction and verification. Besides, for wind parameter prediction under different application circumstances, one should not only consider the wind speed and wind direction parameters, but also note that the sharing and transmission of the wind parameters between wind turbines is a time-series event in an upstream–downstream relationship. Therefore, when grouping the wind turbines, those with a stronger wind speed and wind direction correlation should be singled out according to their upstream and downstream geographical locations so that the wind turbines can be quickly identified and classified for dynamic grouping.
- Third Step
- Among the wind turbine groups that have gone through correlation analysis and grouping classification, set aside all the upstream wind turbines of the target turbine to be predicted and share all the historical wind parameter data of correlated upstream wind turbines for model training. Based on the prediction model after parameter modification and the real-time data of the upstream wind turbines, the wind speed, wind direction and arrival time of the target wind turbine at multiple time scales can be predicted.
- Fourth Step
- Under different application contexts, further verify and modify the measured wind speed and wind direction data, complete the correlation sensing of wind parameters of single wind turbines and provide accurate wind parameters of different time scales for the wind power generation, yaw and pitch control of the wind turbine.
4. MCSPV Recombination-Sensing Method Courses for Different Wind Parameters
5. Problems to Be Solved for Wind Parameter MCSPV Recombination-Sensing Method
6. Conclusions
Author Contributions
Funding
Conflicts of Interest
References
- Kusiak, A.; Zhang, Z. Short-horizon prediction of wind power: A data-driven approach. IEEE Trans. Energy. Convers. 2010, 25, 1112–1122. [Google Scholar] [CrossRef]
- Wang, Z.; Wang, W.; Liu, C.; Wang, Z.; Hou, Y. Probabilistic forecast for multiple wind farms based on regular vine copulas. IEEE Trans. Power. Syst. 2018, 33, 578–589. [Google Scholar] [CrossRef]
- Boutoubat, M.; Mokrani, L.; Machmoum, M. Control of a wind energy conversion system equipped by a DFIG for active power generation and power quality improvement. Renew. Energy 2013, 50, 378–386. [Google Scholar] [CrossRef]
- Van, T.L.; Nguyen, T.H.; Lee, D.C. Advanced pitch angle control based on fuzzy logic for variable-speed wind turbine systems. IEEE Trans. Energy Convers. 2015, 30, 578–587. [Google Scholar] [CrossRef]
- Liu, H.; Tang, Q.; Zhang, Z.; Li, Y. Study of individual pitch control based on azimuth angle and load feedback. Proc. CSEE 2016, 36, 1. [Google Scholar]
- Navalkar, S.T.; Van Solingen, E.; Van Wingerden, J. Wind tunnel testing of subspace predictive repetitive control for variable pitch wind turbines. IEEE Trans. Control Syst. Technol. 2015, 23, 2101–2116. [Google Scholar] [CrossRef]
- Dar, Z.; Kar, K.; Sahni, O.; Chow, J.H. Windfarm power optimization using yaw angle control. IEEE Trans. Sustain. Energy 2017, 8, 104–116. [Google Scholar] [CrossRef]
- Shen, X.; Du, W. Expectation and review of control strategy of large wind turbines yaw system. Trans. China Electrotech. Soc. 2015, 30, 196–203. [Google Scholar]
- Cirrincione, M.; Pucci, M.; Vitale, G. Neural MPPT of variable-pitch wind generators with induction machines in a wide wind speed range. IEEE Trans. Ind. Appl. 2013, 49, 942–953. [Google Scholar] [CrossRef]
- Ye, L.; Zhu, Y.; Zhao, Y.; Ren, C. An improved approach based on maximum entropy principle for wind resource distribution characteristics. Proc. CSEE 2014, 34, 6093–6100. [Google Scholar]
- Bo, W.; Feng, S.; Liu, C. Uncertainty evaluation of wind power prediction considering impacts of power curve and predicted wind speed. Power. Syst. Technol. 2014. [Google Scholar] [CrossRef]
- Villanueva, D.; Feijóo, A. Normal-based model for true power curves of wind turbines. IEEE Trans. Sustain. Energy 2016, 7, 1–7. [Google Scholar] [CrossRef]
- Safari, N.; Chung, C.Y.; Price, G.C.D. A novel multi-step short-term wind power prediction framework based on chaotic time series analysis and singular spectrum analysis. IEEE Trans. Power Syst. 2018, 33, 90–601. [Google Scholar] [CrossRef]
- Zhang, C.Y.; Chen, C.L.P.; Gan, M.; Chen, L. Predictive deep Boltzmann machine for multiperiod wind speed forecasting. IEEE Trans. Sustain. Energy 2015, 6, 1416–1425. [Google Scholar] [CrossRef]
- Liang, Y. Research on development trend of wind direction and wind speed sensor of wind turbine. Wind. Energy 2013, 12, 100–102. [Google Scholar]
- Zhan, C.; Huang, X. Research on development trend of wind direction and wind speed sensor of wind turbine. Mach. China 2014, 13, 217–218. [Google Scholar]
- Zhen, L.; Xu, G.; Liu, F.; Han, W. Research on the system of ultrasonic wind measurement based on time difference method. Electr. Meas. Technol. 2012, 12, 31–34. [Google Scholar]
- Wang, N.; Johnson, K.; Wright, D. FX-RLS-based feedforward control for LIDAR-enabled wind turbine load mitigation. IEEE Trans. Contr. Syst. Technol. 2012, 20, 1212–1222. [Google Scholar] [CrossRef]
- Bottasso, C.L.; Pizzinelli, P.; Riboldi, C.E.D.; Tasca, L. LiDAR-enabled model predictive control of wind turbines with real-time capabilities. Renew. Energy 2014, 71, 442–452. [Google Scholar] [CrossRef]
- Wang, N.; Johnson, K.E.; Wright, A.D. Comparison of Strategies for Enhancing Energy Capture and Reducing Loads Using LIDAR and Feed forward Control. IEEE Trans. Contr. Syst. Technol. 2012, 21, 1129–1142. [Google Scholar] [CrossRef]
- Mikkelsen, T.; Hansen, K.; Angelou, N.; Sjoholm, M.; Harris, M.; Hadley, P.; Scullion, R.; Ellis, G. LIDAR wind speed measurements from arotating spinner. In Proceedings of the European Wind Energy Conference & Exhibition, Warsaw, Poland, 20–23 April 2010. [Google Scholar]
- Simley, E.; Pao, L.; Kelley, N.; Jonkman, B.; Frehlich, R. LIDAR Wind Speed Measurements of Evolving Wind Fields. In Proceedings of the AIAA Aerospace Sciences Meeting, Nashville, TN, USA, 9–12 January 2012. [Google Scholar]
- Wang, H.; Hu, Z.; Zhang, Y.; Yang, N. A hybrid model for short-term wind speed forecasting based on ensemble empirical mode decomposition and least squares support vector machines. Trans. China Electrotech. Soc. 2014, 29, 237–245. [Google Scholar]
- Sun, G. Short term wind speed forecasting based on RVM and ARMA error correcting. Trans. China Electrotech. Soc. 2012, 27, 187–193. [Google Scholar]
- Karakuş, O.; Kuruoğlu, E.E.; Altınkaya, M.A. One-day ahead wind speed/power prediction based on polynomial autoregressive model. IET Renew. Power Gener. 2017, 11, 1430–1439. [Google Scholar] [CrossRef]
- Zhao, Y.; Ye, L. A numerical weather prediction feature selection approach based on minimal-redundancy-maximal-relevance strategy for short-term regional wind power prediction. Proc. CSEE 2015, 35, 5985–5994. [Google Scholar]
- Liu, Y.; Shi, J.; Yang, Y.; Lee, W.J. Short-term wind-power prediction based on wavelet transform–support vector machine and statistic-characteristics analysis. IEEE Trans. Ind. Appl. 2012, 48, 1136–1141. [Google Scholar] [CrossRef]
- Ak, R.; Fink, O.; Zio, E. Two machine learning approaches for short-term wind speed time-series prediction. IEEE Trans. Neural Netw. Learn. Syst. 2015, 27, 1734–1747. [Google Scholar] [CrossRef] [PubMed]
- Wan, C.; Xu, Z.; Pinson, P.; Dong, Z.Y.; Wong, K.P. Probabilistic forecasting of wind power generation using extreme learning machine. IEEE Trans. Power Syst. 2014, 29, 1033–1044. [Google Scholar] [CrossRef]
- Ak, R.; Vitelli, V.; Zio, E. An interval-valued neural network approach for uncertainty quantification in short-term wind speed prediction. IEEE Trans. Neural Netw. Learn. Syst. 2015, 26, 2787–2800. [Google Scholar] [CrossRef] [PubMed]
- Yang, L.; He, M.; Zhang, J.; Vittal, V. Support-vector-machine-enhanced markov model for short-term wind power forecast. IEEE Trans. Sustain. Energy 2015, 6, 1–9. [Google Scholar] [CrossRef]
- Liu, Y.; Sun, Y.; Infield, D.; Zhao, Y.; Han, S.; Yan, J. A hybrid forecasting method for wind power ramp based on Orthogonal Test and Support Vector Machine (OT-SVM). IEEE Trans. Sustain. Energy 2017, 8, 451–457. [Google Scholar] [CrossRef]
- Liu, D.; Niu, D.; Wang, H.; Fan, L. Short-term wind speed forecasting using wavelet transform and support vector machines optimized by genetic algorithm. Renew. Energy 2014, 62, 592–597. [Google Scholar] [CrossRef]
- Xiu, C.; Xiao, R.; Li, Y.; Liu, M. Short-term prediction method of wind speed series based on kalman filtering fusion. Trans. China Electrotech. Soc. 2014, 68, 89–97. [Google Scholar]
- Xie, L.; Gu, Y.; Zhu, X.; Genton, M.G. Short-term spatio-temporal wind power forecast in robust look-ahead power system dispatch. IEEE Trans. Smart Grid 2014, 5, 511–520. [Google Scholar] [CrossRef]
- Chen, N.; Xue, Y.; Ding, J.; Chen, Z.; Wang, W. Ultra-short term wind speed prediction using spatial correlation. Autom. Electr. Power Syst. 2017, 12, 124–130. [Google Scholar]
- Li, P.; Guan, X.; Wu, J.; Zhou, X. Modeling dynamic spatial correlations of geographically distributed wind farms and constructing ellipsoidal uncertainty sets for optimization-based generation scheduling. IEEE Trans. Sustain. Energy 2015, 6, 1594–1605. [Google Scholar] [CrossRef]
- Han, B.; Zhou, L.; Chen, H.; Tian, M.; Deng, N. Approach to model predictive control of large wind turbine using light detection and ranging measurements. Proc. CSEE 2016, 36, 5062–5069. [Google Scholar]
- Shen, X.; Zhou, C.; Fu, X. Study of time and meteorological characteristics of wind speed correlation in flat terrains based on operation data. Energies 2018, 11, 219. [Google Scholar] [CrossRef]













| Sensing Technology | Measurement Awareness Based on Wind Speed and Wind Direction Instrument Fixed on Wind Turbines | Measurement Awareness Based on LIDAR Fixed on Wind Turbines | Predictive Perception of Wind Parameters | |
|---|---|---|---|---|
| Performance index | Comprehensiveness | Wind speed and wind direction measurable; air density unmeasurable. | Sensing of wind speed and wind direction; air density unmeasurable. | Mainly for prediction of wind speed and wind power; rarely used for prediction of wind direction and air density. |
| Accuracy | The mechanical type is low in accuracy and does not work for the low wind speed interval. The ultrasonic type is high in accuracy and works for the full wind speed interval. | High sensing accuracy and not subject to the wind speed interval. | Low in prediction accuracy; the error depends on the accuracy of the prediction model. | |
| Economic efficiency | The mechanical type is low in price but high in failure rate; the ultrasonic type is high in price and needs regular maintenance. | LIDAR is a precision device with high cost. | Low investment in hardware equipment; good economic efficiency. | |
| Time scale | The mechanical type has an inertial delay of 2 to 3 s. The ultrasonic type has transient response and measurement awareness. | LIDAR provides prediction of wind speed and wind direction 10 s in advance. | Predict the parameter 0 to 4 h or even several days in advance, with the prediction time resolution being 15 min. | |
| Application model | Single-machine local service; power generation control, pitch control and yaw feedback control. | Single-machine local service; super short-time power generation control and pitch feedforward control. | Wind power grid connection scheduling service; wind power prediction and power generation scheduling. | |
© 2018 by the authors. Licensee MDPI, Basel, Switzerland. This article is an open access article distributed under the terms and conditions of the Creative Commons Attribution (CC BY) license (http://creativecommons.org/licenses/by/4.0/).
Share and Cite
Shen, X.; Zhou, C.; Li, G.; Fu, X.; Lie, T.T. Overview of Wind Parameters Sensing Methods and Framework of a Novel MCSPV Recombination Sensing Method for Wind Turbines. Energies 2018, 11, 1747. https://doi.org/10.3390/en11071747
Shen X, Zhou C, Li G, Fu X, Lie TT. Overview of Wind Parameters Sensing Methods and Framework of a Novel MCSPV Recombination Sensing Method for Wind Turbines. Energies. 2018; 11(7):1747. https://doi.org/10.3390/en11071747
Chicago/Turabian StyleShen, Xiaojun, Chongchen Zhou, Guojie Li, Xuejiao Fu, and Tek Tjing Lie. 2018. "Overview of Wind Parameters Sensing Methods and Framework of a Novel MCSPV Recombination Sensing Method for Wind Turbines" Energies 11, no. 7: 1747. https://doi.org/10.3390/en11071747
APA StyleShen, X., Zhou, C., Li, G., Fu, X., & Lie, T. T. (2018). Overview of Wind Parameters Sensing Methods and Framework of a Novel MCSPV Recombination Sensing Method for Wind Turbines. Energies, 11(7), 1747. https://doi.org/10.3390/en11071747

