Short-Term Load Forecasting for Electric Vehicle Charging Station Based on Niche Immunity Lion Algorithm and Convolutional Neural Network
Abstract
:1. Introduction
2. Methodology
2.1. Lion Algorithm Improved by Niche Immune (NILA)
2.1.1. Lion Algorithm (LA)
2.1.2. LA Improved by Niche Immune
2.2. Convolutional Neural Network (CNN)
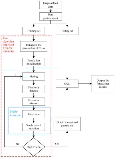
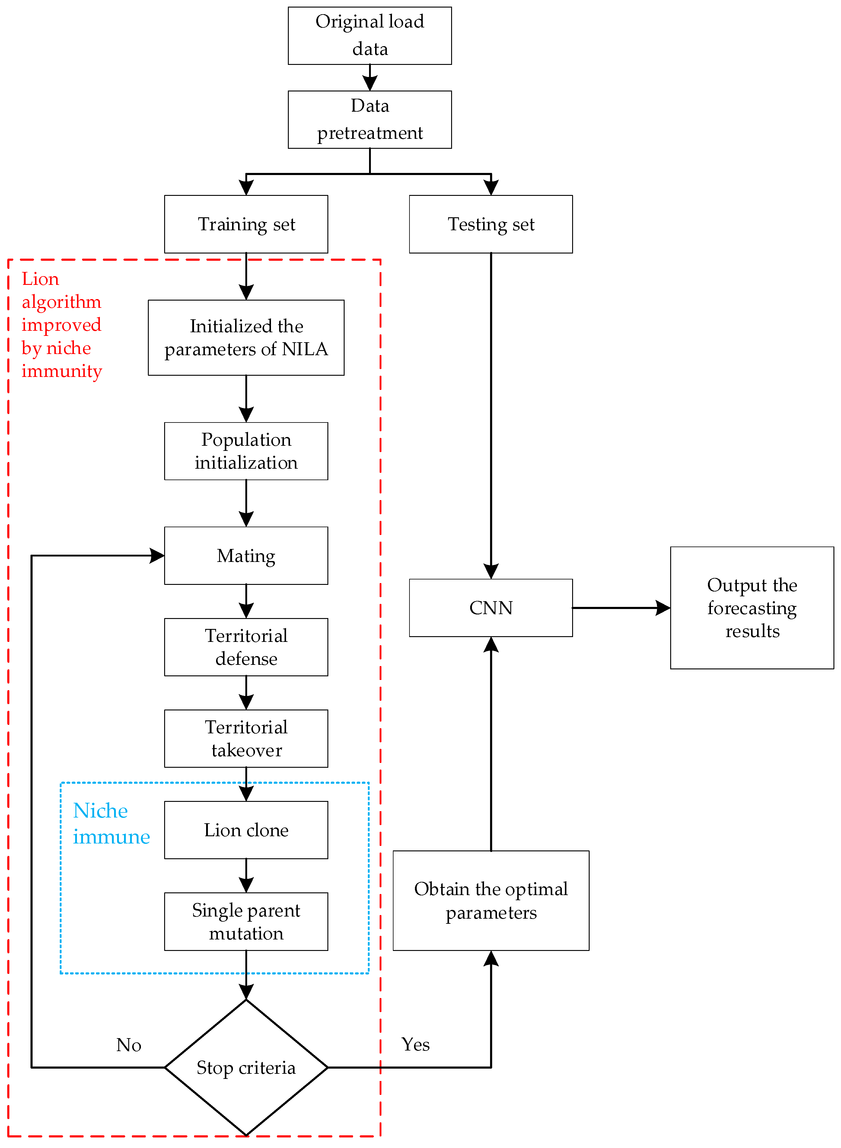
2.3. The Forecasting Model of NILA-CNN
3. Analysis of Load Characteristics in Electric Vehicle (EV) Charging Station
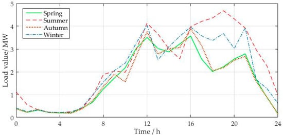
3.1. Seasonal Variation
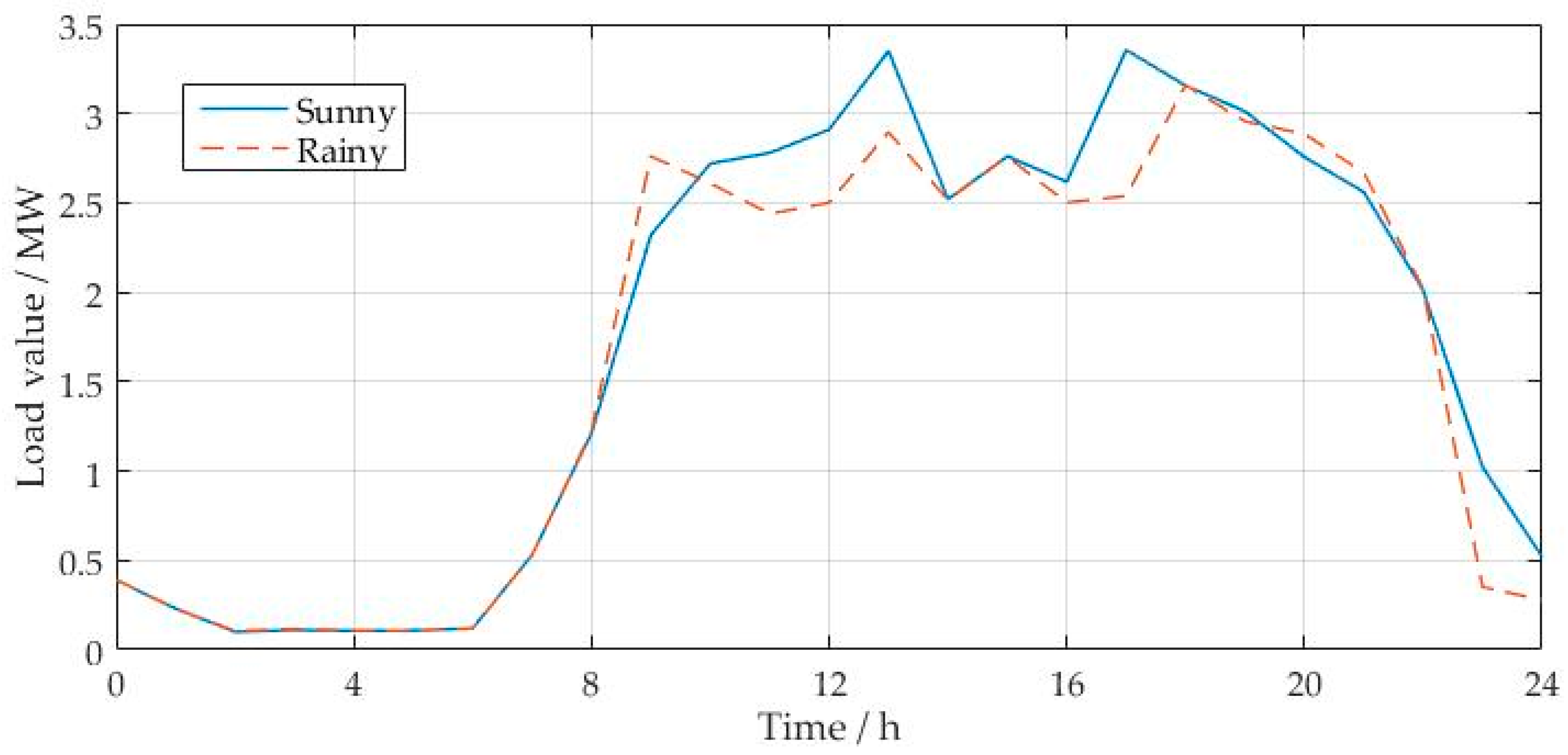
3.2. Meteorological Conditions
3.3. Day Types
4. Case Study
4.1. Input Selection and Processing
4.2. Model Performance Evaluation
- (1)
- Relative error (RE):
- (2)
- Root mean square error (RMSE):
- (3)
- Mean absolute percentage error (MAPE):
- (4)
- Average absolute error (AAE):where is the actual load of charging station and is the corresponding forecasted load, represents the groups in the dataset. The smaller these evaluation indicators are, the higher the prediction accuracy.
4.3. Results Analysis
5. Further Study
6. Conclusions
Author Contributions
Funding
Acknowledgments
Conflicts of Interest
Abbreviations
| EV | Electric vehicle |
| CNN | Convolutional neural network |
| LA | Lion algorithm |
| NI | Niche immunity |
| NILA | Lion algorithm improved by niche immunity |
| ANN | Artificial neural network |
| SVM | Support vector machine |
| RBFNN | Radial basis function neural network |
| TS | time series |
| RE | Relative error |
| RMSE | Root mean square error |
| MAPE | Mean absolute percentage error |
| AAE | Average absolute error |
| LA-CNN | Convolutional neural network optimized by lion algorithm |
| NILA-CNN | Convolutional neural network optimized by niche immunity lion algorithm |
References
- Tribioli, L. Energy-Based Design of Powertrain for a Re-Engineered Post-Transmission Hybrid Electric Vehicle. Energies 2017, 10, 918. [Google Scholar] [CrossRef]
- Tan, K.M.; Ramachandaramurthy, V.K.; Yong, J.Y.; Padmanaban, S.; Mihet-Popa, L.; Blaabjerg, F. Minimization of Load Variance in Power Grids—Investigation on Optimal Vehicle-to-Grid Scheduling. Energies 2017, 10, 1880. [Google Scholar] [CrossRef]
- Zhang, Y.; Su, X.; Yan, X.; Li, M.; Li, D.D. A method of charging load forecast based on electric vehicle time-space characteristics. Electr. Power Constr. 2015, 7, 75–82. [Google Scholar]
- Soares, F.J.; Lopes, J.A.P.; Almeida, P.M.R. A Monte Carlo method to evaluate electric vehicles impacts in distribution networks. In Proceedings of the 2010 IEEE Conference on Innovative Technologies for an Efficient and Reliable Electricity Supply (CITRES), Waltham, MA, USA, 27–29 September 2010; pp. 365–372. [Google Scholar]
- Huang, H.; Chung, C.Y.; Chan, K.W.; Chen, H. Quasi-Monte Carlo Based Probabilistic Small Signal Stability Analysis for Power Systems with Plug-In Electric Vehicle and Wind Power Integration. IEEE Trans. Power Syst. 2013, 28, 3335–3343. [Google Scholar] [CrossRef]
- Ashtari, A.; Bibeau, E.; Shahidinejad, S.; Molinski, T. PEV charging profile prediction and analysis based on vehicle usage data. IEEE Trans. Smart Grid 2012, 3, 341–350. [Google Scholar] [CrossRef]
- Bing, Y.; Wang, L.; Liao, C. Charging Load Calculation Method of Large-scale Electric Vehicles with Coupling Characteristics. Autom. Electr. Power Syst. 2015, 39, 76–82. [Google Scholar]
- Huang, X.Q.; Chen, J.; Chen, Y.; Yang, H.; Cao, Y.; Jiang, L. Load forecasting method for electric vehicle charging station based on big data. Autom. Electr. Power Syst. 2016, 12, 68–74. [Google Scholar]
- Kachoosangi, F.T. How Reliable Are ANN, ANFIS, and SVM Techniques for Predicting Longitudinal Dispersion Coefficient in Natural Rivers? J. Hydraul. Eng. 2016, 142, 04015039. [Google Scholar]
- Zhang, W.; Xie, F.; Huang, M.; Li, J.; Li, Y. Research on short-term load forecasting methods of electric buses charging station. Power Syst. Prot. Control 2013, 41, 61–66. [Google Scholar]
- Chang, D.; Ren, J.; Zhao, J.; Duan, X.; Gong, W.; Zhang, Z. Study on short term load forecasting of electric vehicle charging station based on RBF-NN. J. Qingdao Univ. (Eng. Technol. Ed.) 2014, 4, 44–48. [Google Scholar]
- Wang, Z.; Dai, B.; Li, X. Research of Short-Term Load Forecasting Model for Electrical Vehicle Charging Stations based on PSO-SNN. Electr. Eng. 2016, 17, 46–50. [Google Scholar]
- Luo, Z.; Hu, Z.; Song, Y.; Yang, X.; Zhan, K.; Wu, J. Study on plug-in electric vehicles charging load calculating. Autom. Electr. Power Syst. 2011, 35, 36–42. [Google Scholar]
- Schmidhuber, J. Deep learning in neural networks: An overview. Neural Netw. 2015, 61, 85–117. [Google Scholar] [CrossRef] [PubMed]
- Shi, J.; Zhang, J. Ultra Short-Term Photovoltaic Refined Forecasting Model Based on Deep Learning. Electr. Power Constr. 2017, 38, 28–35. [Google Scholar]
- Li, S.; Lin, L.; Sun, C. Click-Through Rate Prediction for Search Advertising based on Convolution Neural Network. Intell. Comput. Appl. 2015, 5, 22–25. [Google Scholar]
- Wallach, I.; Dzamba, M.; Heifets, A. AtomNet: A Deep Convolutional Neural Network for Bioactivity Prediction in Structure-based Drug Discovery. Math. Z. 2015, 47, 34–46. [Google Scholar]
- Sss, K.; Ayush, K.; Babu, R.V. DeepFix: A Fully Convolutional Neural Network for Predicting Human Eye Fixations. IEEE Trans. Image Process. 2017, 26, 4446–4456. [Google Scholar]
- Ruiz, G.R.; Bandera, C.F.; Temes, T.G.; Gutierrez, A.S. Genetic algorithm for building envelope calibration. Appl. Energy 2016, 168, 691–705. [Google Scholar] [CrossRef]
- Chen, Z.; Xiong, R.; Cao, J. Particle swarm optimization-based optimal power management of plug-in hybrid electric vehicles considering uncertain driving conditions. Energy 2016, 96, 197–208. [Google Scholar] [CrossRef]
- Ye, K.; Zhang, C.; Ning, J.; Liu, X. Ant-colony algorithm with a strengthened negative-feedback mechanism for constraint-satisfaction problems. Inf. Sci. 2017, 406, 29–41. [Google Scholar] [CrossRef]
- Rajakumar, B.R. The Lion’s Algorithm: A New Nature-Inspired Search Algorithm. Procedia Technol. 2012, 6, 126–135. [Google Scholar] [CrossRef]
- Liu, J.; Wang, H.; Sun, Y.; Li, L. Adaptive niche quantum-inspired immune clonal algorithm. Nat. Comput. 2016, 15, 297–305. [Google Scholar] [CrossRef]
- Lawrence, S.; Giles, C.L.; Tsoi, A.C. Face recognition: a convolutional neural-network approach. IEEE Trans. Neural Netw. 1997, 8, 98–113. [Google Scholar] [CrossRef] [PubMed]
- Dieleman, S.; Willett, K.W.; Dambre, J. Rotation-invariant convolutional neural networks for galaxy morphology prediction. Mon. Not. R. Astron. Soc. 2015, 450, 1441–1459. [Google Scholar] [CrossRef]
- Li, M.; Ling, C.; Xu, Q.; Gao, J. Classification of G-protein coupled receptors based on a rich generation of convolutional neural network, N-gram transformation and multiple sequence alignments. Amino Acids 2017, 50, 255–266. [Google Scholar] [CrossRef] [PubMed]
- Ovalle, A.; Fernandez, J.; Hably, A.; Bacha, S. An Electric Vehicle Load Management Application of the Mixed Strategist Dynamics and the Maximum Entropy Principle. IEEE Trans. Ind. Electron. 2016, 63, 3060–3071. [Google Scholar] [CrossRef]
- Hu, Z.; Zhan, K.; Zhang, H.; Song, Y. Pricing mechanisms design for guiding electric vehicle charging to fill load valley. Appl. Energy 2016, 178, 155–163. [Google Scholar] [CrossRef]
- Xiang, Y.; Liu, J.; Li, R.; Li, F.; Gu, C.; Tang, S. Economic planning of electric vehicle charging stations considering traffic constraints and load profile templates. Appl. Energy 2016, 178, 647–659. [Google Scholar] [CrossRef]












| Statistics | Total Days | Maximum Load (MW) | Minimum Load (MW) | Maximum Temperature (°C) | Minimum Temperature (°C) |
|---|---|---|---|---|---|
| Value | 547 | 5.212 | 0.006 | 36 | −13 |
| Statistics | Number of days in spring (day) | Number of days in summer (day) | Number of days in autumn (day) | Number of days in winter (day) | Number of precipitation days (day) |
| Value | 92 | 184 | 182 | 89 | 76 |
| Time/h | Actual Data | NILA-CNN | LA-CNN | CNN | SVM | TS |
|---|---|---|---|---|---|---|
| 0:00 | 0.374 | 0.384 | 0.387 | 0.361 | 0.364 | 0.354 |
| 0:30 | 0.408 | 0.398 | 0.422 | 0.399 | 0.427 | 0.432 |
| 1:00 | 0.282 | 0.282 | 0.277 | 0.272 | 0.292 | 0.302 |
| 1:30 | 0.262 | 0.255 | 0.254 | 0.271 | 0.247 | 0.245 |
| 2:00 | 0.402 | 0.411 | 0.414 | 0.418 | 0.381 | 0.431 |
| 2:30 | 0.330 | 0.321 | 0.341 | 0.342 | 0.315 | 0.353 |
| 3:00 | 0.269 | 0.267 | 0.260 | 0.258 | 0.280 | 0.284 |
| 3:30 | 0.247 | 0.242 | 0.244 | 0.241 | 0.257 | 0.261 |
| 4:00 | 0.251 | 0.254 | 0.243 | 0.242 | 0.257 | 0.240 |
| 4:30 | 0.253 | 0.245 | 0.245 | 0.262 | 0.265 | 0.267 |
| 5:00 | 0.246 | 0.252 | 0.255 | 0.256 | 0.233 | 0.226 |
| 5:30 | 0.269 | 0.276 | 0.277 | 0.259 | 0.254 | 0.285 |
| 6:00 | 0.503 | 0.510 | 0.519 | 0.510 | 0.515 | 0.537 |
| 6:30 | 0.696 | 0.715 | 0.719 | 0.668 | 0.721 | 0.743 |
| 7:00 | 0.850 | 0.832 | 0.824 | 0.882 | 0.889 | 0.910 |
| 7:30 | 1.003 | 1.013 | 0.987 | 1.038 | 0.957 | 1.059 |
| 8:00 | 1.560 | 1.518 | 1.507 | 1.615 | 1.521 | 1.653 |
| 8:30 | 1.999 | 2.055 | 2.066 | 2.071 | 1.901 | 2.109 |
| 9:00 | 2.100 | 2.159 | 2.170 | 2.025 | 2.185 | 1.980 |
| 9:30 | 2.316 | 2.374 | 2.387 | 2.283 | 2.396 | 2.450 |
| 10:00 | 3.757 | 3.687 | 3.628 | 3.618 | 3.932 | 3.995 |
| 10:30 | 3.761 | 3.671 | 3.784 | 3.806 | 3.598 | 4.000 |
| 11:00 | 3.612 | 3.519 | 3.486 | 3.752 | 3.780 | 3.928 |
| 11:30 | 3.821 | 3.923 | 3.706 | 3.971 | 3.883 | 4.120 |
| 12:00 | 2.635 | 2.679 | 2.595 | 2.736 | 2.760 | 2.503 |
| 12:30 | 2.882 | 2.955 | 2.783 | 2.985 | 3.004 | 3.043 |
| 13:00 | 3.354 | 3.403 | 3.470 | 3.220 | 3.153 | 3.582 |
| 13:30 | 3.832 | 3.930 | 3.707 | 3.686 | 4.008 | 4.094 |
| 14:00 | 4.335 | 4.225 | 4.189 | 4.487 | 4.531 | 4.643 |
| 14:30 | 3.867 | 3.876 | 3.897 | 4.013 | 4.028 | 4.136 |
| 15:00 | 4.063 | 3.942 | 3.931 | 4.121 | 3.889 | 4.330 |
| 15:30 | 4.559 | 4.688 | 4.707 | 4.741 | 4.363 | 4.879 |
| 16:00 | 4.654 | 4.708 | 4.799 | 4.830 | 4.438 | 4.988 |
| 16:30 | 3.819 | 3.710 | 3.936 | 3.906 | 3.593 | 4.079 |
| 17:00 | 3.498 | 3.472 | 3.379 | 3.623 | 3.566 | 3.303 |
| 17:30 | 2.959 | 2.886 | 2.858 | 2.856 | 3.081 | 3.170 |
| 18:00 | 2.647 | 2.710 | 2.686 | 2.595 | 2.762 | 2.829 |
| 18:30 | 2.695 | 2.753 | 2.783 | 2.591 | 2.551 | 2.846 |
| 19:00 | 2.795 | 2.773 | 2.890 | 2.898 | 2.651 | 2.950 |
| 19:30 | 3.158 | 3.068 | 3.253 | 3.044 | 3.020 | 3.003 |
| 20:00 | 3.479 | 3.407 | 3.594 | 3.396 | 3.565 | 3.684 |
| 20:30 | 4.271 | 4.381 | 4.130 | 4.114 | 4.449 | 4.511 |
| 21:00 | 3.577 | 3.673 | 3.454 | 3.437 | 3.752 | 3.829 |
| 21:30 | 2.605 | 2.583 | 2.625 | 2.697 | 2.489 | 2.787 |
| 22:00 | 2.059 | 2.006 | 1.988 | 2.136 | 1.980 | 2.200 |
| 22:30 | 1.831 | 1.876 | 1.891 | 1.904 | 1.754 | 1.958 |
| 23:00 | 1.135 | 1.165 | 1.170 | 1.091 | 1.101 | 1.071 |
| 23:30 | 0.447 | 0.438 | 0.462 | 0.463 | 0.428 | 0.478 |
| Data Type | Data Range | Season Type |
|---|---|---|
| Training set | 1 June 2016–24 August 2016 | Autumn |
| 1 September 2016–23 November 2016 | Winter | |
| 1 December 2016–21 February 2017 | Spring | |
| 1 March 2017–24 May 2017 | Summer | |
| Test set | 25 August 2016–31 August 2016 | Autumn |
| 24 November 2016–30 November 2016 | Winter | |
| 22 February 2017–28 February 2017 | Spring | |
| 25 May 2017–31 May 2017 | Summer |
© 2018 by the authors. Licensee MDPI, Basel, Switzerland. This article is an open access article distributed under the terms and conditions of the Creative Commons Attribution (CC BY) license (http://creativecommons.org/licenses/by/4.0/).
Share and Cite
Li, Y.; Huang, Y.; Zhang, M. Short-Term Load Forecasting for Electric Vehicle Charging Station Based on Niche Immunity Lion Algorithm and Convolutional Neural Network. Energies 2018, 11, 1253. https://doi.org/10.3390/en11051253
Li Y, Huang Y, Zhang M. Short-Term Load Forecasting for Electric Vehicle Charging Station Based on Niche Immunity Lion Algorithm and Convolutional Neural Network. Energies. 2018; 11(5):1253. https://doi.org/10.3390/en11051253
Chicago/Turabian StyleLi, Yunyan, Yuansheng Huang, and Meimei Zhang. 2018. "Short-Term Load Forecasting for Electric Vehicle Charging Station Based on Niche Immunity Lion Algorithm and Convolutional Neural Network" Energies 11, no. 5: 1253. https://doi.org/10.3390/en11051253
APA StyleLi, Y., Huang, Y., & Zhang, M. (2018). Short-Term Load Forecasting for Electric Vehicle Charging Station Based on Niche Immunity Lion Algorithm and Convolutional Neural Network. Energies, 11(5), 1253. https://doi.org/10.3390/en11051253
