Hierarchical Energy Management for the MultiEnergy Carriers System with Different Interest Bodies
Abstract
1. Introduction
- Three interest bodies are analyzed in this paper, which are energy provider, energy facilitator, and energy consumer. The energy facilitator model is conducted based on the energy hub concept. Transmission network models between the energy provider and energy facilitator are provided.
- A hierarchical optimal economic operation strategy is formulated based on the above three different interest bodies in the MECS. Two optimization problems with the aims of minimizing the cost of the energy facilitator and that of the energy provider are formulated and solved.
2. Modeling of MECS
2.1. Transmission Network Model
2.2. Energy Facilitator Model
2.2.1. Storage Device Model
2.2.2. Conversion Device Model
2.2.3. Energy Hub Model
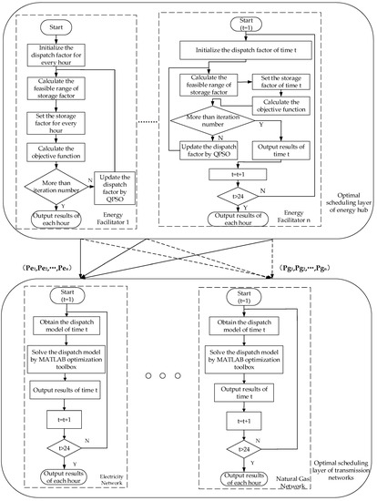
3. Hierarchical Energy Management Strategy
3.1. Hierarchical Economic Scheduling Framework
3.2. Optimal Economic Dispatch Model
3.2.1. Objective Function
3.2.2. Equality Constraints
3.2.3. Inequality Constraints
3.3. Mathematical Transformation and Solution Procedure
4. Case Studies
4.1. Parameters for MECS
4.2. Results and Discussion
4.2.1. Dispatch Results of the Energy Hub Layer
4.2.2. Dispatch Results of the Transmission Network Layer
5. Conclusions
Author Contributions
Funding
Conflicts of Interest
References
- Hemmes, K.; Zachariah-Wolf, J.L.; Geidl, M.; Andersson, G. Towards multi-source multi-product energy systems. Int. J. Hydrog. Energy 2007, 32, 1332–1338. [Google Scholar] [CrossRef]
- Wu, J.; Yan, J.; Jia, H.; Hatziargyriou, N.; Djilali, N.; Sun, H. Integrated energy systems. Appl. Energy 2016, 167, 155–157. [Google Scholar] [CrossRef]
- Krause, T.; Andersson, G.; Froehlich, K.; Vaccaro, A. Multiple-energy carriers: Modeling of production, delivery, and consumption. Proc. IEEE 2011, 99, 15–27. [Google Scholar] [CrossRef]
- Mancarella, P. Mes (multi-energy systems): An overview of concepts and evaluation models. Energy 2014, 65, 1–17. [Google Scholar] [CrossRef]
- Ha, T.T.; Zhang, Y.; Hao, J.; Thang, V.V.; Li, C.; Cai, Z. Energy hub’s structural and operational optimization for minimal energy usage costs in energy systems. Energies 2018, 11, 707. [Google Scholar] [CrossRef]
- Mohammadi, M.; Noorollahi, Y.; Mohammadi-Ivatloo, B.; Hosseinzadeh, M.; Yousefi, H.; Khorasani, S.T. Optimal management of energy hubs and smart energy hubs—A review. Renew. Sustain. Energy Rev. 2018, 89, 33–50. [Google Scholar] [CrossRef]
- Geidl, M.; Koeppel, G.; Favre-Perrod, P.; Klockl, B. Energy hubs for the future. IEEE Power Energy Mag. 2007, 5, 24–30. [Google Scholar] [CrossRef]
- Mohammadi, M.; Noorollahi, Y.; Mohammadi-Ivatloo, B.; Yousefi, H. Energy hub: From a model to a concept—A review. Renew. Sustain. Energy Rev. 2017, 80, 1512–1527. [Google Scholar] [CrossRef]
- Fabrizio, E.; Corrado, V.; Filippi, M. A model to design and optimize multi-energy systems in buildings at the design concept stage. Renew. Energy 2010, 35, 644–655. [Google Scholar] [CrossRef]
- Salimi, M.; Ghasemi, H.; Adelpour, M.; Vaez-Zadeh, S. Optimal planning of energy hubs in interconnected energy systems: A case study for natural gas and electricity. IET Gen. Transm. Dis. 2015, 9, 695–707. [Google Scholar] [CrossRef]
- Zarif, M.; Khaleghi, S.; Javidi, M.H. Assessment of electricity price uncertainty impact on the operation of multi-carrier energy systems. IET Gen. Transm. Dis. 2015, 9, 2586–2592. [Google Scholar] [CrossRef]
- Rastegar, M.; Fotuhi-Firuzabad, M. Load management in a residential energy hub with renewable distributed energy resources. Energy Build. 2015, 107, 234–242. [Google Scholar] [CrossRef]
- Paudyal, S.; Cañizares, C.A.; Bhattacharya, K. Optimal operation of industrial energy hubs in smart grids. IEEE Trans. Smart Grid 2015, 6, 684–694. [Google Scholar] [CrossRef]
- Brahman, F.; Honarmand, M.; Jadid, S. Optimal electrical and thermal energy management of a residential energy hub, integrating demand response and energy storage system. Energy Build. 2015, 90, 65–75. [Google Scholar] [CrossRef]
- Orehounig, K.; Evins, R.; Dorer, V. Integration of decentralized energy systems in neighbourhoods using the energy hub approach. Appl. Energy 2015, 154, 277–289. [Google Scholar] [CrossRef]
- Geidl, M.; Andersson, G. A modeling and optimization approach for multiple energy carrier power flow. In Proceedings of the 2005 IEEE Russia Power Tech, St. Petersburg, Russia, 27–30 June 2005; pp. 1–7. [Google Scholar]
- Bai, L.; Li, F.; Cui, H.; Jiang, T.; Sun, H.; Zhu, J. Interval optimization based operating strategy for gas-electricity integrated energy systems considering demand response and wind uncertainty. Appl. Energy 2016, 167, 270–279. [Google Scholar] [CrossRef]
- Qiao, Z.; Guo, Q.; Sun, H.; Pan, Z.; Liu, Y.; Xiong, W. An interval gas flow analysis in natural gas and electricity coupled networks considering the uncertainty of wind power. Appl. Energy 2017, 201, 343–353. [Google Scholar] [CrossRef]
- Zheng, J.H.; Wu, Q.H.; Jing, Z.X. Coordinated scheduling strategy to optimize conflicting benefits for daily operation of integrated electricity and gas networks. Appl. Energy 2017, 192, 370–381. [Google Scholar] [CrossRef]
- Li, G.; Zhang, R.; Jiang, T.; Chen, H.; Bai, L.; Cui, H.; Li, X. Optimal dispatch strategy for integrated energy systems with cchp and wind power. Appl. Energy 2016, 192, 408–419. [Google Scholar] [CrossRef]
- Yang, W.; Wen, F.; Wang, K.; Huang, Y.; Salam, M.A. Modeling of a district heating system and optimal heat-power flow. Energies 2018, 11, 929. [Google Scholar] [CrossRef]
- Liu, X.; Jenkins, N.; Wu, J.; Bagdanavicius, A. Combined analysis of electricity and heat networks. Appl. Energy 2016, 162, 1238–1250. [Google Scholar] [CrossRef]
- Pazouki, S.; Haghifam, M.R. Optimal planning and scheduling of energy hub in presence of wind, storage and demand response under uncertainty. Int. J. Electr. Power 2016, 80, 219–239. [Google Scholar] [CrossRef]
- Pazouki, S.; Haghifam, M.R.; Moser, A. Uncertainty modeling in optimal operation of energy hub in presence of wind, storage and demand response. Int. J. Electr. Power 2014, 61, 335–345. [Google Scholar] [CrossRef]
- Vahid-Pakdel, M.J.; Nojavan, S.; Mohammadi-Ivatloo, B.; Zare, K. Stochastic optimization of energy hub operation with consideration of thermal energy market and demand response. Energy Convers. Manag. 2017, 145, 117–128. [Google Scholar] [CrossRef]
- Majidi, M.; Nojavan, S.; Zare, K. A cost-emission framework for hub energy system under demand response program. Energy 2017, 134, 157–166. [Google Scholar] [CrossRef]
- Beigvand, S.D.; Abdi, H.; Scala, M.L.; Yan, J. A general model for energy hub economic dispatch. Appl. Energy 2017, 190, 1090–1111. [Google Scholar] [CrossRef]
- Shabanpour-Haghighi, A.; Seifi, A.R.; Niknam, T. A modified teaching–learning based optimization for multi-objective optimal power flow problem. Energy Convers. Manag. 2014, 77, 597–607. [Google Scholar] [CrossRef]
- Shabanpour-Haghighi, A.; Seifi, A.R. Energy flow optimization in multicarrier systems. IEEE Trans. Ind. Inform. 2015, 11, 1067–1077. [Google Scholar] [CrossRef]
- Shabanpour-Haghighi, A.; Seifi, A.R. Multi-objective operation management of a multi-carrier energy system. Energy 2015, 88, 430–442. [Google Scholar] [CrossRef]
- Moeini-Aghtaie, M.; Dehghanian, P.; Fotuhi-Firuzabad, M.; Abbaspour, A. Multiagent genetic algorithm: An online probabilistic view on economic dispatch of energy hubs constrained by wind availability. IEEE Trans. Sustain. Energy 2014, 5, 699–708. [Google Scholar] [CrossRef]
- Moeini-Aghtaie, M.; Abbaspour, A.; Fotuhi-Firuzabad, M.; Hajipour, E. A decomposed solution to multiple-energy carriers optimal power flow. IEEE Trans. Power Systain. 2014, 29, 707–716. [Google Scholar] [CrossRef]
- Arnold, M.; Negenborn, R.R.; Andersson, G.; Schutter, B.D. Model-based predictive control applied to multi-carrier energy systems. In Proceedings of the IEEE Power & Energy Society General Meeting, Calgary, Canada, 26–30 July 2009; pp. 1–8. [Google Scholar]
- Chen, Y.; Wang, Y.; Ma, J. Multi-objective optimal energy management for the integrated electrical and natural gas network with combined cooling, heat and power plants. Energies 2018, 11, 734. [Google Scholar] [CrossRef]
- Geidl, M. Integrated Modeling and Optimization of Multi-Carrier Energy Systems. Ph.D. Thesis, ETH, Zurich, Switzerland, 2007. [Google Scholar]
- Huang, Y.; Liu, Y.F.; Peng, Z.M.; Ding, Y.J. Research on particle swarm optimization algorithm with characteristic of quantum parallel and its application in parameter estimation for fractional-order chaotic systems. Acta Phys Sin-ch Ed 2015, 64, 030505. [Google Scholar]
- Sun, J.; Xu, W.; Feng, B. A global search strategy of quantum-behaved particle swarm optimization. In Proceedings of the IEEE Conference on Cybernetics and Intelligent Systems, Singapore, 1–3 December 2004; pp. 111–116. [Google Scholar]















| Case Studies | MT | Gas Boiler | Heat Storage | Transformer |
|---|---|---|---|---|
| Case 1 | √ | √ | √ | √ |
| Case 2 | √ | √ | × | √ |
| Case 3 | × | √ | √ | √ |
| Case 4 | × | √ | × | √ |
| Parameters | Value | Parameters | Value | Parameters | Value | Parameters | Value |
|---|---|---|---|---|---|---|---|
| 0.98 | 0.9 | 0 | 2 | ||||
| 0.35 | 0 | 5 | 0.02 | ||||
| 0.45 | 10 | 0.5 | 1 | ||||
| 0.9 | 0 | 2 | - | - | |||
| 0.9 | 5 | −2 | - | - |
| Parameters | Value | Parameters | Value | Parameters | Value | Parameters | Value |
|---|---|---|---|---|---|---|---|
| 0.03 | 0.02 | 0 | 20 | ||||
| 0.06 | 0.02 | 10 | 0 | ||||
| 0.06 | 0.01 | 0 | 0 | ||||
| 0.03 | 0 | 0 | 20 | ||||
| 0.01 | 10 | 20 | 20 |
| Energy Facilitator 1 | Energy Facilitator 2 | Energy Facilitator 3 | Energy Facilitator 4 | Electricity Network | Gas Network | Sum | |
|---|---|---|---|---|---|---|---|
| Case 1 | 707.29 | 706.28 | 706.55 | 706.97 | 14.97 | 151.12 | 2993.18 |
| Case 2 | 716.25 | 716.25 | 716.25 | 716.25 | 14.52 | 155.78 | 3035.30 |
| Case 3 | 786.09 | 786.09 | 786.09 | 786.13 | 57.27 | 35.84 | 3237.51 |
| Case 4 | 794.52 | 794.52 | 794.52 | 794.52 | 57.27 | 51.45 | 3286.80 |
© 2018 by the authors. Licensee MDPI, Basel, Switzerland. This article is an open access article distributed under the terms and conditions of the Creative Commons Attribution (CC BY) license (http://creativecommons.org/licenses/by/4.0/).
Share and Cite
Huang, Y.; Yang, K.; Zhang, W.; Lee, K.Y. Hierarchical Energy Management for the MultiEnergy Carriers System with Different Interest Bodies. Energies 2018, 11, 2834. https://doi.org/10.3390/en11102834
Huang Y, Yang K, Zhang W, Lee KY. Hierarchical Energy Management for the MultiEnergy Carriers System with Different Interest Bodies. Energies. 2018; 11(10):2834. https://doi.org/10.3390/en11102834
Chicago/Turabian StyleHuang, Yu, Kai Yang, Weiting Zhang, and Kwang Y. Lee. 2018. "Hierarchical Energy Management for the MultiEnergy Carriers System with Different Interest Bodies" Energies 11, no. 10: 2834. https://doi.org/10.3390/en11102834
APA StyleHuang, Y., Yang, K., Zhang, W., & Lee, K. Y. (2018). Hierarchical Energy Management for the MultiEnergy Carriers System with Different Interest Bodies. Energies, 11(10), 2834. https://doi.org/10.3390/en11102834
