Multi-Phase Modular Drive System: A Case Study in Electrical Aircraft Applications
Abstract
:1. Introduction
2. System Description
- Six phase PM brushless motor with independent motor phases;
- Independent feeding power electronics for each motor phase;
- Independent current control algorithm for each motor phase.
2.1. Power Converter
2.2. Electric Motor
3. System Modeling
3.1. Electrical Co-Simulation Model
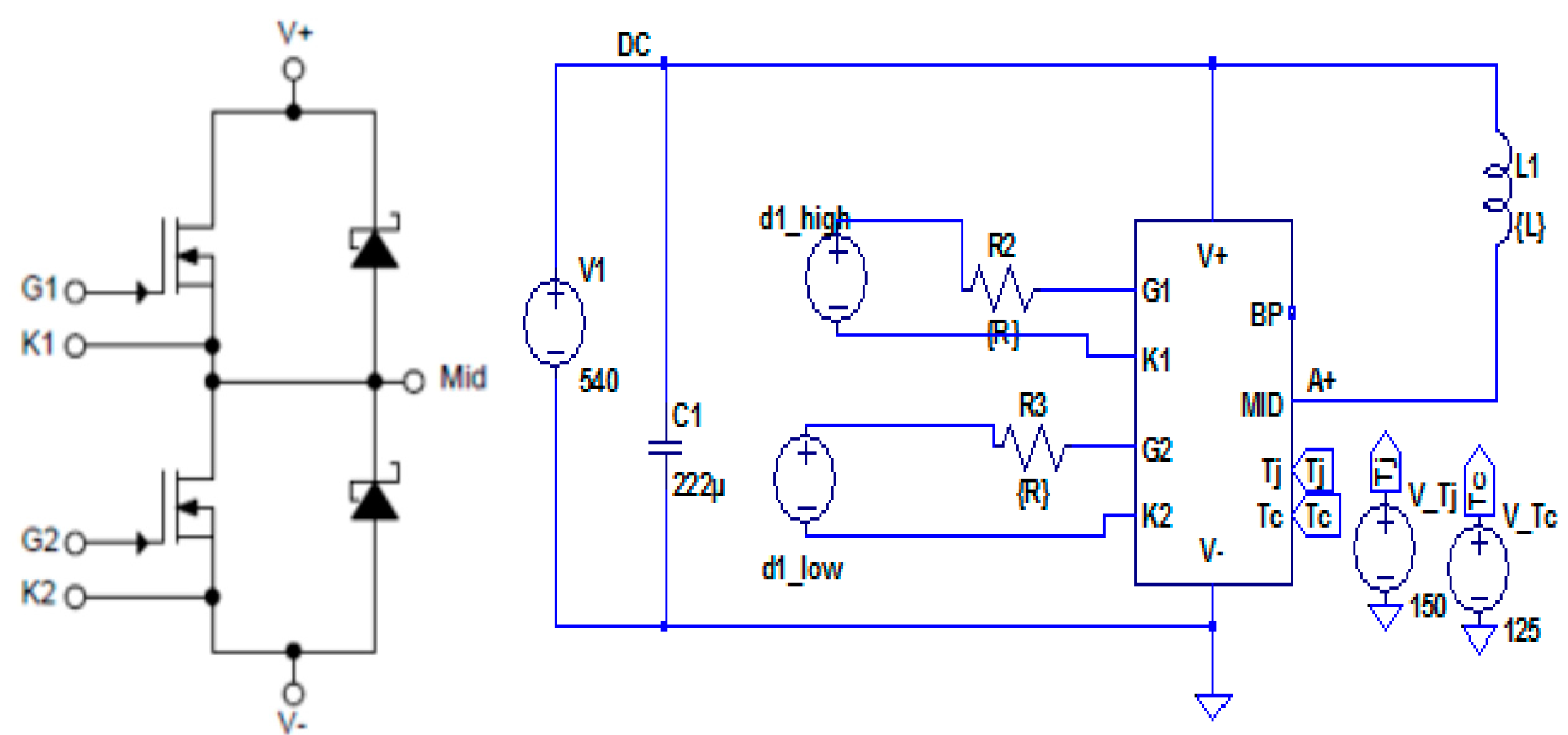
3.1.1. Power Converter Electrical Model
3.1.2. Electrical Machine Model
- The flux and torque behaviors are extracted from the FE analysis, in the form of accurate lookup tables;
- The nonlinearity functions are computed in Matlab;
- The Simulink model applies the DVDM.
3.2. Power Electronic Thermal Model
3.2.1. 3D Power Electronic Device Model
Single-to-Triple Junction Model
N-Junction model
- The upper block is a solid and isothermal rectangular block of silicon carbide, representing the whole die layer of the module. Its height is set to 3% of the height of the considered SiC module;
- The lower block is a triple-junction model shown in Figure 6. In this case, it represents the different layers of substrate of copper or aluminum that may exist between the chips and the bottom surface of the module. Therefore, its height is 97% of the total height of the module.
3.2.2. 3-D Air-Cooled Converter Model
- Steady-state power dissipation: 250 W per module;
- Transient power dissipation: 250 W for five minutes and 25 W for five minutes.
4. System Results
4.1. SiC MOSFET Switching Characterization Results
4.1.1. Results of Gate Driver Functionality Test
4.1.2. Double-Pulse Test
4.2. Thermal Analysis Results
- Altitude effect is negligible;
- Radiation effects are negligible;
- The fan has a specific curve imposed.
4.2.1. Steady-State Mode Simulation Results
4.2.2. Transient Mode Simulation Results
- Initially, the temperature is 50 °C (Figure 20);
- After one minute (Figure 21), the maximal temperature has increased by 36 °C and is almost the same for all the four power module blocks (86 °C);
- After 2 min (Figure 22), the maximum temperature increases by 11 °C compared to the previous record. In other words, the effect of forced air convection by the fans becomes more important. Also, power modules which are further from fans have higher temperatures;
- 3 min (Figure 23) after the finite element transient simulation, the increase is limited to 7 °C compared to the value at 2 min;
- After 4 min (Figure 24), the temperature increases only by 4 °C compared to the previous record.
- At t = 290 s, the increase is observed at 2 °C (Figure 25);
- At t = 292 s, a decrease is observed (Figure 26). The maximum temperature goes from 106 °C to 102 °C, corresponding to an important decrease of 4 °C in two seconds. From this time on, the air-cooled system has managed to reverse the trend;
- At t = 295 s, a new decrease of 4 °C is observed (Figure 27);
- At t = 298 s, the decrease is observed at 5 °C (Figure 28), preceding the second half period of 5 min.
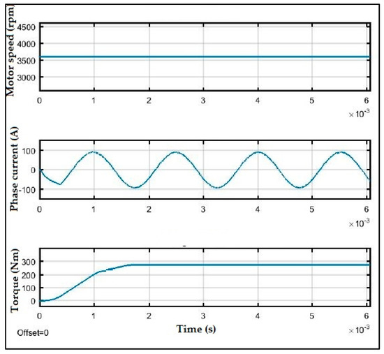
4.3. Co-Simulation Results
5. Conclusions
Acknowledgments
Author Contributions
Conflicts of Interest
References
- Sarlioglu, B.; Morris, C.T. More Electric Aircraft: Review, Challenges, and Opportunities for Commercial Transport Aircraft. IEEE Trans. Transp. Electrif. 2015, 1, 54–64. [Google Scholar] [CrossRef]
- European Commission. CORDIS: Projects & Results Service: Periodic Report Summary 1-HYPERMAC (Hyper Performance Motor, Air-Cooled). Available online: http://cordis.europa.eu/project/rcn/191478_en.html (accessed on 31 August 2016).
- Fabri, G.; Loggia, E.D.; Tursini, M.; Villani, M. Fault-tolerant design of motor-drives for high reliability applications. In Proceedings of the IEEE 1st International Forum on Research and Technologies for Society and Industry Leveraging a Better Tomorrow (RTSI), Turin, Italy, 16–18 September 2015; pp. 219–225. [Google Scholar]
- Bonthu, S.S.R.; Choi, S.; Baek, J. Comparisons of three-phase and five-phase permanent magnet assisted synchronous reluctance motors. IET Electr. Power Appl. 2016, 10, 347–355. [Google Scholar] [CrossRef]
- Yang, J.; Dou, M.; Dai, Z.; Zhao, D.; Zhang, Z. Modeling and fault diagnosis of inter-turn short circuit for five-phase PMSM based on Particle Swarm Optimization. In Proceedings of the IEEE Applied Power Electronics Conference and Exposition (APEC), Long Beach, CA, USA, 20–24 March 2016; pp. 3134–3139. [Google Scholar]
- Villani, M.; Tursini, M.; Fabri, G.; Castellini, L. Multi-phase fault tolerant drives for aircraft applications. In Proceedings of the Railway and Ship Propulsion Electrical Systems for Aircraft, Bologna, Italy, 19–21 October 2010; pp. 1–6. [Google Scholar]
- Aghili, F. Fault-Tolerant Torque Control of BLDC Motors. IEEE Trans. Power Electron. 2011, 26, 355–363. [Google Scholar] [CrossRef]
- Sun, Z.; Wang, J.; Jewell, G.W.; Howe, D. Enhanced Optimal Torque Control of Fault-Tolerant PM Machine under Flux-Weakening Operation. IEEE Trans. Ind. Electron. 2010, 57, 344–353. [Google Scholar]
- Wolmarans, J.J.; Polinder, H.; Ferreria, J.A.; Clarenbach, D. Modular sensorless control of high speed, fault tolerant machines. In Proceedings of the 2010 International on Power Electronics Conference (IPEC), Sapporo, Japan, 21–24 June 2010; pp. 2533–2539. [Google Scholar]
- Nahome, A.A.; Zaimeddine, R.; Liu, B.; Undeland, T. Vector control of direct drive six phase permanent magnet synchronous generators. In Proceedings of the IEEE Trondheim on PowerTech, Trondheim, Norway, 19–23 June 2011; pp. 1–7. [Google Scholar]
- Aghili, F. Energy-Efficient and Fault-Tolerant Control of Multiphase Nonsinusoidal PM Synchronous Machines. IEEEASME Trans. Mechatron. 2015, 20, 2736–2751. [Google Scholar] [CrossRef]
- Tursini, M.; Villani, M.; Di Tullio, A.; Fabri, G.; Collazzo, F.P. Off-line co-simulation of multiphase PM motor-drives. In Proceedings of the International Conference on Electrical Machines (ICEM), Lausanne, Switzerland, 4–7 September 2016; pp. 1138–1144. [Google Scholar]
- Tursini, M.; Di Leonardo, L.; Di Tullio, A.; Della Loggia, E. Transient analysis of multiphase PM motor-drives by non-linear modeling. In Proceedings of the International Symposium on Power Electronics, Electrical Drives, Automation and Motion (SPEEDAM), Anacapri, Italy, 22–24 June 2016; pp. 85–90. [Google Scholar]
- Villani, M.; Parasiliti, F.; Tursini, M.; Fabri, G.; Castellini, L. PM brushless motors comparison for a Fenestron® type helicopter tail rotor. In Proceedings of the International Symposium on Electrical Drives, Automation and Motion in Power Electronics (SPEEDAM), Anacapri, Italy, 22–24 June 2016; pp. 22–27. [Google Scholar]
- Villani, M.; Collazzo, F.P.; Tursini, M.; Fabri, G.; Castellini, L. PM brushless motor design for helicopter tail rotor. In Proceedings of the International Conference on Electrical Machines (ICEM), Lausanne, Switzerland, 4–7 September 2016; pp. 2669–2675. [Google Scholar]
- Choi, K.S.; Won, C.Y.; Jung, Y.C.; Kim, J.W. ZVS H-bridge inverter using soft switching boost converter. In Proceedings of the IEEE 6th International Conference in Power Electronics and Motion Control, IPEMC ’09, Wuhan, China, 17–20 May 2009; pp. 1488–1492. [Google Scholar]
- Sun, H.D.; Park, M.Y.; Park, J.H.; Kim, H.G.; Chun, T.W.; Nho, E.C. Novel H-bridge multi-level inverter with DC-link switches. In Proceedings of the IEEE 8th International Conference on Power Electronics and ECCE Asia (ICPE ECCE), Jeju, Korea, 30 May–3 June 2011; pp. 1734–1741. [Google Scholar]
- Yu, F.; Huang, L.; Wang, S. A novel direct torque control of PMSM based on three-phase H-bridge inverter. In Proceedings of the International Conference on Electrical Machines and Systems (ICEMS), Beijing, China, 20–23 August 2011; pp. 1–3. [Google Scholar]
- SiC Power Module. CAS325M12HM2 CREE Semiconductor. Available online: https://www.wolfspeed.com/downloads/dl/file/id/967/product/204/cas325m12hm2.pdf (accessed on 3 September 2016).
- Yapa, R.; Forsyth, A.J.; Todd, R. Analysis of SiC technology in two-level and three-level converters for aerospace applications. In Proceedings of the 7th IET International Conference on Machines and Drives (PEMD 2014), Manchester, UK, 8–10 April 2014; pp. 1–6. [Google Scholar]
- Biela, J.; Schweizer, M.; Waffler, S.; Kolar, J.W. SiC versus Si: Evaluation of Potentials for Performance Improvement of Inverter and DC/DC Converter Systems by SiC Power Semiconductors. IEEE Trans. Ind. Electron. 2011, 58, 2872–2882. [Google Scholar] [CrossRef]
- Fabre, J.; Ladoux, P.; Piton, M. Characterization and Implementation of Dual-SiC MOSFET Modules for Future Use in Traction Converters. IEEE Trans. Power Electron. 2015, 30, 4079–4090. [Google Scholar] [CrossRef]
- Onambele, C.; Mpanda, A.; Giacchetti, F.; Elsied, M. High Performance SiC MOSFETs for Fault Tolerant Applications. In Proceedings of the International Conference on Renewable Energies and Power Quality (ICREPQ’17), Malaga, Spain, 4–6 April 2017. [Google Scholar]
- Onambele, C.; Mpanda, A.; Elsied, M.; Giacchetti, F. Highly Efficient Drive System based on SiC MOSFETs for High Power Electric Transportation. In Proceedings of the International Conference on Compatibility, Power Electronics and Power Engineering (CPE-POWERENG), Cadiz, Spain, 4–6 April 2017. [Google Scholar]


































| Test Conditions | Turn on Losses (mJ) | Turn off Losses (mJ) | Total Energy Losses (mJ) |
|---|---|---|---|
| 25 °C | 4.3 | 1.9 | 6.2 |
| 100 °C | 5.3 | 2.6 | 7.9 |
| 125 °C | 5.6 | 3.7 | 9.3 |
| 150 °C | 5.8 | 3.1 | 8.9 |
© 2017 by the authors. Licensee MDPI, Basel, Switzerland. This article is an open access article distributed under the terms and conditions of the Creative Commons Attribution (CC BY) license (http://creativecommons.org/licenses/by/4.0/).
Share and Cite
Onambele, C.; Elsied, M.; Mpanda Mabwe, A.; El Hajjaji, A. Multi-Phase Modular Drive System: A Case Study in Electrical Aircraft Applications. Energies 2018, 11, 5. https://doi.org/10.3390/en11010005
Onambele C, Elsied M, Mpanda Mabwe A, El Hajjaji A. Multi-Phase Modular Drive System: A Case Study in Electrical Aircraft Applications. Energies. 2018; 11(1):5. https://doi.org/10.3390/en11010005
Chicago/Turabian StyleOnambele, Charles, Moataz Elsied, Augustin Mpanda Mabwe, and Ahmed El Hajjaji. 2018. "Multi-Phase Modular Drive System: A Case Study in Electrical Aircraft Applications" Energies 11, no. 1: 5. https://doi.org/10.3390/en11010005
APA StyleOnambele, C., Elsied, M., Mpanda Mabwe, A., & El Hajjaji, A. (2018). Multi-Phase Modular Drive System: A Case Study in Electrical Aircraft Applications. Energies, 11(1), 5. https://doi.org/10.3390/en11010005
