Frequency Regulation Strategies in Grid Integrated Offshore Wind Turbines via VSC-HVDC Technology: A Review
Abstract
1. Introduction
2. Types of Wind Turbine
3. Methodologies
3.1. Modeling of Wind Turbine-Permanent Magnet Synchronous Generator
3.1.1. Model of Controller for Wind Turbine-Permanent Magnet Synchronous Generator
3.1.2. The Generator Side Voltage Source Converter-Controller
3.1.3. The Grid Side Voltage Source Converter-Controller
3.1.4. Multilevel Converter for Wind Turbine-Permanent Magnet Synchronous Generator
3.2. Offshore Wind Farm Voltage Source Converter-High Voltage Direct Current
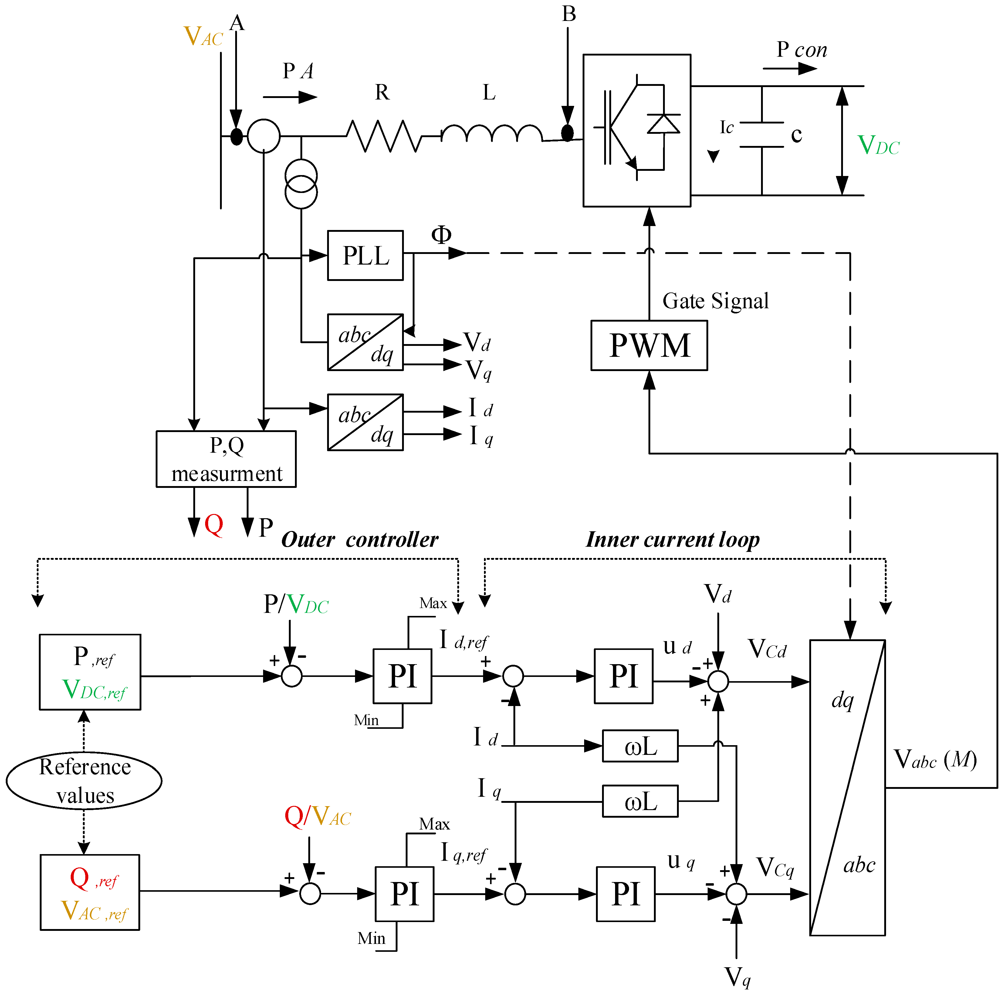
3.2.1. Modeling of Voltage Source Converter
3.2.2. Voltage Source Converter-High Voltage Direct Current Control System
3.3. Control Frequency Response Supported by Offshore Wind Farm and Voltage Source Converter-High Voltage Direct Current System
4. Discussion
5. Conclusions and Recommendations
Acknowledgments
Author Contributions
Conflicts of Interest
References
- Saidur, R.; Rahim, N.; Islam, M.; Solangi, K. Environmental impact of wind energy. Renew. Sustain. Energy Rev. 2011, 15, 2423–2430. [Google Scholar] [CrossRef]
- Saidur, R.; Islam, M.; Rahim, N.; Solangi, K. A review on global wind energy policy. Renew. Sustain. Energy Rev. 2010, 14, 1744–1762. [Google Scholar] [CrossRef]
- Anaya-Lara, O.; Campos-Gaona, D.; Moreno-Goytia, E.; Adam, G. Offshore Wind Energy Generation: Control, Protection, and Integration to Electrical Systems; John Wiley & Sons: Hoboken, NJ, USA, 2014. [Google Scholar]
- Sawyer, S.; Rave, K.; Global Wind Energy Council. Global Wind Report Annual Market Update. GWEC. Available online: http://www.Gwec.Net/wp-content/uploads/2015/03/gwec_global_wind_2014_report_lr.Pdf (accessed on 1 May 2015).
- The European Wind Energy Association (EWEA). Eastern Winds Emerging European Wind Power Markets. Available online: http://www.Ewea.Org/fileadmin/files/library/publications/reports/eastern_winds_emerging_markets.Pdf (accessed on 12 September 2014).
- Agency, I.E. World Energy Outlook 2012, Renewable Energy Outlook 2012. Available online: http://www.Iea.Org/publications/freepublications/publication/weo2012_free.Pdf (accessed on 22 September 2014).
- Wu, F.; Zhang, X.-P.; Godfrey, K.; Ju, P. Modeling and control of wind turbine with doubly fed induction generator. In Proceedings of the PSCE’06 2006 IEEE PES Power Systems Conference and Exposition, Atlanta, GA, USA, 29 October–1 November 2006. [Google Scholar]
- Strachan, N.P.; Jovcic, D. Stability of a variable-speed permanent magnet wind generator with weak ac grids. IEEE Trans. Power Deliv. 2010, 25, 2779–2788. [Google Scholar] [CrossRef]
- Ahsanullah, K.; Dutta, R.; Rahman, M. Review of pm generator designs for direct-drive wind turbines. In Proceedings of the 2012 22nd Australasian Universities Power Engineering Conference (AUPEC), Bali, Indonesia, 26–29 September 2012; pp. 1–6. [Google Scholar]
- Liserre, M.; Cardenas, R.; Molinas, M.; Rodriguez, J. Overview of multi-mw wind turbines and wind parks. IEEE Trans. Ind. Electron. 2011, 58, 1081–1095. [Google Scholar] [CrossRef]
- Halder, T. Comparative study of HVDC and HVAC for a bulk power transmission. In Proceedings of the 2013 International Conference on Power, Energy and Control (ICPEC), Dindigul, India, 6–8 February 2013; pp. 139–144. [Google Scholar]
- Silva, B.; Moreira, C.; Seca, L.; Phulpin, Y.; Lopes, J. Provision of inertial and primary frequency control services using offshore multiterminal hvdc networks. IEEE Trans. Sustain. Energy 2012, 3, 800–808. [Google Scholar] [CrossRef]
- Perveen, R.; Kishor, N.; Mohanty, S.R. Off-shore wind farm development: Present status and challenges. Renew. Sustain. Energy Rev. 2014, 29, 780–792. [Google Scholar] [CrossRef]
- Quitmann, E.; Erdmann, E. Power system needs–how grid codes should look ahead. IET Renew. Power Gener. 2014, 9, 3–9. [Google Scholar] [CrossRef]
- Brown, R.E. Distribution reliability assessment and reconfiguration optimization. In Proceedings of the 2001 IEEE/PES Transmission and Distribution Conference and Exposition, Atlanta, GA, USA, 2 November 2001; pp. 994–999. [Google Scholar]
- Tielens, P.; Van Hertem, D. The relevance of inertia in power systems. Renew. Sustain. Energy Rev. 2016, 55, 999–1009. [Google Scholar] [CrossRef]
- Yingcheng, X.; Nengling, T. Review of contribution to frequency control through variable speed wind turbine. Renew. Energy 2011, 36, 1671–1677. [Google Scholar] [CrossRef]
- SIEMENS. Turbina Sapiens a Different Breed of Wind Turbine. Siemens 6.0 MW Offshore Wind Turbine. Available online: http://www.Energy.Siemens.Com/mx/pool/hq/power-generation/renewables/wind-power/6_mw_brochure_jan.2012.Pdf (accessed on 2 May 2014).
- Sugimoto, H.; Goto, M.; Wu, K.; Yokomizu, Y.; Matsumura, T. Comparative studies of subsynchronous resonance damping schemes. In Proceedings of the International Conference on Power System Technology, Kunming, China, 13–17 October 2002; pp. 1472–1476. [Google Scholar]
- Snitchler, G.; Gamble, B.; King, C.; Winn, P. 10 mw class superconductor wind turbine generators. IEEE Trans. Appl. Supercond. 2011, 21, 1089–1092. [Google Scholar] [CrossRef]
- Arántegui, R.L. Technology, Market and Economic Aspects of Wind Energy in Europe, European Commission JRC Scientific and Policy Report; JRC Wind Status Report; Publications Office of the European Union: Luxembourg, 2013. [Google Scholar]
- Nield, D. This Monster Wind Turbine Just Set a New Record for Energy Output; ScienceAlert: Canberra, Australia, 2017. [Google Scholar]
- Hwas, A.M.S.; Katebi, R. Wind turbine control using pi pitch angle controller. In Proceedings of the IFAC Conference on Advances in PID Control PID’12, Brescia, Italy, 28–30 March 2012. [Google Scholar]
- Johnson, K.E.; Pao, L.Y.; Balas, M.J.; Fingersh, L.J. Control of variable-speed wind turbines: Standard and adaptive techniques for maximizing energy capture. IEEE Control Syst. 2006, 26, 70–81. [Google Scholar] [CrossRef]
- Ackermann, T. Wind Power in Power Systems; John Wiley & Sons: Hoboken, NJ, USA, 2005. [Google Scholar]
- Wu, F. Modelling and Control of Wind and Wave Energy Conversion Systems. Ph.D. Thesis, University of Birmingham, Birmingham, UK, 2009. [Google Scholar]
- Wu, F.; Zhang, X.-P.; Ju, P. Small signal stability analysis and control of the wind turbine with the direct-drive permanent magnet generator integrated to the grid. Electr Power Syst. Res. 2009, 79, 1661–1667. [Google Scholar] [CrossRef]
- Tan, K.; Islam, S. Optimum control strategies in energy conversion of PMSG wind turbine system without mechanical sensors. IEEE Trans. Energy Convers. 2004, 19, 392–399. [Google Scholar] [CrossRef]
- Chinchilla, M.; Arnaltes, S.; Burgos, J.C. Control of permanent-magnet generators applied to variable-speed wind-energy systems connected to the grid. IEEE Trans. Energy Convers. 2006, 21, 130–135. [Google Scholar] [CrossRef]
- Li, S.; Haskew, T.A.; Xu, L. Conventional and novel control designs for direct driven PMSG wind turbines. Electr Power Syst. Res. 2010, 80, 328–338. [Google Scholar] [CrossRef]
- Wai, R.; Lin, C.; Chang, Y. Novel maximum-power-extraction algorithm for PMSG wind generation system. IET Electr. Power Appl. 2007, 1, 275–283. [Google Scholar] [CrossRef]
- Carranza, O.; Figueres, E.; Garcera, G.; Ortega, R.; Trujillo, C. Study of the control structure of a small wind turbine with permanent magnet synchronous generator. In Proceedings of the 2012 IEEE International Symposium on Industrial Electronics (ISIE), Hangzhou, China, 28–31 May 2012; pp. 1900–1905. [Google Scholar]
- Qiao, W.; Qu, L.; Harley, R.G. Control of IPM synchronous generator for maximum wind power generation considering magnetic saturation. IEEE Trans. Ind. Appl. 2009, 45, 1095–1105. [Google Scholar] [CrossRef]
- Kasem, A.H.; El-Saadany, E.; El-Tamaly, H.; Wahab, M. An improved fault ride-through strategy for doubly fed induction generator-based wind turbines. IET Renew. Power Gen. 2008, 2, 201–214. [Google Scholar] [CrossRef]
- Muyeen, S.; Takahashi, R.; Murata, T.; Tamura, J. A variable speed wind turbine control strategy to meet wind farm grid code requirements. IEEE Trans. Power Syst. 2010, 25, 331–340. [Google Scholar] [CrossRef]
- Mehrzad, D.; Luque, J.; Cuenca, M.C. Vector Control of PMSG for Grid-Connected Wind Turbine Applications. Master’s Thesis, Institute of Energy Technology, Alborg University, Aalborg, Denmark, 2009. [Google Scholar]
- Melício, R.; Mendes, V.M.; Catalão, J.P. Wind turbines with permanent magnet synchronous generator and full-power converters: Modelling, control and simulation. In Wind Turbines; INTECH: Rijeka, Croatia, 2011. [Google Scholar]
- Rojas, R.; Ohnishi, T.; Suzuki, T. Neutral-point-clamped inverter with improved voltage waveform and control range. IEEE Trans. Ind. Electron. 1995, 42, 587–594. [Google Scholar] [CrossRef]
- Nikouei, M. Design and Evaluation of the Vienna Rectifier for a 5 mw Wind Turbine System. Master’s Thesis, Chalmers University of Technology, Gothenburg, Sweden, 2013. [Google Scholar]
- Lee, K.; Jung, K.; Suh, Y.; Kim, C.; Yoo, H.; Park, S. Comparison of high power semiconductor devices losses in 5 mw PMSG mv wind turbines. In Proceedings of the 2014 Twenty-Ninth Annual IEEE Applied Power Electronics Conference and Exposition (APEC), Fort Worth, TX, USA, 16–20 March 2014; pp. 2511–2518. [Google Scholar]
- Li, Y.; Zhang, Z.; Yang, Y.; Li, Y.; Chen, H.; Xu, Z. Coordinated control of wind farm and VSC-HVDC system using capacitor energy and kinetic energy to improve inertia level of power systems. Int. J. Electr. Power 2014, 59, 79–92. [Google Scholar] [CrossRef]
- Bahrman, M.; Johnson, B. The ABCS of HVDC transmission technologies. IEEE Power Energy Mag. 2007, 2, 32–44. [Google Scholar] [CrossRef]
- Padiyar, K.; Prabhu, N. Modelling, control design and analysis of VSC based HVDC transmission systems. In Proceedings of the 2004 International Conference on Power System Technology, Singapore, 21–24 November 2004; pp. 774–779. [Google Scholar]
- Zhao, Y.; Hu, X.-H.; He, Z.-Y.; Tang, G.-F. A study of mathematic modeling of VSC for electromechanical transient analysis. In Proceedings of the China International Conference on Electricity Distribution, Guangzhou, China, 10–13 December 2008; pp. 1–6. [Google Scholar]
- Ouquelle, H.; Dessaint, L.-A.; Casoria, S. An average value model-based design of a deadbeat controller for VSC-HVDC transmission link. In Proceedings of the 2009 PES’09 IEEE Power & Energy Society General Meeting, Calgary, AB, Canada, 26–30 July 2009; pp. 1–6. [Google Scholar]
- Peralta, J.; Saad, H.; Dennetière, S.; Mahseredjian, J. Dynamic performance of average-value models for multi-terminal VSC-HVDC systems. In Proceedings of the 2012 IEEE Power and Energy Society General Meeting, San Diego, CA, USA, 22–26 July 2012; pp. 1–8. [Google Scholar]
- Song, T.; Guangkai, L.; Xinli, S.; Hui, D.; Xiaohui, Y. A novel method for VSC-HVDC electromechanical transient modeling and simulation. In Proceedings of the 2012 IEEE Power Engineering and Automation Conference (PEAM), Wuhan, China, 18–20 September 2012; pp. 1–4. [Google Scholar]
- Haileselassie, T.M.; Torres-Olguin, R.E.; Vrana, T.K.; Uhlen, K.; Undeland, T. Main grid frequency support strategy for VSC-HVDC connected wind farms with variable speed wind turbines. In Proceedings of the IEEE Trondheim PowerTech, Trondheim, Norway, 19–23 June 2011; pp. 1–6. [Google Scholar]
- Suvire, G.O. Wind Farm—Impact in Power System and Alternatives to Improve the Integration; INTECH: Rijeka, Croatia, 2011. [Google Scholar]
- Conroy, J.F.; Watson, R. Frequency response capability of full converter wind turbine generators in comparison to conventional generation. IEEE Trans. Power Syst. 2008, 23, 649–656. [Google Scholar] [CrossRef]
- El Itani, S.; Joós, G. Assessment of inertial potential of variable-speed wind turbines. In Proceedings of the 2011 IEEE Energy Conversion Congress and Exposition (ECCE), Phoenix, AZ, USA, 17–22 September 2011; pp. 851–856. [Google Scholar]
- Morren, J.; De Haan, S.W.; Kling, W.L.; Ferreira, J. Wind turbines emulating inertia and supporting primary frequency control. IEEE Trans. Power Syst. 2006, 21, 433–434. [Google Scholar] [CrossRef]
- Tarnowski, G.C.; Kjar, P.; Sorensen, P.; Ostergaard, J. Variable speed wind turbines capability for temporary over-production. In Proceedings of the IEEE Power & Energy Society General Meeting, Calgary, AB, Canada, 26–30 July 2009; pp. 1–7. [Google Scholar]
- Vittal, E.; McCalley, J.; Ajjarapu, V.; Harbour, T. Wind penetration limited by thermal constraints and frequency stability. In Proceedings of the 39th North American Power Symposium, Las Cruces, NM, USA, 30 September–2 October 2007; pp. 353–359. [Google Scholar]
- Yingcheng, X.; Nengling, T. System frequency regulation in doubly fed induction generators. Int. J. Electr. Power 2012, 43, 977–983. [Google Scholar] [CrossRef]
- Konstantopoulos, G.C.; Alexandridis, A.T. Full-scale modeling, control, and analysis of grid-connected wind turbine induction generators with back-to-back ac/dc/ac converters. IEEE Trans. Emerg. Sel. Top. Power Electron. 2014, 2, 739–748. [Google Scholar] [CrossRef]
- Erlich, I.; Wilch, M. Primary frequency control by wind turbines. In Proceedings of the 2010 IEEE Power and Energy Society General Meeting, Providence, RI, USA, 25–29 July 2010; pp. 1–8. [Google Scholar]
- Mauricio, J.M.; Marano, A.; Gómez-Expósito, A.; Martinez Ramos, J.L. Frequency regulation contribution through variable-speed wind energy conversion systems. IEEE Trans. Power Syst. 2009, 24, 173–180. [Google Scholar] [CrossRef]
- Zhang, Z.-S.; Sun, Y.-Z.; Lin, J.; Li, G.-J. Coordinated frequency regulation by doubly fed induction generator-based wind power plants. IET Renew. Power Gener. 2012, 6, 38–47. [Google Scholar] [CrossRef]
- Junyent-Ferré, A.; Gomis-Bellmunt, O.; Sumper, A.; Sala, M.; Mata, M. Modeling and control of the doubly fed induction generator wind turbine. Simul. Model. Pract. Theory 2010, 18, 1365–1381. [Google Scholar] [CrossRef]
- Bianchi, F.D.; De Battista, H.; Mantz, R.J. Wind Turbine Control Systems: Principles, Modelling and Gain Scheduling Design; Springer Science & Business Media: Berlin, Germany, 2006. [Google Scholar]
- Musyafa, A.; Harika, A.; Negara, I.; Robandi, I. Pitch angle control of variable low rated speed wind turbine using fuzzy logic controller. Int. J. Eng. Technol. 2010, 10, 21–24. [Google Scholar]
- Slootweg, J.; Polinder, H.; Kling, W. Representing wind turbine electrical generating systems in fundamental frequency simulations. IEEE Trans. Energy Convers. 2003, 18, 516–524. [Google Scholar] [CrossRef]
- Venne, P.; Guillaud, X. Impact of wind turbine controller strategy on deloaded operation. In Proceedings of the 2009 CIGRE/IEEE PES Joint Symposium Integration of Wide-Scale Renewable Resources into the Power Delivery System, Calgary, AB, Canada, 29–31 July 2009. [Google Scholar]
- De Almeida, R.G.; Lopes, J. Participation of doubly fed induction wind generators in system frequency regulation. IEEE Trans. Power Syst. 2007, 22, 944–950. [Google Scholar] [CrossRef]
- Ramtharan, G.; Jenkins, N.; Ekanayake, J. Frequency support from doubly fed induction generator wind turbines. IET Renew. Power Gener. 2007, 1, 3–9. [Google Scholar] [CrossRef]
- Moutis, P.; Papathanassiou, S.A.; Hatziargyriou, N.D. Improved load-frequency control contribution of variable speed variable pitch wind generators. Renew. Energy 2012, 48, 514–523. [Google Scholar] [CrossRef]
- De Almeida, R.G.; Castronuovo, E.D.; Lopes, J. Optimum generation control in wind parks when carrying out system operator requests. IEEE Trans. Power Syst. 2006, 21, 718–725. [Google Scholar] [CrossRef]
- Žertek, A.; Verbič, G.; Pantoš, M. Optimised control approach for frequency-control contribution of variable speed wind turbines. IET Renew. Power Gener. 2012, 6, 17–23. [Google Scholar] [CrossRef]
- Jiebei, Z.; Booth, C.D.; Adam, G.P.; Roscoe, A.J. Inertia emulation control of VSC-HVDC transmission system. In Proceedings of the 2011 International Conference on Advanced Power System Automation and Protection (APAP), Beijing, China, 16–20 October 2011; pp. 1–6. [Google Scholar]
- Pipelzadeh, Y.; Chaudhuri, B.; Green, T.C. Inertial response from remote offshore wind farms connected through vsc-hvdc links: A communication-less scheme. In Proceedings of the 2012 IEEE Power and Energy Society General Meeting, San Diego, CA, USA, 22–26 July 2012; pp. 1–6. [Google Scholar]
- Wang, Y.; Zhu, X.; Xu, L.; Li, H. Contribution of VSC-HVDC connected wind farms to grid frequency regulation and power damping. In Proceedings of the IECON 2010–36th Annual Conference on IEEE Industrial Electronics Society, Glendale, AZ, USA, 7–10 November 2010; pp. 397–402. [Google Scholar]
- Zhu, J.; Booth, C.D.; Adam, G.P.; Roscoe, A.J.; Bright, C.G. Inertia emulation control strategy for VSC-HVDC transmission systems. IEEE Trans. Power Syst. 2013, 28, 1277–1287. [Google Scholar] [CrossRef]
- Liu, H.; Chen, Z. Coordinated frequency regulation by offshore wind farms and VSC-HVDC transmission. Int. J. Smart Grid Clean Energy 2014, 3, 1–7. [Google Scholar] [CrossRef]
- Liu, H.; Chen, Z. Contribution of VSC-HVDC to frequency regulation of power systems with offshore wind generation. IEEE Trans. Energy Convers. 2015, 30, 918–926. [Google Scholar] [CrossRef]
- Junyent-Ferré, A.; Pipelzadeh, Y.; Green, T.C. Blending hvdc-link energy storage and offshore wind turbine inertia for fast frequency response. IEEE Trans. Sustain. Energy 2015, 6, 1059–1066. [Google Scholar] [CrossRef]

























| Indices | Type I | Type II | Type III | |
|---|---|---|---|---|
| Wind Turbine concepts | Fixed speed wind turbine (FSWT) | Variable speed wind turbine with double-fed induction generator | Variable speed wind turbine with full power converter | |
| Generator | Squirrel cage induction generator (SCIG) | Double-fed induction generator (DFIG) | Wound rotor synchronous generator (WRSG), and permanent magnet synchronous generator (PMSG). | |
| Grid Connection | -Directly via transformer-Need soft start and capacitor Bank | Partial scale converter | Full-scale converter | |
| Drive Train | Gear | Gear | Gear (DCSG/PMSG) SCIG | Gearless (Multi-pole DCSG/PMSG) |
| Speed Range | Nsync (~2% Slip) | (0.7–1.3) Nsync~(−30 ± 30% Slip) | (0~1) Nrated | |
| Blade angle control | Stall/active stall control, Pitch Control | Pitch Control | Pitch Control | |
| Indices | Operating Regions for Wind Turbines | ||
|---|---|---|---|
| Low Wind Speed Range (3–7) m/s | Medium Wind Speed Range (8–13) m/s | High Wind Speed Range (13–25) m/s | |
| Operation Conditions of Wind Turbine | Always Wind turbines operate at partial load. The rotating speed of the turbine does not reach its rated value at any time. | Mostly Wind turbines operate at partial load. The rotating speed of the turbine reaches its rated value transiently. | Wind turbines operate at full load. The rotating speed of the turbine reaches its rated value. The power extracted from the wind should be not to exceed the ratings of the generator |
| De-loading Techniques Used | Over speeding techniques are used only. | Over speeding techniques are used and Pitch Control techniques may be used depends on its rated value of the rotating speed. | Pitch Control techniques are used only for applying de loading and regulate the rotational speed. |
| Control Modes | Features | |
|---|---|---|
| Rectifier | Inverter | Notes |
| Constant power | Constant power | Not applicable |
| Constant dc voltage | Constant dc voltage | |
| Constant power | DC droop | It applicable but with risk of DC over voltage |
| Constant power | Constant DC voltage | |
| DC droop | Constant power | Good performance power flow by inverter |
| Constant dc voltage | Constant power | |
| DC droop | Constant dc voltage | Acceptable, power flow control by the rectifier. |
| Constant dc voltage | DC droop | Acceptable, power flow control by inverter |
| DC droop | DC droop | Good performance power flow by both |
| Levels of Participation Primary Frequency Control | Features and Drawbacks | ||||||
|---|---|---|---|---|---|---|---|
| Wind Farm level | Inertia response | Feature: Modification of DFIG/PMSG power reference by df/dt and ∆f of network frequency. | Method of Wind farm sensing for the actual AC grid frequency value and its deviation value. | Communication | Features: High cost. -Reliability issues will prevent the development event of delay or communication failure can threaten the operation of wind farm with primary frequency control capability | ||
| Advantage :Fast response capability associated with electronically controlled VSWT | |||||||
| Power reserve | Pitch control | Feature :High installation cost, exploiting wind farm below its maximum power extraction capability ,Prefer works when generator work close to rated power | |||||
| Speed control | Over-speeding de-loading | Features :It is more usable but should make sure the rotor speed does not exceed its upper limit | Communication-less | Features: Construe the frequency of main ac grid to the equivalent variation of HVDC link voltage controlled by Grid side-VSC, which is detected by the WF-VSC and communicated to the wind farm. The cost is less. | |||
| Under-speeding de-loading | Features: -Not use since: -it decrease in small signal stability and -deceleration of the rotor in order to reduce the active power output would transiently lead to an increase on active power | ||||||
| HVDC system level | Energy stored in HVDC link like DC capacitor | Advantage: Providing a very fast response toward the main ac grid and decreasing the overwork of wind turbine. | |||||
| Drawbacks: Required a very large capacitance to be able to convert active power in an efficient way. | |||||||
| Coordinate blending wind turbine with HVDC system levels | Advantage: Fast response toward the AC grid frequency while not required the immoderate capacity of capacitance nor high-performance requirements on the wind farm. | ||||||
| Drawbacks: The dependence only on the frequency response capability of the offshore wind turbine has a disadvantage of dealing with delays and disturbances to the response due to many information transmission stages existing between the frequency measurement at the Gide Side-VSC and the wind turbine response | |||||||
© 2017 by the authors. Licensee MDPI, Basel, Switzerland. This article is an open access article distributed under the terms and conditions of the Creative Commons Attribution (CC BY) license (http://creativecommons.org/licenses/by/4.0/).
Share and Cite
Jallad, J.; Mekhilef, S.; Mokhlis, H. Frequency Regulation Strategies in Grid Integrated Offshore Wind Turbines via VSC-HVDC Technology: A Review. Energies 2017, 10, 1244. https://doi.org/10.3390/en10091244
Jallad J, Mekhilef S, Mokhlis H. Frequency Regulation Strategies in Grid Integrated Offshore Wind Turbines via VSC-HVDC Technology: A Review. Energies. 2017; 10(9):1244. https://doi.org/10.3390/en10091244
Chicago/Turabian StyleJallad, Jafar, Saad Mekhilef, and Hazlie Mokhlis. 2017. "Frequency Regulation Strategies in Grid Integrated Offshore Wind Turbines via VSC-HVDC Technology: A Review" Energies 10, no. 9: 1244. https://doi.org/10.3390/en10091244
APA StyleJallad, J., Mekhilef, S., & Mokhlis, H. (2017). Frequency Regulation Strategies in Grid Integrated Offshore Wind Turbines via VSC-HVDC Technology: A Review. Energies, 10(9), 1244. https://doi.org/10.3390/en10091244

