Exploring the Relationship Between Financial Education, Financial Attitude, Financial Advice, and Financial Knowledge: Insights Through Financial Capabilities and Financial Well-Being
Abstract
1. Introduction
2. Theoretical Gap
3. Review of Literature
3.1. Financial Education
3.2. Financial Attitudes
3.3. Financial Advisory
3.4. Financial Behavior and Knowledge
3.5. Financial Capacities and Financial Well-Being
4. Methodology
4.1. Exploratory and Confirmatory Factor Analysis (EFA and CFA)
4.2. Justification of the Technique Used
5. Data Analysis and Discussion
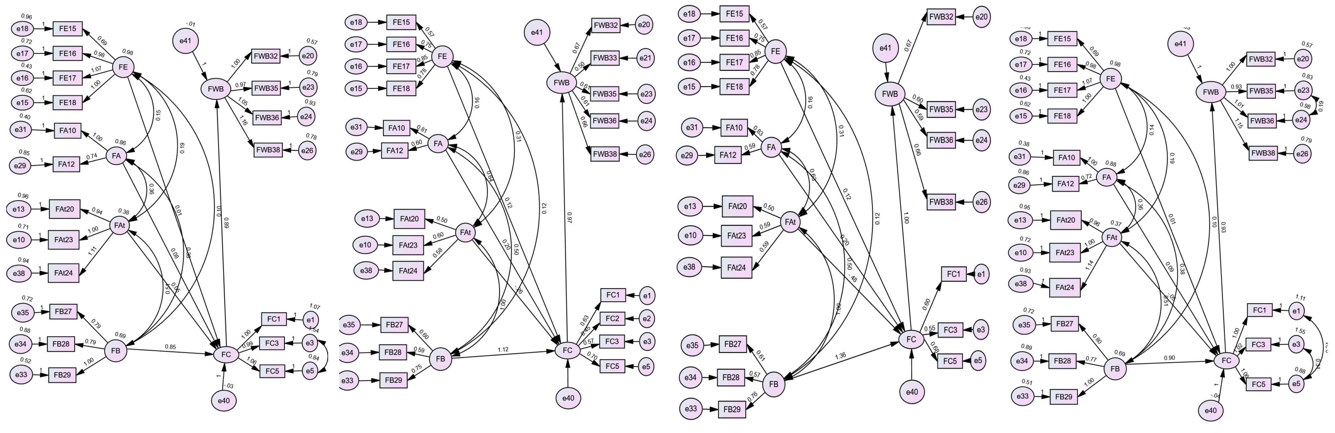
5.1. The Statistical Validation of the Final Model
5.2. Results of the Hypotheses and Theoretical Discussion
5.3. Theoretical Implications
5.4. Practical Implications
6. Conclusions
7. Future Research
Author Contributions
Funding
Institutional Review Board Statement
Informed Consent Statement
Data Availability Statement
Acknowledgments
Conflicts of Interest
References
- Abdul Ghafoor, K., & Akhtar, M. (2024). Parents’ financial socialization or socioeconomic characteristics: Which has more influence on Gen-Z’s financial wellbeing? Humanities and Social Sciences Communications, 11, 522. [Google Scholar] [CrossRef]
- Agarwal, S., & Chua, Y. H. (2020). FinTech and household finance: A review of the empirical literature. China Finance Review International, 10(4), 361–376. [Google Scholar] [CrossRef]
- Algarni, M. A., Ali, M., & Ali, I. (2024). The role of financial parenting, childhood financial socialization and childhood financial experiences in developing financial well-being among adolescents in their later life. Journal of Economic and Administrative Sciences, 6. [Google Scholar] [CrossRef]
- Ashraf, M. (2025). Does automation improve financial reporting? Evidence from internal controls. Review of Accounting Studies, 30, 436–479. [Google Scholar] [CrossRef]
- Bashir, I., Qureshi, I. H., & Ilyas, Z. (2024). How does employee financial well-being influence employee productivity: A moderated mediating examination. International Journal of Social Economics, 51(10), 1226–1246. [Google Scholar] [CrossRef]
- BBVA. (2020). Salud financiera: Ocho indicadores para medirla [Financial health: Eight indicators to measure]. Available online: https://www.bbva.com/es/salud-financiera/salud-financiera-ocho-indicadores-medirla/ (accessed on 16 February 2025).
- Bellofatto, A., Broihanne, M. H., & D’Hondt, C. (2024). Financial knowledge acquisition and trading behavior: Empirical evidence from an online information tool. Financial Markets and Portfolio Management, 11. [Google Scholar] [CrossRef]
- Bernal, G. L., Abadía, L. K., Álvarez-Arango, L. E., & De Witte, K. (2024). Financial aid uncertainty and low-income students’ higher education preferences. Higher Education, 87(6), 1845–1863. [Google Scholar] [CrossRef]
- Bonadonna, C., Frischknecht, C., Menoni, S., Romerio, F., Gregg, C. E., Rosi, M., Biass, S., Asgary, A., Pistolesi, M., Guobadia, D., Gattuso, A., Ricciard, A., & Cristiani, C. (2021). Integrating hazard, exposure, vulnerability and resilience for risk and emergency management in a volcanic context: The ADVISE model. Journal of Applied Volcanology, 10, 7. [Google Scholar] [CrossRef]
- Brüggen, E. C., Hogreve, J., Holmlund, M., Kabadayi, S., & Löfgren, M. (2017). Financial well-being: A conceptualization and research agenda. Journal of Business Research, 79, 228–237. [Google Scholar] [CrossRef]
- Busch, D. (2024). The future of equivalence in the EU financial sector. European Business Organization Law Review, 25(1), 3–23. [Google Scholar] [CrossRef]
- Canta, C., & Leroux, M. L. (2024). Financial education as a complement to public pensions: The case of naive individuals. Journal of Population Economics, 37(4), 69. [Google Scholar] [CrossRef]
- Chen, Z., Birkenmaier, J., & Garand, J. (2024). Examining the validity of financial knowledge measures in a context of racialized financial market. Race and Social Problems, 16(1), 86–98. [Google Scholar] [CrossRef]
- Cheng, X., Niu, Y., & Zou, Y. (2024). Effects of financial knowledge on rationality of financial behavior in college student: A mediation model. In J. Xu, N. A. Binti Ismail, S. Dabo-Niang, M. H. Ali Hassan, & A. Hajiyev (Eds.), The eighteenth international conference on management science and engineering management (Vol. 215). ICMSEM 2024, lecture notes on data engineering and communications technologies. Springer. [Google Scholar] [CrossRef]
- Çoşkun, A., & Dalziel, N. (2020). Mediation effect of financial attitude on financial knowledge and financial behavior: The case of university students. International Journal of Research in Business and Social Science, 9(2), 1–8. [Google Scholar] [CrossRef]
- Dare, S. E., van Dijk, W. W., van Dijk, E., van Dillen, L. F., Gallucci, M., & Simonse, O. (2023). How executive functioning and financial self-efficacy predict subjective financial well-being via positive financial behaviors. Journal of Family and Economic Issues, 44(2), 232–248. [Google Scholar] [CrossRef]
- de Jong, F., & Wagensveld, K. (2024). Sustainable financial advice for SMEs. Circular Economy and Sustainability, 4, 777–789. [Google Scholar] [CrossRef]
- Dhiraj, A., Kumar, S., & Rani, D. (2023). Financial well-being among tourism industries employees in India. In S. Grima, E. Thalassinos, G. G. Noja, T. V. Stamataopoulos, T. Vasiljeva, & T. Volkova (Eds.), Digital transformation, strategic resilience, cyber security and risk management (Vol. 111B, pp. 169–178). Contemporary studies in economic and financial analysis. Emerald Publishing Limited. [Google Scholar] [CrossRef]
- El Anshasy, A. A., Shamsuddin, M., & Katsaiti, M. S. (2023). Financial wellbeing and international migration intentions: Evidence from global surveys. Journal of Happiness Studies, 24, 2261–2289. [Google Scholar] [CrossRef]
- Elrayah, M., & Tufail, B. (2024). Financial education, financial advice, financial attitude and financial literacy impact on university student’s financial behaviour through financial capabilities. Artseduca, 40, 193–207. [Google Scholar]
- Field, A. (2013). Discovering statistics using IBM SPSS statistics: And sex and drugs and rock “N” roll (4th ed.). Sage. [Google Scholar]
- Flores, M., Zamora-Lobato, T., & García-Santillán, A. (2024). Three-dimensional model of financial resilience in workers: Structural equation modeling and bayesian analysis. Economics and Sociology, 17(1), 69–88. [Google Scholar] [CrossRef]
- Fornell, C., & Larcker, D. F. (1981). Evaluating structural equation models with unobservable variables and measurement error. Journal of Marketing Research, 18(1), 39–50. [Google Scholar] [CrossRef]
- Furnham, A. (1984). Many sides of the coin: The psychology of money usage. Personality and Individual Differences, 5(5), 501–509. [Google Scholar] [CrossRef]
- Gafoor, A., & Amilan, S. (2024). Fintech adoption and financial well-being of persons with disabilities: The mediating role of financial access, financial knowledge and financial behaviour. International Journal of Social Economics, 51(11), 1388–1401. [Google Scholar] [CrossRef]
- Garcìa-Santillàn. (2017). Measuring set latent variables through exploratory factor analysis with principal components extraction and validation with AMOS software. European Journal of Pure and Applied Mathematics, 10(2), 167–198. [Google Scholar]
- García-Santillán, A., Escalera-Chávez, M. E., & Santana, J. C. (2024). Exploring resilience: A Bayesian study of psychological and financial factors across gender. Cogent Economics & Finance, 12(1), 2431544. [Google Scholar] [CrossRef]
- George, D., & Mallery, P. (2010). SPSS for windows step by step: A simple guide and reference 17.0 update (10th ed.). Pearson. [Google Scholar]
- Gignac, G. E., Gepp, A., O’Neill, T. J., & Xue, R. (2024). The impact of housing tenure on financial wellbeing among elderly australians. Social Indicators Research, 171, 655–675. [Google Scholar] [CrossRef]
- Guerini, C., Masciandaro, D., & Papini, A. (2024). Literacy and financial education: Private providers, public certification and political preferences. Italian Economic Journal, 7. [Google Scholar] [CrossRef]
- Hair, J., Anderson, R., Tatham, R., & Black, W. (1999). Análisis multivariante (5th ed.). Prentice Hall. [Google Scholar]
- Hasan, M. R., Jayasinghe, M., & Selvanathan, E. A. (2024). New approach to measure wellbeing: A case study on Bangladesh. Social Indicators Research, 172(1), 283–311. [Google Scholar] [CrossRef]
- Hassan, T., Prasad, B., Meek, B. P., & Modirrousta, M. (2020). Attitudes of psychiatry residents in canadian universities toward neuroscience and its implication in psychiatric practice. The Canadian Journal of Psychiatry, 65(3), 174–183. [Google Scholar] [CrossRef]
- Jalota, S., Sharma, S., Barik, M., & Chauhan, S. (2024). Financial literacy and education in enhancing financial inclusion. In N. Mansour, S. Baral, & V. Garg (Eds.), E-financial strategies for advancing sustainable development. Sustainable finance. Springer. [Google Scholar] [CrossRef]
- James, B. D., Boyle, P. A., Bennett, J. S., & Bennett, D. A. (2012). The impact of health and financial literacy on decision making in community-based older adults. Gerontology, 58(6), 531–539. [Google Scholar] [CrossRef]
- Joo, S., & Grable, J. E. (2004). An exploratory framework of the determinants of financial satisfaction. Journal of Family and Economic Issues, 25, 25–50. [Google Scholar] [CrossRef]
- Karthika, M., Abraham, J., Kodali, P. B., & Mathews, E. (2023). Financial wellbeing among older persons. In Handbook of aging, health and public policy. Springer. [Google Scholar] [CrossRef]
- Kelley, H. H., Lee, Y., LeBaron-Black, A., Dollahite, D. C., James, S., Marks, L. D., & Hall, T. (2023). Change in financial stress and relational wellbeing during COVID-19: Exacerbating and alleviating influences. Journal of Family and Economic Issues, 44(1), 34–52. [Google Scholar] [CrossRef]
- Khan, K. A., Çera, G., & Pinto Alves, S. R. (2022). Financial capability as a function of financial literacy, financial advice, and financial satisfaction. E & M Ekonomie a Management, 25(1), 143–160. [Google Scholar] [CrossRef]
- Kim, H. Y. (2013). Statistical notes for clinical researchers: Assessing normal distribution (2) using skewness and kurtosis. Restorative Dentistry & Endodontics, 38(1), 52–54. [Google Scholar] [CrossRef]
- Kim, K. T., & Lee, J. (2024). Financial well-being, anxiety and payment delinquency among student loan holders in the United States: Insights from the COVID-19 pandemic. International Journal of Bank Marketing, 43(2), 424–445. [Google Scholar] [CrossRef]
- Kim, K. T., Cho, S. H., & Xiao, J. J. (2023). Is ignorance bliss? Use of alternative financial services, financial knowledge, and financial anxiety. Journal of Family and Economic Issues, 44, 956–967. [Google Scholar] [CrossRef]
- Kirikkaleli, D. (2024). Do financial innovation and renewable energy matter for environmental quality in India? Environment, Development and Sustainability, 26, 11567–11579. [Google Scholar] [CrossRef]
- Kumar, P., Ahlawat, P., Deveshwar, A., & Yadav, M. (2024). Do villagers’ financial socialization, financial literacy, financial attitude, and financial behavior predict their financial well-being? Evidence from an emerging India. Journal of Family and Economic Issues, 7. [Google Scholar] [CrossRef]
- Lakshmanan, A., Song, A. Y., Belfort, M. B., Yieh, L., Dukhovny, D., Friedlich, P. S., & Gong, C. L. (2022). The financial burden experienced by families of preterm infants after NICU discharge. Journal of Perinatology, 42(2), 223–230. [Google Scholar] [CrossRef]
- Lozza, E., Castiglioni, C., Bonanomi, A., & Poli, F. (2022). Money as a symbol in the relationship between financial advisors and their clients: A dyadic study. International Journal of Bank Marketing, 40(4), 613–630. [Google Scholar] [CrossRef]
- Lusardi, A. (2012). Numeracy, financial literacy, and financial decision-making (Working Paper 17821). Available online: http://www.nber.org/papers/w17821 (accessed on 16 February 2025).
- Lusardi, A. (2019). Financial literacy and the need for financial education: Evidence and implications. Swiss Journal of Economics and Statistics, 155, 1. [Google Scholar] [CrossRef]
- Lusardi, A., & Mitchell, O. S. (2011a). Financial literacy around the world: An ovierview. Journal of Pension Economics and Finance, 10(4), 497–508. Available online: http://www.nber.org/papers/w17107 (accessed on 10 March 2025). [CrossRef]
- Lusardi, A., & Mitchell, O. S. (2011b). Financial literacy and retirement planning in the United States. Journal of Pension Economics & Finance, 10(4), 509–525. [Google Scholar] [CrossRef]
- Lusardi, A., & Mitchell, O. (2014). The economic importance of financial literacy: Theory and evidence. Journal of Economic Literature, 52(1), 5–44. [Google Scholar] [CrossRef] [PubMed]
- Lusardi, A., Mitchell, O. S., & Curto, V. (2010). Financial literacy among the young. Journal of Consumer Affairs, 44(2), 358–380. [Google Scholar] [CrossRef]
- Mamo, A., Hassen, M. M., Adem, A., Teferu, Z., Kumbi, M., Husen, A., Solomon, D., Lette, A., Hailu, S., Sinba, E., Abduletif, A. M., Kassim, J., Walle, G., & Atlaw, D. (2021). Knowledge, attitude, and utilization of drugs toward COVID-19 pandemic among Bale Zone residents, Southeast Ethiopia. Sage Open Medicine, 9, 20503121211034384. [Google Scholar] [CrossRef]
- Mandell, L. (2006). Financial literacy: If it’s so important, why isn’t it improving? (Networks financial institute policy brief No. 2006-PB-08). Available online: https://ssrn.com/abstract=923557 (accessed on 16 February 2025). [CrossRef]
- McDonald, R. P. (1999). Test theory: A unified treatment. Lawrence Erlbaum Associates Publishers. Available online: https://psycnet.apa.org/record/1999-02770-000 (accessed on 16 February 2025).
- Megeid, N. S. A. (2024). The impact of climate risk disclosure on financial performance, financial reporting and risk management: Evidence from Egypt. Future Business Journal, 10, 21. [Google Scholar] [CrossRef]
- Morrissey, K., Taylor, T., & Tu, G. (2023). Estimating the impact of relative financial circumstances in childhood on adult mental wellbeing: A mediation analysis. Applied Research Quality Life, 18, 915–930. [Google Scholar] [CrossRef]
- Mundi, H. S., Vashisht, S., & Rao, M. (2024). A qualitative investigation into financial well-being and social capital of retired government school teachers. Qualitative Research in Financial Markets, 8. [Google Scholar] [CrossRef]
- Muthén, B., & Kaplan, D. (1985). A comparison of some methodologies for the factor analysis of non-normal Likert variables. British Journal of Mathematical and Statistical Psychology, 38, 171–189. [Google Scholar] [CrossRef]
- Nasr, R., Rahman, A. A., Haddad, C., Nasr, N., Karam, J., Hayek, J., Ismael, I., Swaidan, E., Salameh, P., & Alami, N. (2024). The impact of financial stress on student wellbeing in Lebanese higher education. BMC Public Health, 24, 1809. [Google Scholar] [CrossRef]
- Nayak, N. C., Mahakud, J., Mahalik, M. K., Jenamani, M., Samal, A., Sen, S., & Mohanty, A. R. (2024). What determines financial inclusion? A household-level investigation in rural Odisha, India. Journal of Social and Economic Development, 26, 888–906. [Google Scholar] [CrossRef]
- Nitani, M., Riding, A., & Orser, B. (2019). Self-employment, gender, financial knowledge, and high-cost borrowing. Journal of Small Business Management, 58(4), 669–706. [Google Scholar] [CrossRef]
- Nykiforuk, C. I. J., Belon, A. P., de Leeuw, E., Harris, P., Allen-Scott, L., Atkey, K., Glenn, N. M., Hyshka, E., Jaques, K., Kongats, K., Montesanti, S., Nieuwendyk, L. M., Pabayo, R., Springett, J., & Yashadhana, A. (2023). An action-oriented public health framework to reduce financial strain and promote financial wellbeing in high-income countries. International Journal for Equity in Health, 22, 66. [Google Scholar] [CrossRef] [PubMed]
- Obreja, D. M., Rughiniș, R., & Rosner, D. (2023). Examining distrust of science and scientists: A study on ideology and scientific literacy in the European Union. Current Sociology, 73(1), 64–83. [Google Scholar] [CrossRef]
- Palazzo, L., Iannario, M., & Palumbo, F. (2024). Integrated assessment of financial knowledge through a latent profile analysis. Behaviormetrika, 51, 319–339. [Google Scholar] [CrossRef]
- Perry, V. G., & Morris, M. D. (2005). Who is in control? The role of self-perception, knowledge, and income in explaining consumer financial behavior. Journal of Consumer Affairs, 39, 299–313. [Google Scholar] [CrossRef]
- Pettersson, J., & Wettergren, Å. (2020). Governing by emotions in financial education. Consumption Markets & Culture, 24(6), 526–544. [Google Scholar] [CrossRef]
- Rahman, M., Isa, C. R., Masud, M. M., Sarker, M., & Chowdhury, N. T. (2021). The role of financial behaviour, financial literacy, and financial stress in explaining the financial well-being of B40 group in Malaysia. Future Business Journal, 7, 52. [Google Scholar] [CrossRef]
- Rostamkalaei, A., Nitani, M., & Riding, A. (2019). Self-employment, financial knowledge, and retirement planning. Journal of Small Business Management, 60(1), 63–92. [Google Scholar] [CrossRef]
- Saini, S., Sharma, T., & Parayitam, S. (2024). The relationship between financial knowledge, investment strategy and satisfaction from pension schemes: Evidence from India. Asia-Pacific Financial Markets, 31(1), 101–135. [Google Scholar] [CrossRef]
- Samuel, S., & Kumar, J. (2024). Significance of financial attitude, financial education on financial well-being. In R. Khamis Hamdan, A. Hamdan, B. Alareeni, & R. E. Khoury (Eds.), Information and communication technology in technical and vocational education and training for sustainable and equal opportunity (Vol. 38). Technical and vocational education and training: Issues, concerns and prospects. Springer. [Google Scholar] [CrossRef]
- Scholz, P. (2024). Demystifying robo-advisors: Benefits and limitations. In H. K. Baker, G. Filbeck, & K. Black (Eds.), The emerald handbook of fintech (pp. 191–206). Emerald Publishing Limited. [Google Scholar] [CrossRef]
- Seraj, A. H. A., Alzain, E., & Alshebami, A. S. (2022). The roles of financial literacy and overconfidence in investment decisions in Saudi Arabia. Frontiers in Psychology, 13, 1005075. [Google Scholar] [CrossRef]
- She, L., Ma, L., Sharif, S. P., & Karim, S. (2024). Millennials’ financial behaviour and financial well-being: The moderating role of future orientation. Journal of Financial Services Marketing, 29, 1207–1224. [Google Scholar] [CrossRef]
- She, L., Ray, A., & Ma, L. (2023). Future time perspective and consumer well-being of millennials: Implications for consumer resilience. International Journal of Bank Marketing, 41(5), 1154–1176. [Google Scholar] [CrossRef]
- Sobaih, A. E. E., & Elshaer, I. A. (2023). Risk-taking, financial knowledge, and risky investment intention: Expanding theory of planned behavior using a moderating-mediating model. Mathematics, 11(2), 453. [Google Scholar] [CrossRef]
- Sollis, K., Biddle, N., Maulana, H., Yap, M., & Campbell, P. (2024). Measuring wellbeing across culture and context—Are we getting it right? Evaluating the variation in wellbeing conceptualisations throughout the world. Social Indicators Research, 174, 123–155. [Google Scholar] [CrossRef]
- Song, X., Li, J., & Wu, X. (2024). Financial inclusion, education, and employment: Empirical evidence from 101 countries. Humanities and Social Sciences Communications, 11, 172. [Google Scholar] [CrossRef]
- Subhan, M., Anjum, A., Zamir, M. N., & Kirikkaleli, D. (2024). Do energy, inflation, and financial development stimulate economic welfare in India? Empirical insights from novel dynamic ARDL and KRLS simulations. Economic Change and Restructuring, 57, 145. [Google Scholar] [CrossRef]
- Tavakol, M., & Dennick, R. (2011). Making sense of cronbach’s alpha. International Journal of Medical Education, 2, 53–55. [Google Scholar] [CrossRef]
- Timmerman, M. E., & Lorenzo-Seva, U. (2011). Dimensionality assessment of ordered polytomous items with parallel analysis. Psychological Methods, 16, 209–220. [Google Scholar] [CrossRef] [PubMed]
- Vieira, K. M., Potrich, A. C. G., Bressan, A. A., & Klein, L. L. (2021). Loss of financial well-being in the COVID-19 pandemic: Does job stability make a difference? Journal of Behavioral and Experimental Finance, 31, 100554. [Google Scholar] [CrossRef]
- Walstad, W. B., & Wagner, J. (2022). Required or voluntary financial education and saving behaviors. The Journal of Economic Education, 54(1), 17–37. [Google Scholar] [CrossRef]
- Wang, A. (2009). Interplay of investors’ financial knowledge and risk taking. Journal of Behavioral Finance, 10(4), 204–213. [Google Scholar] [CrossRef]
- Wan Ismail, W. A., Madah Marzuki, M., & Lode, N. A. (2024). Financial reporting quality, industrial revolution 4.0 and social well-being among Malaysian public companies. Asian Journal of Accounting Research, 9(4), 294–308. [Google Scholar] [CrossRef]
- Watson, M., Woodward, J., & Strom, L. A. (2023). The financial burden of functional neurological disorders. Current Neurology and Neuroscience Reports, 23, 637–643. [Google Scholar] [CrossRef]
- Widyastuti, U., Sumiati, A., Herlitah, H., & Melati, I. (2020). Financial education, financial literacy, and financial Behaviour: What does really matter? Management Science Letters, 10(12), 2715–2720. [Google Scholar] [CrossRef]
- Xiao, J. J., Kim, K. T., & Lee, S. (2024). Consumer financial capability and financial wellbeing; multi-year analyses. Applied Research Quality Life, 19, 547–580. [Google Scholar] [CrossRef]
- Yadav, M., & Banerji, P. (2024). Systematic literature review on digital financial literacy. SN Business & Economics, 4, 142. [Google Scholar] [CrossRef]
- Zhang, L., Pentina, I., & Fan, Y. (2021). Who do you choose? Comparing perceptions of human vs robo-advisor in the context of financial services. Journal of Services Marketing, 35(5), 634–646. [Google Scholar] [CrossRef]
- Zhang, Y., & Fan, L. (2024). The nexus of financial education, literacy and mobile fintech: Unraveling pathways to financial well-being. International Journal of Bank Marketing, 42(7), 1789–1812. [Google Scholar] [CrossRef]
- Zhou, J., Feng, S., Wu, L., & Wang, S. (2024). The Impact of Financial Education for Children: Evidence from an Experiment in China. The Asia-Pacific Education Researcher, 33, 157–169. [Google Scholar] [CrossRef]




| Sample | Z | Skewness | Kurtosis | p Value | HO | Distribution |
|---|---|---|---|---|---|---|
| small n < 50 | >1.96 | Ignore | Ignore | 0.05 | Reject | Not normally |
| medium 50 < n < 300 | >3.29 | Ignore | Ignore | 0.05 | Reject | Not normally |
| large > 300 | Ignore | >2 | >7 | 0.05 | Reject | Not normally |
| Not ignore | <2 | <7 | 0.05 | Not reject | normally |
| FC1 | FC2 | FC3 | FC4 | FC5 | FC6 | FC7 | FC8 | FC9 | |||
| FC1 | 1.000 | ||||||||||
| FC2 | 0.402 | 1.000 | |||||||||
| FC3 | 0.359 | 0.295 | 1.000 | ||||||||
| FC4 | 0.292 | 0.435 | 0.235 | 1.000 | |||||||
| FC5 | 0.531 | 0.367 | 0.516 | 0.290 | 1.000 | ||||||
| FC6 | 0.173 | 0.406 | 0.258 | 0.351 | 0.368 | 1.000 | |||||
| FC7 | 0.148 | 0.311 | 0.034 | 0.254 | 0.301 | 0.590 | 1.000 | ||||
| FC8 | 0.275 | 0.326 | 0.255 | 0.278 | 0.234 | 0.267 | 0.205 | 1.000 | |||
| FC9 | 0.374 | 0.244 | 0.374 | 0.284 | 0.390 | 0.272 | 0.211 | 0.358 | 1.000 | ||
| FA10 | FA11 | FA12 | FA13 | FA14 | FE15 | FE16 | FE17 | FE18 | |||
| FA10 | 1.000 | ||||||||||
| FA11 | −0.107 | 1.000 | |||||||||
| FA12 | 0.491 | −0.026 | 1.000 | ||||||||
| FA13 | 0.209 | −0.016 | 0.274 | 1.000 | |||||||
| FA14 | 0.209 | 0.230 | 0.293 | 0.137 | 1.000 | ||||||
| FE15 | −0.002 | 0.225 | 0.045 | −0.026 | 0.172 | 1.000 | |||||
| FE16 | 0.120 | 0.040 | 0.144 | 0.029 | 0.137 | 0.468 | 1.000 | ||||
| FE17 | 0.087 | 0.063 | 0.092 | 0.060 | 0.184 | 0.475 | 0.632 | 1.000 | |||
| FE18 | 0.102 | 0.074 | 0.143 | 0.087 | 0.203 | 0.432 | 0.575 | 0.678 | 1.000 | ||
| FAt19 | FAt20 | FAt21 | FAt22 | FAt23 | FAt24 | FB25 | FB26 | FB27 | |||
| FAt19 | 1.000 | ||||||||||
| FAt20 | −0.017 | 1.000 | |||||||||
| FAt21 | 0.363 | 0.038 | 1.000 | ||||||||
| FAt22 | −0.074 | 0.122 | 0.056 | 1.000 | |||||||
| FAt23 | −0.124 | 0.305 | −0.023 | 0.427 | 1.000 | ||||||
| FAt24 | −0.010 | 0.283 | 0.009 | 0.130 | 0.347 | 1.000 | |||||
| FB25 | 0.093 | 0.182 | 0.043 | −0.194 | 0.115 | 0.363 | 1.000 | ||||
| FB26 | 0.107 | 0.129 | 0.189 | −0.026 | −0.050 | 0.096 | 0.389 | 1.000 | |||
| FB27 | −0.220 | 0.314 | −0.136 | 0.125 | 0.368 | 0.375 | 0.269 | 0.155 | 1.000 | ||
| FB28 | FB29 | FB30 | FWB31 | FWB32 | FWB33 | FWB34 | FWB35 | FWB36 | FWB37 | FWB38 | |
| FB28 | 1.000 | ||||||||||
| FB29 | 0.426 | 1.000 | |||||||||
| FB30 | 0.012 | 0.018 | 1.000 | ||||||||
| FWB31 | 0.179 | 0.381 | 0.048 | 1.000 | |||||||
| FWB32 | 0.323 | 0.558 | −0.078 | 0.531 | 1.000 | ||||||
| FWB33 | 0.219 | 0.335 | 0.152 | 0.396 | 0.457 | 1.000 | |||||
| FWB34 | 0.440 | 0.233 | 0.136 | 0.061 | 0.106 | 0.329 | 1.000 | ||||
| FWB35 | 0.301 | 0.494 | 0.071 | 0.291 | 0.359 | 0.290 | 0.222 | 1.000 | |||
| FWB36 | 0.390 | 0.492 | −0.003 | 0.252 | 0.391 | 0.274 | 0.292 | 0.461 | 1.000 | ||
| FWB37 | 0.266 | 0.272 | 0.027 | 0.214 | 0.190 | 0.300 | 0.436 | 0.227 | 0.288 | 1.000 | |
| FWB38 | 0.404 | 0.542 | −0.030 | 0.252 | 0.418 | 0.318 | 0.340 | 0.378 | 0.395 | 0.400 | 1.00 |
| Items | Initial | Extraction | Factor Loading | SMC | 1-SMC | AVE | CR |
|---|---|---|---|---|---|---|---|
| FC1 | 1.000 | 0.479 | 0.6923 | 0.4793 | 0.5207 | 0.564 | 0.941 |
| FC2 | 1.000 | 0.584 | 0.7642 | 0.5840 | 0.4160 | ||
| FC3 | 1.000 | 0.658 | 0.8111 | 0.6579 | 0.3421 | ||
| FC4 | 1.000 | 0.386 | 0.6215 | 0.3863 | 0.6137 | ||
| FC5 | 1.000 | 0.635 | 0.7967 | 0.6347 | 0.3653 | ||
| FC6 | 1.000 | 0.623 | 0.7893 | 0.6230 | 0.3770 | ||
| FC7 | 1.000 | 0.604 | 0.7772 | 0.6041 | 0.3959 | ||
| FC8 | 1.000 | 0.607 | 0.7790 | 0.6068 | 0.3932 | ||
| FC9 | 1.000 | 0.491 | 0.7006 | 0.4909 | 0.5091 | ||
| FA10 | 1.000 | 0.569 | 0.7546 | 0.5694 | 0.4306 | ||
| FA11 | 1.000 | 0.606 | 0.7784 | 0.6059 | 0.3941 | ||
| FA12 | 1.000 | 0.611 | 0.7814 | 0.6106 | 0.3894 | ||
| FA13 | 1.000 | 0.454 | 0.6738 | 0.4540 | 0.5460 | ||
| FA14 | 1.000 | 0.447 | 0.6687 | 0.4472 | 0.5528 | ||
| FE15 | 1.000 | 0.558 | 0.7470 | 0.5580 | 0.4420 | ||
| FE16 | 1.000 | 0.718 | 0.8476 | 0.7184 | 0.2816 | ||
| FE17 | 1.000 | 0.763 | 0.8735 | 0.7631 | 0.2369 | ||
| FE18 | 1.000 | 0.700 | 0.8367 | 0.7001 | 0.2999 | ||
| FAt19 | 1.000 | 0.622 | 0.7884 | 0.6216 | 0.3784 | ||
| FAt20 | 1.000 | 0.503 | 0.7092 | 0.5030 | 0.4970 | ||
| FAt21 | 1.000 | 0.631 | 0.7943 | 0.6309 | 0.3691 | ||
| FAt22 | 1.000 | 0.524 | 0.7242 | 0.5244 | 0.4756 | ||
| FAt23 | 1.000 | 0.549 | 0.7410 | 0.5491 | 0.4509 | ||
| FAt24 | 1.000 | 0.674 | 0.8209 | 0.6739 | 0.3261 | ||
| FB25 | 1.000 | 0.625 | 0.7904 | 0.6247 | 0.3753 | ||
| FB26 | 1.000 | 0.569 | 0.7541 | 0.5687 | 0.4313 | ||
| FB27 | 1.000 | 0.588 | 0.7669 | 0.5882 | 0.4118 | ||
| FB28 | 1.000 | 0.635 | 0.7971 | 0.6353 | 0.3647 | ||
| FB29 | 1.000 | 0.652 | 0.8074 | 0.6519 | 0.3481 | ||
| FB30 | 1.000 | 0.445 | 0.6675 | 0.4455 | 0.5545 | ||
| FWB31 | 1.000 | 0.471 | 0.6863 | 0.4709 | 0.5291 | ||
| FWB32 | 1.000 | 0.647 | 0.8044 | 0.6471 | 0.3529 | ||
| FWB33 | 1.000 | 0.485 | 0.6961 | 0.4846 | 0.5154 | ||
| FWB34 | 1.000 | 0.568 | 0.7534 | 0.5677 | 0.4323 | ||
| FWB35 | 1.000 | 0.468 | 0.6843 | 0.4683 | 0.5317 | ||
| FWB36 | 1.000 | 0.456 | 0.6749 | 0.4555 | 0.5445 | ||
| FWB37 | 1.000 | 0.677 | 0.8231 | 0.6774 | 0.3226 | ||
| FWB38 | 1.000 | 0.625 | 0.7906 | 0.6250 | 0.3750 |
Disclaimer/Publisher’s Note: The statements, opinions and data contained in all publications are solely those of the individual author(s) and contributor(s) and not of MDPI and/or the editor(s). MDPI and/or the editor(s) disclaim responsibility for any injury to people or property resulting from any ideas, methods, instructions or products referred to in the content. |
© 2025 by the authors. Licensee MDPI, Basel, Switzerland. This article is an open access article distributed under the terms and conditions of the Creative Commons Attribution (CC BY) license (https://creativecommons.org/licenses/by/4.0/).
Share and Cite
García-Santillán, A.; Zamora-Lobato, M.T.; Tejada-Peña, E.; Valencia-Márquez, L. Exploring the Relationship Between Financial Education, Financial Attitude, Financial Advice, and Financial Knowledge: Insights Through Financial Capabilities and Financial Well-Being. J. Risk Financial Manag. 2025, 18, 151. https://doi.org/10.3390/jrfm18030151
García-Santillán A, Zamora-Lobato MT, Tejada-Peña E, Valencia-Márquez L. Exploring the Relationship Between Financial Education, Financial Attitude, Financial Advice, and Financial Knowledge: Insights Through Financial Capabilities and Financial Well-Being. Journal of Risk and Financial Management. 2025; 18(3):151. https://doi.org/10.3390/jrfm18030151
Chicago/Turabian StyleGarcía-Santillán, Arturo, Ma. Teresa Zamora-Lobato, Esmeralda Tejada-Peña, and Liduvina Valencia-Márquez. 2025. "Exploring the Relationship Between Financial Education, Financial Attitude, Financial Advice, and Financial Knowledge: Insights Through Financial Capabilities and Financial Well-Being" Journal of Risk and Financial Management 18, no. 3: 151. https://doi.org/10.3390/jrfm18030151
APA StyleGarcía-Santillán, A., Zamora-Lobato, M. T., Tejada-Peña, E., & Valencia-Márquez, L. (2025). Exploring the Relationship Between Financial Education, Financial Attitude, Financial Advice, and Financial Knowledge: Insights Through Financial Capabilities and Financial Well-Being. Journal of Risk and Financial Management, 18(3), 151. https://doi.org/10.3390/jrfm18030151

