Digital Financial Capability Scale
Abstract
1. Introduction
2. Building the Digital Financial Capability Scale
3. Method
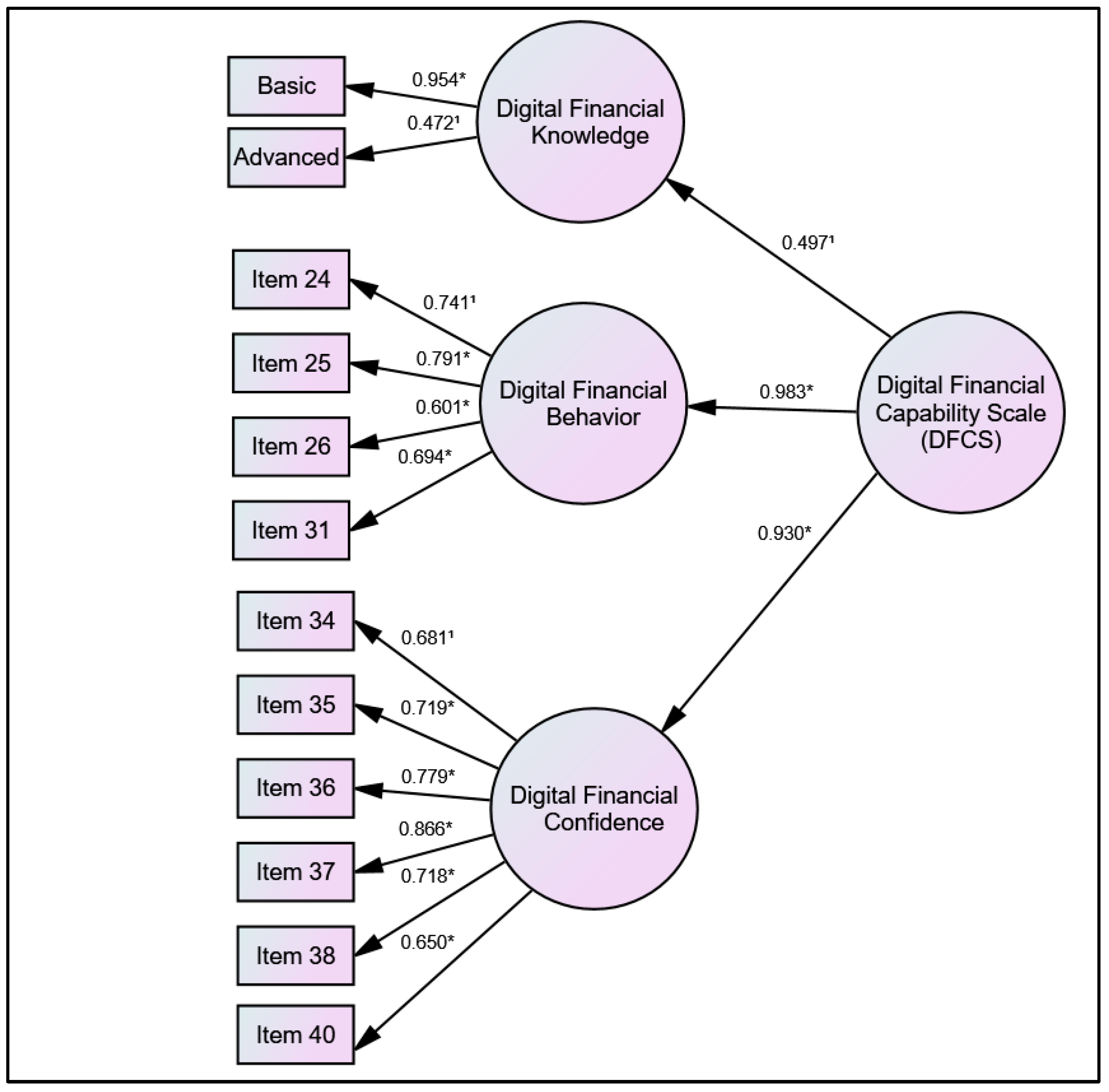
4. Analysis of Results
5. Methodology for Applying the DFCS
6. Final Considerations
Author Contributions
Funding
Data Availability Statement
Conflicts of Interest
Appendix A. Correlations among the Errors of the Variables in the Final Model of the DFCS
| Correlations between Errors | Estimate | ||
| e38 | <--> | e37 | 0.243 * |
| e40 | <--> | e38 | 0.337 * |
| e40 | <--> | e34 | 0.244 * |
| e40 | <--> | e35 | 0.256 * |
| e35 | <--> | e34 | 0.218 * |
| e24 | <--> | e25 | 0.515 * |
| e38 | <--> | e35 | 0.254 * |
| e38 | <--> | e34 | 0.207 * |
| e38 | <--> | e36 | 0.194 * |
| e25 | <--> | e26 | 0.176 * |
| e24 | <--> | e26 | 0.208 * |
| Note: * p < 0.01. | |||
Appendix B. Items of the Digital Financial Capability Scale (DFCS)
| Item | Alternatives | ||
| Basic Digital Financial Knowledge | 1 | Check account statements on digital channels. | |
| 2 | Pay bills on digital channels. | ||
| 3 | Change withdrawal and transfer limits on digital channels. | ||
| 4 | Activate an account on digital channels. | ||
| 5 | Locate payment proof for a bill, transfer, or real-time payment on digital channels. | ||
| 6 | Change the access password on digital channels. | ||
| 7 | Activate/deactivate the card for domestic purchases on digital channels. | Yes | |
| 8 | Create a virtual credit card on digital channels. | No | |
| 9 | Open an account at a digital bank. | Never Tried | |
| 10 | Register a real-time payment key. | ||
| 11 | Make online purchases via real-time payment. | ||
| 12 | Unblock the app through self-service. | ||
| 13 | Install a banking app on your mobile phone. | ||
| 14 | Use digital channels without the help of another person. | ||
| 15 | Identify the fees charged by the bank/brokerage on digital channels. | ||
| Advanced Digital Finance Knowledge | 16 | Perform an investment or redemption in investment funds or agribusiness letter of credit on digital channels. | |
| 17 | Perform an investment or redemption in government bonds on digital channels. | ||
| 18 | Perform an investment or redemption in bank deposit certificates on digital channels. | Yes | |
| 19 | Buy and sell stocks on digital channels. | No | |
| 20 | Buy and sell foreign currency on digital channels. | Never Tried | |
| 21 | Buy and sell derivatives (call/put options, futures market, etc.) on digital channels. | ||
| 22 | Contract insurance on digital channels. | ||
| 23 | Release access to open finance (sharing your data between financial institutions) on digital channels. | ||
| Digital Financia Behavior | 24 | I prefer using financial apps over going to a physical bank or ATM. | Strongly disagree |
| 25 | I try to solve my financial issues through the banking app before going to the bank or ATM. | ||
| 26 | I avoid carrying cash in my wallet (money, coins). | Disagree | |
| 27 | I buy financial products (life insurance, car insurance) through the financial app. | Indifferent | |
| 28 | I save more frequently since I started using financial apps. | Agree | |
| 29 | I consider the values of the fees that are charged before making a digital financial transaction. | Strongly agree | |
| 30 | I control my finances more since I started using financial apps. | ||
| 31 | I try to keep my access passwords to the digital apps secure. | ||
| Digital Financial Confidence | 32 | I can easily operate different forms of digital payment (ex: pay-pal, amazon pay, etc). | |
| 33 | I can identify the financial products I wish to analyze in financial apps. | ||
| 34 | I believe that the information on products and services provided in banking apps is sufficient for me to make the best financial decisions. | ||
| 35 | I can resolve errors that occur in digital financial transactions. | Strongly disagree | |
| 36 | I am proud of knowing how to handle digital financial operations. | Disagree | |
| 37 | I am confident that I will have the necessary skills to continue using financial apps in the future. | Indifferent | |
| 38 | Continuously using digital financial products and services makes me feel confident and error-free. | Agree | |
| 39 | I am aware that I am exposed to various risks when making a digital financial transaction. | Strongly agree | |
| 40 | I am confident that I know how to protect myself against the risks involved in digital financial operations. | ||
| 41 | I am confident that my problems will be resolved if my account is attacked by any digital scam. | ||
| 42 | I trust that my complaints in the digital channels provided by the app will be quickly responded to. | ||
| 43 | I trust that the protection systems used in the banking app (password, biometrics, etc.) are secure. | ||
References
- Abdallah, Wael, Fatima Tfaily, and Arrezou Harraf. 2024. The impact of digital financial literacy on financial behavior: Customers’ perspective. Competitiveness Review, ahead-of-print. [Google Scholar] [CrossRef]
- Asif, Muhammad, Rab Nawaz Lodhi, Farhan Sarwar, and Muhammad Ashfaq. 2024. Dark side whitewashes the benefits of FinTech innovations: A bibliometric overview. International Journal of Bank Marketing 42: 113–32. [Google Scholar] [CrossRef]
- Asún, Rodrigo A., Karina Rdz-Navarro, and Jesús M. Alvarado. 2016. Developing multidimensional Likert scales using item factor analysis: The case of four-point items. Sociological Methods & Research 45: 109–33. [Google Scholar]
- Atlas, Stephen A., Jialing Lu, P. Dorin Micu, and Nilton Porto. 2019. Financial Knowledge, Confidence, Credit Use, and Financial Satisfaction. Journal of Financial Counseling and Planning 30: 175–90. [Google Scholar] [CrossRef]
- Bandura, Albert. 1982. Self-efficacy mechanism in human agency. American psychologist 37: 122–47. [Google Scholar] [CrossRef]
- Bandura, Albert. 1986. The explanatory and predictive scope of self-efficacy theory. Journal of Social and Clinical Psychology 4: 359–73. [Google Scholar] [CrossRef]
- Bialowolski, Piotr, Andrzej Cwynar, and Wiktor Cwynarc. 2021. Decomposition of the Financial Capability Construct: A Structural Model of Debt Knowledge, Skills, Confidence, Attitudes, and Behavior. Journal of Financial Counseling and Planning 32: 5–20. [Google Scholar] [CrossRef]
- Bialowolski, Piotr, Jing Jian Xiao, and Dorota Weziak-Bialowolska. 2023. National culture and financial capability: A global perspective. Social Indicators Research 170: 877–91. [Google Scholar] [CrossRef]
- Boateng, Godfred O., Torsten B. Neilands, Edward A. Frongillo, Hugo R. Melgar-Quiñonez, and Sera L. Young. 2018. Best practices for developing and validating scales for health, social, and behavioral research: A primer. Frontiers in Public Health 6: 1–18. [Google Scholar] [CrossRef]
- Byrne, Barbara M. 2016. Structural Equation Modeling with Amos: Basic Concepts, Applications, and Programming. New York: Routledge. [Google Scholar]
- Cai, Yulong, Zhuo Huang, and Xun Zhang. 2024. FinTech adoption and rural economic development: Evidence from China. Pacific-Basin Finance Journal 83: 102264. [Google Scholar] [CrossRef]
- Chhillar, Neetu, Swaranjeet Arora, and Preeti Chawla. 2024. Measuring Digital Financial Literacy: Scale Development and Validation. Thailand and The World Economy 42: 112–47. [Google Scholar]
- Cronbach, Lee J. 1951. Coefficient alpha and the internal structure of tests. Psychometrika 16: 297–334. [Google Scholar] [CrossRef]
- Demirgüç-Kunt, Asli, Leora Klapper, Dorothe Singer, and Saniya Ansar. 2022. The Global Findex Database 2021: Financial Inclusion, Digital Payments, and Resilience in the Age of COVID-19. Washington: The World Bank. [Google Scholar] [CrossRef]
- DeVellis, Robert F., and Carolyn T. Thorpe. 2021. Scale Development: Theory and Applications. Thousand Oaks: Sage Publications. [Google Scholar]
- Dew, Jeffrey, and Jing Jian Xiao. 2011. The financial management behavior scale: Development and validation. Journal of Financial Counseling and Planning 22: 43. [Google Scholar]
- Ding, Na, Leilei Gu, and Yuchao Peng. 2022. Fintech, financial constraints and innovation: Evidence from China. Journal of Corporate Finance 73: 102194. [Google Scholar] [CrossRef]
- Elsinger, Helmut, Pirmin Fessler, Judith Feyrer, Konrad Richter, Maria Antoinette Silgoner, and Andreas Timel. 2018. Digitalization in financial services and household finance: Fintech, financial literacy and financial stability. Financial Stability Report 35: 50–58. [Google Scholar]
- Fan, Lu, and Robin Henager. 2022. A structural determinants framework for financial well-being. Journal of Family and Economic Issues 43: 415–28. [Google Scholar] [CrossRef]
- Ferilli, Greta Benedetta, Egidio Palmieri, Stefano Miani, and Valeria Stefanelli. 2024. The impact of FinTech innovation on digital financial literacy in Europe: Insights from the banking industry. Research in International Business and Finance 69: 102218. [Google Scholar] [CrossRef]
- Fornell, Claes, and David F. Larcker. 1981. Structural equation models with unobservable variables and measurement error: Algebra and statistics. Journal of Marketing Research 18: 382–88. [Google Scholar] [CrossRef]
- Garai-Fodor, Mónika, Janos Varga, and Ágnes Csiszárik-Kocsir. 2022. Generation-specific perceptions of ¯financial literacy and digital solutions. Paper presented at 2022 IEEE 20th Jubilee World Symposium on Applied Machine Intelligence and Informatics (SAMI), Poprad, Slovakia, March 2–5. [Google Scholar]
- Garver, Michael S., and John T. Mentzer. 1999. Logistics research methods: Employing structural equation modeling to test for construct validity. Journal of Business Logistics 20: 33. [Google Scholar]
- Gilster, Paul. 1997. Digital Literacy. New York: Wiley & Sons, Inc. [Google Scholar]
- Guo, Baorong, and Jin Huang. 2023. Financial well-being and financial capability among low-income entrepreneurs. Journal of Risk and Financial Management 16: 181. [Google Scholar] [CrossRef]
- Hair, Joseph F., William C. Black, Barry J. Babin, and Rolph E. Anderson. 2019. Multivariate Data Analysis. Upper Saddle River: Pearson Education Limited. [Google Scholar]
- Hill, Ronald Paul, and Eesha Sharma. 2020. Consumer vulnerability. Journal of Consumer Psychology 30: 551–70. [Google Scholar] [CrossRef]
- Hooper, Daire, Joseph Coughlan, and Michael R. Mullen. 2008. Structural equation modelling: Guidelines for determining model fit. Electronic Journal Business Research Methods 6: 53–60. [Google Scholar]
- Hu, Li-tze, and Peter M. Bentler. 1999. Cutoff criteria for fit indexes in covariance structure analysis: Conventional criteria versus new alternatives. Structural Equation Modeling: A Multidisciplinary Journal 6: 1–55. [Google Scholar] [CrossRef]
- Ingale, Kavita Karan, and Ratna Achuta Paluri. 2022. Financial literacy and financial behaviour: A bibliometric analysis. Review of Behavioral Finance 14: 130–54. [Google Scholar] [CrossRef]
- Kass-Hanna, Josephine, Angela C. Lyons, and Fan Liu. 2022. Building financial resilience through financial and digital literacy in South Asia and Sub-Saharan Africa. Emerging Markets Review 51: 100846. [Google Scholar] [CrossRef]
- Kim, Kyoung Tae, Jing Jian Xiao, and Nilton Porto. 2024. Financial inclusion, financial capability and financial fragility during COVID-19 pandemic. International Journal of Bank Marketing 42: 414–36. [Google Scholar] [CrossRef]
- Kline, Rex B. 2023. Principles and Practice of Structural Equation Modeling. New York: Guilford Publications. [Google Scholar]
- Koskelainen, Tiina, Panu Kalmi, Eusebio Scornavacca, and Tero Vartiainen. 2023. Financial literacy in the digital age—A research agenda. Journal of Consumer Affairs 57: 507–28. [Google Scholar] [CrossRef]
- Krische, Susan, and Alexandra Mislin. 2020. The impact of financial literacy on negotiation behavior. Journal of Behavioral and Experimental Economics 87: 101545. [Google Scholar] [CrossRef]
- Krueger, Richard A. 2014. Focus Groups: A Practical Guide for Applied Research. Thousand Oaks: Sage Publications. [Google Scholar]
- Kumar, Parul, Rekha Pillai, Neha Kumar, and Mosab I. Tabash. 2023. The interplay of skills, digital financial literacy, capability, and autonomy in financial decision making and well-being. Borsa Istanbul Review 23: 169–83. [Google Scholar] [CrossRef]
- Liu, Guoqing, Gang Cheng, Juan Hu, Yun Pan, and Shouying Zhao. 2020. Academic self-efficacy and postgraduate procrastination: A moderated mediation model. Frontiers in Psychology 11: 1752. [Google Scholar] [CrossRef]
- Liu, Yang, Lin Luan, Weilong Wu, Zhiqiang Zhang, and Yen Hsu. 2021. Can digital financial inclusion promote China’s economic growth? International Review of Financial Analysis 78: 101889. [Google Scholar] [CrossRef]
- Lučić, Andrea, Dajana Barbić, and Marija Uzelac. 2023. Theoretical underpinnings of consumers’ financial capability research. International Journal of Consumer Studies 47: 373–99. [Google Scholar] [CrossRef]
- Lusardi, Annamaria, and Olivia S. Mitchell. 2014. The economic importance of financial literacy: Theory and evidence. American Economic Journal: Journal of Economic Literature 52: 5–44. [Google Scholar] [CrossRef] [PubMed]
- Lyons, Angela C., and Josephine Kass-Hanna. 2021. A methodological overview to defining and measuring “digital” financial literacy. Financial Planning Review 4: e1113. [Google Scholar] [CrossRef]
- Lyons, Angela C., Josephine Kass-Hanna, and Ana Fava. 2022. Fintech development and savings, borrowing, and remittances: A comparative study of emerging economies. Emerging Markets Review 51: 100842. [Google Scholar] [CrossRef]
- Mainardes, Emerson W., and Neudson Peres Freitas. 2023. The effects of perceived value dimensions on customer satisfaction and loyalty: A comparison between traditional banks and fintechs. International Journal of Bank Marketing 41: 641–62. [Google Scholar] [CrossRef]
- McDonald, Roderick P. 1999. Test Theory: A Unified Treatment. Mahwah: Lawrence Erlbaum. [Google Scholar]
- Mogaji, Emmanuel. 2023. Redefining banks in the digital era: A typology of banks and their research, managerial and policy implications. International Journal of Bank Marketing 41: 1899–918. [Google Scholar] [CrossRef]
- Mogaji, Emmanuel, and Nguyen Phong Nguyen. 2022a. Managers’ understanding of artificial intelligence in relation to marketing financial services: Insights from a cross-country study. International Journal of Bank Marketing 40: 1272–98. [Google Scholar] [CrossRef]
- Mogaji, Emmanuel, Jillian Dawes Farquhar, Patrick Van Esch, Clara Durodie, and Rodrigo Perez-Vega. 2022b. Guest editorial: Artificial intelligence in financial services marketing. International Journal of Bank Marketing 40: 1097–101. [Google Scholar] [CrossRef]
- Morgan, Peter J., Bihong Huang, and Long Q. Trinh. 2019. The Need to Promote Digital Financial Literacy for the Digital Age. In the Digital Age, pp. 1–9. Available online: https://www.adb.org/sites/default/files/publication/503706/adbi-realizing-education-all-digital-age.pdf#page=56 (accessed on 2 September 2024).
- Morris, Tania, Stephanie Maillet, and Vivi Koffi. 2022. Financial knowledge, financial confidence and learning capacity on financial behavior: A Canadian study. Cogent Social Sciences 8: 1996919. [Google Scholar] [CrossRef]
- Murinde, Victor, Efthymios Rizopoulos, and Markos Zachariadis. 2022. The impact of the FinTech revolution on the future of banking: Opportunities and risks. International Review of Financial Analysis 81: 102103. [Google Scholar] [CrossRef]
- Organization for Economic Co-Operation and Development. 2014. PISA 2012 Results: Students and Money: Financial Literacy Skills for the 21st Century (Volume VI). Pisa: OECD Publishing. [Google Scholar] [CrossRef]
- Organization for Economic Co-Operation and Development. 2017. Report on Adult Financial Literacy in G20 Countries. G20/OECD INFE. Available online: https://www.oecd.org/daf/fin/financial-education/G20-OECD-INFE-report-adult-financial-literacy-in-G20-countries.pdf (accessed on 28 July 2024).
- Organization for Economic Co-Operation and Development. 2018. Policy Guidance on Digitalization and Financial Literacy. G20/OECD INFE. Available online: https://www.oecd-ilibrary.org/finance-and-investment/g20-oecd-infe-policy-guidance-on-digital-financial-literacy_effe2693-en (accessed on 30 July 2024).
- Organization for Economic Co-Operation and Development. 2020. Recommendation of the Council on Financial Literacy. OECD/LEGAL/0461. Available online: https://legalinstruments.oecd.org/en/instruments/OECD-LEGAL-0461 (accessed on 2 September 2024).
- Palameta, Boris, Cam Nguyen, Taylor Shek-wai Hui, and David Gyarmati. 2016. Link between Financial Confidence and Financial Outcomes among Working-Aged Canadians. Ottawa: Social Research and Demonstration Corporation. [Google Scholar]
- Pang, Si Lu, Hui Liu, and Gui Hong Hua. 2024. How does digital finance drive the green economic growth? New discoveries of spatial threshold effect and attenuation possibility boundary. International Review of Economics & Finance 89: 561–81. [Google Scholar] [CrossRef]
- Potrich, Ani Caroline Grigion, Kelmara Mendes Vieira, and Guilherme Kirch. 2018. How well do women do when it comes to financial literacy? Proposition of an indicator and analysis of gender differences. Journal of Behavioral and Experimental Finance 17: 28–41. [Google Scholar] [CrossRef]
- Potrich, Ani Caroline Grigion, Taiane Keila Matheis, and Kelmara Mendes Vieira. 2024. Gender Differences in Financial Literacy Between and Within Generations. Journal of Financial Counseling and Planning. Available online: https://connect.springerpub.com/content/sgrjfcp/early/2024/07/01/jfcp-2023-0058 (accessed on 2 September 2024).
- Rahim, Nurhazrina Mat, Norli Ali, and Mohd Fairuz Adnan. 2022. Students’ Financial Literacy: Digital Financial Literacy Perspective. Journal of Finance and Banking Review 6: 18–25. [Google Scholar] [CrossRef]
- Ravikumar, Thangaraj, B. Suresha, Prakash Nagendrappa, Kiran Vazirani, and Ta Krishna. 2022. Digital financial literacy among adults in India: Measurement and validation. Cogent Economics & Finance 10: 2132631. [Google Scholar] [CrossRef]
- Respati, Dwi Kismayanti, Umi Widyastuti, Tutty Nuryati, Ayatulloh Michael Musyaffi, Bestari Dwi Handayani, and Najmatu Rahma Ali. 2023. How do students’ digital financial literacy and financial confidence influence their financial behavior and financial well-being? Nurture 17: 40–50. [Google Scholar] [CrossRef]
- Setiawan, Maman, Nury Effendi, Teguh Santoso, Vera Intanie Dewi, and Militcyano Samuel Sapulette. 2022. Digital financial literacy, current behavior of saving and spending and its future foresight. Economics of Innovation and New Technology 31: 320–38. [Google Scholar] [CrossRef]
- Shankar, Amit, and Biplab Datta. 2018. Factors affecting mobile payment adoption intention: An Indian perspective. Global Business Review 19: S72–S89. [Google Scholar] [CrossRef]
- Sun, Xiaoyan, and Xuanli Xie. 2024. How does digital finance promote entrepreneurship? The roles of traditional financial institutions and BigTech firms. Pacific-Basin Finance Journal 85: 102316. [Google Scholar] [CrossRef]
- Timmerman, Marieke E., and Urbano Lorenzo-Seva. 2011. Dimensionality assessment of ordered polytomous items with parallel analysis. Psychological Methods 16: 209–20. [Google Scholar] [CrossRef]
- VandenBos, Gary R. 2007. APA Dictionary of Psychology. Washington: American Psychological Association. [Google Scholar]
- World Economic Forum. 2022. Earning Digital Trust: Decision-Making for Trustworthy Technologies. Available online: https://www.weforum.org/reports/earning-digital-trust-decision-making-for-trustworthy-technologies (accessed on 2 September 2024).
- Xiao, Jing Jian, and Barbara O’Neill. 2016. Consumer financial education and financial capability. International Journal of Consumer Studies 40: 712–21. [Google Scholar] [CrossRef]
- Xiao, Jing Jian, and Barbara O’Neill. 2018. Propensity to plan, financial capability, and financial satisfaction. International Journal of Consumer Studies 42: 501–12. [Google Scholar] [CrossRef]
- Xiao, Jing Jian, and Kexin Meng. 2023. Financial capability and financial anxiety: Comparison before and during the COVID-19 pandemic. International Journal of Bank Marketing 42: 1348–69. [Google Scholar] [CrossRef]
- Xiao, Jing Jian, and Nilton Porto. 2017. Financial education and financial satisfaction: Financial literacy, behavior, and capability as mediators. International Journal of Bank Marketing 35: 805–817. [Google Scholar] [CrossRef]
- Xiao, Jing Jian, and Piotr Bialowolski. 2023. Consumer financial capability and quality of life: A global perspective. Applied Research in Quality of Life 18: 365–91. [Google Scholar] [CrossRef]
- Xiao, Jing Jian, Cheng Chen, and Fuzhong Chen. 2014. Consumer financial capability and financial satisfaction. Social Indicators Research 118: 415–32. [Google Scholar] [CrossRef]
- Xiao, Jing Jian, Kyoung Tae Kim, and Sunwoo Lee. 2024. Consumer Financial Capability and Financial Wellbeing; Multi-Year Analyses. Applied Research in Quality of Life 19: 547–80. [Google Scholar] [CrossRef]
- Xin, Na, and Zhuoting Xie. 2023. Financial inclusion and trade adjusted carbon emissions: Evaluating the role of environment related taxes employing non-parametric panel methods. Sustainable Development 31: 78–90. [Google Scholar] [CrossRef]
- Yadav, Mansi, and Priyanka Banerji. 2023. A bibliometric analysis of digital financial literacy. American Journal of Business 38: 91–111. [Google Scholar] [CrossRef]
- Yan, Zhu, Jing Jian Xiao, and Qiong Sun. 2024. Moving up toward sustainable development: Digital finance and income mobility. Sustainable Development, 1–22. [Google Scholar] [CrossRef]


| Item | ||
|---|---|---|
| Basic | 1 | Check account statements on digital channels. |
| 2 | Pay bills on digital channels. | |
| 3 | Change withdrawal and transfer limits on digital channels. | |
| 4 | Activate an account on digital channels. | |
| 5 | Locate payment proof for a bill, transfer, or real-time payment on digital channels. | |
| 6 | Change the access password on digital channels. | |
| 7 | Activate/deactivate the card for domestic purchases on digital channels. | |
| 8 | Create a virtual credit card on digital channels. | |
| 9 | Open an account at a digital bank. | |
| 10 | Register a real-time payment key. | |
| 11 | Make online purchases via real-time payment. | |
| 12 | Unblock the app through self-service. | |
| 13 | Install a banking app on your mobile phone. | |
| 14 | Use digital channels without the help of another person. | |
| 15 | Identify the fees charged by the bank/brokerage on digital channels. | |
| Advanced | 16 | Perform an investment or redemption in investment funds or agribusiness letter of credit on digital channels. |
| 17 | Perform an investment or redemption in government bonds on digital channels. | |
| 18 | Perform an investment or redemption in bank deposit certificates on digital channels. | |
| 19 | Buy and sell stocks on digital channels. | |
| 20 | Buy and sell foreign currency on digital channels. | |
| 21 | Buy and sell derivatives (call/put options, futures market, etc.) on digital channels. | |
| 22 | Contract insurance on digital channels. | |
| 23 | Release access to open finance (sharing your data between financial institutions) on digital channels. | |
| Item | |
|---|---|
| 24 | I prefer using financial apps over going to a physical bank or ATM. |
| 25 | I try to solve my financial issues through the banking app before going to the bank or ATM. |
| 26 | I avoid carrying cash in my wallet (money, coins). |
| 27 | I buy financial products (life insurance, car insurance) through the financial app. |
| 28 | I save more frequently since I started using financial apps. |
| 29 | I consider the values of the fees that are charged before making a digital financial transaction. |
| 30 | I control my finances more since I started using financial apps. |
| 31 | I try to keep my access passwords to the digital apps secure. |
| Item | |
|---|---|
| 32 | I can operate different digital payment methods without difficulty (e.g., PayPal, Amazon Pay, etc.). |
| 33 | I can identify the financial products I wish to analyze in financial apps. |
| 34 | I believe that the information on products and services provided in banking apps is sufficient for me to make the best financial decisions. |
| 35 | I can resolve errors that occur in digital financial transactions. |
| 36 | I am proud of knowing how to handle digital financial operations. |
| 37 | I am confident that I will have the necessary skills to continue using financial apps in the future. |
| 38 | Continuously using digital financial products and services makes me feel confident and error-free. |
| 39 | I am aware that I am exposed to various risks when making a digital financial transaction. |
| 40 | I am confident that I know how to protect myself against the risks involved in digital financial operations. |
| 41 | I am confident that my problems will be resolved if my account is attacked by any digital scam. |
| 42 | I trust that my complaints in the digital channels provided by the app will be quickly responded to. |
| 43 | I trust that the protection systems used in the banking app (password, biometrics, etc.) are secure. |
| DFKS | Item | Factor Loading | M.S.A | Parallel Analysis (Percentage 95%) | Alpha | Omega | |
|---|---|---|---|---|---|---|---|
| Basic | 1 | 0.803 | 0.934 | 50.616 * | 10.075 | 0.970 | 0.970 |
| 2 | 0.834 | 0.935 | 12.862 * | 9.023 | |||
| 3 | 0.665 | 0.943 | 3836 | 8.179 | |||
| 4 | 0.728 | 0.949 | 3.369 | 7.606 | |||
| 5 | 0.703 | 0.946 | 3.253 | 7.103 | |||
| 6 | 0.721 | 0.958 | 2.922 | 6.722 | |||
| 7 | 0.634 | 0.941 | 2.678 | 6.316 | |||
| 8 | 0.741 | 0.924 | 2.561 | 5.960 | |||
| 9 | 0.732 | 0.926 | 2.447 | 5.619 | |||
| 10 | 0.911 | 0.944 | 2.239 | 5.278 | |||
| 11 | 0.668 | 0.942 | 2.178 | 4.931 | |||
| 12 | 0.667 | 0.970 | 1.832 | 4.646 | |||
| 13 | 0.872 | 0.910 | 1.675 | 4.358 | |||
| 14 | 0.654 | 0.940 | 1.531 | 4.057 | |||
| 15 | 0.591 | 0.955 | 1.413 | 3.756 | |||
| Advanced | 16 | 0.644 | 0.905 | 1.095 | 3.448 | 0.963 | 0.963 |
| 17 | 0.903 | 0.922 | 1.032 | 3.180 | |||
| 18 | 0.827 | 0.920 | 0.690 | 2.762 | |||
| 19 | 0.908 | 0.927 | 0.578 | 2.449 | |||
| 20 | 0.689 | 0.913 | 0.550 | 2.089 | |||
| 21 | 0.640 | 0.901 | 0.392 | 1.696 | |||
| 22 | 0.668 | 0.927 | 0.253 | 1.142 | |||
| 23 | 0.543 | 0.931 | |||||
| Dimension | Item | Factor Loading | M.S.A | Parallel Analysis (Percentage 95%) | Alpha | Omega | |
|---|---|---|---|---|---|---|---|
| Digital Financial Behavioral | 24 | 0.814 | 0.77823 | 58.434 * | 32.082 | 0.868 | 0.872 |
| 25 | 0.842 | 0.77517 | 18.412 | 25.525 | |||
| 26 | 0.713 | 0.93766 | 9.173 | 21.058 | |||
| 27 | 0.355 | 0.79795 | 5.538 | 17.064 | |||
| 28 | 0.581 | 0.76134 | 4.374 | 13.766 | |||
| 29 | 0.651 | 0.91299 | 3.264 | 10.850 | |||
| 30 | 0.708 | 0.81177 | 0.806 | 7.155 | |||
| 31 | 0.708 | 0.90838 | |||||
| Digital Financial Confidence | 32 | 0.732 | 0.91421 | 69.338 * | 20.260 | 0.948 | 0.948 |
| 33 | 0.824 | 0.92522 | 10.027 | 17.543 | |||
| 34 | 0.794 | 0.95830 | 4.275 | 15.508 | |||
| 35 | 0.821 | 0.97006 | 3.581 | 13.399 | |||
| 36 | 0.791 | 0.95634 | 3.382 | 11.763 | |||
| 37 | 0.847 | 0.90858 | 2.503 | 10.439 | |||
| 38 | 0.858 | 0.94782 | 2.344 | 9.132 | |||
| 39 | 0.660 | 0.93968 | 1.820 | 7.735 | |||
| 40 | 0.831 | 0.94881 | 1.294 | 6.374 | |||
| 41 | 0.700 | 0.89497 | 1.140 | 5.048 | |||
| 42 | 0.708 | 0.90987 | 0.298 | 3.101 | |||
| 43 | 0.754 | 0.93519 | |||||
| Index | Bound 1 | Digital Financial Behavior | Digital Financial Confidence | ||
|---|---|---|---|---|---|
| Initial | Final | Initial | Final | ||
| x2 (value) | - | 544.327 | 2.286 | 924.656 | 19.029 |
| x2 (probability) | >0.050 | 0.000 | 0.319 | 0.000 | 0.008 |
| GFI—Goodness of Fit | >0.950 | 0.826 | 0.999 | 0.810 | 0.992 |
| CFI—Comparative Fit Index | >0.950 | 0.782 | 1.000 | 0.855 | 0.995 |
| NFI—Normed Fit Index | >0.950 | 0.777 | 0.998 | 0.848 | 0.993 |
| RMSR—Root Mean Square Residual | <0.080 | 0.233 | 0.013 | 0.112 | 0.021 |
| RMSEA—R. M. S Error of Approximation | <0.060 | 0.184 | 0.014 | 0.144 | 0.047 |
| Cronbach’s Alpha | >0.700 | 0.837 | 0.903 | ||
| Composite Reliability | >0.700 | 0.847 | 0.901 | ||
| Average Variance Extracted (AVE) | >0.500 | 0.588 | 0.602 | ||
| Index | Bound * | DFCS | |
|---|---|---|---|
| Initial | Final | ||
| x2 (value) | - | 369.009 | 211.165 |
| x2 (probability) | >0.050 | 0.000 | 0.000 |
| GFI—Goodness of Fit | >0.950 | 0.920 | 0.955 |
| CFI—Comparative Fit Index | >0.950 | 0.938 | 0.967 |
| NFI—Normed Fit Index | >0.950 | 0.929 | 0.959 |
| RMSR—Root Mean Square Residual | <0.080 | 0.070 | 0.037 |
| RMSEA—R. M. S Error of Approximation | <0.060 | 0.092 | 0.074 |
| Dimension | Acronym | Items * | Codes |
|---|---|---|---|
| Basic digital financial knowledge | BDFK | Items 1 a 15 | Yes = 1 No = 0 Never tried = 0 |
| Advanced digital financial knowledge | ADFK | Items 16 a 23. | |
| Digital financial behavior | DFB | Items 24, 25, 26 and 31 | Strongly disagree = 1 Disagree = 2 Indifferent = 3 Agree = 4 Strongly agree = 5 |
| Digital financial confidence | DFC | Items 34, 35, 36, 37, 38 and 40 |
Disclaimer/Publisher’s Note: The statements, opinions and data contained in all publications are solely those of the individual author(s) and contributor(s) and not of MDPI and/or the editor(s). MDPI and/or the editor(s) disclaim responsibility for any injury to people or property resulting from any ideas, methods, instructions or products referred to in the content. |
© 2024 by the authors. Licensee MDPI, Basel, Switzerland. This article is an open access article distributed under the terms and conditions of the Creative Commons Attribution (CC BY) license (https://creativecommons.org/licenses/by/4.0/).
Share and Cite
Vieira, K.M.; Matheis, T.K.; Lehnhart, E.d.R. Digital Financial Capability Scale. J. Risk Financial Manag. 2024, 17, 404. https://doi.org/10.3390/jrfm17090404
Vieira KM, Matheis TK, Lehnhart EdR. Digital Financial Capability Scale. Journal of Risk and Financial Management. 2024; 17(9):404. https://doi.org/10.3390/jrfm17090404
Chicago/Turabian StyleVieira, Kelmara Mendes, Taiane Keila Matheis, and Eliete dos Reis Lehnhart. 2024. "Digital Financial Capability Scale" Journal of Risk and Financial Management 17, no. 9: 404. https://doi.org/10.3390/jrfm17090404
APA StyleVieira, K. M., Matheis, T. K., & Lehnhart, E. d. R. (2024). Digital Financial Capability Scale. Journal of Risk and Financial Management, 17(9), 404. https://doi.org/10.3390/jrfm17090404

