From Sensors to Standardized Financial Reports: A Proposed Automated Accounting System Integrating IoT, Blockchain, and XBRL
Abstract
1. Introduction
2. Literature Review
2.1. The Internet of Things (IoT)
2.2. Blockchain Technology and Accounting Systems
2.3. eXtensible Business Reporting Language (XBRL)
2.4. The Integration of IoT, Blockchain, and XBRL
3. Methodology
3.1. Research Design and Methods
3.2. Sampling and Participant Selection
3.3. Data Collection
3.4. Data Analysis
4. Results and Discussion
4.1. Integration Feasibility
“It’s totally doable, and it’s a great idea from my perspective. You could have your IoT devices capturing data, then have it stored safely by the blockchain, and then—boom—come the automatic formatting of that data for financial reports with XBRL. To sum it up in a word: automation. So many of the accounting functions involved in this whole stream can be handled with such a system. Inventory management, invoice processing, and even financial reporting—all may occur on a preprogrammed basis.”
“Yeah, it’s definitely possible. Tricky, but possible. Here’s how I see it playing out: With all your IoT devices out there doing their thing—collecting data—your information flows into the blockchain, where it sits as your safe, unchangeable database. The blockchain’s smart contracts process that data to develop those automatic journal entries we were talking about. Here is where XBRL comes in. You could easily program your system to have the blockchain automatically produce those same financial reports but with XBRL tagging. But let me tell you, getting all these pieces to play nice together will not be a walk in the park. Serious integration work will be required”.
4.2. The Challenges of The Proposed System
“The considerable challenge of course would be the integration. IoT devices, blockchain technology, XBRL software some would liken it to getting different languages to talk with one another. It’s sometimes hard to get those to speak well with each other.”
“The guiding, bringing it all together is a significant challenge. IoT devices, blockchain systems, and XBRL tools can be very disparate technologies to integrate and work smoothly together.”
“I would strongly urge the implementation of any middleware platform, like Apache Camel, to make all these systems just talk to each other seamlessly”
“This requires solid integration tools and middleware, like Apache Kafka, to process streams of data and ensure systems communicate efficiently”.
“You know the saying, Garbage in, garbage out. If your sensors give you insufficient data or somebody makes a human error when the data is entered manually, it all gets messed up. You have to be very, very careful about making sure all of your data is accurate”.
“My advice would be to put in place multi-level validation—at the IoT devices themselves, then again when data hits the blockchain, and finally when you’re creating the XBRL report. It’s kind of like having three layers of quality control”.
“While it can handle a vast amount of information, it is not limitless. If numerous IoT devices are sending a tremendous amount of information, then you are most likely to face problems. Besides this, calls to the blockchain can end up being rather expensive if many transactions have to go through. You need to make sure in both cases that the system is within budget and can be scaled according to your business expansion”.
“Another way is to use the permissioned blockchain like Hyperledger Fabric. A business-class blockchain is capable of enduring burdens prompted by information and transaction loads. It also performs very well compared to public blockchains, which for this purpose can become very costly”.
“Setting up and then maintaining such an integrated system can be highly expensive upfront. Integrating blockchain, IoT, and XBRL is labour- and cost-intensive. Therefore, do a complete cost-benefit study to ensure that the benefits derived will be of greater importance than the costs incurred”
“Therefore, do a complete cost-benefit study to ensure that the benefits derived will be of greater importance than the costs incurred. Again, consider cloud-based options that can help cut down infrastructural expenses and make a system more able to scale for additional users”
“What good is it to develop the best system in the world if nobody would like to work with it? Your accountants and other users must be on board and understand how the system runs”
“The success of the method is very much dependent on the level of training and familiarization needed in using it. Some resistance to this more integrated technique can come from persons trained using older accounting methods. To get around this, give end-users sufficient training and involve them during the early planning stages. This will make them understand the benefits and ease their dislike of the change.”
“Compliance with regulations is challenging because new technologies, like blockchain and IoT, vary continuously. It can become very exhaustive to stay in compliance as guidelines keep changing”
“Tracking the changes and due info on new rules will support maintaining pace. Also, make your system flexible so that you might adapt to any new needs quickly. Another way to make sure your system meets the required standards is by working in cooperation with compliance experts and regulatory groups”
4.3. The Benefits of The Proposed System
“This would provide access to accurate and timely data. Imagine a situation where your inventory is changing continuously. IoT sensors avoid manual counting and, hence, are much more efficient and precise. We get the data in real-time, and we have introduced a blockchain system that will create a perfect record of it”
“This can even extend to data collection more accurately and in real-time. IoT devices automate data collection—for instance, inventory amount and utilization of assets—without leaving a window of error by people. The real-time data helps ensure that your financial data remains accurate and fresh. Higher integrity and security for data are major benefits. Data once recorded on blockchain cannot be deleted. This makes the records of all financial transactions very secure and reliable.”
“To sum it up in a word: automation. So many of the accounting functions involved in this whole stream can be handled with such a system. Inventory management, invoice processing, and even financial reporting—all may occur on a preprogrammed basis, thus reducing errors and releasing accountants for far more strategic work”
“A significant advantage is better integrity and protection for data. Data recorded on blockchain cannot be deleted. This makes your records of all financial transactions much more secure and reliable”
“By doing that, you can save much in administrative costs. With all the manual work, fewer mistakes, and higher data quality, it cuts down all the administrative costs. Blockchain also reduces the possibility of fraud and additional work in investigating it. In addition, XBRL facilitates compliance with regulations and hence reduces fines and penalties. Everyone benefits in this value chain”
“Doesn’t it make things pretty transparent? You will with blockchain be able to consider it an open book of sorts where anybody can see what is going on and completely immutable. This engenders trust with the investors, the auditors anyone who needs to have confidence in your information. You can also apply XBRL, so you’re not just firing out numbers, it’s structured, so everyone can compare your data quickly and see what is going on”.
4.4. Specific Design Considerations
4.4.1. Integration Approach
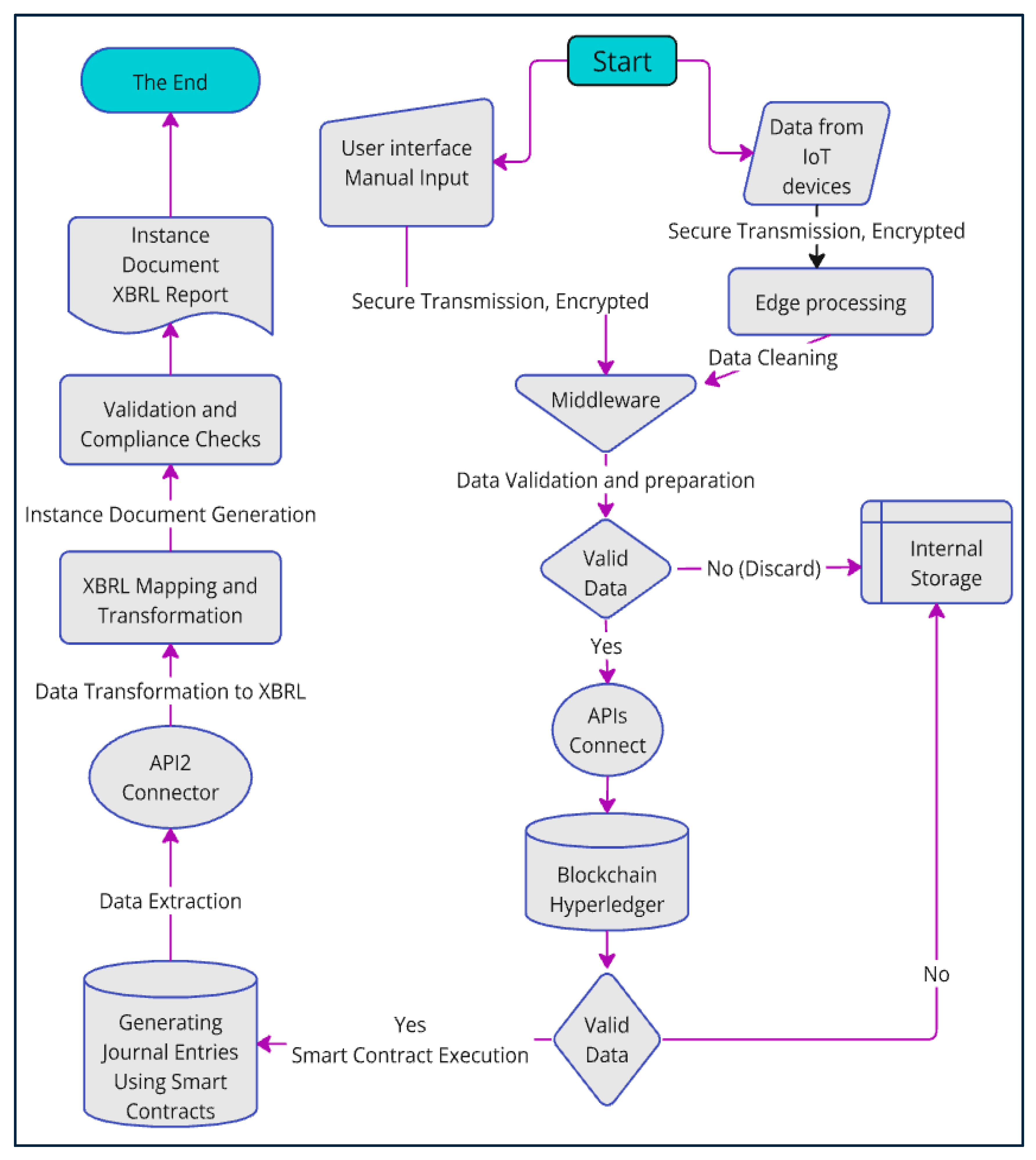
“Combining IoT, blockchain, and XBRL is best achieved by creating a multi-layered system. The first step is deploying the IoT sensors to collect real-time data. This could be inventory levels, status of equipment, or sales transactions. Then, the collected data is securely transferred to a blockchain network, ensuring its immutability and resistance to tampering. Smart contracts would, therefore, generate journal entries on the blockchain automatically with this available information. Finally, the data sourced from the blockchain shall be extracted and transformed in the form of XBRL-formatted data so that consistent financial reporting can be achieved”
4.4.2. Interoperability
“Take, for instance, individuals who speak different languages. Definitely, if they are going to discuss something with each other, then some kind of translation in the middle is necessary. In the same way, in these technologies, a layer has to be interposed in order for them to be able to talk to one another”
4.4.3. Blockchain Choice for the Proposed System
“Looking at the requirements of your system, I would propose private blockchains like Hyperledger Fabric, and Corda would be suitable for your system. Hyperledger Fabric provides a reliable and flexible platform with many advanced features to handle vast amounts of automated IoT data together with manual data entries in a reliable and failsafe way. This allows one to automate different processes with its strong support for smart contracts, confirming the integrity and safety of data and compliance with regulations”
4.4.4. IoT Data Accuracy
“A good starting point is edge computing, as one of the activities for ensuring that data from the IoT is accurate before being recorded in the accounting systems. These include data validation and preprocessing at the data source: the scrubbing of information that may not be necessary, and the correction of any abnormalities. Use threshold checks to discard data that falls outside the expected ranges. Making sure your data is clean from the beginning is critical”
4.4.5. Transferring IoT Data to Blockchain
“This would probably not be the best approach, considering that potential data quality issues may create problems. There has to be an intermediate step within this process to clean and validate the data properly. Instruments like Apache NiFi for data transformation and AWS IoT Core for ease of integration help in making sure that the data recorded on your blockchain is clean and accurate, maintaining its integrity”
4.4.6. Transferring Data from Blockchain to XBRL
4.4.7. User-Friendly Interface
“There must be a simple interface to enable accountants to enter data into the blockchain simply. This can be realized with Web or mobile app logins, followed by the completion and submission of forms with data obtained. Ensure that the forms have inbuilt checking to avoid errors before the information is finally dispatched. Use multi-factor login and encrypt data while sending it over to protect it. Information, upon being sent, is dealt with by an API and stored on the blockchain by smart contracts”
4.5. The Proposed System
5. Conclusions
Author Contributions
Funding
Data Availability Statement
Acknowledgments
Conflicts of Interest
Appendix A. Interview Participant
| Interviewee Code | Job Title | Years of Experience | Qualifications | The Interview Mode | Interview Duration (mint) |
| P1 | Blockchain Engineer | 13 | PhD in Software Systems Engineering | Online using Microsoft Teams | 45 |
| P2 | Professor of Accounting Information Systems | 15 | Ph.D. in Accounting Information Systems | Online using Microsoft Teams | 35 |
| P3 | Professor of Accounting Information Systems | 17 | Ph.D. in Accounting Information Systems | Online using Microsoft Teams | 40 |
| P4 | Blockchain Developer | 9 | M.Sc. in Computer Science CBE Certified | Online using Microsoft Teams | 50 |
| P5 | Senior Financial Systems Analyst | 12 | MBA, Certified Management Accountant (CMA) | Online using Microsoft Teams | 40 |
| P6 | Blockchain Engineer | 11 | M.Sc. in Computer and systems engineering | In person | 55 |
| P7 | Blockchain and Security Engineer | 9 | Master of Science (MSc) in Information Systems | Online using Microsoft Teams | 45 |
| P8 | Professor of Accounting Information Systems | 14 | Ph.D. in Accounting Information Systems | Online using Microsoft Teams | 50 |
| P9 | Blockchain Developer | 10 | Master of Computer Applications (MCA) | Online using Microsoft Teams | 40 |
| P10 | Financial Systems Analyst | 13 | MSc, Information Systems Management | Online using Microsoft Teams | 35 |
| P11 | Professor of Accounting Information Systems | 16 | Ph.D. in Accounting Information Systems | Online using Microsoft Teams | 45 |
| P12 | Software Engineer, Blockchain and Smart Contract | 10 | MSc. Financial Technology | Online using Microsoft Teams | 50 |
| P13 | Senior Blockchain Developer | 11 | M.Sc. in Engineering | Online using Microsoft Teams | 40 |
Appendix B. Interview Questions
| No. | Questions |
| 1 | Can you describe your role and experience in accounting and technology? |
| 2 | Do you think that the Internet of Things can be used in the accounting system? If yes, how can this technology be used in the accounting system? |
| 3 | Do you believe that blockchain could be used in accounting? If so, how can it be used in the field of accounting? |
| 4 | Do you think it is technically possible for IoT, blockchain, and XBRL to work together? |
| 5 | What do you think is the best way to combine IoT, blockchain, and XBRL in the suggested accounting system? |
| 6 | How can we ensure seamless integration and connection across these various technologies? |
| 7 | How can we validate and ensure the accuracy of IoT-collected data before it’s recorded on the accounting systems? |
| 8 | Will IoT data be directly translated into blockchain, or will an intermediate be required to clean the data before it is included in the blockchain? If intermediate is required, what tool do you suggest to use? |
| 9 | IoT devices in this system will automatically record some data in the blockchain, while the user will manually record others. How will the user insert the manual data? |
| 10 | What type of blockchain do you think would be perfect for use in this proposed system? |
| 11 | What procedures can be used to automatically transform blockchain transactions into XBRL-formatted financial statements? |
| 12 | How can we ensure the accuracy of data transmission from blockchain to XBRL? How can the integrity of the data from the blockchain to XBRL be ensured, preventing any unauthorised alterations or manipulations? |
| 13 | what are the potential benefits of this system? |
| 14 | What are the potential challenges or limitations that may impact the performance of this system and require attention? |
References
- Abdennadher, Sonia, Rihab Grassa, Hareb Abdulla, and Abdulla Alfalasi. 2022. The effects of blockchain technology on the accounting and assurance profession in the UAE: An exploratory study. Journal of Financial Reporting and Accounting 20: 1985–2517. [Google Scholar] [CrossRef]
- Akter, Mohsina, Tyge-F. Kummer, and Ogan Yigitbasioglu. 2024. Looking beyond the hype: The challenges of blockchain adoption in accounting. International Journal of Accounting Information Systems 53: 100681. [Google Scholar] [CrossRef]
- Alathamneh, M. S. 2020. The impact of accounting information systems reliability on enhancing the requirements of planning process at Jordanian commercial banks. Management Science Letters 10: 1043–50. [Google Scholar] [CrossRef]
- Alkafaji, Bashaer Khudhair Abbas, Mahmoud Lari Dashtbayaz, and Mahdi Salehi. 2023. The Impact of Blockchain on the Quality of Accounting Information: An Iraqi Case Study. Risks 11: 58. [Google Scholar] [CrossRef]
- Alles, Michael, and Glen L. Gray. 2020. “The first mile problem”: Deriving an endogenous demand for auditing in blockchain-based business processes. International Journal of Accounting Information Systems 38: 100465. [Google Scholar] [CrossRef]
- Al-Okaily, Manaf, Helmi Boshnak, Hani Alkayed, Esam Shehadeh, and Mohammad Alqam. 2024. From traditional to digital: The role of XBRL adoption in improving financial statements transparency. Global Knowledge, Memory and Communication. [Google Scholar] [CrossRef]
- Antwi, McSeth, Asma Adnane, Farhan Ahmad, Rasheed Hussain, Muhammad Habib ur Rehman, and Chaker Abdelaziz Kerrache. 2021. The case of HyperLedger Fabric as a blockchain solution for healthcare applications. Blockchain: Research and Applications 2: 100012. [Google Scholar] [CrossRef]
- Arora, S., and Y. Chauhan. 2023. Does financial statement readability alleviate the informational disadvantage of foreign investors? Pacific Accounting Review 35: 432–50. [Google Scholar] [CrossRef]
- Ashton, Kevin. 2009. That Internet of Things Thing. RFID Journal 22: 97–114. [Google Scholar]
- Autore, Donald, Huimin Amy Chen, Nicholas Clarke, and Jingrong Lin. 2024. Blockchain and earnings management: Evidence from the supply chain. British Accounting Review 56: 101357. [Google Scholar] [CrossRef]
- Baiod, Wajde, and Mostaq M. Hussain. 2024. The impact and adoption of emerging technologies on accounting: Perceptions of Canadian companies. International Journal of Accounting and Information Management 32: 557–92. [Google Scholar] [CrossRef]
- Beerbaum, Dirk. 2018. Blockchain-a business case for XBRL—A beast or a lame duck? Available online: https://ssrn.com/abstract=3174431 (accessed on 25 July 2024).
- Benedetti, Hugo, Ehsan Nikbakht, Sayan Sarkar, and Andrew Craig Spieler. 2020. Blockchain and corporate fraud. Journal of Financial Crime 28: 702–21. [Google Scholar] [CrossRef]
- Bergeron, Bryan. 2004. Essentials of XBRL: Financial Reporting in the 21st Century. Hoboken: John Wiley & Sons. [Google Scholar]
- Bible, W., J. Raphael, and P. Taylor. 2017. Blockchain Technology and Its Potential Impact on the Audit and Assurance Profession. CPA (Canada), AICPA (USA). Available online: https://tinyurl.com/33rbydyf (accessed on 20 June 2024).
- Bloomberg, L., and M. Volpe. 2012. Completing Your Qualitative Dissertation: A Roadmap from Beginning to End. In Completing Your Qualitative Dissertation: A Roadmap from Beginning to End. New York: SAGE Publications, Inc. [Google Scholar] [CrossRef]
- Boixo, Ignacio, Javier Mora, and Jesús Ruiz. 2019. Proof of concept for an XBRL report indexer with integrity and non-repudiation secured by Blockchain using a smart contract: XBRLchain demo. Presented at Proceedings of the 44th World Continuous Auditing and Reporting Symposium, Seville, Spain, March 21–22. [Google Scholar]
- Bonsón, Enrique, and Michaela Bednárová. 2019. Blockchain and its implications for accounting and auditing. In Meditari Accountancy Research. Leeds: Emerald Group Holdings Ltd., Vol. 27, pp. 725–40. [Google Scholar] [CrossRef]
- Bonsón, Enrique, Virginia Cortijo, and Tomás Escobar. 2009. Towards the global adoption of XBRL using International Financial Reporting Standards (IFRS). International Journal of Accounting Information Systems 10: 46–60. [Google Scholar] [CrossRef]
- Borgi, Hela, and Vincent Tawiah. 2022. Determinants of eXtensible business reporting language adoption: An institutional perspective. International Journal of Accounting and Information Management 30: 352–71. [Google Scholar] [CrossRef]
- Braun, Virginia, and Victoria Clarke. 2006. Using thematic analysis in psychology. Qualitative Research in Psychology 3: 77–101. [Google Scholar] [CrossRef]
- Cai, Cynthia Weiyi. 2021. Triple-entry accounting with blockchain: How far have we come? Accounting and Finance 61: 71–93. [Google Scholar] [CrossRef]
- Cao, Hui, and Zuqiang Zhu. 2012. Research on future accounting information system in the Internet of Things era. Presented at Proceedings of the ICSESS 2012—Proceedings of 2012 IEEE 3rd International Conference on Software Engineering and Service Science, Beijing, China, June 22–24. [Google Scholar] [CrossRef]
- Carlin, Tyrone. 2019. Blockchain and the Journey Beyond Double Entry. Australian Accounting Review 29: 12273. [Google Scholar] [CrossRef]
- Castleberry, Ashley, and Amanda Nolen. 2018. Thematic analysis of qualitative research data: Is it as easy as it sounds? Currents in Pharmacy Teaching and Learning 10: 807–15. [Google Scholar] [CrossRef]
- Chang, Shuchih Ernest, Yi-Chian Chen, and Ming-Fang Lu. 2019. Supply chain re-engineering using blockchain technology: A case of smart contract based tracking process. Technological Forecasting and Social Change 144: 1–11. [Google Scholar] [CrossRef]
- Chou, Chi-Chun, Nen-Chen Richard Hwang, Gary P. Schneider, Tawei Wang, Chang-Wei Li, and William Wei. 2021. Using Smart Contracts to Establish Decentralized Accounting Contracts: An Example of Revenue Recognition. Journal of Information Systems 35: 17–52. [Google Scholar] [CrossRef]
- Christidis, Konstantinos, and Michael Devetsikiotis. 2016. Blockchains and Smart Contracts for the Internet of Things. IEEE Access 4: 2566339. [Google Scholar] [CrossRef]
- Collis, Jill, and Roger Hussey. 2013. Business Research A Practical Guide for Undergraduate and Postgraduate Students, 3rd ed. London: Palgrave, vol. 142. [Google Scholar]
- Coyne, Joshua G., and Peter L. McMickle. 2017. Can blockchains serve an accounting purpose? Journal of Emerging Technologies in Accounting 14: 101–11. [Google Scholar] [CrossRef]
- Creswell, J. 2016. Qualitative Inquiry and Research Design: Choosing Among Five Approaches. London: Sage Publication, Vol. 3. [Google Scholar]
- Dai, Jun, and Miklos A. Vasarhelyi. 2017. Toward blockchain-based accounting and assurance. Journal of Information Systems 31: 5–21. [Google Scholar] [CrossRef]
- Desplebin, Olivier, Gulliver Lux, and Nicolas Petit. 2021. To Be or Not to Be: Blockchain and the Future of Accounting and Auditing. Accounting Perspectives 20: 12265. [Google Scholar] [CrossRef]
- Desyatnyuk, Oksana, Volodymyr Muravskyi, Oleg Shevchuk, and Mykhailo Oleksiiv. 2022. Dual Use of Internet of Things Technology in Accounting Automation and Cybersecurity. Presented at Proceedings of the International Conference on Advanced Computer Information Technologies, ACIT, Ruzomberok, Slovakia, September 26–28; pp. 360–63. [Google Scholar] [CrossRef]
- Dorri, Ali, Salil S. Kanhere, Raja Jurdak, and Praveen Gauravaram. 2017. Blockchain for IoT security and privacy: The case study of a smart home. Presented at Proceedings of the 2017 IEEE International Conference on Pervasive Computing and Communications Workshops, PerCom Workshops, Kona, HI, USA, March 13–17. [Google Scholar] [CrossRef]
- Efuntade, Olubunmi Omotayo, Alani Olusegun Efuntade, and FCA FCIB. 2023. Application Programming Interface (API) and Management of Web-Based Accounting Information System (AIS): Security of Transaction Processing System, General Ledger and Financial Reporting System. Journal of Accounting and Financial Management 9: 1–8. [Google Scholar] [CrossRef]
- Elmaasrawy, Hamada Elsaid, and Omar Ikbal Tawfik. 2024. The impact of using the Internet of Things on the development of the accounting information system in the health sector. In Artificial Intelligence, Big Data, Blockchain and 5G for the Digital Transformation of the Healthcare Industry. Cambridge: Academic Press. [Google Scholar] [CrossRef]
- Emmersberger, Christoph, and Florian Springer. 2013. Tutorial: Open source enterprise application integration: Introducing the event processing capabilities of apache camel. Presented at Proceedings of the DEBS 2013—Proceedings of the 7th ACM International Conference on Distributed Event-Based Systems, Arlington, TX, USA, June 29–July 3; pp. 259–68. [Google Scholar] [CrossRef]
- Erturk, Emre, Dobrila Lopez, and Wei Yang Yu. 2019. Benefits and risks of using blockchain in smart energy: A literature review. Contemporary Management Research 15: 3. [Google Scholar] [CrossRef]
- Faccia, Alessio, and Pythagoras Petratos. 2021. Blockchain, enterprise resource planning (ERP) and accounting information systems (AIS): Research on e-procurement and system integration. Applied Sciences 11: 6792. [Google Scholar] [CrossRef]
- Faccia, Alessio, Mohamed Yousif Khamis Al Naqbi, and Saeed Ahmad Lootah. 2019. Integrated cloud financial accounting cycle. How artificial intelligence, blockchain, and XBRL will change accounting, fiscal and auditing practices. Presented at Proceedings of the ICCBDC’19: Proceedings of the 2019 3rd International Conference on Cloud and Big Data Computing, Oxford, UK, August 28–30; pp. 31–37. [Google Scholar] [CrossRef]
- Faccia, Alessio, Narcisa Roxana Moşteanu, and Luigi Pio Leonardo. 2020. Blockchain Hash, the Missing Axis of the Accounts to Settle the Triple Entry Bookkeeping System. Presented at Proceedings of the ICIME 2020: Proceedings of the 2020 12th International Conference on Information Man-agement and Engineering, Amsterdam, The Netherlands, September 16–18. [Google Scholar] [CrossRef]
- Fernández-Caramés, Tiago M., and Paula Fraga-Lamas. 2018. A Review on the Use of Blockchain for the Internet of Things. IEEE Access 6: 2842685. [Google Scholar] [CrossRef]
- Finlay, Linda. 2021. Thematic analysis: The ‘Good’, the ‘Bad’ and the ‘Ugly’. European Journal for Qualitative Research in Psychotherapy 11: 103–16. [Google Scholar]
- Flick, U. 2009. An Introduction to Qualitative Research: Theory Method and Applications. London: Sage, Vol. 4. [Google Scholar]
- Fresner, Johanness, and Gudrun Engelhardt. 2004. Experiences with integrated management systems for two small companies in Austria. Journal of Cleaner Production 12: 623–31. [Google Scholar] [CrossRef]
- Garrido-Labrador, José Luis, Daniel Puente-Gabarri, José Miguel Ramírez-Sanz, David Ayala-Dulanto, and Jesus Maudes. 2020. Using ensembles for accurate modelling of manufacturing processes in an IoT data-acquisition solution. Applied Sciences 10: 4606. [Google Scholar] [CrossRef]
- Gomaa, Ahmed A., Mohamed I. Gomaa, and Ashley Stampone. 2019. A transaction on the blockchain: An AIS perspective, intro case to explain transactions on the ERP and the role of the internal and external auditor. Journal of Emerging Technologies in Accounting 16: 47–64. [Google Scholar] [CrossRef]
- Grigg, Ian. 2024. Triple Entry Accounting. Journal of Risk and Financial Management 17: 76. [Google Scholar] [CrossRef]
- Guest, Greg, Emily Namey, and Mario Chen. 2020. A simple method to assess and report thematic saturation in qualitative research. PLoS ONE 15: e0232076. [Google Scholar] [CrossRef]
- Gunn, James. 2007. XBRL: Opportunities and Challenges in Enhancing Financial Reporting and Assurance Processes. Current Issues in Auditing 1: A36–A43. [Google Scholar] [CrossRef]
- Haddud, Abubaker, Arthur DeSouza, Anshuman Khare, and Huei Lee. 2017. Examining potential benefits and challenges associated with the Internet of Things integration in supply chains. Journal of Manufacturing Technology Management 28: 1055–85. [Google Scholar] [CrossRef]
- Hang, Lei, and Do-Hyeun Kim. 2021. Optimal blockchain network construction methodology based on analysis of configurable components for enhancing Hyperledger Fabric performance. Blockchain: Research and Applications 2: 100009. [Google Scholar] [CrossRef]
- Hao, Lizhong, Joseph H. Zhang, and Jing Fang. 2014. Does voluntary adoption of XBRL reduce cost of equity capital? International Journal of Accounting and Information Management 22: 86–102. [Google Scholar] [CrossRef]
- Hoffman, Charles, and María Mora Rodríguez. 2013. Digitizing financial reports—Issues and insights: A viewpoint. International Journal of Digital Accounting Research 13: 73–98. [Google Scholar] [CrossRef]
- Hsieh, Tien-Shih, Zhihong Wang, and Mohammad Abdolmohammadi. 2019. Does XBRL disclosure management solution influence earnings release efficiency and earnings management? International Journal of Accounting and Information Management 27: 74–95. [Google Scholar] [CrossRef]
- Huang, Yuyun, Yuan George Shan, and Joey W. Yang. 2021. Information processing costs and stock price informativeness: Evidence from the XBRL mandate. Australian Journal of Management 46: 110–31. [Google Scholar] [CrossRef]
- Ibañez, Juan Ignacio, Chris N. Bayer, Paolo Tasca, and Jiahua Xu. 2023. REA, Triple-Entry Accounting and Blockchain: Converging Paths to Shared Ledger Systems. Journal of Risk and Financial Management 16: 382. [Google Scholar] [CrossRef]
- Inghirami, Iacopo Ennio. 2020. Accounting Information Systems: The Scope of Blockchain Accounting. Digital Business Transformation 38: 107–20. [Google Scholar] [CrossRef]
- Jena, R. K. 2024. Investigating accounting professionals’ intention to adopt blockchain technology. Review of Accounting and Finance 23: 375–93. [Google Scholar] [CrossRef]
- Karmańska, Anna. 2021. Internet Of Things In The Accounting Field. Benefits And Challenges. Operations Research and Decisions 31: 23–39. [Google Scholar] [CrossRef]
- Khan, Minhaj Ahmad, and Khaled Salah. 2018. IoT security: Review, blockchain solutions, and open challenges. Future Generation Computer Systems 82: 022. [Google Scholar] [CrossRef]
- Kiger, Michelle E., and Lara Varpio. 2020. Thematic analysis of qualitative data: AMEE Guide No. 131. Medical Teacher 42: 1755030. [Google Scholar] [CrossRef]
- Kim, Jeong-Bon, Joung W. Kim, and Jee-Hae Lim. 2019. Does XBRL Adoption Constrain Earnings Management? Early Evidence from Mandated U.S. Filers. Contemporary Accounting Research 36: 2610–34. [Google Scholar] [CrossRef]
- Kim, Jiha, HyeWon Kim, WooSeok Hyun, and Hae-Duck J. Jeong. 2021. An accounting ledger system using the hyperledger fabric-based blockchain. Advances in Intelligent Systems and Computing 1195: 65–72. [Google Scholar] [CrossRef]
- Kim, Joung W., Jee-Hae Lim, and Won Gyun No. 2012. The effect of first wave mandatory XBRL reporting across the financial information environment. Journal of Information Systems 26: 127–53. [Google Scholar] [CrossRef]
- Košťál, Kristián, Pavol Helebrandt, Matej Belluš, Michal Ries, and Ivan Kotuliak. 2019. Management and monitoring of IoT devices using blockchain. Sensors 19: 856. [Google Scholar] [CrossRef] [PubMed]
- Kraus, Sascha, Susanne Durst, João J. Ferreira, Pedro Veiga, Norbert Kailer, and Alexandra Weinmann. 2022. Digital transformation in business and management research: An overview of the current status quo. International Journal of Information Management 63: 102466. [Google Scholar] [CrossRef]
- Kvale, Steinar. 2011. Doing Interviews. Thousand Oaks: SAGE Publications, Ltd. [Google Scholar] [CrossRef]
- La Torre, Matteo, Diego Valentinetti, John Dumay, and Michele Antonio Rea. 2018. Improving corporate disclosure through XBRL: An evidence-based taxonomy structure for integrated reporting. Journal of Intellectual Capital 19: 338–66. [Google Scholar] [CrossRef]
- Le, Van Thanh, Claus Pahl, Nabil El Ioini, and Gianfranco D’Atri. 2019. Enabling Financial Reports Transparency and Trustworthiness using Blockchain Technology. International Journal on Advances in Security 12: 236–47. [Google Scholar]
- Lee, In, and Kyoochun Lee. 2015. The Internet of Things (IoT): Applications, investments, and challenges for enterprises. Business Horizons 58: 431–40. [Google Scholar] [CrossRef]
- Liu, Chunhui, Xin Robert Luo, and Fu Lee Wang. 2017. An empirical investigation on the impact of XBRL adoption on information asymmetry: Evidence from Europe. Decision Support Systems 93: 42–50. [Google Scholar] [CrossRef]
- Li, Xuefeng, Xiaochuan Wu, Xin Pei, and Zhuojun Yao. 2019. Tokenization: Open Asset Protocol on Blockchain. In Proceedings of the 2019 IEEE 2nd International Conference on Information and Computer Technologies, ICICT 2019, Kahului, Hawaii, USA, March 14–17. [Google Scholar]
- Louis, Joseph, and Phillip S. Dunston. 2018. Integrating IoT into operational workflows for real-time and automated decision-making in repetitive construction operations. Automation in Construction 94: 317–27. [Google Scholar] [CrossRef]
- Madakam, Somayya, Ramya Ramaswamy, and Siddharth Tripathi. 2015. Internet of Things (IoT): A Literature Review. Journal of Computer and Communications 3: 164–73. [Google Scholar] [CrossRef]
- Maharani, Nathania Putri, Cynthia Rahel Salim, and B. L. Handoko. 2024. Internet of Things (IoT) Adoption in Remote Audit: A Quantitative Study Applying the Technology Acceptance Model. Journal of Theoretical and Applied Information Technology 102: 2480–92. [Google Scholar]
- Maiti, M., I. Kotliarov, and V. Lipatnikov. 2021. A future triple entry accounting framework using blockchain technology. Blockchain: Research and Applications 2: 100037. [Google Scholar] [CrossRef]
- Martinis, Michael, Mehdi Khedmati, Farshid Navissi, Mohammed Aminu Sualihu, and Zakiya Tofik-Abu. 2020. The role of agency costs in the voluntary adoption of XBRL-based financial reporting. International Journal of Managerial Finance 16: 599–622. [Google Scholar] [CrossRef]
- Mayapada, Arung Gihna, Muhammad Afdhal, and Rahmi Syafitri. 2020. Earnings Management in the Pre and Post eXtensible Business Reporting Language Period in Indonesia. The Indonesian Journal of Accounting Research 23: 459. [Google Scholar] [CrossRef]
- Melo, Carlos, Felipe Oliveira, Jamilson Dantas, Jean Araujo, Paulo Pereira, Ronierison Maciel, and Paulo Maciel. 2022. Performance and availability evaluation of the blockchain platform hyperledger fabric. Journal of Supercomputing 78: 12505–12527. [Google Scholar] [CrossRef]
- Mistry, Ishan, Sudeep Tanwar, Sudhanshu Tyagi, and Neeraj Kumar. 2020. Blockchain for 5G-enabled IoT for industrial automation: A systematic review, solutions, and challenges. Mechanical Systems and Signal Processing 135: 106382. [Google Scholar] [CrossRef]
- Moll, Jodie, and Ogan Yigitbasioglu. 2019. The role of internet-related technologies in shaping the work of accountants: New directions for accounting research. The British Accounting Review 51: 100833. [Google Scholar] [CrossRef]
- Moser, Albine, and Irene Korstjens. 2018. Series: Practical guidance to qualitative research. Part 3: Sampling, data collection and analysis. European Journal of General Practice 24: 1375091. [Google Scholar] [CrossRef]
- Mosteanu, Narcisa Roxana, and Alessio Faccia. 2020. Digital systems and new challenges of financial management—fintech, XBRL, blockchain and cryptocurrencies. Quality-Access to Success 21: 159–66. [Google Scholar]
- Murinde, Victor, Efthymios Rizopoulos, and Markos Zachariadis. 2022. The impact of the FinTech revolution on the future of banking: Opportunities and risks. International Review of Financial Analysis 81: 102103. [Google Scholar] [CrossRef]
- Nofel, Mohamed, Mahmoud Marzouk, Hany Elbardan, Reda Saleh, and Aly Mogahed. 2024. Integrating Blockchain, IoT, and XBRL in Accounting Information Systems: A Systematic Literature Review. Journal of Risk and Financial Management 17: 372. [Google Scholar] [CrossRef]
- Novo, Oscar. 2018. Blockchain Meets IoT: An Architecture for Scalable Access Management in IoT. IEEE Internet of Things Journal 5: 1184–95. [Google Scholar] [CrossRef]
- Nowell, Lorelli S., Jill M. Norris, Deborah E. White, and Nancy J. Moules. 2017. Thematic Analysis: Striving to Meet the Trustworthiness Criteria. International Journal of Qualitative Methods 16: 1609406917733847. [Google Scholar] [CrossRef]
- Ojha, Vaishali, Ashish Mathur, G. B. S. Johri, Vandana Gupta, and Abhilasha Mathur. 2023. Impact of Financial Technology (FinTech) in the Field of Accounting. Lecture Notes in Networks and Systems 557: 113–23. [Google Scholar] [CrossRef]
- O’Leary, Daniel E. 2017. Configuring blockchain architectures for transaction information in blockchain consortiums: The case of accounting and supply chain systems. Intelligent Systems in Accounting, Finance and Management 24: 138–47. [Google Scholar] [CrossRef]
- O’Riain, Seán, Edward Curry, and Andreas Harth. 2012. XBRL and open data for global financial ecosystems: A linked data approach. International Journal of Accounting Information Systems 13: 141–62. [Google Scholar] [CrossRef]
- Pajooh, Honar Houshyar, Mohammad Rashid, Fakhrul Alam, and Serge Demidenko. 2021. Hyperledger fabric blockchain for securing the edge internet of things. Sensors 21: 359. [Google Scholar] [CrossRef]
- Palas, Rimona, and Amos Baranes. 2019. Making investment decisions using XBRL filing data. Accounting Research Journal 32: 587–609. [Google Scholar] [CrossRef]
- Peddireddy, Kiran. 2023. Streamlining Enterprise Data Processing, Reporting and Realtime Alerting using Apache Kafka. Presented at Proceedings of the ISDFS 2023—11th International Symposium on Digital Forensics and Security, Chattanooga, TN, USA, May 11–12. [Google Scholar] [CrossRef]
- Peters, Gareth W., and Efstathios Panayi. 2016. Understanding modern banking ledgers through blockchain technologies: Future of transaction processing and smart contracts on the internet of money. In New Economic Windows. Berlin/Heidelberg: Springer. [Google Scholar] [CrossRef]
- Pérez Estébanez, Raquel. 2024. An Approach to Sustainable Enterprise Resource Planning System Implementation in Small- and Medium-Sized Enterprises. Administrative Sciences 14: 91. [Google Scholar] [CrossRef]
- Plumlee, R. David, and Marlene A. Plumlee. 2008. Assurance on XBRL for financial reporting. Accounting Horizons 22: 353. [Google Scholar] [CrossRef]
- Rawashdeh, Awni. 2024. Bridging the trust gap in financial reporting: The impact of blockchain technology and smart contracts. Journal of Financial Reporting and Accounting. [Google Scholar] [CrossRef]
- Reyna, Ana, Cristian Martín, Jaime Chen, Enrique Soler, and Manuel Díaz. 2018. On blockchain and its integration with IoT. Challenges and opportunities. Future Generation Computer Systems 88: 173–90. [Google Scholar] [CrossRef]
- Rijanto, Arief. 2024. Blockchain technology roles to overcome accounting, accountability and assurance barriers in supply chain finance. Asian Review of Accounting. [Google Scholar] [CrossRef]
- Roohani, Saeed, Yuji Furusho, and Makoto Koizumi. 2009. XBRL: Improving transparency and monitoring functions of corporate governance. International Journal of Disclosure and Governance 6: 355–369. [Google Scholar] [CrossRef]
- Roszkowska, Paulina. 2021. Fintech in financial reporting and audit for fraud prevention and safeguarding equity investments. Journal of Accounting and Organizational Change 17: 164–96. [Google Scholar] [CrossRef]
- Sanad, Zakeya. 2024. Does XBRL adoption eliminate misclassification of income statement items? Journal of Financial Reporting and Accounting 22: 433–49. [Google Scholar] [CrossRef]
- Sanjana, N., Sinchana Raj, and S. Sandhya. 2023. Real-time Event Streaming for Financial Enterprise System with Kafka. Presented at Proceedings of the 2023 3rd Asian Conference on Innovation in Technology, ASIANCON 2023, Chinchwad, India, August 25–27. [Google Scholar] [CrossRef]
- Saragih, Arfah Habib, and Syaiful Ali. 2023. The role of XBRL adoption on the association between managerial ability and corporate tax outcomes: Empirical evidence from Indonesia. Journal of Applied Accounting Research 24: 217–34. [Google Scholar] [CrossRef]
- Saraiva, Helena IB, and Paulo AA Vieira. 2023. Accounting systems with smart contracts: Building accounting records in blockchain step by step. In Accounting and Financial Reporting Challenges for Government, Non-Profits, and the Private Sector. Hershey: IGI Global, pp. 58–82. [Google Scholar] [CrossRef]
- Sarwar, Muhammad Imran, Muhammad Waseem Iqbal, Tahir Alyas, Abdallah Namoun, Ahmed Alrehaili, Ali Tufail, and Nadia Tabassum. 2021. Data Vaults for Blockchain-Empowered Accounting Information Systems. IEEE Access 9: 117306–24. [Google Scholar] [CrossRef]
- Sassi, Wafa, Hakim Ben Othman, and Khaled Hussainey. 2024. The determinants of eXtensible Business Reporting Language (XBRL) adoption: A cross-country study. International Journal of Disclosure and Governance 21: 175–92. [Google Scholar] [CrossRef]
- Saunders, Mark NK, Philip Lewis, and Adrian Thornhill. 2019. Research Methods for Business Students, 8th ed. Amsterdam: Person. [Google Scholar]
- Savić, Bojan, and Vladan Pavlović. 2023. Impact of Digitalization on the Accounting Profession. In Contributions to Finance and Accounting. Berlin/Heidelberg: Springer Nature, pp. 19–34. [Google Scholar] [CrossRef]
- Scarlata, Audrey N., Kelly L. Williams, and Brandon Vagner. 2019. Can Xbrl Improve The Decision Processes And Decision Quality of Novices’ Financial Analysis? Advances in Accounting Behavioral Research 22: 87–120. [Google Scholar] [CrossRef]
- Schmitz, Jana, and Giulia Leoni. 2019. Accounting and Auditing at the Time of Blockchain Technology: A Research Agenda. Australian Accounting Review 29: 12286. [Google Scholar] [CrossRef]
- Serag, Asmaa. 2022. A proposed Framework for Integrating XBRL and Blockchain to Improve Financial Reporting Transparency and Integrity: XBRL Chain. Scientific Journal of Financial and Commercial Studies and Research 3: 497–520. [Google Scholar] [CrossRef]
- Shan, Yuan George, and Indrit Troshani. 2016. The effect of mandatory XBRL and IFRS adoption and audit fees: Evidence from the Shanghai Stock Exchange. International Journal of Managerial Finance 12: 109–35. [Google Scholar] [CrossRef]
- Sharma, Janpriy, Mohit Tyagi, and Arvind Bhardwaj. 2024. Valuation of inter-boundary inefficiencies accounting IoT based monitoring system in processed food supply chain. International Journal of System Assurance Engineering and Management 15: 1374–96. [Google Scholar] [CrossRef]
- Sheela, Sundarasen, Ahnaf Ali Alsmady, K. Tanaraj, and Ibrahim Izani. 2023. Navigating the Future: Blockchain’s Impact on Accounting and Auditing Practices. Sustainability 15: 16887. [Google Scholar] [CrossRef]
- Shen, Charles, and Feniosky Pena-Mora. 2018. Blockchain for Cities—A Systematic Literature Review. IEEE Access 6: 2880744. [Google Scholar] [CrossRef]
- Sherif, Karma, and Hania Mohsin. 2021. The effect of emergent technologies on accountant`s ethical blindness. International Journal of Digital Accounting Research 21: 61–94. [Google Scholar] [CrossRef]
- Silva, Romildo, Rui Pedro Marques, and Helena Inácio. 2024. A design for tokenization in governmental investment. International Journal of Accounting and Information Management 32: 19–39. [Google Scholar] [CrossRef]
- Tan, Boon Seng, and Kin Yew Low. 2019. Blockchain as the Database Engine in the Accounting System. Australian Accounting Review 29: 312–18. [Google Scholar] [CrossRef]
- Thies, Simon, Marko Kureljusic, Erik Karger, and Thilo Krämer. 2023. Blockchain-Based Triple-Entry Accounting: A Systematic Literature Review and Future Research Agenda. Journal of Information Systems 37: 101–18. [Google Scholar] [CrossRef]
- Thomas, James, and Angela Harden. 2008. Methods for the thematic synthesis of qualitative research in systematic reviews. BMC Medical Research Methodology 8: 45. [Google Scholar] [CrossRef]
- Trigo, António, Fernando Belfo, and Raquel Pérez Estébanez. 2014. Accounting Information Systems: The Challenge of the Real-time Reporting. Procedia Technology 16: 118–27. [Google Scholar] [CrossRef]
- Trozze, Arianna, Josh Kamps, Eray Arda Akartuna, Florian J. Hetzel, Bennett Kleinberg, Toby Davies, and Shane D. Johnson. 2022. Cryptocurrencies and future financial crime. Crime Science 11: 1. [Google Scholar] [CrossRef] [PubMed]
- Turner, Daniel W., III. 2010. Qualitative interview design: A practical guide for novice investigators. Qualitative Report 15: 1178. [Google Scholar] [CrossRef]
- Uyob, Roslee, Ram Al Jaffri Saad, and Aidi Ahmi. 2019. A review of the study on the impacts of the extensible business reporting language (XBRL). International Journal of Scientific and Technology Research 8: 2320–29. [Google Scholar]
- Valentinetti, Diego, and Francisco Flores Muñoz. 2021. Internet of things: Emerging impacts on digital reporting. Journal of Business Research 131: 549–62. [Google Scholar] [CrossRef]
- Van Niekerk, Anja, and Riaan Rudman. 2019. Risks, controls and governance associated with internet of things technologies on accounting information. Southern African Journal of Accountability and Auditing Research 21: 15–30. [Google Scholar]
- Vasarhelyi, Miklos A., David Y. Chan, and John Peter Krahel. 2012. Consequences of XBRL standardization on financial statement data. Journal of Information Systems 26: 155–167. [Google Scholar] [CrossRef]
- Vial, Gregory. 2019. Understanding digital transformation: A review and a research agenda. Journal of Strategic Information Systems 28: 13–66. [Google Scholar] [CrossRef]
- Wahab, Z. Abd. 2019. Integrating XBRL and Block Chain to Improve Corporate Transparency Integrity and Availability in Malaysia. International Journal of Academic Research in Business and Social Sciences 9: 1194–1201. [Google Scholar] [CrossRef] [PubMed]
- Wang, Jianxin, Ming K. Lim, Chao Wang, and Ming-Lang Tseng. 2021a. The evolution of the Internet of Things (IoT) over the past 20 years. Computers and Industrial Engineering 155: 107174. [Google Scholar] [CrossRef]
- Wang, Xiongyuan, Luofan Bu, and Xuan Peng. 2021b. Internet of things adoption, earnings management, and resource allocation efficiency. China Journal of Accounting Studies 9: 333–59. [Google Scholar] [CrossRef]
- Wang, Yunsen, and Alexander Kogan. 2018. Designing confidentiality-preserving Blockchain-based transaction processing systems. International Journal of Accounting Information Systems 30: 1–18. [Google Scholar] [CrossRef]
- Wang, Zhenkun, and Simon S. Gao. 2012. Are XBRL-based Financial Reports Better than Non-XBRL Reports? A Quality Assessment. International Journal of Social, Behavioral, Educational, Economic, Business and Industrial Engineering 6: 511–16. [Google Scholar]
- Wu, Jiapeng, Feng Xiong, and Cheng Li. 2019. Application of internet of things and blockchain technologies to improve accounting information quality. IEEE Access 7: 100090–98. [Google Scholar] [CrossRef]
- Xiao, Zhiliang. 2017. A Comparative Study on the Architecture Internet of Things and its’ Implementation method. IOP Conference Series: Earth and Environmental Science 81: 012192. [Google Scholar] [CrossRef]
- Xu, Rongxu, Lei Hang, Wenquan Jin, and Dohyeun Kim. 2021. Distributed secure edge computing architecture based on blockchain for real-time data integrity in iot environments. Actuators 10: 197. [Google Scholar] [CrossRef]
- Yang, Steve, Fang-Chun Liu, and Xiaodi Zhu. 2018. The impact of XBRL on financial statement structural comparability. Lecture Notes in Information Systems and Organisation 24: 193–206. [Google Scholar] [CrossRef]
- Yoon, Hyungwook, Hangjung Zo, and Andrew P. Ciganek. 2011. Does XBRL adoption reduce information asymmetry? Journal of Business Research 64: 157–63. [Google Scholar] [CrossRef]
- Younis, Hassan, Omar M. Bwaliez, Manaf Al-Okaily, and Muhammad Imran Tanveer. 2024. Revolutionizing supply chain management: A critical meta-analysis of empowerment and constraint factors in blockchain technology adoption. Business Process Management Journal 30: 1472–500. [Google Scholar] [CrossRef]
- Yu, Wei, Fan Liang, Xiaofei He, William Grant Hatcher, Chao Lu, Jie Lin, and Xinyu Yang. 2017. A Survey on the Edge Computing for the Internet of Things. IEEE Access 6: 6900–19. [Google Scholar] [CrossRef]
- Zghaibeh, Manaf. 2023. A Blockchain-Based, Smart Contract and IoT-Enabled Recycling System. The Journal of The British Blockchain Association 7: 1–10. [Google Scholar] [CrossRef]
- Zhang, Yu, and Jiangtao Wen. 2017. The IoT electric business model: Using blockchain technology for the internet of things. Peer-to-Peer Networking and Applications 10. [Google Scholar] [CrossRef]
- Zheng, Zibin, Shaoan Xie, Hongning Dai, Xiangping Chen, and Huaimin Wang. 2017. An Overview of Blockchain Technology: Architecture, Consensus, and Future Trends. Presented at Proceedings of the 2017 IEEE 6th International Congress on Big Data, BigData Congress 2017, Honolulu, HI, USA, June 25–30. [Google Scholar] [CrossRef]
- Zhen, Xi, and Li Zhen. 2024. Accounting Information Systems and Strategic Performance: The Interplay of Digital Technology and Edge Computing Devices. Journal of Grid Computing 22. [Google Scholar] [CrossRef]
- Zhou, Lei, Anmin Fu, Shui Yu, Mang Su, and Boyu Kuang. 2018. Data integrity verification of the outsourced big data in the cloud environment: A survey. Journal of Network and Computer Applications 122: 1–55. [Google Scholar] [CrossRef]
- Zhu, Yansha, and Jiansen Qin. 2024. Enterprise asset management and accounting using the Internet of Things and big data. Journal of Computational Methods in Sciences and Engineering 24: 975–89. [Google Scholar] [CrossRef]





Disclaimer/Publisher’s Note: The statements, opinions and data contained in all publications are solely those of the individual author(s) and contributor(s) and not of MDPI and/or the editor(s). MDPI and/or the editor(s) disclaim responsibility for any injury to people or property resulting from any ideas, methods, instructions or products referred to in the content. |
© 2024 by the authors. Licensee MDPI, Basel, Switzerland. This article is an open access article distributed under the terms and conditions of the Creative Commons Attribution (CC BY) license (https://creativecommons.org/licenses/by/4.0/).
Share and Cite
Nofel, M.; Marzouk, M.; Elbardan, H.; Saleh, R.; Mogahed, A. From Sensors to Standardized Financial Reports: A Proposed Automated Accounting System Integrating IoT, Blockchain, and XBRL. J. Risk Financial Manag. 2024, 17, 445. https://doi.org/10.3390/jrfm17100445
Nofel M, Marzouk M, Elbardan H, Saleh R, Mogahed A. From Sensors to Standardized Financial Reports: A Proposed Automated Accounting System Integrating IoT, Blockchain, and XBRL. Journal of Risk and Financial Management. 2024; 17(10):445. https://doi.org/10.3390/jrfm17100445
Chicago/Turabian StyleNofel, Mohamed, Mahmoud Marzouk, Hany Elbardan, Reda Saleh, and Aly Mogahed. 2024. "From Sensors to Standardized Financial Reports: A Proposed Automated Accounting System Integrating IoT, Blockchain, and XBRL" Journal of Risk and Financial Management 17, no. 10: 445. https://doi.org/10.3390/jrfm17100445
APA StyleNofel, M., Marzouk, M., Elbardan, H., Saleh, R., & Mogahed, A. (2024). From Sensors to Standardized Financial Reports: A Proposed Automated Accounting System Integrating IoT, Blockchain, and XBRL. Journal of Risk and Financial Management, 17(10), 445. https://doi.org/10.3390/jrfm17100445

