What’s Different about Bank Holding Companies?
Abstract
1. Introduction
2. The Financial Market
| 11 (9) |
Estimates of the Term Structure
3. The Bank Holding Company Model
3.1. Regulatory Constraints
3.2. Counter Cyclical Buffer
4. The Role of the Trading Desk
The Role of the Attitude toward Risk
5. The Role of the COO
5.1. Determining the Optimal Loan Margin
5.2. Yield Curve, Regulatory Constraints, and Loan Rates
5.3. The Choice of Capital for the Loan Desk
| (66) |
| 42 |
5.4. The Probability of Distress and Loan Desk’s Capital
- , and is close to
- is close to zero and .
6. Conclusions
Supplementary Materials
Author Contributions
Funding
Institutional Review Board Statement
Informed Consent Statement
Data Availability Statement
Conflicts of Interest
| 1 | Most US BHCs have now spun off their trading desks while retaining trading in government securities, munis, as well as trading on behalf of their customers-all allowed under the Volker rule. |
| 2 | De Nicolò et al. (2014) also develop a dynamic model of banking to analyze aspects of Basel III, however they do not consider how the hedging strategy of the trading desk can generate insurance for the loan desk. |
| 3 | Avaham et al. (2012) provide the rules which distinguish between BHC and FHC within the US. A large percentage of commercial banks are part of either a BHC or FHC. The BHC may be limited in their ability to trade marketable securities, but FHC are not as restrictive. Universal Banks are similar to FHC in that they provide a large menu of financial services—See (Morrison 2012). The distinguishing element of our bank is the presence of both trading and loan desks. We refer to these institutions as BHCs, for simplicity. |
| 4 | Source Flow of Funds Z1 9 June 2016 Table L.108 and Top Tier BHC as of 30 June 2015 from Federal Reserve Board and Bank of Chicago, respectively. |
| 5 | Froot and Stein (1998) consider the impact of the financial markets through the CAPM model. Our framework is developed in the context of no arbitrage term structure models with optimal behavior by the bank that is subject to Basel III. He and Krishnamurthy (2013) provides a model with a specialist desk similar to a trading desk that is subject to capital constraints. Nagel and Purnanandam (2016) consider a bank with overlapping loans and no trading desk in which the underlying projects, financed by these loans, follow a stochastic process. They then value the option value of loans, debt and equity. |
| 6 | The model of the BHC industry follows Chami and Cosimano (2010). Each BHC operates with some monopoly power, but there is always the threat of price competition. For simplicity we only look at the optimal behavior of the BHC under some monopoly power. Chami and Cosimano (2010) discuss the evidence in favor of monopoly power in banking. See Chami and Cosimano (2010); Schliephake and Kirstein (2013); and Corbae and D’Erasmo (2014) for further discussion of oligopoly and capital requirements. |
| 7 | We use a continuous time version of the term structure model of Joslin et al. (2011). This allows us to derive probability distributions for key endogenous variables using Forward Kolmogorov equations following Karatzas and Shreve (1988). |
| 8 | |
| 9 | This variance is the solution to a Ricatti differential equation. The solution is found by using recursive rules, which are implemented in the lyap subroutine in Matlab with inputs and . |
| 10 | |
| 11 | See Equation (25) in Cosimano and Ma (2018). Recall that the unanticipated shock to the interest rate factor is log-normally distributed. Taking the conditional expectation converts the shock into a time-dependent term only, which we include in to simplify the notation. |
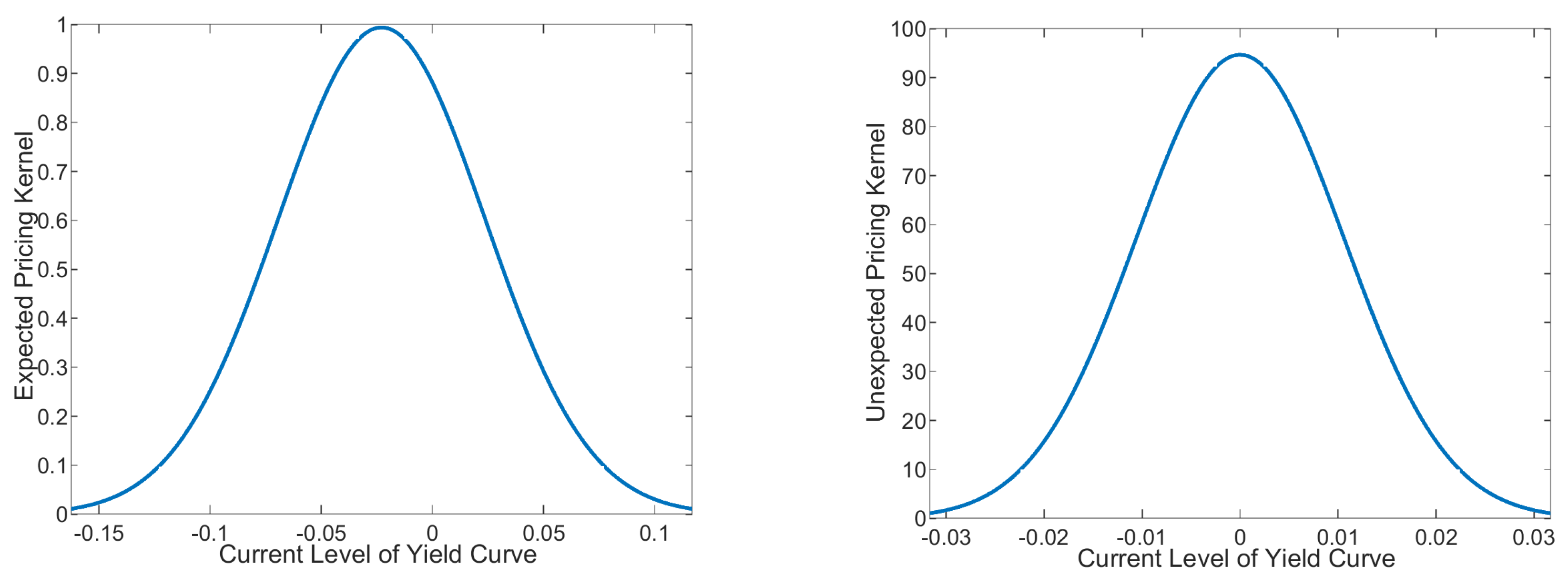
| 12 | The transitional probability (10) is found by solving the Forward Kolmogorov equation in Cosimano and Ma (2018). |
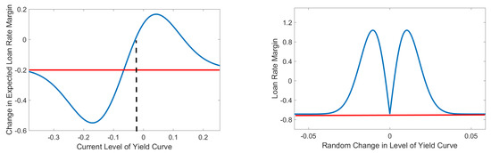
| 13 | We use the data in van Dijk et al. (2014) which they generously provide on the journal’s website. |
| 14 | Specifically, we subtract the mean and divide by the standard deviation from each series. |
| 15 | However, it is important to note that in this affine term structure model and given the negative eigenvalues of there is no exact mapping between these empirically defined factors and the extracted latent factors, as in Nelson-Siegel model (see Diebold and Li (2006)). The Section S6.3 demonstrates that the factors and latent variables capture the monetary policy for the US 1990–2013. See Bauer et al. (2012, 2014); Joslin et al. (2013, 2014); and Gürkaynak and Wright (2012) for work on the relation between the macro economy and the term structure factors. We show the relation between the yield curve factors and the Taylor rule for US monetary policy. The level factor places the strongest weight on monetary policy variables. The second and third latent factors are better explained by the US monetary policy. Therefore, this comparison is meant to show that the latent factors from our affine term structure model approximate fairly well these empirically defined level, slope and curvature factors. |
| 16 | In principle the COO could also choose the leverage ratio to control the marginal product of capital for the trading desk. However, the COO has an instrument, capital for the trading desk, to control this marginal product. |
| 17 | The date of issue for these securities is not relevant, since the trading desk can always swap old securities with new securities with the same maturity. In practice, the 2 period security can be replaced with a j period security and the 3 period security can be replaced with the k period security without any change in the analysis. |
| 18 | If a secondary market is not present in the country, then both the treasury and loan decisions would be made in discrete time. |
| 19 | This short term funding can be in the form of repurchase agreements on the marketable securities. If the bank is not able to borrow in the markets, the bank would then have to borrow from the central bank at some interest rate. |
| 20 | See pages 11–12 of the Supplementary for the derivation. |
| 21 | In the Section S1, it is shown that the coefficients , and satisfy three ordinary differential equations. These coefficients are conformable to X. |
| 22 | In the Section S2, we provide the solution procedure which is similar to that for the stochastic discount factor. |
| 23 | This procedure is the same as for Equation (10). |
| 24 | The details for this derivation is contained in the Sections S1 and S2. |
| 25 | The impact of leverage is discussed on pages 24–25 of Chami et al. (2017). |
| 26 | To simplify notation we use for the transition probability (10), since it is not dependent on in this case. The value function is dependent on the capital of the trading and loan desk, when they make their decisions. However, the value of the bank after the COO makes her decisions is dependent only on the yield curve factors, since her decisions are dependent on the optimal decisions of the two desks. |
| 27 | See Bessembinder and Zhang (2013) for a survey of this work. |
| 28 | The second order condition for payment of dividends or issuing stock is true, as long as the expected marginal value of capital is decreasing in the capital for the loan desk. |
| 29 | |
| 30 | The solution for the bank’s problem is found for an arbitrary number of states while the discussion is in terms of just two. |
| 31 | The data from Report of Condition and Income data for Commercial Banks was organized for the 500 largest commercial banks by Sebastian Rolands. |
| 32 | Note that here the regressor X(t) takes the same value across different banks at any given time point, and thus this eliminates the concern of endogeneity in the cross-sectional variations. Furthermore, since our goal is to document the average quantitative response of these rates paid to deposits and reserve balances to the level of the yield curve at the national level, we do not attempt to trace this response to any type of structural shock nor do we attempt to establish any causality. Therefore, as long as the level of the yield curve can summarize well enough the overall macroeconomy and policy expectations, this simple linear regression would yield valid quantitative responses that are needed in our simulation exercises. In addition, the simulations were checked for changes in these coefficients by ± one standard deviation of the coefficient on the level. We found that the qualitative results reported here were robust to these changes. The details of the data and regressions are reported in Section S6.2 of the Supplementary. |
| 33 | See Chami and Cosimano (2010) for example. Inclusion of a model of deposit insurance as in De Nicolò et al. (2014) would lower the cost of deposits for the bank. This would be reflected in a reduction of and/or . In our robustness checks, we found that changing these parameters did not materially impact the conclusions of this paper. |
| 34 | The properties of the two period loans are shown in the Supplementary Section S3 to be proportional to the one period loans and dependent on the expected stochastic discount factor, , in Equation (9) over the additional period of the loan. |
| 35 | These parameters are determined in the Supplementary Section S6.2 using a binomial probability distribution. We set the probability of the bad outcome being which corresponds to the average charge offs across all banks in the panel. |
| 36 | Recall . |
| 37 | Note that when the capital constraint binds the marginal cost of deposits, , is no longer relevant, since the quantity of loans associated with the capital constraint (23) precludes equating marginal revenue with marginal cost. As a result, the loan rate margin rises and fewer loans are issued. |
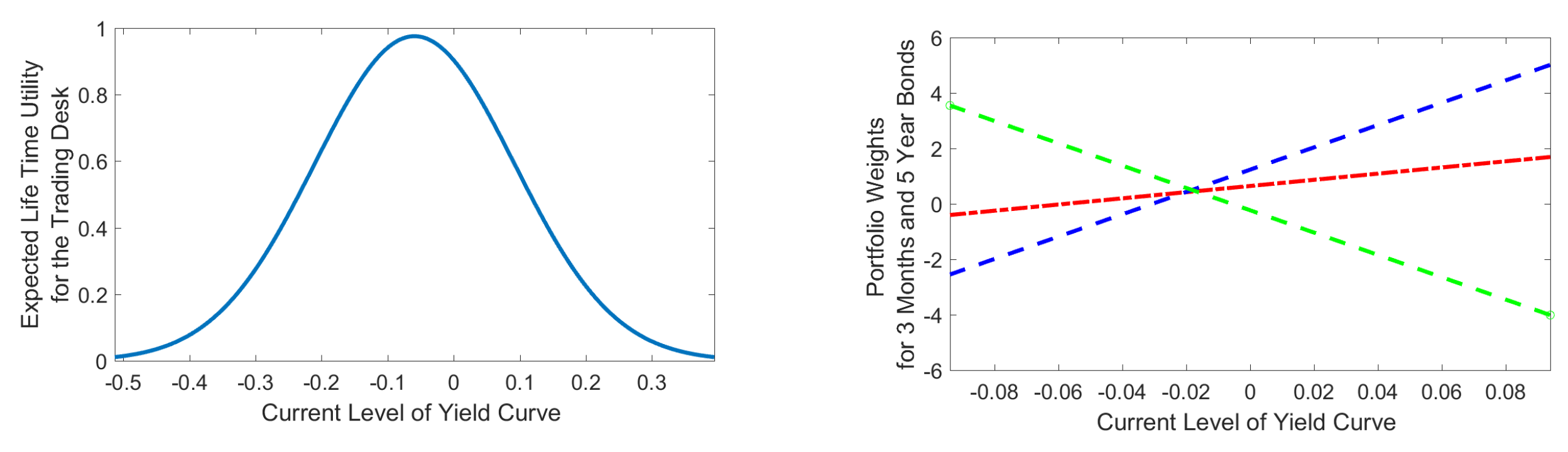
| 38 | The subscript 1 refers to the first (level) factor for the yield curve. |
| 39 | This simulation is for the case of , , and . |
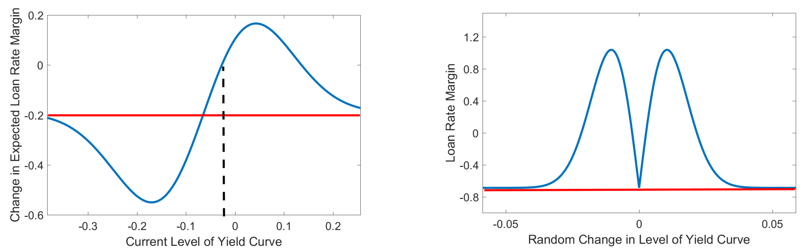
| 40 | Note, this effect is stronger, as long as, its magnitude is below a one standard deviation shock to the level of the yield curve . This follows from the inflexion point of the Gaussian probability density function. |
| 41 | In the Supplementary Section S4 we calculate the option value of the capital constraint and liquidity constraint separately. This determines the two elements in the maximization in (65), which the COO compares to find the option value of the straddle. |
| 42 | For the payoff of the option under the liquidity constraint, replace the level of loans under the liquidity constraint with (22) and (18). See Supplementary Section S4.1 for the derivation under the capital constraint and Supplementary Section S4.2 for the liquidity constraint. |
| 43 | There is a mirror image of this curve for negative values of the future yield curve. |
| 44 | The zero payoff also occurs at the negative value of the cutoff in Figure 7. |
| 45 | The explicit formula for solving for this cutoff is in the Supplementary Section S4. |
| 46 | |
| 47 | To the left of any given curve the probability the capital constraint binds is one. |
| 48 | We also have to account for the random shock to the demand for loans . It is assumed to have a discrete distribution with S values . Here, it is assumed for simplicity that the demand for loans is independent of the interest rate factors. To account for a correlation among the interest rate factors and the demand for loans, one can assume: The demand for loans has a normal distribution, which is correlated with the normal interest rate factors. One then solves the option problem conditional on the shock to the demand for loans followed by a discrete representation of the probability distribution for the loan demand shock using a Gauss–Hermite polynomial approximation. In the Supplementary Section S4.2 we also provide the formula when the liquidity constraint binds. |
| 49 | In the Supplementary, Section S5 we derive the needed conditions for an interior solution for the issuing of equity or payment of dividends, which is stated in (43) or (44). |
References
- Adrian, Tobias, and Hyun Song Shin. 2010. Prices and Quantities in the Monetary Policy Transmission Mechanism. International Journal of Central Banking 5: 131–42. [Google Scholar] [CrossRef]
- Arnold, Ludwig. 1974. Stochastic Differential Equations: Theory and Applications. New York: John Wiley and Sons. [Google Scholar]
- Avaham, Dafna, Patricia Selvaggi, and James Vickery. 2012. A Structural View of U. S. Bank Holding Companies. FRBNY Economic Policy Review 18: 65–81. [Google Scholar]
- Barnea, Emanuel, and Moshe Kim. 2014. Dynamics of Banks’ Capital Accumulation. Journal of Money, Credit and Banking 46: 779–816. [Google Scholar] [CrossRef]
- Bauer, Michael D., Glenn D. Rudebusch, and Jing Cynthia Wu. 2012. Correcting Estimation Bias in Dynamic Term Structure Models. Journal of Business and Economic Statistics 30: 454–67. [Google Scholar] [CrossRef]
- Basel Committee on Banking Supervision. 2011. Interpretive Issues with Respect to the Revisions to the Market Risk Framework; Bank for International Settlements. Available online: https://www.bis.org/publ/bcbs208.pdf (accessed on 27 March 2022).
- Bauer, Michael D., Glenn D. Rudebusch, and Jing Cynthia Wu. 2014. Term Premia and Inflation Uncertainty: Empirical Evidence from an International Panel Dataset: Comment. American Economic Review 104: 323–37. [Google Scholar] [CrossRef]
- Begley, Taylor, Amiyatosh Purnanandam, and Kuncheng Zheng. 2015. The Strategic Under-Reporting of Bank Risk. Working Paper Ross School of Business, University of Michigan, Ann Arbor, MI, USA. Available online: https://www.bauer.uh.edu/departments/finance/seminars/documents/VaR_Draft1_v1-AP.pdf (accessed on 12 April 2022).
- Bernanke, Ben S. 1983. Nonmonetary Effects of the Financial Crisis in the Propagation of the Great Depression. The American Economic Review 73: 257–76. [Google Scholar]
- Bernanke, Ben S., and Alan S. Blinder. 1988. Credit, Money, and Aggregate Demand. American Economic Review, Papers and Proceedings 78: 435–39. [Google Scholar]
- Bernanke, Ben S., and Cara S. Lown. 1991. The Credit Crunch. Brookings Papers on Economic Activity 2: 204–47. [Google Scholar] [CrossRef]
- Bernanke, Ben S., Mark Gertler, and Simon Gilchrist. 1996. The Financial Accelerator and the Flight to Quality. The Review of Economics and Statistics 78: 1–15. [Google Scholar] [CrossRef]
- Bernanke, Ben S., Mark Gertler, and Simon Gilchrist. 1999. The Financial Accelerator in a Quantitative Business Cycle Framework. Handbook of Macroeconomics 1: 1341–93. [Google Scholar]
- Berrospide, Jose M., and Rochelle M. Edge. 2010. The Effects of Bank Capital on Lending: What Do We Know, and What Does it Mean? International Journal of Central Banking 6: 5–54. [Google Scholar]
- Bessembinder, Hendrik, and Feng Zhang. 2013. Firm Characteristics and Long-Run Stock Return after Corporate Events. Journal of Financial Economics 109: 83–102. [Google Scholar] [CrossRef]
- Brunnermeier, Markus. 2009. Deciphering the Liquidity and Credit Crunch 2007–2008. Journal of Economic Perspectives 2009: 77–100. [Google Scholar] [CrossRef]
- Calin, Ovidiu, Der-Chen Chang, Kenro Furutani, and Chisato Iwasaki. 2011. Heat Kernels for Elliptic and Sub-Elliptic Operators. Boston: Birkhauser. [Google Scholar]
- Calomiris, Charles W., and Joseph R. Mason. 2003. Consequences of Bank Distress During the Great Depression. American Economic Review 93: 1615–47. [Google Scholar] [CrossRef]
- Chami, Ralph, and Thomas F. Cosimano. 2010. Monetary Policy with a Touch of Basel. Journal of Economics and Business 62: 161–75. [Google Scholar] [CrossRef][Green Version]
- Chami, Ralph, Thomas F. Cosimano, Jun Ma, and C. Rochon. 2017. What’s Different about Bank Holding Companies. IMF Working Paper No. 17/26. Available online: https://www.imf.org/en/Publications/WP/Issues/2017/02/10/Whats-Different-about-Bank-Holding-Companies-44651 (accessed on 27 March 2012).
- Corbae, Dean, and Pablo D’Erasmo. 2014. Capital Requirements in a Quantitative Model of Banking Industry Dynamics. FRB of Philadelphia Working Paper No. 14-13. Cambridge: National Bureau of Economic Research. [Google Scholar]
- Corwin, Shane. 2003. The Determination of Underpricing of Seasoned Equity Offers. Journal of Finance 58: 2249–79. [Google Scholar] [CrossRef]
- Cosimano, Thomas F., and Jun Ma. 2018. The Market and Individual Pricing Kernels under No Arbitrage Asset Pricing Models. In New Methods in Fixed Income Modeling. Edited by Mili Mehdi, Samaniego Medina Reyes and di Pietro Filippo. Cham: Springer, pp. 263–97. [Google Scholar]
- De Nicolò, Gianni, Andrea Gamba, and Marcella Lucchetta. 2014. Microprudential Regulation in a Dynamic Model of Banking. Review of Financial Studies 27: 2097–138. [Google Scholar] [CrossRef]
- Diamond, Douglas, and Philip Dybvig. 1983. Bank Runs, Deposit Insurance, and Liquidity. Journal of Political Economy 91: 401–19. [Google Scholar] [CrossRef]
- Diebold, Francis X., and Canlin Li. 2006. Forecasting the Term Structure of Government Bond Yields. Journal of Econometrics 130: 337–64. [Google Scholar] [CrossRef]
- Dutkowsky, Donald H., and David D. Van Hoose. 2015. Interest on Reserves, the Lucas Critique, and Bank Lending. Journal of Economics and Business 97: 28–38. [Google Scholar] [CrossRef]
- Evans, Lawrence C. 2002. Partial Differential Equations. American Mathematical Society. Hamilton, J. D. 1994. Time Series Analysis. Princeton: Princeton University Press. [Google Scholar]
- Freixas, Xavier, and Jean-Charles Rochet. 2008. Microeconomics of Banking, 2nd ed. Cambridge: MIT Press. [Google Scholar]
- Froot, Keneth A., and Jeremy C. Stein. 1998. Risk Management, Capital Budgeting, and Capital Structure Policy for Financial Institutions: An Integrated Approach. Journal of Financial Economics 47: 55–82. [Google Scholar] [CrossRef]
- Frost, Peter. 1970. Banks’ Demand for Excess Reserves. Journal of Political Economy 79: 805–25. [Google Scholar] [CrossRef]
- Gao, Xiaohui, and Jay R. Ritter. 2010. The Marketing of Seasoned Equity Offerings. Journal of Financial Economics 97: 33–52. [Google Scholar] [CrossRef]
- Gürkaynak, Refet, and Jonathan Wright. 2012. Macroeconomics and the Term Structure. The Journal of Economic Literature 50: 331–67. [Google Scholar] [CrossRef]
- Hancock, Diana, and James A. Wilcox. 1993. Has There Been a `Capital Crunch’ in Banking? The Effects on Bank Lending of Real Estate Market Conditions and Bank Capital Shortfalls. Journal of Housing Economics 3: 31–50. [Google Scholar] [CrossRef]
- Hancock, Diana, and James A. Wilcox. 1994. Bank Capital and the Credit Crunch: The Roles of Risk-Weighted and Unweighted Capital Regulations. Real Estate Economics 22: 59–94. [Google Scholar] [CrossRef]
- Harvey, Andrew C. 1990. Forecasting, Structural Time Series models and the Kalman Filter. Cambridge: Cambridge University Press. [Google Scholar]
- He, Zhiguo, and Arvind Krishnamurthy. 2013. Risk Management: Coordinating Corporate Investment and Financial Policies. The American Economic Review 103: 732–70. [Google Scholar] [CrossRef]
- Hijab, Omar. 1987. Stabilization of Control Systems. New York: Springer. [Google Scholar]
- Joslin, Scott, Anh Le, and K. J. Singleton. 2013. Why Gaussian Macro-Finance Term Structure Models Are Nearly Unconstrained Factor-VARs. Journal of Financial Economics 109: 604–22. [Google Scholar] [CrossRef]
- Joslin, Scott, Kenneth J. Singleton, and Haoxiang Zhu. 2011. A New Perspective on Gaussian Dynamic Term Structure Models. Review of Financial Economics 24: 2184–227. [Google Scholar]
- Joslin, Scott, M. Priebsch, and Kenneth J. Singleton. 2014. Risk Premiums in Dynamic Term Structure Models with Unspanned Macro Risks. Journal of Finance 69: 1197–233. [Google Scholar] [CrossRef]
- Karatzas, Ioannis, and Steven E. Shreve. 1988. Brownian Motion and Stochastic Calculus. New York: Springer. [Google Scholar]
- Kashyap, Anil K., Dimitrios P. Tsomocos, and Alexandros P. Vardoulakis. 2014. How Does Macroprudential Regulation Change Bank Credit Suppy? Chicago Booth School of Business Working Paper. Cambridge: National Bureau of Economic Research. [Google Scholar]
- King, Michael D. 2010. Mapping Capital and Liquidity Requirements to Bank Lending Spreads. BIS Working Paper No. 324. Available online: https://www.bis.org/publ/work324.htm (accessed on 12 April 2022).
- Kiyotaki, Nobuhiro, and John Moore. 1997. Credit Cycles. Journal of Political Economy 105: 211–48. [Google Scholar] [CrossRef]
- Liu, Jun. 2007. Portfolio Selection in Stochastic Environments. Review of Financial Studies 20: 1–39. [Google Scholar] [CrossRef]
- Merton, Robert C. 1971. Optimum Consumption and Portfolio Rules in a Continuous-Time Model. Journal of Economic Theory 3: 373–413. [Google Scholar] [CrossRef]
- Michaely, Roni, Richard H. Thaler, and Kent L. Womack. 1995. Price Reactions to Dividend Initiations and Omissions: Overreaction or Drift? Journal of Finance 50: 573–608. [Google Scholar] [CrossRef]
- Mola, Simona, and Tim Loughran. 2004. Discounting and Clustering in Seasoned Equity Offering Prices. Journal of Financial And Quantitative Analysis 39: 1–23. [Google Scholar] [CrossRef]
- Morrison, Alan D. 2012. Universal Banking. In Oxford Handbook of Banking. Edited by Allen N. Berger, Philip Molyneux and John O. S. Wilson. Oxford: Oxford University Press. [Google Scholar]
- Nagel, Stefan, and Amiyatosh Purnanandam. 2016. Bank Risk Dynamics and Distance to Default. The Review of Financial Studies 33: 2421–67. [Google Scholar] [CrossRef]
- Peek, Joe, and Eric Rosengren. 1996. The Capital Crunch: Neither a Borrower Nor a Lender Be. Journal of Money, Credit and Banking 27: 625–38. [Google Scholar] [CrossRef]
- Petersen, Kaare B., and Michael S. Pedersen. 2008. The Matrix Cookbook. November 14. Available online: http://matrixcookbook.com (accessed on 12 April 2022).
- Roelands, Sebastian. 2014. Market Structure of the U. S. Banking Sector. New York: Mimeo. [Google Scholar]
- Sangvinatsos, Antonios, and Jessica A. Wachter. 2005. Does the Failure of the Expectations Hypothesis Matter for Long-Term Investors? The Journal of Finance 60: 179–230. [Google Scholar] [CrossRef]
- Schliephake, Eva, and Roland Kirstein. 2013. Strategic Effects of Regulatory Capital Requirements in Imperfect Banking Competition. Journal of Money, Credit and Banking 45: 675–700. [Google Scholar] [CrossRef]
- Strauss, Walter A. 2008. Partial Differential Equations: An Introduction. Hoboken: John Wiley and Sons. [Google Scholar]
- Strichartz, Robert S. 2008. A Guide to Distribution Theory and Fourier Transforms. Singapore: World Scientific. [Google Scholar]
- van Dijk, Dick, Siem J. Koopman, Michel v. d. Wel, and Jonathan H. Wright. 2014. Forecasting Interest Rates with Shifting Endpoints. Journal of Applied Econometrics 29: 693–712. [Google Scholar] [CrossRef]





| Date | Stat | Tier 1 | Leverage | Loans | Securities | Deposits |
|---|---|---|---|---|---|---|
| March | Mean | 10.28 | 11.98 | 44.80 | 22.93 | 70.08 |
| 2016 | Std | 3.42 | 2.74 | 8.70 | 16.25 | 5.23 |
| March | Mean | 6.72 | 8.92 | 42.44 | 24.24 | 54.74 |
| 2008 | Std | 0.78 | 1.03 | 20.40 | 5.57 | 17.92 |
| 0.9940 | −0.0228 | 0.0465 | 0.0106 |
| 10 | 0.05 | 0.9757 | −0.0593 | 0.1065 |
| 10 | 1.2138 | −0.0639 | 0.1065 | 0.0104 | 0.0934 | 0.0054 | 0.2640 |
| 5 | 1.0584 | −0.0567 | 0.1167 | 0.0105 | 0.2030 | 0.0085 | 0.4672 |
| 1.2215 | −0.0294 | 0.0427 | 0.0106 |
Publisher’s Note: MDPI stays neutral with regard to jurisdictional claims in published maps and institutional affiliations. |
© 2022 by the authors. Licensee MDPI, Basel, Switzerland. This article is an open access article distributed under the terms and conditions of the Creative Commons Attribution (CC BY) license (https://creativecommons.org/licenses/by/4.0/).
Share and Cite
Chami, R.; Cosimano, T.F.; Ma, J.; Rochon, C. What’s Different about Bank Holding Companies? J. Risk Financial Manag. 2022, 15, 206. https://doi.org/10.3390/jrfm15050206
Chami R, Cosimano TF, Ma J, Rochon C. What’s Different about Bank Holding Companies? Journal of Risk and Financial Management. 2022; 15(5):206. https://doi.org/10.3390/jrfm15050206
Chicago/Turabian StyleChami, Ralph, Thomas F. Cosimano, Jun Ma, and Celine Rochon. 2022. "What’s Different about Bank Holding Companies?" Journal of Risk and Financial Management 15, no. 5: 206. https://doi.org/10.3390/jrfm15050206
APA StyleChami, R., Cosimano, T. F., Ma, J., & Rochon, C. (2022). What’s Different about Bank Holding Companies? Journal of Risk and Financial Management, 15(5), 206. https://doi.org/10.3390/jrfm15050206

