Cancer Recurrence in Operated Primary Oral Squamous Cell Carcinoma Patients Seems to Be Independent of the Currently Available Postoperative Therapeutic Approach: A Retrospective Clinical Study
Abstract
1. Introduction
2. Material and Methods
2.1. Study Design and Patient Cohort
2.1.1. Inclusion and Exclusion Criteria
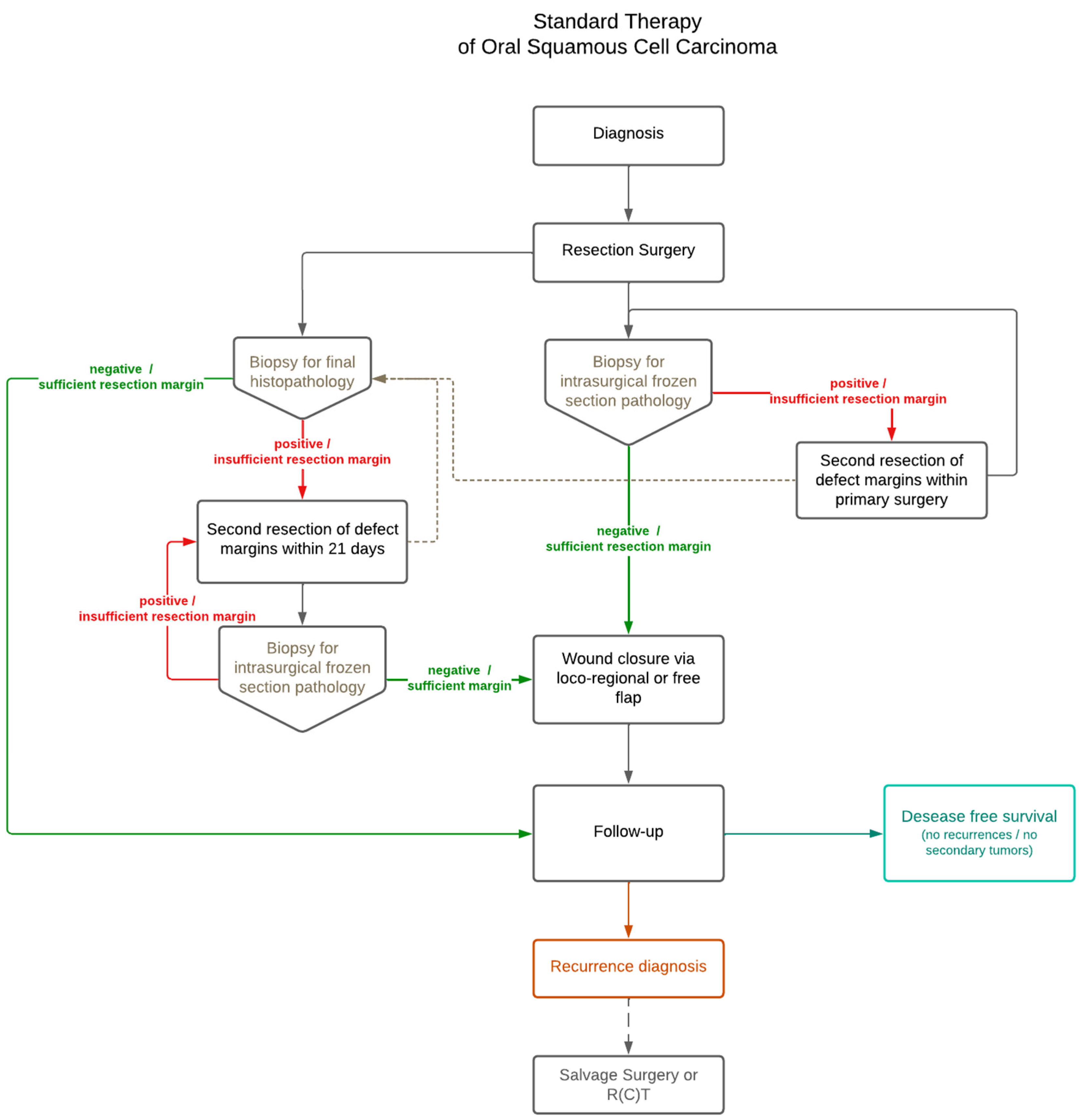
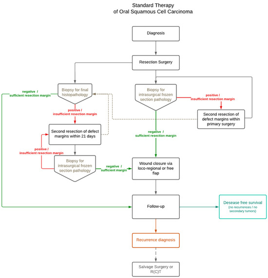
2.1.2. Therapeutic Approach
2.1.3. Ethical Approval
2.2. Screening and Data Evaluation
- Demographic parameters: age and gender.
- Tumor-related parameters: anatomical localization of the tumor, T-classification, and presence/absence of recurrences.
- Therapy regime-related parameters: adjuvant treatment (presence/absence) and histopathological outcome of frozen sections, further resections, and histopathological outcome of final resection margins.
2.3. Statistics
3. Results
3.1. Included Patients and Data Availability
3.2. Evaluation of Patient Distribution
3.2.1. Oral Squamous Cell Carcinoma Sites
3.2.2. Demographics and T-Stage
3.2.3. Recurrences
- Overall Recurrence Distribution and Occurrence of Recurrences Within Follow-Up
- Recurrence Distribution According to Tumor Localization
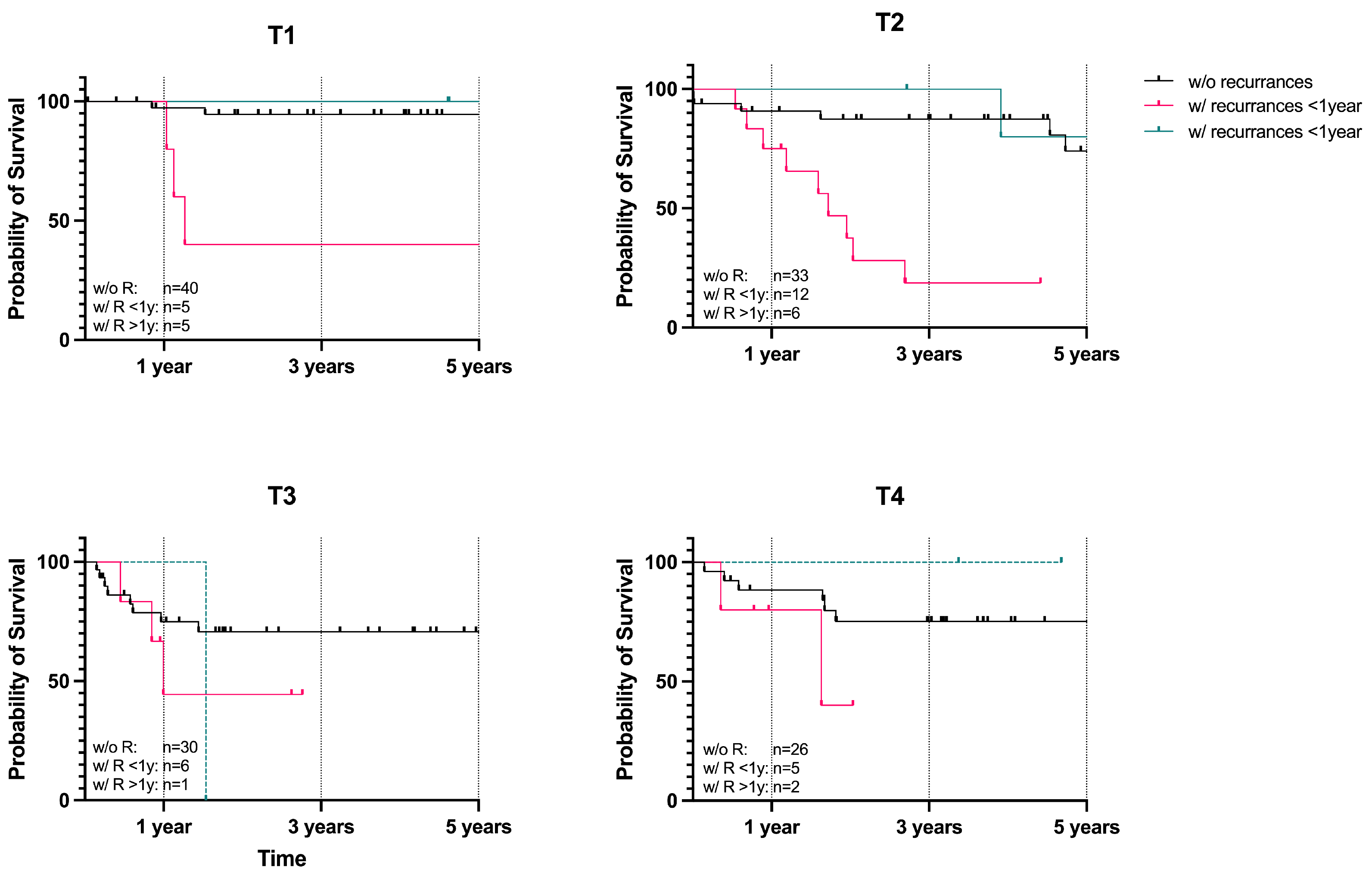
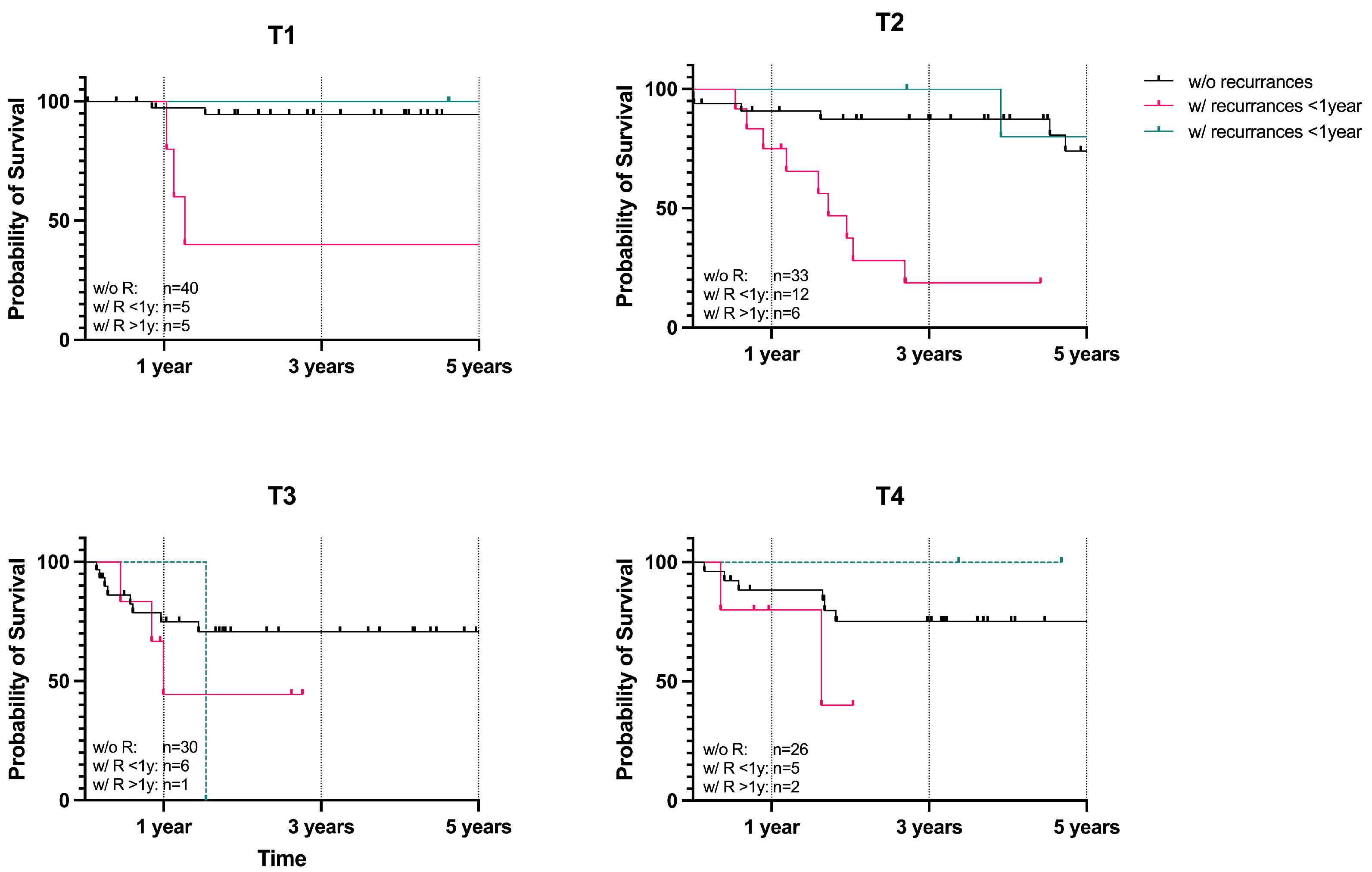
3.3. Recurrence-Dependent Survival
3.4. Adjuvant Therapy Regime in OSCC Patients with and Without Recurrences
3.5. Histopathological Outcomes
3.5.1. Intrasurgical Histopathological Evaluated Frozen Sections
- Follow-Up Therapy of Patients with Histopathological Positive Frozen Sections
- Frequency of Frozen Section Preparation for Immediate Histopathological Evaluation
- Influence of Frozen Section Outcome on Time Point of Recurrence Diagnosis
- Dependency of Frozen Section Outcome on Recurrence-Free Survival
3.5.2. Resection Margins
- Distribution of Recurrence and Recurrence-Free Patients According to Resection Margin
- Distribution of Recurrence and Recurrence-Free Patients According to Resection Margin and Therapeutic Approach with or Without Adjuvant Therapy
4. Discussion
Limitation of the Study
5. Conclusions
Author Contributions
Funding
Institutional Review Board Statement
Informed Consent Statement
Data Availability Statement
Conflicts of Interest
References
- Jiang, X.; Wu, J.; Wang, J.; Huang, R. Tobacco and oral squamous cell carcinoma: A review of carcinogenic pathways. Tob. Induc. Dis. 2019, 17, 29. [Google Scholar] [CrossRef]
- Tan, Y.; Wang, Z.; Xu, M.; Li, B.; Huang, Z.; Qin, S.; Nice, E.C.; Tang, J.; Huang, C. Oral squamous cell carcinomas: State of the field and emerging directions. Int. J. Oral Sci. 2023, 15, 44. [Google Scholar] [CrossRef] [PubMed]
- Badwelan, M.; Muaddi, H.; Ahmed, A.; Lee, K.T.; Tran, S.D. Oral Squamous Cell Carcinoma and Concomitant Primary Tumors, What Do We Know? A Review of the Literature. Curr. Oncol. 2023, 30, 3721–3734. [Google Scholar] [CrossRef]
- Szewczyk, M.; Golusinski, W.; Pazdrowski, J.; Masternak, M.; Sharma, N.; Golusinski, P. Positive fresh frozen section margins as an adverse independent prognostic factor for local recurrence in oral cancer patients. Laryngoscope 2018, 128, 1093–1098. [Google Scholar] [CrossRef]
- Helliwell, T.; Woolgar, J.A. Standards and minimum datasets for reporting common cancers. In Minimum Dataset for Head and Neck Histopathology Reports; The Royal College of Pathologists: London, UK, 1998. [Google Scholar]
- Brinkman, D.; Callanan, D.; O’Shea, R.; Jawad, H.; Feeley, L.; Sheahan, P. Impact of 3 mm margin on risk of recurrence and survival in oral cancer. Oral Oncol. 2020, 110, 104883. [Google Scholar] [CrossRef]
- Smits, R.W.; Koljenovic, S.; Hardillo, J.A.; Ten Hove, I.; Meeuwis, C.A.; Sewnaik, A.; Dronkers, E.A.; Bakker Schut, T.C.; Langeveld, T.P.; Molenaar, J.; et al. Resection margins in oral cancer surgery: Room for improvement. Head Neck 2016, 38 (Suppl. S1), E2197–E2203. [Google Scholar] [CrossRef]
- Mair, M.; Nair, D.; Nair, S.; Dutta, S.; Garg, A.; Malik, A.; Mishra, A.; Shetty Ks, R.; Chaturvedi, P. Intraoperative gross examination vs frozen section for achievement of adequate margin in oral cancer surgery. Oral Surg. Oral Med. Oral Pathol. Oral Radiol. 2017, 123, 544–549. [Google Scholar] [CrossRef]
- Nentwig, K.; Unterhuber, T.; Wolff, K.D.; Ritschl, L.M.; Nieberler, M. The impact of intraoperative frozen section analysis on final resection margin status, recurrence, and patient outcome with oral squamous cell carcinoma. Clin. Oral Investig. 2021, 25, 6769–6777. [Google Scholar] [CrossRef]
- Pathak, K.A.; Nason, R.W.; Penner, C.; Viallet, N.R.; Sutherland, D.; Kerr, P.D. Impact of use of frozen section assessment of operative margins on survival in oral cancer. Oral Surg. Oral Med. Oral Pathol. Oral Radiol. Endod. 2009, 107, 235–239. [Google Scholar] [CrossRef]
- Sieczka, E.; Datta, R.; Singh, A.; Loree, T.; Rigual, N.; Orner, J.; Hicks, W., Jr. Cancer of the buccal mucosa: Are margins and T-stage accurate predictors of local control? Am. J. Otolaryngol. 2001, 22, 395–399. [Google Scholar] [CrossRef]
- Kammerer, P.W.; Tribius, S.; Cohrs, L.; Engler, G.; Ettl, T.; Freier, K.; Frerich, B.; Ghanaati, S.; Gosau, M.; Haim, D.; et al. Adjuvant Radiotherapy in Patients with Squamous Cell Carcinoma of the Oral Cavity or Oropharynx and Solitary Ipsilateral Lymph Node Metastasis (pN1)—A Prospective Multicentric Cohort Study. Cancers 2023, 15, 1833. [Google Scholar] [CrossRef]
- Kiyota, N.; Tahara, M.; Fujii, M. Adjuvant treatment for post-operative head and neck squamous cell carcinoma. Jpn. J. Clin. Oncol. 2015, 45, 2–6. [Google Scholar] [CrossRef]
- von der Grun, J.; Winkelmann, R.; Burck, I.; Martin, D.; Rodel, F.; Wild, P.J.; Bankov, K.; Weigert, A.; Kur, I.M.; Brandts, C.; et al. Neoadjuvant Chemoradiotherapy for Oral Cavity Cancer: Predictive Factors for Response and Interim Analysis of the Prospective INVERT-Trial. Front. Oncol. 2022, 12, 817692. [Google Scholar] [CrossRef]
- Sasaki, M.; Aoki, T.; Karakida, K.; Otsuru, M.; Takahashi, M.; Akamatsu, T.; Sakamoto, H.; Ota, Y. Postoperative follow-up strategy in patients with oral squamous cell carcinoma. J. Oral Maxillofac. Surg. 2011, 69, e105–e111. [Google Scholar] [CrossRef]
- Dik, E.A.; Ipenburg, N.A.; Kessler, P.A.; van Es, R.J.J.; Willems, S.M. The value of histological grading of biopsy and resection specimens in early stage oral squamous cell carcinomas. J. Craniomaxillofac. Surg. 2018, 46, 1001–1006. [Google Scholar] [CrossRef]
- Pires, F.R.; Ramos, A.B.; Oliveira, J.B.; Tavares, A.S.; Luz, P.S.; Santos, T.C. Oral squamous cell carcinoma: Clinicopathological features from 346 cases from a single oral pathology service during an 8-year period. J. Appl. Oral Sci. 2013, 21, 460–467. [Google Scholar] [CrossRef]
- Blatt, S.; Kruger, M.; Sagheb, K.; Barth, M.; Kammerer, P.W.; Al-Nawas, B.; Sagheb, K. Tumor Recurrence and Follow-Up Intervals in Oral Squamous Cell Carcinoma. J. Clin. Med. 2022, 11, 7061. [Google Scholar] [CrossRef]
- Udeabor, S.E.; Rana, M.; Wegener, G.; Gellrich, N.C.; Eckardt, A.M. Squamous cell carcinoma of the oral cavity and the oropharynx in patients less than 40 years of age: A 20-year analysis. Head Neck Oncol. 2012, 4, 28. [Google Scholar] [CrossRef]
- Iqbal, A.; Warraich, R.; Udeabor, S.E.; Rana, M.; Eckardt, A.M.; Gellrich, N.C.; Rana, M. Role of human papillomavirus infection and other factors in patients with head and neck squamous cell carcinoma. Oral Dis. 2014, 20, 288–293. [Google Scholar] [CrossRef]
- Al-Rawi, N.H.; Talabani, N.G. Squamous cell carcinoma of the oral cavity: A case series analysis of clinical presentation and histological grading of 1,425 cases from Iraq. Clin. Oral Investig. 2008, 12, 15–18. [Google Scholar] [CrossRef]
- Jainkittivong, A.; Swasdison, S.; Thangpisityotin, M.; Langlais, R.P. Oral squamous cell carcinoma: A clinicopathological study of 342 Thai cases. J. Contemp. Dent. Pract. 2009, 10, E033–E040. [Google Scholar]
- Kruse, A.L.; Bredell, M.; Gratz, K.W. Oral cancer in men and women: Are there differences? Oral Maxillofac. Surg. 2011, 15, 51–55. [Google Scholar] [CrossRef] [PubMed]
- Pan, C.; Rizvi, Z. Oral Cancer: What the General Surgeon Should Know. Surg. Clin. N. Am. 2022, 102, 309–324. [Google Scholar] [CrossRef]
- Tupchong, L.; Scott, C.B.; Blitzer, P.H.; Marcial, V.A.; Lowry, L.D.; Jacobs, J.R.; Stetz, J.; Davis, L.W.; Snow, J.B.; Chandler, R.; et al. Randomized study of preoperative versus postoperative radiation therapy in advanced head and neck carcinoma: Long-term follow-up of RTOG study 73-03. Int. J. Radiat. Oncol. Biol. Phys. 1991, 20, 21–28. [Google Scholar] [CrossRef]
- Sakamoto, Y.; Matsushita, Y.; Yamada, S.; Yanamoto, S.; Shiraishi, T.; Asahina, I.; Umeda, M. Risk factors of distant metastasis in patients with squamous cell carcinoma of the oral cavity. Oral Surg. Oral Med. Oral Pathol. Oral Radiol. 2016, 121, 474–480. [Google Scholar] [CrossRef]
- Forner, D.; Noel, C.W.; Wu, V.; Parmar, A.; Chan, K.K.W.; de Almeida, J.R.; Husain, Z.; Eskander, A. Nonsurgical management of resectable oral cavity cancer in the wake of COVID-19: A rapid review and meta-analysis. Oral Oncol. 2020, 109, 104849. [Google Scholar] [CrossRef] [PubMed]
- Kwok, P.; Gleich, O.; Hubner, G.; Strutz, J. Prognostic importance of “clear versus revised margins” in oral and pharyngeal cancer. Head Neck 2010, 32, 1479–1484. [Google Scholar] [CrossRef] [PubMed]
- Byers, R.M.; Bland, K.I.; Borlase, B.; Luna, M. The prognostic and therapeutic value of frozen section determinations in the surgical treatment of squamous carcinoma of the head and neck. Am. J. Surg. 1978, 136, 525–528. [Google Scholar] [CrossRef]
- Guillemaud, J.P.; Patel, R.S.; Goldstein, D.P.; Higgins, K.M.; Enepekides, D.J. Prognostic impact of intraoperative microscopic cut-through on frozen section in oral cavity squamous cell carcinoma. J. Otolaryngol. Head Neck Surg. 2010, 39, 370–377. [Google Scholar]
- Wong, L.S.; McMahon, J.; Devine, J.; McLellan, D.; Thompson, E.; Farrow, A.; Moos, K.; Ayoub, A. Influence of close resection margins on local recurrence and disease-specific survival in oral and oropharyngeal carcinoma. Br. J. Oral Maxillofac. Surg. 2012, 50, 102–108. [Google Scholar] [CrossRef]
- Ch’ng, S.; Corbett-Burns, S.; Stanton, N.; Gao, K.; Shannon, K.; Clifford, A.; Gupta, R.; Clark, J.R. Close margin alone does not warrant postoperative adjuvant radiotherapy in oral squamous cell carcinoma. Cancer 2013, 119, 2427–2437. [Google Scholar] [CrossRef] [PubMed]
- Tasche, K.K.; Buchakjian, M.R.; Pagedar, N.A.; Sperry, S.M. Definition of “Close Margin” in Oral Cancer Surgery and Association of Margin Distance with Local Recurrence Rate. JAMA Otolaryngol. Head Neck Surg. 2017, 143, 1166–1172. [Google Scholar] [CrossRef] [PubMed]





| Tumor Localization | Number of Cases (Female/Male) |
|---|---|
| Lip | 3 (1/2) |
| Lower jaw | 27 (12/15) |
| Upper jaw | 16 (11/5) |
| Tongue | 56 (32/24) |
| Floor of mouth | 51 (19/32) |
| Palate | 8 (5/3) |
| Buccal mucosa | 8 (5/3) |
| Tumor Stage | Female | Male | Total |
|---|---|---|---|
| T1 | 29 | 22 | 51 |
| T2 | 20 | 31 | 51 |
| T3 | 21 | 15 | 36 |
| T4 | 15 | 16 | 31 |
| Total all T-stages | 85 | 84 | 169 |
| Sex | w/Recurrence | w/o Recurrence |
|---|---|---|
| Male | 21 | 63 |
| Female | 20 | 65 |
| Within the First Year | Within the Second Year | Within the Third Year | ||||
|---|---|---|---|---|---|---|
| w/Recurrence | w/o Recurrence | w/Recurrence | w/o Recurrence | w/Recurrence | w/o Recurrence | |
| Male | 15 | 14 | 1 | 14 | 2 | 5 |
| Female | 13 | 17 | 1 | 15 | 1 | 11 |
| p-value | 0.6058 | >0.99 | 0.5232 | |||
| Recurrence | ||||||
|---|---|---|---|---|---|---|
| w/o Recurrence | w/Recurrence within the First Year | w/Recurrence >First Year | ||||
| F | M | F | M | F | M | |
| T1 total | 23 | 18 | 3 | 2 | 3 | 2 |
| T2 total | 12 | 21 | 5 | 7 | 3 | 3 |
| T3 total | 18 | 11 | 3 | 3 | 0 | 1 |
| T4 total | 12 | 13 | 2 | 3 | 1 | 0 |
| Total all T-stages | 65 | 63 | 13 | 15 | 7 | 6 |
| Adjuvant Therapy | w/Recurrence | w/o Recurrence |
|---|---|---|
| w/o adjuvant therapy | 22 | 67 |
| w/adjuvant therapy | 19 | 60 |
| Type of Adjuvant Therapy | w/Recurrence | w/o Recurrence |
|---|---|---|
| CRT | 8 | 30 |
| Radiotherapy | 11 | 30 |
| Number of Patients with Positive Frozen Sections | 2nd Resection Within Primary Surgery | Further Resection Within 21 Days Post Primary Surgery | ||||
|---|---|---|---|---|---|---|
| F | M | F | M | F | M | |
| T1 total | 1 | 1 | 1 | 1 | 0 | 1 |
| T2 total | 1 | 5 | 1 | 5 | 1 | 2 |
| T3 total | 1 | 4 | 1 | 4 | 1 | 1 |
| T4 total | 2 | 3 | 2 | 3 | 1 | 0 |
| Total all T-stages | 5 | 13 | 5 | 13 | 3 | 4 |
| Frozen Sections (FS) Outcome | w/Recurrence | w/o Recurrence |
|---|---|---|
| Ratio of FS taken (FS/total) | 97.56% (40 of 41) | 91.41% (117 of 128) |
| FS positive | 6 | 12 |
| FS negative | 34 | 105 |
| Recurrence | ||||||
|---|---|---|---|---|---|---|
| w/o Recurrence | w/Recurrence within the First Year | w/Recurrence >First Year | ||||
| F | M | F | M | F | M | |
| T1 total | 23 | 18 | 3 | 2 | 3 | 2 |
| FS taken in primary surgery | 23 | 17 | 3 | 2 | 3 | 2 |
| FS outcome | 0+/23− | 0+/17− | 1+/2− | 1+/1− | 0+/3− | 0+/2− |
| T2 total | 12 | 21 | 5 | 7 | 3 | 3 |
| FS taken in primary surgery | 9 | 19 | 5 | 7 | 3 | 3 |
| FS outcome | 0+/9− | 4+/15− | 0+/5− | 0+/7− | 1+/2− | 1+/2− |
| T3 total | 18 | 11 | 3 | 3 | 0 | 1 |
| FS taken in primary surgery | 15 | 9 | 2 | 3 | 0 | 1 |
| FS outcome | 1+/14− | 3+/6− | 0+/2− | 1+/2− | 0+/1− | |
| T4 total | 12 | 13 | 2 | 3 | 1 | 0 |
| FS taken in primary surgery | 12 | 13 | 2 | 3 | 1 | 0 |
| FS outcome | 2+/10− | 2+/11− | 0+/2− | 1+/2− | 0+/1− | |
| Total all T-stages | 65 | 63 | 13 | 15 | 7 | 6 |
| FS taken in primary surgery | 59 | 58 | 12 | 15 | 7 | 6 |
| FS outcome | 3+/56− | 9+/49− | 1+/11− | 3+/12− | 1+/6− | 1+/5− |
| Frozen Sections (FS) Outcome | w/Recurrence within the First Year | w/Recurrence Post-First Year |
|---|---|---|
| FS positive | 4 | 2 |
| FS negative | 23 | 11 |
| Recurrence-Free Survival According to Follow-Up | ||||||||
|---|---|---|---|---|---|---|---|---|
| Follow-Up up to 12 Months | Follow-Up up to 24 Months | Follow-Up up to 36 Months | Follow-Up >36 Months | |||||
| F | M | F | M | F | M | F | M | |
| T1 total | 21 | 12 | 5 | 1 | 4 | 2 | 12 | 9 |
| FS taken in primary surgery | 21 | 12 | 5 | 1 | 4 | 2 | 12 | 9 |
| FS outcome | 0+/21− | 0+/12− | 0+/5− | 0+/1− | 0+/4− | 0+/2− | 0+/12− | 0+/9− |
| T2 total | 8 | 15 | 2 | 4 | 1 | 1 | 5 | 10 |
| FS taken in primary surgery | 7 | 14 | 1 | 3 | 1 | 1 | 5 | 10 |
| FS outcome | 1+/6− | 7+/7− | 1+/1− | 3+/0− | 0+/1− | 0+/1− | 0+/5− | 4+/6− |
| T3 total | 6 | 6 | 1 | 3 | 4 | 1 | 1 | 2 |
| FS taken in primary surgery | 6 | 6 | 1 | 3 | 4 | 1 | 1 | 2 |
| FS outcome | 1+/5− | 1+/5− | 1+/0− | 1+/2− | 0+/4− | 0+/1− | 0+/1− | 0+/2− |
| T4 total | 10 | 11 | 7 | 6 | 2 | 1 | 1 | 4 |
| FS taken in primary surgery | 10 | 11 | 7 | 6 | 2 | 1 | 1 | 4 |
| FS outcome | 2+/8− | 2+/9− | 1+/6− | 1+/5− | 1+/1− | 0+/1− | 0+/1− | 1+/3− |
| Total all T-stages | 45 | 44 | 15 | 14 | 11 | 5 | 19 | 25 |
| FS taken in primary surgery | 44 | 43 | 14 | 13 | 11 | 5 | 19 | 25 |
| FS outcome | 4+/40− | 10+/33− | 3+/11− | 5+/8− | 1+/10− | 0+/5− | 0+/0− | 5+/20− |
| Recurrence within the First Year | Recurrence > 1 Year Post-Surgery | |||||||
|---|---|---|---|---|---|---|---|---|
| Follow-Up Up to 12 Months | Follow-Up Up to 24 Months | Follow-Up Up to 36 Months | Follow-Up >36 Months | |||||
| F | M | F | M | F | M | F | M | |
| T1 total | 3 | 2 | 0 | 0 | 0 | 1 | 3 | 1 |
| FS taken in primary surgery | 3 | 2 | 1 | 3 | 1 | |||
| FS outcome | 1+/2− | 1+/1− | 0+/1− | 0+/3− | 0+/1− | |||
| T2 total | 4 | 4 | 0 | 0 | 1 | 1 | 2 | 2 |
| FS taken in primary surgery | 4 | 4 | 1 | 1 | 2 | 2 | ||
| FS outcome | 0+/4− | 0+/4− | 1+0− | 1+/0− | 0+/2− | 0+/2− | ||
| T3 total | 0 | 1 | 0 | 1 | 0 | 0 | 0 | 0 |
| FS taken in primary surgery | 1 | 1 | ||||||
| FS outcome | 0+/1− | 0+/1− | ||||||
| T4 total | 0 | 1 | 1 | 0 | 0 | 0 | 0 | 0 |
| FS taken in primary surgery | 1 | 1 | ||||||
| FS outcome | 1+/1− | 0+/1− | ||||||
| Total all T-stages | 7 | 8 | 1 | 1 | 1 | 2 | 5 | 3 |
| FS taken in primary surgery | 7 | 8 | 1 | 1 | 1 | 2 | 5 | 3 |
| FS outcome | 1+/6− | 2+/6− | 0+/1− | 0+/1− | 1+/0− | 1+/1− | 0+/5− | 0+/3− |
| Resection Margin | w/Recurrence | w/o Recurrence | Total |
|---|---|---|---|
| Clear (>5 mm) | 4 | 18 | 22 |
| Close (1–5 mm) | 20 | 58 | 78 |
| Involved (<1 mm) | 16 | 38 | 54 |
| Therapeutic Approach | w/Recurrence | w/o Recurrence | Total |
|---|---|---|---|
| clear (>5 mm) | |||
| w/o adjuvant therapy | 2 | 12 | 14 |
| w/adjuvant therapy | 2 | 6 | 8 |
| close (1–5 mm) | |||
| w/o adjuvant therapy | 8 | 28 | 36 |
| w/adjuvant therapy | 12 | 30 | 42 |
| involved (<1 mm) | |||
| w/o adjuvant therapy | 11 | 17 | 28 |
| w/adjuvant therapy | 5 | 21 | 26 |
Disclaimer/Publisher’s Note: The statements, opinions and data contained in all publications are solely those of the individual author(s) and contributor(s) and not of MDPI and/or the editor(s). MDPI and/or the editor(s) disclaim responsibility for any injury to people or property resulting from any ideas, methods, instructions or products referred to in the content. |
© 2025 by the authors. Licensee MDPI, Basel, Switzerland. This article is an open access article distributed under the terms and conditions of the Creative Commons Attribution (CC BY) license (https://creativecommons.org/licenses/by/4.0/).
Share and Cite
Ghanaati, S.; Udeabor, S.E.; Winter, A.; Sader, R.; Heselich, A. Cancer Recurrence in Operated Primary Oral Squamous Cell Carcinoma Patients Seems to Be Independent of the Currently Available Postoperative Therapeutic Approach: A Retrospective Clinical Study. Curr. Oncol. 2025, 32, 208. https://doi.org/10.3390/curroncol32040208
Ghanaati S, Udeabor SE, Winter A, Sader R, Heselich A. Cancer Recurrence in Operated Primary Oral Squamous Cell Carcinoma Patients Seems to Be Independent of the Currently Available Postoperative Therapeutic Approach: A Retrospective Clinical Study. Current Oncology. 2025; 32(4):208. https://doi.org/10.3390/curroncol32040208
Chicago/Turabian StyleGhanaati, Shahram, Samuel Ebele Udeabor, Anne Winter, Robert Sader, and Anja Heselich. 2025. "Cancer Recurrence in Operated Primary Oral Squamous Cell Carcinoma Patients Seems to Be Independent of the Currently Available Postoperative Therapeutic Approach: A Retrospective Clinical Study" Current Oncology 32, no. 4: 208. https://doi.org/10.3390/curroncol32040208
APA StyleGhanaati, S., Udeabor, S. E., Winter, A., Sader, R., & Heselich, A. (2025). Cancer Recurrence in Operated Primary Oral Squamous Cell Carcinoma Patients Seems to Be Independent of the Currently Available Postoperative Therapeutic Approach: A Retrospective Clinical Study. Current Oncology, 32(4), 208. https://doi.org/10.3390/curroncol32040208

