Health and Budget Impact of Liquid-Biopsy-Based Comprehensive Genomic Profile (CGP) Testing in Tissue-Limited Advanced Non-Small Cell Lung Cancer (aNSCLC) Patients
Abstract
:1. Introduction
2. Materials and Methods
2.1. Model Structure
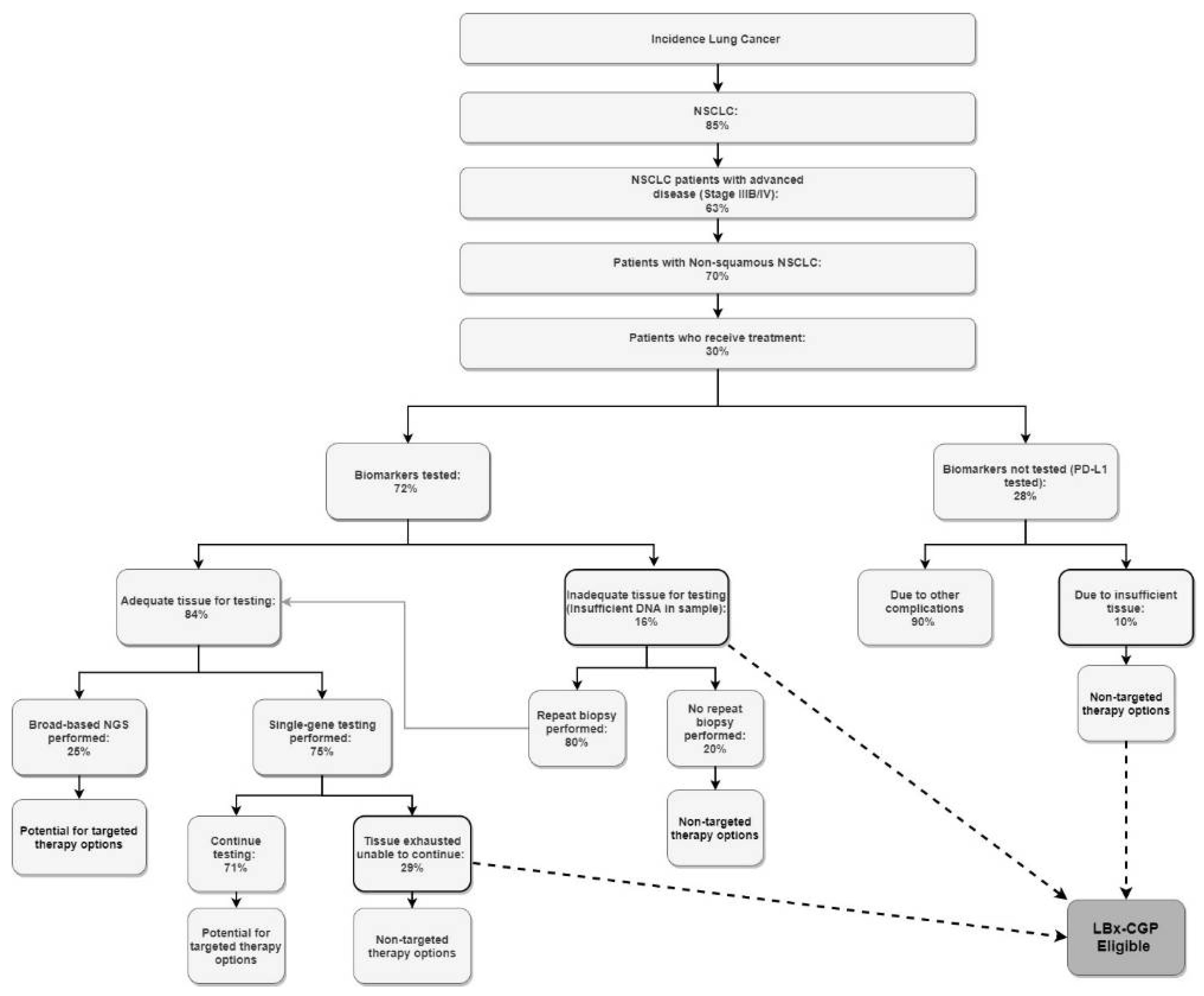
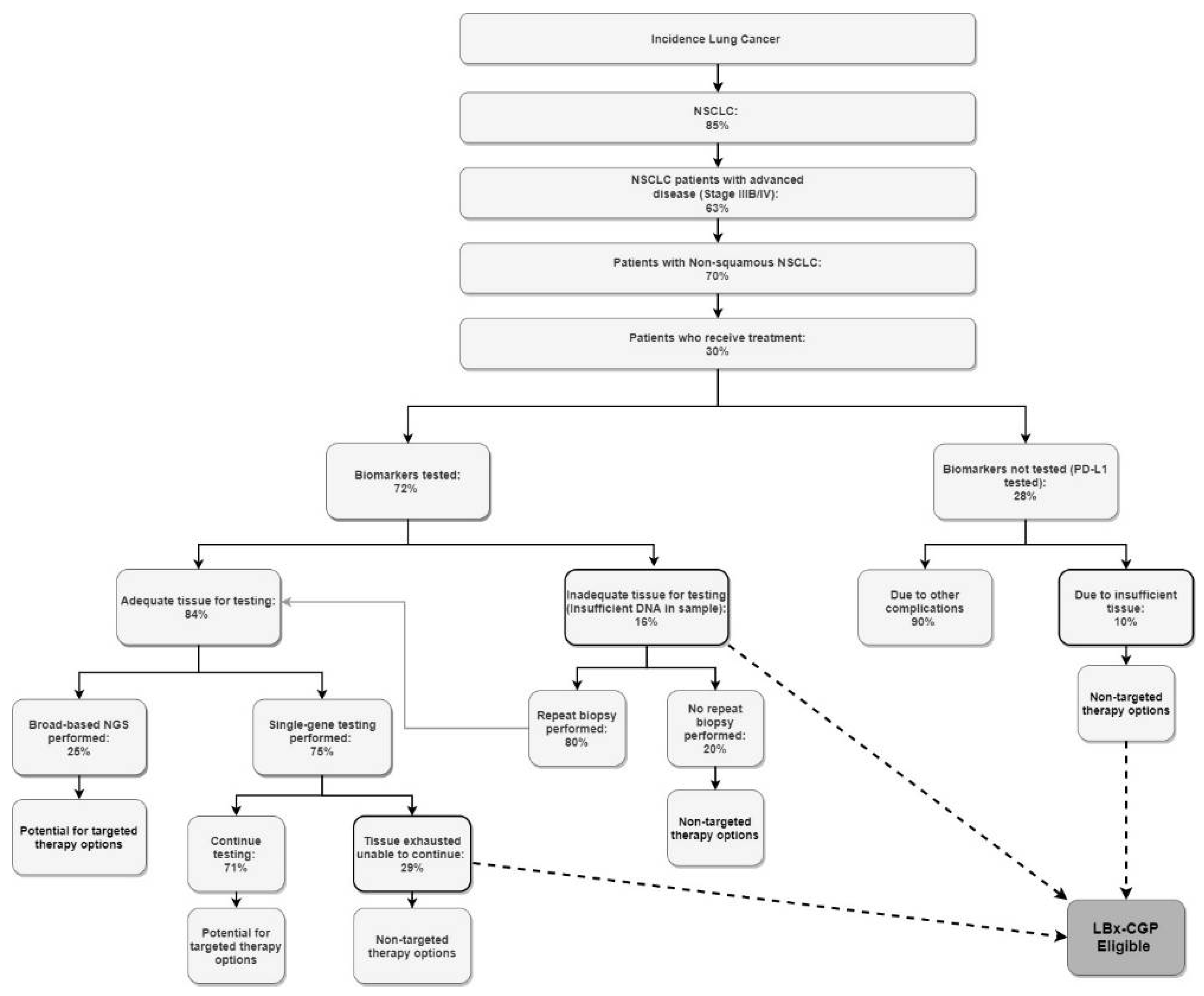
2.1.1. Market Size Estimation
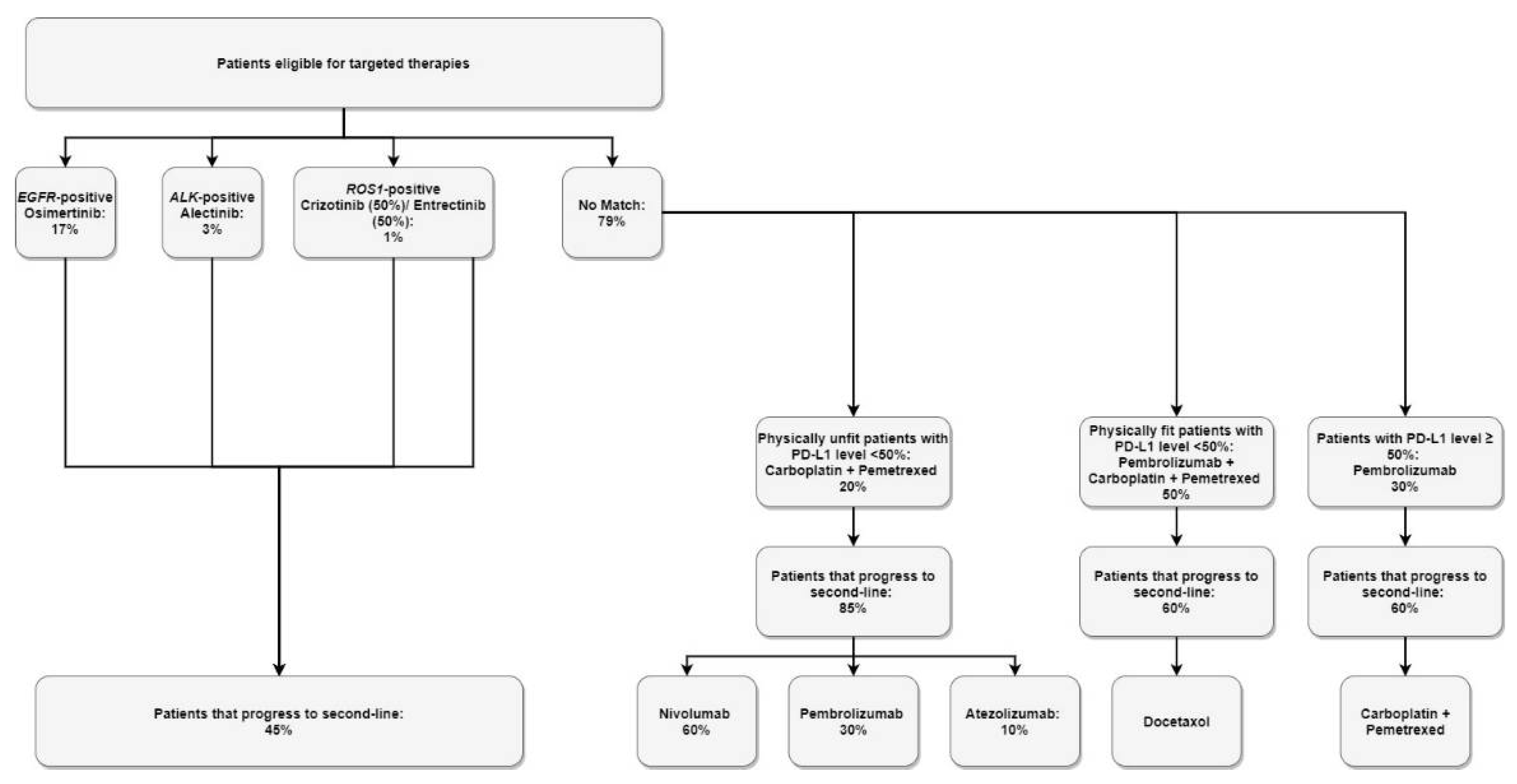
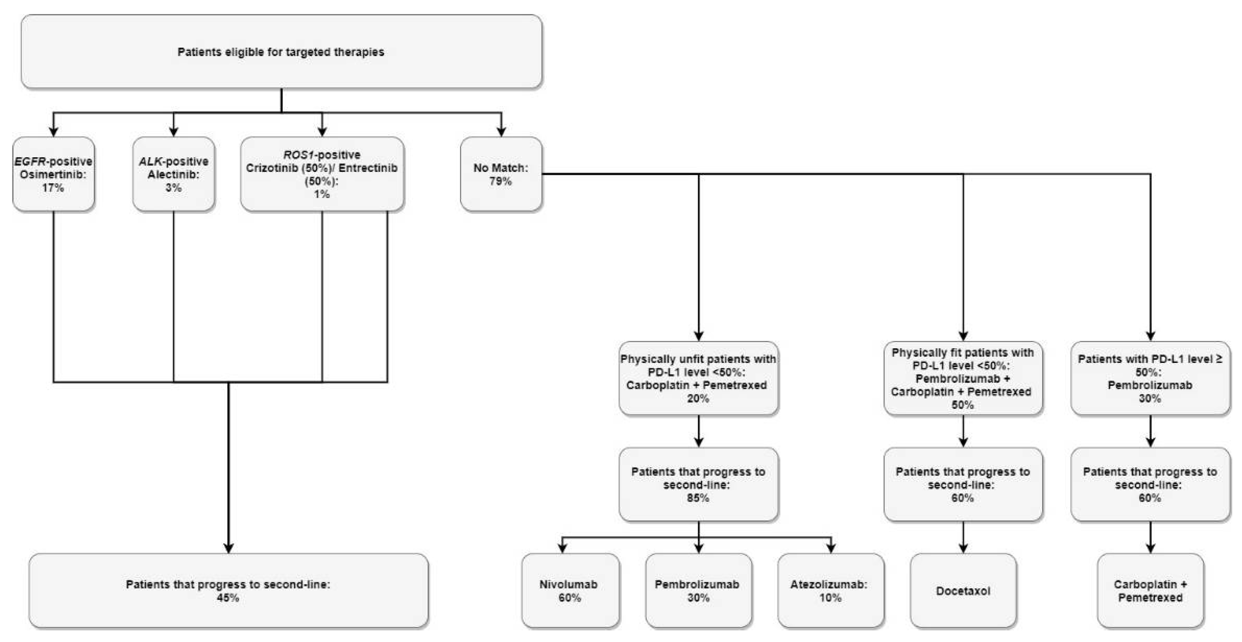
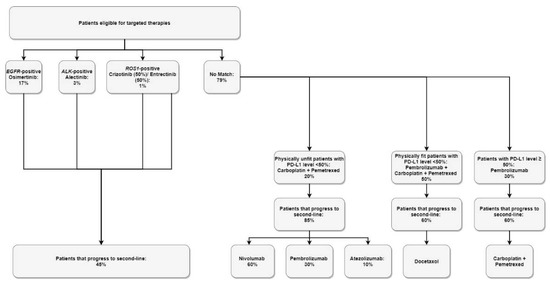
2.1.2. Treatment Distribution
2.2. Health Impact Analysis
2.3. Budget Impact Analysis
2.3.1. Cost Inputs
2.3.2. Analysis and Assumptions
2.4. Sensitivity and Scenario Analysis
3. Results
3.1. Health Impact
3.2. Budget Impact
3.3. Sensitivity and Scenario Analysis
3.3.1. Sensitivity Analysis
3.3.2. Scenario Analysis
4. Discussion
5. Conclusions
Supplementary Materials
Author Contributions
Funding
Institutional Review Board Statement
Informed Consent Statement
Data Availability Statement
Conflicts of Interest
Appendix A
| Line of Therapy | Treatment | Drug Cost per Year | Administrative Cost per Year | Supportive Cost per Year | Cost Per Patient Per Therapy per Year |
|---|---|---|---|---|---|
| 1L | Osimertinib * | $107,558.20 | $194.33 | $8192.96 | $115,945.50 |
| Alectinib * | $123,224.00 | $194.33 | $8192.96 | $131,611.30 | |
| Crizotinib * | $94,900.00 | $194.33 | $8192.96 | $103,287.30 | |
| Entrectinib * | $104,386.35 | $194.33 | $8192.96 | $112,773.65 | |
| Carboplatin + Pemetrexed | $10,157.00 | $5293.63 | $2413.76 | $17,864.38 | |
| Pembrolizumab + Carboplatin + Pemetrexed | $133,307.14 | $9722.99 | $4433.43 | $147,463.56 | |
| Pembrolizumab | $131,212.19 | $11,127.42 | $5073.82 | $147,413.43 | |
| 2L | Carboplatin+ Pemetrexed | $10,157.00 | $5293.63 | $2413.76 | $17,864.38 |
| Docetaxel | $4417.90 | $2160.66 | $985.21 | $7563.77 | |
| Nivolumab | $19,982.41 | $2484.76 | $1132.99 | $23,600.17 | |
| Pembrolizumab | $48,408.38 | $4105.26 | $1871.89 | $54,385.54 | |
| Atezolizumab | $27,465.39 | $3024.93 | $1379.29 | $31,869.61 |
Appendix B
| Parameter | Base Year: 2020 | 2021 | 2022 | 2023 | 3-Year Combined | % Change |
|---|---|---|---|---|---|---|
| Base Case | $0 | −$1,415,057 | $7,028,238 | $9,089,833 | $14,703,014 | |
| Lung cancer patients with NSCLC (85%) | ||||||
| 75% (−10%) | $0 | −$1,248,579 | $6,201,387 | $8,020,440 | $12,973,248 | −12% |
| 95% (+10) | $0 | −$1,581,534 | $7,855,090 | $10,159,225 | $16,432,781 | 12% |
| NSCLC patients with advanced disease (Stage 3B/4A) (63%) | ||||||
| 53% (+10%) | $0 | −$1,190,444 | $5,912,645 | $7,647,002 | $12,369,203 | −16% |
| 73% (−10%) | $0 | −$1,639,669 | $8,143,832 | $10,532,663 | $17,036,826 | 16% |
| Patients with non-squamous NSCLC (70%) | ||||||
| 60% (−10%) | $0 | −$1,212,906 | $6,024,204 | $7,791,285 | $12,602,584 | −14% |
| 80% (+10%) | $0 | −$1,617,207 | $8,032,272 | $10,388,380 | $16,803,445 | 14% |
| Patients who receive treatment (30%) | ||||||
| 20% (−10%) | $0 | −$943,371 | $4,685,492 | $6,059,888 | $9,802,010 | −33% |
| 40% (+10%) | $0 | −$1,886,742 | $9,370,985 | $12,119,777 | $19,604,019 | 33% |
| Biomarker not tested, excluding PD-L1 (28%) | ||||||
| 18% (−10%) | $0 | −$2,080,995 | $6,943,984 | $9,138,068 | $14,001,057 | −5% |
| 38% (+10%) | $0 | −$749,118 | $7,112,493 | $9,041,597 | $15,404,972 | 5% |
| Patients with insufficient tissue for biomarker testing (10%) | ||||||
| 5% (−5%) | $0 | −$1,888,215 | $5,959,356 | $7,865,877 | $11,937,019 | −19% |
| 15% (+5%) | $0 | −$941,898 | $8,097,120 | $10,313,788 | $17,469,010 | 19% |
| Adequate tissue for testing (84%) | ||||||
| 74% (−10%) | $0 | −$524,413 | $8,409,393 | $10,607,081 | $18,492,061 | 26% |
| 94% (+10%) | $0 | −$2,305,700 | $5,647,084 | $7,572,584 | $10,913,968 | −26% |
| Repeat biopsy performed (80%) | ||||||
| 70% (−10%) | $0 | −$1,030,780 | $7,797,816 | $9,961,022 | $16,728,058 | 14% |
| 90% (+10%) | $0 | −$1,799,333 | $6,258,660 | $8,218,643 | $12,677,971 | −14% |
| Broad-based NGS testing performed (25%) | ||||||
| 0% (−25%) | $0 | $1,092,414 | $11,703,143 | $14,342,135 | $27,137,692 | 85% |
| 50% (+25%) | $0 | −$3,922,527 | $2,353,334 | $3,837,530 | $2,268,337 | −85% |
| 75% (+50%) | $0 | −$6,429,997 | −$2,321,571 | −$1,414,773 | −$10,166,341 | −169% |
| 100% (+75%) | $0 | −$8,937,467 | −$6,996,476 | −$6,667,076 | −$22,601,018 | −254% |
| Patients unable to continue due to tissue exhaustion (29%) | ||||||
| 19% (−10%) | $0 | −$3,970,100 | $2,231,863 | $3,697,009 | $1,958,771 | −87% |
| 39% (+10%) | $0 | $1,139,987 | $11,824,614 | $14,482,656 | $27,447,258 | 87% |
| LBx-CGP (FoundationOne Liquid CDx®) discount | ||||||
| Discount (25%) | $0 | −$2,543,748 | $5,875,110 | $7,911,727 | $11,243,088 | −24% |
| Discount (50%) | $0 | −$3,672,440 | $4,721,981 | $6,733,621 | $7,783,162 | −47% |
| Discount (75%) | $0 | −$4,801,132 | $3,568,853 | $5,555,515 | $4,323,236 | −71% |
| Single-gene testing discount | ||||||
| Discount (25%) | $0 | −$1,372,610 | $7,071,604 | $9,134,138 | $14,833,132 | 0.9% |
| Discount (50%) | $0 | −$1,330,163 | $7,114,970 | $9,178,443 | $14,963,249 | 1.8% |
| Discount (75%) | $0 | −$1,287,716 | $7,158,335 | $9,222,747 | $15,093,366 | 2.7% |
| Re-biopsy discount | ||||||
| Discount (25%) | $0 | −$1,321,865 | $7,123,448 | $9,187,104 | $14,988,687 | 1.9% |
| Discount (50%) | $0 | −$1,228,673 | $7,218,657 | $9,284,376 | $15,274,360 | 3.9% |
| Discount (75%) | $0 | −$1,135,481 | $7,313,867 | $9,381,648 | $15,560,033 | 5.8% |
| Broad-based NGS | ||||||
| Discount (25%) | $0 | −$1,385,730 | $7,058,200 | $9,120,443 | $14,792,913 | 0.6% |
| Discount (50%) | $0 | −$1,356,403 | $7,088,161 | $9,151,054 | $14,882,812 | 1.2% |
| Discount (75%) | $0 | −$1,327,077 | $7,118,123 | $9,181,664 | $14,972,710 | 1.8% |
References
- Slomka, A.; Mocan, T.; Wang, B.; Nenu, I.; Urban, S.K.; Gonzales-Carmona, M.; Schmidt-Wolf, I.G.H.; Lukacs-Kornek, V.; Strassburg, C.P.; Sparchez, Z.; et al. EVs as Potential New Therapeutic Tool/Target in Gastrointestinal Cancer and HCC. Cancers 2020, 12, 3019. [Google Scholar] [CrossRef]
- Barlesi, F.; Mazieres, J.; Merlio, J.P.; Debieuvre, D.; Mosser, J.; Lena, H.; Ouafik, L.; Besse, B.; Rouquette, I.; Westeel, V.; et al. Routine molecular profiling of patients with advanced non-small-cell lung cancer: Results of a 1-year nationwide programme of the French Cooperative Thoracic Intergroup (IFCT). Lancet 2016, 387, 1415–1426. [Google Scholar] [CrossRef]
- Jardim, D.L.; Schwaederle, M.; Wei, C.; Lee, J.J.; Hong, D.S.; Eggermont, A.M.; Schilsky, R.L.; Mendelsohn, J.; Lazar, V.; Kurzrock, R. Impact of a Biomarker-Based Strategy on Oncology Drug Development: A Meta-analysis of Clinical Trials Leading to FDA Approval. J. Natl. Cancer Inst. 2015, 107, djv253. [Google Scholar] [CrossRef] [PubMed] [Green Version]
- Khoury, J.D.; Catenacci, D.V. Next-generation companion diagnostics: Promises, challenges, and solutions. Arch. Pathol. Lab. Med. 2015, 139, 11–13. [Google Scholar] [CrossRef] [Green Version]
- Ali, S.M.; Hensing, T.; Schrock, A.B.; Allen, J.; Sanford, E.; Gowen, K.; Kulkarni, A.; He, J.; Suh, J.H.; Lipson, D.; et al. Comprehensive Genomic Profiling Identifies a Subset of Crizotinib-Responsive ALK-Rearranged Non-Small Cell Lung Cancer Not Detected by Fluorescence In Situ Hybridization. Oncologist 2016, 21, 762–770. [Google Scholar] [CrossRef] [Green Version]
- Frampton, G.M.; Fichtenholtz, A.; Otto, G.A.; Wang, K.; Downing, S.R.; He, J.; Schnall-Levin, M.; White, J.; Sanford, E.M.; An, P.; et al. Development and validation of a clinical cancer genomic profiling test based on massively parallel DNA sequencing. Nat. Biotechnol. 2013, 31, 1023–1031. [Google Scholar] [CrossRef]
- Suh, J.H.; Johnson, A.; Albacker, L.; Wang, K.; Chmielecki, J.; Frampton, G.; Gay, L.; Elvin, J.A.; Vergilio, J.A.; Ali, S.; et al. Comprehensive Genomic Profiling Facilitates Implementation of the National Comprehensive Cancer Network Guidelines for Lung Cancer Biomarker Testing and Identifies Patients Who May Benefit From Enrollment in Mechanism-Driven Clinical Trials. Oncologist 2016, 21, 684–691. [Google Scholar] [CrossRef] [Green Version]
- Melosky, B.; Cheema, P.; Agulnik, J.; Albadine, R.; Bebb, D.G.; Blais, N.; Burkes, R.; Butts, C.; Card, P.B.; Chan, A.M.Y.; et al. Canadian perspectives: Update on inhibition of ALK-positive tumours in advanced non-small-cell lung cancer. Curr. Oncol. 2018, 25, 317–328. [Google Scholar] [CrossRef] [PubMed] [Green Version]
- Melosky, B.; Banerji, S.; Blais, N.; Chu, Q.; Juergens, R.; Leighl, N.B.; Liu, G.; Cheema, P. Canadian consensus: A new systemic treatment algorithm for advanced EGFR-mutated non-small-cell lung cancer. Curr. Oncol. 2020, 27, e146–e155. [Google Scholar] [CrossRef] [PubMed]
- Stockley, T.; Souza, C.A.; Cheema, P.K.; Melosky, B.; Kamel-Reid, S.; Tsao, M.S.; Spatz, A.; Karsan, A. Evidence-based best practices for EGFR T790M testing in lung cancer in Canada. Curr. Oncol. 2018, 25, 163–169. [Google Scholar] [CrossRef] [PubMed] [Green Version]
- Bebb, D.G.; Banerji, S.; Blais, N.; Desmeules, P.; Gill, S.; Grin, A.; Feilotter, H.; Hansen, A.R.; Hyrcza, M.; Krzyzanowska, M.; et al. Canadian Consensus for Biomarker Testing and Treatment of TRK Fusion Cancer in Adults. Curr. Oncol. 2021, 28, 523–548. [Google Scholar] [CrossRef] [PubMed]
- Johnston, K.M.; Sheffield, B.S.; Yip, S.; Lakzadeh, P.; Qian, C.; Nam, J. Costs of in-house genomic profiling and implications for economic evaluation: A case example of non-small cell lung cancer (NSCLC). J. Med. Econ. 2020, 23, 1123–1129. [Google Scholar] [CrossRef] [PubMed]
- Yip, S.; Christofides, A.; Banerji, S.; Downes, M.R.; Izevbaye, I.; Lo, B.; MacMillan, A.; McCuaig, J.; Stockley, T.; Yousef, G.M.; et al. A Canadian guideline on the use of next-generation sequencing in oncology. Curr. Oncol. 2019, 26, e241–e254. [Google Scholar] [CrossRef] [Green Version]
- Gaman, M.A.; Cozma, M.A.; Dobrica, E.C.; Cretoiu, S.M.; Gaman, A.M.; Diaconu, C.C. Liquid Biopsy and Potential Liquid Biopsy-Based Biomarkers in Philadelphia-Negative Classical Myeloproliferative Neoplasms: A Systematic Review. Life 2021, 11, 677. [Google Scholar] [CrossRef]
- Reckamp, K.L. Molecular Targets Beyond the Big 3. Thorac. Surg. Clin. 2020, 30, 157–164. [Google Scholar] [CrossRef] [PubMed]
- Lim, C.; Tsao, M.S.; Le, L.W.; Shepherd, F.A.; Feld, R.; Burkes, R.L.; Liu, G.; Kamel-Reid, S.; Hwang, D.; Tanguay, J.; et al. Biomarker testing and time to treatment decision in patients with advanced nonsmall-cell lung cancer. Ann. Oncol. 2015, 26, 1415–1421. [Google Scholar] [CrossRef]
- Gierman, H.J.; Goldfarb, S.; Labrador, M.; Weipert, C.M.; Getty, B.; Skrzypczak, S.M.; Catasus, C.; Carbral, S.; Singaraju, M.; Singleton, N.; et al. Genomic testing and treatment landscape in patients with advanced non-small cell lung cancer (aNSCLC) using real-world data from community oncology practices. J. Clin. Oncol. 2019, 37, 1585. [Google Scholar] [CrossRef]
- Middleton, G.; Fletcher, P.; Popat, S.; Savage, J.; Summers, Y.; Greystoke, A.; Gilligan, D.; Cave, J.; O’Rourke, N.; Brewster, A.; et al. Publisher Correction: The National Lung Matrix Trial of personalized therapy in lung cancer. Nature 2020, 585, E21. [Google Scholar] [CrossRef]
- FDA. Summary of Safety and Effectiveness Data (SSED). FDA Premarket Approval (PMA). Available online: https://www.accessdata.fda.gov/scripts/cdrh/cfdocs/cfpma/pma.cfm?id=p190032 (accessed on 24 February 2021).
- FDA. FoundationOne Liquid CDx-P190032. Available online: https://www.fda.gov/medical-devices/recently-approved-devices/foundationone-liquid-cdx-p190032#:~:text=The%20FoundationOne%20Liquid%20CDx%20is,who%20may%20benefit%20from%20treatment (accessed on 24 February 2021).
- Ramalingam, S.S.; Vansteenkiste, J.; Planchard, D.; Cho, B.C.; Gray, J.E.; Ohe, Y.; Zhou, C.; Reungwetwattana, T.; Cheng, Y.; Chewaskulyong, B.; et al. Overall Survival with Osimertinib in Untreated, EGFR-Mutated Advanced NSCLC. N. Engl. J. Med. 2020, 382, 41–50. [Google Scholar] [CrossRef]
- CADTH. Pan-Canadian Oncology Drug Review Final Clinical Guidance Report. Available online: https://www.cadth.ca/sites/default/files/pcodr/pcodr_alectinib_alecensaro_nsclc_1stln_fn_cgr.pdf (accessed on 24 February 2021).
- Shaw, A.T.; Riely, G.J.; Bang, Y.J.; Kim, D.W.; Camidge, D.R.; Solomon, B.J.; Varella-Garcia, M.; Iafrate, A.J.; Shapiro, G.I.; Usari, T.; et al. Crizotinib in ROS1-rearranged advanced non-small-cell lung cancer (NSCLC): Updated results, including overall survival, from PROFILE 1001. Ann. Oncol. 2019, 30, 1121–1126. [Google Scholar] [CrossRef] [PubMed]
- Dziadziuszko, R.; Krebs, M.G.; De Braud, F.; Siena, S.; Drilon, A.; Doebele, R.C.; Patel, M.R.; Cho, B.C.; Liu, S.V.; Ahn, M.J.; et al. Updated Integrated Analysis of the Efficacy and Safety of Entrectinib in Locally Advanced or Metastatic ROS1 Fusion-Positive Non-Small-Cell Lung Cancer. J. Clin. Oncol. 2021, 39, 1253–1263. [Google Scholar] [CrossRef] [PubMed]
- NIH. Study of Pemetrexed+Platinum Chemotherapy with or without Pembrolizumab (MK-3475) in Participants with First Line Metastatic Nonsquamous Non-Small Cell Lung Cancer (MK-3475-189/KEYNOTE-189). Available online: https://clinicaltrials.gov/ct2/show/NCT03950674 (accessed on 24 February 2021).
- NIH. Merck Sharp & Dohme Corp. Study of Pembrolizumab (MK-3475) Compared to Platinum-Based Chemotherapies in Participants with Metastatic Non-Small Cell Lung Cancer (MK-3475-024/KEYNOTE-024). Available online: https://clinicaltrials.gov/ct2/show/NCT02142738 (accessed on 24 February 2021).
- Calpe-Armero, P.; Ferriols-Lisart, R.; Ferriols-Lisart, F.; Perez-Pitarch, A. Effectiveness of Nivolumab versus Docetaxel as Second-Line Treatment in Non-Small Cell Lung Cancer Patients in Clinical Practice. Chemotherapy 2017, 62, 374–380. [Google Scholar] [CrossRef] [PubMed]
- NIH. Squibb B-M. Study of BMS-936558 (Nivolumab) Compared to Docetaxel in Previously Treated Metastatic Non-Squamous NSCLC (CheckMate057). Available online: https://clinicaltrials.gov/ct2/show/NCT01673867 (accessed on 24 February 2021).
- NIH. Merck Sharp & Dohme Corp. Study of Two Doses of Pembrolizumab (MK-3475) Versus Docetaxel in Previously Treated Participants with Non-Small Cell Lung Cancer (MK-3475-010/KEYNOTE-010). Available online: https://clinicaltrials.gov/ct2/show/NCT01905657 (accessed on 24 February 2021).
- NIH. A Study of Atezolizumab Compared with Docetaxel in Participants with Locally Advanced or Metastatic Non-Small Cell Lung Cancer Who Have Failed Platinum-Containing Therapy (OAK). Available online: https://clinicaltrials.gov/ct2/show/NCT02008227 (accessed on 24 February 2021).
- Ministry of Health and Long Term Care. Ontario Case Costing Initiative. Available online: https://hsim.health.gov.on.ca/hdbportal/?destination=front_page (accessed on 24 February 2021).
- Cancer Care Ontario (Web Page) Regimen Monographs. Available online: https://www.cancercareontario.ca/en/drugformulary/regimens (accessed on 24 February 2021).
- Tam, V.C.; Ko, Y.J.; Mittmann, N.; Cheung, M.C.; Kumar, K.; Hassan, S.; Chan, K.K. Cost-effectiveness of systemic therapies for metastatic pancreatic cancer. Curr. Oncol. 2013, 20, e90–e106. [Google Scholar] [CrossRef] [Green Version]
- Ontario Ministry of Health and Long Term Care (Web Page) Ontario Drug Benefit Program: Dispensing Fees. Available online: https://www.health.gov.on.ca/en/public/programs/drugs/programs/odb/opdp_dispensing_fees.aspx (accessed on 24 February 2021).
- Ontario Ministry of Health and Long Term Care. Schedule of Benefits for Physician Services. 2016. Available online: https://www.health.gov.on.ca/en/pro/programs/ohip/sob/physserv/sob_master.pdf (accessed on 24 February 2021).
- Ontario Ministry of Health and Long Term Care. Schedule of Benefits for Laboratory Services. 2013. Available online: https://www.health.gov.on.ca/en/pro/programs/ohip/sob/lab/lab_mn2020.pdf (accessed on 24 February 2021).
- Johnston, K.M.; Sheffield, B.S.; Yip, S.; Lakzadeh, P.; Qian, C.; Nam, J. Comprehensive genomic profiling for non-small-cell lung cancer: Health and budget impact. Curr. Oncol. 2020, 27, e569–e577. [Google Scholar] [CrossRef] [PubMed]
- Tran, D.T.; Akpinar, I.; Jacobs, P. The Costs of Industry-Sponsored Drug Trials in Canada. Pharm. Open 2020, 4, 353–359. [Google Scholar] [CrossRef] [Green Version]






| (a) Market Size Estimation—Reference Scenario | ||||
| Patient Flow | 2020 | 2021 | 2022 | 2023 |
| Lung cancer patients | 23,093 | 23,593 | 24,104 | 24,626 |
| NSCLC patients | 19,629 | 20,054 | 20,488 | 20,932 |
| Locally advanced/metastatic | 12,366 | 12,634 | 12,908 | 13,187 |
| Non-squamous NSCLC | 8657 | 8844 | 9035 | 9231 |
| Patients who receive treatment | 2597 | 2653 | 2711 | 2769 |
| Biomarker testing not performed Patients with insufficient tissue for biomarker testing * | 727 | 743 | 759 | 775 |
| 73 | 74 | 76 | 78 | |
| Biomarker testing performed | 1870 | 1910 | 1952 | 1994 |
| Inadequate tissue for conventional testing | 299 | 306 | 312 | 319 |
| Re-biopsy performed | 239 | 245 | 250 | 255 |
| Re-biopsy not performed * | 60 | 61 | 62 | 64 |
| Adequate tissue for testing | 1810 | 1849 | 1889 | 1930 |
| Broad-based NGS testing performed * | 452 | 462 | 472 | 483 |
| Sequential single-gene testing performed * | 1357 | 1387 | 1417 | 1448 |
| Patient able to continue sequential testing | 964 | 985 | 1006 | 1028 |
| Patients unable to continue due to tissue exhaustion * | 394 | 402 | 411 | 420 |
| Total number of patients | 1943 | 1985 | 2028 | 2071 |
| (b) Market Size Estimation—New Scenario | ||||
| Patient Flow | 2020 | 2021 | 2022 | 2023 |
| Lung cancer patients | 23,093 | 23,593 | 24,104 | 24,626 |
| NSCLC patients | 19,629 | 20,054 | 20,488 | 20,932 |
| Locally advanced/metastatic | 12,366 | 12,634 | 12,908 | 13,187 |
| Non-squamous NSCLC | 8657 | 8844 | 9035 | 9231 |
| Patients who receive treatment | 2597 | 2653 | 2711 | 2769 |
| Biomarker testing not performed TL-LBx-CGP Eligible: Patients with insufficient tissue for biomarker testing * | 727 | 743 | 759 | 775 |
| 73 | 74 | 76 | 78 | |
| Biomarker testing performed | 1870 | 1910 | 1952 | 1994 |
| TL-LBx-CGP Eligible: Inadequate tissue for conventional testing | 299 | 306 | 312 | 319 |
| Re-biopsy performed | 239 | 0 | 0 | 0 |
| Re-biopsy not performed * | 60 | 0 | 0 | 0 |
| Adequate tissue for testing | 1810 | 1605 | 1639 | 1675 |
| Broad-based NGS testing performed * | 452 | 401 | 410 | 419 |
| Sequential single-gene testing performed * | 1357 | 1203 | 1230 | 1256 |
| Patient able to continue sequential testing | 964 | 854 | 873 | 892 |
| TL-LBx-CGP Eligible: Patients unable to continue due to tissue exhaustion * | 394 | 349 | 357 | 364 |
| Total number of patients | 1943 | 1985 | 2028 | 2071 |
| (a) Molecular Genetic Testing Distribution—Reference Scenario | ||||
| Molecular Genetic Test | 2020 | 2021 | 2022 | 2023 |
| Eligible Patients | 1943 | 1985 | 2028 | 2071 |
| NGS | ||||
| NGS Only | 393 | 401 | 410 | 419 |
| NGS + Re-biopsy | 60 | 61 | 62 | 64 |
| Single-gene testing | ||||
| Single-gene testing only | 836 | 854 | 873 | 892 |
| single-gene testing + Re-biopsy | 127 | 130 | 133 | 136 |
| No testing | 526 | 538 | 549 | 561 |
| TL-LBx-CGP | 0 | 0 | 0 | 0 |
| (b) Molecular Genetic Testing Distribution—New Scenario | ||||
| Molecular Genetic Test | 2020 | 2021 | 2022 | 2023 |
| Eligible Patients | 1943 | 1985 | 2028 | 2071 |
| NGS | ||||
| NGS Only | 393 | 401 | 410 | 419 |
| NGS + Re-biopsy | 60 | 0 | 0 | 0 |
| Single-gene testing | ||||
| Single-gene testing only | 836 | 854 | 873 | 892 |
| single-gene testing + Re-biopsy | 127 | 0 | 0 | 0 |
| No testing | 526 | 0 | 0 | 0 |
| TL-LBx-CGP | 0 | 729 | 745 | 761 |
| (a) Treatment Distribution—Reference Scenario | ||||
| 2020 | 2020 | 2021 | 2022 | 2023 |
| Eligible Patients | 1943 | 1985 | 2028 | 2071 |
| First-line Therapy | ||||
| Osimertinib | 241 | 246 | 251 | 257 |
| Alectinib | 42 | 43 | 44 | 45 |
| Crizotinib | 7 | 7 | 7 | 8 |
| Entrectinib | 7 | 7 | 7 | 8 |
| Carboplatin Pemetrexed | 329 | 336 | 343 | 351 |
| Carboplatin + Pemetrexed + Pembrolizumab | 823 | 840 | 859 | 877 |
| Pembrolizumab | 494 | 504 | 515 | 526 |
| Second-Line Therapy | ||||
| Carboplatin + Pemetrexed | 430 | 439 | 449 | 458 |
| Docetaxel | 494 | 673 | 687 | 702 |
| Nivolumab | 168 | 229 | 234 | 239 |
| Pembrolizumab | 84 | 114 | 117 | 119 |
| Atezolizumab | 28 | 38 | 39 | 40 |
| Total number of patients progressed to 2L | 1203 | 1493 | 1526 | 1559 |
| (b) Treatment Distribution—New Scenario | ||||
| Treatment | 2020 | 2021 | 2022 | 2023 |
| Eligible Patients | 1943 | 1985 | 2028 | 2071 |
| First-line Therapy | ||||
| Osimertinib | 241 | 337 | 345 | 352 |
| Alectinib | 42 | 60 | 61 | 62 |
| Crizotinib | 7 | 10 | 10 | 10 |
| Entrectinib | 7 | 10 | 10 | 10 |
| Carboplatin Pemetrexed | 329 | 314 | 320 | 327 |
| Carboplatin + Pemetrexed + Pembrolizumab | 823 | 784 | 801 | 818 |
| Pembrolizumab | 494 | 470 | 481 | 491 |
| Second-Line Therapy | ||||
| Carboplatin + Pemetrexed | 430 | 470 | 480 | 490 |
| Docetaxel | 494 | 470 | 481 | 491 |
| Nivolumab | 168 | 160 | 163 | 167 |
| Pembrolizumab | 84 | 80 | 82 | 83 |
| Atezolizumab | 28 | 27 | 27 | 28 |
| Total number of patients progressed to 2L | 1203 | 1207 | 1233 | 1259 |
| Treatment | Mutation | mOS (Months) | mPFS (Months) | Source |
|---|---|---|---|---|
| Osimertinib | EGFR | 38.6 | 18.9 | [21] |
| Alectinib | ALK | 58.4 | 34.8 | [22] |
| Crizotinib | ROS1 | 51.4 | 19.3 | [23] |
| Entrectinib | ROS1 | 62.3 | 15.7 | [24] |
| Carboplatin + Pemetrexed (1L/2L) | Unknown levels of PD-L1 | 10.7 | 4.9 | [25] |
| Pembrolizumab + Carboplatin + Pemetrexed | Negative/low levels PD-L1 | 22 | 9.0 | [25] |
| Pembrolizumab (1L) | High levels of PD-L1 | 30 | 10.3 | [26] |
| Docetaxel | N/A | 4.2 | 2.0 | [27] |
| Nivolumab | N/A | 12.2 | 2.3 | [28] |
| Pembrolizumab (2L) | N/A | 10.5 | 3.8 | [29] |
| Atezolizumab | N/A | 13.8 | 2.8 | [30] |
| Cost Categories | Cost per Year |
|---|---|
| NGS | $1919.00 [12] |
| Single- gene testing (two tests) | $1304.00 [12] |
| TL-LBx CGP | $6193.60 [12] |
| Re-biopsies | $1948.26 [31] |
| Parameter | Base Case | Sensitivity Analysis |
|---|---|---|
| Epidemiological Inputs | ||
| Lung cancer patients with NSCLC | 85% | ±10% |
| NSCLC patients with advanced disease (Stage 3B/4A) | 63% | ±10% |
| Patients with non-squamous NSCLC | 70% | ±10% |
| Patients who receive treatment | 30% | ±10% |
| Molecular genetic testing inputs | ||
| Biomarker not tested, excluding PD-L1 | 28% | ±10% |
| Patients with insufficient tissue for biomarker testing | 10% | ±5% |
| Adequate tissue for testing | 84% | ±10% |
| Re-biopsy performed | 80% | ±10% |
| Broad-based NGS testing performed | 25% | ±25% −50% +75% |
| Patients unable to continue due to tissue exhaustion | 29% | ±10% |
| Molecular genetic testing cost inputs | ||
| TL-LBx-CGP (FoundationOne Liquid CDx®) | $6193.60 | Discount: 25%, 50%, 75% |
| Single-gene testing | $1304.00 | Discount: 25%, 50%, 75% |
| Re-biopsy | $1948.26 | Discount: 25%, 50%, 75% |
| Broad-based NGS | $1919.00 | Discount: 25%, 50%, 75% |
| Treatment | 2020 | 2021 | 2022 | 2023 | 3-Year Combined | Life-Time |
|---|---|---|---|---|---|---|
| Osimertinib | 2889 | 5841 | 8857 | 9675 | 24,372 | 35,511 |
| Alectinib | 510 | 1031 | 1563 | 2107 | 4700 | 9743 |
| Crizotinib | 85 | 172 | 260 | 351 | 783 | 1419 |
| Entrectinib | 85 | 172 | 260 | 351 | 783 | 1738 |
| Carboplatin + Pemetrexed | 3521 | 3597 | 3675 | 3754 | 11,025 | 11,025 |
| Carboplatin + Pemetrexed + Pembrolizumab | 9871 | 18,310 | 18,706 | 19,111 | 56,127 | 64,898 |
| Pembrolizumab | 5922 | 11,973 | 15,193 | 15,522 | 42,688 | 55,252 |
| Total LYs (months) | 22,883 | 41,095 | 48,515 | 50,871 | 140,480 | 179,586 |
| Treatment | 2020 | 2021 | 2022 | 2023 | 3-Year Combined | Life-Time |
|---|---|---|---|---|---|---|
| Osimertinib | 2889 | 6938 | 11,074 | 13,036 | 31,048 | 46,325 |
| Alectinib | 510 | 1224 | 1954 | 2700 | 5878 | 12,630 |
| Crizotinib | 85 | 204 | 326 | 450 | 980 | 1842 |
| Entrectinib | 85 | 204 | 326 | 450 | 980 | 2251 |
| Carboplatin + Pemetrexed | 3521 | 3355 | 3428 | 3502 | 10,285 | 10,285 |
| Carboplatin + Pemetrexed + Pembrolizumab | 9871 | 17,632 | 17,450 | 17,827 | 52,909 | 61,092 |
| Pembrolizumab | 5922 | 11,566 | 14,372 | 14,480 | 40,418 | 52,138 |
| Total LYs (months) | 22,883 | 41,124 | 48,928 | 52,445 | 142,498 | 186,562 |
| Scenario | Base Year: 2020 | 2021 | 2022 | 2023 | 3-Year Combined | Lifetime Combined |
|---|---|---|---|---|---|---|
| Reference | 22,883 | 41,095 | 48,515 | 50,871 | 140,480 | 179,586 |
| New | 22,883 | 41,124 | 48,928 | 52,445 | 142,498 | 186,562 |
| Incremental LYs (months) | 0 | 29 | 414 | 1574 | 2018 | 6976 |
| Incremental LYs (years) | 0 | 2 | 34 | 131 | 168 | 581 |
| Base Year: 2020 | 2021 | 2022 | 2023 | 3-Year Combined | |
|---|---|---|---|---|---|
| Molecular Testing Cost | $0 | −$3,787,555 | $4,007,510 | $5,881,902 | $6,101,857 |
| Drug Cost | $0 | −$1,646,575 | −$1,668,394 | −$1,701,711 | −$5,016,680 |
| Administrative Cost | $0 | $164,166 | $750,755 | $885,968 | $1,800,888 |
| Supportive Cost | $0 | $3,854,907 | $3,938,368 | $4,023,674 | $11,816,949 |
| Base Case | $0 | −$1,415,057 | $7,028,238 | $9,089,833 | $14,703,014 |
| Scenario Analysis * | $0 | $3,854,907 | $3,938,368 | $4,023,674 | $11,816,949 |
| Parameter | Base Year: 2020 | 2021 | 2022 | 2023 | 3-Year Combined | % Change |
|---|---|---|---|---|---|---|
| Base Case | $0 | −$1,415,057 | $7,028,238 | $9,089,833 | $14,703,014 | |
| Adequate tissue for testing (84%) | ||||||
| 74% (−10%) | $0 | −$524,413 | $8,409,393 | $10,607,081 | $18,492,061 | 26% |
| 94% (+10%) | $0 | −$2,305,700 | $5,647,084 | $7,572,584 | $10,913,968 | −26% |
| Broad-based NGS testing performed (25%) | ||||||
| 0% (−25%) | $0 | $1,092,414 | $11,703,143 | $14,342,135 | $27,137,692 | 85% |
| 50% (+25%) | $0 | −$3,922,527 | $2,353,334 | $3,837,530 | $2,268,337 | −85% |
| 75% (+50%) | $0 | −$6,429,997 | −$2,321,571 | −$1,414,773 | −$10,166,341 | −169% |
| 100% (+75%) | $0 | −$8,937,467 | −$6,996,476 | −$6,667,076 | −$22,601,018 | −254% |
| Patients unable to continue due to tissue exhaustion (29%) | ||||||
| 19% (−10%) | $0 | −$3,970,100 | $2,231,863 | $3,697,009 | $1,958,771 | −87% |
| 39% (+10%) | $0 | $1,139,987 | $11,824,614 | $14,482,656 | $27,447,258 | 87% |
Publisher’s Note: MDPI stays neutral with regard to jurisdictional claims in published maps and institutional affiliations. |
© 2021 by the authors. Licensee MDPI, Basel, Switzerland. This article is an open access article distributed under the terms and conditions of the Creative Commons Attribution (CC BY) license (https://creativecommons.org/licenses/by/4.0/).
Share and Cite
Patel, Y.P.; Husereau, D.; Leighl, N.B.; Melosky, B.; Nam, J. Health and Budget Impact of Liquid-Biopsy-Based Comprehensive Genomic Profile (CGP) Testing in Tissue-Limited Advanced Non-Small Cell Lung Cancer (aNSCLC) Patients. Curr. Oncol. 2021, 28, 5278-5294. https://doi.org/10.3390/curroncol28060441
Patel YP, Husereau D, Leighl NB, Melosky B, Nam J. Health and Budget Impact of Liquid-Biopsy-Based Comprehensive Genomic Profile (CGP) Testing in Tissue-Limited Advanced Non-Small Cell Lung Cancer (aNSCLC) Patients. Current Oncology. 2021; 28(6):5278-5294. https://doi.org/10.3390/curroncol28060441
Chicago/Turabian StylePatel, Yuti P., Donald Husereau, Natasha B. Leighl, Barbara Melosky, and Julian Nam. 2021. "Health and Budget Impact of Liquid-Biopsy-Based Comprehensive Genomic Profile (CGP) Testing in Tissue-Limited Advanced Non-Small Cell Lung Cancer (aNSCLC) Patients" Current Oncology 28, no. 6: 5278-5294. https://doi.org/10.3390/curroncol28060441
APA StylePatel, Y. P., Husereau, D., Leighl, N. B., Melosky, B., & Nam, J. (2021). Health and Budget Impact of Liquid-Biopsy-Based Comprehensive Genomic Profile (CGP) Testing in Tissue-Limited Advanced Non-Small Cell Lung Cancer (aNSCLC) Patients. Current Oncology, 28(6), 5278-5294. https://doi.org/10.3390/curroncol28060441

