Negative Impact of Telework, Job Insecurity, and Work–Life Conflict on Employee Behaviour
Abstract
1. Introduction
2. Literature Review
2.1. Teleworking and Supporting Managerial Theories
2.2. Antecedents and the Effects of Telework in a Pandemic Context
2.3. Research Model
3. Research Methodology
4. Results
5. Discussion
6. Conclusions
Author Contributions
Funding
Institutional Review Board Statement
Informed Consent Statement
Data Availability Statement
Conflicts of Interest
References
- Harapan, H.; Itoh, N.; Yufika, A.; Winardi, W.; Keam, S.; Te, H.; Megawati, D.; Hayati, Z.; Wagner, A.L.; Mudatsir, M. Coronavirus disease 2019 (COVID-19): A literature review. J. Infect. Public Health 2020, 13, 667–673. [Google Scholar] [CrossRef] [PubMed]
- Pak, A.; Adegboye, O.A.; Adekunle, A.I.; Rahman, K.M.; McBryde, E.S.; Eisen, D.P. Economic Consequences of the COVID-19 Outbreak: The Need for Epidemic Preparedness. Front. Public Health 2020, 8, 241. [Google Scholar] [CrossRef]
- Nemțeanu, M.S.; Dinu, V.; Dabija, D.C. Job Insecurity, job instability and job Satisfaction in the Context of COVID 19 Pandemic. J. Compet. 2021, 13, 65–82. [Google Scholar] [CrossRef]
- Papp, S.; Kimmerl, K.; Gatz, J.; Laue, M.; Grunow, R.; Kaspari, O. Evaluation of sporicidal disinfectants for the disinfection of personal protective equipment during biological hazards. Health Secur. 2020, 18, 36–48. [Google Scholar] [CrossRef]
- Bruinen de Bruin, Y.; Lequarre, A.-S.; McCourt, J.; Clevestig, P.; Pigazzani, F.; Jeddi, M.Z.; Colosio, C.; Goulart, M. Initial impacts of global risk mitigation measures taken during the combatting of the COVID-19 pandemic. Saf. Sci. 2020, 128, 104773. [Google Scholar] [CrossRef]
- Adascalitei, D.; Vacas-Soriano, C.; Staffa, E.; Hurle, J. Telework and Telework Ability during COVID: An Analysis Using LFS Data. Eurofound. 2022. Available online: https://www.eurofound.europa.eu/sites/default/files/wpef21041.pdf (accessed on 29 October 2022).
- OECD. Teleworking in the COVID-19 Pandemic: Trends and Prospects 2021. Available online: https://read.oecd-ilibrary.org/view/?ref=1108_1108540-p249kho0iu&title=Teleworking-in-the-COVID-19-pandemic-Trends-and-prospects (accessed on 29 October 2022).
- Nemțeanu, M.S.; Dabija, D.C.; Stanca, L. The Influence of Teleworking on Performance and Employees’ Counterproductive Behaviour. Amfiteatru Econ. 2021, 23, 601–619. [Google Scholar] [CrossRef]
- Nemțeanu, M.S.; Dinu, V.; Pop, R.A.; Dabija, D.C. Predicting Job Satisfaction and Work Engagement Behavior in the COVID-19 Pandemic: A Conservation of Resources Theory Approach. EM Econ. Manag. 2022, 25, 23–40. [Google Scholar] [CrossRef]
- van Engen, M.; Peters, P.; van de Water, F. Perceived Lockdown Intensity, Work-Family Conflict and Work Engagement: The Importance of Family Supportive Supervisor Behaviour During the COVID-19 Crisis. In Virtual Management and the New Normal: New Perspectives on HRM and Leadership since the COVID-19 Pandemic; Springer International Publishing: Cham, Switzerland, 2023; pp. 359–381. [Google Scholar] [CrossRef]
- Contreras, F.; Baykal, E.; Abid, G. E-Leadership and Teleworking in Times of COVID-19 and Beyond: What We Know and Where Do We Go. Front. Psychol. 2020, 11, 590271. [Google Scholar] [CrossRef]
- Santa-Cruz-Espinoza, H.; Chávez-Ventura, G.; Domínguez-Vergara, J.; Merino-Soto, C. Internal Structure of the Work–Family Conflict Questionnaire (WFCQ) in Teacher Teleworking. Int. J. Environ. Res. Public Health 2023, 20, 970. [Google Scholar] [CrossRef]
- Hoti, K.; Jakupi, A.; Hetemi, D. Provision of community pharmacy services during COVID-19 pandemic: A cross sectional study of community pharmacists’ experiences with preventative measures and sources of information. Int. J. Clin. Pharm. 2020, 42, 1197–1206. [Google Scholar] [CrossRef]
- Situmorang, D.D.B. Online/Cyber Counseling Services in the COVID-19 Outbreak: Are They Really New? J. Pastor. Care Couns. 2020, 74, 166–174. [Google Scholar] [CrossRef]
- Pandit, D.; Agrawal, S. Exploring Challenges of Online Education in COVID Times. FIIB Bus. Rev. 2022, 11, 263–270. [Google Scholar] [CrossRef]
- Baruch, Y. Teleworking: Benefits and pitfalls as perceived by professionals and managers. New Technol. Work. Empl. 2000, 15, 34–49. [Google Scholar] [CrossRef]
- Johnson, L.C.; Andrey, C.; Shaw, S.M. Dithers Comes to Dinner: Telework and the merging of women’s work and home domains in Canada. Gend. Place Cult. 2007, 14, 141–161. [Google Scholar] [CrossRef]
- Golden, T.D.; Veiga, J.F.; Dino, R.N. The impact of professional isolation on teleworker job performance and turnover intentions: Does time spent teleworking, interacting face-to-face, or having access to communication-enhancing technology matter? J. Appl. Psychol. 2008, 93, 1412–1421. [Google Scholar] [CrossRef] [PubMed]
- Zhang, S.; Moeckel, R.; Moreno, A.T.; Shuai, B.; Gao, J. A work-life conflict perspective on telework. Transp. Res. Part A Policy Pract. 2020, 141, 51–68. [Google Scholar] [CrossRef] [PubMed]
- Vyas, L.; Butakhieo, N. The impact of working from home during COVID-19 on work and life domains: An exploratory study on Hong Kong. Policy Des. Pract. 2021, 4, 59–76. [Google Scholar] [CrossRef]
- Bratu, S. The Fake News Sociology of COVID-19 Pandemic Fear: Dangerously Inaccurate Beliefs, Emotional Contagion, and Conspiracy Ideation. Linguist. Philos. Investig. 2020, 19, 128–134. [Google Scholar] [CrossRef]
- Ciobanu, A.; Androniceanu, A.; Lăzăroiu, G. An Integrated Psycho-Sociological Perspective on Public Employees’ Motivation and Performance. Front. Psychol. 2019, 10, 36. [Google Scholar] [CrossRef] [PubMed]
- Holland, S.J.; Simpson, K.M.; Dalal, R.S.; Vega, R.P. I can’t steal from a coworker if I work from home: Conceptual and measurement-related issues associated with studying counterproductive work behavior in a telework setting. Hum. Perform. 2016, 29, 172–190. [Google Scholar] [CrossRef]
- Shoss, M.; Van Hootegem, A.; Selenko, E.; De Witte, H. The job insecurity of others: On the role of perceived national job insecurity during the COVID-19 pandemic. Econ. Ind. Democr. 2022, 1–18. [Google Scholar] [CrossRef]
- Ganson, K.T.; Tsai, A.C.; Weiser, S.D.; Benabou, S.E.; Nagata, J.M. Job Insecurity and Symptoms of Anxiety and Depression Among U.S. Young Adults During COVID-19. J. Adolesc. Health 2021, 68, 53–56. [Google Scholar] [CrossRef]
- Frone, M.R. Work-family balance. In Handbook of Occupational Health Psychology; Quick, J.C., Tetrick, L.E., Eds.; American Psychological Association: Washington, DC, USA, 2003; pp. 143–162. [Google Scholar]
- Jiang, L.; Lavaysse, L.M. Cognitive and affective job insecurity: A meta-analysis and a primary study. J. Manag. 2018, 44, 2307–2342. [Google Scholar] [CrossRef]
- Jiang, D.; Chen, Q.; Ning, L.; Liu, Q. Work-Family Conflict and Counterproductive Behavior of Employees in Workplaces in China: Polynomial Regression and Response Surface Analysis. J. Asian Financ. Econ. Bus. 2022, 9, 95–104. [Google Scholar] [CrossRef]
- Nauman, S.; Zheng, C.; Naseer, S. Job insecurity and work–family conflict: A moderated mediation model of perceived organizational justice, emotional exhaustion and work withdrawal. Int. J. Confl. Manag. 2020, 31, 729–751. [Google Scholar] [CrossRef]
- Ghislieri, C.; Molino, M.; Dolce, V.; Sanseverino, D.; Presutti, M. Work-family conflict during the Covid-19 pandemic: Teleworking of administrative and technical staff in healthcare. An Italian study. Med. De Lav. 2021, 112, 229–240. [Google Scholar] [CrossRef]
- Tsen, M.K.; Gu, M.; Tan, C.M.; Goh, S.K. Effect of Flexible Work Arrangements on Turnover Intention: Does Job Independence Matter? Int. J. Sociol. 2021, 51, 451–472. [Google Scholar] [CrossRef]
- Metselaar, S.A.; den Dulk, L.; Vermeeren, B. Teleworking at Different Locations Outside the Office: Consequences for Perceived Performance and the Mediating Role of Autonomy and Work-Life Balance Satisfaction. Rev. Public Pers. Adm. 2022, 1–18. [Google Scholar] [CrossRef]
- Nemțeanu, M.S.; Dabija, D.C. Best Practices of Nongovernmental Organisations in Combatting COVID-19. In Proceedings of the 6th BASIQ International Conference on New Trends in Sustainable Business and Consumption; Messina, Italy, 4–6 June 2020, Pamfilie, R., Dinu, V., Tăchiciu, L., Pleșea, D., Vasiliu, C., Eds.; ASE: Bucharest, Romania, 2020; pp. 626–633. [Google Scholar]
- Tecău, A.S.; Constantin, C.P.; Lixandroiu, R.C.; Chitu, I.B.; Bratucu, G. Impact of the COVID-19 Crisis on Heavy Work Investment in Romania. Amfiteatru Econ. 2020, 22, 1049–1067. [Google Scholar] [CrossRef]
- Marcău, F.-C.; Purec, S.; Niculescu, G. Study on the Refusal of Vaccination against COVID-19 in Romania. Vaccines 2022, 10, 261. [Google Scholar] [CrossRef]
- Palade, I.; Balaban, D.C. An Analysis of COVID-19—Related Fake News from Romania. A Pilot Qualitative Study. J. Media Res. 2020, 13, 27–43. [Google Scholar] [CrossRef]
- Delanoeije, J.; Verbruggen, M. The Use of Work-Home Practices and Work-Home Conflict: Examining the Role of Volition and Perceived Pressure in a Multi-Method Study. Front. Psychol. 2019, 10, 2362. [Google Scholar] [CrossRef]
- de Vries, H.; Tummers, L.; Bekkers, V. The Benefits of Teleworking in the Public Sector: Reality or Rhetoric? Rev. Public Pers. Adm. 2019, 39, 570–593. [Google Scholar] [CrossRef]
- Stiles, J. Strategic niche management in transition pathways: Telework advocacy as groundwork for an incremental transformation. Environ. Innov. Soc. Transit. 2020, 34, 139–150. [Google Scholar] [CrossRef]
- Golden, T.D.; Eddleston, K.A. Is there a price telecommuters pay? Examining the relationship between telecommuting and objective career success. J. Vocat. Behav. 2020, 116, 10334. [Google Scholar] [CrossRef]
- Giménez-Nadal, J.I.; Molina, J.A.; Velilla, J. Work time and well-being for workers at home: Evidence from the American Time Use Survey. Int. J. Manpow. 2020, 41, 184–206. [Google Scholar] [CrossRef]
- Sarbu, M. Determinants of Work-at-Home Arrangements for German Employees. Labour 2015, 29, 444–469. [Google Scholar] [CrossRef]
- Grant, C.A.; Wallace, L.M.; Spurgeon, P.C.; Tramontano, C.; Charalampous, M. Construction and initial validation of the E-Work Life Scale to measure remote e-working. Empl. Relat. 2019, 41, 229. [Google Scholar] [CrossRef]
- Deci, E.; Vansteenkiste, M. Self-determination theory and basic need satisfaction: Understanding human development in positive psychology. Ric. Di Psicol. 2004, 27, 23–40. [Google Scholar]
- Brunelle, E.; Fortin, J.-A. Distance Makes the Heart Grow Fonder: An Examination of Teleworkers’ and Office Workers’ Job Satisfaction Through the Lens of Self-Determination Theory. Sage Open 2021, 11, 1–11. [Google Scholar] [CrossRef]
- Lambert, S.J. Processes linking work and family: A critical review and research agenda. Hum. Relat. 1990, 43, 239–257. [Google Scholar] [CrossRef]
- Piszczek, M.M.; Berg, P. Expanding the boundaries of boundary theory: Regulative institutions and work–family role management. Hum. Relat. 2014, 67, 1491–1512. [Google Scholar] [CrossRef]
- Ashforth, B.E.; Keiner, G.E.; Fugate, M. All In a Day’s Work: Boundaries and Micro Role Transitions. Acad. Manag. Rev. 2000, 25, 472–491. [Google Scholar] [CrossRef]
- Vinueza-Cabezas, A.; Osejo-Taco, G.; Unda-López, A.; Paz, C.; Hidalgo-Andrade, P. A Comparison of Working Conditions and Workers’ Perceptions among On-Site, Telework, and Hybrid Workers in Ecuador during the COVID-19 Pandemic. Int. J. Environ. Res. Public Health 2022, 19, 14337. [Google Scholar] [CrossRef] [PubMed]
- Ivasciuc, I.S.; Epuran, G.; Vuță, D.R.; Tescașiu, B. Telework Implications on Work-Life Balance, Productivity, and Health of Different Generations of Romanian Employees. Sustainability 2022, 14, 16108. [Google Scholar] [CrossRef]
- Petcu, M.A.; Sobolevschi-David, M.I.; Crețu, R.F.; Curea, S.C.; Hristea, A.M.; Oancea-Negescu, M.D.; Tutui, D. Telework: A Social and Emotional Perspective of the Impact on Employees’ Wellbeing in the COVID-19 Pandemic. Int. J. Environ. Res. Public Health 2023, 20, 1811. [Google Scholar] [CrossRef]
- Becker, W.J.; Belkin, L.Y.; Tuskey, S.E.; Conroy, S.A. Surviving remotely: How job control and loneliness during a forced shift to remote work impacted employee work behaviors and well-being. Hum. Resour. Manag. 2022, 61, 449–464. [Google Scholar] [CrossRef]
- Dockery, A.M.; Bawa, S. When two worlds collude: Working from home and family functioning in Australia. Int. Labour Rev. 2018, 157, 609–630. [Google Scholar] [CrossRef]
- Sygit-Kowalkowska, E.; Piotrowski, A.; Boe, O.; Rawat, S.; Minic, J.; Predoiu, A.; Predoiu, R.; Vazne, Ž.; Fernate, A.; Malinauskas, R.; et al. Evaluation of Work Mode and Its Importance for Home–Work and Work–Home Relationships: The Role of Resilience, Coping with Stress, and Passion for Work. Int. J. Environ. Res. Public Health 2022, 19, 14491. [Google Scholar] [CrossRef]
- Errichiello, L.; Pianese, T. The role of organizational support in effective remote work implementation in the Post-COVID era. In Handbook of Research on Remote Work and Worker Well-Being in the Post-COVID-19 Era; IGI Global: Hershey, PA, USA, 2021; pp. 221–242. [Google Scholar]
- Lembrechts, L.; Zanoni, P.; Verbruggen, M. The impact of team characteristics on the supervisor’s attitude towards telework: A mixed-method study. Int. J. Hum. Resour. Manag. 2018, 29, 3118–3146. [Google Scholar] [CrossRef]
- Caillier, J.G. Are Teleworkers Less Likely to Report Leave Intentions in the United States Federal Government Than Non-Teleworkers Are? Am. Rev. Public Adm. 2013, 43, 72–88. [Google Scholar] [CrossRef]
- Kliestik, T.; Nagy, M.; Valaskova, K. Global Value Chains and Industry 4.0 in the Context of Lean Workplaces for Enhancing Company Performance and Its Comprehension via the Digital Readiness and Expertise of Workforce in the V4 Nations. Mathematics 2023, 11, 601. [Google Scholar] [CrossRef]
- Wilson, J.M.; Lee, J.; Fitzgerald, H.N.; Oosterhoff, B.; Sevi, B.; Shook, N.J. Job Insecurity and Financial Concern During the COVID-19 Pandemic Are Associated with Worse Mental Health. J. Occup. Environ. Med. 2020, 62, 686–691. [Google Scholar] [CrossRef] [PubMed]
- Elshaer, I.A.; Azazz, A.M.S. Amid the COVID-19 Pandemic, Unethical Behavior in the Name of the Company: The Role of Job Insecurity, Job Embeddedness, and Turnover Intention. Int. J. Environ. Res. Public Health 2022, 19, 247. [Google Scholar] [CrossRef] [PubMed]
- Mihalca, L.; Lucia Ratiu, L.; Brendea, G.; Metz, D.; Dragan, M.; Dobre, F. Exhaustion while teleworking during COVID-19: A moderated-mediation model of role clarity, self-efficacy, and task interdependence. Oeconomia Copernic. 2021, 12, 269–306. [Google Scholar] [CrossRef]
- Imran, M.A.; Ahmed, I. Job Insecurity in Private Education Sector Considering COVID-19 Pandemic: Bangladesh Panorama. Am. Int. J. Bus. Manag. Stud. 2020, 2, 41–51. [Google Scholar] [CrossRef]
- Busu, M.; Gyorgy, A. The Mediating Role of the Ability to Adapt to Teleworking to Increase the Organizational Performance. Amfiteatru Econ. 2021, 23, 654–668. [Google Scholar] [CrossRef]
- Mura, L.; Zsigmond, T.; Machová, R. The effects of emotional intelligence and ethics of SME employees on knowledge sharing in Central-European countries. Oeconomia Copernic. 2021, 12, 907–934. [Google Scholar] [CrossRef]
- Schall, M.C.; Chen, P. Evidence-Based Strategies for Improving Occupational Safety and Health Among Teleworkers During and After the Coronavirus Pandemic. Hum. Factors 2021, 64, 1404–1411. [Google Scholar] [CrossRef]
- Clark, A. COVID-19-related Misinformation: Fabricated and Unverified Content on Social Media. Anal. Metaphys. 2020, 19, 87–93. [Google Scholar] [CrossRef]
- Lăzăroiu, G.; Adams, C. Viral Panic and Contagious Fear in Scary Times: The Proliferation of COVID-19 Misinformation and Fake News. Anal. Metaphys. 2020, 19, 80–86. [Google Scholar] [CrossRef]
- Sheares, G.; Miklencicova, R.; Grupac, M. The Viral Power of Fake News: Subjective Social Insecurity, COVID-19 Damaging Misinformation, and Baseless Conspiracy Theories. Linguist. Philos. Investig. 2020, 19, 121–127. [Google Scholar] [CrossRef]
- Tavares, F.; Santos, E.; Diogo, A.; Ratten, V. Teleworking in Portuguese communities during the COVID-19 pandemic. J. Enterprising Communities People Places Glob. Econ. 2021, 15, 334–349. [Google Scholar] [CrossRef]
- Burke, R.J.; Ng, E.S.W.; Wolpin, J. Economic austerity and healthcare restructuring: Correlates and consequences of nursing job insecurity. Int. J. Hum. Resour. Manag. 2014, 26, 640–656. [Google Scholar] [CrossRef]
- Di, D. Surviving is Succeeding: How Tech Workers Handle Job Insecurity During COVID-19. Am. Behav. Sci. 2021, 1–19. [Google Scholar] [CrossRef]
- Mehta, P. Work alienation as a mediator between work from home-related isolation, loss of task identity and job insecurity amid the COVID-19 pandemic. Int. J. Workplace Health Manag. 2022, 15, 287–306. [Google Scholar] [CrossRef]
- Park, S.; Cho, Y.J. Does telework status affect the behavior and perception of supervisors? Examining task behavior and perception in the telework context. Int. J. Hum. Resour. Manag. 2022, 33, 1326–1351. [Google Scholar] [CrossRef]
- Junça-Silva, A. Unleashing the Furr-Recovery Method: Interacting with Pets in Teleworking Replenishes the Self’s Regulatory Resources: Evidence from a Daily-Diary Study. Int. J. Environ. Res. Public Health 2023, 20, 518. [Google Scholar] [CrossRef]
- Carillo, K.; Cachat-Rosset, G.; Marsan, J.; Saba, T.; Klarsfeld, A. Adjusting to epidemic-induced telework empirical insights from teleworkers in France. Eur. J. Inf. Syst. 2021, 30, 69–88. [Google Scholar] [CrossRef]
- Palumbo, R.; Flamini, G.; Gnan, L.; Pellegrini, M.M.; Petrolo, D.; Fakhar Manesh, M. Disentangling the implications of teleworking on work–life balance: A serial mediation analysis through motivation and satisfaction. J. Organ. Eff. People Perform. 2022, 9, 68–88. [Google Scholar] [CrossRef]
- Catană, S.-A.; Toma, S.-G.; Imbrișcă-Burcea, M. Teleworking Impact on Wellbeing and Productivity: A Cluster Analysis of the Romanian Graduate Employees. Front. Psychol. 2022, 13, 856196. [Google Scholar] [CrossRef]
- Andrade, C.; Petiz Lousã, E. Telework and Work–Family Conflict during COVID-19 Lockdown in Portugal: The Influence of Job-Related Factors. Adm. Sci. 2021, 11, 103. [Google Scholar] [CrossRef]
- Donnelly, R.; Johns, J. Recontextualising remote working and its HRM in the digital economy: An integrated framework for theory and practice. Int. J. Hum. Resour. Manag. 2021, 32, 84–105. [Google Scholar] [CrossRef]
- Buonomo, I.; Fiorilli, C.; Romano, L.; Benevene, P. The Roles of Work-Life Conflict and Gender in the Relationship between Workplace Bullying and Personal Burnout. A Study on Italian School Principals. Int. J. Environ. Res. Public Health 2020, 17, 8745. [Google Scholar] [CrossRef]
- An, J.; Liu, Y.; Sun, Y.; Liu, C. Impact of Work–Family Conflict, Job Stress and Job Satisfaction on Seafarer Performance. Int. J. Environ. Res. Public Health 2020, 17, 2191. [Google Scholar] [CrossRef]
- Amalia, D.P.; Zakiy, M. Working Period as a Moderating Variable of Work Family Conflict, Work Stress, and Turnover Intention on Counterproductive Work Behaviour. Perisai Islam. Bank. Financ. J. 2021, 5, 202–212. [Google Scholar] [CrossRef]
- Selvarajan, T.T.; Singh, B.; Cloninger, P.A.; Misra, K. Work–Family Conflict and Counterproductive Work Behaviors: Moderating Role of Regulatory Focus and Mediating Role of Affect. Organ. Manag. J. 2019, 16, 42–54. [Google Scholar] [CrossRef]
- Kang, M.; Hong, Y.; Suh, Y. The effect of work life conflict on organizational commitment and counterproductive work behaviors: The mediating effect of resource loss and negative emotion. Korean J. Ind. Organ. Psychol. 2018, 31, 583–609. [Google Scholar] [CrossRef]
- Aguiar-Quintana, T.; Nguyen, T.H.H.; Araujo-Cabrera, Y.; Sanabria-Díaz, J.M. Do job insecurity, anxiety and depression cause by the COVID-19 pandemic influence hotel employees’ self-rated task performance? The moderating role of employee resilience. Int. J. Hosp. Manag. 2021, 94, 102868. [Google Scholar] [CrossRef]
- Richter, A.; Näswall, K.; Lindfors, P.; Sverke, M. Job insecurity and work-family conflict in teachers in Sweden: Examining their relations with longitudinal cross-lagged modeling. PsyCh J. 2015, 4, 98–111. [Google Scholar] [CrossRef] [PubMed]
- Buonocore, F.; Russo, M.; Ferrara, M. Work–family conflict and job insecurity: Are workers from different generations experiencing true differences? Community Work. Fam. 2015, 18, 299–316. [Google Scholar] [CrossRef]
- Hu, S.; Jiang, L.; Probst, T.M.; Liu, M. The relationship between qualitative job insecurity and subjective well-being in Chinese employees: The role of work–family conflict and work centrality. Econ. Ind. Democr. 2021, 42, 203–225. [Google Scholar] [CrossRef]
- Minnotte, K.L.; Yucel, D. Work–Family Conflict, Job Insecurity, and Health Outcomes Among US Workers. Soc. Indic. Res. 2018, 139, 517–540. [Google Scholar] [CrossRef]
- Mirko, A.; Ruiz-Zorrilla, P.; Sanz-Vergel, A.I.; Leon-Perez, J.M.; Rodriguez-Muñoz, A. The role of job insecurity and work-family conflict on mental health evolution during COVID-19 lockdown. Eur. J. Work. Organ. Psychol. 2022, 31, 667–684. [Google Scholar] [CrossRef]
- Probst, T.M.; Stewart, S.M.; Gruys, M.L.; Tierney, B.W. Productivity, counterproductivity and creativity: The ups and downs of job insecurity. J. Occup. Organ. Psychol. 2007, 80, 479–497. [Google Scholar] [CrossRef]
- Van den Broeck, A.; Sulea, C.; Vander Elst, T.; Fischmann, G.; Iliescu, D.; De Witte, H. The mediating role of psychological needs in the relation between qualitative job insecurity and counterproductive work behavior. Career Dev. Int. 2014, 19, 526–547. [Google Scholar] [CrossRef]
- Ma, B.; Liu, S.; Lassleben, H.; Ma, G. The relationships between job insecurity, psychological contract breach and counterproductive workplace behavior: Does employment status matter? Pers. Rev. 2019, 48, 595–610. [Google Scholar] [CrossRef]
- Mauno, S.; De Cuyper, N.; Tolvanen, A.; Kinnunen, U.; Mäkikangas, A. Occupational well-being as a mediator between job insecurity and turnover intention: Findings at the individual and work department levels. Eur. J. Work. Organ. Psychol. 2014, 23, 381–393. [Google Scholar] [CrossRef]
- Obrenovic, B.; Du, J.; Godinic, D.; Baslom, M.; Majdy, M.; Tsoy, D. The Threat of COVID-19 and Job Insecurity Impact on Depression and Anxiety: An Empirical Study in the USA. Front. Psychol. 2021, 12, 648572. [Google Scholar] [CrossRef] [PubMed]
- Pianese, T.; Errichiello, L.; da Cunha, J.V. Organizational control in the context of remote working: A synthesis of empirical findings and a research agenda. Eur. Manag. Rev. 2022, 1–101. [Google Scholar] [CrossRef]
- Kaplan, S.; Engelsted, L.; Lei, X.; Lockwood, K. Unpackaging Manager Mistrust in Allowing Telework: Comparing and Integrating Theoretical Perspectives. J. Bus. Psychol. 2018, 33, 365–382. [Google Scholar] [CrossRef]
- Aguinis, H.; Burgi-Tian, J. Talent management challenges during COVID-19 and beyond: Performance management to the rescue. BRQ Bus. Res. Q. 2021, 24, 233–240. [Google Scholar] [CrossRef]
- Kim, H.; Kim, E.G. A meta-analysis on predictors of turnover intention of hospital nurses in South Korea (2000–2020). Nurs. Open 2021, 8, 2406–2418. [Google Scholar] [CrossRef] [PubMed]
- Hattab, S.; Wirawan, H.; Salam, R.; Daswati, D.; Niswaty, R. The effect of toxic leadership on turnover intention and counterproductive work behaviour in Indonesia public organisations. Int. J. Public Sect. Manag. 2022, 35, 317–333. [Google Scholar] [CrossRef]
- Xiong, R.; Wen, Y. Employees’ turnover intention and behavioral outcomes: The role of work engagement. Soc. Behav. Personal. Int. J. 2020, 48, 1–7. [Google Scholar] [CrossRef]
- Vega, R.P.; Anderson, A.J.; Kaplan, S.A. A Within-Person Examination of the Effects of Telework. J. Bus. Psychol. 2015, 30, 313–323. [Google Scholar] [CrossRef]
- Chambel, M.J.; Carvalho, V.S.; Santos, A. Telework during COVID-19: Effects on the Work–Family Relationship and Well-Being in a Quasi-Field Experiment. Sustainability 2022, 14, 16462. [Google Scholar] [CrossRef]
- Chambel, M.J.; Carvalho, V.S.; Carvalho, A. Reinventing the Workplace: The Adoption of Telework in Post-COVID Times. In Organizational Management in Post Pandemic Crisis. Management and Industrial Engineering; Machado, C., Davim, J.P., Eds.; Springer: Cham, Switzerland, 2022. [Google Scholar] [CrossRef]
- Bruk-Lee, V.; Spector, P.E. The social stressors-counterproductive work behaviors link: Are conflicts with supervisors and coworkers the same? J. Occup. Health Psychol. 2006, 11, 145–156. [Google Scholar] [CrossRef] [PubMed]
- Ker, D.; Montagnier, P.; Spiezia, V. Measuring Teleworks in the COVID-19 Pandemic; Digital Economy Papers; OECD Publishing: Paris, France, 2021; p. 314. [Google Scholar] [CrossRef]
- Radu, C. Pandemia a Normalizat Munca de Oriunde. România se Îndreaptă Spre Jumătate de Milion de Angajați Care Lucrează Oficial din Telemuncă. 2022 Economedia.ro. Available online: https://economedia.ro/pandemia-a-normalizat-munca-de-oriunde-romania-se-indreapta-spre-jumatate-de-milion-de-angajati-care-lucreaza-oficial-din-telemunca.html#.Y11YbHZBzIV (accessed on 29 October 2022).
- Wall-Street. 9 din 10 Angajați Preferă Telemunca, Deși 60% nu au Condiții Bune de Lucru Acasă. 2022. Available online: https://www.wall-street.ro/articol/Companii/287153/9-din-10-angajatiprefera-telemunca-desi-60-nu-auconditii-bune-de-lucru-acasa.html#gref (accessed on 3 December 2022).
- Marina, G. Bugetarii pot Lucra în Telemuncă Cinci Zile pe Lună. 2022. Available online: https://www.digi24.ro/stiri/actualitate/bugetarii-pot-lucra-in-telemunca-cinci-zile-pe-luna-2120339 (accessed on 5 December 2022).
- Dimulescu, V. Cum Mai Arată Munca în Pandemie. 2022. Available online: https://www.scena9.ro/article/muncapandemie-2022 (accessed on 3 December 2022).
- Hill, E.J.; Ferris, M.; Martinson, V. Does it matter where you work? A comparison of how three work venues (traditional office, virtual office, and home office) influence aspects of work and personal/family life. J. Vocat. Behav. 2003, 63, 220–241. [Google Scholar] [CrossRef]
- Luna-Arocas, R.; Camps, J. A model of high-performance work practices and turnover intentions. Pers. Rev. 2007, 37, 26–46. [Google Scholar] [CrossRef]
- Koopmans, L.; Bernaards, C.M.; Hildebrandt, V.H.; van Buuren, S.; van der Beek, A.J.; de Vet, H.C.W. Development of an individual work performance questionnaire. Int. J. Product. Perform. Manag. 2013, 62, 6–28. [Google Scholar] [CrossRef]
- Ringle, C.M.; Wende, S.; Becker, J.-M. SmartPLS 3. 2015. Boenningstedt: SmartPLS GmbH. Available online: https://www.smartpls.com (accessed on 10 December 2022).
- Hair, J.F.; Black, W.C.; Babin, B.J. Multivariate Data Analysis: A Global Perspective; Pearson Education: London, UK, 2010. [Google Scholar]
- Henseler, J.; Sarstedt, M. Goodness-of-fit indices for partial least squares path modeling. Comput. Stat. 2013, 28, 565–580. [Google Scholar] [CrossRef]
- Chin, W.W. The Partial Least Squares Approach for Structural Equation Modeling, Modern Methods for Business Research; Lawrence Erlbaum: London, UK, 1998; pp. 295–336. [Google Scholar]
- Fornell, C.; Larcker, D.F. Evaluating structural equation models with unobservable and measurement error. J. Mark. Res. 1981, 18, 39–50. [Google Scholar] [CrossRef]
- Diamantopoulos, A.; Siguaw, J.A. Formative versus reflective indicators in organizational measure development: A comparison and empirical illustration. Br. J. Manag. 2006, 17, 263–282. [Google Scholar] [CrossRef]
- Franke, G.; Sarstedt, M. Heuristics versus statistics in discriminant validity testing: A comparison of four procedures. Internet Res. 2019, 29, 430–447. [Google Scholar] [CrossRef]
- Henseler, J.; Ringle, C.M.; Sarstedt, M. A new criterion for assessing discriminant validity in variance-based structural equation modeling. J. Acad. Mark. Sci. 2015, 43, 115–135. [Google Scholar] [CrossRef]
- Alshaabani, A.; Oláh, J.; Popp, J.; Zaien, S. Impact of Distributive Justice on the Trust Climate Among Middle Eastern Employees. Pol. J. Manag. Stud. 2020, 21, 34–47. [Google Scholar] [CrossRef]
- Nemteanu, M.S.; Dabija, D.C. The Influence of Internal Marketing and Job Satisfaction on Task Performance and Counterproductive Work Behavior in an Emerging Market during the COVID-19 Pandemic. Int. J. Environ. Res. Public Health 2021, 18, 3670. [Google Scholar] [CrossRef]
- Vayre, É.; Morin-Messabel, C.; Cros, F.; Maillot, A.-S.; Odin, N. Benefits and Risks of Teleworking from Home: The Teleworkers’ Point of View. Information 2022, 13, 545. [Google Scholar] [CrossRef]
- Birtus, M.; Lăzăroiu, G. The Neurobehavioral Economics of the COVID-19 Pandemic: Consumer Cognition, Perception, Sentiment, Choice, and Decision-Making. Anal. Metaphys. 2021, 20, 89–101. [Google Scholar] [CrossRef]
- Lăzăroiu, G.; Horak, J.; Valaskova, K. Scaring Ourselves to Death in the Time of COVID-19: Pandemic Awareness, Virus Anxiety, and Contagious Fear. Linguist. Philos. Investig. 2020, 19, 114–120. [Google Scholar] [CrossRef]


| Demographics (n = 641) | Frequency | Relative Frequency % | |
|---|---|---|---|
| Birth year | 1950–1979 | 117 | 18.3% |
| 1980–1994 | 155 | 24.2% | |
| 1995–2010 | 369 | 57.6% | |
| Gender | Male | 245 | 38.2% |
| Female | 396 | 61.8% | |
| Education level | High school diploma | 150 | 23.4% |
| Bachelor and master’s degree | 491 | 76.6% | |
| Net monthly income | No income | 50 | 7.8% |
| Up to 269 € | 45 | 7.0% | |
| 269–636 € | 271 | 42.3% | |
| 636–1272 € | 217 | 33.9% | |
| Over 1272 € | 58 | 9.0% | |
| Construct | Item | Measurement | Loading | Cronbach’s Alpha | AVE | CR |
|---|---|---|---|---|---|---|
| Work–Life Conflict [111] | WLC1 | My work during the COVID-19 pandemic affected my relationship with my spouse/partner and/or with my children. | 0.819 | 0.811 | 0.726 | 0.888 |
| WLC2 | My work during the COVID-19 pandemic influenced my level of stress. | 0.853 | ||||
| WLC3 | My work during the COVID-19 pandemic affected my domestic ability to balance my work responsibilities. | 0.883 | ||||
| Teleworking [37] | TW1 | I felt pressure from my employer to use teleworking practises. | 0.913 | 0.788 | 0.825 | 0.904 |
| TW2 | I felt pressure from my family to use teleworking practises. | 0.904 | ||||
| Turnover intention [112] | RI1 | I intend to stay in my profession, but to leave my current organisation at or before the end of this year. | 1.000 | 1.000 | 1.000 | 1.000 |
| Professional Isolation [18] | PI1 | I felt lost in the learning opportunities of others. | 0.726 | 0.911 | 0.615 | 0.927 |
| PI2 | Teleworking made me feel lonely. | 0.768 | ||||
| PI3 | Telework kept me away from others. | 0.844 | ||||
| PI4 | I did not have direct contact with other colleagues, face-to-face. | 0.838 | ||||
| PI5 | Working at home made me feel isolated. | 0.735 | ||||
| PI6 | I missed my colleagues’ emotional support. | 0.865 | ||||
| PI7 | I missed the informal interactions with others. | 0.766 | ||||
| PI8 | I felt like I lost the opportunity to learn from others. | 0.715 | ||||
| COVID-19 Job Insecurity [8,9] | CJI1 | I felt directly affected by my job. | 0.870 | 0.725 | 0.783 | 0.879 |
| CJI2 | I felt insecure about my job. | 0.900 | ||||
| Counterproductive Behaviour [113] | CWB1 | I complained about things that were not important at work. | 0.780 | 0.839 | 0.607 | 0.885 |
| CWB2 | I made the problems bigger than the ones they were working on. | 0.758 | ||||
| CWB3 | I focused on the negative aspect of the working situation rather than the positive aspect. | 0.814 | ||||
| CWB4 | I discussed the negative aspects of my work with colleagues. | 0.775 | ||||
| CWB5 | I spoke to people outside the organisation about the negative aspects of my work. | 0.768 |
| Construct | CJI | CWB | PI | TW | TI | WLC |
|---|---|---|---|---|---|---|
| CJI | 0.885 | |||||
| CWB | 0.173 | 0.779 | ||||
| PI | 0.422 | 0.229 | 0.784 | |||
| TW | 0.455 | 0.366 | 0.562 | 0.908 | ||
| RI | 0.110 | 0.373 | 0.124 | 0.178 | 1.000 | |
| WLC | 0.498 | 0.304 | 0.479 | 0.531 | 0.150 | 0.852 |
| Construct | CJI | CWB | PI | TW | TI | WLC |
|---|---|---|---|---|---|---|
| CJI | ||||||
| CWB | 0.222 | |||||
| PI | 0.494 | 0.244 | ||||
| TW | 0.598 | 0.452 | 0.640 | |||
| RI | 0.129 | 0.399 | 0.121 | 0.199 | ||
| WLC | 0.651 | 0.368 | 0.530 | 0.664 | 0.167 |
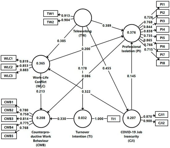
| Paths | Path Coefficients | Standard Deviation | T-Value | p-Value | Hypotheses |
|---|---|---|---|---|---|
| TW→WLC | 0.385 | 0.036 | 10.601 | 0.000 *** | H1-Confirmed |
| TW→RI | 0.178 | 0.038 | 4.674 | 0.000 *** | H2-Confirmed |
| TW→CJI | 0.455 | 0.036 | 12.724 | 0.000 *** | H3-Confirmed |
| TW→PI | 0.389 | 0.044 | 8.943 | 0.000 *** | H4-Confirmed |
| WLC→PI | 0.200 | 0.046 | 4.360 | 0.000 *** | H5-Confirmed |
| WLC→CWB | 0.213 | 0.043 | 4.909 | 0.000 *** | H6-Confirmed |
| CJI→WLC | 0.322 | 0.038 | 8.393 | 0.000 *** | H7-Confirmed |
| CJI→PI | 0.145 | 0.042 | 3.456 | 0.001 *** | H8-Confirmed |
| PI→CWB | 0.086 | 0.043 | 1.982 | 0.048 ** | H9-Confirmed |
| TI→CWB | 0.330 | 0.036 | 9.106 | 0.000 *** | H10-Confirmed |
Disclaimer/Publisher’s Note: The statements, opinions and data contained in all publications are solely those of the individual author(s) and contributor(s) and not of MDPI and/or the editor(s). MDPI and/or the editor(s) disclaim responsibility for any injury to people or property resulting from any ideas, methods, instructions or products referred to in the content. |
© 2023 by the authors. Licensee MDPI, Basel, Switzerland. This article is an open access article distributed under the terms and conditions of the Creative Commons Attribution (CC BY) license (https://creativecommons.org/licenses/by/4.0/).
Share and Cite
Nemțeanu, M.-S.; Dabija, D.-C. Negative Impact of Telework, Job Insecurity, and Work–Life Conflict on Employee Behaviour. Int. J. Environ. Res. Public Health 2023, 20, 4182. https://doi.org/10.3390/ijerph20054182
Nemțeanu M-S, Dabija D-C. Negative Impact of Telework, Job Insecurity, and Work–Life Conflict on Employee Behaviour. International Journal of Environmental Research and Public Health. 2023; 20(5):4182. https://doi.org/10.3390/ijerph20054182
Chicago/Turabian StyleNemțeanu, Marcela-Sefora, and Dan-Cristian Dabija. 2023. "Negative Impact of Telework, Job Insecurity, and Work–Life Conflict on Employee Behaviour" International Journal of Environmental Research and Public Health 20, no. 5: 4182. https://doi.org/10.3390/ijerph20054182
APA StyleNemțeanu, M.-S., & Dabija, D.-C. (2023). Negative Impact of Telework, Job Insecurity, and Work–Life Conflict on Employee Behaviour. International Journal of Environmental Research and Public Health, 20(5), 4182. https://doi.org/10.3390/ijerph20054182
