Association between Familism and Mental Health in College Adolescents during the COVID-19 Pandemic
Abstract
1. Introduction
2. Materials and Methods
2.1. Sample and Procedure
2.2. Instruments
2.3. Data Analysis
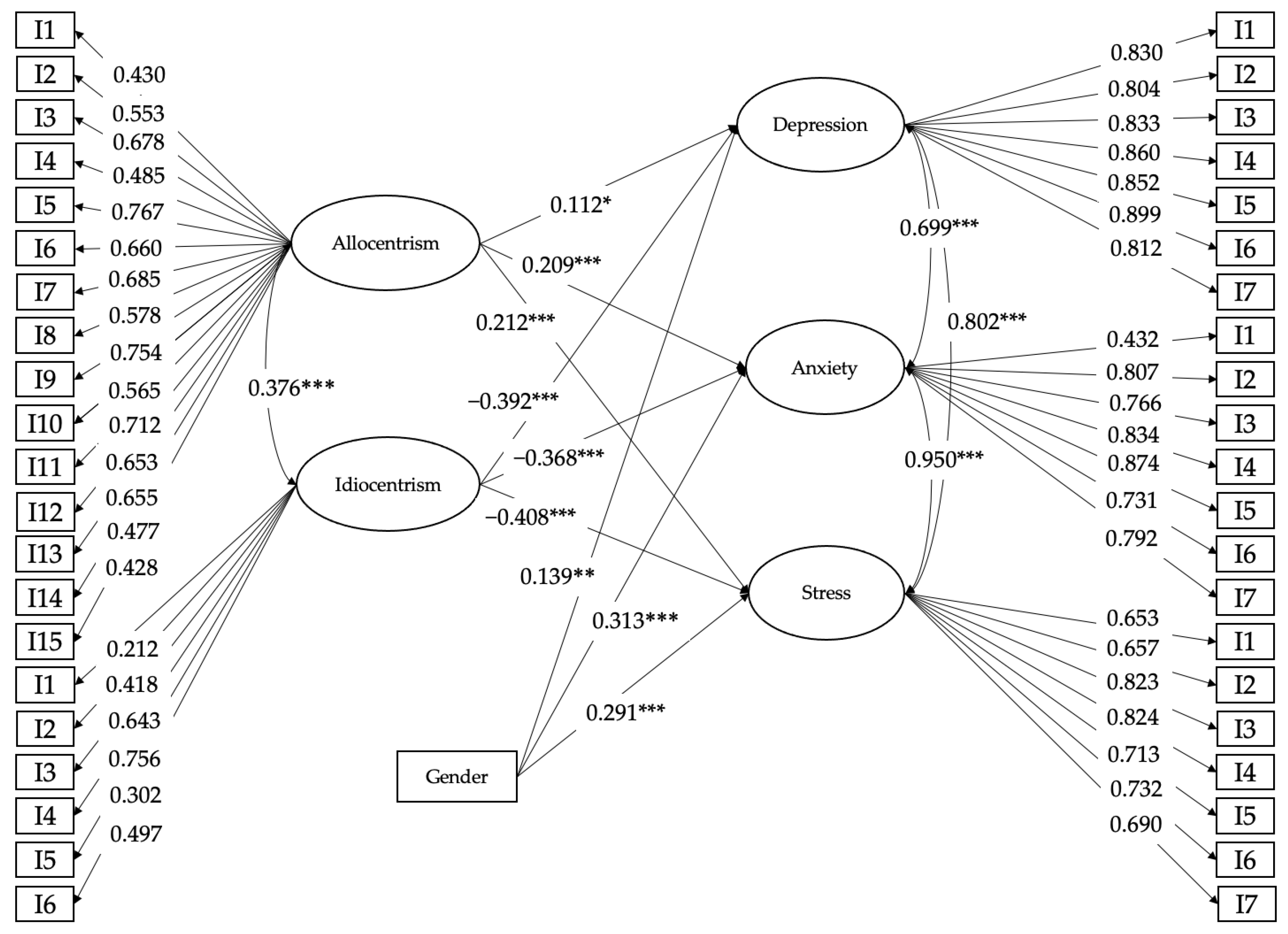
3. Results
4. Discussion
5. Conclusions
Author Contributions
Funding
Institutional Review Board Statement
Informed Consent Statement
Data Availability Statement
Acknowledgments
Conflicts of Interest
References
- Galaz, M.F.; Ayala, L.C.; Aragón, S.R. Familism and family functioning. Relações Fam. Estud. Lat.-Am. 2013, 44. Available online: https://www.pensamientopenal.com.ar/system/files/2015/08/miscelaneas41690.pdf (accessed on 22 February 2023).
- Valdivieso-Mora, E.; Peet, C.L.; Garnier-Villarreal, M.; Salazar-Villanea, M.; Johnson, D.K. A systematic review of the relationship between familism and mental health outcomes in Latino population. Front. Psychol. 2016, 7, 1632. [Google Scholar] [CrossRef] [PubMed]
- Steidel AG, L.; Contreras, J.M. A new familism scale for use with Latino populations. Hisp. J. Behav. Sci. 2003, 25, 312–330. [Google Scholar] [CrossRef]
- Sabogal, F.; Marín, G.; Otero-Sabogal, R.; Marín, B.V.; Perez-Stable, E.J. Hispanic familism and acculturation: What changes and what doesn’t? Hisp. J. Behav. Sci. 1987, 9, 397–412. [Google Scholar] [CrossRef]
- Mora-Castañeda, B.; Fernández-Liria, A.; Pedroso-Chaparro, M.; Márquez-González, M. Burden, depression and familism in Colombian informal caregivers of patients with schizophrenia and patients with dementia. Behav. Psychol. 2020, 28, 517–531. Available online: https://www.behavioralpsycho.com/wp-content/uploads/2020/12/08.Mora_28-3rEn.pdf (accessed on 22 February 2023).
- Triandis, H.C. Individualism and Collectivism; Westview Press: Boulder, CO, USA, 1995. [Google Scholar]
- Lay, C.; Fairlie, P.; Jackson, S.; Ricci, T.; Eisenberg, J.; Sato, T.; Teeaar, A.; Melamud, A. Domain-specific allocentrism-idiocentrism: A measure of family connectedness. J. Cross-Cult. Psychol. 1998, 29, 434–460. [Google Scholar] [CrossRef]
- Lee, J.; Solheim, C.A. Associations between familism and psychological adjustment among Korean emerging adults: Underlying processes. J. Comp. Fam. Stud. 2018, 49, 409–435. Available online: https://www.jstor.org/stable/26590126 (accessed on 22 February 2023). [CrossRef]
- Armenta, B.E.; Knight, G.P.; Carlo, G.; Jacobson, R.P. The relation between ethnic group attachment and prosocial tendencies: The mediating role of cultural values. Eur. J. Soc. Psychol. 2011, 41, 107–115. [Google Scholar] [CrossRef]
- Schwartz, S.J.; Weisskirch, R.S.; Hurley, E.A.; Zamboanga, B.L.; Park IJ, K.; Kim, S.Y.; Umaña-Taylor, A.; Castillo, L.G.; Brown, E.; Greene, A.D. Communalism, familism, and filial piety: Are they birds of a collectivist feather? Cult. Divers. Ethn. Minor. Psychol. 2010, 16, 548–560. [Google Scholar] [CrossRef]
- Li, J.B.; Lis, A.; Delvecchio, E. Familism and depressive symptoms among Italian adolescents: The mediating effect of parental attachment. Child. Youth Serv. Rev. 2016, 71, 130–136. [Google Scholar] [CrossRef]
- Smokowski, P.R.; Bacallao, M.L. Acculturation, internalizing mental health symptoms, and self-esteem: Cultural experiences of Latino adolescents in North Carolina. Child Psychiatry Hum. Dev. 2007, 37, 273–292. [Google Scholar] [CrossRef] [PubMed]
- Stein, G.L.; Gonzalez, L.M.; Cupito, A.M.; Kiang, L.; Supple, A.J. The protective role of familism in the lives of Latino adolescents. J. Fam. Issues 2015, 36, 1255–1273. [Google Scholar] [CrossRef]
- Campos, B.; Ullman, J.B.; Aguilera, A.; Dunkel Schetter, C. Familism and psychological health: The intervening role of closeness and social support. Cult. Divers. Ethn. Minor. Psychol. 2014, 20, 191. [Google Scholar] [CrossRef] [PubMed]
- Ackert, E.; Wikle, J.S. Familism among Latino/a adolescents: Evidence from time-use data. J. Marriage Fam. 2022, 84, 879–899. [Google Scholar] [CrossRef]
- Bornstein, M.H.; Hahn, C.S.; Haynes, O.M. Social competence, externalizing, and internalizing behavioral adjustment from early childhood through early adolescence: Developmental cascades. Dev. Psychopathol. 2010, 22, 717–735. [Google Scholar] [CrossRef]
- Rodríguez-Menchón, M.; Espada, J.P.; Morales, A.; Orgilés, M. Psychometric properties of the family allocentrism-idiocentrism scale with spanish adolescents. Behav. Psychol./Psicol. Conduct. 2020, 28, 59–72. Available online: https://www.behavioralpsycho.com/product/psychometric-properties-of-the-family-allocentrism-idiocentrism-scale-with-spanish-adolescents/?lang=en (accessed on 22 February 2023).
- East, P.L.; Weisner, T.S. Mexican American adolescents’ family caregiving: Selection effects and longitudinal associations with adjustment. Fam. Relat. 2009, 58, 562–577. [Google Scholar] [CrossRef]
- OMS. Integral Action Plan on Mental Health 2013—2020; OMS: Ginebra, Switzerland, 2013; p. 9. [Google Scholar]
- Guzmán Muñoz, E.; Concha Cisternas, Y.; Lira Cea, C.; Vásquez Yáñez, J.; Castillo Retamal, M. Impact of a pandemic context on the quality of life of young adults. Rev. Cuba. Med. Mil. 2021, 50. Available online: https://revmedmilitar.sld.cu/index.php/mil/article/view/898 (accessed on 22 February 2023).
- Huang, Y.; Zhao, N. Mental health burden for the public affected by the COVID-19 outbreak in China: Who will be the high-risk group? Psychol. Health Med. 2021, 26, 23–34. [Google Scholar] [CrossRef]
- Tang, W.; Hu, T.; Hu, B.; Jin, C.; Wang, G.; Xie, C.; Chen, S.; Xu, J. Prevalence and correlates of PTSD and depressive symptoms one month after the outbreak of the COVID-19 epidemic in a sample of home-quarantined Chinese university students. J. Affect. Disord. 2020, 274, 1–7. [Google Scholar] [CrossRef]
- Gómez, M.G.; Mir, P.G.; Valenzuela, B. Adolescence and emerging adulthood facing COVID-19 in Spain and the Dominican Republic. Rev. De Psicol. Clínica Con Niños Y Adolesc. 2020, 7, 35–41. [Google Scholar] [CrossRef]
- Zhou, Y.; Wang, W.; Sun, Y.; Qian, W.; Liu, Z.; Wang, R.; Qi, L.; Yang, J.; Song, X.; Zhou, X.; et al. The prevalence and risk factors of psychological disturbances of frontline medical staff in china under the COVID-19 epidemic: Workload should be concerned. J. Affect. Disord. 2020, 277, 510–514. [Google Scholar] [CrossRef]
- Tizón, J.L.; Ciurana, R.; del Carmen Fernández-Alonso, M.; Buitrago, F. Youth mental health and the COVID-19 pandemic: Bias and pixelation of youth. Form. Médica Contin. En Atención Primaria 2022, 29, 159. [Google Scholar] [CrossRef] [PubMed]
- Achenbach, T.M.; Edelbrock, C.S. Manual for the Child Behavior. Checklist and Revised Child Behavior Profile; University Assocites in Psychiatry: Burlington, TV, USA, 1985; Available online: https://www.semanticscholar.org/paper/Manual-for-the-Child%3A-Behavior-Checklist-and-Child-Achenbach-Edelbrock/408859045620a1a00dc2ad253a9c799cdef51eff (accessed on 22 February 2023).
- Hiriart, G.M. What we talk about when we talk about mental health? Utopía Prax. Latinoam. 2018, 23, 86–95. [Google Scholar] [CrossRef]
- Organización Panamericana de la Salud. Strategy and Regional Action Plan on Adolescents and Young People 2010—2018; OPS: Washingnton, DC, USA, 2010; Available online: http://new.paho.org/hq/dmdocuments/2011/Estrategia-y-Plan-de-Accion-Regional-sobre-los-Adolescentes-y-Jovenes.pdf (accessed on 22 February 2023).
- Cea, M. Quantitative Methodology. Strategies and Techniques of Social Research; Síntesis: Madrid, Spain, 1996. [Google Scholar]
- Li, J.B.; Delvecchio, E.; Lis, A.; Mazzeschi, C. Family allocentrism and its relation to adjustment among Chinese and Italian adolescents. Psychiatry Res. 2018, 270, 954–960. [Google Scholar] [CrossRef]
- Mafioletti Macarini, S.; Dal Forno Marins, G.; Azevedo Reis Sachetti, V.; Vieira Mauro, L. Etnoteorias parentais: Um estudo com mães residentes no interior e na capital de Santa Catarina. Psicol. Reflexão Crítica 2010, 23, 37–45. [Google Scholar] [CrossRef]
- Omar, A.G.; Uribe-Delgado, H. Links of allocentrism-idiocentrism with perceptions of justice at work. Rev. Interam. Psicol. Psicol. Ocup. 2011, 30, 5–20. Available online: http://revista.cincel.com.co/index.php/RPO/article/view/111 (accessed on 22 February 2023).
- Van de Vijver, F.; Hambleton, R.K. Translating tests: Some practical guidelines. Eur. Psychol. 1996, 1, 89. [Google Scholar] [CrossRef]
- Lovibond, P.F.; Lovibond, S.H. The structure of negative emotional states: Comparison of the Depression Anxiety Stress Scales (DASS) with the Beck Depression and Anxiety Inventories. Behav. Res. Ther. 1995, 33, 335–343. [Google Scholar] [CrossRef]
- Antúnez, Z.; Vinet, E.V. Depression, Anxiety and Stress Scales (DASS-21). Validation of the abbreviated version in Chilean university students. Ter. Psicológica 2012, 30, 49–55. [Google Scholar] [CrossRef]
- Román, F.; Vinet, E.; Alarcón, A.M. Depression, Anxiety and Stress Scales (DASS-21): Adaptation and psychometric properties in high school students from Temuco. Rev. Argent. Clínica Psicológica 2014, 23, 179–190. Available online: https://www.redalyc.org/pdf/2819/281943265009.pdf (accessed on 22 February 2023).
- McDonald, R.P. Test Theory: A Unified Treatment; Lawrence Erlbaum Associates, Inc.: Mahwah, NJ, USA, 1999. [Google Scholar]
- Hu, L.T.; Bentler, P.M. Cutoff criteria for fit indexes in covariance structure analysis: Conventional criteria versus new alternatives. Struct. Equ. Model. Multidiscip. J. 1999, 6, 1–55. [Google Scholar] [CrossRef]
- Campo-Arias, A.; Oviedo, H.C. Psychometric properties of a scale: Internal consistency. Rev. Salud Pública 2008, 10, 831–839. [Google Scholar] [CrossRef]
- Katz, M.H. Multivariable Analysis, 2nd ed.; Cambridge University Press: Cambridge, UK, 2006. [Google Scholar]
- Olson, D.H.; Sprenkle, D.H.; Russell, C.S. Circumplex Model of Marital and Family Systems: I. Cohesion and Adaptability Dimensions, Family Types, and Clinical Applications. Fam. Process 1979, 18, 3–28. [Google Scholar] [CrossRef] [PubMed]
- Xian, X.; Zhang, Y.; Bai, A.; Zhai, X.; Hu, H.; Zhang, J.; Ye, M. Association between Family Support, Stress, and Sleep Quality among College Students during the COVID-19 Online Learning Period. Int. J. Environ. Res. Public Health 2022, 20, 248. [Google Scholar] [CrossRef] [PubMed]

| Characteristics | Total Sample |
|---|---|
| Age (mean (SD)) | 20.93 (3.0) |
| Gender (%) | |
| Women | 61.9 |
| Men | 38.1 |
| Living situation (%) | |
| Family | 86.3 |
| Alone | 9.1 |
| Other | 4.7 |
| Financing schooling (%) | |
| Scholarship | 75.6 |
| Family | 14.9 |
| Itself | 1.3 |
| Other | 8.2 |
| Occupation (%) | |
| No | 60.5 |
| Full time | 7.1 |
| Part time | 7.1 |
| Occasionally | 23.9 |
| Other | 1.3 |
| Scale | Mean | Standard Deviation |
|---|---|---|
| 1. Allocentrism | 48.79 | 10.26 |
| 2. Idiocentrism | 17.49 | 3.98 |
| 3. Depression | 10.92 | 6.07 |
| 4. Anxiety | 10.20 | 6.00 |
| 5. Stress | 10.72 | 5.38 |
| Control Variable → Dependent Variable | Estimation | p-Value |
|---|---|---|
| Gender → Depression | 0.139 | 0.005 ** |
| Gender → Anxiety | 0.313 | 0.001 *** |
| Gender → Stress | 0.291 | 0.001 *** |
| Living situation → Depression | 0.002 | 0.974 |
| Living situation → Anxiety | 0.066 | 0.145 |
| Living situation → Stress | 0.031 | 0.458 |
| Financing of schooling → Depression | −0.030 | 0.549 |
| Financing of schooling → Anxiety | −0.016 | 0.743 |
| Financing of schooling → Stress | −0.042 | 0.429 |
| Occupation → Depression | 0.014 | 0.783 |
| Occupation → Anxiety | 0.082 | 0.083 |
| Occupation → Stress | 0.060 | 0.222 |
Disclaimer/Publisher’s Note: The statements, opinions and data contained in all publications are solely those of the individual author(s) and contributor(s) and not of MDPI and/or the editor(s). MDPI and/or the editor(s) disclaim responsibility for any injury to people or property resulting from any ideas, methods, instructions or products referred to in the content. |
© 2023 by the authors. Licensee MDPI, Basel, Switzerland. This article is an open access article distributed under the terms and conditions of the Creative Commons Attribution (CC BY) license (https://creativecommons.org/licenses/by/4.0/).
Share and Cite
Mayorga-Muñoz, C.; Riquelme-Segura, L.; Delvecchio, E.; Lee-Maturana, S. Association between Familism and Mental Health in College Adolescents during the COVID-19 Pandemic. Int. J. Environ. Res. Public Health 2023, 20, 4149. https://doi.org/10.3390/ijerph20054149
Mayorga-Muñoz C, Riquelme-Segura L, Delvecchio E, Lee-Maturana S. Association between Familism and Mental Health in College Adolescents during the COVID-19 Pandemic. International Journal of Environmental Research and Public Health. 2023; 20(5):4149. https://doi.org/10.3390/ijerph20054149
Chicago/Turabian StyleMayorga-Muñoz, Cecilia, Leonor Riquelme-Segura, Elisa Delvecchio, and Saulyn Lee-Maturana. 2023. "Association between Familism and Mental Health in College Adolescents during the COVID-19 Pandemic" International Journal of Environmental Research and Public Health 20, no. 5: 4149. https://doi.org/10.3390/ijerph20054149
APA StyleMayorga-Muñoz, C., Riquelme-Segura, L., Delvecchio, E., & Lee-Maturana, S. (2023). Association between Familism and Mental Health in College Adolescents during the COVID-19 Pandemic. International Journal of Environmental Research and Public Health, 20(5), 4149. https://doi.org/10.3390/ijerph20054149

