Physical Activity during Preconception Impacts Some Maternal Outcomes—A Cross-Sectional Study on a Population of Polish Women
Abstract
1. Introduction
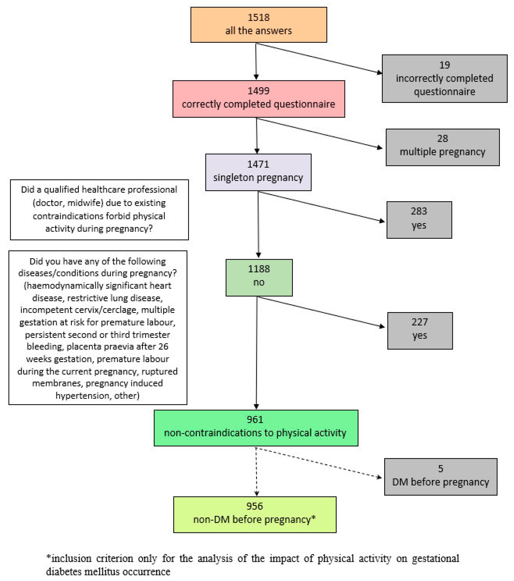
2. Materials and Methods
3. Results
3.1. Gestational Diabetes Mellitus
3.2. Weight Gain during Pregnancy
3.3. Duration of Pregnancy
3.4. Type of Delivery
3.5. Newborn Birth Weight
3.6. Medical Advice for Pregnant Women
4. Discussion
5. Conclusions
Supplementary Materials
Author Contributions
Funding
Institutional Review Board Statement
Informed Consent Statement
Data Availability Statement
Conflicts of Interest
References
- U.S. Department of Health and Human Services. Physical Activity Guidelines for Americans, 2nd ed.; DHHS: Washington, DC, USA, 2018. Available online: https://health.gov/paguidelines/second-edition/ (accessed on 18 October 2019).
- Syed, H.; Slayman, T.; Thoma, K.D. ACOG COMMITTEE OPINION Number 804 (Replaces Committee Opinion Number 650, December 2015) Physical Activity and Exercise During Pregnancy and the Postpartum Period. Obstet. Gynecol. 2021, 137, 375–376. [Google Scholar] [CrossRef] [PubMed]
- Wierzba, W.; Śliwczyński, A.; Karnafel, W.; Bojar, I.; Pinkas, J. Gestational diabetes mellitus/hyperglycemia during pregnancy in Poland in the years 2010–2012 based on the data from the National Health Fund. Ginekol. Pol. 2017, 88, 244–248. [Google Scholar] [CrossRef] [PubMed]
- O’Sullivan, J.B. Diabetes Mellitus After GDM. Diabetes 1991, 40 (Suppl. S2), 131–135. [Google Scholar] [CrossRef] [PubMed]
- Coustan, D.R.; Carpenter, M.W.; O’Sullivan, P.S.; Carr, S.R. Gestational diabetes: Predictors of subsequent disordered glucose metabolism. Am. J. Obstet. Gynecol. 1993, 168, 1139–1144; discussion 1144. [Google Scholar] [CrossRef]
- Domenjoz, I.; Kayser, B.; Boulvain, M. Effect of physical activity during pregnancy on mode of delivery. Am. J. Obstet. Gynecol. 2014, 211, 401.e1–401.e11. [Google Scholar] [CrossRef]
- Pallasmaa, N.; Ekblad, U.; Aitokallio-Tallberg, A.; Uotila, J.; Raudaskoski, T.; Ulander, V.M.; Hurme, S. Cesarean delivery in Finland: Maternal complications and obstetric risk factors. Acta Obstet. Gynecol. Scand. 2010, 89, 896–902. [Google Scholar] [CrossRef] [PubMed]
- McClure, J.H.; Cooper, G.M.; Clutton-Brock, T.H.; Centre for Maternal and Child Enquiries. Saving Mothers’ Lives: Reviewing maternal deaths to make motherhood safer: 2006–2008. BJOG Int. J. Obstet. Gynaecol. 2011, 118, 1–203. [Google Scholar] [CrossRef]
- Available online: https://statystyki.nfz.gov.pl (accessed on 5 June 2022).
- IOM. Weight Gain during Pregnancy: Reexamining the Guidelines; National Academies Press: Washington, DC, USA, 2009. [Google Scholar]
- Wielgos, M.; Bomba-Opoń, D.; Breborowicz, G.H.; Czajkowski, K.; Debski, R.; Leszczynska-Gorzelak, B.; Oszukowski, P.; Radowicki, S.; Zimmer, M. Recommendations of the Polish Society of Gynecologists and Obstetricians regarding caesarean sections. Ginekol. Pol. 2018, 89, 644–657. [Google Scholar] [CrossRef]
- Dempsey, J.C.; Sorensen, T.K.; Williams, M.A.; Lee, I.M.; Miller, R.S.; Dashow, E.E.; Luthy, D.A. Prospective study of gestational diabetes mellitus risk in relation to maternal recreational physical activity before and during pregnancy. Am. J. Epidemiol. 2004, 159, 663–670. [Google Scholar] [CrossRef]
- Zhang, C.; Solomon, C.G.; Manson, J.E.; Hu, F.B. A Prospective Study of Pregravid Physical Activity and Sedentary Behaviors in Relation to the Risk for Gestational Diabetes Mellitus. Arch. Intern. Med. 2006, 166, 543–548. [Google Scholar] [CrossRef]
- Ehrlich, S.F.; Ferrara, A.; Hedderson, M.M.; Feng, J.; Neugebauer, R. Exercise during the First Trimester of Pregnancy and the Risks of Abnormal Screening and Gestational Diabetes Mellitus. Diabetes Care 2021, 44, 425–432. [Google Scholar] [CrossRef] [PubMed]
- Zavorsky, G.S.; Longo, L.D. Adding Strength Training, Exercise Intensity, and Caloric Expenditure to Exercise Guidelines in Pregnancy. Obstet. Gynecol. 2011, 117, 1399–1402. [Google Scholar] [CrossRef] [PubMed]
- Oken, E.; Ning, Y.; Rifas-Shiman, S.L.; Radesky, J.S.; Rich-Edwards, J.W.; Gillman, M.W. Associations of physical activity and inactivity before and during pregnancy with glucose tolerance. Obstet. Gynecol. 2006, 108, 1200–1207. [Google Scholar] [CrossRef] [PubMed]
- Mijatovic-Vukas, J.; Capling, L.; Cheng, S.; Stamatakis, E.; Louie, J.; Cheung, N.W.; Markovic, T.; Ross, G.; Senior, A.; Brand-Miller, J.C.; et al. Associations of Diet and Physical Activity with Risk for Gestational Diabetes Mellitus: A Systematic Review and Meta-Analysis. Nutrients 2018, 10, 698. [Google Scholar] [CrossRef] [PubMed]
- Louise, J.; Deussen, A.R.; Dodd, J.M. Gestational Weight Gain-Re-Examining the Current Paradigm. Nutrients 2020, 12, 2314. [Google Scholar] [CrossRef] [PubMed]
- Barakat, R.; Refoyo, I.; Coteron, J.; Franco, E. Exercise during pregnancy has a preventative effect on excessive maternal weight gain and gestational diabetes. A randomized controlled trial. Braz. J. Phys. Ther. 2019, 23, 148–155. [Google Scholar] [CrossRef] [PubMed]
- Ruifrok, A.E.; Althuizen, E.; Oostdam, N.; van Mechelen, W.; Mol, B.W.; de Groot, C.J.M.; van Poppel, M.N.M. The relationship of objectively measured physical activity and sedentary behaviour with gestational weight gain and birth weight. J. Pregnancy 2014, 2014, 567379. [Google Scholar] [CrossRef] [PubMed]
- Streuling, I.; Beyerlein, A.; Rosenfeld, E.; Hofmann, H.; Schulz, T.; Von Kries, R. Physical activity and gestational weight gain: A meta-analysis of intervention trials. BJOG Int. J. Obstet. Gynaecol. 2011, 118, 278–284. [Google Scholar] [CrossRef]
- Cavalli, A.S.; Tanaka, T. Relationship between maternal physical activities and preterm birth. Environ. Health Prev. Med. 2001, 6, 74–81. [Google Scholar] [CrossRef]
- Hatch, M.; Levin, B.; Shu, X.O.; Susser, M. Maternal leisure-time exercise and timely delivery. Am. J. Public Health 1998, 88, 1528–1533. [Google Scholar] [CrossRef]
- Evenson, K.R.; Siega-Riz, A.M.; Savitz, D.A.; Leiferman, J.A.; Thorp, J.M., Jr. Vigorous leisure activity and pregnancy outcome. Epidemiology 2002, 13, 653–659. [Google Scholar] [CrossRef]
- Straughen, J.K.; Sealy-Jefferson, S.; Bazydlo, M.; Helmkamp, L.; Misra, D.P. Physical Activity and Risk of Preterm Birth in a Cohort of African American Women. Women’s Health Issues 2018, 28, 488–494. [Google Scholar] [CrossRef] [PubMed]
- Lavender, T.; Hofmeyr, G.J.; Neilson, J.P.; Kingdon, C.; Gyte, G.M. Caesarean section for non-medical reasons at term. Cochrane Database Syst. Rev. 2012, 3, CD004660. [Google Scholar] [CrossRef]
- Chen, Q.H.; Zhang, C.J.P.; Ming, W.-K.; Wang, Z. The association between objectively-measured physical activity during pregnancy and the risk of cesarean delivery: A prospective study. Ginekol. Pol. 2022, 93, 916–921. [Google Scholar] [CrossRef] [PubMed]
- Russo, L.M.; Harvey, M.W.; Pekow, P.; Chasan-Taber, L. Physical Activity and Risk of Cesarean Delivery in Hispanic Women. J. Phys. Act. Health 2019, 16, 116–124. [Google Scholar] [CrossRef] [PubMed]
- Bisson, M.; Lavoie-Guénette, J.; Tremblay, A.; Marc, I. Physical Activity Volumes during Pregnancy: A Systematic Review and Meta-Analysis of Observational Studies Assessing the Association with Infant’s Birth Weight. Am. J. Perinatol. Rep. 2016, 6, e170–e197. [Google Scholar] [CrossRef]
- Santo, E.C.; Forbes, P.W.; Oken, E.; Belfort, M.B. Determinants of physical activity frequency and provider advice during pregnancy. BMC Pregnancy Childbirth 2017, 17, 286. [Google Scholar] [CrossRef] [PubMed]
- Ferrari, R.M.; Siega-Riz, A.M.; Evenson, K.R.; Moos, M.-K.; Carrier, K.S. A qualitative study of women’s perceptions of provider advice about diet and physical activity during pregnancy. Patient Educ. Couns. 2013, 91, 372–377. [Google Scholar] [CrossRef]
- Findley, A.; Smith, D.M.; Hesketh, K.; Keyworth, C. Exploring womens’ experiences and decision making about physical activity during pregnancy and following birth: A qualitative study. BMC Pregnancy Childbirth 2020, 20, 54. [Google Scholar] [CrossRef]
- Artal, R.; O’Toole, M.; White, S. Guidelines of the American College of Obstetricians and Gynecologists for exercise during pregnancy and the postpartum period. Br. J. Sports Med. 2003, 37, 6–12. [Google Scholar] [CrossRef]

| Study Group N = 961 | Less Physically Active N = 702 | Adequately Physically Active N = 259 | p | |
|---|---|---|---|---|
| % (N) | % (N) | % (N) | ||
| Age (years) | ||||
| 16–20 | 2.2 (21) | 2.3 (16) | 1.9 (5) | 1.00 |
| 21–25 | 14.2 (136) | 15.1 (106) | 11.6 (30) | 0.18 |
| 26–30 | 37.8 (363) | 37.2 (261) | 39.4 (102) | 0.55 |
| 31–35 | 33.9 (326) | 32.9 (231) | 36.7 (95) | 0.28 |
| ≥36 | 12.0 (115) | 12.5 (88) | 10.4 (27) | 0.43 |
| Habitation | ||||
| Countryside | 27.6 (265) | 30.3 (213) | 20.1 (52) | 0.0015 |
| Town <50,000 | 21.2 (204) | 22.4 (157) | 18.1 (47) | 0.18 |
| City 50,000–100,000 | 10.9 (105) | 11.4 (80) | 9.7 (25) | 0.49 |
| City 100,000–500,000 | 11.9 (114) | 10.8 (76) | 14.7 (38) | 0.12 |
| City >500,000 | 28.4 (273) | 25.1 (176) | 37.5 (97) | 0.0002 |
| Education | ||||
| Primary | 0.8 (8) | 1.0 (7) | 0.4 (1) | 0.69 |
| Vocational | 3.6 (35) | 4.3 (30) | 1.9 (5) | 0.12 |
| Secondary | 19.7 (189) | 20.7 (145) | 17.0 (44) | 0.23 |
| Higher | 75.9 (729) | 74.1 (520) | 80.7 (209) | 0.0339 |
| Prepregnancy BMI (kg/m2) | ||||
| Underweight (<18.5) | 6.0 (58) | 6.1 (43) | 5.8 (15) | 1.00 |
| Normal (18.5–24.9) | 70.7 (679) | 67.9 (477) | 78.0 (202) | 0.0024 |
| Overweight (25–29.9) | 15.9 (153) | 17.0 (119) | 13.1 (34) | 0.16 |
| Obese (>30) | 7.4 (71) | 9.0 (63) | 3.1 (8) | 0.0013 |
| Pregnancy | ||||
| First | 39.4 (379) | 35.9 (252) | 49.0 (127) | 0.0003 |
| Second | 41.0 (394) | 43.3 (304) | 34.7 (90) | 0.0180 |
| Third | 14.7 (141) | 15.7 (110) | 12.0 (31) | 0.18 |
| Fourth or another | 4.9 (47) | 5.1 (36) | 4.2 (11) | 0.74 |
| Less Physically Active | Adequately Physically Active | ||
|---|---|---|---|
| % (N) | % (N) | p | |
| During 6 months before pregnancy | |||
| Non-GDM | 85.9 (601) | 93.0 (238) | 0.0025 |
| GDM | 14.1 (99) | 7.0 (18) | |
| First trimester | |||
| Non-GDM | 87.0 (662) | 90.8 (177) | 0.18 |
| GDM | 13.0 (99) | 9.2 (18) | |
| Second trimester | |||
| Non-GDM | 87.3 (638) | 89.3 (201) | 0.49 |
| GDM | 12.7 (93) | 10.7 (24) | |
| Third trimester | |||
| Non-GDM | 87.6 (680) | 88.3 (159) | 0.90 |
| GDM | 12.4 (96) | 11.7 (21) | |
| Less Physically Active | Adequately Physically Active | ||
|---|---|---|---|
| % (N) | % (N) | p | |
| Weight gain during pregnancy | |||
| During 6 months before pregnancy | |||
| Insufficient weight gain | 29.9 (210) | 36.3 (94) | 0.0611 |
| Adequate weight gain | 32.1 (225) | 32.8 (85) | 0.82 |
| Excessive weight gain | 38.0 (267) | 30.9 (80) | 0.0413 |
| First trimester | |||
| Insufficient weight gain | 29.5 (225) | 40.1 (79) | 0.0059 |
| Adequate weight gain | 32.7 (250) | 30.5 (60) | 0.61 |
| Excessive weight gain | 37.8 (289) | 29.4 (58) | 0.0306 |
| Second trimester | |||
| Insufficient weight gain | 30.7 (225) | 34.8 (79) | 0.25 |
| Adequate weight gain | 32.0 (235) | 33.0 (75) | 0.81 |
| Excessive weight gain | 37.3 (274) | 32.3 (73) | 0.18 |
| Third trimester | |||
| Insufficient weight gain | 30.6 (239) | 35.9 (65) | 0.18 |
| Adequate weight gain | 32.4 (253) | 31.5 (57) | 0.86 |
| Excessive weight gain | 37.0 (288) | 32.6 (59) | 0.30 |
| Pregnancy duration | |||
| During 6 months before pregnancy | |||
| Premature birth | 4.4 (31) | 4.6 (12) | 0.86 |
| Term delivery | 88.6 (622) | 92.3 (239) | 0.12 |
| Post-term delivery | 7.0 (49) | 3.1 (8) | 0.0213 |
| First trimester | |||
| Premature birth | 4.3 (33) | 5.1 (10) | 0.70 |
| Term delivery | 89.4 (683) | 90.3 (178) | 0.80 |
| Post-term delivery | 6.3 (48) | 4.6 (9) | 0.50 |
| Second trimester | |||
| Premature birth | 4.5 (33) | 4.4 (10) | 1.00 |
| Term delivery | 89.5 (657) | 89.9 (204) | 1.00 |
| Post-term delivery | 6.0 (44) | 5.7 (13) | 1.00 |
| Third trimester | |||
| Premature birth | 4.2 (33) | 5.5 (10) | 0.43 |
| Term delivery | 89.5 (698) | 90.1 (163) | 0.89 |
| Post-term delivery | 6.3 (49) | 4.4 (8) | 0.39 |
| Type of delivery | |||
| During 6 months before pregnancy | |||
| Vaginal delivery | 60.0 (421) | 60.6 (157) | 0.88 |
| Caesarean section (medical indications) | 36.3 (255) | 34.8 (90) | 0.70 |
| Caesarean section (undefined indications) | 3.7 (26) | 4.6 (12) | 0.58 |
| First trimester | |||
| Vaginal delivery | 58.9 (450) | 65.0 (128) | 0.12 |
| Caesarean section (medical indications) | 37.6 (287) | 29.4 (58) | 0.0373 |
| Caesarean section (undefined indications) | 3.5 (27) | 5.6 (11) | 0.22 |
| Second trimester | |||
| Vaginal delivery | 60.4 (443) | 59.5 (135) | 0.82 |
| Caesarean section (medical indications) | 36.2 (266) | 34.8 (79) | 0.75 |
| Caesarean section (undefined indications) | 3.4 (25) | 5.7 (13) | 0.12 |
| Third trimester | |||
| Vaginal delivery | 59.7 (466) | 61.9 (112) | 0.61 |
| Caesarean section (medical indications) | 37.3 (291) | 29.8 (54) | 0.07 |
| Caesarean section (undefined indications) | 3.0 (23) | 8.3 (15) | 0.0023 |
| Newborn birth weight | |||
| During 6 months before pregnancy | |||
| Birth weight <2500 g | 4.3 (30) | 5.4 (14) | 0.49 |
| Birth weight 2500 g–4000 g | 84.3 (592) | 84.6 (219) | 1.00 |
| Birth weight >4000 g | 11.4 (80) | 10.0 (26) | 0.64 |
| First trimester | |||
| Birth weight <2500 g | 4.2 (32) | 6.1 (12) | 0.25 |
| Birth weight 2500 g–4000 g | 84.8 (648) | 82.7 (163) | 0.51 |
| Birth weight >4000 g | 11.0 (84) | 11.2 (22) | 1.00 |
| Second trimester | |||
| Birth weight <2500 g | 4.5 (33) | 4.8 (11) | 0.86 |
| Birth weight 2500 g–4000 g | 84.3 (619) | 84.6 (192) | 1.00 |
| Birth weight >4000 g | 11.2 (82) | 10.6 (24) | 0.90 |
| Third trimester | |||
| Birth weight <2500 g | 4.4 (34) | 5.5 (10) | 0.55 |
| Birth weight 2500 g–4000 g | 84.5 (659) | 84.0 (152) | 1.00 |
| Birth weight >4000 g | 11.1 (87) | 10.5 (19) | 0.90 |
Disclaimer/Publisher’s Note: The statements, opinions and data contained in all publications are solely those of the individual author(s) and contributor(s) and not of MDPI and/or the editor(s). MDPI and/or the editor(s) disclaim responsibility for any injury to people or property resulting from any ideas, methods, instructions or products referred to in the content. |
© 2023 by the authors. Licensee MDPI, Basel, Switzerland. This article is an open access article distributed under the terms and conditions of the Creative Commons Attribution (CC BY) license (https://creativecommons.org/licenses/by/4.0/).
Share and Cite
Kruszewski, A.; Przybysz, P.; Kacperczyk-Bartnik, J.; Dobrowolska-Redo, A.; Romejko-Wolniewicz, E. Physical Activity during Preconception Impacts Some Maternal Outcomes—A Cross-Sectional Study on a Population of Polish Women. Int. J. Environ. Res. Public Health 2023, 20, 3581. https://doi.org/10.3390/ijerph20043581
Kruszewski A, Przybysz P, Kacperczyk-Bartnik J, Dobrowolska-Redo A, Romejko-Wolniewicz E. Physical Activity during Preconception Impacts Some Maternal Outcomes—A Cross-Sectional Study on a Population of Polish Women. International Journal of Environmental Research and Public Health. 2023; 20(4):3581. https://doi.org/10.3390/ijerph20043581
Chicago/Turabian StyleKruszewski, Adrian, Paulina Przybysz, Joanna Kacperczyk-Bartnik, Agnieszka Dobrowolska-Redo, and Ewa Romejko-Wolniewicz. 2023. "Physical Activity during Preconception Impacts Some Maternal Outcomes—A Cross-Sectional Study on a Population of Polish Women" International Journal of Environmental Research and Public Health 20, no. 4: 3581. https://doi.org/10.3390/ijerph20043581
APA StyleKruszewski, A., Przybysz, P., Kacperczyk-Bartnik, J., Dobrowolska-Redo, A., & Romejko-Wolniewicz, E. (2023). Physical Activity during Preconception Impacts Some Maternal Outcomes—A Cross-Sectional Study on a Population of Polish Women. International Journal of Environmental Research and Public Health, 20(4), 3581. https://doi.org/10.3390/ijerph20043581

