Structural Model for Socially Sustainable Public Housing Decision-Making in Chile
Abstract
1. Introduction
2. Literature Review
2.1. Social Sustainability in Public Housing
2.2. Social Assessment Criteria for Housing
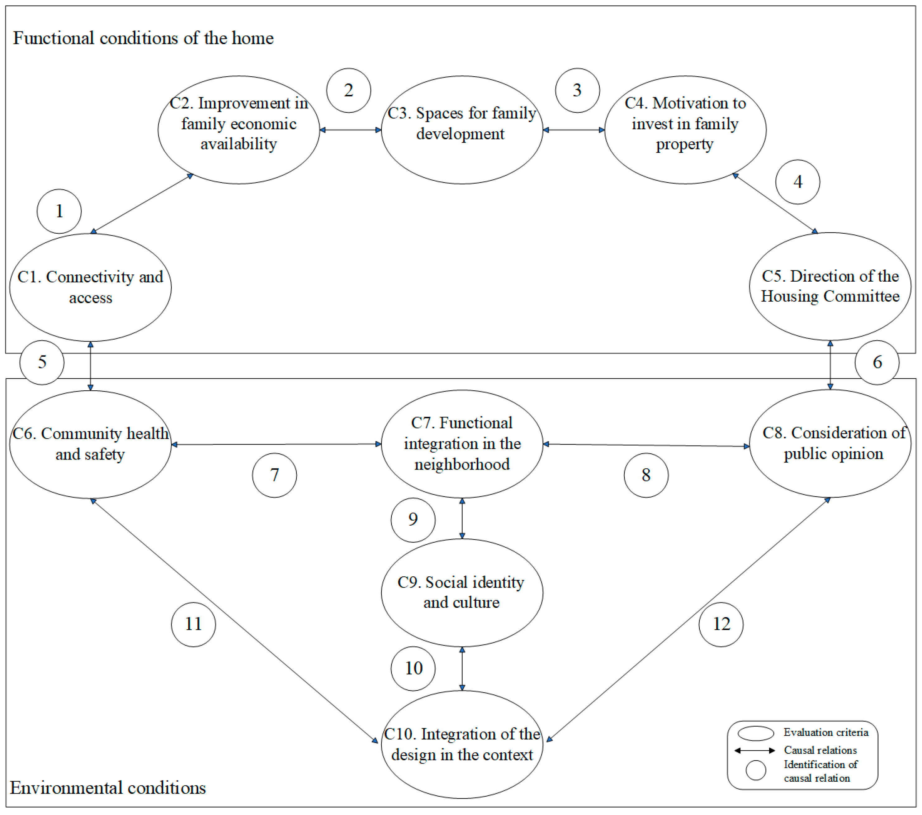
3. Theoretical Model and Hypothesis
3.1. Theoretical Model
3.2. Research Hypothesis
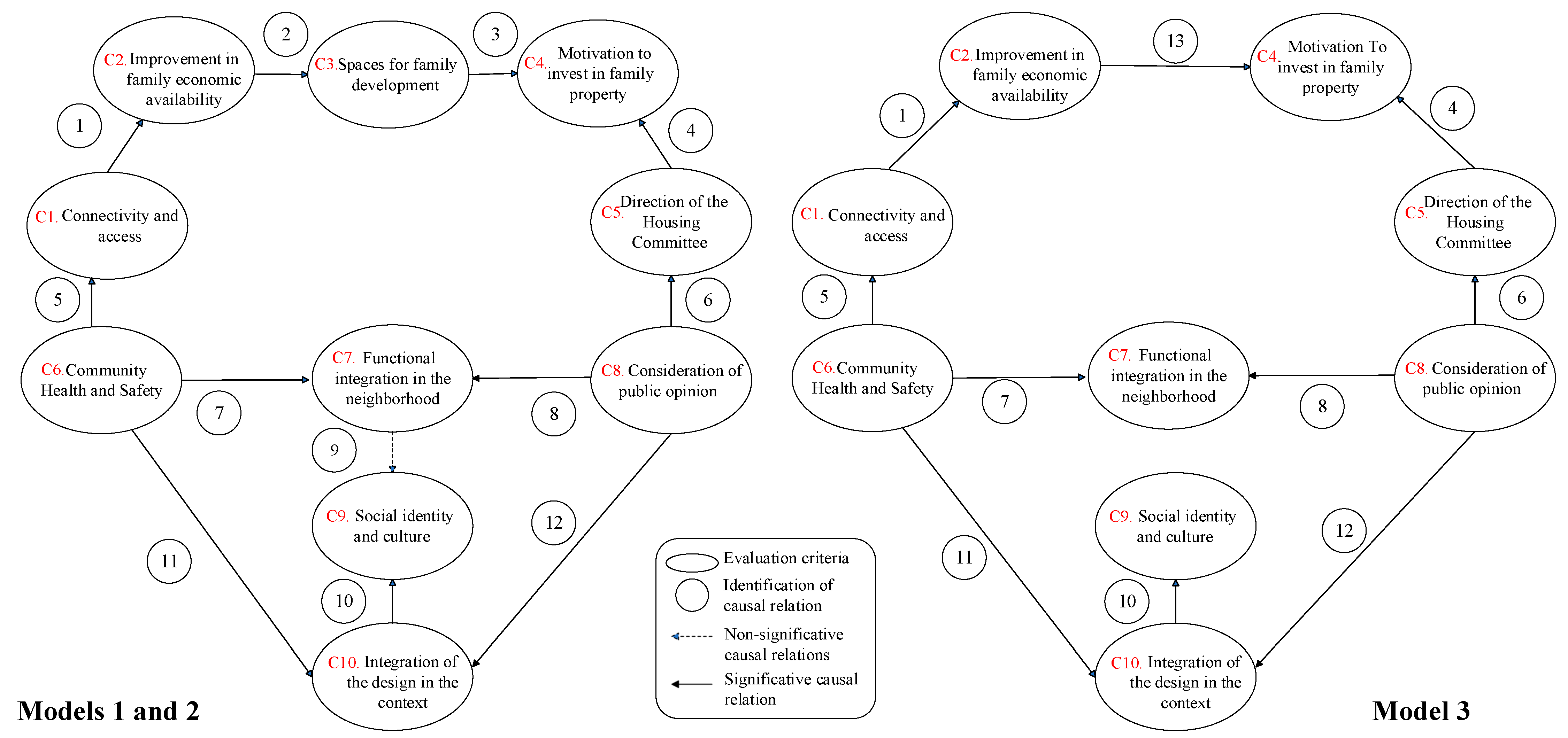
- R1. Connectivity and access/Improvement in family economic availability.
- R2. Spaces for family development/Improvement in family economic availability.
- R3. Spaces for family development/Motivation to invest in family property.
- R4. Direction of the Housing Committee/Motivation to invest in family property.
- R5. Community Health and Safety/Connectivity and access.
- R6. Direction of the Housing Committee/Consideration of public opinion.
- R7. Community health and safety/Functional integration in the neighborhood.
- R8. Consideration of public opinion/Functional integration in the neighborhood.
- R9. Functional integration in the neighborhood / Social identity and culture.
- R10. Integration of the design in the context/Social identity and culture.
- R11. Community health and safety/Integration of design in the context.
- R12. Consideration of public opinion/Integration of the design in the context.
4. Research Method
4.1. Structural Equations Models
4.2. Questionnaire
5. Results
6. Discussion
7. Conclusions
Author Contributions
Funding
Institutional Review Board Statement
Informed Consent Statement
Data Availability Statement
Acknowledgments
Conflicts of Interest
References
- Eizenberg, E.; Jabareen, Y. Social Sustainability: A New Conceptual Framework. Sustainability 2017, 9, 68. [Google Scholar] [CrossRef]
- Pizarro, J.; Videla, M. Políticas Habitacionales en Latinoamérica Análisis Comparado de Políticas de Vivienda en Seis Países de la Region; Centro de Investigación Social de Un Techo para Chile: Santiago de Chile, Chile, 2010; Volume 7, pp. 2–14. [Google Scholar]
- DIPRES. Informe Final: Evaluación de Impacto Programas Fondo Solidario de Vivienda I y II del MINVU; Guernica Consultores: Santiago, Chile, 2012. [Google Scholar]
- Rodríguez, I. Vivienda social Latinoamericana: La clonación del paisaje de la exclusión. ACE 2006, 1, 20–55. [Google Scholar] [CrossRef]
- Quispe, J.; Arias, T.; Maquet, P. El problema de la vivienda en el Perú, retos y perspectivas. Rev. INVI 2005, 20, 20–44. [Google Scholar] [CrossRef]
- López, E. The fallacy of poverty at ‘vertical ghettos’. ARQ 2017, 98, 149–153. [Google Scholar]
- Gilbert, A. Housing in Latin America; Integration and Regional Programs Department, INDES: Washington, DC, USA, 2001; Available online: https://publications.iadb.org/en/publication/16502/housing-latin-america (accessed on 20 January 2023).
- Maldonado, V.; Sierra, L.; Loyola, M. Social Contribution of Housing on Vulnerable Populations: A Case Study for the Region of la Araucanía. IOP Conf. Ser. Earth Environ. Sci. 2020, 503, 012089. [Google Scholar] [CrossRef]
- Salingaros, N.; Brain, D.; Duany, A.; Mehaffy, M.; Philibert-Petit, E. Vivienda Social en Latinoamérica: Una metodología para utilizar procesos de autoorganización. In Proceedings of the Congreso Iberoamericano de Vivienda Social, Florianopolis, Brasil, 5–8 April 2006; pp. 1–59. Available online: https://www.g-22.org/uploads/1/1/9/3/11936477/vivienda_social._configuracion.pdf (accessed on 20 January 2023).
- Abdul-Rahman, H.; Wang, C.; Wood, L.; Ebrahimi, M. Integrating and ranking sustainability criteria for housing. Proc. Inst. Civ. Eng. Eng. Sustain. 2015, 169, 3–30. [Google Scholar] [CrossRef]
- Abed, A. Assessment of social sustainability: A comparative analysis. Proc. Inst. Civ. Eng. Urban Des. Plan. 2017, 170, 72–82. [Google Scholar] [CrossRef]
- Jafari, A.; Valentin, V.; Bogus, S. Identification of Social Sustainability Criteria in Building Energy Retrofit Projects. J. Constr. Eng. 2019, 145, 1–11. [Google Scholar] [CrossRef]
- Valdes-Vasquez, R.; Klotz, L. Considering Social Dimensions of Sustainability During Construction Project Planning and Design. Int. J. Environ. Cult. Econ. Soc. Sustain. 2010, 6, 167–180. [Google Scholar] [CrossRef]
- Corporación de Desarrollo Tecnológico (CDT). Guía de Desarrollo Sustentable de Proyectos Inmobiliarios, 1st ed.; Contreras, J., Ed.; Working Document; Chilean Chamber of Construction (CChC): Santiago de Chile, Chile, 2015. [Google Scholar]
- Cámara Chilena de la construcción (CChC). Balance de Vivienda y Entorno Urbano 2019; Serey, D., Valdés, F., Eds.; Work Document; Chilean Chamber of Construction (CChC): Santiago de Chile, Chile, 2019. [Google Scholar]
- Ministerio de Vivienda y Urbanismo (MINVU). D.S. N°49 de 2011. Aprueba Reglamento del Programa de Fondo Solidario de Elección de Vivienda; Diario Oficial de Chile 23 julio de 2020; Ministerio de Vivienda y Urbanismo (MINVU): Santiago de Chile, Chile, 2020.
- Ministerio de Vivienda y Urbanismo (MINVU). Manual Para el Diseño y Ejecución Planes de Habilitación Social; Work Document; Government of Chile: Santiago de Chile, Chile, 2008.
- Ministerio de vivienda y urbanismo (MINVU). Manual de Aplicación de la Certificación Vivienda Sustentable; Work Document; Government of Chile, División Técnica de Estudio y Fomento Habitacional (DITEC): Santiago de Chile, Chile, 2019.
- White, I.; Nandedkar, G. The housing crisis as an ideological artefact: Analysing how political discourse defines, diagnoses, and responds. Hous. Stud. 2019, 36, 213–234. [Google Scholar] [CrossRef]
- Vanclay, F. Conceptualising social impact. Environ. Impact Assess. Rev. 2002, 22, 183–211. [Google Scholar] [CrossRef]
- Slootweg, R.; Vanclay, F.; Van Schooten, M. Function evaluation as a framework for the integration of social and environmental impact assessment. Impact Assess. Proj. Apprais. 2001, 19, 19–28. [Google Scholar] [CrossRef]
- Ruguiero, A. Aspectos teóricos de la vivienda en relación al habitar. INVI 2000, 15, 67–97. [Google Scholar] [CrossRef]
- Kalfaoglu, H. Understanding Social Sustainability in Housing Form the Case Study “Wohnen Mit Uns” in Vienna and Adaptibility to Turkey. Int. J. Archit. Plan. 2017, 5, 87–109. [Google Scholar] [CrossRef]
- Mulliner, E.; Maliene, V. Criteria for sustainable housing affordability. In Proceedings of the 8th International Conference on Environmental Engineering, ICEE, Vilna, Lithuania, 19–20 May 2011. [Google Scholar]
- ONU HABITAT. Déficit Habitacional en América latina y el Caribe: Una Herramienta Para el Diagnóstico y el Desarrollo de Políticas Efectivas en Vivienda y Hábitat; Working Document; ONU: Nairobi, Kenia, 2015; Available online: https://unhabitat.org/deficit-habitacional-en-america-latina-y-el-caribe (accessed on 20 January 2023).
- Dempsey, N.; Bramley, G.; Power, S.; Brown, C. The social dimension of sustainable development: Defining urban social sustainability. Sustain. Dev. 2011, 19, 289–300. [Google Scholar] [CrossRef]
- Vega, V.; Ruiz, R. Desarrollo sostenible y vivienda digna como punto de progreso social. Ágora U.S.B. 2017, 17, 245–254. [Google Scholar]
- Fabri, A.; Ricci, A.; da Silva, B.; Días, E.; Mattos, K.; Magalhães, K.; Gonçalves, N. Sustainable Construction in Brazil: A Proposal for Housing of Social Interest (HIS) in the New Canaan Settlement in Bauru (SP). In INCREaSE 2019: Proceedings of the 2nd International Congress on Engineering and Sustainability in the XXI Century, 1st ed.; Monteiro, J., Silva, A., Mortal, A., Moreira, M., Oliveira, M., Sousa, N., Eds.; Springer: Faro, Portugal, 2019; pp. 873–886. Available online: https://link.springer.com/chapter/10.1007/978-3-030-30938-1_68 (accessed on 20 January 2023).
- Karji, A.; Woldesenbet, A.; Khanzadi, M.; Tafazzoli, M. Assessment of social sustainability indicators in mass housing construction: A case study of Mehr housing project. Sustain. Cities Soc. 2019, 50, 101697. [Google Scholar] [CrossRef]
- Yeganeh, A.; McCoy, A. Housing Policy Innovation to Integrate Environmental Sustainability with Economic Development. In INCREaSE 2019: Proceedings of the 2nd International Congress on Engineering and Sustainability in the XXI Century, 1st ed.; Monteiro, J., Silva, A., Mortal, A., Eds.; Springer: Faro, Portugal, 2019; pp. 587–602. Available online: https://link.springer.com/chapter/10.1007/978-3-030-30938-1_45 (accessed on 20 January 2023).
- Wang, P.; Shih, S.; Perng, Y. Competitive Advantage Evaluation Model of Sustainable Housing Design. Sustainability 2020, 12, 6020. [Google Scholar] [CrossRef]
- Golic, K.; Kosoric, V.; Lau, S. A Framework for Early Stages of Socially Sustainable Renovation of Multifamily Buildings with Occupants’ Participation. Sustainability 2020, 12, 8823. [Google Scholar] [CrossRef]
- Sodangi, M. Social sustainability efficacy of construction projects in the pre-construction phase. Proc. Inst. Civ. Eng. Eng. Sustain. 2019, 172, 57–67. [Google Scholar] [CrossRef]
- Sierra, L.; Yepes, V.; Pellicer, E. A review of multi-criteria assessment of the social sustainability of infrastructures. J. Clean. Prod. 2018, 187, 496–513. [Google Scholar] [CrossRef]
- Sierra, L.; Pellicer, E.; Yepes, V. Social Sustainability in the Lifecycle of Chilean Public Infrastructure. J. Constr. Eng. Manag. 2016, 142, 1–36. [Google Scholar] [CrossRef]
- Brent, A.; Labuschagne, C. Sustainable Life Cycle Management: Indicators to assess the sustainability of engineering projects and technologies. IEEE 2004, 1, 99–103. [Google Scholar] [CrossRef]
- Montalbán, M. Social Sustainability in Public-Work Procurement. Work to qualify for the degree of Ph.D of Construction Engineering. Ph.D. Thesis, Universitat Politécnica de Valencia, Valencia, Spain, 2018. [Google Scholar]
- Sierra, L.A.; Pellicer, E.; Yepes, V. Method for estimating the social sustainability of infrastructure projects. Environ. Impact Assess. Rev. 2017, 65, 41–53. [Google Scholar] [CrossRef]
- Valdes-Vasquez, R.; Klotz, L. Social sustainability considerations during planning and design: Framework of processes for construction projects. J. Constr. Eng. 2013, 139, 80–89. [Google Scholar] [CrossRef]
- Karji, A.; Woldesenbet, A.; Khanzadi, M. Social Sustainability Indicators in Mass Housing Construction. J. Archit. Eng. 2017, 127, 1–9. [Google Scholar]
- Barra, B. Modelo de Toma de Decisión Para la Evaluación de la Contribución Social en Viviendas de la Región de La Araucanía. Bachelor Thesis, Universidad de La Frontera, Temuco, Chile, 2018. [Google Scholar]
- Ministerio de Vivienda y Urbanismo (MINVU). Decreto 255. Reglamenta Programa de Protección del Patrimonio Familiar; Biblioteca del Congreso Nacional: Santiago de Chile, Chile, 2017. [Google Scholar]
- Munda, G. Social multi-criteria evaluation for urban sustainability policies. Land Use Policy 2006, 23, 86–94. [Google Scholar] [CrossRef]
- Jones, E.; Gerard, H. Foundations of Social Psychology; John Wiley & Sons, Inc.: New York, NY, USA, 1967. [Google Scholar]
- Asch, S. Psicología Social; Editorial Universitaria de Buenos Aires (Eudeba): Buenos Aires, Argentina, 1964. [Google Scholar]
- Sherif, M.; Sherif, C. Interdisciplinary Relationships in the Social Sciences, 1st ed.; Sherif, M., Sherif, C., Eds.; Routledge: New York, NY, USA, 1969. [Google Scholar]
- Rahul, M.; Verma, A. Economic impact of non-motorized transportation in Indian cities. Res. Transp. Econ. 2013, 38, 22–34. [Google Scholar] [CrossRef]
- Zambrano, X.; García, M.; Bustamante, G. Soy el que cierra y el que apaga la luz: Cuando el liderazgo de dirigentes comunitarios no empodera a la comunidad. Univ. Psychol. 2015, 14, 1159–1170. [Google Scholar] [CrossRef]
- Putnam, R. Bowling Alone: The Collapse and Revival of American Community; Simon & Schuster: New York, NY, USA, 2000. [Google Scholar]
- Stec, A.; Kordana, S.; Słyś, D. Analysing the financial efficiency of use of water and energy saving systems in single-family homes. J. Clean. Prod. 2017, 151, 193–205. [Google Scholar] [CrossRef]
- Chávez-Cortés, M. Distintas vías para abordar la sustentabilidad: Una exploración del camino seguido por el gobierno mexicano. Argum. (UAM-X) 2006, 19, 173–212. [Google Scholar]
- Duxbury, N.; Hosagrahar, J.; Pascual, J. Why must culture be at the heart of sustainable urban development? In Culture 21: Agenda 21 for Culture; United Cities and Local Governments—Committee on Culture: Barcelona, Spain, 2016; pp. 1–36. Available online: https://www.agenda21culture.net/sites/default/files/files/documents/en/culture_sd_cities_web.pdf (accessed on 20 January 2023).
- Ocampo, D. Los espacios urbanos recreativos como herramienta de productividad. Revista EAN 2008, 63, 107–206. [Google Scholar] [CrossRef]
- Kaztman, R.; Filgueira, C. Marco Conceptual Sobre Activos, Vulnerabilidad y Estructura de Oportunidades: Apoyo a la Implementación del Programa de Acción de la Cumbre Mundial Sobre Desarrollo Social; Document prepared by the ECLAC, with financial support from UNDP, within the framework of Project URU/97/017; ECLAC: Montevideo, Uruguay, 1999; pp. 7–23. Available online: https://hdl.handle.net/11362/28663 (accessed on 20 January 2023).
- Frediani, A. Sen’s capability approach as a framework to the practice of development. Dev. Pract. 2010, 20, 173–187. [Google Scholar] [CrossRef]
- Ortiz, N.; Díaz, C. Una Mirada a la vulnerabilidad social desde las familias. Rev. Mex. Sociol. 2018, 80, 611–638. [Google Scholar] [CrossRef]
- Ministerio de Vivienda y Urbanismo (MINVU). RES Exenta N° 1. 875.Texto Actualizado Fija Procedimiento para la Prestación de Servicios de Asistencia Técnica, Jurídica y Social a Programa de Vivienda Aprobado por el D.S. N° 49 (V. y U.), de 2011, y sus Modificaciones; Diario oficial de Chile 23 de Julio 2011; División Técnica de Estudios y Fomento Habitacional, Gobierno de Chile: Santiago de Chile, Chile, 2011. [Google Scholar]
- Sánchez, A.; Yepes, V. Multi-criteria assessment of alternative sustainable structures for a self-promoted, single-family home. J. Clean. Prod. 2020, 258, 120556. [Google Scholar] [CrossRef]
- Grubbauer, M.; Escobar, L. World Bank experiments in housing: Microfinance for self-organised housing in Mexico in the era of financial inclusion. Int. J. Hous. Policy 2021, 21, 534–558. [Google Scholar] [CrossRef]
- Munro, M.; Leather, P. Nest-building or investing in the future? Owner-occupiers’ home improvement behaviour. Policy Polit. 2000, 28, 511–526. [Google Scholar] [CrossRef]
- Fahmy, S. The Inner Courtyard as an Important Element in Architectural Heritage and Interior Spaces. In Conservation of Architectural Heritage, 2nd ed.; Versaci, A., Bougdah, H., Akagawa, N., Cavalagli, N., Eds.; Springer: Cham, Switzerland, 2022; pp. 71–78. [Google Scholar] [CrossRef]
- Murray, T.; Dunn, R. Household production, home improvement, and housing investment among older Americans. J. Hous. Econ. 2022, 56, 101836. [Google Scholar] [CrossRef]
- Evas, C. Residential property investment: Assessing home ownership long term viability. In Proceedings of the 2012 International Conference on Construction & Real Estate Management, Kansas City, MO, USA, 1–2 October 2012; China Architecture and Building Press: Beijing, China, 2012; Volume 2, pp. 631–634. [Google Scholar]
- Chandrasekara, D. The Influence of Social Capital on Housing Improvement: An Investigation of Sri Lankan Plantation Worker Community. J. Urban Des. 2018, 1. [Google Scholar] [CrossRef]
- Ha, S. Housing, social capital and community development in Seoul. Cities 2010, 27, 35–42. [Google Scholar] [CrossRef]
- Van Gaans, D.; Dent, E. Issues of accessibility to health services by older Australians: A review. Public Health Rev. 2018, 39, 20. [Google Scholar] [CrossRef] [PubMed]
- Ursulica, T. The relationship between health care needs and accessibility to health care services in Botosani County—Romania. Procedia Environ. Sci. 2016, 32, 300–310. [Google Scholar] [CrossRef]
- Fijalkowska, A. Measuring inhabitants’ quality of life using GIS-Based accessibility analysis. In Proceedings of the 14th International Multidisciplinary Scientific GeoConference SGEM 2014, Albena, Bulgaria, 7–26 June 2014; pp. 737–744. [Google Scholar] [CrossRef]
- Mosley, J.; Grogan, C. Representation in nonelected participatory processes: How residents understand the role of nonprofit community-based organizations. J. Public Adm. Res. Theory 2013, 23, 839–863. [Google Scholar] [CrossRef]
- Kathi, P.; Cooper, T. Democratizing the administrative state: Connecting neighborhood councils and city agencies. Public Adm. Rev. 2005, 65, 559–567. [Google Scholar] [CrossRef]
- Valente, T.; Pumpuang, P. Identifying opinion leaders to promote behavior change. Health Educ. Behav. 2007, 34, 881–896. [Google Scholar] [CrossRef]
- Ahmed, K. Evaluation of social and cultural sustainability in typical public house models in Al Ain, UAE. Int. J. Sustain. Dev. Plan. 2011, 6, 49–80. [Google Scholar] [CrossRef]
- Ahmed, K. Designing sustainable urban social housing in the United Arab Emirates. Sustainability 2017, 9, 1413. [Google Scholar] [CrossRef]
- Salas, G. Aspectos principales del espacio urbano y la seguridad ciudadana desde la perspectiva de Bogotá. Rev. Crim. 2015, 57, 301–317. [Google Scholar]
- Pothukuchi, K. Building community infrastructure for healthy communities: Evaluating action research components of an urban health research programme. Plan. Pract. Res. 2005, 20, 127–146. [Google Scholar] [CrossRef]
- Davern, M.; Gunn, L.; Whitzman, C.; Higgs, C.; Giles, B.; Simons, K.; Badland, H. Using spatial measures to test a conceptual model of social infrastructure that supports health and wellbeing. Cities Health 2017, 1, 194–209. [Google Scholar] [CrossRef]
- Jackson, J.; Gray, E. Functional fear and public insecurities about crime. Br. J. Criminol. 2010, 50, 1–22. [Google Scholar] [CrossRef]
- Gutiérrez, B.; Ciocolletto, A.; García, P. Migración, espacio público y convivencia en la región metropolitana de Barcelona. ACE 2011, 6, 335–358. [Google Scholar] [CrossRef]
- Sánchez, M. Configuración de tipologías de espacio público como catalizadores de ciudadanía: Herramientas de análisis y evaluaciones de redes urbanas para la integración socio-espacial. A+C 2015, 7, 12–27. [Google Scholar]
- Baldwin, C.; Stafford, L. The role of social infrastructure in achieving inclusive liveable communities: Voices from regional Australia. Plan. Pract. Res. 2019, 34, 18–46. [Google Scholar] [CrossRef]
- Dai, L.; Han, Q.; de Vries, B.; Wang, Y. Exploring key determinants of willingness to participate in EIA decision-making on urban infrastructure projects. Sustain. Cities Soc. 2022, 76, 103400. [Google Scholar] [CrossRef]
- Vidal, T.; Pol, E. La apropiación de espacio: Una propuesta teórica para comprender la vinculación entre las personas y los lugares. Anuario de psicología/UB J. Psychol. 2005, 36, 281–298. [Google Scholar]
- Valera, S.; Pol, E. El concepto de la identidad Social urbana: Una aproximación entre la Psicología social y la Psicologia ambiental. Anuario de psicología/UB J. Psychol. 1994, 62, 5–24. [Google Scholar]
- Salazar, A. Configuración Espacial, Capital Social e Identidad Barrial Como Factores para la Construcción del Sentido de Comunidad en el Barrio 21 de Marzo/Héroes del Morro, el Bosque, Santiago: Análisis Crítico del programa Quiero Mi Barrio. Master’s Thesis, Universidad de Chile, Santiago, Chile, 2017. Available online: https://repositorio.uchile.cl/handle/2250/143682?show=full (accessed on 20 January 2023).
- Ministerio de Vivienda y Urbanismo (MINVU). Informe Final de Evaluación Programa de Recuperación de Barrios “Quiero mi Barrio”; Working Document; Government of Chile: Santiago de Chile, Chile, 2010.
- Portal, M. La cuestión de la identidad urbana: Una reflexión teórica. BBA A 1993, 27, 57–73. [Google Scholar]
- Organización Mundial de la Salud & ONU-Habitat. Integrar la Salud en la Planificación Urbana y Territorial; Working Document; ONU-Hábitat: Nairobi, Kenia, 2020; Available online: https://unhabitat.org/es/integrating-health-in-urban-and-territorial-planning-a-sourcebook-for-urban-leaders-health-and (accessed on 20 January 2023).
- Maturana, H.; Varela, F. De Máquinas y Seres Vivos, 5th ed.; Editorial Universitaria: Santiago, Chile, 1998. [Google Scholar]
- Fundación Conde del Valle de Salazar; Universidad Politecnica de Madrid (U.P.M); Gobierno de España. Guía Para la Elaboración de Estudios del Medio Físico, 4th ed.; Fundación Conde del Valle de Salazar (E.T.S.I de Montes): Madrid, Spain, 2014; pp. 778–785. Available online: https://oa.upm.es/55224/1/Guia_para_la_elaboracion_de_estudios_del_medio_fisico_2.pdf (accessed on 20 January 2023).
- Friedman, B.; Kahn, P.; Borning, A. Value sensitive design: Theory and methods. UW CSE Tech. Rep. 2002, 2, 12. [Google Scholar]
- Kline, R. Principles, and Practice of Structural Equation Modeling, 4th ed.; Guilford Press: New York, NY, USA, 2016. [Google Scholar]
- Arbuckle, J. IBM® SPSS® Amos™ 24 User’s Guide; IBM SPSS: Chicago, IL, USA, 2016. [Google Scholar]
- Doral, F.; Rodríguez, I.; Meseguer, A. Modelos de ecuaciones estructurales en investigaciones de ciencias sociales: Experiencia de uso en Facebook. RCS 2017, 24, 22–40. [Google Scholar]
- Cupani, M. Análisis de Ecuaciones Estructurales: Conceptos. etapas de desarrollo y un ejemplo de aplicación. Rev. Tesis. 2012, 2, 186–199. [Google Scholar]
- Lizana, M.; Carrasco, J.-A.; Tudela, A. Studying the relationship between activity participation. social networks. expenditures and travel behavior on leisure activities. Transportation 2019, 47, 1765–1786. [Google Scholar] [CrossRef]
- Hu, L.; Bentler, P.M. Cutoff criteria for fit indexes in covariance structure analysis: Conventional criteria versus new alternatives. Struct. Equ. Model. A Multidiscip. J. 1999, 6, 1–55. [Google Scholar] [CrossRef]
- Pérez, R.; Andújar, M.; Mora, H.; Gilart, V.; Mollá, R. Participatory Management to Improve Accessibility in Consolidated Urban Environments. Sustainability 2021, 13, 8323. [Google Scholar] [CrossRef]
- Ministerio de Vivienda y Urbanismos (MINVU). Supreme Decree D.S: 50/2015 of Government of Chile. Modifica Decreto N° 47 de Vivienda y Urbanismo, Ordenanza General de Urbanismo y Construccion Chile (OGUC) y Actualiza Susu Normas a las Disposiciones de la Ley N° 20422, Sobre Igualdad de Oportunidades e Inclusion Social de Personas con Discapacidad; Biblioteca de Congreso Nacional: Santiago de Chile, Chile, 2016; Available online: https://www.bcn.cl/leychile/navegar?idNorma=1088117 (accessed on 20 January 2023).
- Roque, A.; Pijawka, D.; Wütich, A. The role of social capital in resiliency: Disaster recovery in Puerto Rico. RHCPP 2020, 11, 204–235. [Google Scholar] [CrossRef]
- Pilon, A.F. “The Right to the City”: An Ecosystemic Approach to Better Cities, Better Life. University Library of Munich, MPRA Paper No. 25572, 2010. Available online: http://mpra.ub.uni-muenchen.de/25572/1/MPRA_paper_25572.pdf (accessed on 20 January 2023).


| Social Criterion | Description |
|---|---|
| Family economic availability | Aspects that imply a change in the family income. For example, elimination of rent, transportation expenses, energy saving, among others. |
| Motivation to invest in family property | Incentive for families to have their own house and to invest in it. |
| Space for family development | Suitable dimensions of the space of a house, such that the family members can undertake their activities appropriately. |
| Direction of the Housing Committee | This refers to the management of the committee directors (community leaders) that promotes action to access public housing subsidies. It is focused on the union of the organized group that constitutes social capital. |
| Connectivity and access | Access to the different types of basic services that enable an optimal quality of life (includes access to schools, health centers, safety, public transport, leisure infrastructure, among others). |
| Community health and safety | Every aspect that contributes to health and safety in the neighborhood. For example, garbage treatment plans, capacity of emergency services close to the neighborhood, among others. |
| Functional integration in the neighborhood | The capacity and diversity of urban infrastructure to enable entertainment, cultural–social development and the inclusion of physically challenged people in the neighborhood. |
| Consideration of public opinion | This refers to all the opinions of the families in the application process, planning and selection of the type of house. Projects prepared participatively are considered. |
| Social identity and culture | This refers to promoting cultural relevance in the neighborhood according to the social and cultural diversity of the families, and the presence and valuation of the historical or natural heritage. |
| Integration of the design in the context | This refers to the harmonic design of a project, so that it does not disturb the landscape or is adapted to the wider context in which it is located. |
| Type | Characteristic | Quantity | Percentage |
|---|---|---|---|
| Academic level | Technical | 7 | 4% |
| University | 144 | 76% | |
| Graduate studies | 37 | 20% | |
| Professional | Construction engineer | 58 | 31% |
| Social worker | 37 | 20% | |
| Architect | 42 | 22% | |
| Others | 50 | 27% | |
| Work Experience | 1 to 2 years | 26 | 14% |
| 3 to 10 years | 86 | 46% | |
| 11 to 15 years | 36 | 19% | |
| More than 15 years | 39 | 21% | |
| Institution | (Consultant) Technical assistance entity | 76 | 40% |
| SERVIU 1 | 39 | 21% | |
| MINVU 2 | 3 | 2% | |
| Builder | 13 | 7% | |
| Municipal | 10 | 5% | |
| Others | 47 | 25% |
| Criterion | Indicator | Factor Loading | Cronbach | AVE | CR |
|---|---|---|---|---|---|
| C1 | Frequency of public transport. | 0.66 | 0.746 | 0.57 | 0.84 |
| Distance to public and retail services. | 0.81 | ||||
| Capacity of adjacent services (health clinic, schools, police). | 0.82 | ||||
| Accessibility for ecological modes of transport (walking, cycling, etc.). | 0.72 | ||||
| C2 | Saving through good connectivity and transport offering. | 0.68 | 0.601 | 0.56 | 0.79 |
| Saving in heating. | 0.79 | ||||
| Saving by leasing or dividend. | 0.77 | ||||
| C3 | Distribution of a more customized space. | 0.71 | 0.630 | 0.52 | 0.76 |
| Heating. | 0.71 | ||||
| Outside noise. | 0.74 | ||||
| C4 | Existence and influence of an organizing committee. | 0.87 | 0.747 | 0.68 | 0.86 |
| Committee promotes the enhancement of family property. | 0.89 | ||||
| Complementary subsidy stimulates family property. | 0.64 | ||||
| C5 | Number of activities by the committee. | 0.86 | 0.753 | 0.66 | 0.85 |
| Tenure of community leaders. | 0.88 | ||||
| Percentage of support to the community leaders. | 0.69 | ||||
| C6 | Community space equipment (lighting, benches, etc.). | 0.68 | 0.646 | 0.49 | 0.79 |
| Absence of uncultivated (not equipped) spaces in the environment. | 0.70 | ||||
| Access to emergency services (health centers, police, etc.). | 0.72 | ||||
| Geographic security of the location. | 0.69 | ||||
| C7 | Diversity of equipment (benches, sports equipment, etc.). | 0.87 | 0.710 | 0.63 | 0.84 |
| Capacity of equipment. | 0.88 | ||||
| Universal accessibility design. | 0.61 | ||||
| C8 | The selection of attributes of the committee’s family diagnosis record. | 0.80 | 0.770 | 0.68 | 0.86 |
| Free opinion of the committee members. | 0.87 | ||||
| The percentage of committee agreement. | 0.80 | ||||
| C9 | Diversity and culture. | 0.89 | 0.800 | 0.72 | 0.88 |
| Contextual historical and cultural heritage. | 0.82 | ||||
| Diversity and empathy. | 0.83 | ||||
| C10 | Participatory design. | 0.75 | 0.727 | 0.57 | 0.84 |
| Harmony of design by policy conditions. | 0.74 | ||||
| Design harmony through environmental disturbance study. | 0.81 | ||||
| Design harmony through architecture of the project. | 0.72 |
| Goodness-of-Fit Statistics | Model 1 | Model 2 | Model 3 |
|---|---|---|---|
| RMSEA | 0.066 | 0.066 | 0.065 |
| PNFI | 0.613 | 0.614 | 0.639 |
| IFI | 0.818 | 0.819 | 0.846 |
| CFI | 0.814 | 0.815 | 0.843 |
| Degrees of freedom | 483 | 484 | 394 |
| Chi-squared | 879.750 | 879.888 | 700.270 |
| Relation | Variables | Model 1 | Model 2 | Model 3 | |||||
|---|---|---|---|---|---|---|---|---|---|
| Estimate (t-Statistic) | p | Estimate (t-Statistic) | p | Estimate (t-Statistic) | p | ||||
| R1 | Connectivity and access (C1) | / | Improvement family economic availability (C2) | 0.475 (4.66) | *** | 0.476 (4.66) | *** | 0.346 (3.73) | *** |
| R2 | Improvement family economic availability (C2) | / | Spaces for family development (C3) | 0.951 (4.77) | *** | 0.951 (4.77) | *** | - | - |
| R3 | Spaces for family development (C3) | / | Motivation to invest in family property (C4) | 0.435 (3.04) | 0.002 | 0.435 (3.04) | 0.002 | - | - |
| R4 | Direction of the Housing Committee (C5) | / | Motivation to invest in family property (C4) | 0.264 (4.33) | *** | 0.264 (4.33) | *** | 0.366 (5.56) | *** |
| R5 | Community health and safety (C6) | / | Connectivity and access (C1) | 0.531 (4.07) | *** | 0.531 (4.07) | *** | 0.443 (3.62) | *** |
| R6 | Consideration of public opinion (C8) | / | Direction of the Housing Committee (C5) | 0.937 (6.27) | *** | 0.939 (6.28) | *** | 0.969 (6.45) | *** |
| R7 | Community health and safety (C6) | / | Functional integration in the neighborhood (C7) | 0.690 (5.14) | *** | 0.692 (5.15) | *** | 0.671 (5.06) | *** |
| R8 | Consideration of public opinion (C8) | / | Integration of the design in the context (C10) | 0.420 (4.55) | *** | 0.420 (4.55) | *** | 0.442 (4.72) | *** |
| R9 | Functional integration in the neighborhood (C7) | / | Social identity and culture (C9) | 0.033 (0.40) | 0.686 | - | - | - | - |
| R10 | Integration of the design in the context (C10) | / | Social identity and culture (C9) | 0.875 (5.45) | *** | 0.909 (5.92) | *** | 0.875 (5.48) | *** |
| R11 | Community health and safety (C6) | / | Integration of the design in the context (C10) | 0.258 (2.97) | 0.003 | 0.265 (3.13) | 0.002 | 0.235 (2.79) | 0.005 |
| R12 | Consideration of public opinion (C8) | / | Integration of the design in the context (C10) | 0.685 (5.58) | *** | 0.684 (5.58) | *** | 0.701 (5.63) | *** |
| R13 | Improvement family economic availability (C2) | / | Motivation to invest in family property (C4) | - | - | - | - | 0.305 (3.88) | *** |
Disclaimer/Publisher’s Note: The statements, opinions and data contained in all publications are solely those of the individual author(s) and contributor(s) and not of MDPI and/or the editor(s). MDPI and/or the editor(s) disclaim responsibility for any injury to people or property resulting from any ideas, methods, instructions or products referred to in the content. |
© 2023 by the authors. Licensee MDPI, Basel, Switzerland. This article is an open access article distributed under the terms and conditions of the Creative Commons Attribution (CC BY) license (https://creativecommons.org/licenses/by/4.0/).
Share and Cite
Sierra, L.; Lizana, M.; Pino, C.; Ilaya-Ayza, A.; Neculman, B. Structural Model for Socially Sustainable Public Housing Decision-Making in Chile. Int. J. Environ. Res. Public Health 2023, 20, 2543. https://doi.org/10.3390/ijerph20032543
Sierra L, Lizana M, Pino C, Ilaya-Ayza A, Neculman B. Structural Model for Socially Sustainable Public Housing Decision-Making in Chile. International Journal of Environmental Research and Public Health. 2023; 20(3):2543. https://doi.org/10.3390/ijerph20032543
Chicago/Turabian StyleSierra, Leonardo, Maximiliano Lizana, Catalina Pino, Amilkar Ilaya-Ayza, and Briguitte Neculman. 2023. "Structural Model for Socially Sustainable Public Housing Decision-Making in Chile" International Journal of Environmental Research and Public Health 20, no. 3: 2543. https://doi.org/10.3390/ijerph20032543
APA StyleSierra, L., Lizana, M., Pino, C., Ilaya-Ayza, A., & Neculman, B. (2023). Structural Model for Socially Sustainable Public Housing Decision-Making in Chile. International Journal of Environmental Research and Public Health, 20(3), 2543. https://doi.org/10.3390/ijerph20032543

