An Integrated Approach to Workplace Mental Health: A Scoping Review of Instruments That Can Assist Organizations with Implementation
Abstract
1. Introduction
1.1. An Overview of an Integrated Approach to Workplace Mental Health
1.2. Implementation of an Integrated Approach to Workplace Mental Health
1.3. Aim of the Present Study
“What instruments are available to assist organizations with the process of implementing an integrated approach to workplace mental health?”
2. Materials and Methods
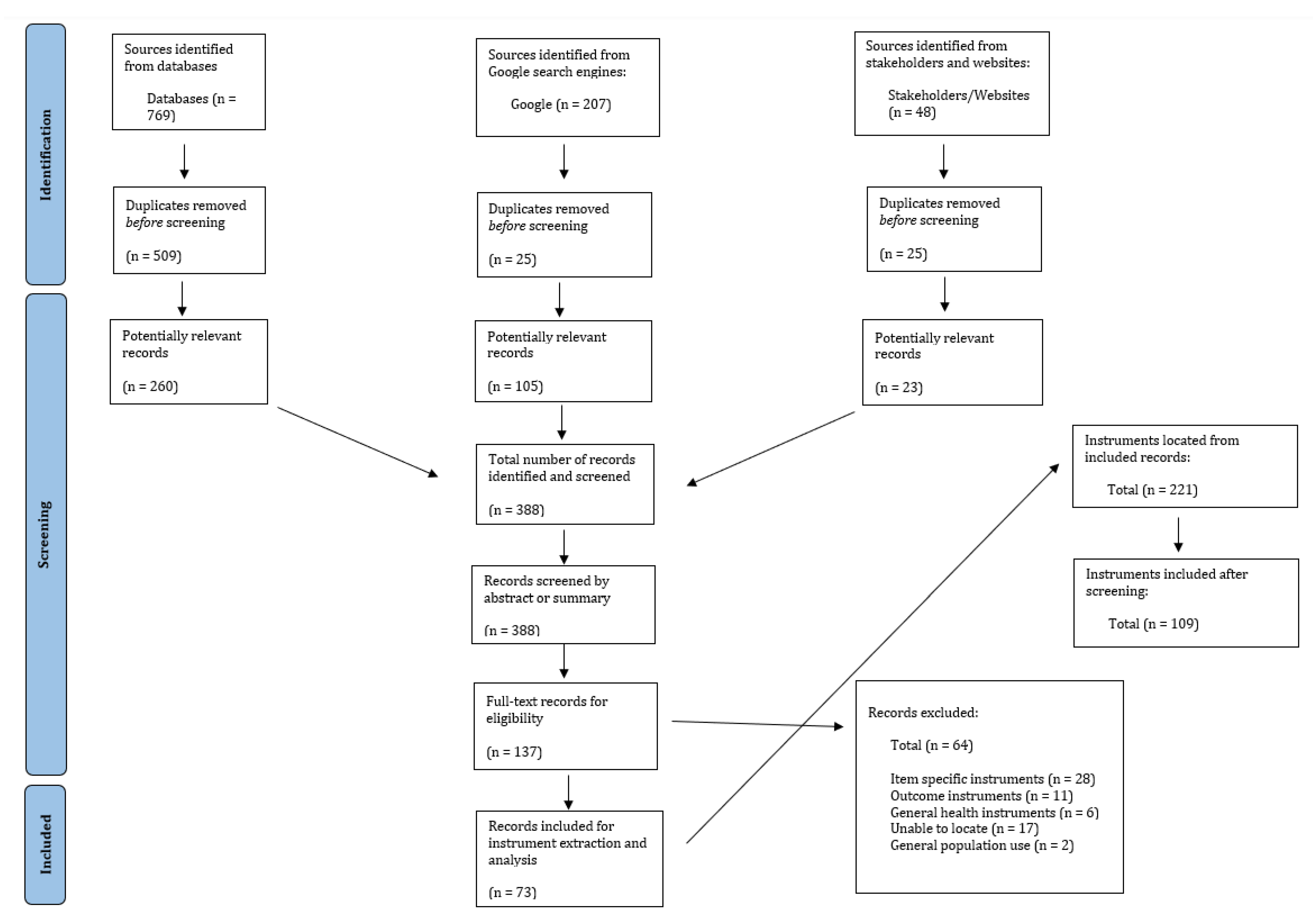
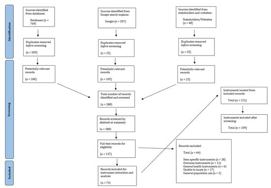
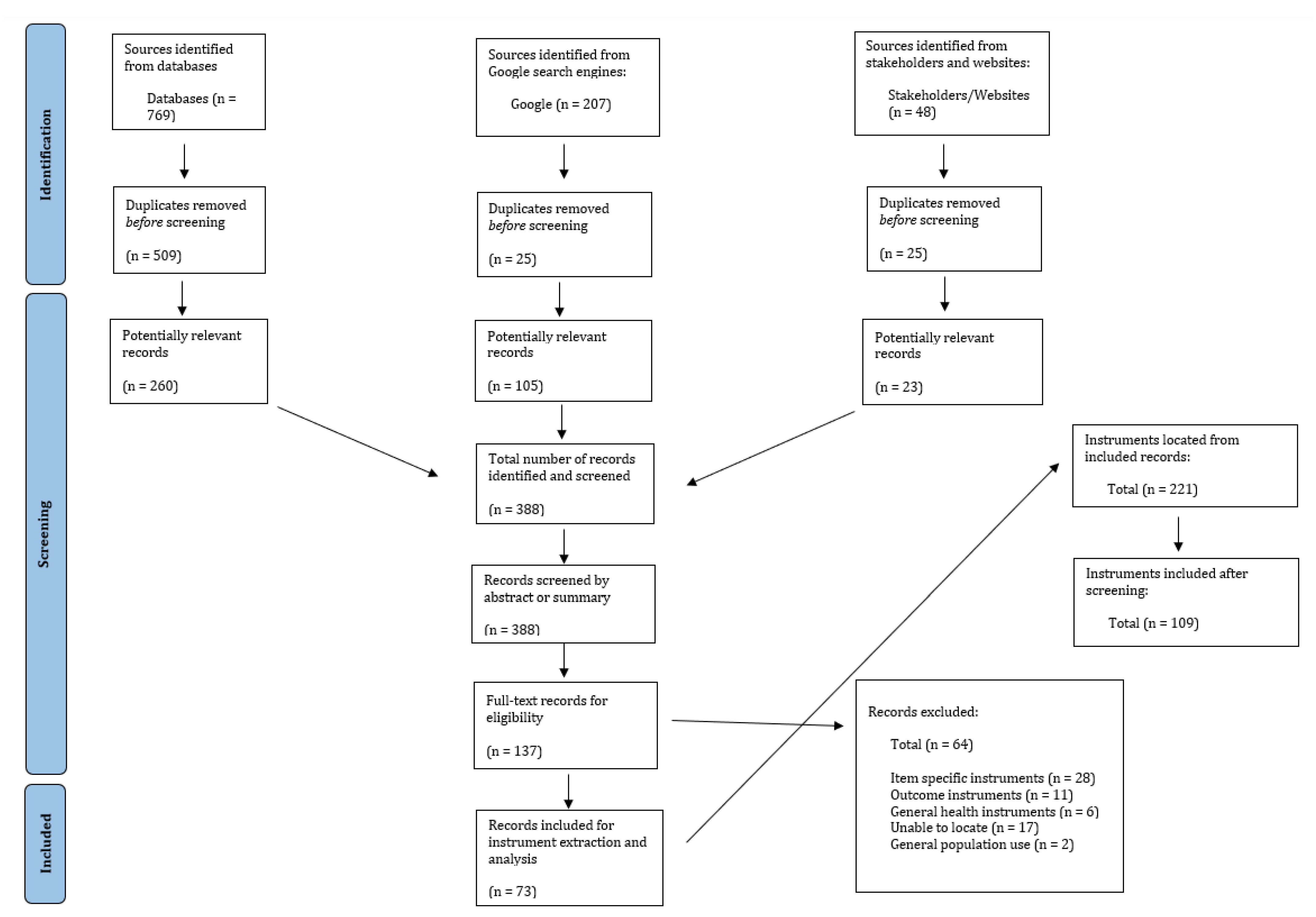
2.1. Study Design and Protocol
2.2. Operationalizing ‘Workplace Mental Health Instruments’
2.3. Eligibility Criteria
2.4. Information Sources and Search
2.5. Selection of Sources of Evidence
2.6. Data Charting Process/Data Items
3. Results
3.1. Synthesis of Results
3.2. Results and Synthesis of Individual Sources of Evidence
4. Discussion
Limitations and Recommendations for Future Research
5. Conclusions
Author Contributions
Funding
Institutional Review Board Statement
Informed Consent Statement
Data Availability Statement
Acknowledgments
Conflicts of Interest
Appendix A
References
- OECD. Fit Mind, Fit Job: From Evidence to Practice in Mental Health and Work; Mental Health and Work; OECD Publishing: Paris, France, 2015; ISBN 978-92-64-22828-3. [Google Scholar]
- World Health Organization. WHO Guidelines on Mental Health at Work; World Health Organization: Geneva, Switzerland, 2022; ISBN 9789240053052. [Google Scholar]
- Bloom, D.E.; Cafiero, E.T.; Jané-Llopis, E.; Abrahams-Gessel, S.; Bloom, L.R.; Fathima, S.; Feigl, A.B.; Gaziano, T.; Mowafi, M.; Pandya, A.; et al. The Global Economic Burden of Noncommunicable Diseases; World Economic Forum: Geneva, Switzerland, 2011. [Google Scholar]
- International Labor Organization. The Work Stress Conundrum. Available online: https://www.ilo.org/safework/events/safeday/33thinkpieces/WCMS_681594/lang--en/index.htm (accessed on 23 December 2022).
- Harvey, S.B.; Joyce, S.; Tan, L.; Johnson, A.; Nguyen, H.; Modini, M.; Groth, M. Developing a Mentally Healthy Workplace: A Review of the Literature; National Mental Health Commission: Sydney, Australia, 2014.
- LaMontagne, A.D.; Martin, A.; Page, K.M.; Reavley, N.J.; Noblet, A.J.; Milner, A.J.; Keegel, T.; Smith, P.M. Workplace mental health: Developing an integrated intervention approach. BMC Psychiatry 2014, 14, 131. [Google Scholar] [CrossRef] [PubMed]
- LaMontagne, A.D.; Martin, A.; Page, K.M.; Reavley, N.J.; Noblet, A.J.; Milner, A.J.; Keegel, T.; Allisey, A.; Papas, A.; Witt, K.; et al. Developing an integrated approach to workplace mental health. In Total Worker Health; Hudson, H.L., Nigam, J.A., Eds.; American Psychological Association: Washington, DC, USA, 2019; pp. 211–227. ISBN 9781433831164. [Google Scholar]
- Lamontagne, A.D.; Keegel, T.; Vallance, D. Protecting and promoting mental health in the workplace: Developing a systems approach to job stress. Health Promot. J. Aust. 2007, 18, 221–228. [Google Scholar] [CrossRef] [PubMed]
- Bambra, C.; Gibson, M.; Sowden, A.J.; Wright, K.; Whitehead, M.; Petticrew, M. Working for health? Evidence from systematic reviews on the effects on health and health inequalities of organisational changes to the psychosocial work environment. Prev. Med. 2009, 48, 454–461. [Google Scholar] [CrossRef] [PubMed]
- Corbière, M.; Shen, J.; Rouleau, M.; Dewa, C. A systematic review of preventive interventions regarding mental health issues in organizations. Work 2009, 33, 81–116. [Google Scholar] [CrossRef]
- Lamontagne, A.D.; Keegel, T.; Louie, A.M.; Ostry, A.; Landsbergis, P.A. A systematic review of the job-stress intervention evaluation literature, 1990–2005. Int. J. Occup. Environ. Health 2007, 13, 268–280. [Google Scholar] [CrossRef] [PubMed]
- Beyond Blue. Beyond Blue National Mental Health and Wellbeing Study of Police and Emergency Services: Phase 3A: Knowledge Translation Guide and Workbook. 2019; Unpublished work. [Google Scholar]
- Kobau, R.; Seligman, M.E.; Peterson, C.; Diener, E.; Zack, M.M.; Chapman, D.; Thompson, W. Mental health promotion in public health: Perspectives and strategies from positive psychology. Am. J. Public Health 2011, 101, e1–e9. [Google Scholar] [CrossRef]
- Luthans, F. The need for and meaning of positive organizational behavior. J. Organ. Behav. 2002, 23, 695–706. [Google Scholar] [CrossRef]
- Cameron, K.; Caza, A. Introduction: Contributions to the Discipline of Positive Organizational Scholarship. Am. Behav. Sci. 2004, 47, 731–739. [Google Scholar] [CrossRef]
- Jarden, A.; Jarden, R. Positive Psychological Assessment for the Workplace. In The Wiley Blackwell Handbook of the Psychology of Positivity and Strengths-Based Approaches at Work; Oades, L.G., Steger, M.F., Eds.; Wiley-Blackwell: New York, NY, USA, 2016; pp. 415–437. ISBN 978-1-118-97765-1. [Google Scholar]
- Donaldson, S.I.; Ko, I. Positive organizational psychology, behavior, and scholarship: A review of the emerging literature and evidence base. J. Posit. Psychol. 2010, 5, 177–191. [Google Scholar] [CrossRef]
- Schaufeli, W.B. The Future of Occupational Health Psychology. Appl. Psychol. 2004, 53, 502–517. [Google Scholar] [CrossRef]
- Graham, I.D.; Logan, J.; Harrison, M.B.; Straus, S.E.; Tetroe, J.; Caswell, W.; Robinson, N. Lost in knowledge translation: Time for a map? J. Contin. Educ. Health Prof. 2006, 26, 13–24. [Google Scholar] [CrossRef]
- Peters, M.D.; Godfrey, C.M.; Khalil, H.; McInerney, P.; Parker, D.; Soares, C.B. Guidance for conducting systematic scoping reviews. Int. J. Evid. Based Healthc. 2015, 13, 141–146. [Google Scholar] [CrossRef]
- Tricco, A.C. PRISMA Extension for Scoping Reviews (PRISMA-ScR): Checklist and Explanation. Ann. Intern. Med. 2018, 169, 467–473. [Google Scholar] [CrossRef]
- Toledo, M.; Charles-Leija, H.; Castro, C.G.; Guerrero, I.; Ballesteros-Valdés, R. The IWH-BEAT Questionnaire Validation. Int. J. Environ. Res. Public Health 2022, 19, 3559. [Google Scholar] [CrossRef]
- Tabanelli, M.C.; Depolo, M.; Cooke, R.M.; Sarchielli, G.; Bonfiglioli, R.; Mattioli, S.; Violante, F.S. Available instruments for measurement of psychosocial factors in the work environment. Int. Arch. Occup. Environ. Health 2008, 82, 1–12. [Google Scholar] [CrossRef]
- Godin, K.; Stapleton, J.; Kirkpatrick, S.I.; Hanning, R.M.; Leatherdale, S.T. Applying systematic review search methods to the grey literature: A case study examining guidelines for school-based breakfast programs in Canada. Syst. Rev. 2015, 4, 1–10. [Google Scholar] [CrossRef]
- People Diagnostix. Psychological Health and Safety Made Simple. Available online: https://www.flourishdx.com/en (accessed on 24 December 2022).
- Workplace Strategies for Mental Health. Assess and Address Psychological Health and Safety in Your Workplace. Available online: https://www.guardingmindsatwork.ca/about/about (accessed on 24 May 2021).
- Chari, R.; Chang, C.C.; Sauter, S.L.; Sayers, E.L.; Huang, W.; Fisher, G.G. NIOSH Worker Well-Being Questionnaire (WellBQ); National Institute for Occupational Safety and Health: Washington, DC, USA, 2021.
- Sirgy, M.; Efraty, D.; Siegel, P.; Lee, D.J. A New Measure of Quality of Work Life (QWL) Based on Need Satisfaction and Spillover Theories. Soc. Indic. Res. 2001, 55, 241–302. [Google Scholar] [CrossRef]
- Junça Silva, A.; Caetano, A.; Lopes, M. A Working Day in the Life of Employees: Development and Validation of the Scale for Daily Hassles and Uplifts at Work; University Institute of Lisbon: Lisbon, Portugal, 2020; Volume 2, pp. 221–250. [Google Scholar] [CrossRef]
- Chen, B.; Vansteenkiste, M.; Beyers, W.; Boone, L.; Deci, E.L.; van der Kaap-Deeder, J.; Duriez, B.; Lens, W.; Matos, L.; Mouratidis, A.; et al. Basic psychological need satisfaction, need frustration, and need strength across four cultures. Motiv. Emot. 2015, 39, 216–236. [Google Scholar] [CrossRef]
- Nilsson Lindström, P.; Ejlertsson, G.; Andersson, I.; Bringsén, Å. Evaluating the usability of two salutogenic instruments on health and work experience, using cognitive interviewing. J. Workplace Behav. Health 2018, 33, 241–259. [Google Scholar] [CrossRef]
- AP Psychology & Consulting Services. What is AP Psychology & Consulting Services. Available online: https://psychology-consulting.com/about/ (accessed on 25 October 2022).
- WorkSafe Queensland. Health and Wellbeing Resources. Available online: https://www.worksafe.qld.gov.au/resources/tools?&start_rank=145 (accessed on 24 May 2021).
- People Diagnostix. Workplace Mental Health Audit. Available online: https://mentalhealthaudit.com/ (accessed on 24 May 2021).
- Leiter, M.; Maslach, C. Areas of Worklife: A Structured Approach to Organizational Predictors of Job Burnout. In Research in Occupational Stress and Well Being; Perrewe, P.L., Ganster, D.C., Eds.; Elsevier: Amsterdam, The Netherlands, 2004; Volume 3, pp. 91–134. ISBN 978-0-76231-057-9. [Google Scholar]
- Johnson, S. Organizational Screening: The ASSET Model. In The Oxford Handbook of Organizational Well Being; Cartwright, S., Cooper, C.L., Eds.; Oxford University Press: Oxford, UK, 2009; pp. 133–156. ISBN 9780191577000. [Google Scholar]
- Dollard, M.; Bailey, T.S.; McLinton, S.; Richards, P.; McTernan, W.; Taylor, A.; Bond, S. The Australian Workplace Barometer: Report on Psychosocial Safety Climate and Worker Health in Australia; Centre for Applied Psychological Research: Magill, Australia, 2012. [Google Scholar]
- British Heart Foundation (BHF). Health at Work Staff Survey Template. Available online: https://www.bhf.org.uk/informationsupport/publications/health-at-work/health-at-work-employee-survey (accessed on 24 May 2021).
- Inoue, A.; Kawakami, N.; Shimomitsu, T.; Tsutsumi, A.; Haratani, T.; Yoshikawa, T.; Shimazu, A.; Odagiri, Y. Development of a short version of the new brief job stress questionnaire. Ind. Health 2014, 52, 535–540. [Google Scholar] [CrossRef]
- COPSOQ International Network. COPSOQ III. Guidelines and Questionnaire. Available online: https://www.copsoq-network.org/licence-guidelines-and-questionnaire/ (accessed on 24 May 2021).
- Center for Disease Control (CDC). CDC NHWP Health and Safety Climate Survey (INPUTS™) User Manual. Available online: https://www.cdc.gov/workplacehealthpromotion/tools-resources/pdfs/NHWP_INPUTS_Manual.pdf (accessed on 25 May 2021).
- Clausen, T.; Madsen, I.E.; Christensen, K.B.; Bjorner, J.B.; Poulsen, O.M.; Maltesen, T.; Borg, V.; Rugulies, R. The Danish Psychosocial Work Environment Questionnaire (DPQ): Development, content, reliability and validity. Scand. J. Work Environ. Health 2019, 45, 356–369. [Google Scholar] [CrossRef]
- Duffy, R.D.; Allan, B.A.; England, J.W.; Blustein, D.L.; Autin, K.L.; Douglass, R.P.; Ferreira, J.; Santos, E.J. The development and initial validation of the Decent Work Scale. J. Couns. Psychol. 2017, 64, 206–221. [Google Scholar] [CrossRef]
- Bova, N.; De Jonge, J.; Guglielmi, D. The Demand-Induced Strain Compensation Questionnaire: A Cross-national Validation Study. Stress Health 2015, 31, 236–244. [Google Scholar] [CrossRef]
- Siegrist, J.; Starke, D.; Chandola, T.; Godin, I.; Marmot, M.; Niedhammer, I.; Peter, R. The measure of effort–reward imbalance at work: European comparisons. Soc. Sci. Med. 2004, 58, 1483–1499. [Google Scholar] [CrossRef]
- Johansson, M.; Biglan, A. The Group Nurturance Inventory—Initial psychometric evaluation using Rasch and factor analysis. BMC Public Health 2021, 21, 1454. [Google Scholar] [CrossRef]
- Center for Promotion of Health in the New England Workplace (CPH-NEW). Healthy Workplace All Employee Survey. Available online: https://www.uml.edu/docs/All%20Employee%20Survey_tcm18-147258.pdf (accessed on 25 May 2021).
- Center for Social Epidemiology. Healthy Work Survey. Available online: https://www.healthywork.org/healthy-work-survey/ (accessed on 24 October 2022).
- Edwards, J.A.; Webster, S.; van Laar, D.; Easton, S. Psychometric analysis of the UK Health and Safety Executive’s Management Standards work-related stress Indicator Tool. Work Stress 2008, 22, 96–107. [Google Scholar] [CrossRef]
- International Labor Organization. Stress Prevention at Work Checkpoints: Practical Improvements for Stress Prevention in the Workplace; International Labor Office: Geneva, Switzerland, 2012; ISBN 978-92-2-125638-0. [Google Scholar]
- Dagenais-Desmarais, V.; Savoie, A. What is Psychological Well-Being, Really? A Grassroots Approach from the Organizational Sciences. J. Happiness Stud. 2012, 13, 1–26. [Google Scholar] [CrossRef]
- Abdin, E.; Subramaniam, M.; Chan, A.; Chen, J.; Chong, C.L.; Wang, C.; Lee, M.; Gan, S.L. iWorkHealth: An instrument to identify workplace psychosocial risk factors for a multi-ethnic Asian working population. PLoS ONE 2019, 14, e0220566. [Google Scholar] [CrossRef] [PubMed]
- Henry, P.; Sims, J.; Szilagyi, A.D.; Kelle, R.T. The Measurement of Job Characteristics. Acad. Manag. J. 1976, 19, 195–212. [Google Scholar] [CrossRef]
- Karasek, R.; Brisson, C.; Kawakami, N.; Houtman, I.; Bongers, P.; Amick, B. The Job Content Questionnaire (JCQ): An instrument for internationally comparative assessments of psychosocial job characteristics. J. Occup. Health Psychol. 1998, 3, 322. [Google Scholar] [CrossRef]
- Hackman, J.R.; Oldham, G.R. Development of the Job Diagnostic Survey. J. Appl. Psychol. 1975, 60, 159–170. [Google Scholar] [CrossRef]
- Kahn, R.L.; Wolfe, D.M.; Quinn, R.P.; Snoek, J.D.; Rosenthal, R.A. Organizational Stress: Studies in Role Conflict and Ambiguity; John Wiley: New York, NY, USA, 1964; ISBN 9780471454809. [Google Scholar]
- Vagg, P.R.; Spielberger, C.D. The Job Stress Survey: Assessing perceived severity and frequency of occurrence of generic sources of stress in the workplace. J. Occup. Health Psychol. 1999, 4, 288–292. [Google Scholar] [CrossRef]
- Oakman, J.; Macdonald, W. The APHIRM toolkit: An evidence-based system for workplace MSD risk management. BMC Musculoskelet. Disord. 2019, 20, 504–511. [Google Scholar] [CrossRef]
- Toderi, S.; Sarchielli, G. Psychometric Properties of a 36-Item Version of the “Stress Management Competency Indicator Tool”. Int. J. Environ. Res. Public Health 2016, 13, 1086. [Google Scholar] [CrossRef]
- Jacobo-Galicia, G.; Máynez-Guaderrama, A.I. Design and validity of a questionnaire for measuring psychosocial risk factors and burnout. DYNA 2020, 87, 66–74. [Google Scholar] [CrossRef]
- Campion, M.; Thayer, P. Development and Field Evaluation of an Interdisciplinary Measure of Job Design. J. Appl. Psychol. 1985, 70, 29–43. [Google Scholar] [CrossRef]
- Srivastav, A.K. New organizational role stress (NORS) scale. In The 2009 Pfeiffer Annual: Training; Biech, E., Ed.; John Wiley & Sons: New York, NY, USA, 2009; pp. 157–170. ISBN 9780470371428. [Google Scholar]
- Hurrell, J.J., Jr.; McLaney, M.A. Exposure to job stress—A new psychometric instrument. Scand. J. Work Environ. Health 1988, 14 (Suppl. S1), 27–28. [Google Scholar]
- Magrin, M.; Scrignaro, M.; Monticelli, C.; Gheno, S. Occupational Resilience Assets Questionnaire (ORA-Q): A multilevel measure. G. Ital. Med. Lav. Ergon. 2017, 38, 302–310. [Google Scholar]
- Belkic, K.; Savic, C. The occupational stress index—An approach derived from cognitive ergonomics applicable to clinical practice. SJWEH Suppl. 2008, 6, 169–176. [Google Scholar]
- Robertson, I.; Cooper, C.; Williams, J. The validity of the Occupational Stress Indicator (OSI). Work. Stress 1990, 4, 29–39. [Google Scholar] [CrossRef]
- Peña-Suárez, E.; Muñiz, J.; Campillo-Álvarez, A.; Fonseca-Pedrero, E.; García-Cueto, E. Assessing organizational climate: Psychometric properties of the CLIOR Scale. Psicothema 2013, 25, 137–144. [Google Scholar] [CrossRef] [PubMed]
- Niehoff, B.P.; Moorman, R.H. Justice as a mediator of the relationship between methods of monitoring and organizational citizenship behavior. Acad. Manag. J. 1993, 36, 527–556. [Google Scholar] [CrossRef]
- Jimenez, P.; Bregenzer, A. Assessment of Psychosocial Risks and Mental Stress at Work: The Development of the Instrument OrgFit. J. Ergon. 2017, 7, 188. [Google Scholar] [CrossRef]
- Jimmieson, N.; Tucker, M.; Bordia, P. An Assessment of Psychosocial Hazards in the Workplace; People at Work Project: Brisbane, Australia, 2016. [Google Scholar]
- Haynes, C.E.; Wall, T.D.; Bolden, R.I.; Stride, C.; Rick, J.E. Measures of perceived work characteristics for health services research: Test of a measurement model and normative data. Br. J. Health Psychol. 1999, 4, 257–275. [Google Scholar] [CrossRef]
- Malkiewicz, M.; Borkowska, A.; Kobos, Z.; Gołuch, D.; Terelak, J. Psychometric Properties of Pressure Management Indicator Scale (PMI): The Preliminary Study on a Polish Sample. Pol. J. Aviat. Med. Bioeng. Psychol. 2016, 22, 30–45. [Google Scholar] [CrossRef][Green Version]
- Workplace Strategies for Mental Health. Psychologically Safe Leader Assessment. Available online: https://www.workplacestrategiesformentalhealth.com/resources/psychologically-safe-leader-assessment (accessed on 24 May 2021).
- Kuczynski, I.; Mädler, M.; Taibi, Y.; Lang, J. The Assessment of Psychosocial Work Conditions and Their Relationship to Well-Being: A Multi-Study Report. Int. J. Environ. Res. Public Health 2020, 17, 1654. [Google Scholar] [CrossRef]
- Hall, G.; Dollard, M.; Coward, J. Psychosocial Safety Climate: Development of the PSC-12. Int. J. Stress Manag. 2010, 17, 353–383. [Google Scholar] [CrossRef]
- Widerszal-Bazyl, M.; Cieslak, R. Monitoring Psychosocial Stress at Work: Development of the Psychosocial Working Conditions Questionnaire. Int. J. Occup. Saf. Ergon. JOSE 2000, 6, 59–70. [Google Scholar] [CrossRef]
- Dallner, M.; Elo, A.L.; Gamberale, F.; Hottinen, V.; Knardahl, S.; Lindström, K.; Skogstad, A.; Ørhede, E. Validation of the general nordic questionnaire (QPSNordic) for psychological and social factors at work. In Innovative Theories, Tools, and Practices in Work and Organizational Psychology; Vartiainen, M., Avallone, F., Eds.; Hogrefe & Huber Publishers: Ann Arbor, MI, USA, 2000; pp. 47–57. ISBN 9780889372375. [Google Scholar]
- The National Institute for Occupational Safety and Health (NIOSH). Quality of Worklife Questionnaire. Available online: https://www.cdc.gov/niosh/topics/stress/qwlquest.html (accessed on 25 May 2021).
- Easton, S.; van Laar, D. User Manual for the Work-Related Quality of Life (WRQoL) Scale: A Measure of Quality of Working Life; University of Portsmouth: Portsmouth, UK, 2018. [Google Scholar]
- Veldhoven, M.; Prins, J.; van der Laken, P.; Dijkstra, L. QEEW2.0: 42 Short Scales for Survey Research on Work, Well-Being and Performance; SKB: Amsterdam, The Netherlands, 2015; ISBN 978-90-5447-013-7. [Google Scholar]
- Rizzo, J.R.; House, R.J.; Lirtzman, S.I. Role Conflict and Ambiguity in Complex Organizations. Adm. Sci. Q. 1970, 15, 150–163. [Google Scholar] [CrossRef]
- Zohar, D. Predicting Burnout with a Hassle-Based Measure of Role Demands. J. Organ. Behav. 1997, 18, 101–115. [Google Scholar] [CrossRef]
- SHAPE Global Ltd. Welcome to SHAPE. Available online: https://shapepowered.com/about (accessed on 24 May 2021).
- Satzer, R. Stress-Mind-Health: The START Procedure for the Risk Assessment and Risk Management of Work-Related Stress; Arbeitspapier: Düsseldorf, Germany, 2009. [Google Scholar]
- Ivancevich, J.; Matteson, M. Stress Diagnostic Survey (SDS) Comments and Psychometric Properties of a Multidimensional Self Report Inventory; FD Associates: McLean, VA, USA, 1988. [Google Scholar]
- Setterlind, S.; Larsson, G. The stress profile: A psychosocial approach to measuring stress. Stress Med. 1995, 11, 85–92. [Google Scholar] [CrossRef]
- Shain, M. The Stress Satisfaction Offset Score (SSOS) and, the Stress Satisfaction and Fairness Survey (SS&FS). Technical Notes. 2021; Unpublished work. [Google Scholar]
- Haraldsson, P.; Jonker, D.; Rolander, B.; Strengbom, E.; Areskoug-Josefsson, K. Structured Multidisciplinary Work Evaluation Tool (SMET): Reliability testing of a multidisciplinary/multifactorial work questionnaire. Work 2019, 62, 287–297. [Google Scholar] [CrossRef]
- Thumin, F.; Thumin, L. The Measurement and Interpretation of Organizational Climate. J. Psychol. 2011, 145, 93–109. [Google Scholar] [CrossRef]
- Sanne, B.; Torp, S.; Mykletun, A.; Dahl, A.A. The Swedish Demand—Control—Support Questionnaire (DCSQ): Factor structure, item analyses, and internal consistency in a large population. Scand. J. Public Health 2005, 33, 166–174. [Google Scholar] [CrossRef]
- Workplace Strategies for Mental Health. Sample Audit Tool. Available online: https://wsmh-cms.mediresource.com/wsmh/assets/nu49392rk7k8c48o (accessed on 25 May 2021).
- Government of Western Australia. Psychologically Safe and Healthy Workplaces: Risk Management Approach Toolkit. Available online: https://www.commerce.wa.gov.au/publications/psychologically-safe-and-healthy-workplaces-risk-management-approach-toolkit (accessed on 24 May 2021).
- Vendrig, A.A.; Schaafsma, F.G. Reliability and Validity of the Work and Well-Being Inventory (WBI) for Employees. J. Occup. Rehabil. 2018, 28, 377–390. [Google Scholar] [CrossRef]
- Hansez, I. The “Working conditions and control questionnaire” (WOCCQ): Towards a structural model of subjective stress. Eur. Rev. Appl. Psychol. 2008, 58, 253–262. [Google Scholar] [CrossRef]
- Morgeson, F.; Humphrey, S. The Work Design Questionnaire (WDQ): Developing and validating a comprehensive measure for assessing job design and the nature of work. J. Appl. Psychol. 2006, 91, 1321–1339. [Google Scholar] [CrossRef]
- Moos, R.H. Work Environment Scale Manual; Consulting Psychologists Press: Palo Alto, CA, USA, 1981. [Google Scholar]
- Gadinger, M.C.; Schilling, O.; Litaker, D.; Fischer, J.E. The Work-Health-Check (WHC): A brief new tool for assessing psychosocial stress in the workplace. Work 2012, 43, 345–360. [Google Scholar] [CrossRef]
- Griffiths, A.; Cox, T.; Karanika-Murray, M.; Khan, S.; Tomás, J. Work design and management in the manufacturing sector: Development and validation of the Work Organisation Assessment Questionnaire. Occup. Environ. Med. 2006, 63, 669–675. [Google Scholar] [CrossRef]
- Sorensen, G.; Sparer, E.; Williams, J.A.; Gundersen, D.; Boden, L.I.; Dennerlein, J.T.; Hashimoto, D.; Katz, J.N.; McLellan, D.L.; Okechukwu, C.A.; et al. Measuring Best Practices for Workplace Safety, Health, and Well-Being: The Workplace Integrated Safety and Health Assessment. J. Occup. Environ. Med. 2018, 60, 430–439. [Google Scholar] [CrossRef]
- SafeWork NSW. Workplace Pulse Check. Available online: https://www.nsw.gov.au/mental-health-at-work/workplace-pulse-check (accessed on 24 October 2022).
- Mahmood, M.H.; Coons, S.J.; Guy, M.C.; Pelletier, K.R. Development and testing of the Workplace Stressors Assessment Questionnaire. J. Occup. Environ. Med. 2010, 52, 1192–1200. [Google Scholar] [CrossRef] [PubMed]
- Holmgren, K.; Hensing, G.; Dahlin-Ivanoff, S. Development of a questionnaire assessing work-related stress in women—Identifying individuals who risk being put on sick leave. Disabil. Rehabil. 2008, 31, 284–292. [Google Scholar] [CrossRef] [PubMed]
- Millar, J.; Millar, L.; de Silva, A. WorkWell Technical Report; WorkSafe Victoria: Victoria, Australia, 2019. [Google Scholar]
- De Sio, S.; Cedrone, F.; Perri, R.; Nieto, H.A.; Greco, E.; Buomprisco, G.; Stansfeld, S. Work-Related Stress Questionnaire (WRSQ): A new tool to assess psychosocial risks at workplaces. Clin. Ter. 2020, 171, e316–e320. [Google Scholar] [CrossRef] [PubMed]
- WorkSafe Queensland. Psychosocial Risk Assessment Tool. Available online: https://www.worksafe.qld.gov.au/__data/assets/pdf_file/0027/19476/psychosocial-risk-assessment.pdf (accessed on 24 May 2021).
- Mauss, D.; Li, J.; Angerer, P. Psychometric Properties of the Work Well Index: A Short Questionnaire for Work-Related Stress. Stress Health 2017, 33, 80–85. [Google Scholar] [CrossRef] [PubMed]
- Lips-Wiersma, M.; Wright, S. Measuring the Meaning of Meaningful Work: Development and Validation of the Comprehensive Meaningful Work Scale (CMWS). Group Organ. Manag. 2012, 37, 655–685. [Google Scholar] [CrossRef]
- Pradhan, R.; Hati, L. The Measurement of Employee Well-being: Development and Validation of a Scale. Glob. Bus. Rev. 2019, 23, 385–407. [Google Scholar] [CrossRef]
- Bartels, A.L.; Peterson, S.J.; Reina, C.S. Understanding well-being at work: Development and validation of the eudaimonic workplace well-being scale. PLoS ONE 2019, 14, e0215957. [Google Scholar] [CrossRef]
- Peterson, P.; Morrison, B.; Laurie, R.; Bolaños Gramajo Viviane, Y.; Morrison, J.B. Assessing the factorial structure and internal consistency of the mental fitness and resiliency inventory (MFRI). Int. J. Workplace Health Manag. 2020, 13, 153–171. [Google Scholar] [CrossRef]
- Ababneh, O.; LeFevre, M.; Bentley, T. Employee engagement: Development of a new measure. Int. J. Hum. Resour. Dev. Manag. 2019, 19, 105–134. [Google Scholar] [CrossRef]
- Luthans, F.; Avolio, B.J.; Norman, S.M. Positive psychological capital: Measurement and relationship with performance and satisfaction. Pers. Psychol. 2007, 60, 541–572. [Google Scholar] [CrossRef]
- Spreitzer, G.M. Psychological Empowerment in the Workplace: Dimensions, Measurement, and Validation. Acad. Manag. J. 1995, 38, 1442–1465. [Google Scholar] [CrossRef]
- Biricik Gulseren, D.; Thibault, T.; Kelloway, E.K.; Mullen, J.; Teed, M.; Gilbert, S.; Dimoff, J.K. R.I.G.H.T. leadership: Scale development and validation of a psychologically healthy leadership model. Can. J. Adm. Sci. Rev. Can. Sci. Adm. 2021, 38, 430–441. [Google Scholar] [CrossRef]
- Steger, M.; Dik, B.; Duffy, R. Measuring meaningful work: The Work as Meaning Inventory (WAMI). J. Career Assess. 2012, 20, 322–337. [Google Scholar] [CrossRef]
- Eaton, J.L.; Mohr, D.C.; Hodgson, M.J.; McPhaul, K.M. Development and Validation of the Work-Related Well-Being Index: Analysis of the Federal Employee Viewpoint Survey. J. Occup. Environ. Med. 2018, 60, 180–185. [Google Scholar] [CrossRef]
- Kern, P.M. The Workplace PERMA Profiler. Available online: https://www.peggykern.org/questionnaires.html (accessed on 25 October 2022).
- Kouvonen, A.; Kivimäki, M.; Vahtera, J.; Oksanen, T.; Elovainio, M.; Cox, T.; Virtanen, J.P.; Pentti, J.; Cox, S.J.; Wilkinson, R.G. Psychometric evaluation of a short measure of social capital at work. BMC Public Health 2006, 6, 251. [Google Scholar] [CrossRef]
- Parker, G.B.; Hyett, M.P. Measurement of well-being in the workplace: The development of the work well-being questionnaire. J. Nerv. Ment. Dis. 2011, 199, 394–397. [Google Scholar] [CrossRef]
- Making Work Absolutely Human (MWAH). Belonging Index. Available online: https://mwah.live/resources/belonging-index (accessed on 19 May 2021).
- NAMI Chicago. The Ultimate Workplace Mental Health Toolkit. Available online: https://static1.squarespace.com/static/5e1c87de79b1df2af20bc895/t/5ec6c478a211ce4796ab15cc/1590084733899/NAMI_Mental+Health+Workplace+Toolkit_v3+%281%29.pdf (accessed on 19 May 2021).
- Martin, A. Individual and contextual correlates of managers’ attitudes toward depressed employees. Hum. Resour. Manag. 2010, 49, 647–668. [Google Scholar] [CrossRef]
- Moll, S.; Zanhour, M.; Patten, S.B.; Stuart, H.; MacDermid, J. Evaluating Mental Health Literacy in the Workplace: Development and Psychometric Properties of a Vignette-Based Tool. J. Occup. Rehabil. 2017, 27, 601–611. [Google Scholar] [CrossRef]
- ACT Government Healthier Work. Mentally Healthier Workplaces Self-Assessment Tool. Available online: https://www.healthierwork.act.gov.au/mentally-healthier-workplaces-self-assessment-Tool/ (accessed on 24 May 2021).
- Donnelly, D.; Lewis, C. Mentally Healthy Workplaces in NSW: Benchmarking Tool; Instinct and Reason: New South Wales, Australia, 2017. [Google Scholar]
- Corbière, M.; Negrini, A.; Durand, M.J.; St-Arnaud, L.; Briand, C.; Fassier, J.-B.; Loisel, P.; Lachance, J.-B. Development of the Return-to-Work Obstacles and Self-Efficacy Scale (ROSES) and Validation with Workers Suffering from a Common Mental Disorder or Musculoskeletal Disorder. J. Occup. Rehabil. 2017, 27, 329–341. [Google Scholar] [CrossRef]
- McHugh, G. Measuring Dimensions of a Healthy Workplace Climate: A User-Friendly Assessment Tool. Int. J. Disabil. Manag. 2016, 11, e1. [Google Scholar] [CrossRef]
- Vitality Institute. Health Metrics Reporting. Available online: http://thevitalityinstitute.org/projects/health-metrics-reporting/ (accessed on 24 May 2021).
- Queensland Government. Organisational Systems Benchmarking Tool. Available online: https://www.worksafe.qld.gov.au/resources/tools/organisational-systems-benchmarking-tool (accessed on 24 May 2021).
- American Psychiatric Association Foundation. Organizational Assessment. Available online: https://workplacementalhealth.org/Employer-Resources/Organizational-Assessment (accessed on 24 May 2021).
- Black Dog Institute. About. Available online: https://www.blackdoginstitute.org.au/about/ (accessed on 25 October 2022).
- Dollard, M.F.; Owen, M. Fact Sheets: Psychosocial Risk Assessment Tools. Available online: https://www.apapfaw.org/uploads/7/4/9/8/74980261/psychosocial_risk_assessment_tools.pdf (accessed on 24 May 2021).
- Memish, K.; Martin, A.; Bartlett, L.; Dawkins, S.; Sanderson, K. Workplace mental health: An international review of guidelines. Prev. Med. 2017, 101, 213–222. [Google Scholar] [CrossRef] [PubMed]
- Rick, J.; Daniels, K.; Briner, R.; Perryman, S.; Guppy, A. A Critical Review of Psychosocial Hazard Measurements; The Institute for Employment Studies: Brighton, UK, 2001; ISBN 0-7176-2064-6. [Google Scholar]
- Junior, J.M.; Magalhaes Guimaraes, L.A.; Dollard, M.F. Psychosocial and Practical Risk Factors of Management in Multinational Industries Sao Paulo and Mato Grosso Do Sul, Brazil. Ph.D. Thesis, Don Bosco Catholic University, Campo Grande, Brazil, 2019. [Google Scholar]
- Hurrell, J.J., Jr.; Nelson, D.L.; Simmons, B.L. Measuring job stressors and strains: Where we have been, where we are, and where we need to go. J. Occup. Health Psychol. 1998, 3, 368–389. [Google Scholar] [CrossRef] [PubMed]
- Quick, J.C. Introduction to the measurement of stress at work. J. Occup. Health Psychol. 1998, 3, 291–293. [Google Scholar] [CrossRef] [PubMed]
- Abbas, S.; Farah, A.; Apkinar-Sposito, C. Measuring the Immeasurable! An Overview of Stress & Strain Measuring Instruments. Mediterr. J. Soc. Sci. 2013, 4, 480. [Google Scholar] [CrossRef]
- Kop, J.-L.; Althaus, V.; Formet-Robert, N.; Grosjean, V. Systematic comparative content analysis of 17 psychosocial work environment questionnaires using a new taxonomy. Int. J. Occup. Environ. Health 2016, 22, 128–141. [Google Scholar] [CrossRef]
- Fields, D.L. Taking the Measure of Work: A Guide to Validated Scales for Organizational Research and Diagnosis; SAGE Publications Inc.: Thousand Oaks, CA, USA, 2002; ISBN 9780761924258. [Google Scholar]
- Wall, T.D.; Cook, J.D.; Hepworth, S.J. The Experience of Work: A Compendium and Review of 249 Measures and Their Use; Academic Press: Abbotsford, BC, Canada, 1981; ISBN 9780121870508. [Google Scholar]
- Kern, M.L.; Williams, P.; Spong, C.; Colla, R.; Sharma, K.; Downie, A.; Taylor, J.A.; Sharp, S.; Siokou, C.; Oades, L.G. Systems informed positive psychology. J. Posit. Psychol. 2020, 15, 705–715. [Google Scholar] [CrossRef]
- Gray, S.; Osborne, R.; di Donato, M.; Collie, A. Recovery at Work Support Tools: Rapid Review; Monash University: Melbourne, Australia, 2019. [Google Scholar]




| Inclusion Criteria: | Exclusion Criteria: |
|---|---|
|
|
| Coding Categories | Mapping Definitions |
|---|---|
| Alignment with integrated approach domains: determining whether an instrument can assess ‘prevent harm’, ‘promote the positive’, or ‘respond to problems’ | An instrument was categorized as being the most relevant for assessing one or all of the domains of an integrated approach to workplace mental health if it assessed ONE or more of the below variables: Prevent harm: “psychosocial hazards” or “psychosocial risk assessment”; Promote the positive: “well-being”, “character strengths”, “employee engagement”, “psychological capital”, “social capital”, “organizational climate”, “meaningful work”, “positive psychosocial factors”, “positive psychological assessment”; Respond to problems: “psychoeducation”, “mental health stigma”, “return to work after a mental health problem”, “help seeking behavior”, “mental health literacy”. |
| KTA activities: determining whether an instrument may be suitable to assist organizations to ‘identify gaps and opportunities’, ‘identify priorities and design new/enhanced interventions’, ‘monitor, review and improve’ or for multiple purposes | Identify gaps and opportunities: instruments for auditing the current services, practices, and programs currently available to an organization; Example of a service, practice, or program: specialist psychological/psychiatry services, mental health literacy training or employee assistance programs (EAP) *; Identify priorities and design new/enhanced interventions: instruments for identifying opportunities to enhance the current services, practices, and programs currently available to an organization; Monitor, review and improve: instruments for reviewing process implementation and outcome effectiveness. * Examples taken from Beyond Blue knowledge translation guide. |
| Accessibility of information about instruments: resources/information on the development of an instrument | Instruments were classified as having information on development based on the absence or presence of resources available. A classification was given if there were resources available, whether in the form of a research paper, grey literature source or website that explained how the instrument was developed. This could include how the instrument was tested for reliability and/or validity, however, it was beyond the remit of this paper to assess psychometrics in more detail. Information or resources were sourced through scientific databases, grey literature, and stakeholder expertise. |
| Integrated Approach (‘Prevent Harm’, ‘Promote the Positive’, ‘Respond to Problems’) | |||
| Workplace Mental Health Instrument | Author and Year | Country of Origin | Brief Description of Instrument |
| FlourishDX | People Diagnostix 2022 [25] | Australia | A commercially designed customizable suite of resources, including a work design survey, for assessing psychosocial factors at work |
| Guarding Minds at Work | Workplace Strategies for Mental Health 2009 [26] | Canada | A suite of resources for assessing psychological health and safety in the workplace |
| ‘Prevent Harm’ and ‘Promote the Positive’ | |||
| Workplace Mental Health Instrument | Author and Year | Country of Origin | Brief Description of Instrument |
| National Institute for Occupational Safety and Health (NIOSH) Worker Well-Being Questionnaire | Chari et al., 2021 [27] | United States | 68 item questionnaire for assessing worker well-being |
| Quality of Work Life Measure (QWL) | Sirgy et al., 2001 [28] | United States | 80 item measure for assessing the work environment, job requirements, supervisor behavior and ancillary programs |
| Scale for Daily Hassles and Uplifts at Work | Junca-Silva et al., 2020 [29] | Portugal | 50 item scale for measuring workplace hassles and uplifts |
| The Basic Psychological Need Satisfaction and Need Frustration at Work Scale | Chen et al., 2015 [30] | Norway | 24 item scale for assessing need satisfaction and frustration at work |
| Work Experience Measurement Scale (WEMS) | Nilsson et al., 2013 [31] | Sweden | 32 item scale for assessing the experiences of work- and work-related situations from a salutogenic perspective |
| Workplace Psychological Safety Index (WPSI) | AP Psychology and Consulting Services, 2022 [32] | Australia | 123 item commercially designed questionnaire for assessing psychosocial risk factors at work |
| ‘Prevent Harm’ and ‘Respond to Problems’ | |||
| Workplace Mental Health Instrument | Author and Year | Country of Origin | Brief Description of Instrument |
| Healthy Workplace Audit Tool | WorkSafe Queensland (QLD), 2020 [33] | Australia | 42 item tool for assessing workplace systems and environments |
| Mental Health Audit | People Diagnostix, 2022 [34] | Australia | 14 item tool for auditing an organization’s available resources and supports for employee mental health |
| ‘Prevent Harm’ | |||
| Workplace Mental Health Instrument | Author and Year | Country of Origin | Brief Description of Instrument |
| Areas of Worklife Scale | Leiter and Maslach, 2003 [35] | Australia | 29 item scale for assessing organizational life |
| A Shortened Stress Evaluation Tool (ASSET) | Johnson, 2008 [36] | UK | 37 item questionnaire for screening employee stress |
| Australian Workplace Barometer (AWB) | Dollard et al., 2012 [37] | Australia | 126 item surveillance tool used to monitor psychosocial risks in the workplace |
| BHF Sample Audit Tool | British Heart Foundation, 2017 [38] | UK | 45 item auditing template for workplace health |
| Brief Job Stress Questionnaire (BJSQ) | Inoue et al., 2014 [39] | Japan | A questionnaire developed in two different lengths (80 item—short version, 141 item—standard version) for measuring psychosocial factors at work |
| Copenhagen Psychosocial Questionnaire (COPSOQ) | COPSOQ III. Guidelines and Questionnaire, 2019 [40] | Denmark | A questionnaire developed in three different lengths (32 item—core version, 60 item—middle version, 152 item—long version) for assessing psychosocial factors at work |
| CDC NHWP Health and Safety Climate Survey (INPUTS) | Centre for Disease Control, 2011 [41] | United States | 23 item instrument for measuring workplace characteristics associated with employee health outcomes and injury rates |
| Danish Psychosocial Work Environment Questionnaire | Clausen et al., 2019 [42] | Denmark | 119 item instrument for assessing psychosocial working conditions |
| Decent Work Scale | Duffy et al., 2017 [43] | United States | 15 item scale for assessing the attainment of decent work among employed adults |
| Demand-Induced Strain Questionnaire (DISQ) | Bova et al., 2013 [44] | The Netherlands | 31 item instrument for measuring job demands and job resources |
| Effort-Reward Imbalance Questionnaire (ERI) | Siegrist et al., 2004 [45] | Germany | A questionnaire developed in two different lengths (16 item—short version, 23 item—original version) for assessing perceived demands and rewards at work |
| Group Nurturance Inventory (GNI) | Johansson and Biglan, 2021 [46] | Norway | 17 item behavioral assessment instrument intended for use with workgroups |
| Healthy Workplace All Employee Survey | The Center for the Promotion of Health in the New England Workplace (CPH-NEW), 2014 [47] | United States | 36 item survey designed to assess employee attitudes related to health, safety, and wellness |
| Healthy Work Survey | Centre for Social Epidemiology, 2022 [48] | United States | A survey developed in two different lengths (90 item—short version, 116 item—long version) for measuring work stressors |
| Health and Safety Executive (HSE) Indicator Tool | Edwards et al., 2008 [49] | UK | 35 item measure for assessing workplace stress |
| ILO Stress Checkpoints | International Labor Organization, 2012 [50] | Multiple countries | 50 item checklist for reviewing workplace conditions that may lead to employee stress |
| Index of Psychological Well-Being at Work | Dagenais-Desmarais and Savoie, 2012 [51] | Canada | 25 item index for assessing psychological well-being at work |
| iWorkHealth | Abdin et al., 2019 [52] | Singapore | 27 item psychosocial health assessment tool for identifying common workplace stressors |
| Job Characteristics Index (JCI) | Sims et al., 1976 [53] | United States | 30 item instrument for assessing job characteristics and employee attitudes and behavior |
| Job Content Questionnaire (JCQ) | Karasek et al., 1988 [54] | United States | A tool developed in three different lengths (39 item—JCQ2, 49 item—JCQ, 79 item—JCQ2 researcher version) for psychosocial job assessment |
| Job Diagnostics Survey (JDS) | Hackman and Oldham, 1975 [55] | United States | A survey developed in three different lengths (15 item—revised short version, 53 item—short version, 83 item—full version) for assessing work motivation and job redesign |
| Job Related Tension Index | Kahn et al., 1964 [56] | United States | 15 item index for examining job-related tension |
| Job Stress Survey (JSS) | Vagg and Spielberger, 1999 [57] | United States | 30 item survey for measuring occupational stress |
| APHIRM (A Participative Hazard Identification and Risk Management) Toolkit | Oakman and MacDonald, 2019 [58] | Australia | 48 item workplace hazard identification and risk management tool |
| Line Manager Competency Tool | Toderi et al., 2016 [59] | UK | A tool developed in two different lengths (36 item—brief version, 66 item—full version) for assessing management behaviors for preventing and reducing stress at work |
| Measure of Psychosocial Risk Factors and Burnout | Jacobo-Galicia and Maynez-Guaderrama, 2020 [60] | Mexico | 80 item scale for evaluating psychosocial risk factors and burnout in the workplace |
| Multimethod Job Design Questionnaire (MJDQ) | Campion and Thayer, 1985 [61] | United States | A questionnaire developed in two different lengths (48 item—revised version, 70 item—original version) for assessing job design |
| New Organizational Role Stress Scale (NORS) | Srivastav, 2009 [62] | India | 71 item scale for assessing role stress at work |
| NIOSH Generic Job Stress Questionnaire | Hurrell and McLaney, 1988 [63] | United States | 246 item questionnaire for assessing job stress |
| Occupational Resilience Assets Questionnaire (ORA-Q) | Magrin et al., 2017 [64] | Italy | 18 item questionnaire for assessing resilience resources at work |
| Occupational Stress Index (OSI) | Belkic and Savic, 2008 [65] | United States | 65 item index for assessing key modifiable work stressors |
| Occupational Stress Indicator (OSIND) | Robertson et al., 1990 [66] | UK | A scale developed in three different lengths (94 item—abridged version, 167 item—original version, 188 item—revised version) for assessing job satisfaction, mental health, and type A behavior |
| Organizational Climate Scale (CLIOR) | Suarez et al., 2012 [67] | Spain | A scale developed in two different lengths (15 item—brief version, 50 item—full version) for assessing organizational climate |
| Organizational Justice Scale | Niehoff and Moorman, 1993 [68] | United States | 20 item scale for assessing organizational justice |
| OrgFit | Jiminez and Dunkl, 2017 [69] | Germany | 56 item instrument for assessing psychosocial risks at work |
| People at Work Survey | Jimmieson et al., 2016 [70] | Australia | 103 item psychosocial risk assessment survey |
| Perceived Work Characteristics Survey | Haynes et al., 1999 [71] | UK | 41 item survey for assessing the psychological well-being of employees |
| Pressure Management Indicator (PMI) | Malkiewicz et al., 2016 [72] | UK | 146 item questionnaire for measuring occupational stress |
| Psychologically Safe Leader Assessment | Workplace Strategiesfor Mental Health, 2016 [73] | Canada | 65 item survey for assessing positive leadership strategies that promote psychological health and safety at work |
| PsyHealth | Kuczynski et al., 2020 [74] | Germany | 33 item questionnaire for assessing psychosocial work conditions |
| Psychosocial Safety Climate (PSC-12) Survey | Hall et al., 2010 [75] | Australia | 12 item instrument for measuring psychosocial safety climate |
| Psychosocial Working Conditions (PWC) | Widerszal-Bazyl and Cieslak, 2000 [76] | Poland | 36 item instrument for monitoring stress at work |
| General Nordic Questionnaire for Psychological and Social Factors at Work (QPSNORDIC) | Dallner et al., 2000 [77] | Denmark | A questionnaire developed in two different lengths (34 item—short version, 123 item—long version) for assessing psychological and social factors at work |
| Quality of Worklife Module Questionnaire | NIOSH, 2013 [78] | United States | 70 item questionnaire for measuring work life and work experience |
| Quality of Worklife Scale (WRQoL) | Easton and Van Laar, 2012 [79] | UK | 24 item measure for assessing the quality of working life |
| Questionnaire on the Experience and Evaluation of Work (VBBA) | Veldhoven et al., 2015 [80] | The Netherlands | A questionnaire developed in two different lengths (108 item—abridged version, 232 item—full version) for assessing work, well-being, and performance |
| Role Ambiguity/Conflict Scales | Rizzo et al., 1970 [81] | United States | 30 item scale for measuring role ambiguity and role conflict at work |
| Role Hassles Index (RHI) | Zohar, 1997 [82] | Israel | 20 item index for measuring job demands |
| SHAPE (The Survey for Health, Attendance, Productivity and Engagement) | SHAPE Global Ltd., 2022 [83] | Australia and UK | 237 item commercially designed survey for measuring employee productivity |
| START procedure | Satzer and Geray, 2009 [84] | Germany | 41 item mental stress risk assessment at work |
| Stress Diagnostics Survey (SDS) | Ivancevich and Matteson, 1988 [85] | United States | 80 item survey for measuring job related stress |
| Stress Profile | Setterlind and Larsson, 1995 [86] | Sweden | 224 item instrument for measuring stress in life and work at the individual, group, and organizational level |
| Stress Satisfaction Offset Score (SSOS) | Shain, 2021 [87] | Canada | 4 item survey for assessing risks to mental and physical health at work |
| Structured Multidisciplinary Work Evaluation Tool (SMET Questionnaire) | Haraldsson et al., 2019 [88] | Sweden | 30 item questionnaire for evaluating work environmental interventions |
| Survey of Organizational Characteristics (SOC) | Thumin and Thumin, 2011 [89] | United States | 83 item instrument for assessing organizational climate |
| Swedish Demand Control Support Questionnaire (DCSQ) | Sanne et al., 2005 [90] | Norway | 17 item psychosocial job assessment questionnaire |
| The Standard Audit Tool | Workplace Strategiesfor Mental Health, 2013 [91] | Canada | 62 item tool for auditing the Canadian national standard for psychological health and safety in the workplace |
| WA Government—Mines, Industry and Safety Risk Assessment Tool | Government of Western Australia, 2014 [92] | Australia | 23 item risk assessment tool for assessing risks to psychological injury at work |
| Well-Being Inventory | Vendrig et al., 2018 [93] | The Netherlands | 82 item tool for screening employees for risk factors for prolonged or future sickness absence |
| Working Conditions and Control Questionnaire (WOCCQ) | Hansez, 2008 [94] | Belgium | 80 item job control and stress questionnaire |
| Work Design Questionnaire (WDQ) | Morgeson and Humphrey, 2006 [95] | United States | 77 item questionnaire for measuring work characteristics |
| Work Environment Scale (WES) | Moos, 1981 [96] | United States | A scale developed in two different lengths (40 item—short version, 90 item—long version) for measuring social environments at work |
| Work-Health-Check (WHC) | Gadinger et al., 2012 [97] | Germany | 42 item questionnaire for assessing work-related psychosocial stress |
| Work Organization Assessment Questionnaire (WOAQ) | Griffiths et al., 2006 [98] | UK | 28 item questionnaire for assessing psychosocial hazards at work |
| Workplace Integrated Safety and Health (WISH) Assessment | Sorensen et al., 2018 [99] | United States | 40 item tool for measuring workplace practices that can determine worker safety and health outcomes |
| Workplace Pulse Check | SafeWork New South Wales (NSW), 2021 [100] | Australia | 11 item tool for auditing actions that can contribute to a mentally healthy workplace |
| Workplace Stressors Assessment Questionnaire (WSAQ) | Mahmood et al., 2010 [101] | United States | 22 item questionnaire for assessing stress related factors at work |
| Workplace Stressors Questionnaire (WSQ) | Holmgren et al., 2009 [102] | Sweden | 20 item questionnaire for screening at risk employees impacted by work-related stress |
| WorkPlace Wellbeing Insights Survey | WorkWell Technical Report, 2021 [103] | Australia | 148 item survey for assessing workplace health and safety |
| Work-Related Stress Questionnaire (WRSQ) | De Sio et al., 2020 [104] | Italy | 33 item questionnaire for assessing psychosocial risks at work |
| Worksafe Queensland Psychosocial Risk Assessment | WorkSafe QLD, 2010 [105] | Australia | 26 item tool for assessing psychosocial risks at work |
| WorkWell Index | Mauss et al., 2017 [106] | Germany | 10 item questionnaire for assessing work-related stress |
| ‘Promote the positive’ | |||
| Workplace Mental Health Instrument | Author and Year | Country of Origin | Brief Description of Instrument |
| Comprehensive Meaningful Work Scale (CMWS) | Lips-Wiersma and Wright, 2012 [107] | New Zealand | 28 item scale for measuring meaningful work |
| Employee Well-Being Scale | Pradhan et al., 2019 [108] | India | 31 item scale for assessing employee well-being at work |
| Eudaimonic Workplace Well-Being Scale | Bartels et al., 2019 [109] | United States | 8 item scale for measuring eudaimonic workplace well-being |
| Mental Fitness and Resiliency Inventory (MFRI) | Peterson et al., 2020 [110] | Canada | 32 item tool for measuring the presence of positive practices that contribute to healthy and effective workplace cultures |
| New Measure of Employee Engagement | Ababneh et al., 2019 [111] | New Zealand | 20 item measure for assessing employee engagement |
| Psychological Capital Questionnaire | Luthans et al., 2007 [112] | United States | 24 item questionnaire for assessing psychological capital at work |
| Psychological Empowerment in the Workplace Scale | Spreitzer, 1995 [113] | United States | 12 item scale for assessing psychological empowerment at work |
| R.I.G.H.T Leadership Scale | Gulseren et al., 2021 [114] | Canada | 15 item scale for measuring psychologically healthy leadership at work |
| The Work as Meaning Inventory (WAMI) | Steger et al., 2012 [115] | United States | 10 item scale for measuring meaningful work |
| Work-Related Well-Being Index (WRWB) | Eaton et al., 2018 [116] | United States | 11 item instrument for assessing worker well-being |
| Workplace PERMA Profiler | Kern, 2014 [117] | Australia | 23 item questionnaire for measuring positive emotion, engagement, relationships, meaning, and accomplishment (PERMA) in the context of work |
| Workplace Social Capital Scale | Kouvonen et al., 2006 [118] | UK | 8 item scale for measuring social capital at work |
| Workplace Well-Being Questionnaire (WWQ) | Parker and Hyett, 2011 [119] | Australia | 31 item measure for assessing workplace well-being |
| Belonging Index | Making Work Absolutely Human (MWAH), 2021 [120] | Australia | 35 item commercially designed index for assessing whether workers have a sense of belonging |
| ‘Respond to problems’ | |||
| Workplace Mental Health Instrument | Author and Year | Country of Origin | Brief Description of Instrument |
| Employee Quiz to Assess the Current State of Mental Healthcare Accessibility in Your Organization | National Alliance on Mental Illness (NAMI), 2020 [121] | United States | 20 item survey for assessing an organization’s current approach to mental health care and employee perceptions of current services offered |
| Employee Survey to Assess Your Team’s Knowledge and Feelings About Mental Health | National Alliance on Mental Illness (NAMI), 2020 [121] | United States | 20 item survey for assessing employee knowledge, understanding, and feelings about key workplace mental health issues |
| Manager’s Attitude Towards Depression Survey Measure | Martin, 2010 [122] | Australia | 38 item survey for measuring manager attitudes toward depressed employees |
| Mental Health Literacy Workplace Scale (MHL-W) | Moll et al., 2017 [123] | Canada | 16 item scale for assessing mental health literacy in the workplace |
| Mental Health Visibility and Accessibility Checklist | National Alliance on Mental Illness (NAMI), 2020 [121] | United States | 11 item checklist for assessing the visibility and accessibility of employee mental health resources |
| Mentally Healthier Workplaces Self-Assessment Tool | ACT Government, 2017 [124] | Australia | 39 item survey for measuring the capability of workplaces to create a mentally healthy workplace |
| NSW Benchmarking Tool | Donnelly and Lewis 2017 [125] | Australia | 42 item survey for measuring the capability of workplaces to create a mentally healthy workplace |
| Return-to-Work Obstacles and Self-Efficacy Scale (ROSES) | Corbiere et al., 2017 [126] | Canada | 46 item scale for assessing return to work obstacles and employee self-efficacy |
| The Workplace Scale (WPS) | McHugh, 2016 [127] | Canada | 31 item assessment tool for evaluating employee perceptions and knowledge of workplace practices and procedures that can develop healthy, supportive workplaces |
| Vitality’s Health Metric Scorecard | Vitality Institute, 2015 [128] | United States | A scorecard developed in two different lengths (10 item—core version, 73 item—comprehensive version) for capturing workforce health metrics |
| WorkCover QLD Organizational Benchmarking Tool | Queensland Government, 2017 [129] | Australia | 42 item tool for assessing whether an organizational has a systematic approach to work health and safety, worker health and well-being and worker’s compensation and return to work |
| Workplace Mental Health Assessment | American Psychiatric Association (APA), 2019 [130] | United States | 20 item assessment of workplace mental health resources |
| Workplace Mental Health Assessment Survey | Black Dog Institute, 2021 [131] | Australia | 29 item commercially designed survey for assessing workplace mental health |
| ‘Prevent Harm’ | ‘Promote the Positive’ | ‘Respond to Problems’ | ‘Prevent Harm’ and ‘Promote the Positive’ | ‘Prevent Harm’ and ‘Respond to Problems’ | All Domains | Total | |
|---|---|---|---|---|---|---|---|
| Integrated approach to workplace mental health domains | 72 | 14 | 13 | 6 | 2 | 2 | 109 |
| ‘Identify gaps and opportunities’/‘Identify priorities and design new/enhanced interventions’ | ‘Monitor, review and improve’ | ‘All activities’ | Total | ||||
| KTA framework activities * | 15 | 90 | 4 | 19 | |||
Disclaimer/Publisher’s Note: The statements, opinions and data contained in all publications are solely those of the individual author(s) and contributor(s) and not of MDPI and/or the editor(s). MDPI and/or the editor(s) disclaim responsibility for any injury to people or property resulting from any ideas, methods, instructions or products referred to in the content. |
© 2023 by the authors. Licensee MDPI, Basel, Switzerland. This article is an open access article distributed under the terms and conditions of the Creative Commons Attribution (CC BY) license (https://creativecommons.org/licenses/by/4.0/).
Share and Cite
Nebbs, A.; Martin, A.; Neil, A.; Dawkins, S.; Roydhouse, J. An Integrated Approach to Workplace Mental Health: A Scoping Review of Instruments That Can Assist Organizations with Implementation. Int. J. Environ. Res. Public Health 2023, 20, 1192. https://doi.org/10.3390/ijerph20021192
Nebbs A, Martin A, Neil A, Dawkins S, Roydhouse J. An Integrated Approach to Workplace Mental Health: A Scoping Review of Instruments That Can Assist Organizations with Implementation. International Journal of Environmental Research and Public Health. 2023; 20(2):1192. https://doi.org/10.3390/ijerph20021192
Chicago/Turabian StyleNebbs, Adam, Angela Martin, Amanda Neil, Sarah Dawkins, and Jessica Roydhouse. 2023. "An Integrated Approach to Workplace Mental Health: A Scoping Review of Instruments That Can Assist Organizations with Implementation" International Journal of Environmental Research and Public Health 20, no. 2: 1192. https://doi.org/10.3390/ijerph20021192
APA StyleNebbs, A., Martin, A., Neil, A., Dawkins, S., & Roydhouse, J. (2023). An Integrated Approach to Workplace Mental Health: A Scoping Review of Instruments That Can Assist Organizations with Implementation. International Journal of Environmental Research and Public Health, 20(2), 1192. https://doi.org/10.3390/ijerph20021192

