Abstract
Background: Numerous barriers to mental health utilization exist for families of children who present with serious emotional and behavioral challenges. Evidence-based practices that facilitate equitable outcomes across diverse populations are essential to identify. This study examined possible differential service outcomes in a Medicaid-funded, parent-to-parent intervention called Parent Support Partner (PSP). Method: Data from four hundred and sixty-four parents who received PSP services were evaluated for possible demographic differences in service completion. Within-group analyses were utilized for an analysis of outcomes (parent change, child functioning; treatment acceptability) within a subset (N = 153) of those who completed services. Results: No racial disparities were found in those who completed PSP (43%) when compared to those who did not (57%). Regression analyses uncovered significant improvements in parent competence and confidence, as well as overall child functioning (global functioning across domains such as school, home, behaviors). Consistent with identifying evidence-based practices, findings were seen consistently across the diverse sample of those who completed PSP services. Improvements in parents’ sense of competence and confidence were correlated with perceptions of treatment acceptability. Discussion: PSP is an innovative and promising intervention with demonstrated high levels of acceptability found to increase parent confidence and self-competence to advocate for treatments that can improve the mental health functioning of their child. Future investigations of factors associated with increasing PSP service completion and outcomes in larger and more diverse populations are necessary. Implications for considering and possibly adopting this evidence-informed practice within the nursing profession are provided.
1. Introduction
The use of evidence-based behavioral health services within the nursing profession is hindered by institutional (limited resources, access to information challenges, inadequate staffing, and limited administrative support), interdisciplinary (e.g., a lack of communication and disconnect between training and practice), and discipline-specific barriers (e.g., nurses’ knowledge of evidence-based practices) [1]. The successful application of evidence-based practices (EBPs) hinges not only on the wide-scale dissemination of the research behind these practices but also on the issues of intervention dissemination, adoption, and implementation. Interventions that can be carried out as intended to completion, combined with patient perceptions of treatment acceptability and effectiveness, are all essential when identifying EBPs. The nursing profession must embrace and utilize those healthcare practices that not only positively impact their pediatric patients but are also aligned with the values, beliefs, and culture of the system of care and the families they work [2]. A significant need exists for the identification and utilization of evidence-based services for children experiencing serious emotional and behavioral difficulties across all behavioral health professions [3]. One in ten children experiences a severe emotional disturbance (SED) involving significant challenges arising from issues associated with mood, attention, impulsivity, conduct, post-traumatic stress, or anxiety [4]. Families of youth from diverse backgrounds including those in foster care, ethnic minorities, and children living in poverty are most at-risk of experiencing mental health difficulties [5].
Early and effective intervention is vital as barriers to accessing services are likely [6]. Only 36% of youth with SED receive mental health treatment to address their needs [7]. Involving families of youth with SED in the mental health treatment decisions is critical for retention and completion [8,9] given the high rates of attrition found within this population [10]. Coordination of services can be especially challenging for families of youth with SED given the complexity of needs, often requiring engagement with multiple systems of care [11].
Families can be especially influential in impacting their child’s mental health [12]. Clinician-led programs with a strong emphasis on parent involvement tend to be the most dominant form of mental health support available including programs such as Strategies to Enhance Positive Parenting (STEPP), Psychoeducation Responsive to Families Coping with a Child with Emotional Disorders (C-PERF), as well as Cognitive-Behavioral Family Therapy, Multi-Systemic Family Therapy, and Trauma Focused-Cognitive Behavioral Therapy (TF-CBT) [13,14,15]. However, growing research suggests peer-led (e.g., parent-to-parent) models are an especially viable approach within diverse, low-income populations [15]. Providing knowledge to families via a parent with a similar lived experience can be a helpful psychoeducational intervention that parents strongly value due to their shared social identity and validation of their experiences [16]. In addition, parent-to-parent support programs can uniquely help to increase parents’ confidence in advocating for their child within a complex array of uncoordinated services within unfamiliar systems of care [14] not only for children with mental health needs but for children with chronic conditions and developmental disabilities as well [16,17]. Systematic reviews indicate that peer-led parent programs can facilitate personal growth, competence, and feelings of support that other methods cannot provide [13,15,16].
The range of offerings varies by setting (in-home, school, outpatient), modality (standard curriculum, one-on-one sessions), length of service, and core values; however, a parent’s difficulty with managing their child’s emotional and behavioral problems remain constant. Parental strain is associated with the emotional and financial burden of caring for a child with SED [18]. Cost and insurance tend to be the primary barrier to accessing evidence-based services, but a lack of knowledge on how to navigate mental health systems of care is also an issue [19].
Highlighting the demographic differences in experience with parent-to-parent programs is worth investigating further. Previous studies have found that White/Caucasian caregivers are more likely to experience higher caregiver strain, while African American/Black caregivers are more likely to report lower perceived support [20]. Families of children diagnosed with SED and a neurodevelopmental disability (NDD) are especially at risk of experiencing significant levels of parental strain [21,22]. There are unique challenges posed by parents with children with NDDs along with programming and tips for managing their well-being [23]. Often, demographic differences are examined in isolation, though there is great benefit in determining intervention effectiveness across groups. This approach can help to solidify generalizability or targeted areas of interception for specific subpopulations.
Parent-to-parent mental health treatments can help to cultivate feelings of hope, confidence, and empowerment to address their child’s challenges [24]. Those feelings can lead to increased parental involvement in mental health services, which helps to build trust with service providers [18] and minimize parental strain [25]. Table 1 provides examples of parent-to-parent interventions provided to families of youth with SED. Each of the interventions highlighted has varying levels of evidence about service completion (e.g., attrition), effectiveness, and acceptability [26]. Long-term treatment benefits have been demonstrated via within-group, waitlist control, and randomized control trials (RCTs). Other methods for determining the impact of parent-to-parent interventions entail the use of mediation analyses [27] and exploring the relationship between caregiver strain and treatment participation [25]. Assessing intervention effectiveness within the context of attrition and parent acceptability offers a unique insight for identifying the most helpful treatments that are available for whom, and under what conditions. As can be seen in Table 1, child age is the most commonly observed variable in parent-to-parent interventions, with caregiver type, parent race, and SED type varying by study. No study to date has examined each collectively [25,26,27,28,29,30,31,32].
Table 1.
Summary of parent-to-parent support studies: attrition, effectiveness, and acceptability.
While numerous studies have highlighted the many benefits associated with peer-delivered mental health services, including parenting needs associated with psychoeducation, parenting stress, and parent engagement, attrition rates have varied widely from 0% to 60% [25,27,30,32], or rates of completion have not been addressed [26,28]. Some studies have closely examined treatment acceptability [25,32], while others have placed more emphasis on service adherence [27]. Arguably, assessing treatment acceptability can help to gauge engagement and future use of treatment services. Thus, assessing intervention effectiveness within the context of attrition and parent acceptability offers a unique insight for identifying the most helpful treatments available.
A paucity of studies has addressed the attrition, effectiveness, and acceptability of parent-to-parent support interventions despite being offered to parents of youth with behavioral health challenges for over 30 years [33]. It is crucial to understand whether this intervention is effective, and for whom, though few studies examined demographic information [27] to better discern who is completing parent-to-parent services and who finds it to be effective and acceptable.
To address gaps identified in the literature, three research questions of the statewide, Medicaid-funded peer support service Parent Support Partner were investigated in this study:
- Does parent race, caregiver type, child type, or child age predict PSP service completion?
- Are there subpopulation (i.e., parent race, caregiver type, child age, and child type) differences in intervention outcomes (i.e., parents and children) for those who complete PSP services?
- Do parent ratings of treatment acceptability predict intervention effectiveness?
2. Methods
2.1. Participants
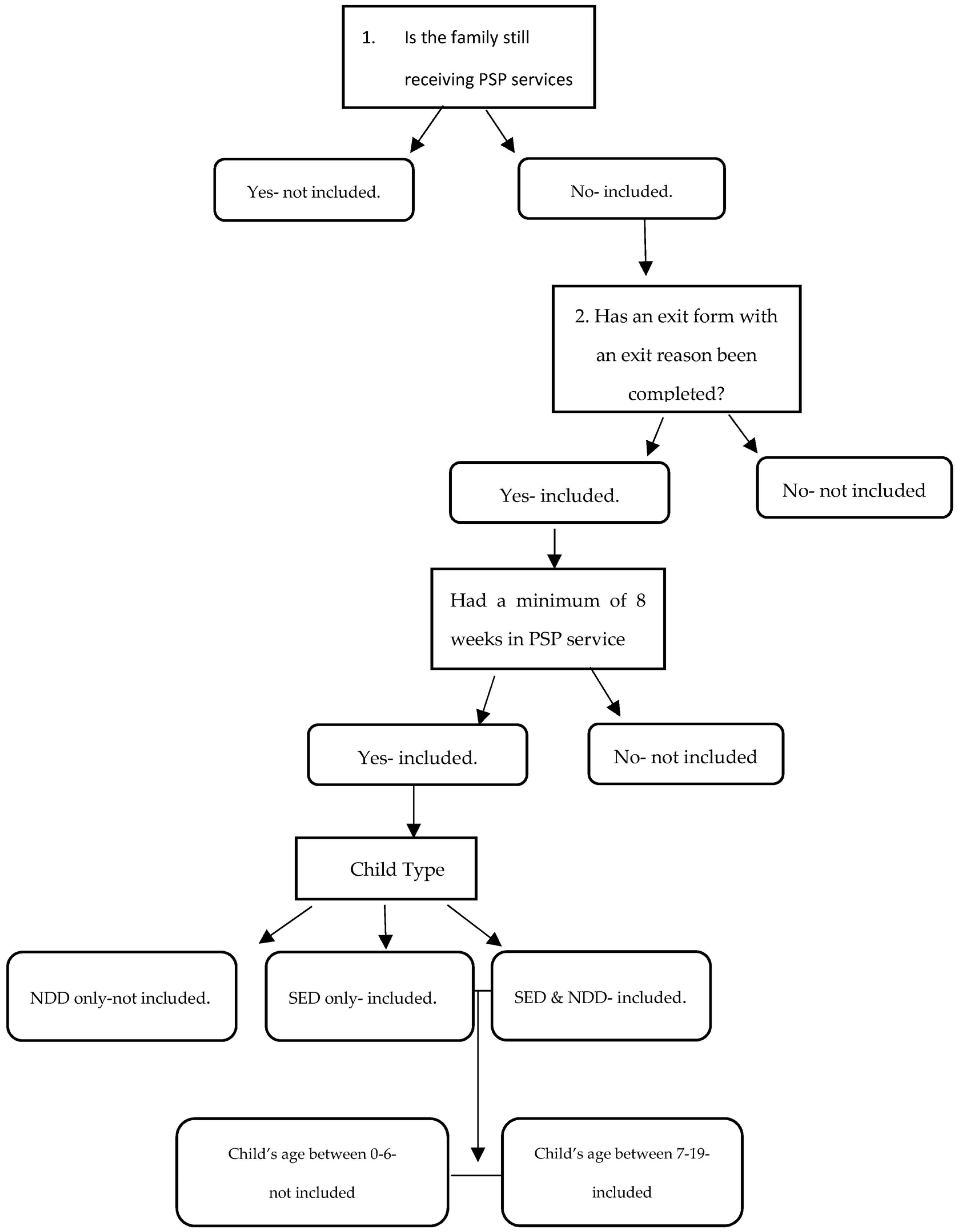
Deidentified evaluation data collected via Research and Electronic Data Capture (REDCap) from 37 community-based PSP programs across Michigan were analyzed from those enrolled in PSP services from July 2016 to December 2019. Notably, parents enrolled in PSP services are likely involved in other services that address the well-being of their child such as Wraparound services, case management, etc. Progress data is collected every six months until PSP services are terminated. Once services have ended, parents are asked to complete an exit survey and provide a reason for exiting services. Due to the robust nature of this project, participants were isolated within a larger dataset and consisted of 464 parents receiving PSP who had the data available. The following criteria (see Figure 1) were met to address Research Question 1: (a) exit survey completed, (b) exit reason indicated, (c) a minimum of eight weeks in services, and (d) with children diagnosed with SED between the ages of 7–19. A minimum of 8 weeks was determined by the agency to be an adequate dosage to see the benefits of the services, established based on previous internal evaluation data. From this group, 153 parents had the following data available to answer Research Question 2: (a) demographic data—parent race; caregiver type; and child type, and (b) pre- and post-test scores on both outcome measures for parent competence and child functioning. Of these parents, there were 136 parents who answered the two treatment acceptability questions needed for analysis for Research Question 3. The average length of services for completers of PSP services was 8.2 months (SD = 5.12), while noncompleters were in service for an average of 6.7 months (SD = 5.08).
Figure 1.
Diagram of Inclusion/Exclusion Criteria.
2.2. Measures
2.2.1. Attrition
Exit reasons were used to determine treatment completion (n = 201, 43%) and noncompletion (n = 263, 57%) status. Two specific exit reasons were used to operationalize PSP service completion including, “met Parent Support Partner goals/outcomes” (n = 145, 31%) and “parent ended services prior to goal completion because the parent was satisfied with progress” (n = 56, 12%). Exit reasons for noncompletion included “lost contact (e.g., could not reach family, family stopped communication)” (n = 102, 22%), “family moved out of service area” (n = 25, 5%), “parent declined/no longer in services” (n = 13, 3%), “parent withdrew from Parent Support Partner services due to dissatisfaction with services” (n = 6, 1 %), “child aged out of services at 21” (n = 1, >1%), “child placed out of the community (e.g., residential)” (n = 1, >1%), and “not specified above” (n = 116, 25%).
2.2.2. Intervention Effectiveness
The Parent Support Partner Service Outcome Tool [34] was developed by a statewide PSP steering committee whose members were experts in parent-to-parent interventions. The pre-survey was completed by parents/primary caregivers using a 5-point Likert scale (Never True = 0, Rarely True = 1, Sometimes True = 2, Usually True = 3, Always True = 4). The rating form includes 24 items measuring four subscales (bridging, collaboration, developing direction, and empowerment) that link to training content and service goals. Total scores range from 0 to 96. The post-survey includes an additional five items to measure parent perceptions of alliance building and parent satisfaction with services. Initial psychometric data support the reliability and validity of the PSP Outcome Tool [35]. The findings of this study solidified a three-factor structure for the constructs: bridging collaborative relationships, caregiver feelings of empowerment, and caregiver ability to navigate resources to inform service delivery.
2.2.3. Child Functioning
The Child and Adolescent Functional Assessment Scale [36] (ages 5–19), assesses global daily functioning across life domains (school/work, home, community, behaviors toward others, mood/emotions, self-harm behavior, substance abuse, and thinking) by a trained professional who is familiar with the youth and family. Subscales are scored on an ordinal scale based on a list of behavioral descriptors reflecting impairment and include the following: 0 indicates no impairment or minimal impairment, 10 indicates mild impairment, 20 indicates moderate impairment, and 30 indicates severe impairment. Total scores range from 0 to 240 and higher scores reflect significantly greater functional impairment. The reliability and validity of the CAFAS are adequate with item reliability coefficients ranging between 0.68 and 0.73 with inter-rater reliability above 0.92 [37]. This measure has been culturally validated for children with serious emotional needs, and previous participants received services in a multitude of settings including statewide agencies, residential treatment, school mental health, etc. [38,39].
2.2.4. Acceptability
Two questions measured how helpful a parent/primary caregiver found PSP services and how likely they were to recommend these services to others were added to the PSP Outcome Tool in 2017. Each was answered on a 10-point Likert scale, not helpful (1) to very helpful (10), and not likely (1) to very likely (10), respectively. A combined treatment acceptability score (0–20) was calculated with higher scores reflecting more positive feelings about PSP services. The average treatment acceptability was 19.05 (SD = 2.17).
2.3. Procedures
Youth who present with SED consistent with the Michigan Legislature’s Mental Health Code Act 258 of 1975 criteria of “a diagnosable mental, behavioral, or emotional disorder affecting a minor that exists or has existed during the past year for a period of time sufficient to meet diagnostic criteria specified in the most recent Diagnostic and Statistical Manual of Mental Disorders published by the American Psychiatric Association and approved by the department and that has resulted in functional impairment that substantially interferes with or limits the minor’s role or functioning in family, school, or community” [40] are eligible for a range of specialty mental health services using Community Mental Health Service Providers (CMHSP)s within the state of Michiga. Families eligible for PSP services are typically identified by a community health agency or clinician. PSP service participants are paired with a professional peer parent who becomes a part of the family’s treatment planning team. PSPs meet with their families via phone or home visits (e.g., weekly, bi-weekly) depending on the family’s individualized goals. On average, families met 27 times within a nine-month period. The purpose of this individualized service is to instill confidence and competence in parents’ ability to address their child’s needs, seek support and resources, and navigate systems of care [41]. The intervention consists of developing a family-centered plan in collaboration with the parents along with establishing individualized goals. Families meet regularly with their PSP to meet these goals before services are terminated.
Families may have a host of other mental health services (e.g., trauma-focused cognitive behavioral therapy (TF-CBT)) in conjunction with PSP depending on their devised treatment plan. To become a PSP, one must be 18 years or older and a current parent or caregiver with lived experience caring for a child with serious emotional and behavioral difficulties. Once hired by a community agency, PSP training incorporates a year-long certification process involving 40 hours of training, 10 months of coaching calls, three professional development meetings, and engagement in monthly technical assistance meetings with supervisors and PSP training staff. Agency supervisors are also supported with training and periodic round table meetings [41]. The Institutional Review Board (IRB) determined that this study did not meet the criteria for human subject research given the deidentified way data were collected and extracted for analysis.
2.4. Data Analytic Plan
Data were analyzed using SPSS software. Binary logistical regression was used to examine demographic differences between completers and noncompleters. Binary logistic regression was utilized in place of chi-square to provide more precise statistics (i.e., odds ratios) to predict outcomes between groups [42]. Additionally, it can account for extraneous variables when explaining associations between variables, a limitation of using Chi-square analysis. A large sample size was utilized (N = 437), and the observations were independent of each other and were not repeated in the analysis. The outcome variable (e.g., completers, and noncompleters) was dichotomous, and the demographic variables (e.g., caregiver types, child type, etc.) were categorical. Multicollinearity was not a concern between the demographic variables, and linear regression was evident between the independent variable and logit transformation. Based on this information, the assumptions for this parametric test were determined to be adequate.
The sample was not stratified, instead time and interactions were evaluated using two-way Mixed ANOVA to explore whether subpopulation (e.g., parent race, child type, caregiver type, etc.) mean differences existed between pre- and post-test outcomes (PSP; CAFAS change scores). Both outcome variables were continuous, and the within-group (at least two related groups) and between-group (at least two categorical variables) qualifiers were met. No significant outliers were seen in either group (i.e., within or between groups). The outcome variables were approximately normally distributed using the Shapiro–Wilk test of normality, and lastly, Mauchly’s test of sphericity was not found to be significant.
Lastly, linear regression was utilized to examine the relationship between parent perceptions of the acceptability of the intervention and the change in PSP scores as a result of the intervention. Two continuous variables (treatment acceptability and PSP scores) were used to examine the association, and scatterplots were examined to identify a linear relationship as well as outliers. Residual errors were found to be normally distributed, and independent observations as well as homoscedasticity were assessed and deemed adequate.
3. Results
The sample characteristics are outlined in Table 2. Parents involved in PSP services were primarily biological mothers (n = 326, 70%). Biological fathers, adoptive mothers/fathers, grandmothers/fathers, foster mothers/fathers, stepmothers/fathers, other relatives, or live-in partners were combined due to sample size and referred to generically as the nonbiological mother group for analysis purposes (n = 138, 30%). Their child’s ages ranged from 7 to 19 years old (M = 11.29, SD = 2.98). A total of 75% percent of parents were White/Caucasian (n = 346), 18% were Black/African American (n = 84), and 7% were a combination of other groups (i.e., Hispanic origin—Mexican, Puerto Rican, South American, Mixed, Other, American Indian, and Alaska Native; n = 34). Most of the youth were diagnosed with SED only (n = 402, 89%) compared to the smaller group diagnosed with comorbid SED and NDD (e.g., autism spectrum disorder, intellectual disability: n = 45, 11%).
Table 2.
Sample Characteristics.
The descriptive statistics and odds ratio are provided to compare subpopulation differences between completers and noncompleters, as shown in Table 3. However, no demographic differences were found between those who completed PSP services (n = 201, 43%) and those who did not complete (n = 263, 57%). Binary logistical regression resulted in an odds ratio between White, Black, and Other parents that was not statistically significant (p = 0.165; see Table 3). Similarly, parents of children classified with SED only completed PSP services at similar rates compared to parents of children diagnosed with comorbid SED and NDD type (p = 0.333). Caregiver type (biological mothers v. nonbiological mothers) also did not predict PSP service completion (p = 0.408). Lastly, PSP service completion differences were similar between parents of early adolescents (ages 7–13) and parents of older adolescents (ages 14–19) (p = 0.83). In sum, completion status was very similar across the specific subgroups investigated and no demographic subgroups dropped out or completed PSP services more frequently than others.
Table 3.
Participant Completion Status and Logistical Regression Analyses.
Two-way mixed analysis of variance group comparisons by time, subpopulation, and PSP scores are shown in Table 4. Statistically significant improvements in primary caregivers’ scores on the PSP Service Outcome Tool [34] were found for all demographic subgroups at post-test. No significant interactions were found between time and parent race, caregiver type, child type or child age. Similarly, two-way mixed analysis of variance group comparisons by time, subpopulation, and CAFAS scores are shown in Table 5. In addition to the expected direct effects of PSP services on parents, child CAFAS scores (not directly targeted in this parent-to-parent intervention) also improved over time across the demographic subgroups. In addition, a mean group difference between age groups was found. The early adolescence group (ages 7 to 13) demonstrated significantly improved CAFAS scores compared to the improvements seen for those grouped into the older adolescence group (ages 14 to 19). For child functioning, no significant interactions (see Table 5) were found between time and parent race, caregiver type, child type, or child age.
Table 4.
Group Means and standard deviations and ANOVA results of PSP scores.
Table 5.
Means and standard deviations and ANOVA results of CAFAS scores.
Simple regression analyses were used to test whether change in caregivers’ sense of empowerment, self-sufficiency, and feelings of competence (PSP score) and change in the child’s functioning (CAFAS score) could be explained by treatment acceptability as shown in in Table 6. The results of the regression determined that treatment acceptability scores explained a 6.6% variance in caregivers’ sense of empowerment, self-sufficiency, and feelings of competence as measured by the PSP Service Outcome Tool [34]; F (1, 134) = 9.61, p < 0.05. For every change in one unit of treatment acceptability, PSP scores increased by about 1.68 units. A statistically significant positive linear relationship (p < 0.05, r = 0.26) was found with a small effect size. Treatment acceptability ratings were not associated with changes in the child’s CAFAS scores.
Table 6.
Regression analysis summary for treatment acceptability predicting PSP and CAFAS scores.
4. Discussion and Implications
High treatment completion rates can indicate positive parental engagement, intervention feasibility, and satisfaction with behavioral health care services. Low rates can highlight unique barriers to service utilization that may be relevant to subgroups leading to health disparities. There were equal numbers of families who completed and did not complete this parent-to-parent intervention for each demographic subgroup analyzed (i.e., parent race, caregiver type, child type, and child age). This finding contrasts with prior studies indicating that families of ethnic-racial backgrounds may be less likely to complete mental health services compared to White/Caucasian families [8], suggesting that strategies for engagement retention must be addressed globally. Addressing the practical needs of families (e.g., transportation, childcare, etc.), the use of evidence-based techniques, family readiness for change, and the integration of system supports are potential starting points to address drop-out rates in mental health service delivery [43].
The benefit of examining demographic differences within an intervention is it highlights target areas for improvement. Generally, older adolescents have a higher risk of early termination and engagement to a lesser degree compared to younger adolescents [10]. Although there were fewer parents with older adolescents (ages 14–19) enrolled in the PSP service, the two groups were generally equal in terms of completion rates. Nonbiological caregivers are more likely to terminate services compared to biological parents [9]; however, the findings failed to support differences in completion rates by caregiver type. If subpopulation differences in completion rates had been found, a logical implication would be to individualize PSP services to subgroups of diverse caregivers. Instead, the study findings appear to support this parent-to-parent support program for a wide range of diverse families of children with SED.
Only 43% of parents who began PSP services completed it. Family mobility and instability (e.g., lost contact or a move outside of the service area) were largely responsible for noncompletion and unfortunately, a common challenge experienced by health providers working with lower-income populations. Less than 1% of those who did not complete the service indicated it was due to dissatisfaction with the services. The high rate of attrition (57%) from PSP services found in this study is consistent with previous studies showing noncompletion rates as high as 60% in families accessing community-based services for youth with SED [26]. Further research that employs evidence-based strategies for family engagement and retention is needed to determine improvements [44].
Limited trust in service providers, fear of accessing or navigating services, language and cultural barriers, and feelings of dismissiveness by care professionals can be barriers to service access and completion [24,45]. While these specific variables were not measured in this study, similar completion rates across demographic subgroups are an especially encouraging sign, and study findings highlight the potential generalizability of this statewide Medicaid-funded PSP service to other populations. Professional development and ongoing training opportunities using social validity measures and/or qualitative methods can help with targeted prevention [23]. Partnering with a parent with lived experience can help lower parents’ sense of strain and burden. Finding ways to ensure PSP service completion is an important target for future research [18].
Disaggregating PSP service effectiveness had not been carried out in prior peer–parent studies (see Table 1). PSP services were found to improve parental feelings of bridging, collaboration, confidence, and empowerment of a diverse group of parents of children diagnosed with SED. The results are consistent with previous studies which demonstrated a significant change in scores between pre- and post-assessment [27,31,32]. Additionally, changes in child functioning were found although the PSP intervention does not measure this outcome directly. It is worth noting that parents of children diagnosed with comorbid SED and NDD, while limited in size (n = 7), demonstrated a much higher improvement in the PSP Outcome Service Tool [34], on average (+14 points), and the greatest improvement (−27 points) in the CAFAS when compared to other subgroups, thus demonstrating a meaningful impact. These results contrast with previous studies [21,22] that suggested that PSP service may not be appropriate for youth presenting with both severe behavioral difficulties and developmental needs. Minimal differences in parent or child outcomes were found between subgroups (i.e., parent race, caregiver type, and child type), except for younger children who started with less impaired child functioning who demonstrated a greater improvement in parent ratings (+18 points) compared to older children (+13 points) between pre- and post-test.
Lastly, treatment acceptability was examined to determine whether it predicted changes in parents’ and primary caregivers’ sense of empowerment and self-sufficiency or reduced child functional impairment. The findings indicated that as PSP Outcome Tool [34] Total scores increased, perceptions of treatment acceptability increased as well. The high mean score (M = 19.05) indicates high satisfaction with the PSP service.
Limitations
Numerous study limitations are important to consider when interpreting the study findings. Without a comparison group or randomization, other variables may better account for the changes found in this study. Additionally, only participants who were engaged in services for a minimum of eight weeks were included in the sample which can pose a bias of fully capturing overall completion status. PSP services are typically one aspect of a child’s comprehensive treatment plan, creating additional caution when interpreting study findings as other aspects of the treatment plan may account for some improvements found and were not controlled for in this study. Medicaid-funded PSP services were designed for parents of children with SED difficulties and additional research is needed to generalize results to parents of children presenting with other types of mental health needs. Lastly, the findings are limited by the use of parent and clinician ratings presenting potential rater bias. Objective data such as behavioral observations are necessary to further validate the impact of PSP services on parents and their children.
5. Conclusions and Future Direction
PSP services demonstrated positive changes across all demographic subgroups of parents who received the service and their children challenged by SED. Thus, this intervention may be suitable for a multitude of settings (e.g., hospitals, schools, private outpatient clinics, etc.) and professions (e.g., social workers, psychologists, counselors, etc.) that provide behavioral health services. The appropriate next research steps would be to investigate whether specific aspects within the parent-to-parent relationship are responsible for the success of the intervention across a diverse range of healthcare settings in schools, communities, and specialized psychiatric facilities. The further study of the components of the PSP relationship (e.g., trust and confidence) may contribute to higher treatment completion rates and improved PSP training practices [14,28,44]. PSP’s ability to carry out the service as intended was not evaluated and should be in future studies to further measure the mechanisms associated with treatment changes. Lastly, replication will help to investigate the generalizability of these preliminary results. As more subpopulation demographic information becomes available, the further disaggregation of parent engagement, outcomes, and acceptability adds to the confidence and stability of the results within healthcare settings within a diverse array of communities.
This unique parent-to-parent approach to meeting the behavioral healthcare needs of children may be one that can be embraced by the nursing profession given limited systemic barriers to adoption and implementation [1,2,8]. This may be especially true within the school nursing profession, where parent-to-parent services may be especially efficient to develop and implement with effectiveness due to existing parent engagement efforts [45]. The consideration, possible adoption, and eventual implementation of parent-to-parent services aligned with the unique behavioral health nursing setting (e.g., community and schools) and practices provided are recommended.
Author Contributions
Conceptualization, L.B.P.; Methodology, L.B.P., J.S.C., K.B.-M., J.T. and J.S.; Formal analysis, L.B.P.; Investigation, L.B.P., J.S.C., K.B.-M., J.T. and J.S.; Data curation, J.S.C.; Writing—original draft, L.B.P.; Writing—review and editing, J.S.C., K.B.-M., J.T. and J.S.; Supervision, J.S.C.; Project administration, L.B.P. and J.S.C.; Funding acquisition, J.S.C. All authors have read and agreed to the published version of the manuscript.
Funding
Supported by funds from the Substance Abuse and Mental Health Services Administration, Community Mental Health Block Grant, through the Michigan Department of Health and Human Services, and Michigan State University’s College of Education.
Institutional Review Board Statement
Due to the deidentified manner in which the evaluation data were both collected and analyzed, the project was deemed to be non-human-subject research and not assigned a number for review by the institution of the first two authors.
Informed Consent Statement
Not applicable.
Data Availability Statement
Data can be requested from the corresponding author.
Conflicts of Interest
The first author (Research Assistantship support during the calendar year) and the second author/corresponding author (financial support for research release time during the calendar year) received financial support from MDHHS to collect, analyze, and disseminate the results of this study. The third, fourth, and fifth authors are staff members from the organization that funded this work. It is noted that these three co-authors were not involved in developing the Section 3 or Section 4 of the manuscript and only provided review/editing support (in addition to systemic support with the data collection process).
References
- Shayan, S.J.; Kiwanuka, F.; Nakaye, Z. Barriers associated with evidence-based practice among nurses in low- and middle-income countries: A systematic review. Worldviews Evid.-Based Nurs. 2019, 16, 12–20. [Google Scholar] [CrossRef]
- Mathieson, A.; Grande, G.; Luker, K. Strategies, facilitators and barriers to implementation of evidence-based practice in community nursing: A systematic mixed-studies review and qualitative synthesis. Prim. Health Care Res. Dev. 2018, 20, e6. [Google Scholar] [CrossRef]
- Substance Abuse and Mental Health Services Administration. The Comprehensive Community Health Services for Children with Severe Emotional Disturbance Program. 2017. Available online: https://store.samhsa.gov/system/files/cmhi-2017rtc.pdf (accessed on 28 October 2019).
- Williams, N.J.; Scott, L.; Aarons, G.A. Prevalence of serious emotional disturbance among US children: A meta-analysis. Psychiatr. Serv. 2018, 69, 32–40. [Google Scholar] [CrossRef] [PubMed]
- Stagman, S.M.; Cooper, J.L. Children’s Mental Health: What Every Policymaker Should Know; National Center for Children in Poverty: New York, NY, USA, 2010; pp. 1–7. [Google Scholar] [CrossRef]
- Mendenhall, A.N.; Fontanella, C.A.; Hiance, D.L.; Frauenholtz, S. Factors associated with treatment attrition for Medicaid-enrolled youth with serious emotional disturbances. Child. Youth Serv. Rev. 2014, 40, 20–28. [Google Scholar] [CrossRef]
- Merikangas, K.R.; He, J.P.; Burstein, M.; Swendsen, J.; Avenevoli, S.; Case, B.; Georgiades, K.; Heaton, L.; Swanson, S.; Olfson, M. Service utilization for lifetime mental disorders in US adolescents: Results of the National Comorbidity Survey–Adolescent Supplement (NCS-A). J. Am. Acad. Child Adolesc. Psychiatry 2011, 50, 32–45. [Google Scholar] [CrossRef] [PubMed]
- Aratani, Y.; Cooper, J.L. Racial and ethnic disparities in the continuation of community-based children’s mental health services. J. Behav. Health Serv. Res. 2012, 39, 116–129. [Google Scholar] [CrossRef]
- Warnick, E.M.; Gonzalez, A.; Robin Weersing, V.; Scahill, L.; Woolston, J. Defining dropout from youth psychotherapy: How definitions shape the prevalence and predictors of attrition. Child Adolesc. Ment. Health 2012, 17, 76–85. [Google Scholar] [CrossRef] [PubMed]
- Harpaz-Rotem, I.; Leslie, D.; Rosenheck, R.A. Treatment retention among children entering a new episode of mental health care. Psychiatr. Serv. 2004, 55, 1022–1028. [Google Scholar] [CrossRef]
- Santiago, C.D.; Kaltman, S.; Miranda, J. Poverty and mental health: How do low-income adults and children fare in psychotherapy? J. Clin. Psychol. 2013, 69, 115–126. [Google Scholar] [CrossRef]
- Bronfenbrenner, U. The Ecology of Human Development: Experiments by Nature and Design; Harvard University Press: Cambridge, MA, USA, 1979. [Google Scholar]
- Cavaleri, M.A.; Olin, S.S.; Kim, A.; Hoagwood, K.E.; Burns, B.J. Family support in prevention programs for children at risk for emotional/behavioral problems. Clin. Child Fam. Psychol. Rev. 2011, 14, 399–412. [Google Scholar] [CrossRef]
- Hoagwood, K.E.; Cavaleri, M.A.; Olin, S.S.; Burns, B.J.; Slaton, E.; Gruttadaro, D.; Hughes, R. Family support in children’s mental health: A review and synthesis. Clin. Child Fam. Psychol. Rev. 2010, 13, 1–45. [Google Scholar] [CrossRef]
- Kuhn, E.S.; Laird, R.D. Family support programs and adolescent mental health: Review of evidence. Adolesc. Health Med. Ther. 2014, 5, 127–142. [Google Scholar] [CrossRef]
- Shilling, V.; Morris, C.; Thompson-Coon, J.; Ukoumunne, O.; Rogers, M.; Logan, S. Peer support for parents of children with chronic disabling conditions: A systematic review of quantitative and qualitative studies. Dev. Med. Child Neurol. 2013, 55, 602–609. [Google Scholar] [CrossRef] [PubMed]
- Henderson, R.J.; Johnson, A.; Moodie, S. Parent-to-parent support for parents with children who are deaf or hard of hearing: A conceptual framework. Am. J. Audiol. 2014, 23, 437–448. [Google Scholar] [CrossRef]
- Grape, A.C.; Plum, K.C.; Fielding, S.L. Strain among caregivers of youth designated as seriously emotionally disturbed: Do place of residence and race matter? J. Appl. Soc. Sci. 2015, 9, 83–97. [Google Scholar] [CrossRef]
- Godoy, L.; Hodgkinson, S.; Robertson, H.A.; Sham, E.; Druskin, L.; Wambach, C.G.; Long, M. Increasing mental health engagement from primary care: The potential role of family navigation. Pediatrics 2019, 143, e20182418. [Google Scholar] [CrossRef] [PubMed]
- McCabe, K.M.; Yeh, M.; Lau, A.; Garland, A.; Hough, R. Racial/ethnic differences in caregiver strain and perceived social support among parents of youth with emotional and behavioral problems. Ment. Health Serv. Res. 2003, 5, 137–147. [Google Scholar] [CrossRef] [PubMed]
- Douma, J.C.H.; Dekker, M.C.; Koot, H.M. Supporting parents of youths with intellectual disabilities and psychopathology. J. Intellect. Disabil. Res. 2006, 50, 570–581. [Google Scholar] [CrossRef]
- Maes, B.; Broekman, T.G.; Došen, A.; Nauts, J. Caregiving burden of families looking after persons with intellectual disability and behavioural or psychiatric problems. J. Intellect. Disabil. Res. 2003, 47, 447–455. [Google Scholar] [CrossRef]
- Kuravackel, G.M.; Ruble, L.A.; Reese, R.J.; Ables, A.P.; Rodgers, A.D.; Toland, M.D. COMPASS for Hope: Evaluating the effectiveness of a parent training and support program for children with ASD. J. Autism Dev. Disord. 2018, 48, 404–416. [Google Scholar] [CrossRef] [PubMed]
- Santelli, B.; Turnbull, A.P.; Marquis, J.; Lerner, E.P. Statewide parent-to-parent programs: Partners in early intervention. Infants Young Child. 2000, 13, 74–88. [Google Scholar] [CrossRef]
- Duppong Hurley, K.L.; January, S.A.A.; Lambert, M.C. Using caregiver strain to predict participation in a peer-support intervention for parents of children with emotional or behavioral needs. J. Emot. Behav. Disord. 2017, 25, 170–177. [Google Scholar] [CrossRef]
- Lammers, E.; Zickafoose, J.; Peterson, G.; Blue, L.; Stewart, K.; Kranker, K. Parent Partners: Evaluation of a novel peer-support intervention for caregivers of children hospitalized for behavioral health conditions. Acad. Pediatr. 2019, 19, 908–916. [Google Scholar] [CrossRef] [PubMed]
- Butler, A.M.; Titus, C. Pilot and feasibility study of a parenting intervention delivered by parent peers. Vulnerable Child. Youth Stud. 2017, 12, 215–225. [Google Scholar] [CrossRef]
- January, S.A.A.; Hurley, K.D.; Stevens, A.L.; Kutash, K.; Duchnowski, A.J.; Pereda, N. Evaluation of a community-based peer-to-peer support program for parents of at-risk youth with emotional and behavioral difficulties. J. Child Fam. Stud. 2016, 25, 836–844. [Google Scholar] [CrossRef]
- Kutash, K.; Duchnowski, A.J.; Green, A.L.; Ferron, J. Supporting parents who have youth with emotional disturbances through a parent-to-parent support program: A proof of concept study using random assignment. Adm. Policy Ment. Health Ment. Health Serv. Res. 2011, 38, 412–427. [Google Scholar] [CrossRef] [PubMed]
- Jamison, J.M.; Fourie, E.; Siper, P.M.; Trelles, M.P.; George-Jones, J.; Buxbaum Grice, A.; Krata, J.; Holl, E.; Shaoul, J.; Hernandez, B.; et al. Examining the efficacy of a family peer advocate model for black and hispanic caregivers of children with autism spectrum disorder. J. Autism Dev. Disord. 2017, 47, 1314–1322. [Google Scholar] [CrossRef]
- Day, C.; Michelson, D.; Thomson, S.; Penney, C.; Draper, L. Evaluation of a peer led parenting intervention for disruptive behaviour problems in children: Community-based randomized controlled trial. Br. Med. J. 2012, 344, e1107. [Google Scholar] [CrossRef]
- Santelli, B.; Turnbull, A.; Marquis, J.; Lerner, E. Parent-to-parent programs: A resource for parents and professionals. J. Early Interv. 1997, 21, 73–83. [Google Scholar] [CrossRef]
- Michigan Department of Health and Human Services. Electronic Medicaid Provider Manual. Available online: https://www.mdch.state.mi.us/dch-medicaid/manuals/MedicaidProviderManual.pdf (accessed on 10 June 2023).
- Michigan Department of Health and Human Services. Parent Support Partner (PSP) Outcome Tool; 2016; unpublished instrument.
- Williams, B.J.; Poole, L.; Esterer, M.; Carlson, J.S.; Batsche-McKenzie, K.; Tate, J.; Shank, J. Investigating the psychometric properties of the Parent Support Partner Outcome Tool. Vulnerable Child. Youth Stud. 2022, 18, 143–148. [Google Scholar] [CrossRef]
- Hodges, K. Child and Adolescent Functional Assessment Scales; Vanderbilt Child Mental Health Services Evaluation Project; Vanderbilt University: Nashville, TN, USA, 1990. [Google Scholar]
- Hodges, K. Child and Adolescent Functional Assessment Scale (CAFAS) Overview of Reliability and Validity. Available online: https://www.fasoutcomes.com/content.aspx?contentid=1084 (accessed on 10 June 2023).
- Hodges, K.; Wong, M.M. Psychometric characteristics of a multidimensional measure to assess impairment: The Child and Adolescent Functional Assessment Scale. J. Child Fam. Stud. 1996, 5, 445–467. [Google Scholar] [CrossRef]
- Hodges, K.; Wong, M.M.; Latessa, M. Use of the Child and Adolescent Functional Assessment Scale (CAFAS) as an outcome measure in clinical settings. J. Behav. Health Serv. Res. 1998, 25, 325–336. [Google Scholar] [CrossRef]
- Michigan Mental Health Act. Mic. Stat. § 330. 1974. Available online: http://www.legislature.mi.gov/(S(jckim1ueldzrdjebpllryckd))/mileg.aspx?page=getObject&objectName=mcl-330-1100d (accessed on 21 April 2022).
- Association for Children’s Mental Health. Parent Support Partner; Association for Children’s Mental Health: Kalamazoo, MI, USA, 2022; Available online: https://www.acmh-mi.org/get-information/acmh-projects/parent-support-partner-project/ (accessed on 13 June 2023).
- Stoltzfus, J.C. Logistic regression: A brief primer. Acad. Emerg. Med. 2011, 18, 1099–1104. [Google Scholar] [CrossRef] [PubMed]
- Ingoldsby, E.M. Review of interventions to improve family engagement and retention in parent and child mental health programs. J. Child Fam. Stud. 2010, 19, 629–645. [Google Scholar] [CrossRef] [PubMed]
- Reardon, T.; Harvey, K.; Baranowska, M.; O’Brien, D.; Smith, L.; Creswell, C. What do parents perceive are the barriers and facilitators to accessing psychological treatment for mental health problems in children and adolescents? A systematic review of qualitative and quantitative studies. Eur. Child Adolesc. Psychiatry 2017, 26, 623–647. [Google Scholar] [CrossRef]
- Hoskote, A.R.; Croce, E.; Johnson, K.E. The evolution of the role of U.S. school nurses in adolescent mental health at the individual, community, and systems level: An integrative review. J. Sch. Nurs. 2023, 39, 51–71. [Google Scholar] [CrossRef] [PubMed]
Disclaimer/Publisher’s Note: The statements, opinions and data contained in all publications are solely those of the individual author(s) and contributor(s) and not of MDPI and/or the editor(s). MDPI and/or the editor(s) disclaim responsibility for any injury to people or property resulting from any ideas, methods, instructions or products referred to in the content. |
© 2023 by the authors. Licensee MDPI, Basel, Switzerland. This article is an open access article distributed under the terms and conditions of the Creative Commons Attribution (CC BY) license (https://creativecommons.org/licenses/by/4.0/).
