The Role of Economic Stress, Health Concerns, and Institutional Trust in Supporting Public Protests against COVID-19 Lockdown Measures in Denmark
Abstract
1. Introduction
2. Methods
2.1. Case: COVID-19 Lockdown Measures and Public Protests against Them in Denmark
2.2. Data Collection
2.3. Measurements
2.4. Statistical Methods
3. Results
3.1. Descriptive Statistics
3.2. Ordered Logit Regressions
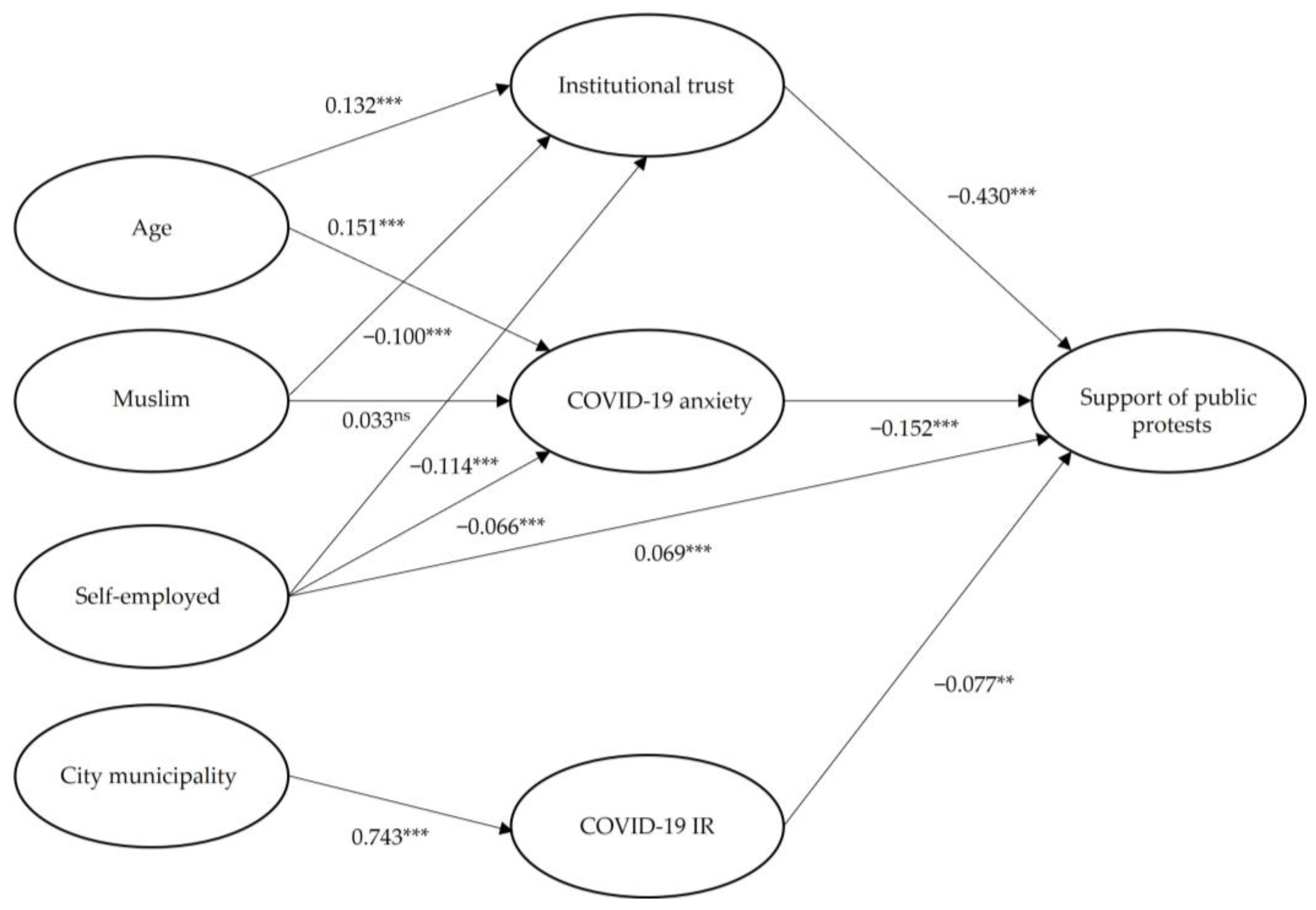
3.3. Structural Equation Modeling
4. Discussion
5. Conclusions
Author Contributions
Funding
Institutional Review Board Statement
Informed Consent Statement
Data Availability Statement
Conflicts of Interest
Appendix A
| Questionnaire Items | Number of Responses | Number of Missing Values | Degree of Completion, % |
|---|---|---|---|
| Support of demonstrations | 3829 | 5 | 99.9 |
| Gender | 3798 | 36 | 99.1 |
| Age | 3828 | 6 | 99.8 |
| Partner | 3817 | 17 | 99.6 |
| Children | 3765 | 69 | 98.2 |
| Religion | 3645 | 189 | 95.1 |
| Education | 3746 | 88 | 97.7 |
| Employment | 3813 | 21 | 99.5 |
| Income | 3722 | 112 | 97.1 |
| Degree of urbanization | 3803 | 31 | 99.2 |
| COVID-19 anxiety | 3205 | 625 | 83.6 |
| Institutional trust | 3565 | 269 | 93.0 |
Appendix B
| Variables | 1 | 2 | 3 | 4 | 5 | 6 | 7 | 8 | 9 | 10 | 11 | 12 | 13 | 14 | 15 | 16 | 17 | 18 | 19 | 20 | 21 | 22 | 23 |
|---|---|---|---|---|---|---|---|---|---|---|---|---|---|---|---|---|---|---|---|---|---|---|---|
| 1 Support of demonstrations | 1 | ||||||||||||||||||||||
| 2 Female | −0.01 | 1 | |||||||||||||||||||||
| 3 Age | −0.06 | −0.04 | 1 | ||||||||||||||||||||
| 4 Has partner | 0.00 | 0.01 | 0.09 | 1 | |||||||||||||||||||
| 5 Has children | −0.03 | 0.06 | 0.63 | 0.23 | 1 | ||||||||||||||||||
| 6 Has no religion | 0.01 | −0.08 | −0.18 | −0.09 | −0.16 | 1 | |||||||||||||||||
| 7 Christian | −0.03 | 0.08 | 0.22 | 0.12 | 0.20 | −0.86 | 1 | ||||||||||||||||
| 8 Muslim | 0.07 | 0.02 | −0.10 | −0.02 | −0.06 | −0.10 | −0.14 | 1 | |||||||||||||||
| 9 Other religion | −0.00 | −0.02 | −0.05 | −0.05 | −0.08 | −0.19 | −0.26 | −0.03 | 1 | ||||||||||||||
| 10 Primary school | 0.03 | −0.00 | −0.04 | −0.04 | −0.06 | −0.00 | −0.01 | −0.01 | 0.03 | 1 | |||||||||||||
| 11 Secondary school | 0.02 | 0.02 | −0.38 | −0.11 | −0.37 | 0.06 | −0.08 | 0.04 | 0.03 | −0.12 | 1 | ||||||||||||
| 12 Vocational education | 0.01 | −0.01 | 0.16 | 0.04 | 0.18 | −0.10 | 0.13 | −0.06 | −0.03 | −0.13 | −0.23 | 1 | |||||||||||
| 13 Higher education, short | 0.02 | −0.02 | 0.12 | 0.01 | 0.07 | −0.03 | 0.05 | −0.02 | −0.04 | −0.08 | −0.14 | −0.17 | 1 | ||||||||||
| 14 High. education, medium | −0.03 | 0.06 | 0.12 | 0.04 | 0.13 | −0.00 | 0.00 | 0.02 | −0.00 | −0.18 | −0.31 | −0.37 | −0.22 | 1 | |||||||||
| 15 Higher education, long | −0.03 | −0.07 | −0.02 | 0.04 | −0.01 | 0.09 | −0.11 | 0.03 | 0.02 | −0.10 | −0.18 | −0.21 | −0.13 | −0.28 | 1 | ||||||||
| 16 Wage earner | −0.05 | −0.01 | 0.17 | 0.11 | 0.28 | −0.04 | 0.08 | −0.06 | −0.06 | −0.14 | −0.23 | 0.06 | 0.06 | 0.09 | 0.10 | 1 | |||||||
| 17 Self-employed | 0.12 | −0.07 | 0.11 | 0.04 | 0.08 | −0.02 | 0.00 | −0.00 | 0.03 | −0.02 | −0.04 | 0.04 | −0.01 | −0.02 | 0.05 | −0.24 | 1 | ||||||
| 18 Unemployed | 0.01 | 0.05 | −0.07 | −0.04 | −0.03 | 0.00 | −0.03 | 0.02 | 0.04 | 0.08 | −0.05 | 0.02 | −0.00 | −0.02 | 0.01 | −0.35 | −0.07 | 1 | |||||
| 19 Outside workforce | −0.01 | 0.01 | −0.19 | −0.11 | −0.31 | 0.05 | −0.08 | 0.05 | 0.02 | 0.11 | 0.30 | −0.09 | −0.06 | −0.07 | −0.14 | −0.75 | −0.15 | −0.21 | 1 | ||||
| 20 Income | −0.03 | −0.19 | 0.45 | 0.13 | 0.43 | −0.06 | 0.10 | −0.07 | −0.05 | −0.17 | −0.36 | 0.06 | 0.10 | 0.10 | 0.22 | 0.53 | 0.11 | −0.16 | −0.51 | 1 | |||
| 21 City municipality | −0.04 | −0.07 | −0.13 | −0.07 | −0.17 | 0.15 | −0.17 | 0.04 | 0.02 | −0.07 | 0.08 | −0.14 | −0.03 | −0.02 | 0.17 | −0.08 | 0.04 | −0.02 | 0.08 | −0.03 | 1 | ||
| 22 COVID-19 incidence rate | −0.07 | −0.07 | −0.10 | −0.08 | −0.16 | 0.15 | −0.18 | 0.06 | 0.04 | −0.05 | 0.04 | −0.14 | −0.02 | −0.01 | 0.19 | −0.07 | 0.03 | −0.03 | 0.08 | −0.03 | 0.74 | 1 | |
| 23 COVID-19 anxiety | −0.25 | 0.13 | 0.14 | 0.00 | 0.12 | −0.10 | 0.09 | 0.02 | 0.00 | −0.02 | −0.05 | 0.09 | −0.01 | −0.01 | −0.02 | −0.03 | −0.05 | 0.05 | 0.03 | −0.02 | −0.04 | −0.03 | 1 |
| 24 Institutional Trust | −0.47 | 0.03 | 0.13 | 0.06 | 0.09 | −0.08 | 0.12 | −0.11 | −0.03 | −0.05 | −0.03 | −0.01 | −0.05 | 0.06 | 0.03 | 0.08 | −0.10 | −0.03 | −0.02 | 0.06 | 0.01 | 0.02 | 0.23 |
References
- Kowalewski, M. Street protests in times of COVID-19: Adjusting tactics and marching ‘as usual’. Soc. Mov. Stud. 2020, 20, 758–765. [Google Scholar] [CrossRef]
- Kriesi, H.; Oana, I.-E. Protest in unlikely times: Dynamics of collective mobilization in Europe during the COVID-19 crisis. J. Eur. Public Policy 2022, 1–26. [Google Scholar] [CrossRef]
- Chang, D.; Chang, X.; He, Y.; Tan, K.J.K. The determinants of COVID-19 morbidity and mortality across countries. Sci. Rep. 2022, 12, 5888. [Google Scholar] [CrossRef] [PubMed]
- Mishra, S.; Scott, J.A.; Laydon, D.J.; Flaxman, S.; Gandy, A.; Mellan, T.A.; Unwin, H.J.T.; Vollmer, M.; Coupland, H.; Ratmann, O.; et al. Comparing the responses of the UK, Sweden and Denmark to COVID-19 using counterfactual modelling. Sci. Rep. 2021, 11, 16342. [Google Scholar] [CrossRef] [PubMed]
- Hoffman-Hansen, H. De Sorte Mænd er en Broget Flok Demonstranter [The Black Men Are a Motley Crowd of Demonstrators]; The National Newspaper Kristeligt Dagblad: Copenhagen, Denmark, 2021. [Google Scholar]
- Batchelor, O. Men in Black-Demonstration i København Marcherer Mod Rådhuspladsen [Men in Black Demon-Stration in Copenhagen Marches towards the City Hall Square]. Danmarks Radio (DR), Danish Broadcasting Corporation. 2021. Available online: https://www.dr.dk/nyheder/seneste/men-black-demonstration-i-koebenhavn-marcherer-mod-raadhuspladsen (accessed on 12 January 2022).
- Nielsen, M.K. Flere Anholdelser efter Demonstrationer i Aalborg og København. Tumult Mellem Politiet og Gruppering ved Navn ‘Men in Black’ i Aalborg og København [More Arrests after Demonstrations in Aalborg and Copenhagen. Commotion between Police and Group by the Name of ’Men in Black’ in Aalborg and Copenhagen]. Danmarks Radio (DR), Danish Broadcasting Corporation. 2021. Available online: https://www.dr.dk/nyheder/indland/flere-anholdelser-efter-demonstrationer-i-aalborg-og-koebenhavn (accessed on 12 January 2022).
- Promislow, D.E.L. A Geroscience Perspective on COVID-19 Mortality. J. Gerontol. Biol. Sci. 2020, 75, e30–e33. [Google Scholar] [CrossRef]
- Ramírez, M.D.; Veneri, P.; Lembcke, A.C. Where did it hit harder? Understanding the geography of excess mortality during the COVID-19 pandemic. J. Reg. Sci. 2022, 62, 889–908. [Google Scholar] [CrossRef]
- González-Val, R.; Sanz-Gracia, F. Urbanization and COVID-19 incidence: A cross-country investigation. Pap. Reg. Sci. 2021, 101, 399–415. [Google Scholar] [CrossRef]
- Sridhar, K.S. Urbanization and COVID-19 Prevalence in India. Reg. Sci. Policy Pract. 2021, 1–13. [Google Scholar] [CrossRef]
- Essletzbichler, J.; Disslbacher, F.; Moser, M. The victims of neoliberal globalisation and the rise of the populist vote: A comparative analysis of three recent electoral decisions. Camb. J. Reg. Econ. Soc. 2018, 11, 73–94. [Google Scholar] [CrossRef]
- Rodríguez-Pose, A. The revenge of the places that don’t matter (and what to do about it). Camb. J. Reg. Econ. Soc. 2018, 11, 189–209. [Google Scholar] [CrossRef]
- Mamonova, N.; Franquesa, J. Populism, Neoliberalism and Agrarian Movements in Europe. Understanding Rural Support for Right-Wing Politics and Looking for Progressive Solutions. Sociol. Rural. 2019, 60, 710–731. [Google Scholar] [CrossRef]
- Xie, Q.; Sundararaj, V. Rejeesh Analyzing the factors affecting the attitude of public toward lockdown, institutional trust, and civic engagement activities. J. Community Psychol. 2021, 50, 806–822. [Google Scholar] [CrossRef] [PubMed]
- Di Marco, G.; Hichy, Z.; Sciacca, F. Attitudes towards lockdown, trust in institutions, and civic engagement: A study on Sicilians during the coronavirus lockdown. J. Public Aff. 2021, 22, e2739. [Google Scholar] [CrossRef] [PubMed]
- Peretti-Watel, P.; the COCONEL Study Group; Verger, P.; Launay, O. The French general population’s attitudes toward lockdown against COVID-19: A fragile consensus. BMC Public Health 2020, 20, 1920. [Google Scholar] [CrossRef] [PubMed]
- Boto-Garcia, D. Public support for lockdown policies. Econ. Bus. Lett. 2021, 10, 299–309. [Google Scholar] [CrossRef]
- Zavras, D. Studying Satisfaction with the Restriction Measures Implemented in Greece during the First COVID-19 Pandemic Wave. World 2021, 2, 379–390. [Google Scholar] [CrossRef]
- Martín, J.; Román, C. COVID-19 Is Examining the EU and the Member States: The Role of Attitudes and Sociodemographic Factors on Citizens’ Support towards National Policies. Soc. Sci. 2021, 10, 46. [Google Scholar] [CrossRef]
- Saechang, O.; Yu, J.; Li, Y. Public Trust and Policy Compliance during the COVID-19 Pandemic: The Role of Professional Trust. Healthcare 2021, 9, 151. [Google Scholar] [CrossRef]
- Nivette, A.; Ribeaud, D.; Murray, A.; Steinhoff, A.; Bechtiger, L.; Hepp, U.; Shanahan, L.; Eisner, M. Non-compliance with COVID-19-related public health measures among young adults in Switzerland: Insights from a longitudinal cohort study. Soc. Sci. Med. 2020, 268, 113370. [Google Scholar] [CrossRef]
- Vu, V.T. Public Trust in Government and Compliance with Policy during COVID-19 Pandemic: Empirical Evidence from Vietnam. Public Organ. Rev. 2021, 21, 779–796. [Google Scholar] [CrossRef]
- Grežo, M.; Adamus, M. Light and Dark core of personality and the adherence to COVID-19 containment measures: The roles of motivation and trust in government. Acta Psychol. 2022, 223, 103483. [Google Scholar] [CrossRef] [PubMed]
- Berg-Beckhoff, G.; Guldager, J.D.; Andersen, P.T.; Stock, C.; Jervelund, S.S. What Predicts Adherence to Governmental COVID-19 Measures among Danish Students? Int. J. Environ. Res. Public Health 2021, 18, 1822. [Google Scholar] [CrossRef] [PubMed]
- Statens Serum Institut. Tidslinje for COVID-19 [Timeline for COVID-19]. Publication Made by the Danish Ministry of Health. Updated April 2022. Available online: https://www.ssi.dk/aktuelt/nyheder/2022/da-covid-19-ramte-verden-og-danmark-se-tidslinjen-her (accessed on 9 December 2022).
- Sundhedsstyrelsen. COVID-19: Smitteforebyggelse ved besøg på Plejehjem og Plejeboliger, Aflastningspladser, Sygehuse, Klinikker m.v. [COVID-19: Infection Prevention When Visiting Nursing Homes, Care Housing, Relief Housing, Hospitals, Clinics etc.] The Danish Health Authority. 2020. Available online: https://www.sst.dk/da/udgivelser/2020/covid-19-smitteforebyggelse-ved-besoeg-paa-plejehjem-sygehuse (accessed on 9 December 2022).
- Sundheds-og Ældreministeriet. Nationalt Varslingssystem: Risikovurdering og Tiltag til Håndtering af COVID-19, Oktober 2020 [National Warning System: Risk Assessment and Measures for Handling COVID-19, October 2020]; Danish Ministry of Health and Senior Citizens: Copenhagen, Denmark, 2020. [Google Scholar]
- JydskeVeskysten. Sortklædte Demonstranter på Gaden i København [Protesters Dressed in Black on the Streets of Copenhagen]. 2021. Available online: https://jv.dk/artikel/billedserie-sortkl%C3%A6dte-demonstranter-p%C3%A5-gaden-i-k%C3%B8benhavn (accessed on 9 December 2022).
- Ministry of Culture Denmark. Mediernes Udvikling i Danmark. Sociale Medier 2020. Brug, Indhold og Relationer [The Development of the Media in Denmark. Social Media 2020. Use, Content, and Relations]; Agency for Culture and Palaces: Copenhagen, Denmark, 2020.
- Kristensen, I.T.; Kjeldsen, C.; Dalgaard, T. Landdistriktskommuner—Indikatorer for Landdistrikt [Rural District Municipalities—Indicators for Rural District]; Faculty of Agricultural Sciences, Department of Agricultural Production and Environment, University of Aarhus: Tjele, Denmark, 2006. [Google Scholar]
- European Social Survey Round 10 Data. Data File Edition 1.2. Sikt—Norwegian Agency for Shared Services in Education and Research, Norway—Data Archive and Distributor of ESS Data for ESS ERIC. 2020. Data Resource. Available online: https://ess-search.nsd.no/en/study/172ac431-2a06-41df-9dab-c1fd8f3877e7 (accessed on 9 December 2022).
- Nunnally, J.C. Psychometric Theory; McGraw Hill: New York, NY, USA, 1978. [Google Scholar]
- Wooldridge, J.M. Econometric Analysis of Cross Section and Panel Data; The MIT Press: London, UK, 2002. [Google Scholar]
- Larsen, T.P.; Ilsøe, A.; Bach, E.S. Atypisk beskæftigede i atypiske tider: Regeringens coronahjælpepakker og deres effekter [Atypical employment in atypical times: The government’s corona help packages and their effects]. Samfundsøkonomen 2020, 4, 39–47. [Google Scholar] [CrossRef]
- Bennedsen, M.; Larsen, B.; Schmutte, I.; Scur, D. Preserving Job Matches during the COVID-19 Pandemic: Firm-Level Evidence on the Role of Government Aid; GLO Discussion Paper, No. 588; Global Labor Organization (GLO): Essen, Germany, 2020. [Google Scholar]
- Andersen, T.M.; Svarer, M.; Schröder, P. Rapport fra den Økonomiske Ekspertgruppe Vedrørende Udfasning af Hjælpepakker [Report from the Economic Expert Group Concerning the Phasing out of Help Packages]. Expert Report Commissioned by the Danish Government. 2020. Available online: https://fm.dk/media/18475/rapport-fra-den-oekonomiske-ekspertgruppe-vedroerende-udfasning-af-hjaelpepakker_a.pdf (accessed on 12 January 2022).


| Facebook Group Name (Danish) | Facebook Group Name (English Translation) |
|---|---|
| Friluftsliv | Outdoor life |
| Info fra borger til borger i Esbjerg | Info from citizen to citizen in Esbjerg |
| Venligboerne København og omegn | Kind dwellers in Copenhagen and surroundings |
| Salg Odense og Fyn | Sales Odense and Funen |
| Roskilde hjælper hinanden | Roskilde is helping each other |
| Odense | Odense |
| Hjælp hinanden | Help each other |
| Kolding | Kolding |
| Studerende i Odense//students in Odense | Students in Odense |
| Hjælp hinanden i 2800 Lyngby og omegn | Help each other in 2800 Lyngby and surroundings |
| Job i Nordjylland, | Job in North Jutland |
| Markedspladsen Aarhus, | The Market Place Aarhus |
| Syddansk Universitet (SDU-Odense) | University of Southern Denmark (SDU-Odense) |
| Job søges-Job tilbydes | Seeking jobs-Offering jobs |
| Frequency, n | Frequency, % | |
|---|---|---|
| Strong non-support of demonstrations | 1338 | 50 |
| Non-support of demonstrations | 548 | 20 |
| Neutral in relation to demonstrations | 502 | 19 |
| Support of demonstrations | 179 | 7 |
| Strong support of demonstrations | 125 | 5 |
| Total | 2692 | 100 |
| Variable | Variable Categories | Descriptive Statistics, % | Support of Demonstrations, % | ||
|---|---|---|---|---|---|
| Non-Support | Neutral | Support | |||
| Gender | Male | 21 | 70 | 18 | 12 |
| Female | 79 | 70 | 19 | 11 | |
| Age | 16–29 years old | 29 | 67 | 23 | 9 |
| 30–39 years old | 16 | 68 | 22 | 10 | |
| 40–49 years old | 22 | 71 | 17 | 13 | |
| 50–59 years old | 21 | 71 | 16 | 13 | |
| 60+ years old | 12 | 77 | 12 | 11 | |
| Partner | Has no partner | 27 | 70 | 20 | 10 |
| Has a partner | 73 | 70 | 18 | 12 | |
| Children | Has no children | 38 | 68 | 22 | 10 |
| Has child(ren) | 62 | 71 | 17 | 12 | |
| Religion | Has no religion | 38 | 70 | 19 | 11 |
| Christian | 55 | 71 | 18 | 11 | |
| Muslim | 2 | 45 | 32 | 23 | |
| Other religion | 5 | 72 | 18 | 10 | |
| Education | Primary school | 6 | 61 | 30 | 9 |
| Secondary school | 17 | 67 | 23 | 10 | |
| Vocational education | 21 | 70 | 16 | 14 | |
| Higher education, short | 9 | 69 | 18 | 13 | |
| Higher education, medium | 33 | 72 | 18 | 10 | |
| Higher education, long | 14 | 75 | 14 | 11 | |
| Employment | Wage earner | 55 | 72 | 17 | 11 |
| Self-employed | 5 | 49 | 23 | 28 | |
| Unemployed | 9 | 67 | 25 | 9 | |
| Outside workforce | 31 | 71 | 19 | 10 | |
| Income | Less than DKK 150,000 | 27 | 66 | 25 | 10 |
| DKK 150,000–399,999 | 48 | 72 | 17 | 11 | |
| DKK 400,000 or more | 24 | 71 | 15 | 14 | |
| Degree of urbanization | Not living in a city municipality | 48 | 68 | 19 | 12 |
| Living in a city municipality | 52 | 72 | 18 | 10 | |
| COVID-19 incidence rate (IR) in municipality | 0–19.99 | 13 | 64 | 21 | 14 |
| 20–39.99 | 32 | 70 | 18 | 12 | |
| 40–59.99 | 16 | 66 | 23 | 11 | |
| 60–79.99 | 10 | 72 | 16 | 12 | |
| 80+ | 30 | 74 | 16 | 9 | |
| COVID-19 anxiety | 1–2 | 21 | 52 | 24 | 25 |
| 3–4 | 24 | 69 | 22 | 9 | |
| 5–6 | 23 | 72 | 18 | 9 | |
| 7–8 | 23 | 81 | 13 | 5 | |
| 9–10 | 9 | 80 | 13 | 7 | |
| Institutional trust | 0–29.99 | 13 | 25 | 36 | 39 |
| 30–39.99 | 20 | 54 | 34 | 12 | |
| 40–49.99 | 36 | 79 | 15 | 6 | |
| 50+ | 31 | 89 | 6 | 5 | |
| Variable | Variable Categories | Support | Model 1 | Model 2 | Model 3 | |||
|---|---|---|---|---|---|---|---|---|
| % | Coefficient | z-Value | Coefficient | z-Value | Coefficient | z-Value | ||
| Gender | Male (reference) | 12 | ||||||
| Female | 11 | −0.0555 | −0.59 | −0.0600 | −0.64 | 0.1210 | 1.22 | |
| Age | 16–29 years old (reference) | 9 | ||||||
| 30–39 years old | 10 | −0.1279 | −0.95 | −0.1322 | −0.98 | −0.1718 | −1.22 | |
| 40–49 years old | 13 | −0.2386 | −1.68 | −0.2485 | −1.74 | −0.1211 | −0.81 | |
| 50–59 years old | 13 | −0.2881 | −1.94 | −0.2933 * | −1.97 | −0.1009 | −0.65 | |
| 60+ years old | 11 | −0.5940 *** | −3.57 | −0.5849 *** | −3.50 | −0.2222 | −1.27 | |
| Partner | Has no partner (reference) | 10 | ||||||
| Has a partner | 12 | 0.0219 | 0.26 | 0.0157 | 0.19 | 0.0851 | 0.96 | |
| Children | Has no children (reference) | 10 | ||||||
| Has child(ren) | 12 | 0.0073 | 0.07 | 0.0027 | 0.02 | 0.0432 | 0.37 | |
| Religion | Has no religion (reference) | 11 | ||||||
| Christian | 11 | −0.0776 | −0.98 | −0.0923 | −1.16 | 0.1184 | 1.41 | |
| Muslim | 23 | 0.8474 ** | 3.03 | 0.8789 ** | 3.13 | 0.3823 | 1.31 | |
| Other religion | 10 | −0.0587 | −0.36 | −0.0452 | −0.28 | 0.0582 | 0.34 | |
| Education | Primary school (reference) | 9 | ||||||
| Secondary school | 10 | −0.2237 | −1.33 | −0.2385 | −1.41 | 0.0064 | 0.04 | |
| Vocational education | 14 | −0.1608 | −0.97 | −0.1662 | −1.00 | −0.0187 | −0.11 | |
| Higher education, short | 13 | −0.0259 | −0.14 | −0.0164 | −0.09 | 0.0124 | 0.06 | |
| Higher education, medium | 10 | −0.2485 | −1.56 | −0.2385 | −1.50 | −0.0180 | −0.11 | |
| Higher education, long | 11 | −0.3389 | −1.86 | −0.3028 | −1.66 | 0.0330 | 0.17 | |
| Employment | Wage earner (reference) | 11 | ||||||
| Self-employed | 28 | 1.0201 *** | 5.64 | 1.0274 *** | 5.66 | 0.5923 ** | 3.27 | |
| Unemployed | 9 | 0.1075 | 0.79 | 0.0996 | 0.73 | 0.0935 | 0.65 | |
| Outside workforce | 10 | −0.0346 | −0.33 | −0.0191 | −0.18 | −0.0086 | −0.08 | |
| Income | DKK 150,000 (reference) | 10 | ||||||
| DKK 150,000–399,999 | 11 | −0.1497 | −1.32 | −0.1504 | −1.32 | −0.1307 | −1.11 | |
| DKK 400,000 or more | 14 | −0.1220 | −0.83 | −0.1168 | −0.79 | −0.1557 | −1.01 | |
| Degree of urbanization | Not living in a city municipality (reference) | 12 | ||||||
| Living in a city municipality | 10 | −0.1825 * | −2.38 | −0.0027 | −0.02 | 0.0166 | 0.13 | |
| COVID-19 incidence rate (IR) in municipality | 0–19.99 (reference) | 14 | ||||||
| 20–39.99 | 12 | −0.1479 | −1.22 | −0.0004 | −0.00 | |||
| 40–59.99 | 11 | −0.1259 | −0.80 | 0.0141 | 0.09 | |||
| 60–79.99 | 12 | −0.2549 | −1.40 | −0.0842 | −0.44 | |||
| 80+ | 9 | −0.4414 ** | −2.74 | −0.3546 * | −2.12 | |||
| COVID-19 anxiety | 1–2 | 25 | ||||||
| 3–4 | 9 | −0.5895 *** | −5.32 | |||||
| 5–6 | 9 | −0.5491 *** | −4.78 | |||||
| 7–8 | 5 | −1.0942 *** | −9.12 | |||||
| 9–10 | 7 | −1.0065 *** | −6.28 | |||||
| Institutional trust score | 0–29.99 (reference) | 39 | ||||||
| 30–39.99 | 12 | −1.1183 *** | −8.76 | |||||
| 40–49.99 | 6 | −2.0489 *** | −16.44 | |||||
| 50+ | 5 | −2.8931 *** | −21.03 | |||||
| Number of observations | 2692 | 2692 | 2692 | |||||
| Pseudo R2 (Nagelkerke) | 0.033 | 0.037 | 0.284 | |||||
| Direct Effects | Indirect Effects | Total Effects | |
|---|---|---|---|
| Age | 0.0069 | 0.0659 *** | 0.0590 *** |
| Muslim | 0.2887 | 0.3461 *** | 0.6348 *** |
| Self-employed | 0.3780 *** | 0.3245 *** | 0.7025 *** |
| City municipality | 0.0315 | −1.1320 ** | −0.1005 * |
| COIVD-19 IR | −0.0611 ** | −0.0611 ** | |
| COVID-19 anxiety | −0.1379 *** | −0.1379 *** | |
| Institutional trust | −0.4902 *** | −0.4902 *** |
Disclaimer/Publisher’s Note: The statements, opinions and data contained in all publications are solely those of the individual author(s) and contributor(s) and not of MDPI and/or the editor(s). MDPI and/or the editor(s) disclaim responsibility for any injury to people or property resulting from any ideas, methods, instructions or products referred to in the content. |
© 2022 by the authors. Licensee MDPI, Basel, Switzerland. This article is an open access article distributed under the terms and conditions of the Creative Commons Attribution (CC BY) license (https://creativecommons.org/licenses/by/4.0/).
Share and Cite
Sørensen, J.F.L.; Christiansen, M. The Role of Economic Stress, Health Concerns, and Institutional Trust in Supporting Public Protests against COVID-19 Lockdown Measures in Denmark. Int. J. Environ. Res. Public Health 2023, 20, 148. https://doi.org/10.3390/ijerph20010148
Sørensen JFL, Christiansen M. The Role of Economic Stress, Health Concerns, and Institutional Trust in Supporting Public Protests against COVID-19 Lockdown Measures in Denmark. International Journal of Environmental Research and Public Health. 2023; 20(1):148. https://doi.org/10.3390/ijerph20010148
Chicago/Turabian StyleSørensen, Jens Fyhn Lykke, and Maiken Christiansen. 2023. "The Role of Economic Stress, Health Concerns, and Institutional Trust in Supporting Public Protests against COVID-19 Lockdown Measures in Denmark" International Journal of Environmental Research and Public Health 20, no. 1: 148. https://doi.org/10.3390/ijerph20010148
APA StyleSørensen, J. F. L., & Christiansen, M. (2023). The Role of Economic Stress, Health Concerns, and Institutional Trust in Supporting Public Protests against COVID-19 Lockdown Measures in Denmark. International Journal of Environmental Research and Public Health, 20(1), 148. https://doi.org/10.3390/ijerph20010148

