The Associations between Sibling Victimization, Sibling Bullying, Parental Acceptance–Rejection, and School Bullying
Abstract
1. Introduction
1.1. Sibling Bullying
1.2. Parental Acceptation–Rejection
1.3. Bullying between Siblings, Rejection by Parents, and Bullying at School
- Does sibling victimization (in physical, emotional, and verbal forms) have an association with school victimization?
- Does sibling bullying (in physical, emotional, and verbal forms) have an association with school bullying?
- Does parental acceptance–rejection have an association with school victimization?
- Does parental acceptance–rejection have an association with school bullying?
2. Materials and Methods
2.1. Research Design and Sample
2.2. Measures
2.2.1. Sibling Bullying Scale (SBS)
2.2.2. Student Survey of Bullying Behavior—Revised 2 (SSBB-2)
2.2.3. Parental Acceptance–Rejection Questionnaire (PARQ)
2.3. Statistical Analyses
3. Results
3.1. Association between Sibling Victimization and School Victimization
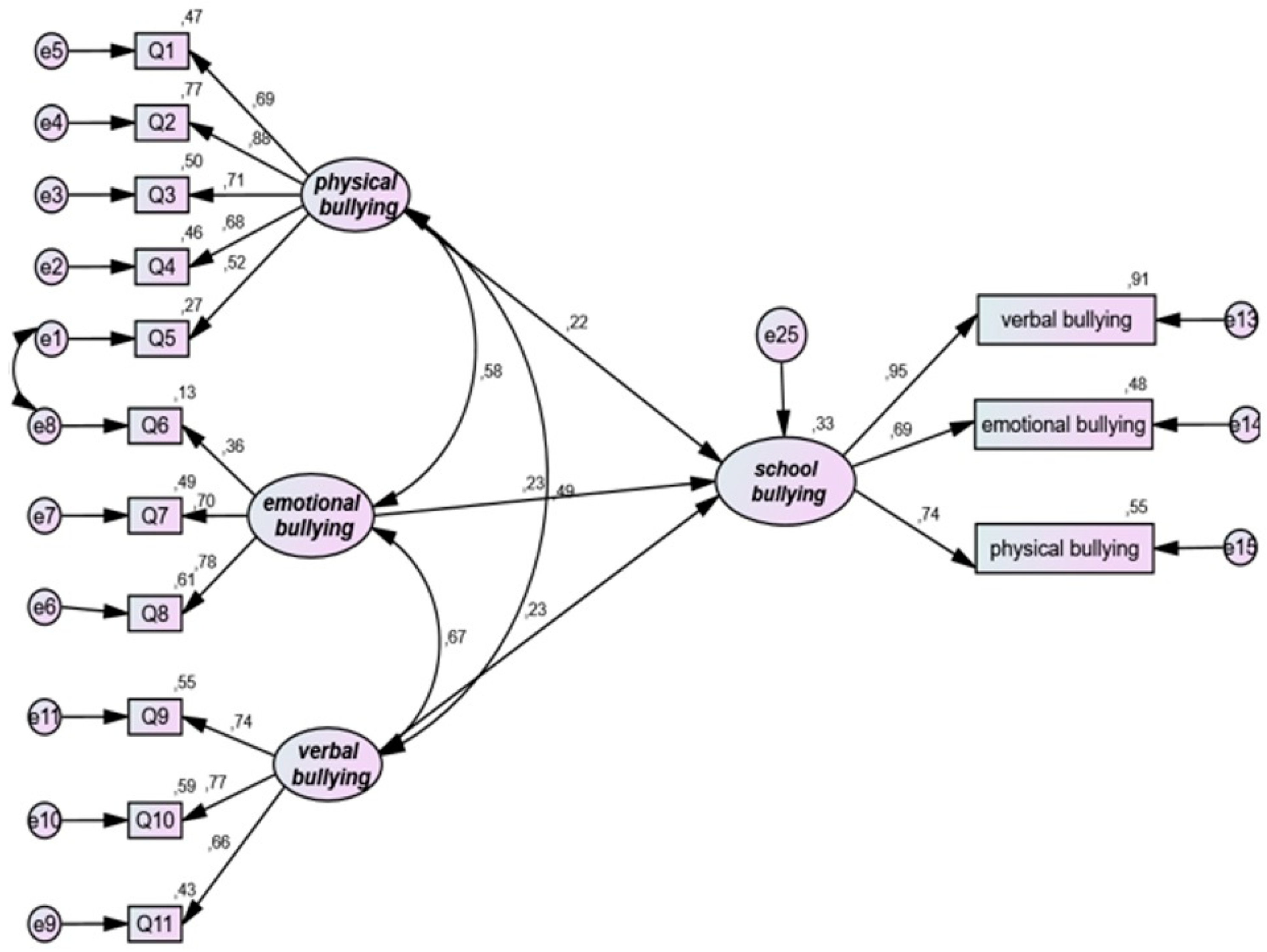
3.2. Association between Sibling Bullying and School Bullying
3.3. Association between Parental Acceptance and Rejection and School Victimization
3.4. Association between Parental Acceptance and Rejection and School Bullying
4. Discussion
4.1. Research Implications
4.2. Program/Policy Implications
4.3. Future Directions
4.4. Limitations
5. Conclusions
Author Contributions
Funding
Institutional Review Board Statement
Informed Consent Statement
Data Availability Statement
Conflicts of Interest
References
- Zhang, H.; Jiang, Y. A Systematic Review of Research on School Bullying/Violence in Mainland China: Prevalence and Correlates. J. Sch. Violence 2022, 21, 48–59. [Google Scholar] [CrossRef]
- Nadhiroh, S.; Nurmala, I.; Pramukti, I.; Tivany, S.; Tyas, L.; Zari, A.; Poon, W.; Siaw, Y.-L.; Kamolthip, R.; Chirawat, P.; et al. Weight stigma in Indonesian young adults: Validating the indonesian versions of the weight self-stigma questionnaire and perceived weight stigma scale. Asian J. Soc. Health Behav. 2022, 5, 169–179. [Google Scholar] [CrossRef]
- Pengpid, S.; Peltzer, K. Anxiety-induced sleep disturbances among in-school adolescents in the United Arab Emirates: Prevalence and associated factors. Asian J. Soc. Health Behav. 2022, 5, 18–23. [Google Scholar] [CrossRef]
- Smokowski, P.R.; Evans, C.B. Bullying and Victimization Across the Lifespan; Springer: Cham, Switzerland, 2019; pp. XIV, 286. [Google Scholar]
- Sapouna, M. Bullying. In Encyclopedia of Criminology and Criminal Justice; Bruinsma, G., Weisburd, D., Eds.; Springer: New York, NY, USA, 2014; pp. 223–231. [Google Scholar]
- Limber, S.; Wang, W. Bullying. In Encyclopedia of Quality of Life and Well-Being Research; Michalos, A.C., Ed.; Springer: Dordrecht, The Netherlands, 2014; pp. 461–466. [Google Scholar]
- Siebecker, A.B.; Swearer, S.M. Bullying. In Encyclopedia of Cross-Cultural School Psychology; Clauss-Ehlers, C.S., Ed.; Springer: Boston, MA, USA, 2010; pp. 172–174. [Google Scholar]
- Brank, E.M.; Hoetger, L.A.; Hazen, K.P. Bullying. Annu. Rev. Law Soc. Sci. 2012, 8, 213–230. [Google Scholar] [CrossRef]
- Bastien, M.; Volk, A.A. Boys Physical Bullying. In Encyclopedia of Evolutionary Psychological Science; Weekes-Shackelford, V., Shackelford, T.K., Weekes-Shackelford, V.A., Eds.; Springer International Publishing: Cham, Switzerland, 2016; pp. 1–4. [Google Scholar]
- Muntaha, D.A.; Anggomulyo, A.M.L.; Aras, M. The Impact of Social Media Use: A Case Study of Verbal Bullying on Adolescents. Bp. Int. Res. Crit. Inst. 2022, 5, 3686–3691. [Google Scholar]
- Liu, Z.; Zhuang, Z. A Video Experience Design for Emotional Bullying in Public High School in Guangzhou, China; Springer: Cham, Switzerland, 2021; pp. 284–299. [Google Scholar]
- Mitchell, B.L. The State of Bullying in Schools. In Bullying Prevention and Intervention at School: Integrating Theory and Research into Best Practicesi; Gordon, J.U.M., Ed.; Springer International Publishing: Cham, Switzerland, 2018; pp. 1–15. [Google Scholar]
- Fujikawa, S.; Mundy, L.K.; Canterford, L.; Moreno-Betancur, M.; Patton, G.C. Bullying Across Late Childhood and Early Adolescence: A Prospective Cohort of Students Assessed Annually From Grades 3 to 8. Acad. Pediatr. 2021, 21, 344–351. [Google Scholar] [CrossRef]
- Biswas, T.; Scott, J.G.; Munir, K.; Thomas, H.J.; Huda, M.M.; Hasan, M.M.; David de Vries, T.; Baxter, J.; Mamun, A.A. Global variation in the prevalence of bullying victimisation amongst adolescents: Role of peer and parental supports. eClinicalMedicine 2020, 20, 100276. [Google Scholar] [CrossRef]
- Le, H.T.H.; Tran, N.; Campbell, M.A.; Gatton, M.L.; Nguyen, H.T.; Dunne, M.P. Mental health problems both precede and follow bullying among adolescents and the effects differ by gender: A cross-lagged panel analysis of school-based longitudinal data in Vietnam. Int. J. Ment. Health Syst. 2019, 13, 35. [Google Scholar] [CrossRef]
- Fabris, M.A.; Badenes-Ribera, L.; Longobardi, C. Bullying victimization and muscle dysmorphic disorder in Italian adolescents: The mediating role of attachment to peers. Child. Youth Serv. Rev. 2021, 120, 105720. [Google Scholar] [CrossRef]
- Sahel, M.; Mokrane, F. Violence in Algerian Society and its Eradication between Reality and Challenge: The Case of Algerian School. Eur. J. Soc. Sci. Educ. Res. 2019, 6, 65–72. [Google Scholar] [CrossRef]
- Tiliouine, H. School Bullying Victimisation and Subjective Well-Being in Algeria. Child Indic. Res. 2015, 8, 133–150. [Google Scholar] [CrossRef]
- Fekih, L. Bullying among high school students and their relationship with diligence at school Field study on a sample of secondary school students in Algeria. In Proceedings of the Qatar Foundation Annual Research Conference Proceedings, Doha, Qatar, 19–20 March 2018. [Google Scholar]
- East, P.L. Adolescents’ relationships with siblings. In Handbook of Adolescent Psychology: Contextual Influences on Adolescent Development, Vol. 2, 3rd ed.; John Wiley & Sons, Inc.: Hoboken, NJ, USA, 2009; pp. 43–73. [Google Scholar]
- Whiteman, S.D.; Solmeyer, A.R.; McHale, S.M. Sibling Relationships and Adolescent Adjustment: Longitudinal Associations in Two-Parent African American Families. J. Youth Adolesc. 2015, 44, 2042–2053. [Google Scholar] [CrossRef] [PubMed]
- Morrill, M.; Bachman, C.; Polisuk, B.; Kostelyk, K.; Wilson, S. An Exploration of the Relationship between Experiences with Sibling Abuse and Peer Bullying: A Pilot Study. J. Child Adolesc. Trauma 2018, 11, 113–120. [Google Scholar] [CrossRef] [PubMed]
- Wolke, D.; Tippett, N.; Dantchev, S. Bullying in the family: Sibling bullying. Lancet Psychiatry 2015, 2, 917–929. [Google Scholar] [CrossRef]
- Skinner, J.A.; Kowalski, R.M. Profiles of sibling bullying. J. Interpers. Violence 2013, 28, 1726–1736. [Google Scholar] [CrossRef]
- Wolke, D.; Skew, A.J. Bullying among siblings. Int. J. Adolesc. Med. Health 2012, 24, 17–25. [Google Scholar] [CrossRef]
- Deniz, E.; Derinalp, P.; Gulkanat, I.; Kaz, C.; Ozhan, N.; Toseeb, U. Sibling Bullying in Turkish Adolescents: Translation and Cross-Cultural Validation of the Sibling Bullying Questionnaire. J. Fam. Violence 2022, 1–14. [Google Scholar] [CrossRef]
- Peng, C.; Wang, Z.; Yu, Y.; Cheng, J.; Qiu, X.; Liu, X. Co-occurrence of sibling and peer bullying victimization and depression and anxiety among Chinese adolescents: The role of sexual orientation. Child Abus. Negl. 2022, 131, 105684. [Google Scholar] [CrossRef]
- Bowes, L.; Wolke, D.; Joinson, C.; Lereya, S.T.; Lewis, G. Sibling bullying and risk of depression, anxiety, and self-harm: A prospective cohort study. Pediatrics 2014, 134, e1032–e1039. [Google Scholar] [CrossRef]
- Toseeb, U.; Wolke, D. Sibling Bullying: A Prospective Longitudinal Study of Associations with Positive and Negative Mental Health during Adolescence. J. Youth Adolesc. 2022, 51, 940–955. [Google Scholar] [CrossRef]
- Sharpe, H.; Fink, E.; Duffy, F.; Patalay, P. Changes in peer and sibling victimization in early adolescence: Longitudinal associations with multiple indices of mental health in a prospective birth cohort study. Eur. Child Adolesc. Psychiatry 2022, 31, 737–746. [Google Scholar] [CrossRef] [PubMed]
- Laeeque, S.H.; Saeed, M.A.; Bilal, A. Psychological mechanisms linking sibling abuse and school delinquency: An experiential sampling study based on conservation of resources theory. Motiv. Emot. 2022, 46, 197–210. [Google Scholar] [CrossRef]
- Rohner, R.P. They Love Me, They Love Me Not: A Worldwide Study of the Effects of Parental Acceptance and Rejection; HRAF Press: New Haven, CT, USA, 1975; 300p. [Google Scholar]
- Dwairy, M. Parental Acceptance–Rejection: A Fourth Cross-Cultural Research on Parenting and Psychological Adjustment of Children. J. Child Fam. Stud. 2010, 19, 30–35. [Google Scholar] [CrossRef]
- Rohner, R.P.; Khaleque, A.; Cournoyer, D.E. Parental Acceptance-Rejection: Theory, Methods, Cross-Cultural Evidence, and Implications. Ethos 2005, 33, 299–334. [Google Scholar] [CrossRef]
- Kandemir Özdinç, N. Sibling Bullying and Peer Bullying Relations to Empathy, Moral Disengagament, Problem Solving, and Parental Acceptance-Rejection; Middle East Technical University: Ankara, Turkey, 2019. [Google Scholar]
- Mendo-Lázaro, S.; León-Del-Barco, B.; Polo-Del-Río, M.I.; Yuste-Tosina, R.; López-Ramos, V.M. The Role of Parental Acceptance⁻Rejection in Emotional Instability During Adolescence. Int. J. Environ. Res. Public Health 2019, 16, 1194. [Google Scholar] [CrossRef]
- Rothenberg, W.A.; Ali, S.; Rohner, R.P.; Lansford, J.E.; Britner, P.A.; Giunta, L.D.; Dodge, K.A.; Malone, P.S.; Oburu, P.; Pastorelli, C.; et al. Effects of Parental Acceptance-Rejection on Children’s Internalizing and Externalizing Behaviors: A Longitudinal, Multicultural Study. J. Child Fam. Stud. 2022, 31, 29–47. [Google Scholar] [CrossRef]
- Kim, J.; Kim, E. Bullied by Siblings and Peers: The Role of Rejecting/Neglecting Parenting and Friendship Quality Among Korean Children. J. Interpers. Violence 2016, 34, 2203–2226. [Google Scholar] [CrossRef]
- Chandran, S.; Prakrithi, S.; Prakash, K.G.; Kishor, M. “Bullying in Incognito Mode”: The evolution of sibling bullying. Indian J. Soc. Psychiatry 2019, 35, 142–147. [Google Scholar] [CrossRef]
- Tucker, C.J.; Finkelhor, D.; Turner, H.; Shattuck, A.M. Sibling and peer victimization in childhood and adolescence. Child Abus. Negl. 2014, 38, 1599–1606. [Google Scholar] [CrossRef]
- Johnson, R.M.; Duncan, D.T.; Rothman, E.F.; Gilreath, T.D.; Hemenway, D.; Molnar, B.E.; Azrael, D. Fighting with siblings and with peers among urban high school students. J. Interpers. Violence 2015, 30, 2221–2237. [Google Scholar] [CrossRef]
- Tippett, N.; Wolke, D. Aggression between siblings: Associations with the home environment and peer bullying. Aggress. Behav. 2015, 41, 14–24. [Google Scholar] [CrossRef] [PubMed]
- Duncan, R.D. Peer and sibling aggression: An investigation of intra-and extra-familial bullying. J. Interpers. Violence 1999, 14, 871–886. [Google Scholar] [CrossRef]
- Hoetger, L.A.; Hazen, K.P.; Brank, E.M. All in the family: A retrospective study comparing sibling bullying and peer bullying. J. Fam. Violence 2015, 30, 103–111. [Google Scholar] [CrossRef]
- Dantchev, S.; Hickman, M.; Heron, J.; Zammit, S.; Wolke, D. The independent and cumulative effects of sibling and peer bullying in childhood on depression, anxiety, suicidal ideation, and self-harm in adulthood. Front. Psychiatry 2019, 10, 651. [Google Scholar] [CrossRef] [PubMed]
- Coyle, S.; Demaray, M.K.; Malecki, C.K.; Tennant, J.E.; Klossing, J. The Associations Among Sibling and Peer-Bullying, Social Support and Internalizing Behaviors. Child Youth Care Forum 2017, 46, 895–922. [Google Scholar] [CrossRef]
- Stavrinides, P.; Tantaros, S.; Georgiou, S.; Tricha, L. Longitudinal associations between parental rejection and bullying/victimization. Emot. Behav. Difficulties 2018, 23, 203–212. [Google Scholar] [CrossRef]
- Naseem, T. Step Parents Rejection, Peer Rejection Sensitivity and Bullying-Victimization among Children. Ph.D. Thesis, University of Management & Technology, Lahore, Pakistan, 2017. [Google Scholar]
- Chen, J.-K.; Wang, S.-C.; Chen, Y.-W.; Huang, T.-H. Family climate, social relationships with peers and teachers at school, and school bullying victimization among third grade students in elementary schools in Taiwan. Sch. Ment. Health 2021, 13, 452–461. [Google Scholar] [CrossRef]
- Papadaki, E.; Giovazolias, T. The protective role of father acceptance in the relationship between maternal rejection and bullying: A moderated-mediation model. J. Child Fam. Stud. 2015, 24, 330–340. [Google Scholar] [CrossRef]
- Moylan, C.A.; Herrenkohl, T.I.; Sousa, C.; Tajima, E.A.; Herrenkohl, R.C.; Russo, M.J. The effects of child abuse and exposure to domestic violence on adolescent internalizing and externalizing behavior problems. J. Fam. Violence 2010, 25, 53–63. [Google Scholar] [CrossRef]
- Sousa, C.; Herrenkohl, T.I.; Moylan, C.A.; Tajima, E.A.; Klika, J.B.; Herrenkohl, R.C.; Russo, M.J. Longitudinal study on the effects of child abuse and children’s exposure to domestic violence, parent-child attachments, and antisocial behavior in adolescence. J. Interpers. Violence 2011, 26, 111–136. [Google Scholar] [CrossRef]
- Widom, C.S. Child abuse, neglect, and violent criminal behavior. Criminology 1989, 27, 251–271. [Google Scholar] [CrossRef]
- Aiche, s. Developing a Measure of Fraternal Bullying among a Sample of Adolescents. Jordan J. Educ. Sci. 2021, 17, 407–420. [Google Scholar] [CrossRef]
- Varjas, K.; Meyers, J.; Hunt, M. Student Survey of Bullying Behavior–Revised 2 (SSBB-R2); Center for Research on School Safety, School Climate and Classroom Management, Georgia State University: Atlanta, GA, USA, 2006; Volume 10, p. 15388220802074165. [Google Scholar]
- Parris, L.N. The Development and Application of the Coping with Bullying Scale for Children; Georgia State University: Atlanta, GA, USA, 2013. [Google Scholar]
- Erraji, M.H. Parental Treatment and Academic Failure and Their Relationship to Aggressive Behavior among Fifth and Sixth Graders of Primary Education. Master’s Dissertation, British Arab Academy, 2011. [Google Scholar]
- Abdullah, F.Z.; Aziz, A.A. Parental treatment methods and conduct disorder among basic education students. J. Univ. Raparin 2019, 6, 327–355. [Google Scholar] [CrossRef]
- Fan, Y.; Chen, J.; Shirkey, G.; John, R.; Wu, S.R.; Park, H.; Shao, C. Applications of structural equation modeling (SEM) in ecological studies: An updated review. Ecol. Process. 2016, 5, 19. [Google Scholar] [CrossRef]
- Hair, J.F.; Anderson, R.; Tatham, R.; Black, W. Multivariate Data Analysis, 5th ed.; Prentice Hall: Upper Saddle River, NJ, USA, 1998. [Google Scholar]
- Nusair, K.; Hua, N. Comparative assessment of structural equation modeling and multiple regression research methodologies: E-commerce context. Tour. Manag. 2010, 31, 314–324. [Google Scholar] [CrossRef]
- Aljaberi, M.A.; Alareqe, N.A.; Alsalahi, A.; Qasem, M.A.; Noman, S.; Uzir, M.U.H.; Mohammed, L.A.; Fares, Z.E.A.; Lin, C.-Y.; Abdallah, A.M.; et al. A cross-sectional study on the impact of the COVID-19 pandemic on psychological outcomes: Multiple indicators and multiple causes modeling. PLoS ONE 2022, 17, e0277368. [Google Scholar] [CrossRef]
- Noman, S.; Shahar, H.K.; Rahman, H.A.; Ismail, S.; Aljaberi, M.A.; Abdulrahman, M.N. Factor structure and internal reliability of breast cancer screening Champion’s Health Belief Model Scale in Yemeni women in Malaysia: A cross-sectional study. BMC Women’s Health 2021, 21, 437. [Google Scholar] [CrossRef]
- Uzir, M.U.H.; Al Halbusi, H.; Thurasamy, R.; Thiam Hock, R.L.; Aljaberi, M.A.; Hasan, N.; Hamid, M. The effects of service quality, perceived value and trust in home delivery service personnel on customer satisfaction: Evidence from a developing country. J. Retail. Consum. Serv. 2021, 63, 102721. [Google Scholar] [CrossRef]
- Mohammed, L.A.; Aljaberi, M.A.; Amidi, A.; Abdulsalam, R.; Lin, C.-Y.; Hamat, R.A.; Abdallah, A.M. Exploring Factors Affecting Graduate Students’ Satisfaction toward E-Learning in the Era of the COVID-19 Crisis. Eur. J. Investig. Health Psychol. Educ. 2022, 12, 1121–1142. [Google Scholar] [CrossRef]
- Aljaberi, M.A.; Lee, K.-H.; Alareqe, N.A.; Qasem, M.A.; Alsalahi, A.; Abdallah, A.M.; Noman, S.; Al-Tammemi, A.a.B.; Mohamed Ibrahim, M.I.; Lin, C.-Y. Rasch Modeling and Multilevel Confirmatory Factor Analysis for the Usability of the Impact of Event Scale-Revised (IES-R) during the COVID-19 Pandemic. Healthcare 2022, 10, 1858. [Google Scholar] [CrossRef]
- Lin, C.-Y.; Alimoradi, Z.; Ehsani, N.; Ohayon, M.M.; Chen, S.-H.; Griffiths, M.D.; Pakpour, A.H. Suicidal Ideation during the COVID-19 Pandemic among A Large-Scale Iranian Sample: The Roles of Generalized Trust, Insomnia, and Fear of COVID-19. Healthcare 2022, 10, 93. [Google Scholar] [CrossRef] [PubMed]
- Lin, C.-Y.; Broström, A.; Griffiths, M.D.; Pakpour, A.H. Psychometric Evaluation of the Persian eHealth Literacy Scale (eHEALS) Among Elder Iranians With Heart Failure. Eval. Health Prof. 2019, 43, 222–229. [Google Scholar] [CrossRef] [PubMed]
- Aljaberi, M.A.; Juni, M.H.; Al-Maqtari, R.A.; Lye, M.S.; Saeed, M.A.; Al-Dubai, S.A.R.; Kadir Shahar, H. Relationships among perceived quality of healthcare services, satisfaction and behavioural intentions of international students in Kuala Lumpur, Malaysia: A cross-sectional study. BMJ Open 2018, 8, e021180. [Google Scholar] [CrossRef]
- Abiddine, F.Z.E.; Aljaberi, M.A.; Gadelrab, H.F.; Lin, C.-Y.; Muhammed, A. Mediated effects of insomnia in the association between problematic social media use and subjective well-being among university students during COVID-19 pandemic. Sleep Epidemiol. 2022, 2, 100030. [Google Scholar] [CrossRef] [PubMed]
- Fares, Z.E.A.; Al-Tammemi, A.; Ala’a, B.; Gadelrab, H.F.; Lin, C.-Y.; Aljaberi, M.A.; Alhuwailah, A.; Roubi, M.L. Arabic COVID-19 Psychological Distress Scale: Development and initial validation. BMJ Open 2021, 11, e046006. [Google Scholar] [CrossRef]
- Malhotra, N.; Nunan, D.; Birks, D. Marketing Research: An Applied Approach; Pearson: London, UK, 2017. [Google Scholar]
- Paudel, S.; Kumar, V. Strategic Success Factors of Information Technology Outsourcing in Emerging Markets. Nepal J. Multidiscip. Res. 2021, 4, 107–120. [Google Scholar] [CrossRef]




| Variables | Groups | Frequency | Percentage | 
|---|---|---|---|
| Gender | Boys | 73 | 33.0 | 
| Girls | 148 | 67.0 | |
| Stages of adolescence | Early adolescence (11–14 years) | 87 | 39.4 | 
| Middle adolescence (14–18 years) | 130 | 58.8 | |
| Late adolescence (18–20 years) | 4 | 1.8 | |
| Number of siblings | 1 to 3 | 71 | 32.1 | 
| 4 to 6 | 99 | 44.8 | |
| More than 6 | 51 | 23.1 | |
| Parental status | Live together | 197 | 89.1 | 
| Divorced | 9 | 4.1 | |
| One deceased | 15 | 6.8 | 
| Variables | Regression Weights | Standardized Regression Weights | |||||
|---|---|---|---|---|---|---|---|
| Estimate | S.E. | t | P | Estimate | |||
| School victimization | <--- | Sibling physical victim | 1.287 | 0.473 | 2.724 | 0.006 | 0.341 | 
| School victimization | <--- | Sibling emotional victim | −1.194 | 0.750 | −1.592 | 0.111 | −0.357 | 
| School victimization | <--- | Sibling verbal victim | 2.599 | 0.748 | 3.475 | <0.001 | 0.682 | 
| Variables | Regression Weights | Standardized Regression Weights | |||||
|---|---|---|---|---|---|---|---|
| Estimate | S.E. | t. | P | Estimate | |||
| School bullying | <--- | Sibling Physical bullying | 0.954 | 0.398 | 2.398 | 0.016 | 0.219 | 
| School bullying | <--- | Sibling emotional bullying | 0.821 | 0.464 | 1.771 | 0.077 | 0.228 | 
| School bullying | <--- | Sibling verbal bullying | 0.967 | 0.472 | 2.047 | 0.041 | 0.232 | 
| Variables | Regression Weights | Standardized Regression Weights | |||||
|---|---|---|---|---|---|---|---|
| Estimate | S.E. | t | P | Estimate | |||
| School victimization | <--- | Parental Acceptance | −0.678 | 0.562 | −1.205 | 0.228 | −0.092 | 
| School victimization | <--- | Parental Rejection | 2.004 | 0.419 | 4.782 | *** | 0.371 | 
| Variables | Regression Weights | Standardized Regression Weights | |||||
|---|---|---|---|---|---|---|---|
| Estimate | S.E. | t | P | Estimate | |||
| School bullying | <--- | Parental acceptance | −0.383 | 0.426 | −0.898 | 0.369 | −0.070 | 
| School bullying | <--- | Parental rejection | 1.863 | 0.343 | 5.438 | *** | 0.464 | 
| Publisher’s Note: MDPI stays neutral with regard to jurisdictional claims in published maps and institutional affiliations. | 
© 2022 by the authors. Licensee MDPI, Basel, Switzerland. This article is an open access article distributed under the terms and conditions of the Creative Commons Attribution (CC BY) license (https://creativecommons.org/licenses/by/4.0/).
Share and Cite
Sabah, A.; Aljaberi, M.A.; Lin, C.-Y.; Chen, H.-P. The Associations between Sibling Victimization, Sibling Bullying, Parental Acceptance–Rejection, and School Bullying. Int. J. Environ. Res. Public Health 2022, 19, 16346. https://doi.org/10.3390/ijerph192316346
Sabah A, Aljaberi MA, Lin C-Y, Chen H-P. The Associations between Sibling Victimization, Sibling Bullying, Parental Acceptance–Rejection, and School Bullying. International Journal of Environmental Research and Public Health. 2022; 19(23):16346. https://doi.org/10.3390/ijerph192316346
Chicago/Turabian StyleSabah, Aiche, Musheer A. Aljaberi, Chung-Ying Lin, and Hsin-Pao Chen. 2022. "The Associations between Sibling Victimization, Sibling Bullying, Parental Acceptance–Rejection, and School Bullying" International Journal of Environmental Research and Public Health 19, no. 23: 16346. https://doi.org/10.3390/ijerph192316346
APA StyleSabah, A., Aljaberi, M. A., Lin, C.-Y., & Chen, H.-P. (2022). The Associations between Sibling Victimization, Sibling Bullying, Parental Acceptance–Rejection, and School Bullying. International Journal of Environmental Research and Public Health, 19(23), 16346. https://doi.org/10.3390/ijerph192316346
 
        





 
       