Insight into the Molecular Signature of Skeletal Muscle Characterizing Lifelong Football Players
Abstract
1. Introduction
2. Materials and Methods
2.1. Subjects
2.2. Muscle Sample Collection and Preparation
2.3. Electrophoretic Separation and In-Gel Digestion
2.4. LC-MS/MS Analysis, and Protein Identification and Quantitation
2.5. Bioinformatic Analysis
2.6. Western Blotting Analysis
2.7. MS-Based Metabolite Profiling
2.8. Polyamine Assay
3. Results
3.1. Identification of Differentially Expressed Proteins in the Skeletal Muscle from Veteran Football Players (VPG) versus Untrained Subjects (CG)
3.2. Functional Annotation, Biological Network and Pathway Analyses of Differentially Expressed Proteins in Skeletal Muscle from VPG versus CG
3.3. Validation of Selected Differentially Expressed Proteins
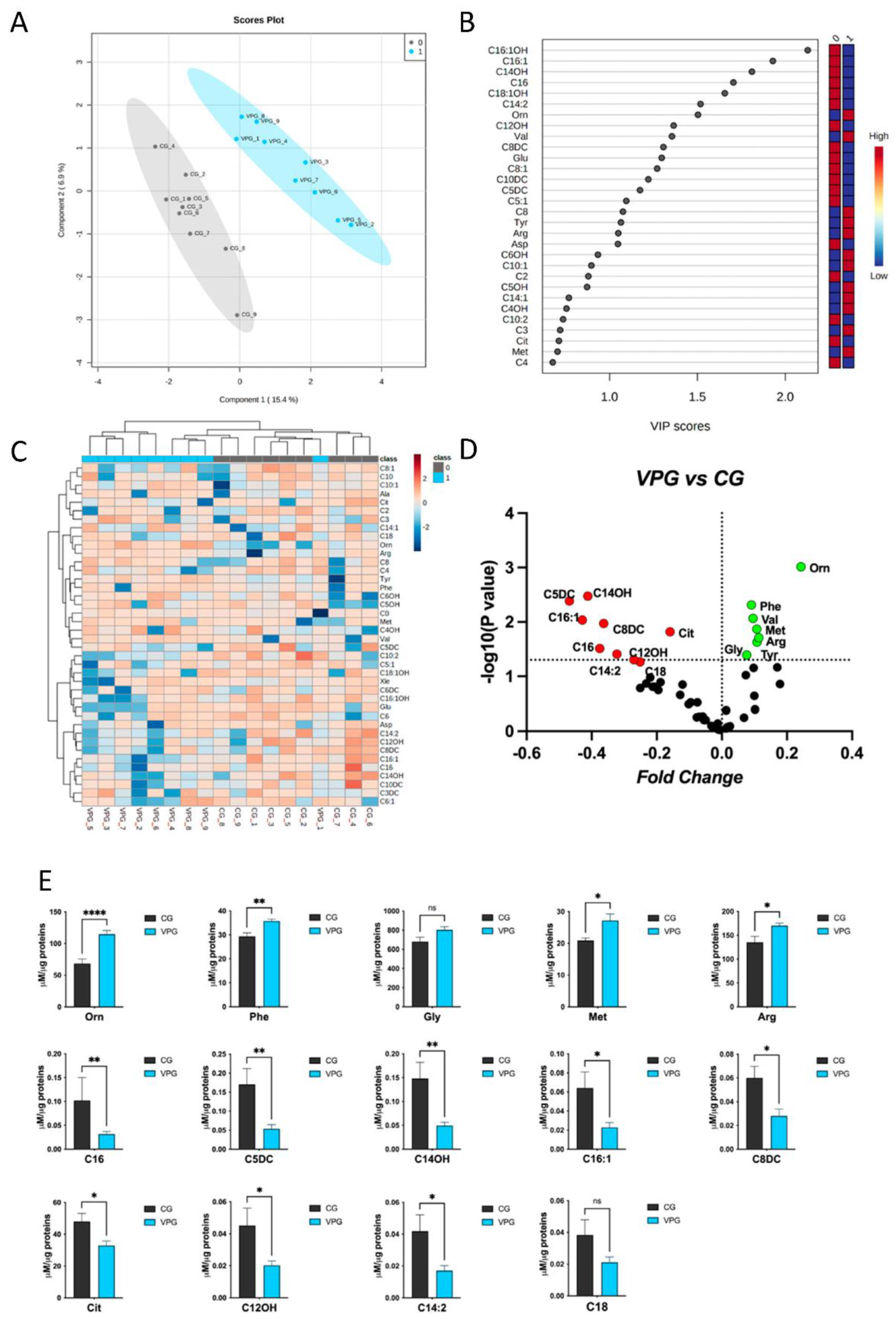
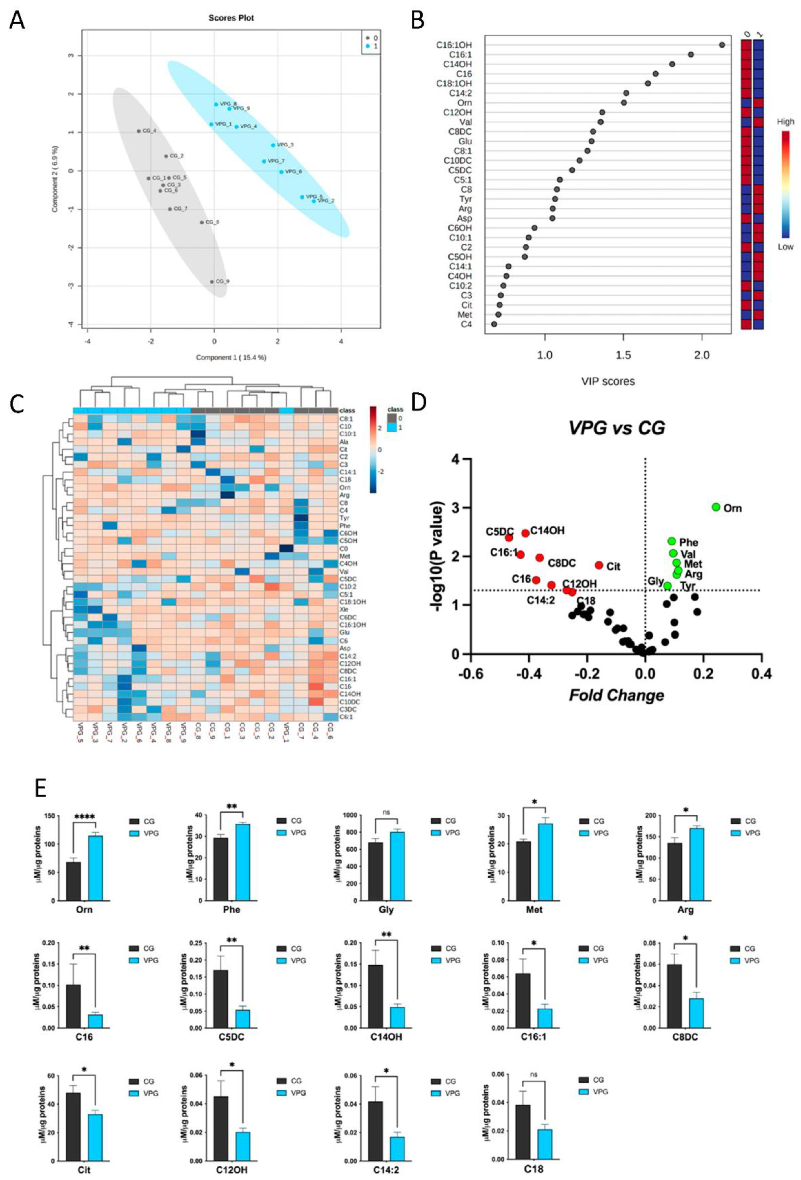
3.4. MS-Based Profiling of Free Amino Acids and Acylcarnitines in Skeletal Muscle from Veteran Football Players (VPG) versus Untrained Subjects (CG)
3.5. Polyamine Biosynthesis in Skeletal Muscle from Veteran Football Players (VPG) versus Untrained Subjects (CG)
4. Discussion
5. Conclusions
Supplementary Materials
Author Contributions
Funding
Institutional Review Board Statement
Informed Consent Statement
Data Availability Statement
Conflicts of Interest
References
- Boros, K.; Freemont, T. Physiology of ageing of the musculoskeletal system. Best Pract. Res. Clin. Rheumatol. 2017, 31, 203–217. [Google Scholar] [CrossRef] [PubMed]
- Larsson, L.; Degens, H.; Li, M.; Salviati, L.; Lee, Y.I.; Thompson, W.; Kirkland, J.L.; Sandri, M. Sarcopenia: Aging-Related Loss of Muscle Mass and Function. Physiol. Rev. 2019, 99, 427–511. [Google Scholar] [CrossRef]
- Imperlini, E.; Mancini, A.; Orrù, S.; Vitucci, D.; Di Onofrio, V.; Gallè, F.; Valerio, G.; Salvatore, G.; Liguori, G.; Buono, P.; et al. Long-Term Recreational Football Training and Health in Aging. Int. J. Environ. Res. Public Health 2020, 17, 2087. [Google Scholar] [CrossRef] [PubMed]
- López-Otín, C.; Blasco, M.A.; Partridge, L.; Serrano, M.; Kroemer, G. The hallmarks of aging. Cell 2013, 153, 1194–1217. [Google Scholar] [CrossRef]
- Aunan, J.R.; Watson, M.M.; Hagland, H.R.; Søreide, K. Molecular and biological hallmarks of ageing. J. Br. Surg. 2016, 103, e29–e46. [Google Scholar] [CrossRef]
- Flatt, T.; Partridge, L. Horizons in the evolution of aging. BMC Biol. 2018, 16, 93. [Google Scholar] [CrossRef]
- Neustadt, J.; Pieczenik, S.R. Medication-induced mitochondrial damage and disease. Mol. Nutr. Food Res. 2008, 52, 780–788. [Google Scholar] [CrossRef]
- Barzilai, N.; Guarente, L.; Kirkwood, T.B.; Partridge, L.; Rando, T.A.; Slagboom, P.E. The place of genetics in ageing research. Nat. Rev. Genet. 2012, 13, 589–594. [Google Scholar] [CrossRef]
- Bull, F.C.; Al-Ansari, S.S.; Biddle, S.; Borodulin, K.; Buman, M.P.; Cardon, G.; Catherine, C.; Jean-Philippe, C.; Sebastien, C.; Roger, C.; et al. World Health Organization 2020 guidelines on physical activity and sedentary behaviour. Br. J. Sports Med. 2020, 54, 1451–1462. [Google Scholar] [CrossRef]
- Owen, N.; Healy, G.N.; Matthews, C.E.; Dunstan, D.W. Too Much sitting: The population health science of sedentary behavior. Exerc. Sport Sci. Rev. 2010, 38, 105–113. [Google Scholar] [CrossRef]
- Biddle, S.J.H. Sedentary behavior. Am. J. Prev. Med. 2007, 33, 502–504. [Google Scholar] [CrossRef] [PubMed]
- Salinas-Rodríguez, A.; Manrique-Espinoza, B.; Palazuelos-González, R.; Rivera-Almaraz, A.; Jáuregui, A. Physical activity and sedentary behavior trajectories and their associations with quality of life, disability, and all-cause mortality. Eur. Rev. Aging Phys. Act. 2022, 19, 13. [Google Scholar] [CrossRef]
- Teraž, K.; Pišot, S.; Šimunic, B.; Pišot, R. Does an active lifestyle matter? A longitudinal study of physical activity and health-related determinants in older adults. Front. Public Health 2022, 10, 975608. [Google Scholar] [CrossRef]
- Krustrup, P.; Bangsbo, J. Recreational football is effective in the treatment of non-communicable diseases. Br. J. Sports Med. 2015, 49, 1426–1427. [Google Scholar] [CrossRef] [PubMed]
- Daskalopoulou, C.; Stubbs, B.; Kralj, C.; Koukounari, A.; Prince, M.; Prina, A.M. Physical activity and healthy ageing: A systematic review and meta-analysis of longitudinal cohort studies. Ageing Res. Rev. 2017, 38, 6–17. [Google Scholar] [CrossRef] [PubMed]
- Palmnäs, M.S.A.; Kopciuk, K.A.; Shaykhutdinov, R.A.; Robson, P.J.; Mignault, D.; Rabasa-Lhoret, R.; Vogel, H.J.; Csizmadi, I. Serum Metabolomics of Activity Energy Expenditure and its Relation to Metabolic Syndrome and Obesity. Sci. Rep. 2018, 8, 1–12. [Google Scholar] [CrossRef] [PubMed]
- Paul, D.J.; Bangsbo, J.; Cherif, A.; Nassis, G.P. The Effects of a Single Versus Three Consecutive Sessions of Football Training on Postprandial Lipemia: A Randomized, Controlled Trial in Healthy, Recreationally Active Males. Sports Med. Open. 2019, 5, 38. [Google Scholar] [CrossRef]
- Bangsbo, J.; Hansen, P.R.; Dvorak, J.; Krustrup, P. Recreational football for disease prevention and treatment in untrained men: A narrative review examining cardiovascular health, lipid profile, body composition, muscle strength and functional capacity. Br. J. Sports Med. 2015, 49, 568–576. [Google Scholar] [CrossRef]
- Krustrup, P.; Aagaard, P.; Nybo, L.; Petersen, J.; Mohr, M.; Bangsbo, J. Recreational football as a health promoting activity: A topical review. Scand. J. Med. Sci. Sports 2010, 20, 1–13. [Google Scholar] [CrossRef]
- Randers, M.B.; Nielsen, J.J.; Krustrup, B.R.; Sundstrup, E.; Jakobsen, M.D.; Nybo, L.; Dvorak, J.; Bangsbo, J.; Krustrup, P. Positive performance and health effects of a football training program over 12 weeks can be maintained over a 1-year period with reduced training frequency. Scand. J. Med. Sci. Sports 2010, 20, 80–89. [Google Scholar] [CrossRef]
- Schmidt, J.F.; Andersen, T.R.; Andersen, L.J.; Randers, M.B.; Hornstrup, T.; Hansen, P.R.; Bangsbo, J.; Krustrup, P. Cardiovascular function is better in veteran football players than age-matched untrained elderly healthy men. Scand. J. Med. Sci. Sports 2015, 25, 61–69. [Google Scholar] [CrossRef]
- Alfieri, A.; Martone, D.; Randers, M.B.; Labruna, G.; Mancini, A.; Nielsen, J.J.; Bangsbo, J.; Krustrup, P.; Buono, P. Effects of long-term football training on the expression profile of genes involved in muscle oxidative metabolism. Mol. Cell Probes 2015, 29, 43–47. [Google Scholar] [CrossRef]
- Mancini, A.; Vitucci, D.; Orlandella, F.M.; Terracciano, A.; Mariniello, R.M.; Imperlini, E.; Grazioli, E.; Orrù, S.; Krustrup, P.; Salvatore, G.; et al. Regular football training down-regulates miR-1303 muscle expression in veterans. Eur. J. Appl. Physiol. 2021, 121, 2903–2912. [Google Scholar] [CrossRef]
- Krustrup, P.; Krustrup, B.R. Football is medicine: It is time for patients to play! Br. J. Sports Med. 2018, 52, 1412–1414. [Google Scholar] [CrossRef]
- Mancini, A.; Vitucci, D.; Labruna, G.; Imperlini, E.; Randers, M.B.; Schmidt, J.F.; Hagman, M.; Andersen, T.R.; Russo, R.; Orrù, S.; et al. Effect of lifelong football training on the expression of muscle molecular markers involved in healthy longevity. Eur. J. Appl. Physiol. 2017, 117, 721–730. [Google Scholar] [CrossRef]
- Mancini, A.; Vitucci, D.; Randers, M.B.; Schmidt, J.F.; Hagman, M.; Andersen, T.R.; Imperlini, E.; Mandola, A.; Orrù, S.; Krustrup, P.; et al. Lifelong Football Training: Effects on Autophagy and Healthy Longevity Promotion. Front. Physiol. 2019, 10, 132. [Google Scholar] [CrossRef]
- Gonzalez Melo, M.; Remacle, N.; Cudré-Cung, H.P.; Roux, C.; Poms, M.; Cudalbu, C.; Barroso, M.; Gersting, S.W.; Feichtinger, R.G.; Mayr, J.A.; et al. The first knock-in rat model for glutaric aciduria type I allows further insights into pathophysiology in brain and periphery. Mol. Genet. Metab. 2021, 133, 157–181. [Google Scholar] [CrossRef]
- Costanzo, M.; Cevenini, A.; Marchese, E.; Imperlini, E.; Raia, M.; Del Vecchio, L.; Caterino, M.; Ruoppolo, M. Label-Free Quantitative Proteomics in a Methylmalonyl-CoA Mutase-Silenced Neuroblastoma Cell Line. Int. J. Mol. Sci. 2018, 19, 3580. [Google Scholar] [CrossRef]
- Nigro, E.; Colavita, I.; Sarnataro, D.; Scudiero, O.; Zambrano, G.; Granata, V.; Daniele, A.; Carotenuto, A.; Galdiero, S.; Folliero, V.; et al. An ancestral host defence peptide within human β-defensin 3 recapitulates the antibacterial and antiviral activity of the full-length molecule. Sci. Rep. 2015, 5, 18450. [Google Scholar] [CrossRef]
- Imperlini, E.; Celia, C.; Cevenini, A.; Mandola, A.; Raia, M.; Fresta, M.; Orrù, S.; Di Marzio, L.; Salvatore, F. Nano-bio interface between human plasma and niosomes with different formulations indicates protein corona patterns for nanoparticle cell targeting and uptake. Nanoscale 2021, 13, 5251–5269. [Google Scholar] [CrossRef]
- Perez-Riverol, Y.; Bai, J.; Bandla, C.; Hewapathirana, S.; García-Seisdedos, D.; Kamatchinathan, S.; Kundu, D.; Prakash, A.; Frericks-Zipper, A.; Eisenacher, M.; et al. The PRIDE database resources in 2022: A Hub for mass spectrometry-based proteomics evidences. Nucleic Acids Res. 2022, 50, D543–D552. [Google Scholar] [CrossRef] [PubMed]
- Caterino, M.; Ruoppolo, M.; Costanzo, M.; Albano, L.; Crisci, D.; Sotgiu, G.; Saderi, L.; Montella, A.; Franconi, F.; Campesi, I. Sex Affects Human Premature Neonates’ Blood Metabolome According to Gestational Age, Parenteral Nutrition, and Caffeine Treatment. Metabolites 2021, 11, 158. [Google Scholar] [CrossRef]
- De Pasquale, V.; Caterino, M.; Costanzo, M.; Fedele, R.; Ruoppolo, M.; Pavone, L.M. Targeted Metabolomic Analysis of a Mucopolysaccharidosis IIIB Mouse Model Reveals an Imbalance of Branched-Chain Amino Acid and Fatty Acid Metabolism. Int. J. Mol. Sci. 2020, 21, 4211. [Google Scholar] [CrossRef]
- Moaddel, R.; Ubaida-Mohien, C.; Tanaka, T.; Lyashkov, A.; Basisty, N.; Schilling, B.; Semba, R.D.; Franceschi, C.; Gorospe, M.; Ferrucci, L. Proteomics in aging research: A roadmap to clinical, translational research. Aging Cell 2021, 20, e13325. [Google Scholar] [CrossRef]
- Ubaida-Mohien, C.; Spendiff, S.; Lyashkov, A.; Moaddel, R.; MacMillan, N.J.; Filion, M.E.; Morais, J.A.; Taivassalo, T.; Ferrucci, L.; Hepple, R.T. Unbiased proteomics, histochemistry, and mitochondrial DNA copy number reveal better mitochondrial health in muscle of high-functioning octogenarians. Elife 2022, 11, e74335. [Google Scholar] [CrossRef]
- Ubaida-Mohien, C.; Gonzalez-Freire, M.; Lyashkov, A.; Moaddel, R.; Chia, C.W.; Simonsick, E.M.; Sen, R.; Ferrucci, L. Physical Activity Associated Proteomics of Skeletal Muscle: Being Physically Active in Daily Life May Protect Skeletal Muscle from Aging. Front. Physiol. 2019, 10, 312. [Google Scholar] [CrossRef]
- Lanza, I.R.; Short, D.K.; Short, K.R.; Raghavakaimal, S.; Basu, R.; Joyner, M.J.; McConnell, J.P.; Nair, K.S. Endurance exercise as a countermeasure for aging. Diabetes Metab. Res. Rev. 2008, 57, 2933–2942. [Google Scholar] [CrossRef]
- Schild, M.; Ruhs, A.; Beiter, T.; Zugel, M.; Hudemann, J.; Reimer, A.; Wagner, I.; Wagner, C.; Keller, J.; Eder, K.; et al. Basal and exercise induced label-free quantitative protein profiling of m. Vastus lateralis in trained and untrained individuals. J. Proteomics 2015, 122, 119–132. [Google Scholar] [CrossRef]
- Robinson, M.M.; Dasari, S.; Konopka, A.R.; Johnson, M.L.; Manjunatha, S.; Esponda, R.R.; Carter, R.E.; Lanza, I.R.; Nair, K.S. Enhanced protein translation underlies improved metabolic and physical adaptations to different exercise training modes in young and old humans. Cell Metab. 2017, 25, 581–592. [Google Scholar] [CrossRef]
- Vitucci, D.; Imperlini, E.; Arcone, R.; Alfieri, A.; Canciello, A.; Russomando, L.; Martone, D.; Cola, A.; Labruna, G.; Orrù, S.; et al. Serum from differently exercised subjects induces myogenic differentiation in LHCN-M2 human myoblasts. J. Sports Sci. 2018, 36, 1630–1639. [Google Scholar] [CrossRef]
- Mancini, A.; Vitucci, D.; Labruna, G.; Orrù, S.; Buono, P. Effects of Different Types of Chronic Training on Bioenergetic Profile and Reactive Oxygen Species Production in LHCN-M2 Human Myoblast Cells. Int. J. Mol. Sci. 2022, 23, 7491. [Google Scholar] [CrossRef]
- Hicks, G.E.; Shardell, M.; Alley, D.E.; Miller, R.R.; Bandinelli, S.; Guralnik, J.; Lauretani, F.; Simonsick, E.M.; Ferrucci, L. Absolute strength and loss of strength as predictors of mobility decline in older adults: The InCHIANTI study. J. Gerontol. A Biol. Sci. Med. Sci. 2012, 67, 66–73. [Google Scholar] [CrossRef]
- Moore, A.Z.; Caturegli, G.; Metter, E.J.; Makrogiannis, S.; Resnick, S.M.; Harris, T.B.; Ferrucci, L. Difference in muscle quality over the adult life span and biological correlates in the Baltimore Longitudinal Study of Aging. J. Am. Geriatr. Soc. 2014, 62, 230–236. [Google Scholar] [CrossRef]
- Wright, D.C.; Geiger, P.C.; Han, D.H.; Jones, T.E.; Holloszy, J.O. Calcium induces increases in peroxisome proliferator-activated receptor gamma coactivator-1alpha and mitochondrial biogenesis by a pathway leading to p38 mitogen-activated protein kinase activation. J. Biol. Chem. 2007, 282, 18793–18799. [Google Scholar] [CrossRef]
- Joseph, J.S.; Anand, K.; Malindisa, S.T.; Fagbohun, O.F. Role of CaMKII in the regulation of fatty acids and lipid metabolism. Diabetes Metab. Syndr. 2021, 15, 589–594. [Google Scholar] [CrossRef] [PubMed]
- Taylor, D.F.; Bishop, D.J. Transcription Factor Movement and Exercise-Induced Mitochondrial Biogenesis in Human Skeletal Muscle: Current Knowledge and Future Perspectives. Int. J. Mol. Sci. 2022, 23, 1517. [Google Scholar] [CrossRef]
- Slavin, M.B.; Memme, J.M.; Oliveira, A.N.; Moradi, N.; Hood, D.A. Regulatory networks coordinating mitochondrial quality control in skeletal muscle. Am. J. Physiol. Cell Physiol. 2022, 322, C913–C926. [Google Scholar] [CrossRef]
- Joseph, J.S.; Ayeleso, A.O.; Mukwevho, E. Exercise increases hyper-acetylation of histones on the Cis-element of NRF-1 binding to the Mef2a promoter: Implications on type 2 diabetes. Biochem. Biophys. Res. Commun. 2017, 486, 83–87. [Google Scholar] [CrossRef] [PubMed]
- Lee, N.K.; MacLean, H.E. Polyamines, androgens, and skeletal muscle hypertrophy. J. Cell Physiol. 2011, 226, 1453–1460. [Google Scholar] [CrossRef] [PubMed]
- Miller-Fleming, L.; Olin-Sandoval, V.; Campbell, K.; Ralser, M. Remaining Mysteries of Molecular Biology: The Role of Polyamines in the Cell. J. Mol. Biol. 2015, 427, 3389–3406. [Google Scholar] [CrossRef]
- Cervelli, M.; Leonetti, A.; Duranti, G.; Sabatini, S.; Ceci, R.; Mariottini, P. Skeletal Muscle Pathophysiology: The Emerging Role of Spermine Oxidase and Spermidine. Med. Sci. 2018, 6, 14. [Google Scholar] [CrossRef]
- Turchanowa, L.; Rogozkin, V.A.; Milovic, V.; Feldkoren, B.I.; Caspary, W.F.; Stein, J. Influence of physical exercise on polyamine synthesis in the rat skeletal muscle. Eur. J. Clin. Investig. 2000, 30, 72–78. [Google Scholar] [CrossRef]
- Tkachenko, A.G.; Nesterova, L.Y. Polyamines as modulators of gene expression under oxidative stress in Escherichia coli. Biochemistry 2003, 68, 850–856. [Google Scholar] [CrossRef]
- Jung, I.L.; Kim, I.G. Transcription of ahpC, katG, and katE genes in Escherichia coli is regulated by polyamines: Polyamine-deficient mutant sensitive to H2O2-induced oxidative damage. Biochem. Biophys. Res. Commun. 2003, 301, 915–922. [Google Scholar] [CrossRef] [PubMed]
- Marco, F.; Alcázar, R.; Tiburcio, A.F.; Carrasco, P. Interactions between polyamines and abiotic stress pathway responses unraveled by transcriptome analysis of polyamine overproducers. OMICS 2011, 15, 775–781. [Google Scholar] [CrossRef] [PubMed]
- Cheng, L.; Sun, R.R.; Wang, F.Y.; Peng, Z.; Kong, F.L.; Wu, J.; Cao, J.S.; Lu, G. Spermidine affects the transcriptome responses to high temperature stress in ripening tomato fruit. J. Zhejiang Univ. Sci. B 2012, 13, 283–297. [Google Scholar] [CrossRef]
- Krüger, A.; Vowinckel, J.; Mülleder, M.; Grote, P.; Capuano, F.; Bluemlein, K.; Ralser, M. Tpo1-mediated spermine and spermidine export controls cell cycle delay and times antioxidant protein expression during the oxidative stress response. EMBO Rep. 2013, 14, 1113–1119. [Google Scholar] [CrossRef] [PubMed]
- Sagor, G.H.; Berberich, T.; Takahashi, Y.; Niitsu, M.; Kusano, T. The polyamine spermine protects Arabidopsis from heat stress-induced damage by increasing expression of heat shock-related genes. Transgenic Res. 2013, 22, 595–605. [Google Scholar] [CrossRef]
- Ha, H.C.; Sirisoma, N.S.; Kuppusamy, P.; Zweier, J.L.; Woster, P.M.; Casero, R.A., Jr. The natural polyamine spermine functions directly as a free radical scavenger. Proc. Natl. Acad. Sci. USA 1998, 95, 11140–11145. [Google Scholar] [CrossRef]
- Das, K.C.; Misra, H.P. Hydroxyl radical scavenging and singlet oxygen quenching properties of polyamines. Mol. Cell Biochem. 2004, 262, 127–133. [Google Scholar] [CrossRef]
- Fujisawa, S.; Kadoma, Y. Kinetic evaluation of polyamines as radical scavengers. Anticancer Res. 2005, 25, 965–969. [Google Scholar] [PubMed]
- Fernández-García, J.C.; Martínez-Sánchez, M.A.; Bernal-López, M.R.; Muñoz-Garach, A.; Martínez-González, M.A.; Fitó, M.; Salas-Salvadó, J.; Tinahones, F.J.; Ramos-Molina, B. Effect of a lifestyle intervention program with energy-restricted Mediterranean diet and exercise on the serum polyamine metabolome in individuals at high cardiovascular disease risk: A randomized clinical trial. Am. J. Clin. Nutr. 2020, 111, 975–982. [Google Scholar] [CrossRef] [PubMed]




| VPG | CG | |
|---|---|---|
| Number of subjects | 9 | 9 |
| Age (yrs) | 67.3 ± 2.8 | 66.5 ± 1.6 |
| Height (cm) | 179.2 ± 2.2 | 175.0 ± 5.2 |
| Body weight (kg) | 79.3 ± 6.4 | 92.7 ± 14.6 |
| BMI (kg/m2) | 24.7 ± 1.7 * | 29.6 ± 4.3 |
| Fat mass (%) | 22.9 ± 6.5 * | 33.4 ± 5.0 |
| Lean mass (kg) | 57.3 ± 1.9 | 57.9 ± 7.6 |
| VO2max (mL/min/kg) | 34.8 ± 1.5 ** | 25.2 ± 3.1 |
| Fasting blood glucose (mmol/L) | 5.3 ± 0.4 | 5.5 ± 0.5 |
| Total cholesterol (mmol/L) | 5.4 ± 1.4 | 5.4 ± 0.5 |
| HDL cholesterol (mmol/L) | 1.6 ± 0.8 | 1.2 ± 0.1 |
| LDL cholesterol (mmol/L) | 3.1 ± 1.2 | 3.3 ± 0.5 |
| Triglycerides (mmol/L) | 0.9 ± 0.5 | 1.1 ± 0.4 |
| Systolic BP (mmHg) | 124.7 ± 16.4 | 131.2 ± 12.9 |
| Diastolic BP (mmHg) | 70.2 ± 4.2 | 74.7 ± 10.1 |
| Mean arterial pressure (mmHg) | 88.3 ± 7.7 | 93.5 ± 10.7 |
| Resting heart rate (bpm) | 49.2 ± 5.9 | 61.0 ± 14.5 |
| Accession | Description | Gene | Rsc a |
|---|---|---|---|
| Q9NQX4 | Unconventional myosin-Vc | MYO5C | 4.51 |
| Q9UNM6 | 26S proteasome non-ATPase regulatory subunit 13 | PSMD13 | 3.72 |
| P02774 | Vitamin D-binding protein | GC | 3.72 |
| Q9NX40 | OCIA domain-containing protein 1 | OCIAD1 | 3.43 |
| P04632 | Calpain small subunit 1 | CAPNS1 | 3.43 |
| P50991 | T-complex protein 1 subunit delta | CCT4 | 3.43 |
| Q8NBN7 | Retinol dehydrogenase 13 | RDH13 | 3.43 |
| Q5HYK3 | 2-Methoxy-6-polyprenyl-1,4-benzoquinol methylase, mitochondrial | COQ5 | 3.43 |
| O75891 | Cytosolic 10-formyltetrahydrofolate dehydrogenase | ALDH1L1 | 3.43 |
| P11532 | Dystrophin | DMD | 3.43 |
| O95182 | NADH dehydrogenase (ubiquinone) 1 alpha subcomplex subunit 7 | NDUFA7 | 3.07 |
| Q9UFN0 | Protein NipSnap homolog 3A | NIPSNAP3A | 3.07 |
| P55039 | Developmentally regulated GTP-binding protein 2 | DRG2 | 3.07 |
| Q9NUJ1 | Mycophenolic acid acyl-glucuronide esterase, mitochondrial | ABHD10 | 3.07 |
| Q9H9P8 | L-2-hydroxyglutarate dehydrogenase, mitochondrial | L2HGDH | 3.07 |
| O43464 | Serine protease HTRA2, mitochondrial | HTRA2 | 3.07 |
| Q15181 | Inorganic pyrophosphatase | PPA1 | 3.07 |
| O15399 | Glutamate receptor ionotropic, NMDA 2D | GRIN2D | 3.07 |
| O60229 | Kalirin | KALRN | 3.07 |
| Q00G26 | Perilipin-5 | PLIN5 | 3.07 |
| Q13203 | Myosin-binding protein H | MYBPH | 3.07 |
| Q8N3L3 | Beta-taxilin | TXLNB | 2.58 |
| P49773 | Histidine triad nucleotide-binding protein 1 | HINT1 | 2.58 |
| P21964 | Catechol O-methyltransferase | COMT | 2.58 |
| P61353 | 60S ribosomal protein L27 | RPL27 | 2.58 |
| Q15404 | Ras suppressor protein 1 | RSU1 | 2.58 |
| Q9UPY8 | Microtubule-associated protein RP/EB family member 3 | MAPRE3 | 2.58 |
| Q8WUY1 | Protein THEM6 | THEM6 | 2.58 |
| O96008 | Mitochondrial import receptor subunit TOM40 homolog | TOMM40 | 2.58 |
| Q9NQ50 | 39S ribosomal protein L40, mitochondrial | MRPL40 | 2.58 |
| O00743 | Serine/threonine-protein phosphatase 6 catalytic subunit | PPP6C | 2.58 |
| P15880 | 40S ribosomal protein S2 | RPS2 | 2.58 |
| Q5T3I0 | G patch domain-containing protein 4 | GPATCH4 | 2.58 |
| Q7Z3D6 | UPF0317 protein C14orf159, mitochondrial | DGLUCY | 2.58 |
| P54868 | Hydroxymethylglutaryl-CoA synthase, mitochondrial | HMGCS2 | 2.58 |
| Q13555 | Calcium/calmodulin-dependent protein kinase type II subunit gamma | CAMK2G | 2.58 |
| Q969N2 | GPI transamidase component PIG-T | PIGT | 2.58 |
| Q92523 | Carnitine O-palmitoyltransferase 1, muscle isoform | CPT1B | 2.58 |
| Q13554 | Calcium/calmodulin-dependent protein kinase type II subunit beta | CAMK2B | 2.58 |
| Q96AQ6 | Pre-B-cell leukemia transcription factor-interacting protein 1 | PBXIP1 | 2.58 |
| P43243 | Matrin-3 | MATR3 | 2.58 |
| P07384 | Calpain-1 catalytic subunit | CAPN1 | 2.58 |
| Q02641 | Voltage-dependent L-type calcium channel subunit beta-1 | CACNB1 | 2.58 |
| Q9NVI1 | Fanconi anemia Group I protein | FANCI | 2.58 |
| O14936 | Peripheral plasma membrane protein CASK | CASK | 2.58 |
| P39059 | Collagen alpha-1 (XV) chain | COL15A1 | 2.58 |
| Q92900 | Regulator of nonsense transcripts 1 | UPF1 | 2.58 |
| Q9Y490 | Talin-1 | TLN1 | 2.58 |
| Q8NEZ4 | Histone-lysine N-methyltransferase 2C | KMT2C | 2.58 |
| Q9NZJ6 | Hexaprenyldihydroxybenzoate methyltransferase, mitochondrial | COQ3 | 2.38 |
| O94874 | E3 UFM1-protein ligase 1 | UFL1 | 2.38 |
| Q5T440 | Putative transferase CAF17, mitochondrial | IBA57 | 2.38 |
| Q15642 | Cdc42-interacting protein 4 | TRIP10 | 2.38 |
| Q16795 | NADH dehydrogenase (ubiquinone) 1 alpha subcomplex subunit 9, mitochondrial | NDUFA9 | 2.20 |
| Q9H2U2 | Inorganic pyrophosphatase 2, mitochondrial | PPA2 | 2.13 |
| Q9H799 | Ciliogenesis and planar polarity effector 1 | CPLANE1 | 2.13 |
| P02675 | Fibrinogen beta chain | FGB | 2.13 |
| P40123 | Adenylyl cyclase-associated protein 2 | CAP2 | 2.13 |
| P42765 | 3-Ketoacyl-CoA thiolase, mitochondrial | ACAA2 | 2.10 |
| Q9HC38 | Glyoxalase domain-containing protein 4 | GLOD4 | 1.85 |
| P61019 | Ras-related protein Rab-2A | RAB2A | 1.85 |
| P35270 | Sepiapterin reductase | SPR | 1.85 |
| P67809 | Nuclease-sensitive element-binding protein 1 | YBX1 | 1.85 |
| Q9H6K4 | Optic atrophy 3 protein | OPA3 | 1.85 |
| Q15124 | Phosphoglucomutase-like protein 5 | PGM5 | 1.85 |
| Q02224 | Centromere-associated protein E | CENPE | 1.85 |
| P45954 | Short/branched chain-specific acyl-CoA dehydrogenase, mitochondrial | ACADSB | 1.85 |
| Q9H0P0 | Cytosolic 5’-nucleotidase 3° | NT5C3A | 1.76 |
| P10809 | 60 kDa Heat shock protein, mitochondrial | HSPD1 | 1.76 |
| P56134 | ATP synthase subunit f, mitochondrial | ATP5J2 | 1.64 |
| O75150 | E3 ubiquitin-protein ligase BRE1B | RNF40 | 1.64 |
| Q15746 | Myosin light chain kinase, smooth muscle | MYLK | 1.64 |
| P42704 | Leucine-rich PPR motif-containing protein, mitochondrial | LRPPRC | 1.64 |
| P53597 | Succinyl-CoA ligase (ADP/GDP-forming) subunit alpha, mitochondrial | SUCLG1 | 1.57 |
| P62701 | 40S ribosomal protein S4, X isoform | RPS4X | 1.54 |
| Q0VFZ6 | Coiled-coil domain-containing protein 173 | CCDC173 | 1.48 |
| P46778 | 60S ribosomal protein L21 | RPL21 | 1.48 |
| P07741 | Adenine phosphoribosyltransferase | APRT | 1.48 |
| Q02338 | D-beta-hydroxybutyrate dehydrogenase, mitochondrial | BDH1 | 1.48 |
| O75915 | PRA1 family protein 3 | ARL6IP5 | 1.48 |
| P62081 | 40S ribosomal protein S7 | RPS7 | 1.48 |
| Q13557 | Calcium/calmodulin-dependent protein kinase Type II subunit delta | CAMK2D | 1.48 |
| Q9Y512 | Sorting and assembly machinery component 50 homolog | SAMM50 | 1.48 |
| Q00839 | Heterogeneous nuclear ribonucleoprotein U | HNRNPU | 1.48 |
| P07919 | Cytochrome b-c1 complex subunit 6, mitochondrial | UQCRH | 1.48 |
| P62899 | 60S ribosomal protein L31 | RPL31 | 1.48 |
| Q99733 | Nucleosome assembly protein 1-like 4 | NAP1L4 | 1.48 |
| Q9UKU7 | Isobutyryl-CoA dehydrogenase, mitochondrial | ACAD8 | 1.48 |
| P15088 | Mast cell carboxypeptidase A | CPA3 | 1.48 |
| Q96A26 | Protein FAM162A | FAM162A | 1.48 |
| Q15555 | Microtubule-associated protein RP/EB family member 2 | MAPRE2 | 1.48 |
| P21817 | Ryanodine receptor 1 | RYR1 | 1.44 |
| Accession | Description | Gene | Rsc a |
|---|---|---|---|
| P51911 | Calponin-1 | CNN1 | −4.78 |
| Q01995 | Transgelin | TAGLN | −4.60 |
| P02790 | Hemopexin | HPX | −3.83 |
| Q14847 | LIM and SH3 domain protein 1 | LASP1 | −3.65 |
| Q9UNZ2 | NSFL1 cofactor p47 | NSFL1C | −3.65 |
| P13798 | Acylamino-acid-releasing enzyme | APEH | −3.44 |
| P48147 | Prolyl endopeptidase | PREP | −3.44 |
| P02679 | Fibrinogen gamma chain | FGG | −3.20 |
| P62280 | 40S ribosomal protein S11 | RPS11 | −3.20 |
| Q2TBA0 | Kelch-like protein 40 | KLHL40 | −3.20 |
| Q9Y6B6 | GTP-binding protein SAR1b | SAR1B | −2.91 |
| Q15370 | Transcription elongation factor B polypeptide 2 | TCEB2 | −2.91 |
| Q969G5 | Protein kinase C delta-binding protein | PRKCDBP | −2.91 |
| P02743 | Serum amyloid P-component | APCS | −2.91 |
| P21980 | Protein-glutamine gamma-glutamyltransferase 2 | TGM2 | −2.91 |
| Q13526 | Peptidyl-prolyl cis-trans isomerase NIMA-interacting 1 | PIN1 | −2.91 |
| P0CW22 | 40S ribosomal protein S17-like | RPS17L | −2.91 |
| O15145 | Actin-related protein 2/3 complex subunit 3 | ARPC3 | −2.91 |
| Q13561 | Dynactin subunit 2 | DCTN2 | −2.91 |
| P31153 | S-adenosylmethionine synthase isoform type-2 | MAT2A | −2.91 |
| P22061 | Protein-L-isoaspartate(D-aspartate) O-methyltransferase | PCMT1 | −2.84 |
| P49189 | 4-Trimethylaminobutyraldehyde dehydrogenase | ALDH9A1 | −2.68 |
| P56556 | NADH dehydrogenase [ubiquinone] 1 alpha subcomplex subunit 6 | NDUFA6 | −2.55 |
| O14602 | Eukaryotic translation initiation factor 1A, Y-chromosomal | EIF1AY | −2.55 |
| P31942 | Heterogeneous nuclear ribonucleoprotein H3 | HNRNPH3 | −2.55 |
| P30566 | Adenylosuccinate lyase | ADSL | −2.55 |
| Q9C0G0 | Zinc finger protein 407 | ZNF407 | −2.55 |
| Q8IUG5 | Unconventional myosin-XVIIIb | MYO18B | −2.55 |
| Q9GZZ1 | N-alpha-acetyltransferase 50 | NAA50 | −2.55 |
| Q00765 | Receptor expression-enhancing protein 5 | REEP5 | −2.55 |
| P62491 | Ras-related protein Rab-11A | RAB11A | −2.55 |
| P62195 | 26S protease regulatory subunit 8 | PSMC5 | −2.55 |
| P01011 | Alpha-1-antichymotrypsin | SERPINA3 | −2.55 |
| Q16853 | Membrane primary amine oxidase | AOC3 | −2.55 |
| P36776 | Lon protease homolog, mitochondrial | LONP1 | −2.55 |
| Q7L7X3 | Serine/threonine-protein kinase TAO1 | TAOK1 | −2.55 |
| P78527 | DNA-dependent protein kinase catalytic subunit | PRKDC | −2.55 |
| P51884 | Lumican | LUM | −2.29 |
| P61026 | Ras-related protein Rab-10 | RAB10 | −2.24 |
| P20774 | Mimecan | OGN | −2.19 |
| O94760 | N(G),N(G)-dimethylarginine dimethylaminohydrolase 1 | DDAH1 | −2.06 |
| P38646 | Stress-70 protein, mitochondrial | HSPA9 | −2.06 |
| P20618 | Proteasome subunit beta type-1 | PSMB1 | −2.06 |
| P61254 | 60S ribosomal protein L26 | RPL26 | −2.06 |
| Q15185 | Prostaglandin E synthase 3 | PTGES3 | −2.06 |
| P07203 | Glutathione peroxidase 1 | GPX1 | −2.06 |
| Q96IU4 | Alpha/beta hydrolase domain-containing protein 14B | ABHD14B | −2.06 |
| Q9H8H3 | Methyltransferase-like protein 7A | METTL7A | −2.06 |
| P55042 | GTP-binding protein RAD | RRAD | −2.06 |
| P50454 | Serpin H1 | SERPINH1 | −2.06 |
| Q99807 | Ubiquinone biosynthesis protein COQ7 homolog | COQ7 | −2.06 |
| P54619 | 5’-AMP-activated protein kinase subunit gamma-1 | PRKAG1 | −2.06 |
| O43765 | Small glutamine-rich tetratricopeptide repeat-containing protein alpha | SGTA | −2.06 |
| Q9BUB7 | Transmembrane protein 70, mitochondrial | TMEM70 | −2.06 |
| Q9Y3B7 | 39S ribosomal protein L11, mitochondrial | MRPL11 | −2.06 |
| P27169 | Serum paraoxonase/arylesterase 1 | PON1 | −2.06 |
| Q00059 | Transcription factor A, mitochondrial | TFAM | −2.06 |
| Q99536 | Synaptic vesicle membrane protein VAT-1 homolog | VAT1 | −2.06 |
| Q15366 | Poly(rC)-binding protein 2 | PCBP2 | −2.06 |
| P43686 | 26S protease regulatory subunit 6B | PSMC4 | −2.06 |
| P51888 | Prolargin | PRELP | −2.06 |
| Q9Y230 | RuvB-like 2 | RUVBL2 | −2.06 |
| P16930 | Fumarylacetoacetase | FAH | −2.06 |
| P48637 | Glutathione synthetase | GSS | −2.06 |
| P31948 | Stress-induced-phosphoprotein 1 | STIP1 | −2.06 |
| Q8NBS9 | Thioredoxin domain-containing protein 5 | TXNDC5 | −2.06 |
| O00148 | ATP-dependent RNA helicase DDX39A | DDX39A | −2.06 |
| Q9HCC0 | Methylcrotonoyl-CoA carboxylase beta chain, mitochondrial | MCCC2 | −2.06 |
| Q9NZN4 | EH domain-containing protein 2 | EHD2 | −2.06 |
| P23246 | Splicing factor, proline- and glutamine-rich | SFPQ | −2.06 |
| Q9NUB1 | Acetyl-coenzyme A synthetase 2-like, mitochondrial | ACSS1 | −2.06 |
| Q9P1V8 | Sterile alpha motif domain-containing protein 15 | SAMD15 | −2.06 |
| P00747 | Plasminogen | PLG | −2.06 |
| O14795 | Protein unc-13 homolog B | UNC13B | −2.06 |
| Q702N8 | Xin actin-binding repeat-containing protein 1 | XIRP1 | −2.06 |
| Q8IWN7 | Retinitis pigmentosa 1-like 1 protein | RP1L1 | −2.06 |
| Q16787 | Laminin subunit alpha-3 | LAMA3 | −2.06 |
| P07585 | Decorin | DCN | −1.94 |
| P21291 | Cysteine and glycine-rich protein 1 | CSRP1 | −1.89 |
| P20073 | Annexin A7 | ANXA7 | −1.89 |
| P62993 | Growth factor receptor-bound protein 2 | GRB2 | −1.86 |
| P52895 | Aldo-keto reductase family 1 member C2 | AKR1C2 | −1.79 |
| O43488 | Aflatoxin B1 aldehyde reductase member 2 | AKR7A2 | −1.69 |
| Q9BXI3 | Cytosolic 5’-nucleotidase 1A | NT5C1A | −1.67 |
| P61106 | Ras-related protein Rab-14 | RAB14 | −1.61 |
| P62277 | 40S ribosomal protein S13 | RPS13 | −1.61 |
| Q15084 | Protein disulfide-isomerase A6 | PDIA6 | −1.61 |
| P16083 | Ribosyldihydronicotinamide dehydrogenase (quinone) | NQO2 | −1.61 |
| P47985 | Cytochrome b-c1 complex subunit Rieske, mitochondrial | UQCRFS1 | −1.53 |
| P02545 | Prelamin-A/C | LMNA | −1.53 |
| P24844 | Myosin regulatory light polypeptide 9 | MYL9 | −1.51 |
| P09382 | Galectin-1 | LGALS1 | −1.51 |
| P28070 | Proteasome subunit beta type-4 | PSMB4 | −1.51 |
| P62269 | 40S ribosomal protein S18 | RPS18 | −1.51 |
| P14543 | Nidogen-1 | NID1 | −1.51 |
| P13716 | Delta-aminolevulinic acid dehydratase | ALAD | −1.46 |
| GO Terms | Proteins | p-Value |
|---|---|---|
| Overexpressed proteins | ||
| Mitotic cell cycle (GO: 0000278) | MAPRE3, PPP6C, CENPE, PSMD13, CAMK2G, MAPRE2, CAMK2B, CAMK2D | 0.004 |
| Calcium ion transport (GO: 0006816) | CACNB1, CAMK2G, CAMK2B, CAMK2D, RYR1 | 0.007 |
| Energy derivation by oxidation of organic compounds (GO: 0015980) | SUCLG1, UQCRH, NDUFA7, NDUFA9 | 0.043 |
| Underexpressed proteins | ||
| Protein complex assembly (GO: 0006461) | APCS, GRB2, PRKAG1, ELOB, TMEM70, TFAM, FGG, LONP1, TGM2, ADSL, UNC13B | 9.22 × 10−4 |
| Positive regulation of ubiquitin-protein ligase activity (GO: 0051443) | PSMB4, PSMC5, PSMB1, PSMC4, PIN1 | 8.48 × 10−4 |
| Organic acid catabolic process (GO: 0016054) | DDAH1, MCCC2, PON1, FAH | 0.029 |
| GO Terms | Proteins | p-Value |
|---|---|---|
| Overexpressed proteins | ||
| Nuclear-transcribed mRNA catabolic process (GO: 0000184) | RPL31, RPL21, RPL27, RPS2, UPF1, RPS7, RPS4 | 0.002 |
| Regulation of calcium ion transport (GO: 0051924) | MYLK, CAMK2G, CAMK2B, CAMK2D | 0.032 |
| Oxidation–reduction process (GO: 0055114) | UQCRH, NDUFA7, NDUFA9, SUCLG1, ACAA2, ACADSB | 0.02 |
| Underexpressed Proteins | ||
| Protein-containing complex subunit organization (GO: 0043933) | TCEB2, RPS17, LUM, MRPL11, TMEM70, PTGES3, FGG | 0.0017 |
| Post-translational protein modifications (GO: 0043687) | PSMB4, PSMC5, PSMB1, PSMC4, RAB11A, FGG, PDIA6, LGALS1, TCEB2 | 0.0061 |
Publisher’s Note: MDPI stays neutral with regard to jurisdictional claims in published maps and institutional affiliations. |
© 2022 by the authors. Licensee MDPI, Basel, Switzerland. This article is an open access article distributed under the terms and conditions of the Creative Commons Attribution (CC BY) license (https://creativecommons.org/licenses/by/4.0/).
Share and Cite
Orrù, S.; Imperlini, E.; Vitucci, D.; Caterino, M.; Mandola, A.; Randers, M.B.; Schmidt, J.F.; Hagman, M.; Andersen, T.R.; Krustrup, P.; et al. Insight into the Molecular Signature of Skeletal Muscle Characterizing Lifelong Football Players. Int. J. Environ. Res. Public Health 2022, 19, 15835. https://doi.org/10.3390/ijerph192315835
Orrù S, Imperlini E, Vitucci D, Caterino M, Mandola A, Randers MB, Schmidt JF, Hagman M, Andersen TR, Krustrup P, et al. Insight into the Molecular Signature of Skeletal Muscle Characterizing Lifelong Football Players. International Journal of Environmental Research and Public Health. 2022; 19(23):15835. https://doi.org/10.3390/ijerph192315835
Chicago/Turabian StyleOrrù, Stefania, Esther Imperlini, Daniela Vitucci, Marianna Caterino, Annalisa Mandola, Morten Bredsgaard Randers, Jakob Friis Schmidt, Marie Hagman, Thomas Rostgaard Andersen, Peter Krustrup, and et al. 2022. "Insight into the Molecular Signature of Skeletal Muscle Characterizing Lifelong Football Players" International Journal of Environmental Research and Public Health 19, no. 23: 15835. https://doi.org/10.3390/ijerph192315835
APA StyleOrrù, S., Imperlini, E., Vitucci, D., Caterino, M., Mandola, A., Randers, M. B., Schmidt, J. F., Hagman, M., Andersen, T. R., Krustrup, P., Ruoppolo, M., Buono, P., & Mancini, A. (2022). Insight into the Molecular Signature of Skeletal Muscle Characterizing Lifelong Football Players. International Journal of Environmental Research and Public Health, 19(23), 15835. https://doi.org/10.3390/ijerph192315835

