Rehabilitation of Post-COVID-19 Musculoskeletal Sequelae in Geriatric Patients: A Case Series Study
Abstract
1. Introduction
2. Materials and Methods
2.1. Participants
2.2. Assessments
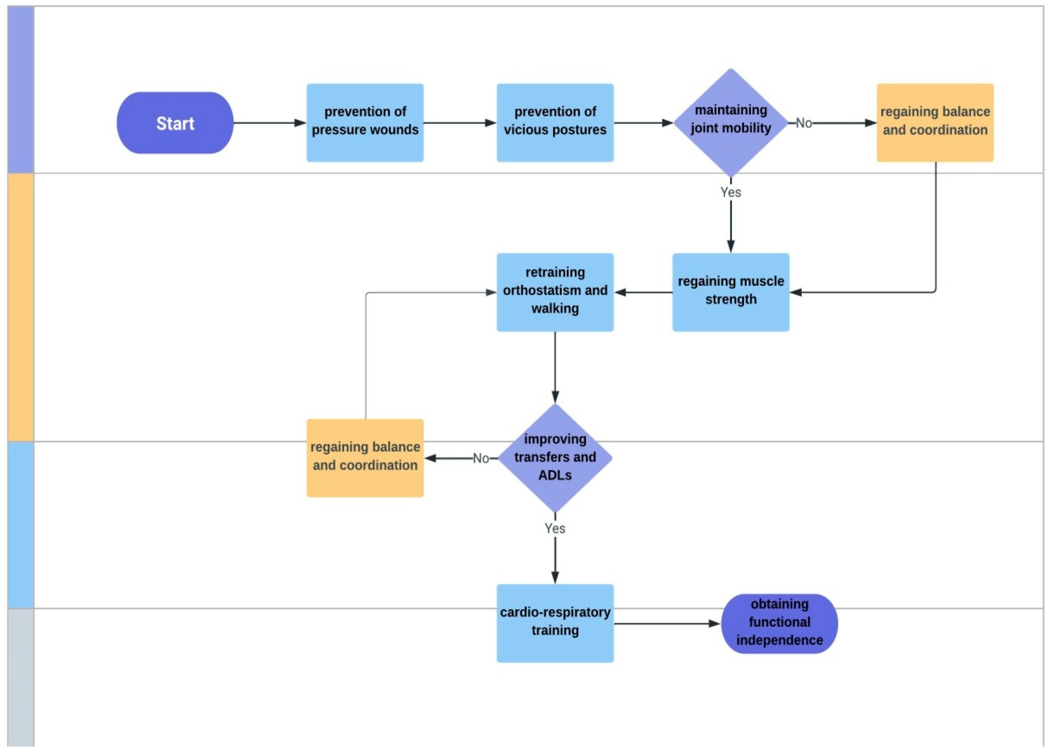
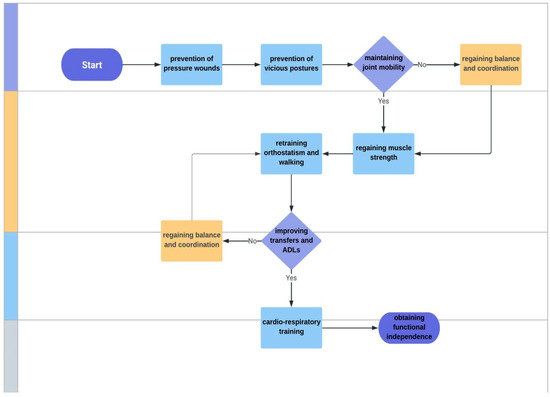
2.3. Rehabilitation Treatment
2.3.1. Exercise Therapy
2.3.2. Occupational Therapy
2.3.3. Robotic Devices for Gait Reeducation
2.3.4. Massage
2.4. Statistical Analysis
3. Results
4. Discussion
5. Conclusions
Author Contributions
Funding
Institutional Review Board Statement
Informed Consent Statement
Conflicts of Interest
References
- Huang, C.; Wang, Y.; Li, X.; Ren, L.; Zhao, J.; Hu, Y.; Zhang, L.; Fan, G.; Xu, J.; Gu, X.; et al. Clinical Features of Patients Infected with 2019 Novel Coronavirus in Wuhan, China. Lancet 2020, 395, 497–506. [Google Scholar] [CrossRef]
- Bagnato, S.; Boccagni, C.; Marino, G.; Prestandrea, C.; D’Agostino, T.; Rubino, F. Critical Illness Myopathy after COVID-19. Int. J. Infect. Dis. 2020, 99, 276–278. [Google Scholar] [CrossRef] [PubMed]
- Docherty, A.B.; Harrison, E.M.; Green, C.A.; Hardwick, H.E.; Pius, R.; Norman, L.; Holden, K.A.; Read, J.M.; Dondelinger, F.; Carson, G.; et al. Features of 20 133 UK Patients in Hospital with COVID-19 Using the ISARIC WHO Clinical Characterisation Protocol: Prospective Observational Cohort Study. BMJ 2020, 369, m1985. [Google Scholar] [CrossRef]
- Fernández-de-Las-Peñas, C.; Cancela-Cilleruelo, I.; Moro-López-Menchero, P.; Rodríguez-Jiménez, J.; Gómez-Mayordomo, V.; Torres-Macho, J.; Pellicer-Valero, O.J.; Martín-Guerrero, J.D.; Hernández-Barrera, V.; Arendt-Nielsen, L. Prevalence of Musculoskeletal Post-COVID Pain in Hospitalized COVID-19 Survivors Depending on Infection with the Historical, Alpha or Delta SARS-CoV-2 Variant. Biomedicines 2022, 10, 1951. [Google Scholar] [CrossRef]
- Simpson, R.; Robinson, L. Rehabilitation After Critical Illness in People With COVID-19 Infection. Am. J. Phys. Med. Rehabil. 2020, 99, 470–474. [Google Scholar] [CrossRef] [PubMed]
- Grabowski, D.C.; Joynt Maddox, K.E. Postacute Care Preparedness for COVID-19: Thinking Ahead. JAMA 2020, 323, 2007–2008. [Google Scholar] [CrossRef] [PubMed]
- Stam, H.J.; Stucki, G.; Bickenbach, J. European Academy of Rehabilitation Medicine COVID-19 and Post Intensive Care Syndrome: A Call for Action. J. Rehabil. Med. 2020, 52, jrm00044. [Google Scholar] [CrossRef]
- Demeco, A.; Marotta, N.; Barletta, M.; Pino, I.; Marinaro, C.; Petraroli, A.; Moggio, L.; Ammendolia, A. Rehabilitation of Patients Post-COVID-19 Infection: A Literature Review. J. Int. Med. Res. 2020, 48, 0300060520948382. [Google Scholar] [CrossRef]
- Carda, S.; Invernizzi, M.; Bavikatte, G.; Bensmaïl, D.; Bianchi, F.; Deltombe, T.; Draulans, N.; Esquenazi, A.; Francisco, G.E.; Gross, R.; et al. The Role of Physical and Rehabilitation Medicine in the COVID-19 Pandemic: The Clinician’s View. Ann. Phys. Rehabil. Med. 2020, 63, 554–556. [Google Scholar] [CrossRef]
- de Biase, S.; Cook, L.; Skelton, D.A.; Witham, M.; ten Hove, R. The COVID-19 Rehabilitation Pandemic1. Age Ageing 2020, 49, 696–700. [Google Scholar] [CrossRef]
- Kim, T. Factors Influencing Usability of Rehabilitation Robotic Devices for Lower Limbs. Sustainability 2020, 12, 598. [Google Scholar] [CrossRef]
- Khan, Z.H.; Siddique, A.; Lee, C.W. Robotics Utilization for Healthcare Digitization in Global COVID-19 Management. Int. J. Environ. Res. Public Health 2020, 17, 3819. [Google Scholar] [CrossRef] [PubMed]
- van Haastregt, J.; Everink, I.H.J.; Schols, J.M.G.A.; Grund, S.; Gordon, A.L.; Poot, E.P.; Martin, F.C.; O’Neill, D.; Petrovic, M.; Bachmann, S. Management of Post-Acute COVID-19 Patients in Geriatric Rehabilitation: EuGMS Guidance. Eur. Geriatr. Med. 2022, 13, 291–304. [Google Scholar] [CrossRef] [PubMed]
- Cuenca-Zaldivar, J.N.; Monroy Acevedo, Á.; Fernández-Carnero, J.; Sánchez-Romero, E.A.; Villafañe, J.H.; Barragán Carballar, C. Effects of a Multicomponent Exercise Program on Improving Frailty in Post-COVID-19 Older Adults after Intensive Care Units: A Single-Group Retrospective Cohort Study. Biology 2022, 11, 1084. [Google Scholar] [CrossRef] [PubMed]
- Grund, S.; Caljouw, M.A.A.; Haaksma, M.L.; Gordon, A.L.; van Balen, R.; Bauer, J.M.; Schols, J.; Achterberg, W.P. Pan-European Study on Functional and Medical Recovery and Geriatric Rehabilitation Services of Post-COVID-19 Patients: Protocol of the EU-COGER Study. J. Nutr. Health Aging 2021, 25, 668–674. [Google Scholar] [CrossRef]
- Roman, N.; Tirziman, E.; Sorea, D.; Miclaus, R.; Repanovici, A.; Amaricai, E.; Rogozea, L. Ethical Dilemmas in the Interdisciplinary Approach to Informed Consent to Patients in Physiotherapy Services in Romania. Rev. Cercet. Interv. Soc. 2018, 63, 290–303. [Google Scholar]
- Miller, M.D.; Paradis, C.F.; Houck, P.R.; Mazumdar, S.; Stack, J.A.; Rifai, A.H.; Mulsant, B.; Reynolds, C.F. Rating Chronic Medical Illness Burden in Geropsychiatric Practice and Research: Application of the Cumulative Illness Rating Scale. Psychiatry Res. 1992, 41, 237–248. [Google Scholar] [CrossRef]
- Salvi, F.; Miller, M.D.; Grilli, A.; Giorgi, R.; Towers, A.L.; Morichi, V.; Spazzafumo, L.; Mancinelli, L.; Espinosa, E.; Rappelli, A.; et al. A Manual of Guidelines to Score the Modified Cumulative Illness Rating Scale and Its Validation in Acute Hospitalized Elderly Patients. J. Am. Geriatr. Soc. 2008, 56, 1926–1931. [Google Scholar] [CrossRef]
- Parmelee, P.A.; Thuras, P.D.; Katz, I.R.; Lawton, M.P. Validation of the Cumulative Illness Rating Scale in a Geriatric Residential Population. J. Am. Geriatr. Soc. 1995, 43, 130–137. [Google Scholar] [CrossRef]
- Osborn, K.P.; Nothell, S.; Slaven, S.; Montz, K.; Hui, S.; Torke, A. Cumulative Illness Rating Scale (CIRS) Can Be Used to Predict Hospital Outcomes in Older Adults. J. Geriatr. Med. Gerontol. 2017, 3, 30. [Google Scholar] [CrossRef]
- Barker, K.D.D.; Johnson, M.M. The Physiatric History and Physical Examination. In Braddom’s Physical Medicine and Rehabilitation (Sixth Edition); Cifu, D.X., Ed.; Elsevier: Philadelphia, PA, USA, 2021; pp. 1–41.e2. ISBN 978-0-323-62539-5. [Google Scholar]
- Hancock, G.E.; Hepworth, T.; Wembridge, K. Accuracy and Reliability of Knee Goniometry Methods. J. Exp. Orthop. 2018, 5, 46. [Google Scholar] [CrossRef] [PubMed]
- Mullaney, M.J.; McHugh, M.P.; Johnson, C.P.; Tyler, T.F. Reliability of Shoulder Range of Motion Comparing a Goniometer to a Digital Level. Physiother. Theory Pract. 2010, 26, 327–333. [Google Scholar] [CrossRef] [PubMed]
- Nussbaumer, S.; Leunig, M.; Glatthorn, J.F.; Stauffacher, S.; Gerber, H.; Maffiuletti, N.A. Validity and Test-Retest Reliability of Manual Goniometers for Measuring Passive Hip Range of Motion in Femoroacetabular Impingement Patients. BMC Musculoskelet. Disord. 2010, 11, 194. [Google Scholar] [CrossRef] [PubMed]
- Cejudo, A.; Sainz de Baranda, P.; Ayala, F.; de Ste Croix, M.; Santonja-Medina, F. Assessment of the Range of Movement of the Lower Limb in Sport: Advantages of the ROM-SPORT I Battery. Int. J. Environ. Res. Public Health 2020, 17, 7606. [Google Scholar] [CrossRef] [PubMed]
- Fess, E.E. Grip Strength. In Clinical Assessment Recommendations; Casanova, J.S., Ed.; American Society of Hand Therapists: Chicago, IL, USA, 1992; pp. 41–45. [Google Scholar]
- Hogrel, J.-Y. Grip Strength Measured by High Precision Dynamometry in Healthy Subjects from 5 to 80 Years. BMC Musculoskelet. Disord. 2015, 16, 139. [Google Scholar] [CrossRef]
- Cuesta-Vargas Antonio AND Hilgenkamp, T. Reference Values of Grip Strength Measured with a Jamar Dynamometer in 1526 Adults with Intellectual Disabilities and Compared to Adults without Intellectual Disability. PLoS ONE 2015, 10, e0129585. [Google Scholar] [CrossRef]
- Hamilton, A.; Balnave, R.; Adams, R. Grip Strength Testing Reliability. J. Hand Ther. 1994, 7, 163–170. [Google Scholar] [CrossRef]
- Bohannon, R.W.; Bear-Lehman, J.; Desrosiers, J.; Massy-Westropp, N.; Mathiowetz, V. Average Grip Strength: A Meta-Analysis of Data Obtained with a Jamar Dynamometer from Individuals 75 Years or More of Age. J. Geriatr. Phys. Ther. 2007, 30, 28–30. [Google Scholar] [CrossRef]
- Cruz-Jentoft, A.J.; Bahat, G.; Bauer, J.; Boirie, Y.; Bruyère, O.; Cederholm, T.; Cooper, C.; Landi, F.; Rolland, Y.; Sayer, A.A.; et al. Sarcopenia: Revised European Consensus on Definition and Diagnosis. Age Ageing 2019, 48, 16–31. [Google Scholar] [CrossRef]
- Compston, A. Aids to the Investigation of Peripheral Nerve Injuries. Medical Research Council: Nerve Injuries Research Committee. His Majesty’s Stationery Office: 1942; Pp. 48 (Iii) and 74 Figures and 7 Diagrams; with Aids to the Examination of the Peripheral Nervous System. By Michael O’Brien for the Guarantors of Brain. Saunders Elsevier: 2010; pp. [8] 64 and 94 Figures. Brain 2010, 133, 2838–2844. [Google Scholar] [CrossRef]
- Paternostro-Sluga, T.; Grim-Stieger, M.; Posch, M.; Schuhfried, O.; Vacariu, G.; Mittermaier, C.; Bittner, C.; Fialka-Moser, V. Reliability and Validity of the Medical Research Council (MRC) Scale and a Modified Scale for Testing Muscle Strength in Patients with Radial Palsy. J. Rehabil. Med. 2008, 40, 665–671. [Google Scholar] [CrossRef] [PubMed]
- Vanhoutte, E.K.; Faber, C.G.; van Nes, S.I.; Jacobs, B.C.; van Doorn, P.A.; van Koningsveld, R.; Cornblath, D.R.; van der Kooi, A.J.; Cats, E.A.; van den Berg, L.H.; et al. Modifying the Medical Research Council Grading System through Rasch Analyses. Brain 2012, 135, 1639–1649. [Google Scholar] [CrossRef] [PubMed]
- Kidd, D.; Stewart, G.; Baldry, J.; Johnson, J.; Rossiter, D.; Petruckevitch, A.; Thompson, A.J. The Functional Independence Measure: A Comparative Validity and Reliability Study. Disabil. Rehabil. 1995, 17, 10–14. [Google Scholar] [CrossRef] [PubMed]
- Ottenbacher, K.J.; Hsu, Y.; Granger, C.V.; Fiedler, R.C. The Reliability of the Functional Independence Measure: A Quantitative Review. Arch. Phys. Med. Rehabil. 1996, 77, 1226–1232. [Google Scholar] [CrossRef]
- Granger, C.V.; Hamilton, B.B.; Linacre, J.M.; Heinemann, A.W.; Wright, B.D. Performance Profiles of the Functional Independence Measure. Am. J. Phys. Med. Rehabil. 1993, 72, 84–89. [Google Scholar] [CrossRef]
- Glenny, C.; Stolee, P. Comparing the Functional Independence Measure and the InterRAI/MDS for Use in the Functional Assessment of Older Adults: A Review of the Literature. BMC Geriatr. 2009, 9, 52. [Google Scholar] [CrossRef]
- Collin, C.; Wade, D.T.; Davies, S.; Horne, V. The Barthel ADL Index: A Reliability Study. Int. Disabil. Stud. 1988, 10, 61–63. [Google Scholar] [CrossRef]
- Green, J.; Young, J. A Test-Retest Reliability Study of the Barthel Index, the Rivermead Mobility Index, the Nottingham Extended Activities of Daily Living Scale and the Frenchay Activities Index in Stroke Patients. Disabil. Rehabil. 2001, 23, 670–676. [Google Scholar] [CrossRef]
- Bouwstra, H.; Smit, E.B.; Wattel, E.M.; van der Wouden, J.C.; Hertogh, C.M.P.M.; Terluin, B.; Terwee, C.B. Measurement Properties of the Barthel Index in Geriatric Rehabilitation. J. Am. Med. Dir. Assoc. 2019, 20, 420–425.e1. [Google Scholar] [CrossRef]
- Field, T. Massage Therapy Research Review. Complement. Ther. Clin. Pract. 2014, 20, 224–229. [Google Scholar] [CrossRef]
- Crane, J.D.; Ogborn, D.I.; Cupido, C.; Melov, S.; Hubbard, A.; Bourgeois, J.M.; Tarnopolsky, M.A. Massage Therapy Attenuates Inflammatory Signaling after Exercise-Induced Muscle Damage. Sci. Transl. Med. 2012, 4, ra13–ra119. [Google Scholar] [CrossRef] [PubMed]
- Crawford, C.; Boyd, C.; Paat, C.F.; Price, A.; Xenakis, L.; Yang, E.; Zhang, W. Evidence for Massage Therapy (EMT) Working Group Buckenmaier Chester III MD LMT Cambron Jerrilyn DC PhD Deery Christopher LMT Schwartz Jan MA BCTMB Werner Ruth BCTMB Whitridge Pete BA LMT, C.O.L. (ret) B.P.R.N. The Impact of Massage Therapy on Function in Pain Populations—A Systematic Review and Meta-Analysis of Randomized Controlled Trials: Part I, Patients Experiencing Pain in the General Population. Pain Med. 2016, 17, 1353–1375. [Google Scholar] [PubMed]
- Furlan, A.D.; Giraldo, M.; Baskwill, A.; Irvin, E.; Imamura, M. Massage for Low-back Pain. Cochrane Database Syst. Rev. 2015, 9, CD001929. [Google Scholar] [CrossRef] [PubMed]
- Henry, B.M.; Aggarwal, G.; Wong, J.; Benoit, S.; Vikse, J.; Plebani, M.; Lippi, G. Lactate Dehydrogenase Levels Predict Coronavirus Disease 2019 (COVID-19) Severity and Mortality: A Pooled Analysis. Am. J. Emerg. Med. 2020, 38, 1722–1726. [Google Scholar] [CrossRef] [PubMed]
- Flaherty, G.T.; Hession, P.; Liew, C.H.; Lim, B.C.W.; Leong, T.K.; Lim, V.; Sulaiman, L.H. COVID-19 in Adult Patients with Pre-Existing Chronic Cardiac, Respiratory and Metabolic Disease: A Critical Literature Review with Clinical Recommendations. Trop. Dis. Travel. Med. Vaccines 2020, 6, 16. [Google Scholar] [CrossRef]
- Steinmeyer, Z.; Vienne-Noyes, S.; Bernard, M.; Steinmeyer, A.; Balardy, L.; Piau, A.; Sourdet, S. Acute Care of Older Patients with COVID-19: Clinical Characteristics and Outcomes. Geriatrics 2020, 5, 65. [Google Scholar] [CrossRef]
- Moloney, E.; Eustace, J.; O’Caoimh, R.; O’connor, K.; O’sullivan, C.; Jackson, A.; McGrath, K.; Lapthorne, S.; Mahony, D.O.; Sullivan, P.O. Frailty, COVID-19 Disease Severity and Outcome among Hospitalised Older Adults. Ir. Med. J. 2020, 113, 1–11. [Google Scholar]
- Nelson, E.A.; Dannefer, D. Aged Heterogeneity: Fact or Fiction? The Fate of Diversity in Gerontological Research. Gerontologist 1992, 32, 17–23. [Google Scholar] [CrossRef]
- Taneri, P.E.; Gómez-Ochoa, S.A.; Llanaj, E.; Raguindin, P.F.; Rojas, L.Z.; Roa-Díaz, Z.M.; Salvador, D.; Groothof, D.; Minder, B.; Kopp-Heim, D. Anemia and Iron Metabolism in COVID-19: A Systematic Review and Meta-Analysis. Eur. J. Epidemiol. 2020, 35, 763–773. [Google Scholar] [CrossRef]
- Li, X.; Xu, S.; Yu, M.; Wang, K.; Tao, Y.; Zhou, Y.; Shi, J.; Zhou, M.; Wu, B.; Yang, Z. Risk Factors for Severity and Mortality in Adult COVID-19 Inpatients in Wuhan. J. Allergy Clin. Immunol. 2020, 146, 110–118. [Google Scholar] [CrossRef]
- Plapler, P.G.; de Souza, D.R.; Kaziyama, H.H.S.; Battistella, L.R.; de Barros-Filho, T.E.P. Relationship between the Coronavirus Disease 2019 Pandemic and Immobilization Syndrome. Clinics 2021, 76, e2652. [Google Scholar] [CrossRef] [PubMed]
- Parry, S.M.; Puthucheary, Z.A. The Impact of Extended Bed Rest on the Musculoskeletal System in the Critical Care Environment. Extrem. Physiol. Med. 2015, 4, 16. [Google Scholar] [CrossRef] [PubMed]
- Gruther, W.; Benesch, T.; Zorn, C.; Paternostro-Sluga, T.; Quittan, M.; Fialka-Moser, V.; Spiss, C.; Kainberger, F.; Crevenna, R. Muscle Wasting in Intensive Care Patients: Ultrasound Observation of the M. Quadriceps Femoris Muscle Layer. J. Rehabil. Med. 2008, 40, 185–189. [Google Scholar] [CrossRef]
- Huang, C.; Huang, L.; Wang, Y.; Li, X.; Ren, L.; Gu, X.; Kang, L.; Guo, L.; Liu, M.; Zhou, X.; et al. 6-Month Consequences of COVID-19 in Patients Discharged from Hospital: A Cohort Study. Lancet 2021, 397, 220–232. [Google Scholar] [CrossRef]
- Kiekens, C.; Boldrini, P.; Andreoli, A.; Avesani, R.; Gamna, F.; Grandi, M.; Lombardi, F.; Lusuardi, M.; Molteni, F.; Perboni, A.; et al. Rehabilitation and Respiratory Management in the Acute and Early Post-Acute Phase. “Instant Paper from the Field” on Rehabilitation Answers to the COVID-19 Emergency. Eur. J. Phys. Rehabil. Med. 2020, 56, 323–326. [Google Scholar] [CrossRef]
- Paneroni, M.; Simonelli, C.; Saleri, M.; Bertacchini, L.; Venturelli, M.; Troosters, T.; Ambrosino, N.; Vitacca, M. Muscle Strength and Physical Performance in Patients without Previous Disabilities Recovering from COVID-19 Pneumonia. Am. J. Phys. Med. Rehabil. 2021, 100, 105–109. [Google Scholar] [CrossRef]
- Kara, Ö.; Kara, M.; Akın, M.E.; Özçakar, L. Grip Strength as a Predictor of Disease Severity in Hospitalized COVID-19 Patients. Heart Lung 2021, 50, 743–747. [Google Scholar] [CrossRef]
- Ahmadi Hekmatikar, A.H.; Ferreira Júnior, J.B.; Shahrbanian, S.; Suzuki, K. Functional and Psychological Changes after Exercise Training in Post-COVID-19 Patients Discharged from the Hospital: A PRISMA-Compliant Systematic Review. Int. J. Environ. Res. Public Health 2022, 19, 2290. [Google Scholar] [CrossRef]
- Goodwin, V.A.; Allan, L.; Bethel, A.; Cowley, A.; Cross, J.L.; Day, J.; Drummond, A.; Hall, A.J.; Howard, M.; Morley, N.; et al. Rehabilitation to Enable Recovery from COVID-19: A Rapid Systematic Review. Physiotherapy 2021, 111, 4–22. [Google Scholar] [CrossRef] [PubMed]
- Wright, S.E.; Thomas, K.; Watson, G.; Baker, C.; Bryant, A.; Chadwick, T.J.; Shen, J.; Wood, R.; Wilkinson, J.; Mansfield, L. Intensive versus Standard Physical Rehabilitation Therapy in the Critically Ill (EPICC): A Multicentre, Parallel-Group, Randomised Controlled Trial. Thorax 2018, 73, 213–221. [Google Scholar] [CrossRef] [PubMed]
- Leirós-Rodríguez, R.; Romo-Pérez, V.; García-Soidán, J.L.; Soto-Rodríguez, A. Identification of Body Balance Deterioration of Gait in Women Using Accelerometers. Sustainability 2020, 12, 1222. [Google Scholar] [CrossRef]
- Leirós-Rodríguez, R.; Romo-Pérez, V.; García-Soidán, J.L.; Soto-Rodríguez, A. Prevalence and Factors Associated with Functional Limitations during Aging in a Representative Sample of Spanish Population. Phys. Occup. Ther. Geriatr. 2018, 36, 156–167. [Google Scholar] [CrossRef]
- Ferraro, F.; Calafiore, D.; Dambruoso, F.; Guidarini, S.; de Sire, A. COVID-19 Related Fatigue: Which Role for Rehabilitation in Post-COVID-19 Patients? A Case Series. J. Med. Virol. 2021, 93, 1896–1899. [Google Scholar] [CrossRef] [PubMed]
- Journeay, W.S.; Robinson, L.R.; Titman, R.; Macdonald, S.L. Characteristics and Outcomes of COVID-19-Positive Individuals Admitted for Inpatient Rehabilitation in Toronto, Canada. J. Rehabil. Med. Clin. Commun. 2021, 4, 1000053. [Google Scholar] [CrossRef] [PubMed]
- Fundarò, C.; Giardini, A.; Maestri, R.; Traversoni, S.; Bartolo, M.; Casale, R. Motor and Psychosocial Impact of Robot-Assisted Gait Training in a Real-World Rehabilitation Setting: A Pilot Study. PLoS ONE 2018, 13, e0191894. [Google Scholar] [CrossRef] [PubMed]
- Karasu, A.U.; Karataş, L.; Yıldız, Y.; Günendi, Z. Natural Course of Muscular Strength, Physical Performance, and Musculoskeletal Symptoms in Hospitalized Patients with COVID-19. Arch. Phys. Med. Rehabil. 2022; epub ahead of print. [Google Scholar] [CrossRef]


| Case | Gender | Age (Years) | Hospitalization Days for COVID-19 | Comorbidities | CIRS-G Score | MRC Grade |
|---|---|---|---|---|---|---|
| 1 | M | 88 | 22 | Type 2 diabetes requiring insulin Mild dementia | 10 | 5 |
| 2 | M | 81 | 12 | Type 2 diabetes not requiring insulin Hypertension stage II with high cardiovascular risk History of myocardial infarction Mild dementia | 13 | 4 |
| 3 | M | 82 | 15 | Type 2 diabetes requiring insulin COVID-19–related myocarditis Hypertension stage II with high cardio-vascular risk Class 2 obesity Alzheimer disease Heart failure NYHA class II | 21 | 4 |
| 4 | M | 86 | 16 | Hypertension stage II with high cardio-vascular risk Chronic hepatitis Post-stroke sequelae Chronic kidney disease Ileostomy Moderate dementia Moderate anemia, secondary to COVID-19 infection Prostate adenoma | 32 | 4 |
| 5 | F | 87 | 16 | Hypertension stage II with high cardio-vascular risk Asthma Status post left total hip arthroplasty Stage 1 hip osteoarthritis Postmenopausal osteoporosis Moderate anemia, secondary to COVID-19 infection Mild dementia | 10 | 4 |
| 6 | F | 88 | 21 | Post-COVID-19 deconditioning syndrome. Moderate anemia, secondary to COVID-19 infection Type II osteoporosis Severe sarcopenia Right ovarian cyst Umbilical hernia | 12 | 5 |
| 85.33 ± 3.07 | 17 ± 3.79 | 16.33 ± 8.68 | 4 [4.5] |
| Case | Ferritin (NV: M:15–200 ng/mL; F: 12–150 ng/mL) | LDH (NV: 135–225 U/L) | Fibrinogen (NV: 200–400 mg/dL) | CRP Quantitative (NV: <10 mg) | ||||||||
|---|---|---|---|---|---|---|---|---|---|---|---|---|
| Assessment | Assessment | Assessment | Assessment | |||||||||
| 1 | 2 | 3 | 1 | 2 | 3 | 1 | 2 | 3 | 1 | 2 | 3 | |
| 1 | 1042.3 | 876 | 2391 | 233 | 468 | 725 | 372 | 468 | 353 | 21.59 | 17.35 | 13.4 |
| 2 | 537 | 570 | 656.5 | 256 | 196 | 178 | 627 | 392 | 261 | 52.43 | 10.87 | 0.63 |
| 3 | 1388.5 | 943 | 930.7 | 543 | 498 | 255 | 488 | 339 | 255 | 92.04 | 34.55 | 5.23 |
| 4 | 945 | 678 | 530 | 423 | 297 | 130 | 622 | 419 | 213.2 | 142.43 | 39.88 | 14.5 |
| 5 | 326 | 333.4 | 406.4 | 455 | 262 | 199 | 540 | 372 | 260 | 480 | 110 | 1.2 |
| 6 | 406.6 | 932 | 1498.8 | 230 | 285 | 297 | 574 | 477.2 | 376 | 46.89 | 20.65 | 2.44 |
| Mean ± SD | 774.23 ± 417.29 | 722.06 ± 241.95 | 1068.9 ± 755.14 | 356.67 ± 134.35 | 334.33 ± 120.7 | 297.33 ± 217.53 | 537.16 ± 96.26 | 411.2 ± 54.33 | 286.36 ± 63.48 | 139.23 ± 172.19 | 38.88 ± 36.49 | 6.23 ± 6.19 |
| p-Value | 0.35 | 0.8 | 0.001 | 0.07 | ||||||||
| Assessments | Case 1 | Case 2 | Case 3 | Case 4 | Case 5 | Case 6 | Mean ± SD | p-Value | |||||||
|---|---|---|---|---|---|---|---|---|---|---|---|---|---|---|---|
| Ad | Di | Ad | Di | Ad | Di | Ad | Di | Ad | Di | Ad | Di | Ad | Di | ||
| Grip strength (kg) | |||||||||||||||
| Grip strength right hand | 17.33 | 21.00 | 14.66 | 21.33 | 10.33 | 12.66 | 6.66 | 17.33 | 15.00 | 21.00 | 12.33 | 17.33 | 12.72 ± 3.81 | 18.44 ± 3.38 | 0.004 |
| Grip strength left hand | 15.33 | 17.33 | 10.00 | 14.66 | 8.66 | 10.00 | 10.00 | 19.40 | 13.00 | 17.00 | 24.66 | 27.00 | 13.61 ± 5.93 | 17.56 ± 5.62 | 0.021 |
| L ROM (degrees) | |||||||||||||||
| Hip flexion right | 27 | 51 | 17 | 59 | 17 | 18 | 45 | 50 | 30 | 46 | 24 | 31 | 26.67 ± 10.41 | 42.5 ± 15.13 | 0.052 |
| Hip flexion left | 24 | 46 | 24 | 64 | 19 | 19 | 45 | 52 | 40 | 47 | 9 | 16 | 26.83 ± 13.41 | 40.67 ± 19.08 | 0.06 |
| Hip extension right | 10 | 14 | 5 | 10 | 0 | 0 | 10 | 10 | 5 | 14 | 14 | 17 | 7.33 ± 4.97 | 10.83 ± 5.95 | 0.052 |
| Hip extension left | 10 | 13 | 6 | 12 | 0 | 0 | 11 | 11 | 0 | 7 | 0 | 5 | 4.50 ± 5.21 | 8 ± 4.98 | 0.03 |
| Knee flexion right | 55 | 60 | 75 | 78 | 20 | 20 | 62 | 60 | 27 | 52 | 52 | 53 | 48.50 ± 21.04 | 53.83 ± 19.02 | 0.24 |
| Knee flexion left | 65 | 75 | 79 | 80 | 19 | 19 | 63 | 60 | 25 | 50 | 30 | 36 | 46.83 ± 25.14 | 53.33 ± 23.30 | 0.17 |
| Knee extension right | 5 | 5 | 10 | 10 | 0 | 0 | 12 | 12 | 6 | 12 | 5 | 5 | 6.33 ± 4.23 | 7.33 ± 4.80 | 0.36 |
| Knee extension left | 5 | 5 | 9 | 10 | 0 | 0 | 13 | 10 | 7 | 9 | 5 | 5 | 6.50 ± 4.37 | 6.50 ± 3.94 | 1 |
| L FORCE (Nm/degree) | |||||||||||||||
| Hip flexion right | 29 | 40 | 46 | 65 | 0.7 | 10 | 46 | 68 | 48 | 61 | 27 | 46 | 32.78 ± 18.21 | 48.33 ± 21.76 | 0.0007 |
| Hip flexion left | 29 | 40 | 46 | 65 | 0.4 | 12 | 46 | 68 | 18 | 59 | 16 | 47 | 25.9 ± 18.04 | 48.50 ± 20.83 | 0.005 |
| Hip extension right | 28 | 39 | 28 | 44 | 0.1 | 10 | 38 | 52 | 28 | 49 | 14 | 48 | 22.68 ± 13.45 | 40.33 ± 15.52 | 0.004 |
| Hip extension left | 28 | 39 | 28 | 44 | 0.1 | 14 | 38 | 52 | 32 | 58 | 22 | 54 | 24.68 ± 13.14 | 43.50 ± 16.02 | 0.002 |
| FIM Score | |||||||||||||||
| MSS | 16 | 45 | 37 | 62 | 15 | 17 | 18 | 42 | 76 | 83 | 16 | 64 | 29.67 ± 24.18 | 57.17 ± 22.71 | 0.02 |
| CSS | 24 | 24 | 26 | 27 | 7 | 7 | 16 | 17 | 33 | 33 | 18 | 25 | 20.67 ± 9.03 | 22.17 ± 9.04 | 0.23 |
| Total | 40 | 69 | 63 | 89 | 22 | 24 | 36 | 63 | 109 | 116 | 34 | 89 | 50.67 ± 31.57 | 75.00 ± 31.16 | 0.02 |
| Barthel Score | 15 | 40 | 15 | 50 | 0 | 0 | 10 | 30 | 65 | 95 | 5 | 90 | 18.33 ± 23.59 | 50.83 ± 36.39 | 0.09 |
| Case | 1 | 2 | 3 | 4 | 5 | 6 |
|---|---|---|---|---|---|---|
| Speed change (km/h) | +158% | +49% | +5% | +35% | +52% | +30% |
| Body weight support (kg) | +47% | +48% | +5% | +35% | +17% | +33% |
| Distance change (meters) | +381% | +344% | 0% | +221% | +195% | +76% |
| Duration change (minutes) | +99% | +246% | 0% | +140% | +99% | +39% |
Publisher’s Note: MDPI stays neutral with regard to jurisdictional claims in published maps and institutional affiliations. |
© 2022 by the authors. Licensee MDPI, Basel, Switzerland. This article is an open access article distributed under the terms and conditions of the Creative Commons Attribution (CC BY) license (https://creativecommons.org/licenses/by/4.0/).
Share and Cite
Cevei, M.; Onofrei, R.R.; Gherle, A.; Gug, C.; Stoicanescu, D. Rehabilitation of Post-COVID-19 Musculoskeletal Sequelae in Geriatric Patients: A Case Series Study. Int. J. Environ. Res. Public Health 2022, 19, 15350. https://doi.org/10.3390/ijerph192215350
Cevei M, Onofrei RR, Gherle A, Gug C, Stoicanescu D. Rehabilitation of Post-COVID-19 Musculoskeletal Sequelae in Geriatric Patients: A Case Series Study. International Journal of Environmental Research and Public Health. 2022; 19(22):15350. https://doi.org/10.3390/ijerph192215350
Chicago/Turabian StyleCevei, Mariana, Roxana Ramona Onofrei, Anamaria Gherle, Cristina Gug, and Dorina Stoicanescu. 2022. "Rehabilitation of Post-COVID-19 Musculoskeletal Sequelae in Geriatric Patients: A Case Series Study" International Journal of Environmental Research and Public Health 19, no. 22: 15350. https://doi.org/10.3390/ijerph192215350
APA StyleCevei, M., Onofrei, R. R., Gherle, A., Gug, C., & Stoicanescu, D. (2022). Rehabilitation of Post-COVID-19 Musculoskeletal Sequelae in Geriatric Patients: A Case Series Study. International Journal of Environmental Research and Public Health, 19(22), 15350. https://doi.org/10.3390/ijerph192215350

