Community Assets for Health Model and Assessment Scale: A Delphi-Based Analysis and Expert Validation
Abstract
1. Introduction
2. Materials and Methods
2.1. Procedure and Framework
2.2. Sample
- -
- Multidisciplinarity: a large number of experts had public health experience (n = 7; 54%); several were trained in nursing and other health sciences (n = 4; 31%), and others were experts in architecture, urbanism, anthropology and sociology (n = 1; 8%).
- -
- Scientific/research or professional experience in the approach and methodology analyzed. Scientific experience (n = 13; 100%); professional experience (n = 10; 77%).
- -
- Willingness to participate and commitment. The Delphi panel started during the summer period for a duration of 4 months.
- -
- We also verified that they were familiar with the Delphi methodology and sufficiently mastered the electronic means of communication provided.
2.3. Phases of the Delphi Process
- Phase Q1
- Phase Q2
- -
- Criterion for maintaining an item: at least 80% of the answers had to be must have and should have.
- -
- Criteria for removing an item: (a) won’t responses had to exceed 20%; (b) could have answers had to exceed 60%; (c) the sum of won’t have + could have answers had to exceed 60%.
- Phase Q3
2.4. Data Analysis
2.5. Ethical Considerations
3. Results
3.1. Characteristics of the Experts
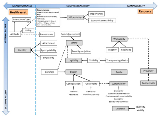
3.2. Dimensions and Modifications of the Instrument
- Utility
- Intention
“… it is unclear whether the use of a resource for health reasons would go against social norms”,(Exp9)
“… the resource must be used without having to be approved by anyone, it must be one’s own decision”,(Exp4)
“… we know that not everyone behaves in accordance with social expectations. That is, transgression-in the strict sense of breaking a precept, a law … a social norm-can precisely be a factor that strengthens someone’s intention to use a certain resource”.(Exp6)
- Previous use
- Accessibility (perceived): Affordability, proximity, walkability, connectivity and legibility
- Identity
“I would eliminate ‘heritage’, it is not easy to understand”;(Exp4)
“People may find it hard to understand the expression singular/distinctive”;(Exp9)
“I do not see it as essential, and it may not be fully understood either”.(Exp12)
- Design
“I agree with the analysis performed and its implications”.(Exp1)
- Safety (perceived and objective)
“… I would separate it”,(Exp2)
“it is not easy to understand, we would have to differentiate the different factors to know which factor they are linking to the perception of safety”.(Exp5)
- Diversity
- Public
“Indeed, the perception of exclusivity and/or rivalry can influence the assessment of a resource as an asset”.(Exp7)
- Sustainability
3.3. Measurement of the Instrument
“I would recommend a Likert-5 scale and only positive scores, from 1 to 5 points”.(Exp4)
4. Discussion
Implications for Research and Practice
“I would weight some dimensions more than others, […] in my opinion, the most significant items are those relating to identity and sustainability”.(Exp4)
5. Conclusions
Author Contributions
Funding
Institutional Review Board Statement
Informed Consent Statement
Data Availability Statement
Conflicts of Interest
Appendix A
| Items | Answers * 1 2 3 4 5 | |
|---|---|---|
| 1 | El recurso satisface directa o indirectamente la necesidad de subsistencia (alimentación, descanso, trabajo, vestimenta…) | ☐ ☐ ☐ ☐ ☐ |
| 2 | El recurso satisface directa o indirectamente la necesidad de protección (seguridad) | ☐ ☐ ☐ ☐ ☐ |
| 3 | El recurso satisface directa o indirectamente la necesidad de rol y relaciones (afecto, relaciones sociales, amistad, participación,…). | ☐ ☐ ☐ ☐ ☐ |
| 4 | El recurso satisface directa o indirectamente la necesidad del entendimiento (conocimiento, estudio, meditación,…). | ☐ ☐ ☐ ☐ ☐ |
| 5 | El recurso satisface directa o indirectamente la necesidad del ocio (actividad física, diversión, relajación, juego,…). | ☐ ☐ ☐ ☐ ☐ |
| 6 | El recurso satisface directa o indirectamente la necesidad de autopercepción (identidad). | ☐ ☐ ☐ ☐ ☐ |
| 7 | El recurso satisface directa o indirectamente la necesidad de autorrealización (valores y creencias, libertad, creación). | ☐ ☐ ☐ ☐ ☐ |
| 8 | El recurso es importante para la salud o bienestar personal. | ☐ ☐ ☐ ☐ ☐ |
| 9 | El recurso contribuye al mantenimiento o mejora de la salud o bienestar de la comunidad (familia y terceras personas). | ☐ ☐ ☐ ☐ ☐ |
| 10 | La gente que es importante para mí (familiares y/o amigos) aprueban que haga uso del recurso. | ☐ ☐ ☐ ☐ ☐ |
| 11 | Hacer uso del recurso está bien visto. | ☐ ☐ ☐ ☐ ☐ |
| 12 | Creo que hacer uso del recurso me resultará «totalmente útil—totalmente inútil». | ☐ ☐ ☐ ☐ ☐ |
| 13 | Creo que hacer uso del recurso me resultará «totalmente eficaz—totalmente ineficaz». | ☐ ☐ ☐ ☐ ☐ |
| 14 | Creo que hacer uso del recurso me resultará «totalmente ventajoso—totalmente perjudicial». | ☐ ☐ ☐ ☐ ☐ |
| 15 | Creo que hacer uso del recurso me resultará «totalmente inteligente—totalmente estúpido». | ☐ ☐ ☐ ☐ ☐ |
| 16 | Creo que hacer uso del recurso me resultará «totalmente agradable—totalmente desagradable». | ☐ ☐ ☐ ☐ ☐ |
| 17 | Hacer uso del recurso conducirá al resultado esperado. | ☐ ☐ ☐ ☐ ☐ |
| 18 | Tengo intención de hacer uso del recurso en los próximos meses. | ☐ ☐ ☐ ☐ ☐ |
| 19 | Tengo intención de hacer uso del recurso en los próximos años. | ☐ ☐ ☐ ☐ ☐ |
| 20 | El recurso se ha utilizado en los últimos meses. | ☐ ☐ ☐ ☐ ☐ |
| 21 | El recurso se ha utilizado en los últimos años. | ☐ ☐ ☐ ☐ ☐ |
| 22 | El recurso se utiliza de forma periódica. | ☐ ☐ ☐ ☐ ☐ |
| 23 | Puedo hacer uso del recurso. | ☐ ☐ ☐ ☐ ☐ |
| 24 | Dispongo del tiempo necesario para hacer uso adecuadamente del recurso sin renunciar a otras alternativas igualmente importantes. | ☐ ☐ ☐ ☐ ☐ |
| 25 | El uso del recurso no tiene coste económico, o es asumible. | ☐ ☐ ☐ ☐ ☐ |
| 26 | El recurso está próximo caminando a pie: 60 min–30 min–5 min. | ☐ ☐ ☐ ☐ ☐ |
| 27 | El recurso es visible en el entorno de mi actividad diaria, trabajo, ocio… | ☐ ☐ ☐ ☐ ☐ |
| 28 | Las personas pueden caminar fácilmente hacia el recurso. | ☐ ☐ ☐ ☐ ☐ |
| 29 | El recurso tiene buena comunicación a pie con otros recursos dentro de la zona. | ☐ ☐ ☐ ☐ ☐ |
| 30 | No hay barreras físicas de la configuración urbana (grandes calles, autopistas, vallas/muros…) o accidentes geográficos (lago o río, terreno escarpado) que dificulten realizarla a pie. | ☐ ☐ ☐ ☐ ☐ |
| 31 | La pendiente de la calle no dificulta realizar la ruta a pie. | ☐ ☐ ☐ ☐ ☐ |
| 32 | El diseño de la calle ayuda a realizar la ruta a pie (anchura de la acera). | ☐ ☐ ☐ ☐ ☐ |
| 33 | El trayecto resulta atractivo para el peatón por la diversidad de usos de la calle (comercial, ocio…). | ☐ ☐ ☐ ☐ ☐ |
| 34 | El entorno de acceso al recurso es amigable (espacioso y con cielo visible). | ☐ ☐ ☐ ☐ ☐ |
| 35 | Este recurso está bien conectado con otros puntos de interés de la ciudad. | ☐ ☐ ☐ ☐ ☐ |
| 36 | Para llegar al recurso, se puede acceder a una variedad de opciones de transporte a menos de 5 min a pie (autobús, tranvía, metro, automóvil,…). | ☐ ☐ ☐ ☐ ☐ |
| 37 | El recurso es distinguible o notorio en el territorio. | ☐ ☐ ☐ ☐ ☐ |
| 38 | Los accesos al lugar son claros y visibles (perceptibles para cualquier persona). | ☐ ☐ ☐ ☐ ☐ |
| 39 | Dispone de algún medio informativo (página web, tablón de anuncios,…) a través del cual sea posible acceder o se pueda solicitar dicha información. | ☐ ☐ ☐ ☐ ☐ |
| 40 | Si el recurso dispone de medio informativo… Está configurado de tal forma que garantiza una legibilidad universal (respondiendo a cualquier limitación: visual, auditiva, cognitiva, cultural-lingüística,…). | ☐ ☐ ☐ ☐ ☐ |
| 41 | Si el recurso dispone de medio informativo… Se puede acceder al contenido desde diferentes dispositivos. | ☐ ☐ ☐ ☐ ☐ |
| 42 | Si el recurso dispone de medio informativo… El contenido es lo suficientemente inequívoco como para que pueda ser interpretado de manera confiable por una amplia variedad de usuarios. | ☐ ☐ ☐ ☐ ☐ |
| 43 | El recurso es especialmente significativo para la mejora de mi salud o bienestar. | ☐ ☐ ☐ ☐ ☐ |
| 44 | El recurso es percibido como característico de la comunidad. | ☐ ☐ ☐ ☐ ☐ |
| 45 | Se trata de un recurso que tiene elementos singulares/distintivos. | ☐ ☐ ☐ ☐ ☐ |
| 46 | Los rasgos característicos del recurso (factor humano, servicios que ofrece) son difícilmente imitables o replicables. | ☐ ☐ ☐ ☐ ☐ |
| 47 | He tenido tantas experiencias de uso del lugar o recurso que me siento relacionado con él. | ☐ ☐ ☐ ☐ ☐ |
| 48 | No imagino otro recurso alternativo que sea mejor. | ☐ ☐ ☐ ☐ ☐ |
| 49 | Considero positivo la existencia de este recurso por los beneficios que proporciona y/o las oportunidades de uso futuro. | ☐ ☐ ☐ ☐ ☐ |
| 50 | El recurso es importante para alguien cercano (familiar, amigo, o conocido…). | ☐ ☐ ☐ ☐ ☐ |
| 51 | Este lugar o recurso forma parte de mi vida diaria. | ☐ ☐ ☐ ☐ ☐ |
| 52 | Disfruto el recurso estando con otras personas de mi entorno. | ☐ ☐ ☐ ☐ ☐ |
| 53 | La forma del recurso facilita su función. | ☐ ☐ ☐ ☐ ☐ |
| 54 | El recurso está bien organizado permitiendo que el total de la población haga uso de él (diseño universal). | ☐ ☐ ☐ ☐ ☐ |
| 55 | El recurso es suficientemente espacioso para el uso esperado o servicios a los que está destinado. | ☐ ☐ ☐ ☐ ☐ |
| 56 | El recurso tiene la infraestructura suficiente (instalaciones, medios materiales,…). | ☐ ☐ ☐ ☐ ☐ |
| 57 | Se observan elementos inspirados en espacios naturales (percepción visual de verde superior al 20% del espacio total del recurso). | ☐ ☐ ☐ ☐ ☐ |
| 58 | En general, este recurso es atractivo. | ☐ ☐ ☐ ☐ ☐ |
| 59 | La decoración es agradable (color, texturas,… mejoran el disfrute del recurso). | ☐ ☐ ☐ ☐ ☐ |
| 60 | El recurso es fácilmente adaptable a diferentes usos. | ☐ ☐ ☐ ☐ ☐ |
| 61 | El recurso ofrece una amplia disponibilidad horaria de sus servicios, o se adecua a necesidades específicas de sus usuarios. | ☐ ☐ ☐ ☐ ☐ |
| 62 | El recurso ofrece varios servicios o funciones a la vez. | ☐ ☐ ☐ ☐ ☐ |
| 63 | La forma del recurso es agradable o apacible y los usuarios se sienten cómodos en él. | ☐ ☐ ☐ ☐ ☐ |
| 64 | El recurso se ve cuidado, limpio y ordenado. | ☐ ☐ ☐ ☐ ☐ |
| 65 | El recurso es tranquilo, tiene baja exposición al ruido, o dispone de espacios que transmiten serenidad. | ☐ ☐ ☐ ☐ ☐ |
| 66 | Se respira un aire adecuado y los olores son agradables. | ☐ ☐ ☐ ☐ ☐ |
| 67 | La temperatura ambiental del recurso es adecuada para su uso. | ☐ ☐ ☐ ☐ ☐ |
| 68 | Hay suficiente luz natural en el lugar y su iluminación es adecuada. | ☐ ☐ ☐ ☐ ☐ |
| 69 | Existen mecanismos de protección y de seguridad (cámaras de vigilancia, cuerpos de seguridad…). | ☐ ☐ ☐ ☐ ☐ |
| 70 | La infraestructura y su diseño previenen el riesgo de lesiones. | ☐ ☐ ☐ ☐ ☐ |
| 71 | Existen pruebas de vandalismo en el recurso y su entorno (desperfectos…). | ☐ ☐ ☐ ☐ ☐ |
| 72 | Las normas de uso facilitan un espacio seguro. | ☐ ☐ ☐ ☐ ☐ |
| 73 | En el recurso o su entorno hay algún medio donde obtener ayuda de emergencia. | ☐ ☐ ☐ ☐ ☐ |
| 74 | Hay transparencia o campo visual entre el recurso y el exterior. | ☐ ☐ ☐ ☐ ☐ |
| 75 | Hay presencia ciudadana en el entorno durante el horario de utilización del recurso. | ☐ ☐ ☐ ☐ ☐ |
| 76 | El recurso, su infraestructura y diseño, transmiten confianza y seguridad para realizar las actividades esperadas. | ☐ ☐ ☐ ☐ ☐ |
| 77 | Tengo buenas referencias acerca del recurso (conocimiento, información positiva…). | ☐ ☐ ☐ ☐ ☐ |
| 78 | La edad no es determinante en la percepción de seguridad en el recurso o su entorno. | ☐ ☐ ☐ ☐ ☐ |
| 79 | Las diferencias de sexo/género no son determinantes en la percepción de seguridad en el recurso o su entorno. | ☐ ☐ ☐ ☐ ☐ |
| 80 | Las diferencias étnicas y culturales no son determinantes en la percepción de seguridad en el recurso o su entorno. | ☐ ☐ ☐ ☐ ☐ |
| 81 | La discapacidad no es determinante en la percepción de seguridad en el recurso o su entorno. | ☐ ☐ ☐ ☐ ☐ |
| 82 | El recurso presenta la cantidad y variedad de instalaciones u oferta de productos suficiente para prestar adecuadamente su función. | ☐ ☐ ☐ ☐ ☐ |
| 83 | Hay una oferta adecuada en el vecindario de este tipo de recurso. | ☐ ☐ ☐ ☐ ☐ |
| 84 | La utilización del recurso por un determinado usuario no limita la capacidad de ser usado por otras personas. | ☐ ☐ ☐ ☐ ☐ |
| 85 | Los criterios de acceso al recurso no discriminan a los potenciales usuarios del recurso. | ☐ ☐ ☐ ☐ ☐ |
| 86 | Acerca de la privacidad… El recurso permite el anonimato o cierto grado de intimidad cuando el usuario así lo requiere. | ☐ ☐ ☐ ☐ ☐ |
| 87 | El equipo humano que soporta el recurso propicia su durabilidad. | ☐ ☐ ☐ ☐ ☐ |
| 88 | En el recurso se observan medidas de innovación y mejora que aumentan su valor y repercuten positivamente en la salud. | ☐ ☐ ☐ ☐ ☐ |
| 89 | Con el paso del tiempo, el recurso muestra capacidad de adaptación estratégica a las nuevas necesidades de la comunidad. | ☐ ☐ ☐ ☐ ☐ |
| 90 | El recurso soporta bien su uso y desgaste, y requiere poco mantenimiento. | ☐ ☐ ☐ ☐ ☐ |
| 91 | El recurso es utilizado por un alto número de sus usuarios potenciales y de forma frecuente. | ☐ ☐ ☐ ☐ ☐ |
| 92 | Los beneficios que aporta el recurso a la comunidad son superiores a los costes. | ☐ ☐ ☐ ☐ ☐ |
| 93 | Estoy dispuesto a pagar por el uso del recurso un precio superior al actual para poderlo utilizar. | ☐ ☐ ☐ ☐ ☐ |
| 94 | Existen o pueden existir otros recursos sustitutivos para atender la misma función o funciones y de manera menos costosa para la comunidad. | ☐ ☐ ☐ ☐ ☐ |
| 95 | Considerando todos los aspectos, el recurso respeta el medio ambiente. | ☐ ☐ ☐ ☐ ☐ |
| 96 | El recurso promueve la participación de la población. | ☐ ☐ ☐ ☐ ☐ |
| 97 | El recurso es un claro “soporte” como receptor de numerosas actividades o servicios comunitarios. | ☐ ☐ ☐ ☐ ☐ |
| 98 | El recurso ejerce un papel proactivo en el desarrollo de actividades en su comunidad. | ☐ ☐ ☐ ☐ ☐ |
| 99 | El recurso es referente en la intermediación o enlace entre otras actividades o recursos. | ☐ ☐ ☐ ☐ ☐ |
| 100 | El recurso tiene relación directa con recursos influyentes o importantes de la comunidad. | ☐ ☐ ☐ ☐ ☐ |
| 101 | El recurso facilita las relaciones entre personas de la comunidad, contribuyendo al bienestar colectivo. | ☐ ☐ ☐ ☐ ☐ |
| 102 | La inclusión y participación social son relevantes en los objetivos y organización interna del recurso. | ☐ ☐ ☐ ☐ ☐ |
| 103 | El recurso contribuye a reducir las desigualdades sociales. | ☐ ☐ ☐ ☐ ☐ |
Appendix B

References
- Antonovsky, A. Health, Stress, and Coping. New Perspectives on Mental and Physical Well-Being, 3rd ed.; Jossey-Bass Publishers: San Francisco, CA, USA, 1979. [Google Scholar]
- Antonovsky, A. Unraveling the Mystery of Health: How People Manage Stress and Stay Well; Jossey-Bass Publishers: San Francisco, CA, USA, 1987. [Google Scholar]
- Kretzmann, J.P.; McKnight, J.L. Building Communities from the Inside Out: A Path Toward Finding and Mobilizing a Community’s Assets; School of Education and Social Policy Northwestern University: Evanston, IL, USA, 1993. [Google Scholar]
- Mittelmark, M.B.; Sagy, S.; Eriksson, M.; Bauer, G.F.; Pelikan, J.M.; Lindström, B.; Espnes, G.A. The Handbook of Salutogenesis; Springer: Cham, Switzerland, 2017; p. 461. Available online: https://www.ncbi.nlm.nih.gov/books/NBK435831/ (accessed on 1 January 2020).
- Eriksson, M.; Lindström, B. Bringing it all together: The salutogenic response to some of the most pertinent public health dilemmas. In Health Assets in a Global Context: Theory, Methods, Action; Morgan, A., Favies, M., Ziglio, E., Eds.; Springer: New York, NY, USA, 2010; Chapter 18; pp. 339–351. [Google Scholar] [CrossRef]
- Morgan, A.; Ziglio, E. Revitalising the evidence base for public health: An assest model. Promot. Educ. 2007, 14, 17–22. [Google Scholar] [CrossRef] [PubMed]
- Antonovsky, A. The salutogenic model as a theory to guide health promotion. Health Promot. Int. 1996, 11, 11–18. [Google Scholar] [CrossRef]
- Rotegard, A.K.; Moore, S.M.; Fagermoen, M.S.; Ruland, C.M. Health assets: A concept analysis. Int. J. Nurs. Stud. 2010, 47, 513–525. [Google Scholar] [CrossRef] [PubMed]
- Stokols, D.; Grzywacz, J.G.; Mcmahan, S.; Phillips, K. Increasing the Health Promotive Capacity of Human Environments. Am. J. Health Promot. 2003, 18, 4–14. [Google Scholar] [CrossRef] [PubMed]
- Antonovsky, A. Complexity, conflict, chaos, coherence, coercion and civility. Soc. Sci. Med. 1993, 31, 969–981. [Google Scholar] [CrossRef]
- Kramer, S.; Amos, T.; Lazarus, S.; Seedat, M. The philosophical assumptions, utility and challenges of asset mapping approaches to community engagement. J. Psychol. Afr. 2012, 22, 537–546. [Google Scholar] [CrossRef]
- Lazarus, S. Does the Positive Psychology Movement Have Legs? Psychol. Inq. 2009, 14, 93–109. [Google Scholar] [CrossRef]
- Lindström, B.; Eriksson, M. Guía del Autoestopista Salutogénico. Camino Salutogénico Hacia la Promoción de la Salud; Càtedra de Promoció de la Salut de la Universitat de Girona: Girona, Spain, 2011. [Google Scholar] [CrossRef]
- Aviñó Juan-Ulpiano, A.R. Mapeo de Activos en Salud en Dos Barrios Vulnerables y Su Dinamización en Una Intervención Comunitaria Participativa. Ph.D. Thesis, Universidad de Valencia, Valencia, Spain, 2017. Available online: http://roderic.uv.es/handle/10550/60804 (accessed on 16 November 2018).
- Jakes, S.; Hardison-Moody, A.; Bowen, S.; Blevins, J. Engaging community change: The critical role of values in asset mapping. Community Dev. J. 2015, 46, 392–406. [Google Scholar] [CrossRef]
- Sáinz-Ruiz, P.A.; Sanz-Valero, J.; Gea-Caballero, V.; Melo, P.; Nguyen, T.H.; Suárez-Máximo, J.D.; Martínez-Riera, J.R. Dimensions of Community Assets for Health. A Systematised Review and Meta-Synthesis. Int. J. Environ. Res. Public Health 2021, 18, 5758. [Google Scholar] [CrossRef]
- Glasgow Centre for Population Health. Putting Asset Based Approaches into Action: Identification, Mobilisation and Measurement of Assets; Briefing Paper Concept Series 10; Glasgow Centre for Population Health: Glasgow, UK, 2012; pp. 2–24. Available online: https://www.gcph.co.uk/publications/362_concepts_series_10-putting_asset_based_approaches_into_practice (accessed on 2 August 2020).
- Varela-Ruiz, M.; Díaz-Bravo, L.; García-Durán, R. Description and uses of the Delphi method in health sciences research. Inv. Ed. Med. 2012, 1, 90–95. [Google Scholar]
- Reguant-Álvarez, M.; Torrado-Fonseca, M. El método Delphi. Rev. D’innov. Recer. Educ. 2016, 9, 87–102. [Google Scholar] [CrossRef]
- Hudaib, A.; Masadeh, R.; Qasem, M.H.; Alzaqebah, A. Requirements Prioritization Techniques Comparison. Mod. Appl. Sci. 2018, 12, 62–80. [Google Scholar] [CrossRef]
- Maslow, A.H. A theory of human motivation. Psychol. Rev. 1943, 50, 370–396. [Google Scholar] [CrossRef]
- Macmillan, S. Added value of good design. Build. Res. Inf. 2006, 34, 257–271. [Google Scholar] [CrossRef]
- Nase, I.; Berry, J.; Adair, A. Urban design quality and real estate value: In search of a methodological framework. J. Urban Des. 2015, 20, 563–581. [Google Scholar] [CrossRef]
- Max-neef, M.; Elizalde Hevia, A.; Hopenhayn, M. Desarrollo a Escala Humana. Una Opcion Para el Futuro; Nordan-Comunidad: Montevideo, Uruguay, 1986; ISBN 84-7426-217-8. Available online: http://habitat.aq.upm.es/deh/adeh.pdf (accessed on 2 August 2020).
- Ajzen, I. The theory of planned behavior. Organ. Behav. Hum. Decis. Process. 1991, 50, 179–211. [Google Scholar] [CrossRef]
- Wang, D.; Brown, G.; Liu, Y.; Mateo-Babiano, I. A comparison of perceived and geographic access to predict urban park use. Cities 2015, 42, 85–96. [Google Scholar] [CrossRef]
- Perugini, M.; Bagozzi, R.P. The role of desires and anticipated emotions in goal-directed behaviours: Broadening and deeping the theory of planned behaviour. Br. J. Soc. Psychol. 2001, 40, 79–98. [Google Scholar] [CrossRef]
- Lam, T.; Hsu, C.H.C. Theory of Planned Behavior: Potential Travelers from China. J. Hosp. Tour. Res. 2004, 28, 463–482. [Google Scholar] [CrossRef]
- Park, K. Psychological park accessibility: A systematic literature review of perceptual components affecting park use. Landsc. Res. 2016, 42, 508–520. [Google Scholar] [CrossRef]
- Cutts, B.B.; Darby, K.J.; Boone, C.G.; Brewis, A. City structure, obesity, and environmental justice: An integrated analysis of physical and social barriers to walkable streets and park access. Soc. Sci. Med. 2009, 69, 1314–1322. [Google Scholar] [CrossRef] [PubMed]
- Lu, Y.; Xiao, Y.; Ye, Y. Urban density, diversity and design: Is more always better for walking? A study from Hong Kong. J. Prev. Med. 2017, 103, 99–103. [Google Scholar] [CrossRef] [PubMed]
- Moudon, A.V.; Lee, C.; Cheadle, A.D.; Garvin, C.; Johnson, D.; Schmid, T.L.; Weathers, R.D.; Lin, L. Operational Definitions of Walkable Neighborhood: Theoretical and Empirical Insights. J. Phys. Act. Health 2006, 3, 99–117. [Google Scholar] [CrossRef] [PubMed]
- Kerr, J.; Norman, G.J.; Adams, M.A.; Ryan, S.; Frank, L.; Sallis, J.F.; Calfas, K.J.; Patrick, K. Do neighborhood environments moderate the effect of physical activity lifestyle interventions in adults? Health Place 2010, 16, 903–908. [Google Scholar] [CrossRef] [PubMed]
- Peiravian, F.; Derrible, S.; Ijaz, F. Development and application of the Pedestrian Environment Index (PEI). J. Transp. Geogr. 2014, 39, 79–84. [Google Scholar] [CrossRef]
- Abel, K.C.; Faust, K.M. Modeling Food Desert Disruptors: Impact of Public Transit Systems on Food Access. Constr. Res. Congr. ASCE Libr. 2018, 1, 363–372. [Google Scholar] [CrossRef]
- Brondeel, R.; Weill, A.; Thomas, F.; Chaix, B. Use of healthcare services in the residence and workplace neighbourhood: The effect of spatial accessibility to healthcare services. Health Place 2014, 30, 127–133. [Google Scholar] [CrossRef]
- Fleischhacker, S.E.; Evenson, K.R.; Rodriguez, D.A.; Ammerman, A.S. A systematic review of fast food access studies. Obes. Rev. 2011, 12, 460–471. [Google Scholar] [CrossRef]
- MacDonald, L.; Kearns, A.; Ellaway, A. Do residents’ perceptions of being well-placed and objective presence of local amenities match? A case study in West Central Scotland, UK. BMC Public Health 2013, 13, 1–11. [Google Scholar] [CrossRef]
- Markevych, I.; Smith, M.P.; Jochner, S.; Standl, M.; Brüske, I.; von Berg, A.; Bauer, C.-P.; Fuks, K.; Koletzko, S.; Berdel, D.; et al. Neighbourhood and physical activity in German adolescents: GINIplus and LISAplus. Environ. Res. 2016, 147, 284–293. [Google Scholar] [CrossRef]
- Badland, H.; Whitzman, C.; Lowe, M.; Davern, M.; Aye, L.; Butterworth, I.; Hes, D.; Giles-Corti, B. Urban liveability: Emerging lessons from Australia for exploring the potential for indicators to measure the social determinants of health. Soc. Sci. Med. 2014, 111, 64–73. [Google Scholar] [CrossRef]
- Kyttä, M.; Broberg, A.; Tzoulas, T.; Snabb, K. Towards contextually sensitive urban densification: Location-based softGIS knowledge revealing perceived residential environmental quality. Landsc. Urban Plan. 2013, 113, 30–46. [Google Scholar] [CrossRef]
- Kamphuis, C.B.M.; Mackenbach, J.P.; Giskes, K.; Huisman, M.; Brug, J.; van Lenthe, F.J. Why do poor people perceive poor neighbourhoods? The role of objective neighbourhood features and psychosocial factors. Health Place 2010, 16, 744–754. [Google Scholar] [CrossRef]
- Millward, H.; Spinney, J.; Scott, D. Active-transport walking behavior: Destinations, durations, distances. J. Transp. Geogr. 2013, 28, 101–110. [Google Scholar] [CrossRef]
- Walker, R.E.; Keane, C.R.; Burke, J.G. Disparities and access to healthy food in the United States: A review of food deserts literature. Health Place 2010, 16, 876–884. [Google Scholar] [CrossRef]
- Lalli, M. Urban-related identity: Theory, measurement, and empirical findings. J. Environ. Psychol. 1992, 12, 285–303. [Google Scholar] [CrossRef]
- Kahlert, D.; Schlicht, W. Older people’s perceptions of pedestrian friendliness and traffic safety: An experiment using computer-simulated walking environments. Int. J. Environ. Res. Public Health 2015, 12, 10066–10078. [Google Scholar] [CrossRef]
- Yoo, S.; Kim, D.H. Perceived urban neighborhood environment for physical activity of older adults in Seoul, Korea: A multimethod qualitative study. J. Prev. Med. 2017, 103, 90–98. [Google Scholar] [CrossRef]
- Díez, J.; Valiente, R.; Ramos, C.; García, R.; Gittelsohn, J.; Franco, M. The mismatch between observational measures and residents’ perspectives on the retail food environment: A mixed-methods approach in the Heart Healthy Hoods study. Public Health Nutr. 2017, 20, 2970–2979. [Google Scholar] [CrossRef]
- Edwards, J.C.; Feldman, P.H.; Sangl, J.; Polakoff, D.; Stern, G.; Casey, D. Sustainability of partnership projects: A conceptual framework and checklist. Jt. Comm. J. Qual. Patient Saf. 2007, 33, 37–47. [Google Scholar] [CrossRef]
- Ennis, G.; West, D. Exploring the potential of social network analysis in asset-based community development practice and research. Aust. Soc. Work 2010, 63, 404–417. [Google Scholar] [CrossRef]
- Ali, O.; Di Nardo, F.; Harrison, A.; Verma, A. The link between perceived characteristics of neighbourhood green spaces and adults’ physical activity in UK cities: Analysis of the EURO-URHIS 2 Study. Eur. J. Public Health 2017, 27, 761–765. [Google Scholar] [CrossRef] [PubMed]
- Evans, S.; Hills, S.; Orme, J. Doing more for less? Developing sustainable systems of social care in the context of climate change and public spending cuts. Br. J. Soc. Work 2012, 42, 744–764. [Google Scholar] [CrossRef]
- Mosavel, M.; Gough, M.Z.; Ferrell, D. Using asset mapping to engage youth in community-based participatory research: The WE Project. Prog. Community 2018, 12, 223–236. [Google Scholar] [CrossRef]
- Ares, P.; Risler, J. Manual de Mapeo Colectivo: Recursos Cartográficos Críticos para Procesos Territoriales de Creación Colaborativa; Tinta Limón: Buenos Aires, Argentina, 2013; Available online: https://www.miteco.gob.es/es/ceneam/recursos/pag-web/manual-mapeo-colectivo.aspx (accessed on 16 November 2018).
- Foot, J.; Hopkins, T. A Glass Half-Full: How an Asset Approach Can Improve Community Health and Well-Being; Improvement and Development Agency: London, UK, 2010; Available online: http://www.assetbasedconsulting.net/uploads/publications/A%20glass%20half%20full.pdf (accessed on 16 November 2018).
- Greetham, J.; Charkin, D.; Laird, H.; Butterell, D. Growing Communities from the Inside Out. Piloting an Asset Based Approach to JSNAs within the Wakefield District: Methods and Findings. NHS Wakefield District. 2012. Available online: https://saludcomunitaria.files.wordpress.com/2014/05/growing-communities-from-the-inside-out-jsnas-in-the-wakefield-district.pdf (accessed on 16 November 2018).
- Friedli, L. ‘What we’ve tried, hasn’t worked’: The politics of assets based public health. Crit. Public Health 2013, 23, 131–145. [Google Scholar] [CrossRef]
- O’Connor, J.P.; Alfrey, L.; Hall, C.; Burke, G. Intergenerational understandings of personal, social and community assets for health. Health Place 2019, 57, 218–227. [Google Scholar] [CrossRef]
- Bedimo-Rung, A.L.; Mowen, A.J.; Cohen, D.A. The Significance of Parks to Physical Activity and Public Health. A conceptual Model. Am. J. Prev. Med. 2005, 28, 159–168. [Google Scholar] [CrossRef]
- Project for Public Spaces. Placemaking. What If We Built Our Cities around Places? 2004. Available online: http://www.pps.org (accessed on 23 November 2018).
- Penchansky, R.; Thomas, J.W. The concept of access: Definition and relationship to consumer satisfaction. Med. Care 1981, 19, 127–140. [Google Scholar] [CrossRef]
- Battista, G.A.; Manaugh, K. Stores and mores: Toward socializing walkability. J. Transp. Geogr. 2018, 67, 53–60. [Google Scholar] [CrossRef]
- Smith, C.; Clayden, A.; Dunnett, N. Residential Landscape Sustainability. A Checklist Tool; John Wiley & Sons, Inc.: Hoboken, NJ, USA, 2008. [Google Scholar] [CrossRef]
- Flint, R.W. Seeking Resiliency in the Development of Sustainable Communities. Hum. Ecol. Rev. 2010, 17, 44–57. [Google Scholar]
- Smith, T.; Nelischer, M.; Perkins, N. Quality of an urban community: A framework for understanding the relationship between quality and physical form. Landsc. Urban Plan. 1997, 39, 229–241. [Google Scholar] [CrossRef]
- Israelsson, N.; Hansson, B. Factors influencing flexibility in buildings. Struct. Surv. 2009, 27, 138–147. [Google Scholar] [CrossRef]
- Gehl, J. Cities for People; Island Press: Washington, DC, USA, 2010; pp. 63–90. ISBN 9781597265737. [Google Scholar]
- Lovasi, G.S.; Moudon, A.V.; Pearson, A.L.; Hurvitz, P.M.; Larson, E.B.; Siscovick, D.S.; Berke, E.M.; Lumley, T.; Psaty, B.M. Using built environment characteristics to predict walking for exercise. Int. J. Health Geogr. 2008, 7, 1–13. [Google Scholar] [CrossRef]
- UN-Habitat. Global Public Space Toolkit: From Global Principles to Local Policies and Practice; United Nations Human Settlements Programme (UN-Habitat): Nairobi, Kenya, 2015. Available online: www.unhabitat.org (accessed on 16 November 2018).
- Scarbrough, A.W.; Hill, J.; Rodriguez, J. Collaborating to create healthier communities: How geographical information systems can drive community well-being. Int. Q. Community Health Educ. 2017, 37, 129–133. [Google Scholar] [CrossRef]
- Panek, J.; Netek, R. Collaborative mapping and digital participation: A tool for local empowerment in developing countries. Information 2019, 10, 255. [Google Scholar] [CrossRef]
| Expert Code | Discipline | Experience (Years) | Manager | Research | Line of Work * |
|---|---|---|---|---|---|
| Exp1 | Public Health | >10 | Yes | Yes | WHO. Policies in HP |
| Exp2 | Public Health | >10 | Yes | Yes | Inequities and local action; IAP |
| Exp3 | Sociology | >10 | No | Yes | Citizen participation; IAP |
| Exp4 | Health Sciences | >10 | No | Yes | HA approach |
| Exp5 | Architecture | 7 | Yes | Yes | Strategic design and participation; Inequities |
| Exp6 | Anthropology | >10 | Yes | Yes | WHO; inequities in health and HA approach |
| Exp7 | Public Health | >10 | Yes | Yes | WHO; healthy cities and health services |
| Exp8 | Education and Public Health | >10 | Yes | Yes | HP in childhood-adolescence and HA approach |
| Exp9 | Infirmary | >10 | Yes | Yes | Health management and health care approach |
| Exp10 | Nursing and Public Health | >10 | Yes | Yes | Health Promoting Universities. HE |
| Exp11 | Town Planning | >10 | Yes | Yes | Sustainable urban development and transport systems |
| Exp12 | Nursing and Public Health | >10 | No | Yes | HP and inequities in health |
| Exp13 | Anthropology | >10 | Yes | Yes | HP and health inequities; HA approach |
| Questions | Open | Closed |
|---|---|---|
| Q1 | What other dimensions do you believe are decisive for a universal identification and assessment of a resource as a community asset for health? Do you know any validated measurement scales for the dimension(s) you have proposed? | Of the 14 dimensions initially contemplated according to the literature review, indicate your level of agreement regarding the relevance of using these dimensions to define a resource as a health asset a |
| Q2 | How appropriate do you consider the item is to measure the dimension? b | Do you consider the wording of the item appropriate? c If not, how would you re-formulate it? |
| Q3 | When scoring the “items” would you give the same value to each of them? If not, which items do you regard as the most important?… Would some “dimensions” weigh more than others? | Assessing the instrument as a whole, and based on the previous rounds of discussion, do you believe any dimension or categories described should be included or re-formulated? c |
| Dimension | Categories | Item Numbering a | Compliance Q1 b | Compliance Q2 c | Items Pre-Q1 d | Items Post-Q2 e | Pre–Post Variation |
|---|---|---|---|---|---|---|---|
| Utility | - | 1–9 | 100% | 92% | 11 | 9 | −18% |
| Intention | Subjective Norm, Attitude, Motivation | 10–19 | 85% | 60% | 11 | 10 | −9% |
| Previous use | - | 20–22 | 92% | 81% | 4 | 3 | −25% |
| Affordability | Circumstances, Opportunity, Economic Accessibility | 23–25 | 92% | 75% | 4 | 3 | −25% |
| Proximity | - | 26–27 | 100% | 65% | 4 | 2 | −50% |
| Walkability | Rectitude, Integrity | 28–34 | 85% | 81% | 8 | 7 | −13% |
| Connectivity | - | 35–36 | 85% | 81% | 4 | 2 | −50% |
| Intelligibility | Visibility, Transparency/Clarity | 37–42 | 85% | 77% | 9 | 6 | −33% |
| Identity | Singularity, Appropriability, Attachment | 43–52 | 100% | 82% | 14 | 10 | −29% |
| Design | Configuration, Funcionality, Comfort | 53–68 | 85% | 74% | 35 | 16 | −45% |
| Safety | Safety (perceived), Security (objective) | 69–81 | 100% | 74% | 16 | 13 | −19% |
| Diversity | - | 82–83 | 85% | 72% | 3 | 2 | −33% |
| Public | Public, Privacy | 84–86 | 77% | 59% | 3 | 3 | 0% |
| Sustainability | Durability, Economic and Environmental Sustainability, Centrality, Equity/Inclusiveness | 87–103 | 85% | 87% | 21 | 17 | −19% |
| Total/Mean: | 90% | 76% | 147 | 103 | −30% | ||
| Abraham Maslow | Manfred Max-Neef | Marjory Gordon | Final Model |
|---|---|---|---|
| Physiological | Subsistence | Nutritional | Subsistence |
| Elimination | |||
| Sleep and rest | |||
| Safety | Protection | Safety | Protection |
| Social | Affect | Role and relationships | Role and relationships |
| Participation | Sexuality and reproduction | ||
| Understanding | Cognitive and perceptual | Understanding | |
| Esteem | Leisure | Activity and exercise | Leisure |
| Identity | Self-perception | Self-perception a | |
| Self-realization | Freedom | Values and beliefs | Self-realization a |
| Creation |
| Dimension | Initial Writing and Item Number/s (iN°) | Final Drafting and n° Item/s (fN°) |
|---|---|---|
| Affordability | Item i27—I am physically, intellectually and emotionally able to make use of the resource, or to participate in the activity. | Item f23—I can make use of the resource. |
| Item i30—Making use of the resource, participating in the activities or enjoying the services, has no financial cost. Item i31—I have the necessary economic means to access and make proper use of the resource and/or participate in the activity, without this implying my renouncing other more important alternatives. | Item f25—The use of the resource has no financial cost or is acceptable. | |
| Intelligibility | Item i52—The information is recognizable (distinguishable) and adaptable to users. Item i53—The information and operation of the user interface is readable and intuitive (they are understandable). Item i54—User interface and navigation components facilitate interaction (are operable). Item i56—The content is intelligible enough for it to be reliably interpreted by a wide variety of users. | Item f42—The content is sufficiently clear for it to be reliably understood by a wide range of users. |
| Proximity | Item i32—The resource is located in the community within 4500 m (or 60 min on foot) in the road network buffer. Item i33—[…] in the neighbourhood less than 800 m away (or 10 min on foot). Item i34—[…] less than 300 m (5 min on foot). | Item f26—The resource is near on foot: 60, 30, and 5 min. |
| Walkability | Item i40—The slope of the street does not make it difficult to go on foot (a slope of less than 5%). | Item f31—The street slope does not make it difficult to go on foot. |
| Item i43—The environment of access to the resource is friendly and safe, and the urban compactness is proportionally adequate (sky view opening between 36–72°). | Item f34—The environment of access to the resource is friendly (it is spacious and you can see the sky). |
| Initial Wording and Item Number (iN°) | Final Wording and Item Number (fN°) |
|---|---|
| i71—The building’s structure is efficient and makes a maximum possible use of the available space. | f53—The design of the resource facilitates its functioning. |
| i72—The resource is well designed/organized allowing the total population to make use of it (universal design). | f54—The resource is well organized, allowing the total population to make use of it (universal design). |
| i73—The resource is sufficiently spacious for the usage or services for which it is intended. | f55—The resource is sufficiently spacious for the usage or services for which it is intended. |
| i74—The resource takes advantage of its orientation on the site. | Item removed from the final scale |
| i75—The resource responds to the environment’s microclimate. | Item removed from the final scale |
| i76—The resource’s infrastructure is sufficient (facilities, objects, materials). | f56—The resource’s infrastructure is sufficient (facilities, material means…). |
| i82—The resource’s facilities are adequate enough to meet the objective functions. | |
| i77—Elements that evoke nature (visual perception of green greater than 20% of the resource’s total space) can be observed. | f57—Elements inspired by natural spaces can be observed (visual perception of green greater than 20% of the resource’s total space). |
| i78—The form and elements used are well detailed or precisely chosen. | Item removed from the final scale |
| i81—This resource is generally attractive. | f58—This resource is generally attractive. |
| i80—The resource produces a good first impression. | |
| i79—The elements used (colour, textures, flora, etc.) improve the pleasure of use of the resource. | f59—The decoration is attractive (colour, textures,.. they make the resource more pleasant to use). |
| i83—The configuration of the resource makes it adaptable to changes in usage. | f60—The resource is easily adaptable to different uses. |
| i84—The resource has a modular infrastructure that promotes the constant and optimal use of space. | |
| i85—The resource can be adapted to develop different functions non-simultaneously. | |
| i86—The resource services are available over generous opening hours or are adapted to the specific needs of its users. | f61—The resource services are available over generous opening hours or are adapted to the specific needs of its users. |
| i87—The resource simultaneously offers different opportunities or functions. | f62—The resource offers several services or functions at the same time. |
| i88—The resource design is practical, pleasant or relaxing. | f63—The resource design is pleasant or relaxing and users feel comfortable. |
| i89—The resource generates a low number of complaints by users. | |
| i90—The resource and its facilities generally look properly maintained. | Item removed from the final scale |
| i91—The resource looks cared for, clean and tidy. | f64—The resource looks cared for, clean and tidy. |
| i92—Acoustic quality is appropriate for use and comfort | f65—The resource is calm, exposure to noise is low, or quiet areas are made available. |
| i93—The resource is calm or provides areas that convey peace. | |
| i94—The resource does not permit a noise exposure level over 55 dBA between 7 a.m. and 10 a.m. | |
| i95—The resource does not permit a noise exposure level over 35 dBA during the night. | |
| i96—Air quality is appropriate for the use and pleasant experience of the resource. | f66—Adequate air is breathed and the smells are pleasant. |
| i97—External air quality is adequate. | |
| i98—You can breathe a fresh and pleasant atmosphere. | |
| i99—The smells or fragrances in the space are pleasant. | |
| i100—The resource’s ambient temperature is suitable for use (technically 20 to 26 °C, or an energy balance of de −50 y 50 W/m2). | f67—The resource’s ambient temperature is suitable for use. |
| i101—The resource’s ambient temperature is adequate for more than 8 h a day in summer. | |
| i102—The ambient temperature of the resource is adequate for more than 4 h a day in winter. | |
| i103—The resource is suitable regarding its lighting and chosen colours. | f68—There is enough natural light and the lighting is adequate. |
| i104—There is enough natural light. | |
| i105—There is sufficient artificial lighting in the resource. |
Publisher’s Note: MDPI stays neutral with regard to jurisdictional claims in published maps and institutional affiliations. |
© 2022 by the authors. Licensee MDPI, Basel, Switzerland. This article is an open access article distributed under the terms and conditions of the Creative Commons Attribution (CC BY) license (https://creativecommons.org/licenses/by/4.0/).
Share and Cite
Sáinz-Ruiz, P.; Martínez-Riera, J.R. Community Assets for Health Model and Assessment Scale: A Delphi-Based Analysis and Expert Validation. Int. J. Environ. Res. Public Health 2022, 19, 13979. https://doi.org/10.3390/ijerph192113979
Sáinz-Ruiz P, Martínez-Riera JR. Community Assets for Health Model and Assessment Scale: A Delphi-Based Analysis and Expert Validation. International Journal of Environmental Research and Public Health. 2022; 19(21):13979. https://doi.org/10.3390/ijerph192113979
Chicago/Turabian StyleSáinz-Ruiz, Pablo, and José Ramón Martínez-Riera. 2022. "Community Assets for Health Model and Assessment Scale: A Delphi-Based Analysis and Expert Validation" International Journal of Environmental Research and Public Health 19, no. 21: 13979. https://doi.org/10.3390/ijerph192113979
APA StyleSáinz-Ruiz, P., & Martínez-Riera, J. R. (2022). Community Assets for Health Model and Assessment Scale: A Delphi-Based Analysis and Expert Validation. International Journal of Environmental Research and Public Health, 19(21), 13979. https://doi.org/10.3390/ijerph192113979

