The Preventive Role of Physical Activity in Systemic Sclerosis: A Cross-Sectional Study on the Correlation with Clinical Parameters and Disease Progression
Abstract
:1. Introduction
2. Materials and Methods
2.1. Study Design and Participants
2.2. Quality of Life Assessment (SF-36)
2.3. Assessment of Habitual Physical Activity
2.4. Statistical Analyses
3. Results
3.1. Characteristics of the Study Population
3.2. Clinical Parameters
3.3. Quality of Life Measurement
3.4. Physical Activity before and after Diagnosis of SSc
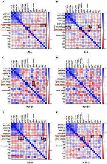
3.5. Correlations and Regression Analysis
4. Discussion
5. Limitations and Future Perspectives
6. Conclusions
Author Contributions
Funding
Institutional Review Board Statement
Informed Consent Statement
Data Availability Statement
Acknowledgments
Conflicts of Interest
References
- Hinchcliff, M.; Varga, J. Systemic sclerosis/scleroderma: A treatable multisystem disease. Am. Fam. Physician 2008, 78, 961–968. [Google Scholar] [PubMed]
- Bassel, M.; Hudson, M.; Taillefer, S.S.; Schieir, O.; Baron, M.; Thombs, B.D. Frequency and impact of symptoms experienced by patients with systemic sclerosis: Results from a Canadian National Survey. Rheumatology 2011, 50, 762–767. [Google Scholar] [CrossRef] [PubMed]
- van den Hoogen, F.; Khanna, D.; Fransen, J.; Johnson, S.R.; Baron, M.; Tyndall, A.; Matucci-Cerinic, M.; Naden, R.P.; Medsger, T.A., Jr.; Carreira, P.E.; et al. 2013 classification criteria for systemic sclerosis: An American College of Rheumatology/European League against Rheumatism collaborative initiative. Arthritis Rheum. 2013, 65, 2737–2747. [Google Scholar] [CrossRef] [PubMed]
- Mayes, M.D. Epidemiology of systemic sclerosis and related diseases. Curr. Opin. Rheumatol. 1997, 9, 557–561. [Google Scholar] [CrossRef]
- Mayes, M.D.; Lacey, J.V., Jr.; Beebe-Dimmer, J.; Gillespie, B.W.; Cooper, B.; Laing, T.J.; Schottenfeld, D. Prevalence, incidence, survival, and disease characteristics of systemic sclerosis in a large US population. Arthritis Rheum. 2003, 48, 2246–2255. [Google Scholar] [CrossRef]
- Roca, R.P.; Wigley, F.M.; White, B. Depressive symptoms associated with scleroderma. Arthritis Rheum. 1996, 39, 1035–1040. [Google Scholar] [CrossRef]
- Matsuura, E.; Ohta, A.; Kanegae, F.; Haruda, Y.; Ushiyama, O.; Koarada, S.; Togashi, R.; Tada, Y.; Suzuki, N.; Nagasawa, K. Frequency and analysis of factors closely associated with the development of depressive symptoms in patients with scleroderma. J. Rheumatol. 2003, 30, 1782–1787. [Google Scholar]
- Danieli, E.; Airò, P.; Bettoni, L.; Cinquini, M.; Antonioli, C.M.; Cavazzana, I.; Franceschini, F.; Cattaneo, R. Health-related quality of life measured by the Short Form 36 (SF-36) in systemic sclerosis: Correlations with indexes of disease activity and severity, disability, and depressive symptoms. Clin. Rheumatol. 2005, 24, 48–54. [Google Scholar] [CrossRef]
- Del Rosso, A.; Boldrini, M.; D’Agostino, D.; Placidi, G.P.; Scarpato, A.; Pignone, A.; Generini, S.; Konttinen, Y.; Zoppi, M.; Vlak, T.; et al. Health-related quality of life in systemic sclerosis as measured by the Short Form 36: Relationship with clinical and biologic markers. Arthritis Rheum. 2004, 51, 475–481. [Google Scholar] [CrossRef]
- Pettersson, H.; Åkerström, A.; Nordin, A.; Svenungsson, E.; Alexanderson, H.; Boström, C. Self-reported physical capacity and activity in patients with systemic sclerosis and matched controls. Scand. J. Rheumatol. 2017, 46, 490–495. [Google Scholar] [CrossRef]
- Battaglia, S.; Bellia, M.; Serafino-Agrusa, L.; Giardina, A.; Messina, M.; Cannizzaro, F.; Midiri, M.; Triolo, G.; Scichilone, N. Physical capacity in performing daily activities is reduced in scleroderma patients with early lung involvement. Clin. Respir. J. 2017, 11, 36–42. [Google Scholar] [CrossRef] [PubMed]
- Brown, J.T.; Kotecha, T.; Steeden, J.A.; Fontana, M.; Denton, C.P.; Coghlan, J.G.; Knight, D.S.; Muthurangu, V. Reduced exercise capacity in patients with systemic sclerosis is associated with lower peak tissue oxygen extraction: A cardiovascular magnetic resonance-augmented cardiopulmonary exercise study. J. Cardiovasc. Magn. Reson. 2021, 23, 118. [Google Scholar] [CrossRef] [PubMed]
- Turesson, C.; Matteson, E.L. Cardiovascular risk factors, fitness and physical activity in rheumatic diseases. Curr. Opin. Rheumatol. 2007, 19, 190–196. [Google Scholar] [CrossRef] [PubMed]
- Blom-Bülow, B.; Jonson, B.; Bauer, K. Factors limiting exercise performance in progressive systemic sclerosis. Semin. Arthritis Rheum. 1983, 13, 174–181. [Google Scholar] [CrossRef]
- Lima, T.R.; Guimarães, F.S.; Carvalho, M.N.; Sousa, T.L.; Menezes, S.L.; Lopes, A.J. Lower limb muscle strength is associated with functional performance and quality of life in patients with systemic sclerosis. Braz. J. Phys. Ther. 2015, 19, 129–136. [Google Scholar] [CrossRef] [PubMed]
- Fehrenbach, E.; Passek, F.; Niess, A.M.; Pohla, H.; Weinstock, C.; Dickhuth, H.H.; Northoff, H. HSP expression in human leukocytes is modulated by endurance exercise. Med. Sci. Sports Exerc. 2000, 32, 592–600. [Google Scholar] [CrossRef]
- Gomez-Cabrera, M.C.; Domenech, E.; Viña, J. Moderate exercise is an antioxidant: Upregulation of antioxidant genes by training. Free Radic. Biol. Med. 2008, 44, 126–131. [Google Scholar] [CrossRef] [PubMed]
- Azizbeigia, K.; Stannard, R.S.; Atashakc, A.; Haghighid, M.M. Antioxidant enzymes and oxidative stress adaptation to exercise training: Comparison of endurance, resistance, and concurrent training in untrained males. J. Exerc. Sci. Fit. 2014, 12, 1–6. [Google Scholar] [CrossRef]
- Beltran Valls, M.R.; Dimauro, I.; Brunelli, A.; Tranchita, E.; Ciminelli, E.; Caserotti, P.; Duranti, G.; Sabatini, S.; Parisi, P.; Parisi, A.; et al. Explosive type of moderateresistance training induces functional, cardiovascular, and molecular adaptations in the elderly. Age 2014, 36, 759–772. [Google Scholar] [CrossRef]
- Pittaluga, M.; Sgadari, A.; Dimauro, I.; Tavazzi, B.; Parisi, P.; Caporossi, D. Physical exercise and redox balance in type 2 diabetics: Effects of moderate training on biomarkers of oxidative stress and DNA damage evaluated through comet assay. Oxid. Med. Cell Longev. 2015, 2015, 981242. [Google Scholar] [CrossRef]
- Barone, R.; Macaluso, F.; Sangiorgi, C.; Campanella, C.; Marino Gammazza, A.; Moresi, V.; Coletti, D.; Conway de Macario, E.; Macario, A.J.; Cappello, F.; et al. Skeletal muscle Heat shock protein 60 increases after endurance training and induces peroxisome proliferator-activated receptor gamma coactivator 1 α1 expression. Sci. Rep. 2016, 6, 19781. [Google Scholar] [CrossRef] [PubMed]
- Dimauro, I.; Scalabrin, M.; Fantini, C.; Grazioli, E.; Beltran Valls, M.R.; Mercatelli, N.; Parisi, A.; Sabatini, S.; Di Luigi, L.; Caporossi, D. Resistance training and redox homeostasis: Correlation with age-associated genomic changes. Redox Biol. 2016, 10, 34–44. [Google Scholar] [CrossRef] [PubMed]
- Dimauro, I.; Sgura, A.; Pittaluga, M.; Magi, F.; Fantini, C.; Mancinelli, R.; Sgadari, A.; Fulle, S.; Caporossi, D. Regular exercise participation improves genomic stability in diabetic patients: An exploratory study to analyse telomere length and DNA damage. Sci. Rep. 2017, 7, 4137. [Google Scholar] [CrossRef]
- Magi, F.; Dimauro, I.; Margheritini, F.; Duranti, G.; Mercatelli, N.; Fantini, C.; Ripani, F.R.; Sabatini, S.; Caporossi, D. Telomere length is independently associated with age, oxidative biomarkers, and sport training in skeletal muscle of healthy adult males. Free Radic. Res. 2018, 52, 639–647. [Google Scholar] [CrossRef] [PubMed]
- Cerulli, C.; Parisi, A.; Sacchetti, M.; Tranchita, E.; Murri, A.; Minganti, C.; Ciminelli, E.; Bellofiore, L.; Grazioli, E. Dancing with health: A new dance protocol to improve the quality of life of breast cancer survivors. Med. Sport 2019, 72, 295–304. [Google Scholar] [CrossRef]
- Paronetto, M.P.; Dimauro, I.; Grazioli, E.; Palombo, R.; Guidotti, F.; Fantini, C.; Sgrò, P.; De Francesco, D.; Di Luigi, L.; Capranica, L.; et al. Exercise-mediated downregulation of MALAT1 expression and implications in primary and secondary cancer prevention. Free Radic. Biol. Med. 2020, 160, 28–39. [Google Scholar] [CrossRef] [PubMed]
- Dimauro, I.; Paronetto, M.P.; Caporossi, D. Exercise, redox homeostasis and the epigenetic landscape. Redox Biol. 2020, 35, 101477. [Google Scholar] [CrossRef] [PubMed]
- Ceci, R.; Duranti, G.; Di Filippo, E.S.; Bondi, D.; Verratti, V.; Doria, C.; Caporossi, D.; Sabatini, S.; Dimauro, I.; Pietrangelo, T. Endurance training improves plasma superoxide dismutase activity in healthy elderly. Mech. Ageing Dev. 2020, 185, 111190. [Google Scholar] [CrossRef]
- Dimauro, I.; Grazioli, E.; Lisi, V.; Guidotti, F.; Fantini, C.; Antinozzi, C.; Sgrò, P.; Antonioni, A.; Di Luigi, L.; Capranica, L.; et al. Systemic Response of Antioxidants, Heat Shock Proteins, and Inflammatory Biomarkers to Short-Lasting Exercise Training in Healthy Male Subjects. Oxid. Med. Cell Longev. 2021, 2021, 1938492. [Google Scholar] [CrossRef]
- Stenstrom, C.H.; Minor, M.A. Evidence for the benefit of aerobic and strengthening exercise in rheumatoid arthritis. Arthritis Rheum. 2003, 49, 428–434. [Google Scholar] [CrossRef]
- De Jong, Z.; Vlieland, T.P. Safety of exercise in patients with rheumatoid arthiritis. Curr. Opin. Rheumatol. 2005, 17, 177–182. [Google Scholar] [CrossRef]
- Mannerkorpi, K. Exercise in fibromyalgia. Curr. Opin. Rheumatol. 2005, 17, 190–194. [Google Scholar] [CrossRef] [PubMed]
- Smidt, N.; de Vet, H.C.; Bouter, L.M.; Dekker, J.; Arendzen, J.H.; de Bie, R.A.; Bierma-Zeinstra, S.M.; Helders, P.J.; Keus, S.H.; Kwakkel, G.; et al. Effectiveness of exercise therapy: A best-evidence summary of systematic reviews. Aust. J. Physiother. 2005, 51, 71–85. [Google Scholar] [CrossRef]
- Pinto, A.L.; Oliveira, N.C.; Gualano, B.; Christmann, R.B.; Painelli, V.S.; Artioli, G.G.; Prado, D.M.; Lima, F.R. Efficacy and safety of concurrent training in systemic sclerosis. J. Strength Cond. Res. 2011, 25, 1423–1428. [Google Scholar] [CrossRef]
- de Oliveira, N.C.; Portes, L.A.; Pettersson, H.; Alexanderson, H.; Boström, C. Aerobic and resistance exercise in systemic sclerosis: State of the art. Musculoskelet. Care 2017, 15, 316–323. [Google Scholar] [CrossRef]
- Mitropoulos, A.; Gumber, A.; Crank, H.; Akil, M.; Klonizakis, M. The effects of upper and lower limb exercise on the microvascular reactivity in limited cutaneous systemic sclerosis patients. Arthritis Res. Ther. 2018, 20, 112. [Google Scholar] [CrossRef]
- Filippetti, M.; Cazzoletti, L.; Zamboni, F.; Ferrari, P.; Caimmi, C.; Smania, N.; Tardivo, S.; Ferrari, M. Effect of a tailored home-based exercise program in patients with systemic sclerosis: A randomized controlled trial. Scand. J. Med. Sci. Sports 2020, 30, 1675–1684. [Google Scholar] [CrossRef] [PubMed]
- Liem, S.I.E.; Vliet Vlieland, T.P.M.; Schoones, J.W.; de Vries-Bouwstra, J.K. The effect and safety of exercise therapy in patients with systemic sclerosis: A systematic review. Rheumatol. Adv. Pract. 2019, 3, rkz044. [Google Scholar] [CrossRef]
- Oliveira, N.C.; dos Santos Sabbag, L.M.; de Sá Pinto, A.L.; Borges, C.L.; Lima, F.R. Aerobic exercise is safe and effective in systemic sclerosis. Int. J. Sports Med. 2009, 30, 728–732. [Google Scholar] [CrossRef]
- Valentini, G.; D’Angelo, S.; Della Rossa, A.; Bencivelli, W.; Bombardieri, S. European Scleroderma Study Group to define disease activity criteria for systemic sclerosis. IV. Assessment of skin thickening by modified Rodnan skin score. Ann. Rheum. Dis. 2003, 62, 904–905. [Google Scholar] [CrossRef]
- Clements, P.; Lachenbruch, P.; Siebold, J.; White, B.; Weiner, S.; Martin, R.; Weinstein, A.; Weisman, M.; Mayes, M.; Collier, D.; et al. Inter and intraobserver variability of total skin thickness score (modified Rodnan TSS) in systemic sclerosis. J. Rheumatol. 1995, 22, 1281–1285. [Google Scholar] [PubMed]
- Valentini, G.; Medsger, T.A., Jr.; Silman, A.J.; Bombardieri, S. Conclusion and identification of the core set of variables to be used in clinical investigations. Clin. Exp. Rheumatol. 2003, 21 (Suppl. S29), S47–S48. [Google Scholar] [PubMed]
- Miller, M.R.; Hankinson, J.; Brusasco, V.; Burgos, F.; Casaburi, R.; Coates, A.; Crapo, R.; Enright, P.; van der Grinten, C.P.; Gustafsson, P.; et al. Standardisation of spirometry. Eur. Respir. J. 2005, 26, 319–338. [Google Scholar] [CrossRef] [PubMed]
- Galiè, N.; Hoeper, M.M.; Humbert, M.; Torbicki, A.; Vachiery, J.L.; Barbera, J.A.; Beghetti, M.; Corris, P.; Gaine, S.; Gibbs, J.S.; et al. Guidelines for the diagnosis and treatment of pulmonary hypertension: The Task Force for the Diagnosis and Treatment of Pulmonary Hypertension of the European Society of Cardiology (ESC) and the European Respiratory Society (ERS), endorsed by the International Society of Heart and Lung Transplantation (ISHLT). Eur. Heart J. 2009, 30, 2493–2537. [Google Scholar] [CrossRef] [PubMed]
- Ware, J.E., Jr.; Sherbourne, C.D. The MOS 36-item short-form health survey (SF-36). I. Conceptual framework and item selection. Med. Care 1992, 30, 473–483. [Google Scholar] [CrossRef] [PubMed]
- The Whoqol Group. The World Health Organization Quality of Life Assessment (WHOQOL): Development and general psychometricproperties. Soc. Sci. Med. 1998, 46, 1569–1585. [Google Scholar] [CrossRef]
- Baecke, J.A.H.; Burema, J.; Frijters, E.R. A short questionnaire for the measurement of habitual physical activity in epidemiological studies. Am. J. Clin. Nutr. 1982, 36, 936–942. [Google Scholar] [CrossRef]
- Ono, R.; Hirata, S.; Yamada, M.; Nishiyama, T.; Kurosaka, M.; Tamura, Y. Reliability and validity of the Baecke physical activity questionnaire in adult women with hip disorders. BMC Musculoskelet. Disord. 2007, 8, 61. [Google Scholar] [CrossRef]
- Hertogh, E.M.; Monninkhof, E.M.; Schouten, E.G.; Peeters, P.H.M.; Schuit, A.J. Validity of the Modified Baecke Questionnaire: Comparison with energy expenditure according to the doubly labeled water method. Int. J. Behav. Nutr. Phys. Act. 2008, 5, 30. [Google Scholar] [CrossRef]
- Azar, M.; Rice, D.B.; Kwakkenbos, L.; Carrier, M.E.; Shrier, I.; Bartlett, S.J.; Hudson, M.; Mouthon, L.; Poiraudeau, S.; van den Ende, C.H.M.; et al. Exercise habits and factors associated with exercise in systemic sclerosis: A Scleroderma Patient-centered Intervention Network (SPIN) cohort study. Disabil. Rehabil. 2018, 40, 1997–2003. [Google Scholar] [CrossRef]
- Schouffoer, A.A.; Zirkzee, E.J.; Henquet, S.M.; Caljouw, M.A.; Steup-Beekman, G.M.; van Laar, J.M.; Vlieland, T.P. Needs and preferences regarding health care delivery as perceived by patients with systemic sclerosis. Clin. Rheumatol. 2011, 30, 815–824. [Google Scholar] [CrossRef] [PubMed]
- Alexanderson, H.; Bergegård, J.; Björnådal, L.; Nordin, A. Intensive aerobic and muscle endurance exercise in patients with systemic sclerosis: A pilot study. BMC Res. Notes 2014, 7, 86. [Google Scholar] [CrossRef] [PubMed]
- Antonioli, C.M.; Bua, G.; Frigè, A.; Prandini, K.; Radici, S.; Scarsi, M.; Danieli, E.; Malvicini, A.; Airo, P. An individualized rehabilitation program in patients with systemic sclerosis may improve quality of life and hand mobility. Clin. Rheumatol. 2009, 28, 159–165. [Google Scholar] [CrossRef]
- Maddali Bongi, S.; Del Rosso, A.; Galluccio, F.; Tai, G.; Sigismondi, F.; Passalacqua, M.; Landi, G.; Baccini, M.; Conforti, M.L.; Miniati, I.; et al. Efficacy of a tailored rehabilitation program for systemic sclerosis. Clin. Exp. Rheumatol. 2009, 27 (Suppl. S54), 44–50. [Google Scholar] [PubMed]
- Mancuso, T.; Poole, J.L. The effect of paraffin and exercise on hand function in persons with scleroderma: A series of single case studies. J. Hand. Ther. 2009, 22, 71–77, quiz 78. [Google Scholar] [CrossRef]
- Deuschle, K.; Weinert, K.; Becker, M.O.; Backhaus, M.; Huscher, D.; Riemekasten, G. Six-minute walk distance as a marker for disability and complaints in patients with systemic sclerosis. Clin. Exp. Rheumatol. 2011, 29 (Suppl. S65), S53–S59. [Google Scholar]
- Tucker, W.J.; Beaudry, R.I.; Liang, Y.; Clark, A.M.; Tomczak, C.R.; Nelson, M.D.; Ellingsen, O.; Haykowsky, M.J. Meta-analysis of Exercise Training on Left Ventricular Ejection Fraction in Heart Failure with Reduced Ejection Fraction: A 10-year Update. Prog. Cardiovasc. Dis. 2019, 62, 163–171. [Google Scholar] [CrossRef]
- Mainguy, V.; Provencher, S.; Maltais, F.; Malenfant, S.; Saey, D. Assessment of daily life physical activities in pulmonary arterial hypertension. PLoS ONE 2011, 6, e27993. [Google Scholar] [CrossRef]
- Emerit, I.; Filipe, P.; Meunier, P.; Auclair, C.; Freitas, J.; Deroussent, A.; Gouyette, A.; Fernandes, A. Clastogenic activity in the plasma of scleroderma patients: A biomarker of oxidative stress. Dermatology 1997, 194, 140–146. [Google Scholar] [CrossRef]
- Herrick, A.L.; Matucci Cerinic, M. The emerging problem of oxidative stress and the role of antioxidants in systemic sclerosis. Clin. Exp. Rheumatol. 2001, 19, 4–8. [Google Scholar]
- Hargardóttir, H.; van Helvoort, H.A.; Vonk, M.C.; van den Hoogen, F.H.; Dekhuijzen, P.N.; Heijdra, Y.F. Exercise in systemic sclerosis intensifies systemic inflammation and oxidative stress. Scand. J. Rheumatol. 2010, 39, 63–70. [Google Scholar] [CrossRef] [PubMed]
- Di Luigi, L.; Duranti, G.; Antonioni, A.; Sgrò, P.; Ceci, R.; Crescioli, C.; Sabatini, S.; Lenzi, A.; Caporossi, D.; Del Galdo, F.; et al. The Phosphodiesterase Type 5 Inhibitor Sildenafil Improves DNA Stability and Redox Homeostasis in Systemic Sclerosis Fibroblasts Exposed to Reactive Oxygen Species. Antioxidants 2020, 9, 786. [Google Scholar] [CrossRef] [PubMed]
- Di Luigi, L.; Sgrò, P.; Duranti, G.; Sabatini, S.; Caporossi, D.; Del Galdo, F.; Dimauro, I.; Antinozzi, C. Sildenafil Reduces Expression and Release of IL-6 and IL-8 Induced by Reactive Oxygen Species in Systemic Sclerosis Fibroblasts. Int. J. Mol. Sci. 2020, 21, 3161. [Google Scholar] [CrossRef]
- Bögl, T.; Mlynek, F.; Himmelsbach, M.; Sepp, N.; Buchberger, W.; Geroldinger-Simić, M. Plasma Metabolomic Profiling Reveals Four Possibly Disrupted Mechanisms in Systemic Sclerosis. Biomedicines 2022, 10, 607. [Google Scholar] [CrossRef]
- Bruckdorfer, K.R.; Hillary, J.B.; Bunce, T.; Vancheeswaran, R.; Black, C.M. Increased susceptibility to oxidation of low-density lipoproteins isolated from patients with systemic sclerosis. Arthritis Rheum. 1995, 38, 1060–1067. [Google Scholar] [CrossRef]
- Cottone, S.; Palermo, A.; Vaccaro, F.; Raspanti, F.; Buscemi, B.; Incalcaterra, F.; Cerasola, G. In renal transplanted patients inflammation and oxidative stress are interrelated. Transplant. Proc. 2006, 38, 1026–1030. [Google Scholar] [CrossRef]
- Vlachogiannis, N.I.; Pappa, M.; Ntouros, P.A.; Nezos, A.; Mavragani, C.P.; Souliotis, V.L.; Sfikakis, P.P. Association between DNA Damage Response, Fibrosis and Type I Interferon Signature in Systemic Sclerosis. Front. Immunol. 2020, 11, 582401. [Google Scholar] [CrossRef] [PubMed]
- Martis, N.; Queyrel-Moranne, V.; Launay, D.; Neviere, R.; Fuzibet, J.G.; Marquette, C.H.; Leroy, S. Limited Exercise Capacity in Patients with Systemic Sclerosis: Identifying Contributing Factors with Cardiopulmonary Exercise Testing. J. Rheumatol. 2018, 45, 95–102. [Google Scholar] [CrossRef]
- Pettersson, H.; Nordin, A.; Svenungsson, E.; Alexanderson, H.; Boström, C. Experiences of physical activity and exercise in individuals with systemic sclerosis: A qualitative study. Musculoskelet. Care 2020, 18, 150–160. [Google Scholar] [CrossRef]
- Ceci, R.; Beltran Valls, M.R.; Duranti, G.; Dimauro, I.; Quaranta, F.; Pittaluga, M.; Sabatini, S.; Caserotti, P.; Parisi, P.; Parisi, A.; et al. Oxidative stress responses to a graded maximal exercise test in older adults following explosive-type resistance training. Redox Biol. 2014, 2, 65–72. [Google Scholar] [CrossRef]
- Grazioli, E.; Dimauro, I.; Mercatelli, N.; Wang, G.; Pitsiladis, Y.; Di Luigi, L.; Caporossi, D. Physical activity in the prevention of human diseases: Role of epigenetic modifications. BMC Genom. 2017, 18 (Suppl. S8), 802. [Google Scholar] [CrossRef] [PubMed]
- Dimauro, I.; Antonioni, A.; Mercatelli, N.; Grazioli, E.; Fantini, C.; Barone, R.; Macaluso, F.; Di Felice, V.; Caporossi, D. The early response of αB-crystallin to a single bout of aerobic exercise in mouse skeletal muscles depends upon fiber oxidative features. Redox Biol. 2019, 24, 101183. [Google Scholar] [CrossRef] [PubMed]
- Pettersson, H.; Alexanderson, H.; Poole, J.L.; Varga, J.; Regardt, M.; Russell, A.M.; Salam, Y.; Jensen, K.; Mansour, J.; Frech, T.; et al. Exercise as a multi-modal disease-modifying medicine in systemic sclerosis: An introduction by The Global Fellowship on Rehabilitation and Exercise in Systemic Sclerosis (G-FoRSS). Best Pract. Res. Clin. Rheumatol. 2021, 35, 101695. [Google Scholar] [CrossRef]
- Dooley, A.; Bruckdorfer, K.R.; Abraham, D.J. Modulation of fibrosis in systemic sclerosis by nitric oxide and antioxidants. Cardiol. Res. Pract. 2012, 2012, 521958. [Google Scholar] [CrossRef] [PubMed]



| Demographic Parameters | Total Sample (n = 34) | lcSSc (n = 25) | dcSSc (n = 9) | p Value * |
|---|---|---|---|---|
| Age (years) | 56.6 ± 13.3 | 59.5 ± 13.5 | 48.8 ± 8.8 | >0.05 |
| Weight (kg) | 65.4 ± 13.6 | 64.7 ± 13.8 | 67.2 ± 6.3 | >0.05 |
| Height (cm) | 164.1 ± 7.4 | 163.1 ± 7.6 | 166.9 ± 6.3 | >0.05 |
| BMI (kg/m2) | 24.3 ± 4.9 | 24.3 ± 4.8 | 24.2 ± 5.3 | >0.05 |
| Gender (n male/n female) | 2/32 | 2/23 | 0/9 | N/A |
| Disease duration (months) | 85.1 ± 64.8 | 84.5 ± 74.4 | 86.7 ± 29.9 | >0.05 |
| Clinical Parameters | All Patients (n = 34) | lcSSc (n = 25) | dcSSc (n = 9) | p Value * |
|---|---|---|---|---|
| CRP (normal: less than 10 mg/L) | 0.49 ± 0.93 | 0.14 ± 0.21 | 0.61 ± 1.1 | >0.05 |
| NVC pattern (% cases observed): | ||||
| Normal | 6.1 | 4.2 | 11.1 | >0.05 |
| Early | 21.2 | 25 | 11.1 | >0.05 |
| Middle | 21.2 | 25 | 11.1 | >0.05 |
| Late | 51.5 | 45.8 | 66.7 | >0.05 |
| Disease Activity (% cases observed) | 32.4 | 20 | 66.7 | 0.010 |
| ILD (% cases observed) | 35.3 | 24.0 | 66.7 | 0.021 |
| sPAP (mm Hg) | 27.8 ± 7.0 | 28.6 ± 8.0 | 26.2 ± 4.1 | >0.05 |
| FVC (% pred) | 99.7 ± 19.4 | 105.4 ± 19.8 | 86.6 ± 10.1 | 0.012 |
| DLCO (% pred) | 74.6 ± 21.4 | 79.0 ± 22.0 | 68.0 ± 24.1 | >0.05 |
| ECG block (% cases observed): | ||||
| BBDX incomplete | 8.8 | 12.5 | 0 | >0.05 |
| Block | 5.9 | 8.3 | 0 | >0.05 |
| LVEF% | 57.9 ± 4.5 | 57.8 ± 4.4 | 57.0 ± 3.1 | >0.05 |
| Abnormal E/A (% cases observed) | 8.8 | 12.0 | 0 | >0.05 |
| mRSS (points) | 5.4 ± 5.0 | 3.6 ± 3.1 | 10.9 ± 5.9 | 0.0008 |
| CK (U/L, normal range 22–198) | 108.0 ± 117.1 | 112.1 ± 139.1 | 109.8 ± 46.8 | >0.05 |
| Myocarditis (% cases observed) | 14.7 | 4.0 | 44.4 | 0.003 |
| Sections | All Patients (n = 34) | lcSSc (n = 25) | dcSSc (n = 9) | p Value * |
|---|---|---|---|---|
| Phys_Funct | 76.0 ± 22.2 | 78.6 ± 23.4 | 69.4 ± 18.4 | >0.05 |
| Role_limit_PH | 67.7 ± 40.4 | 72.7 ± 38.5 | 55.6 ± 44.7 | >0.05 |
| Role_limit_EP | 69.9 ± 40.7 | 68.2 ± 40.5 | 74.1 ± 43.4 | >0.05 |
| Energy/Fatigue | 55.2 ± 17.6 | 55.9 ± 17.1 | 53.3 ± 19.8 | >0.05 |
| Emotional_WB | 62.3 ± 23.0 | 60.4 ± 20.7 | 67.1 ± 28.6 | >0.05 |
| Social_funct | 68.9 ± 24.0 | 69.8 ± 23.8 | 66.7 ± 25.8 | >0.05 |
| Bodily Pain | 65.2 ± 21.1 | 70.5 ± 20.7 | 52.2 ± 16.6 | 0.026 |
| General_health | 44.0 ± 17.9 | 45.0 ± 19.9 | 41.7 ± 12.5 | >0.05 |
| Health Change | 53.2 ± 20.1 | 52.3 ± 20.3 | 55.6 ± 20.8 | >0.05 |
| Sections | All Patients (n = 34) | p Value φ | lcSSc (n = 25) | dcSSc (n = 9) | p Value * | p Value § | p Value ψ | |
|---|---|---|---|---|---|---|---|---|
| Work_index | PRE | 2.6 ± 0.6 | 0.043 | 2.5 ± 0.6 | 2.8 ± 0.7 | >0.05 | 0.048 | >0.05 |
| POST | 2.3 ± 1.0 | 2.1 ± 1.1 | 2.7 ± 0.8 | >0.05 | ||||
| Sport_index | PRE | 2.1 ± 0.7 | >0.05 | 2.1 ± 0.8 | 1.9 ± 0.7 | >0.05 | >0.05 | >0.05 |
| POST | 1.9 ± 0.9 | 1.9 ± 1.0 | 2.0 ± 07 | >0.05 | ||||
| Leisure_index | PRE | 2.8 ± 0.8 | 0.009 | 2.8 ± 0.9 | 2.8 ± 0.8 | >0.05 | 0.018 | >0.05 |
| POST | 2.4 ± 1.1 | 2.3 ± 1.2 | 2.6 ± 07 | >0.05 |
Publisher’s Note: MDPI stays neutral with regard to jurisdictional claims in published maps and institutional affiliations. |
© 2022 by the authors. Licensee MDPI, Basel, Switzerland. This article is an open access article distributed under the terms and conditions of the Creative Commons Attribution (CC BY) license (https://creativecommons.org/licenses/by/4.0/).
Share and Cite
Antinozzi, C.; Grazioli, E.; De Santis, M.; Motta, F.; Sgrò, P.; Mari, F.; Mauri, C.; Parisi, A.; Caporossi, D.; Duranti, G.; et al. The Preventive Role of Physical Activity in Systemic Sclerosis: A Cross-Sectional Study on the Correlation with Clinical Parameters and Disease Progression. Int. J. Environ. Res. Public Health 2022, 19, 10303. https://doi.org/10.3390/ijerph191610303
Antinozzi C, Grazioli E, De Santis M, Motta F, Sgrò P, Mari F, Mauri C, Parisi A, Caporossi D, Duranti G, et al. The Preventive Role of Physical Activity in Systemic Sclerosis: A Cross-Sectional Study on the Correlation with Clinical Parameters and Disease Progression. International Journal of Environmental Research and Public Health. 2022; 19(16):10303. https://doi.org/10.3390/ijerph191610303
Chicago/Turabian StyleAntinozzi, Cristina, Elisa Grazioli, Maria De Santis, Francesca Motta, Paolo Sgrò, Federico Mari, Caterina Mauri, Attilio Parisi, Daniela Caporossi, Guglielmo Duranti, and et al. 2022. "The Preventive Role of Physical Activity in Systemic Sclerosis: A Cross-Sectional Study on the Correlation with Clinical Parameters and Disease Progression" International Journal of Environmental Research and Public Health 19, no. 16: 10303. https://doi.org/10.3390/ijerph191610303
APA StyleAntinozzi, C., Grazioli, E., De Santis, M., Motta, F., Sgrò, P., Mari, F., Mauri, C., Parisi, A., Caporossi, D., Duranti, G., Ceci, R., Di Luigi, L., & Dimauro, I. (2022). The Preventive Role of Physical Activity in Systemic Sclerosis: A Cross-Sectional Study on the Correlation with Clinical Parameters and Disease Progression. International Journal of Environmental Research and Public Health, 19(16), 10303. https://doi.org/10.3390/ijerph191610303

