Predicting the Intention to Sort Waste at Home in Rural Communities in Lebanon: An Application of the Theory of Planned Behaviour
Abstract
1. Introduction
2. Aims and Objectives of the Study
3. Literature Review and Theoretical Framework
4. Materials and Methods
4.1. Questionnaire
4.2. Sampling and Procedures
4.3. Data Analyses
5. Results
5.1. Sample Characteristics
5.2. Attitudes toward Recycling, Reducing, and Reusin and Reasons for Separating Waste
5.3. TPB Indicators
5.4. TPB Measurement Model
5.5. TPB Structural Model
6. Discussion
7. Conclusions
Supplementary Materials
Author Contributions
Funding
Institutional Review Board Statement
Informed Consent Statement
Data Availability Statement
Acknowledgments
Conflicts of Interest
Appendix A
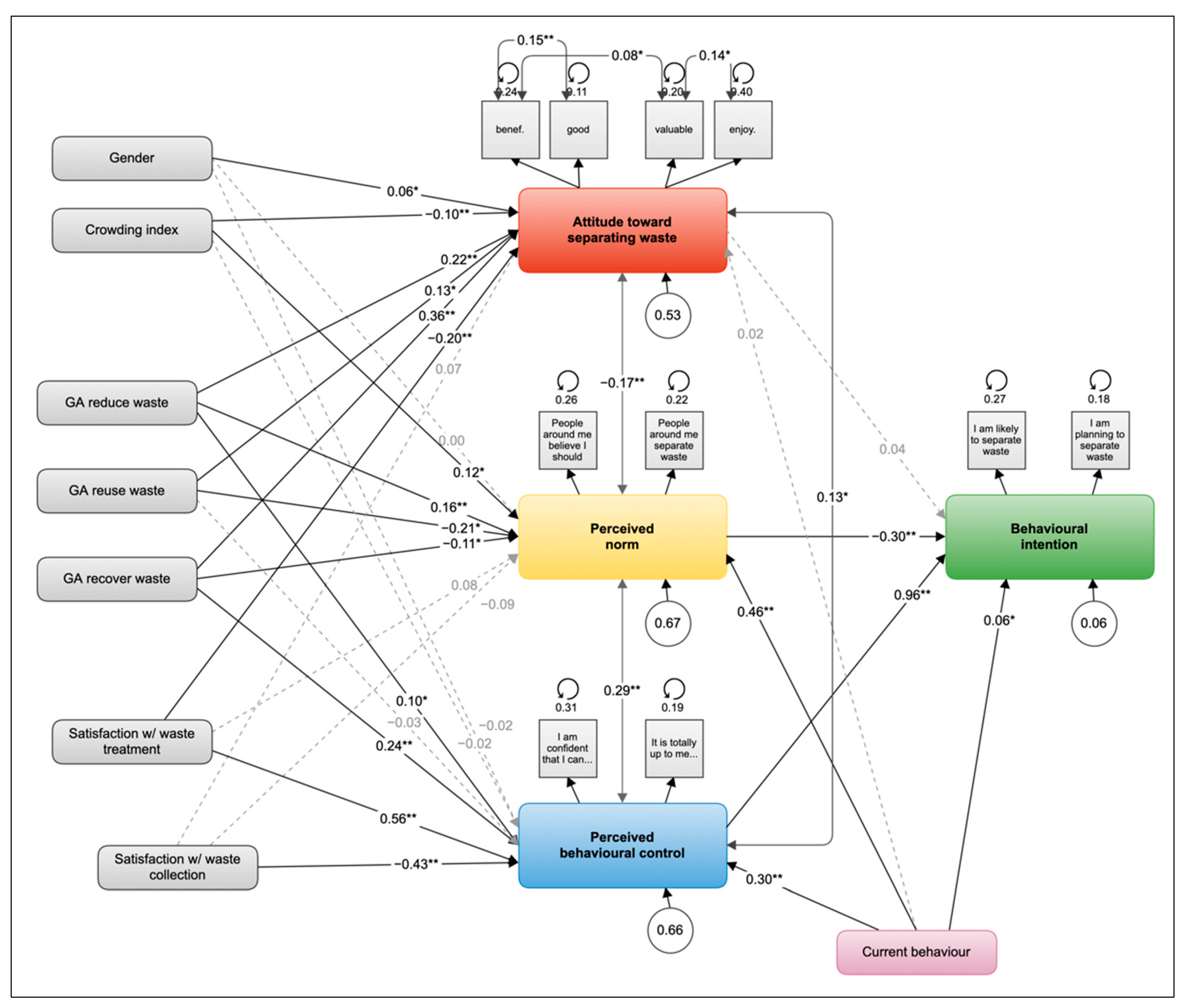
| Outcome | Predictor | B (95% CI) | SE | p | β |
|---|---|---|---|---|---|
| Attitude toward separating waste (ATT) | Gender | 0.143 (0.001, 0.284) | 0.072 | 0.048 | 0.06 |
| Crowd. index | −0.210 (−0.312, −0.108) | 0.052 | <0.001 | −0.10 | |
| Current behaviour | 0.041 (−0.117, 0.198) | 0.080 | 0.611 | 0.02 | |
| GA reduce | 0.198 (0.088, 0.308) | 0.056 | <0.001 | 0.22 | |
| GA reuse | 0.082 (0.007, 0.158) | 0.039 | 0.033 | 0.13 | |
| GA recycle | 0.008 (−0.079, 0.094) | 0.044 | 0.859 | 0.01 | |
| GA recover | 0.250 (0.162, 0.339) | 0.045 | <0.001 | 0.36 | |
| Satisf. w/waste collection | 0.038 (−0.001, 0.076) | 0.020 | 0.054 | 0.07 | |
| Satisf. w/waste treatment | −0.092 (−0.124, −0.060) | 0.016 | <0.001 | −0.20 | |
| Perceived Behavioural Control (PBC) | Gender | −0.052 (−0.277, 0.174) | 0.115 | 0.654 | −0.02 |
| Crowd. index | −0.061 (−0.275, 0.152) | 0.109 | 0.573 | −0.02 | |
| Current behaviour | 1.159 (0.878, 1.440) | 0.143 | <0.001 | 0.30 | |
| GA reduce | 0.134 (0.005, 0.263) | 0.066 | 0.042 | 0.10 | |
| GA reuse | −0.025 (−0.125, 0.076) | 0.051 | 0.630 | −0.03 | |
| GA recycle | −0.027 (−0.147, 0.093) | 0.061 | 0.659 | −0.03 | |
| GA recover | 0.240 (0.127, 0.353) | 0.058 | <0.001 | 0.24 | |
| Satisf. w/waste collection | −0.318 (−0.403, −0.234) | 0.043 | <0.001 | −0.43 | |
| Satisf. w/waste treatment | 0.366 (0.294, 0.438) | 0.037 | <0.001 | 0.56 | |
| Perceived Norm (PN) | Gender | −0.012 (−0.340, 0.317) | 0.168 | 0.945 | 0.00 |
| Crowd. index | 0.495 (0.188, 0.801) | 0.156 | 0.002 | 0.12 | |
| Current behaviour | 2.517 (2.049, 2.984) | 0.238 | <0.001 | 0.46 | |
| GA reduce | 0.288 (0.111, 0.464) | 0.090 | 0.001 | 0.16 | |
| GA reuse | −0.260 (−0.426, −0.094) | 0.085 | 0.002 | −0.21 | |
| GA recycle | −0.175 (−0.366, 0.016) | 0.097 | 0.073 | −0.12 | |
| GA recover | −0.149 (−0.295, −0.003) | 0.074 | 0.045 | −0.11 | |
| Satisf. w/waste collection | −0.097 (−0.214, 0.019) | 0.060 | 0.102 | −0.09 | |
| Satisf. w/waste treatment | 0.072 (−0.028, 0.172) | 0.051 | 0.156 | 0.08 | |
| Behavioural intention | ATT | 0.053 (−0.068, 0.174) | 0.062 | 0.388 | 0.04 |
| PN | −0.227 (−0.289, −0.164) | 0.032 | <0.001 | −0.30 | |
| PBC | 1.017 (0.918, 1.116) | 0.051 | <0.001 | 0.96 | |
| Gender | 0.043 (−0.119, 0.204) | 0.082 | 0.605 | 0.01 | |
| Crowd. index | 0.001 (−0.154, 0.155) | 0.079 | 0.994 | 0.00 | |
| Current behaviour | 0.240 (0.006, 0.475) | 0.120 | 0.045 | 0.06 | |
| GA reduce | 0.016 (−0.09, 0.122) | 0.054 | 0.767 | 0.01 | |
| GA reuse | 0.022 (−0.044, 0.088) | 0.034 | 0.511 | 0.02 | |
| GA recycle | 0.039 (−0.044, 0.121) | 0.042 | 0.357 | 0.04 | |
| GA recover | −0.027 (−0.126, 0.073) | 0.051 | 0.597 | −0.03 | |
| Satisf. w/waste collection | 0.004 (−0.058, 0.066) | 0.032 | 0.898 | 0.01 | |
| Satisf. w/waste treatment | 0.056 (−0.005, 0.118) | 0.031 | 0.072 | 0.08 |
References
- Kaza, S.; Yao, L.C.; Bhada-Tata, P.; Van Woerden, F. What a Waste 2.0: A Global Snapshot of Solid Waste Management to 2050; World Bank: Washington, DC, USA, 2018; ISBN 978-1-4648-1329-0. [Google Scholar]
- Niazi, N.K.; Murtaza, B.; Bibi, I.; Shahid, M.; White, J.C.; Nawaz, M.F.; Bashir, S.; Shakoor, M.B.; Choppala, G.; Murtaza, G.; et al. Chapter 7—Removal and Recovery of Metals by Biosorbents and Biochars Derived from Biowastes. In Environmental Materials and Waste; Prasad, M.N.V., Shih, K., Eds.; Academic Press: Cambridge, MA, USA, 2016; pp. 149–177. ISBN 978-0-12-803837-6. [Google Scholar]
- Ferronato, N.; Torretta, V. Waste Mismanagement in Developing Countries: A Review of Global Issues. Int. J. Environ. Res. Public Health 2019, 16, 1060. [Google Scholar] [CrossRef] [PubMed]
- Lieder, M.; Rashid, A. Towards Circular Economy Implementation: A Comprehensive Review in Context of Manufacturing Industry. J. Clean. Prod. 2016, 115, 36–51. [Google Scholar] [CrossRef]
- Tisserant, A.; Pauliuk, S.; Merciai, S.; Schmidt, J.; Fry, J.; Wood, R.; Tukker, A. Solid Waste and the Circular Economy: A Global Analysis of Waste Treatment and Waste Footprints. J. Ind. Ecol. 2017, 21, 628–640. [Google Scholar] [CrossRef]
- Zacho, K.O.; Mosgaard, M.; Riisgaard, H. Capturing Uncaptured Values—A Danish Case Study on Municipal Preparation for Reuse and Recycling of Waste. Resour. Conserv. Recycl. 2018, 136, 297–305. [Google Scholar] [CrossRef]
- Parchomenko, A.; Nelen, D.; Gillabel, J.; Rechberger, H. Measuring the Circular Economy—A Multiple Correspondence Analysis of 63 Metrics. J. Clean. Prod. 2019, 210, 200–216. [Google Scholar] [CrossRef]
- Bolton, K.; Rousta, K. Chapter 4—Solid Waste Management Toward Zero Landfill: A Swedish Model. In Sustainable Resource Recovery and Zero Waste Approaches; Taherzadeh, M.J., Bolton, K., Wong, J., Pandey, A., Eds.; Elsevier: Amsterdam, The Netherlands, 2019; pp. 53–63. ISBN 978-0-444-64200-4. [Google Scholar]
- Xevgenos, D.; Papadaskalopoulou, C.; Panaretou, V.; Moustakas, K.; Malamis, D. Success Stories for Recycling of MSW at Municipal Level: A Review. Waste Biomass Valorization 2015, 6, 657–684. [Google Scholar] [CrossRef]
- Avfall Sverige. Swedish Waste Management 2017; Avfall Sverige: Malmo, Sweden, 2017. [Google Scholar]
- Troschinetz, A.M.; Mihelcic, J.R. Sustainable Recycling of Municipal Solid Waste in Developing Countries. Waste Manag. 2009, 29, 915–923. [Google Scholar] [CrossRef] [PubMed]
- Gundupalli, S.P.; Hait, S.; Thakur, A. A Review on Automated Sorting of Source-Separated Municipal Solid Waste for Recycling. Waste Manag. 2017, 60, 56–74. [Google Scholar] [CrossRef]
- Rousta, K.; Zisen, L.; Hellwig, C. Household Waste Sorting Participation in Developing Countries—A Meta-Analysis. Recycling 2020, 5, 6. [Google Scholar] [CrossRef]
- Velis, C.A.; Wilson, D.C.; Rocca, O.; Smith, S.R.; Mavropoulos, A.; Cheeseman, C.R. An Analytical Framework and Tool (‘InteRa’) for Integrating the Informal Recycling Sector in Waste and Resource Management Systems in Developing Countries. Waste Manag. Res. 2012, 30, 43–66. [Google Scholar] [CrossRef]
- Bari, Q.H.; Hassan, K.M.; Haque, R. Scenario of Solid Waste Reuse in Khulna City of Bangladesh. Waste Manag. 2012, 32, 2526–2534. [Google Scholar] [CrossRef] [PubMed]
- Otoo, M.; Drechsel, P. (Eds.) Resource Recovery from Waste: Business Models for Energy, Nutrient and Water Reuse in Low- and Middle-Income Countries, 1st ed.; Routledge: New York, NY, USA, 2018; ISBN 978-1-138-01655-2. [Google Scholar]
- Sandhu, K.; Burton, P.; Dedekorkut-Howes, A. Between Hype and Veracity; Privatization of Municipal Solid Waste Management and Its Impacts on the Informal Waste Sector. Waste Manag. 2017, 59, 545–556. [Google Scholar] [CrossRef] [PubMed]
- Massoud, M.A.; Mokbel, M.; Alawieh, S. Reframing Environmental Problems: Lessons from the Solid Waste Crisis in Lebanon. J. Mater. Cycles Waste Manag. 2019, 21, 1311–1320. [Google Scholar] [CrossRef]
- El-Fadel, M.; Maalouf, A. Challenges of Waste Management in a Developing Context: Lessons from Lebanon. In Sustainable Waste Management Challenges in Developing Countries; IGI Global: Hershey, PA, USA, 2019; p. 360. ISBN 978-1-79980-200-6. [Google Scholar]
- Halwani, J.; Halwani, B.; Amine, H.; Kabbara, M.B. Waste Management in Lebanon—Tripoli Case Study. In Waste Management in MENA Regions; Negm, A.M., Shareef, N., Eds.; Springer Water; Springer International Publishing: Cham, Switzerland; Berlin, Germany, 2020; pp. 223–239. ISBN 978-3-030-18350-9. [Google Scholar]
- Massoud, M.A.; Mokbel, M. Determinants of Waste Characterization in Lebanon and Material Recovery Potential. J. Mater. Cycles Waste Manag. 2022. [Google Scholar] [CrossRef]
- Abbas, I.I.; Chaaban, J.K.; Al-Rabaa, A.-R.; Shaar, A.A. Solid Waste Management in Lebanon: Challenges and Recommendations. J. Environ. Waste Manag. 2017, 4, 53–63. [Google Scholar]
- SWEEP-Net. Country Report on the Solid Waste Management in Lebanon. The Regional Solid Waste Exchange of Information and Expertise Network in Mashreq and Maghreb Countries; Deutsche Gesellschaft für Internationale Zusammenarbeit (GIZ): Bonn, Germany, 2014. [Google Scholar]
- El Harakeh, A.; Madi, F.; Bardus, M. Development of Strategies to Promote Solid Waste Management in Bourj Hammoud, Lebanon. In Social Marketing: Rebels with a Cause; Hastings, G., Domegan, C., Eds.; Routledge: London, UK, 2017; pp. 390–405. ISBN 978-1-315-64859-0. [Google Scholar]
- Massoud, M.; Lameh, G.; Bardus, M.; Alameddine, I. Determinants of Waste Management Practices and Willingness to Pay for Improving Waste Services in a Low-Middle Income Country. Environ. Manag. 2021, 68, 198–209. [Google Scholar] [CrossRef]
- Al Ahad, M.A.; Chalak, A.; Fares, S.; Mardigian, P.; Habib, R.R. Decentralization of Solid Waste Management Services in Rural Lebanon: Barriers and Opportunities. Waste Manag. Res. 2020, 38, 639–648. [Google Scholar] [CrossRef]
- Paes, L.A.B.; Bezerra, B.S.; Deus, R.M.; Jugend, D.; Battistelle, R.A.G. Organic Solid Waste Management in a Circular Economy Perspective—A Systematic Review and SWOT Analysis. J. Clean. Prod. 2019, 239, 118086. [Google Scholar] [CrossRef]
- Rashid, A.; Aleik, K.; Alloush, Z.; Awada, N.; Baraki, M.; Bardus, M.; Chaar, R.; Chehade, B.; Fakih, B.; Foddis, L.M.; et al. RES-Q an Ongoing Project on Municipal Solid Waste Management Program for the Protection of the Saniq River Basin in Southern Lebanon. In Computational Science and Its Applications—ICCSA 2021; Gervasi, O., Murgante, B., Misra, S., Garau, C., Blečić, I., Taniar, D., Apduhan, B.O., Rocha, A.M.A.C., Tarantino, E., Torre, C.M., Eds.; Springer International Publishing: Cham, Switzerland; Berlin, Germany, 2021; pp. 536–550. [Google Scholar]
- McKenzie-Mohr, D. New Ways to Promote Proenvironmental Behavior: Promoting Sustainable Behavior: An Introduction to Community-Based Social Marketing. J. Soc. Issues 2000, 56, 543–554. [Google Scholar] [CrossRef]
- McKenzie-Mohr, D. Fostering Sustainable Behavior: An Introduction to Community-Based Social Marketing, 3rd ed.; New Society Publishers: Gabriola Island, BC, Canada, 2011; ISBN 978-0-86571-642-1. [Google Scholar]
- Concari, A.; Kok, G.; Martens, P. A Systematic Literature Review of Concepts and Factors Related to Pro-Environmental Consumer Behaviour in Relation to Waste Management through an Interdisciplinary Approach. Sustainability 2020, 12, 4452. [Google Scholar] [CrossRef]
- Raghu, S.J.; Rodrigues, L.L.R. Behavioral Aspects of Solid Waste Management: A Systematic Review. J. Air Waste Manag. Assoc. 2020, 70, 1268–1302. [Google Scholar] [CrossRef]
- Sewak, A.; Kim, J.; Rundle-Thiele, S.; Deshpande, S. Influencing Household-Level Waste-Sorting and Composting Behaviour: What Works? A Systematic Review (1995–2020) of Waste Management Interventions. Waste Manag. Res. 2021, 39, 892–909. [Google Scholar] [CrossRef] [PubMed]
- Varotto, A.; Spagnolli, A. Psychological Strategies to Promote Household Recycling. A Systematic Review with Meta-Analysis of Validated Field Interventions. J. Environ. Psychol. 2017, 51, 168–188. [Google Scholar] [CrossRef]
- Miafodzyeva, S.; Brandt, N. Recycling Behaviour Among Householders: Synthesizing Determinants Via a Meta-Analysis. Waste Biomass Valorization 2013, 4, 221–235. [Google Scholar] [CrossRef]
- Barker, H.; Shaw, P.J.; Richards, B.; Clegg, Z.; Smith, D. What Nudge Techniques Work for Food Waste Behaviour Change at the Consumer Level? A Systematic Review. Sustainability 2021, 13, 11099. [Google Scholar] [CrossRef]
- Ajzen, I. From Intentions to Actions: A Theory of Planned Behavior. In Action-Control: From Cognition to Behavior; Kuhl, J., Beckman, J., Eds.; Springer: Berlin/Heidelberg, Germany, 1985; pp. 11–39. [Google Scholar]
- Ajzen, I. The Theory of Planned Behavior. Organ. Behav. Hum. Decis. Process. 1991, 50, 179–211. [Google Scholar] [CrossRef]
- Ajzen, I.; Fishbein, M. Understanding Attitudes and Predicting Social Behavior; Prentice Hall: Englewood Cliffs, NY, USA, 1980; ISBN 0-13-936435-8. [Google Scholar]
- Phulwani, P.R.; Kumar, D.; Goyal, P. A Systematic Literature Review and Bibliometric Analysis of Recycling Behavior. J. Glob. Mark. 2020, 33, 354–376. [Google Scholar] [CrossRef]
- Ajzen, I.; Fishbein, M. Predicting and Changing Behavior: The Reasoned Action Approach, 1st ed.; Taylor and Francis: New York, NY, USA, 2010; ISBN 0-8058-5924-1. [Google Scholar]
- Chan, L.; Bishop, B. A Moral Basis for Recycling: Extending the Theory of Planned Behaviour. J. Environ. Psychol. 2013, 36, 96–102. [Google Scholar] [CrossRef]
- De Leeuw, A.; Valois, P.; Ajzen, I.; Schmidt, P. Using the Theory of Planned Behavior to Identify Key Beliefs Underlying Pro-Environmental Behavior in High-School Students: Implications for Educational Interventions. J. Environ. Psychol. 2015, 42, 128–138. [Google Scholar] [CrossRef]
- Greaves, M.; Zibarras, L.D.; Stride, C. Using the Theory of Planned Behavior to Explore Environmental Behavioral Intentions in the Workplace. J. Environ. Psychol. 2013, 34, 109–120. [Google Scholar] [CrossRef]
- Akulume, M.; Kiwanuka, S.N. Health Care Waste Segregation Behavior among Health Workers in Uganda: An Application of the Theory of Planned Behavior. J. Environ. Public Health 2016, 2016, 8132306. [Google Scholar] [CrossRef] [PubMed]
- Apinhapath, C. Community Mapping and Theory of Planned Behavior as Study Tools for Solid Waste Management. J. Waste Manag. 2014, 2014, 7. [Google Scholar] [CrossRef][Green Version]
- Ayob, S.F.; Sheau-Ting, L.; Jalil, R.A.; Chin, H.-C. Key Determinants of Waste Separation Intention: Empirical Application of TPB. Facilities 2017, 35, 696–708. [Google Scholar] [CrossRef]
- Heiari, A.; Kolahi, M.; Behravesh, N.; Ghorbaniyoun, M.; Ehsanmanesh, F.; Hashemalhosaini, N.; Abade, F.Z.G. Youth and Sustainable Waste Management: A SEM Approach and Extended Theory of Planned Behavior. J. Mater. Cycles Waste Manag. 2018, 20, 2041–2053. [Google Scholar] [CrossRef]
- Liao, C.; Zhao, D.; Zhang, S. Psychological and Conditional Factors Influencing Staff’s Takeaway Waste Separation Intention: An Application of the Extended Theory of Planned Behavior. Sustain. Cities Soc. 2018, 41, 186–194. [Google Scholar] [CrossRef]
- Ma, J.; Hipel, K.W.; Hanson, M.L.; Cai, X.; Liu, Y. An Analysis of Influencing Factors on Municipal Solid Waste Source-Separated Collection Behavior in Guilin, China by Using the Theory of Planned Behavior. Sustain. Cities Soc. 2018, 37, 336–343. [Google Scholar] [CrossRef]
- Xu, L.; Ling, M.; Lu, Y.; Shen, M. Understanding Household Waste Separation Behaviour: Testing the Roles of Moral, Past Experience, and Perceived Policy Effectiveness within the Theory of Planned Behaviour. Sustainability 2017, 9, 625. [Google Scholar] [CrossRef]
- Strydom, W.F. Applying the Theory of Planned Behavior to Recycling Behavior in South Africa. Recycling 2018, 3, 43. [Google Scholar] [CrossRef]
- Arı, E.; Yılmaz, V. A Proposed Structural Model for Housewives’ Recycling Behavior: A Case Study from Turkey. Ecol. Econ. 2016, 129, 132–142. [Google Scholar] [CrossRef]
- Botetzagias, I.; Dima, A.-F.; Malesios, C. Extending the Theory of Planned Behavior in the Context of Recycling: The Role of Moral Norms and of Demographic Predictors. Resour. Conserv. Recycl. 2015, 95, 58–67. [Google Scholar] [CrossRef]
- Ioannou, T.; Zampetakis, L.A.; Lasaridi, K. Psychological Determinants of Household Recycling Intention in the Context of the Theory of Planned Behaviour. Fresenius Environ. Bull. 2013, 22, 7. [Google Scholar]
- Arkorful, V.E.; Shuliang, Z.; Lugu, B.K. Investigating Household Waste Separation Behavior: The Salience of an Integrated Norm Activation Model and the Theory of Planned Behavior. J. Environ. Plan. Manag. 2022, 1–27. [Google Scholar] [CrossRef]
- Pathak, K.; Yadav, A.; Sharma, S.; Bhardwaj, R. Young Residents’ Household Waste Recycling Intentions: Extending TPB through Place Attachment. Rajagiri Manag. J. 2022; ahead-of-print. [Google Scholar] [CrossRef]
- Pakpour, A.H.; Zeidi, I.M.; Emamjomeh, M.M.; Asefzadeh, S.; Pearson, H. Household Waste Behaviours among a Community Sample in Iran: An Application of the Theory of Planned Behaviour. Waste Manag. 2014, 34, 980–986. [Google Scholar] [CrossRef] [PubMed]
- Labib, O.A.; Manaf, L.; Sharaai, A.H.; Zaid, S.S.M. Understanding the Effect of Internal and External Factors on Households’ Willingness to Sort Waste in Dammam City, Saudi Arabia. Int. J. Environ. Res. Public Health 2021, 18, 9685. [Google Scholar] [CrossRef] [PubMed]
- Soomro, Y.A.; Hameed, I.; Bhutto, M.Y.; Waris, I.; Baeshen, Y.; Al Batati, B. What Influences Consumers to Recycle Solid Waste? An Application of the Extended Theory of Planned Behavior in the Kingdom of Saudi Arabia. Sustainability 2022, 14, 998. [Google Scholar] [CrossRef]
- Elhoushy, S.; Lanzini, P. Factors Affecting Sustainable Consumer Behavior in the MENA Region: A Systematic Review. J. Int. Consum. Mark. 2021, 33, 256–279. [Google Scholar] [CrossRef]
- Aktas, E.; Sahin, H.; Topaloglu, Z.; Oledinma, A.; Huda, A.K.S.; Irani, Z.; Sharif, A.M.; Wout, T.V.; Kamrava, M. A Consumer Behavioural Approach to Food Waste. J. Enterp. Inf. Manag. 2018, 31, 658–673. [Google Scholar] [CrossRef]
- Ajzen, I. Constructing a TPB Questionnaire: Conceptual and Methodological Considerations. 2006. Available online: https://people.umass.edu/aizen/pdf/tpb.measurement.pdf (accessed on 20 April 2022).
- Francis, J.J.; Eccles, M.P.; Johnston, M.; Walker, A.; Grimshaw, J.; Foy, R.; Kaner, E.F.S.; Smith, L.; Bonetti, D. Constructing Questionnaires Based on the Theory of Planned Behaviour: A Manual for Health Services Researchers; Centre for Health Services Research: Woolloongabba, Australia; University of Newcastle upon Tyne: Newcastle upon Tyne, UK, 2004. [Google Scholar]
- Vlaardingerbroek, B.; Taylor, T.G.N. The Environmental Knowledge and Attitudes of Prospective Teachers in Lebanon: A Comparative Study. Int. Res. Geogr. Environ. Educ. 2007, 16, 120–134. [Google Scholar] [CrossRef]
- Melki, I.; Beydoun, H.; Khogali, M.; Tamim, H.; Yunis, K. Household Crowding Index: A Correlate of Socioeconomic Status and Inter-Pregnancy Spacing in an Urban Setting. J. Epidemiol. Community Health 2004, 58, 476–480. [Google Scholar] [CrossRef]
- Nameghi, E.N.M.; Shadi, M.A. Affective and Cognitive: Consumers Attitude toward Practicing Green (Reducing, Recycling & Reusing). Int. J. Mark. Stud. 2013, 5, 157. [Google Scholar] [CrossRef]
- Hoffmeyer-Zlotnik, J.H.P. New Sampling Designs and the Quality of Data. In Developments in Applied Statistics; Ferligoj, A., Mrvar, A., Eds.; Metodološki zvezki; FDV: Ljubljana, Slovenia, 2003; Volume 19, pp. 205–217. [Google Scholar]
- UN OCHA Lebanon—Settlements (Villages, Towns, Cities). Available online: https://data.humdata.org/dataset/lebanon-settlements-villages-towns-cities (accessed on 20 April 2022).
- Redlands, C.E.S.R.I. ArcGIS Desktop: Release 10. Redlands CA Environ. Syst. Res. Inst. 2011, 437, 438. [Google Scholar]
- Ghazali, S.B. Mobile Data Collection Using KoBo Toolbox. 2021. Available online: https://hdl.handle.net/20.500.12348/5063 (accessed on 20 April 2022).
- JASP Team. JASP, Version 0.10.0, Computer Software; JASP Team: Amsterdam, The Netherlands, 2018. [Google Scholar]
- Tavakol, M.; Dennick, R. Making Sense of Cronbach’s Alpha. Int. J. Med. Educ. 2011, 2, 53–55. [Google Scholar] [CrossRef] [PubMed]
- DeVellis, R.F. Scale Development: Theory and Applications, 4th ed.; SAGE Publications, Inc.: Los Angeles, CA, USA, 2016; ISBN 978-1-5063-4156-9. [Google Scholar]
- Brown, T.A. Confirmatory Factor Analysis for Applied Research, 1st ed.; The Guilford Press: New York, NY, USA; London, UK, 2006; ISBN 1-59385-274-6. [Google Scholar]
- Hu, L.; Bentler, P.M. Cutoff Criteria for Fit Indexes in Covariance Structure Analysis: Conventional Criteria versus New Alternatives. Struct. Equ. Model. Multidiscip. J. 1999, 6, 1–55. [Google Scholar] [CrossRef]
- Arli, D.; Badejo, A.; Carlini, J.; France, C.; Jebarajakirthy, C.; Knox, K.; Pentecost, R.; Perkins, H.; Thaichon, P.; Sarker, T.; et al. Predicting Intention to Recycle on the Basis of the Theory of Planned Behaviour. Int. J. Nonprofit Volunt. Sect. Mark. 2020, 25, e1653. [Google Scholar] [CrossRef]
- Allison, A.L.; Lorencatto, F.; Michie, S.; Miodownik, M. Barriers and Enablers to Food Waste Recycling: A Mixed Methods Study amongst UK Citizens. Int. J. Environ. Res. Public. Health 2022, 19, 2729. [Google Scholar] [CrossRef] [PubMed]
- Haldeman, T.; Turner, J.W. Implementing a Community-Based Social Marketing Program to Increase Recycling. Soc. Mark. Q. 2009, 15, 114–127. [Google Scholar] [CrossRef]
- Bardus, M.; Domegan, C.; Suggs, L.S.; Mikkelsen, B.E. Engaging Students and Communities through Service Learning and Community-Academia Partnerships: Lessons from Social Marketing Education. In Evaluating the Gaps and Intersections between Marketing Education and the Marketing Profession; Pinheiro, M., Estima, A., Marques, S., Eds.; IGI Global: Hershey, PA, USA, 2019; pp. 84–116. [Google Scholar]



| Background Factors | Region 1 (n = 443) | Region 2 (n = 268) | Region 3 (n = 56) | Total (n = 767) | p-Value a |
|---|---|---|---|---|---|
| Age, M (SD) {range} | 45.9 (14.6) {18–85} | 45.7 (14.6) {18–95} | 49.3 (14.6) {20–80} | 46.1 (14.6) {18–95} | 0.202 |
| Gender, n (%) | 0.200 | ||||
| Female | 252 (56.9) | 166 (61.9) | 31 (55.4) | 449 (58.5) | |
| Male | 191 (43.1) | 102 (38.1) | 25 (44.6) | 318 (41.5) | |
| Education, n (%) | <0.001 ** | ||||
| No education | 38 (8.7) | 12 (4.5) | 4 (6.7) | 54 (7.0) | |
| Elementary | 68 (15.5) | 27 (10.1) | 6 (10.0) | 10 (13.1) | |
| Middle | 91 (20.8) | 47 (17.5) | 13 (21.7) | 151 (19.7) | |
| Secondary | 105 (24.0) | 52 (19.4) | 14 (23.3) | 171 (22.3) | |
| Vocational | 46 (10.5) | 25 (9.3) | 3 (5.0) | 74 (9.7) | |
| University | 90 (20.5) | 105 (39.2) | 20 (33.3) | 216 (28.1) | |
| Marital status, n (%) | 0.065 | ||||
| Single | 50 (11.4) | 29 (10.9) | 8 (13.6) | 87 (11.4) | |
| Engaged/in a relationship | 18 (4.1) | 24 (9.1) | 1 (1.7) | 43 (5.6) | |
| Married | 325 (74.0) | 180 (67.9) | 45 (76.3) | 550 (72.1) | |
| Divorced/Separated | 17 (3.9) | 8 (3.0) | 2 (3.4) | 27 (3.5) | |
| Widowed | 29 (6.6) | 24 (9.1) | 3 (5.1) | 56 (7.3) | |
| Having children, n (%) | 206 (47.0) | 115 (42.9) | 29 (48.3) | 350 (45.7) | 0.517 |
| Crowding index, M (SD) {range} | 1.0 (0.4) {0.0–2.7} | 0.9 (0.6) {0.0–8.0} | 1.2 (1.1) {0.0–8.0} | 1.0 (0.6) {0.0–8.0} | 0.007 ** |
| Overcrowding, n (%) | <0.001 ** | ||||
| Acceptable crowding < 1 ppl/room | 204 (46.5) | 174 (64.7) | 30 (50.0) | 408 (53.1) | |
| Medium crowding (1–2 ppl/room) | 230 (52.4) | 90 (33.5) | 25 (41.7) | 345 (44.9) | |
| Overcrowding > 2 ppl/room | 5 (1.1) | 5 (1.9) | 5 (8.3) | 15 (2.0) | |
| General attitude toward waste, M (SD) {range} | |||||
| Reducing | 8.7 (1.4) {3–10} | 9.2 (1.1) {4–10} | 9.2 (1.1) {5–10} | 8.9 (1.3) {3–10} | <0.001 ** |
| Reusing | 8.0 (2.1) {1–10} | 8.8 (1.4) {3–10} | 8.7 (1.6) {4–10} | 8.3 (1.9) {1–10} | <0.001 ** |
| Recycling | 8.3 (1.8) {1–10} | 9.0 (1.4) {3–10} | 9.0 (1.5) {4–10} | 8.6 (1.7) {1–10} | <0.001 ** |
| Recovering | 8.4 (1.8) {2–10} | 8.9 (1.5) {2–10} | 9.1 (1.4) {4–10} | 8.6 (1.7) {1–10} | <0.001 ** |
| Satisfaction with current SWM system, M (SD) {range} | |||||
| Collection | 6.1 (2.2) {1–10} | 7.0 (2.2) {1–10} | 5.0 (2.6) {1–9} | 6.3 (2.3) {1–10} | <0.001 ** |
| Waste treatment | 4.7 (2.5) {1–10} | 5.8 (2.7) {1–10} | 4.6 (2.7) {1–9} | 5.1 (2.6) {1–10} | <0.001 ** |
| Behaviour: Do you separate waste?, n (%) | <0.001 ** | ||||
| Yes | 96 (22.1) | 94 (35.2) | 6 (10.0) | 196 (25.8) | |
| No | 338 (77.0) | 173 (64.6) | 54 (90.0) | 565 (73.7) | |
| TPB constructs, M (SD) {range} | |||||
| Attitude | 8.5 (1.5) {4.33–10} | 8.8 (1.3) {5–10} | 8.9 (1.2) {5–10} | 8.7 (1.4) {4.3–10} | 0.003 * |
| Perceived social norm | 4.7 (2.4) {1–10} | 5.3 (2.7) {1–10} | 4.2 (2.9) {1–9.5} | 4.9 (2.9) {1–10} | 0.001 * |
| Perceived behavioural control | 6.6 (2.1) {1–10} | 6.8 (1.7) {1–10} | 6.7 (1.7) {1–10} | 6.7 (1.9) {1–10} | 0.379 |
| Behavioural intention | 7.0 (2.1) {1–10} | 7.4 (1.7) {1.5–10} | 7.5 (1.6) {2–10} | 7.2 (1.9) {1–10} | 0.020 * |
| TPB Constructs | Cronbach’s Alpha (95% CI) | Mean (SD) | Factor Loadings | Residual Variance |
|---|---|---|---|---|
| Attitude toward waste segregation (Separating waste is…) | 0.939 (0.920, 0.937) | 8.642 (1.395) | ||
| … beneficial (instrumental) | 8.867 (1.382) | 0.868 | 0.247 | |
| … good (instrumental.) | 8.780 (1.464) | 0.905 | 0.181 | |
| … valuable (instrumental) | 8.654 (1.498) | 0.934 | 0.128 | |
| … enjoyable (experiential) | 8.266 (1.771) | 0.794 | 0.37 | |
| Perceived norm (Most people around me…) | 0.862 (0.841, 0.880) | 4.866 (2.565) | ||
| … believe I should separate waste (injunctive norm) | 5.113 (2.794) | 0.777 | 0.396 | |
| … separate waste (descriptive norm) | 4.618 (2.676) | 0.976 | 0.048 | |
| Perceived behavioural control | 0.858 (0.836, 0.877) | 6.689 (1.926) | ||
| I am confident that I can separate waste (self-efficacy) | 6.518 (2.052) | 0.832 | 0.309 | |
| It is totally up to me whether I can separate waste (controllability) | 6.860 (2.064) | 0.903 | 0.184 | |
| Behavioural intention (In the coming month…) | 0.872 (0.853, 0.889) | 7.162 (1.938) | ||
| … how likely are you to separate waste? (expectation) | 6.978 (1.998) | 0.91 | 0.172 | |
| … I am planning to separate waste (willingness) | 7.346 (2.115) | 0.852 | 0.275 |
Publisher’s Note: MDPI stays neutral with regard to jurisdictional claims in published maps and institutional affiliations. |
© 2022 by the authors. Licensee MDPI, Basel, Switzerland. This article is an open access article distributed under the terms and conditions of the Creative Commons Attribution (CC BY) license (https://creativecommons.org/licenses/by/4.0/).
Share and Cite
Bardus, M.; Massoud, M.A. Predicting the Intention to Sort Waste at Home in Rural Communities in Lebanon: An Application of the Theory of Planned Behaviour. Int. J. Environ. Res. Public Health 2022, 19, 9383. https://doi.org/10.3390/ijerph19159383
Bardus M, Massoud MA. Predicting the Intention to Sort Waste at Home in Rural Communities in Lebanon: An Application of the Theory of Planned Behaviour. International Journal of Environmental Research and Public Health. 2022; 19(15):9383. https://doi.org/10.3390/ijerph19159383
Chicago/Turabian StyleBardus, Marco, and May A. Massoud. 2022. "Predicting the Intention to Sort Waste at Home in Rural Communities in Lebanon: An Application of the Theory of Planned Behaviour" International Journal of Environmental Research and Public Health 19, no. 15: 9383. https://doi.org/10.3390/ijerph19159383
APA StyleBardus, M., & Massoud, M. A. (2022). Predicting the Intention to Sort Waste at Home in Rural Communities in Lebanon: An Application of the Theory of Planned Behaviour. International Journal of Environmental Research and Public Health, 19(15), 9383. https://doi.org/10.3390/ijerph19159383

