Next Article in Journal
Examining Risk Factors in the Cannabis–Suicide Link: Considering Trauma and Impulsivity among University Students
Next Article in Special Issue
Analysis of the Green Development Effects of High-Speed Railways Based on Eco-Efficiency: Evidence from Multisource Remote Sensing and Statistical Data of Urban Agglomerations in the Middle Reaches of the Yangtze River, China
Previous Article in Journal
Evaluation of the Influence of Road Geometry on Overtaking Cyclists on Two-Lane Rural Roads
Previous Article in Special Issue
Exploring the Regional Coordination Relationship between Water Utilization and Urbanization Based on Decoupling Analysis: A Case Study of the Beijing–Tianjin–Hebei Region
 
 
Font Type:
Arial Georgia Verdana
Font Size:
Aa Aa Aa
Line Spacing:
Column Width:
Background:
Article

Green Development Performance Evaluation Based on Dual Perspectives of Level and Efficiency: A Case Study of the Yangtze River Economic Belt, China

1
School of Business, Hubei University, Wuhan 430062, China
2
Center for Tourism Development and Management Studies of Hubei, Wuhan 430062, China
3
School of Tourism, Hubei University, Wuhan 430062, China
4
College of Business Administration, Zhongnan University of Economics and Law, Wuhan 430073, China
*
Author to whom correspondence should be addressed.
Int. J. Environ. Res. Public Health 2022, 19(15), 9306; https://doi.org/10.3390/ijerph19159306
Submission received: 9 June 2022 / Revised: 22 July 2022 / Accepted: 27 July 2022 / Published: 29 July 2022

Abstract

:
In the context of continuing to promote the construction of an ecological civilization, it is of great significance to explore green development performance. However, most of the literature is based on a single perspective of level or efficiency, lacking a comprehensive examination of both. It is not scientific to explore how to promote green development only from a single perspective, which may be a new advancement by breaking the conventional thinking focusing only on level or efficiency. On this basis, we first established evaluation index systems of green development performance based on a theoretical framework. Furthermore, green development performance was measured with the entropy weight technique for order preference by similarity to ideal solution (TOPSIS) and super-EBM models, and finally, we analyzed the spatial and temporal evolution patterns of green development performance using the ESDA method and examined its influencing factors with a geographic detector (GD) and econometric models. The main results were as follows: (1) The trend of the green development level in the Yangtze River Economic Belt from 2004 to 2017 had an inverted “N” shape, while the overall average green development efficiency continuously increased. (2) In terms of spatial and temporal patterns, both the green development level and green development efficiency showed “high in the east and low in the west” spatial divergence characteristics. In terms of the spatial and temporal evolution pattern of the green development level, the L-L clusters were mainly distributed in the western region. However, for green development efficiency, the L-L clusters were mostly distributed around the H-H clusters. (3) The results of the influencing factor analysis indicated that industrial structure and people’s welfare are still important factors of the green development level. The improvement of green development efficiency was mainly driven by economic development, and the inhibiting effect of energy consumption is significant. In addition, the effect of opening up has not yet changed from a “pollution paradise” to a “pollution halo”.

1. Introduction

Production elements are increasingly accumulated as a result of economic reform and infrastructure improvements, and China’s economy has achieved fast growth and transformed the pattern [1]. However, the resulting resource and environmental limits have worsened, and the contradiction between industrial society and the natural environment has become a major stumbling block to long-term economic and social progress [2]. Since the first environmental conference held in Stockholm in 1972, China has been paying more attention to environmental issues. Sustainable development, green development, energy conservation, and emission reduction have been incorporated into strategic systems as major policy objectives. As a result, the traditional crude development model with high energy consumption and low efficiency is gradually transformed into an intensive and efficient green development model, which means that relevant initiatives led by the green development concept will become an effective way to boost China’s sustainable economic and social development. However, according to the Global Environmental Performance Index (EPI) 2020 Report [3], China’s EPI score is only 37.3, ranking 120th out of 180 countries and regions, which indicates that China has achieved greater success in green transformation, but it is still inadequate compared to other countries. Therefore, how to decouple regional economic development from environmental pollution and promote the synergistic development of the economy, society, and eco-environment are still important issues [4]. As an important strategic region in China [5,6], the Yangtze River Economic Belt has become one of the leading demonstration areas for the green transformation of China’s economic development due to its resource endowment and high industrial agglomeration. In the context of China’s comprehensive promotion of green development, taking the Yangtze River Economic Belt as the research area to explore the temporal and spatial evolution characteristics and influencing factors of its green development performance is of great practical significance for China to further promote green development. Specifically, we mainly focus on the following questions: (1) How effective is the Yangtze River Economic Belt in promoting green development? (2) What are the temporal and spatial evolution characteristics of green development performance? (3) What factors drive or restrict green development?
To answer the above questions, based on data availability and established studies [7,8,9], we took 107 prefecture-level cities in the Yangtze River Economic Belt as research objects, systematically composed the theoretical framework of green development; constructed green development performance evaluation index systems based on two aspects, namely level and efficiency; and measured the green development performance from 2004 to 2017 using entropy weight TOPSIS and the super-efficiency EBM model. The spatial and temporal evolution characteristics of urban green development performance were analyzed with ESDA methods, and the mechanism of the influencing factors was explored with GD and econometric models. We explored the law of the spatial and temporal evolution of green development performance, clarified the mechanism, and provide a reference basis for the coordinated development of the three subsystems of economy, society, and ecological environment in the Yangtze River Economic Belt. The potential contributions of this study are as follows: (1) in terms of research perspective, the spatial and temporal evolutionary characteristics of green development performance in the Yangtze River Economic Belt were analyzed in two dimensions, namely level and efficiency, and the similarities and differences were discussed; (2) we further expanded the literature in the field of green development research at the prefecture-level city scale by taking cities as the basic unit; and (3) the mechanism of the influencing factors on green development performance was initially explored based on geographic detector (GD) and econometric models.
The structure of this paper is as follows: Section 2 provides the literature review. Section 3 constructs the evaluation index system for the green development level. Section 4 describes the materials and methods. Section 5 analyzes the empirical results. Section 6 provides the conclusion and discussion.

2. Literature Review

Green development, as an important yardstick to measure the coordinated development of economic, social, and ecological environment systems, has long attracted the attention of the government, and much research has been conducted by academics. The literature on topics related to green development performance mainly focuses on the construction of index systems, measurements, and influencing factors.
The evaluation index system is mainly divided into two categories: the green development level evaluation index system and the green development efficiency evaluation index system. Specifically, there are differences among similar index systems due to differences in research perspectives, research units, and research scales. (1) Green development level: International institutions and researchers have constructed corresponding indicator systems according to the different scales of the research objects, mainly focusing on economic, societal, and environmental aspects [7,8,10,11,12,13,14,15]. (2) Green development efficiency: Based on the input-output model, scholars have constructed green development efficiency evaluation index systems, including economic input, capital input, resource input, desirable output, and undesired output [16,17,18,19,20,21].
In terms of the measurement of green development performance, the green development level is mostly measured by entropy weight, entropy weight TOPSIS, coefficient of variation, and principal component analysis [16,17,22,23], while the measurement methods of green development efficiency mainly include the single-indicator method, indicator system method, stochastic frontier analysis method, and data envelopment analysis method [24,25,26,27,28].
Regarding the exploration of the influencing factors of green development, researchers often use the obstacle degree model, GD, Tobit regression, bootstrap truncation regression, spatial autoregression, and other methods to explore economic development, industrial structure, technological innovation, and urbanization at the national, provincial, or enterprise scale [29,30,31,32,33,34,35,36].
Summarizing the existing studies, it can be found that (1) the research content mainly focuses on one of the aspects of green development level or green development efficiency, which makes it difficult to reflect the real situation of green development in a comprehensive way; (2) in terms of evaluation index system construction, there is still space for expansion. For example, the literature on the evaluation index system of green development level lacks the consideration of people’s welfare. (3) In terms of research scales, most of the previous studies are based on national or provincial scales, and there is still space to expand the research on the fine-grained examination of urban scale.

3. Evaluation Index System for Green Development Performance

Green development is a complex system involving economic, social, resource, and environmental factors, and its theoretical premise is the symbiosis of economic, social, and ecological environment systems. Its core connotation is to enhance economic vitality, promote social welfare and resource wealth as the goal, and promote the decoupling of economic and social development and resource and environmental consumption [23,37,38].
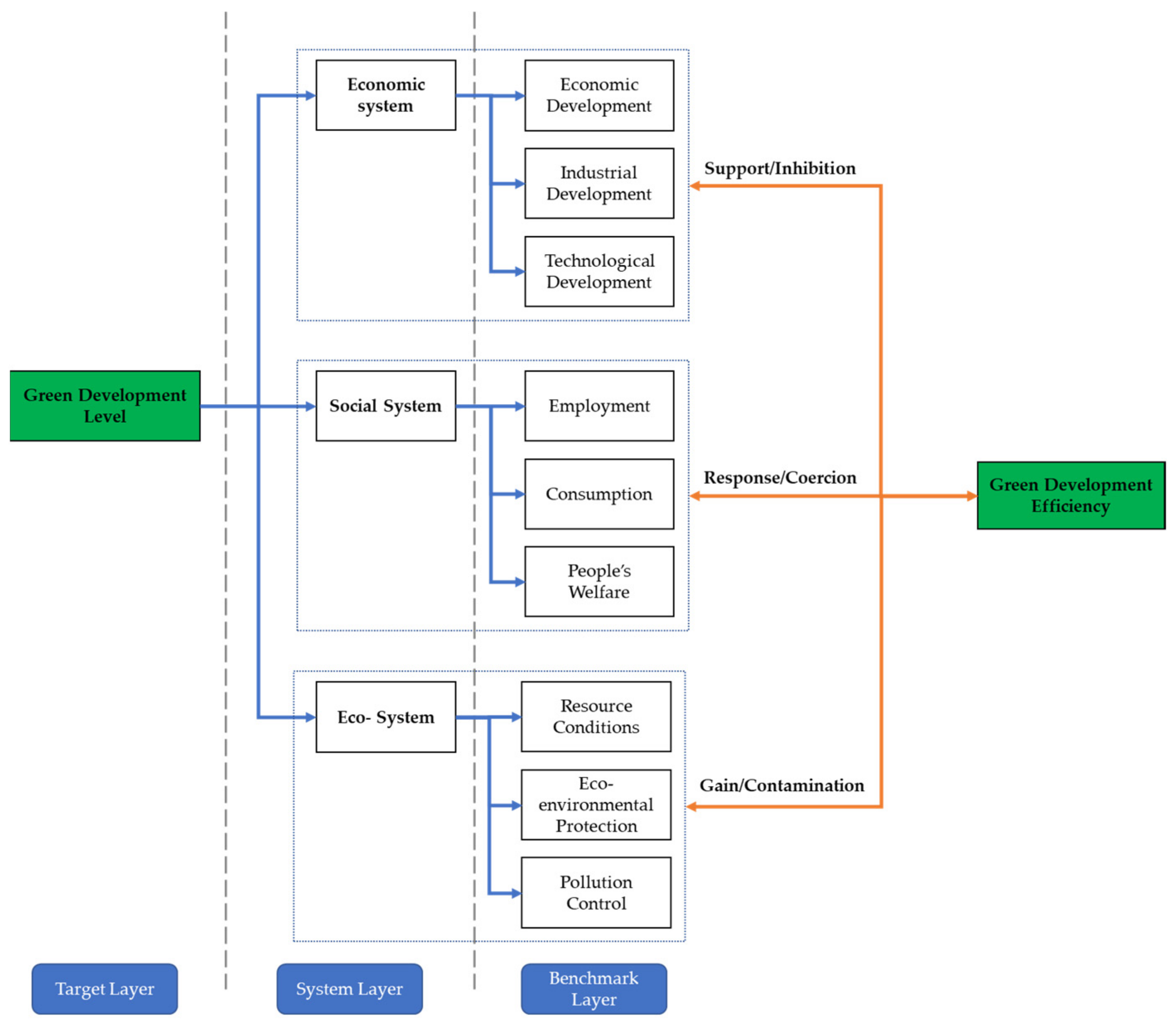
Currently, the concept of green development is rather vaguely defined and mostly focuses on a certain system of economy, society, or ecological environment, such as green economy, green production, and green innovation. We attempted to combine previous studies to sort out and define the theoretical framework of the green development level by integrating the three systems of economy, society, and ecological environment (Figure 1) [39,40,41]. The theoretical framework was formed by the compound of the target layer, system layer, and benchmark layer. (1) The economic subsystem consists of economic development, industrial development, and technological development, which supports green development. (2) The social subsystem contains employment, consumption, and people’s welfare. In the context of green development, more emphasis should be placed on social welfare and people’s welfare. (3) The interactive coupling of resource conditions, ecological environmental protection, and pollution control in the ecosystem subsystem forms the basic guarantee of green development. In summary, the system layer was formed by the integrated action of all elements in the benchmark layer, and furthermore, the coupling and symbiosis of all subsystems in the system layer finally form the target layer. Therefore, green development is a sustainable development concept that integrates the three subsystems of economy, society, and ecology and is based on benchmarks such as development capacity, social welfare, and ecological resources.
Furthermore, the internal mechanism of green development efficiency, which consists of economic, social, and ecological systems, was analyzed. The economic system is the basis of green development efficiency improvement; yet, it may also cause a constraining effect due to the crude economic growth model. The social system embodies the basic goal of green development at the social level, while it may also become a constraint on development. The eco-environmental system is the resource base for green development efficiency enhancement, which can play a role in improving efficiency but may also produce self-consumption in the process of efficiency enhancement.
Based on the above conceptual connotation and theoretical basis, we followed the three principles of systematicity, scientific analysis, and data availability and constructed evaluation index systems of green development performance, aiming to quantitatively assess it.

3.1. Evaluation Index System for Green Development Level

The green development level integrates the sustainability of the three subsystems of economy, society, and ecological environment. Based on the above analysis and existing studies [7,8,9,23,37,38,39,40,41,42,43], we constructed an evaluation index system of the green development level of cities in the Yangtze River Economic Belt based on data availability, with the green development level as the target layer and growth quality, industrial development, resource utilization, environmental carrying capacity, environmental governance, and green life as the guideline layer, as shown in Table 1.
Growth quality, as a continuous booster to maintain the green development of the Yangtze River Economic Belt, is an important economic foundation for development [37,38,39]. As a globally influential riverine economic zone, the Yangtze River Economic Belt has a high economic density, and the economic development level plays a pivotal role in green development.
Industry development is the economic support to ensure the green development of the Yangtze River Economic Belt [37,40]. As the foundation of the economy, industry development with a green tone is one of the dimensions used to measure the level of green development in the Yangtze River Economic Belt.
Resource utilization, as one of the core elements of the green development of the Yangtze River Economic Belt, is an effective way to promote green development [38,39].
Environmental carrying capacity is one of the basic elements of green development [23,38,41]. In the context of rapid urbanization and increasing resource consumption intensity, environmental carrying capacity plays a crucial role in measuring the effectiveness of green development as a boundary that marks the scope of subsequent development efforts.
Environmental governance, as one of the core elements of the green development of the Yangtze River Economic Belt, is an important tool to guarantee green development [7,40,42].
Green life, as the embodiment of green development at the living level, is one way to materialize the effectiveness of green development in the Yangtze River Economic Belt [8,23]. The quality of green life is a symptom of the strength of people’s pursuit of a better life.

3.2. Evaluation Index System for Green Development Efficiency

Green development efficiency integrally reflects the coordinated development among the three systems of economy, society, and ecological environment, which not only considers the allocation efficiency of input and output factors in the process of economic and social development but also considers the pollution of the ecological environment. Based on the above green development system theory, input-output model, and the established research [4,7,44,45]; the index system of labor, fixed assets, energy consumption, water supply, and land use as input indicators; economic output, ecological environment, and social output as desired outputs; and wastewater emission, smoke and dust emission, exhaust gas emission, and air pollution as nonconsensual outputs are used to measure green development efficiency. Table 2 presents the evaluation index system for green development efficiency.

4. Materials and Methods

4.1. Study Area: Yangtze River Economic Belt

According to the official document “Guidance of the State Council on Promoting the Development of Yangtze River Economic Belt by Relying on the Golden Waterway” (http://www.gov.cn/zhengce/content/2014-09/25/content_9092.htm, accessed on 8 June 2022), the Yangtze River Economic Belt covers 11 provinces and cities, including Shanghai, Jiangsu, Zhejiang, Anhui, Jiangxi, Hubei, Hunan, Chongqing, Sichuan, Yunnan, and Guizhou, covering an area of approximately 2.05 million square km and spanning three regions in eastern, central, and western China. Among them, Shanghai, Jiangsu, and Zhejiang belong to the eastern region; Anhui, Jiangxi, Hubei, and Hunan belong to the central region; and Chongqing, Sichuan, Yunnan, and Guizhou belong to the western region [46].
The geographical location of the study area is shown in Figure 2.

4.2. Methods

4.2.1. Entropy Weight TOPSIS

The entropy weight TOPSIS method is a combination of the entropy weight and TOPSIS. The entropy weight was used to assign the weights of evaluation indicators, which was based on the degree of variability of the evaluation indicators, thus avoiding the influence of bias caused by human factors [5]. The order preference by similarity to ideal solution (TOPSIS) method, also known as the distance method of superiority and inferiority solution, is a multi-attribute decision-making method. The traditional TOPSIS method has the same weight for each evaluation index, which cannot reflect the difference in importance between different indices and has certain defects and limitations in application [6]. The improved entropy weight TOPSIS method can objectively reflect the relative importance of each evaluation index and is a comprehensive evaluation method with scientific analysis, validity, and accuracy [8]. Due to space limitations, the calculation steps were referred to in Li et al. [47].

4.2.2. Super-EBM Model

The following three main methods for measuring green development efficiency are popular: data envelopment analysis (DEA), Solow residual method, and stochastic frontier analysis [28]. Among them, DEA is simple and easy to implement and is also used by most researchers. More importantly, the nonparametric directional distance function in DEA can consider both desirable and undesirable outputs [48]. Based on the theory proposed by Tone and Tsutsui, green development efficiency was measured based on the super-efficiency EBM (Epsilon-based measure) model built on the traditional DEA model [49], which is as follows:
r * = m i n θ ε i = 1 m w i s i x i 0 φ + ε + r = 1 s w r + s r + y r 0 + p = 1 q w p u s p u u p 0
s . t . j = 1 n x i j λ j + s i = θ x i 0 j = 1 n y r j λ j s r + = ϕ y r 0 j = 1 n u p j λ j + s p = ϕ u p 0
where r * is the optimal efficiency value satisfying 0 r * 1 . x i 0 is the input of D M U 0 , y r 0 is the desired output, and u p 0 is the undesired output. s i denotes the input slack of D M U 0 , and s r + and s p are the desired and undesired output slack, respectively. w i , w r + , and w p u denote the importance of each input, desired output, and undesired output, respectively. θ is the efficiency value in the radial condition. ε is the core parameter for the importance of the nonradial part, which satisfies 0 ε 1 .

4.2.3. Exploratory Spatial Data Analysis (ESDA)

Exploratory spatial data analysis refers to a collection of spatial data analysis methods and techniques that reveal spatial clustering, spatial anomalies, and spatial interactions among research objects through the visualization of spatial distribution patterns [50]. In this study, we utilized ArcGIS 10.2 and GeoDa to visualize spatiotemporal evolution and local spatial autocorrelation analysis (LISA). Then, the spatiotemporal patterns of green development performance and spatial autocorrelation were explored [51]. Among them, LISA was used to explore the local spatial variation pattern of the research object or the spatial anomalies that occur, which can be divided into the following four cases: high-high cluster, high-low cluster, low-high cluster, and low-low cluster. The formulation of LISA is specified as follows [52]:
L I S A i = Z i j j W i j Z j
where Z i and Z j denote the normalization of observations in region i and region j, respectively. W i j is the spatial weight, and alternatively, j W i j = 1 .

4.2.4. Geographic Detector (GD)

The GD method is widely used for the identification of the mechanisms of action of social, economic, and natural environmental factors because it is subject to fewer assumptions [43]. In addition, the use of GD can avoid the problem of multicollinearity; i.e., it can better avoid the problem of endogeneity in which the independent and dependent variables are mutually causal [53].
Factor detection is mainly used to detect the spatial heterogeneity of the explanatory variables and the extent to which influencing factor X explains the spatial heterogeneity of the explanatory variables, measured by the q-value. In this study, we mainly used factor detection and interaction detection. The expressions are as follows [54]:
q = 1 h = 1 L N h σ 2 h N σ 2 = 1 S W S S T
S S W = h = 1 L N h σ 2 h
S S T = N σ 2
where h takes values from 1 to L, indicating the stratification of the explanatory variable or influencing factor. N h and N denote the number of cells in the whole area of stratum h. σ 2 h and σ 2 denote the variance of the explanatory variables in stratum h and the whole area, respectively. SSW and SST are the sum of the variance within the stratum and the total variance in the whole area, respectively. q takes values from [0, 1], and the larger the value is, the more obvious the spatial heterogeneity of the explanatory variables is. If stratification is generated by the influencing factor, the larger the value of q is, and the stronger the influencing factor that explains the explained variables. The influencing factor explains 100 × q% of the explained variables. When the q-value is 1, it indicates that the influencing factor completely controls the spatial heterogeneity of the explained variables. When the q-value is 0, there is no relationship between the influencing factor and the explained variables.

4.3. Data Sources

The statistical data in the evaluation index system were obtained from the China City Statistical Yearbook (2005–2018), the provincial and municipal statistical yearbooks (2005–2018), and the Statistical Bulletin of National Economic and Social Development of the corresponding cities. Missing data were complemented by a linear interpolation method.
In addition, with the support of GIS remote sensing data processing, the problem of accessibility of undesirable environmental outputs and other indicators not included in the statistical yearbooks was solved. The sources of remote sensing data are remote sensing monitoring data of Land-Use Current Conditions in China (LUCC), DMSP/OLS global nighttime lighting data, global PM2.5 inversion data, and MODND1 M monthly synthetic index of TERRA, a synthetic product of the International Scientific Data Mirror Center of the Computer Network Information Center of the Chinese Academy of Sciences.

5. Results

5.1. Spatiotemporal Characteristics of Green Development Performance

5.1.1. Green Development Level

By averaging the green development level measurement results of 107 prefecture-level cities in the Yangtze River Economic Belt from 2004 to 2017, the ranking over 14 years was obtained. Shanghai, Chengdu, Chongqing, Hangzhou, Wuhan, Nanjing, Suzhou, Wuxi, Changsha, and Kunming, which are mostly provincial capitals or municipalities directly under the central government, have richer resources and better economic development than other cities. There were no eastern cities in the bottom ten of the ranking, 70% of which were western cities. In terms of variability, Shanghai was first in the green development level, with an index average of 0.843047, while Chengdu was second, with an index average of 0.405149, indicating that the green development level after second place showed a precipitous decline. In addition, the average value of the last ten cities was below 0.025, which was a large gap with the better cities. Most of the cities with high green development levels were eastern cities, and they were stable at a high level from 2004 to 2017, while most of the western and central cities continue to stay at a low level and had no obvious direction to improve. The above analysis showed that the green development of the Yangtze River Economic Belt had an obstacle-filled and long way to go.
In addition, Figure 3 displays the evolution pattern of the average green development level, which shows an inverted N-shaped trend; i.e., it has three-stage evolution characteristics during the study period. In the first stage (2004–2009), international trade cooperation was gradually carried out after China’s accession to the World Trade Organization, which improved China’s backward production technology conditions but also caused ecological and environmental problems, such as increased environmental pollution and waste of resources, resulting in a downward trend in the green development level. In the second stage (2010–2012), the green development level rapidly improved, and the government adopted specific policy measures and set binding targets such as energy conservation and emission reduction, which had a significant effect on improving the green development level. In the Twelfth Five-Year Plan implemented in the third stage (2013–2017), the government paid more attention to structural and regional coordinated development. Therefore, the green development level gradually changed to a gentle increase after a small decline due to the initial adjustment.
The above analysis based on the evolution trend of the time series ignores the feature exploration of the evolution trend of the green development level from a spatial perspective. Therefore, with the help of the Jenks natural breaks classification method in ArcGIS software, the green development level values from 2004 to 2017 were clustered separately by year and visualized, as shown in Figure 4, to display the spatial divergence.
In terms of the eastern region, the green development level had a leading role for the whole Yangtze River Economic Belt. Shanghai had outstanding advantages in the level of green development during the study period, which was matchless. Suzhou and Hangzhou, as developed cities in the eastern region, have a good level of economic development and an early start in environmental protection, so they have a good level of green development and an optimistic outlook. In addition, there were few cities in the eastern region with a low level of green development.
In terms of the central region, the three provincial capitals (Wuhan, Changsha, and Nanchang), as the core growth poles of green development in this region, were in the top three in terms of green development level. During the study period, the three provincial capitals had the advantages of strength, concentrated resources, and advanced technology, and their leading pattern has never changed. The reason could be that they signed the Agreement on Strategic Cooperation to Accelerate the Construction of the Midstream City Cluster of the Yangtze River in February 2012 and formally proposed building the Midstream City Cluster of the Yangtze River to lead the collaborative development of the central region. The green development level of other cities in the central region was low, which was related to improper environmental management, unreasonable industrial structure, and poor eco-environment. The status urgently needed to be adjusted, and the green development level also needed to be improved.
For the western region, the two growth poles of Chengdu-Chongqing and Kunming-Guiyang emerged significantly during the study period, and the clustering of these two poles formed a stable green development plateau in the western region. The remaining cities in the western region need to make efforts to transform and improve the green development level whether in terms of urban construction, industrial upgrading, or technological innovation.
Furthermore, using the spatial autocorrelation clustering method (LISA), the autocorrelation of the green development level of neighboring prefecture-level cities in the Yangtze River Economic Belt was identified and classified into the following four types of clusters: high-high cluster (H-H), where cities with high green development levels were surrounded by cities with high green development levels; high-low cluster (H-L), where cities with high green development levels were surrounded by cities with low green development levels; low-high cluster (L-H), where cities with low green development levels were surrounded by cities with high green development levels; and low-low cluster (L-L), where cities with low green development levels were surrounded by cities with low green development levels. The spatial clustering characteristics of the green development level in 2004, 2008, 2013, and 2017 were identified using GeoDa software, and the LISA clustering results that passed the 0.05 significance level test were obtained, as shown in Figure 5.
The results showed that the number of cities of the H-H, L-H, H-L, and L-L agglomeration types were basically stable. The H-H agglomeration type mainly appeared in the eastern region, and the number of this agglomeration type decreases slightly over time. For the H-L agglomeration type, the cities were mainly found in Chengdu, Chongqing, and Wuhan. For the L-H agglomeration type, the geographic locations of the cities were all around the H-H agglomeration type during the study period, and the overall changes in number and area were not significant. The L-L agglomeration type was basically scattered in the western and central regions, mainly appearing around Chongqing, and these cities were not driven by the radiation of Chongqing.

5.1.2. Green Development Efficiency

To portray the evolution of green development efficiency, the trend over the years is plotted as shown in Figure 6. It was easy to see that green development efficiency has fluctuated during the 14 years, but the overall trend was rising, with the highest mean value occurring in 2017. Green development efficiency declined slightly at the beginning of the study but had basically maintained an upward trend since 2006, probably because China had given more attention to energy conservation and environmental protection since 2006. The Eleventh Five-Year Plan and the Twelfth Five-Year Plan had set binding targets for energy conservation and emission reduction and enabled the adoption of relevant measures, such as eliminating backward production capacity and energy-saving actions for 1000 enterprises.
Although there were small fluctuations in green development efficiency, the overall trend was increasing year by year. The reason may be that the government has given more attention to the optimization of industrial structure, environmental pollution control, and coordinated regional development since the Eleventh Five-Year Plan. Therefore, economic strength has improved, and pollutant emissions have also been controlled accordingly. The green development efficiency increased from 0.396543 in 2004 to 0.744324 in 2017, an increase of 87.7%, with significant increases of 12.97% and 16.76% from 2010 to 2011 and 2016 to 2017, respectively.
The visualization is carried out with the Jenks natural breaks method in ArcGIS software, as shown in Figure 7.
From the results of the spatiotemporal pattern of green development efficiency, cities with high green development efficiency showed a development trend of gradually spreading from the eastern region to the central and western regions over time during the study period. The order from dark blue, light blue, yellow, and orange to red in the spatiotemporal pattern map corresponds to the low to high green development efficiency values, and the number of cities with red and orange in 2017 was significantly higher than that in 2004, indicating that the green development efficiency in the entire Yangtze River Economic Belt has significantly improved.
The green development efficiency showed a high spatial pattern in the eastern region and a low spatial pattern in the central and western regions. The Yangtze River Delta city cluster in the eastern region, as a developed region, is leading the Yangtze River Economic Belt in terms of both economic scale and city scale and is in the leading position in the eastern region in terms of green development efficiency. In addition, the middle reaches of the Yangtze River urban agglomeration perform better in the central region in terms of green development efficiency, and the Chengdu-Chongqing urban agglomeration, as a more developed area in the western region, performs better than other western cities.
Most of the low- and medium-efficiency cities are in the early stage of industrialization and are severely constrained by resource endowments. Their industrial structure is characterized by “two highs and one low”, which can easily lead to unsustainable development. The conflict between industrial structure and institutional mechanisms is the primary contradiction that makes it difficult for such cities to break through the bottleneck of green development efficiency improvement, and it is also the main reason why the green development efficiency of such cities has been at a low level.
The spatial autocorrelation of the green development efficiency of cities was identified with the LISA method and classified into four types of clusters as follows: high-high cluster (H-H), where cities with high green development efficiency are surrounded by cities with high green development efficiency; high-low cluster (H-L), where cities with high green development efficiency are surrounded by cities with low green development efficiency; low-high cluster (L-H), where cities with low green development efficiency are surrounded by cities with high green development efficiency; and low-low cluster (L-L), where cities with low green development efficiency are surrounded by cities with low green development efficiency. Utilizing GeoDa software, the spatial clustering characteristics of green development efficiency in 2004, 2008, 2013, and 2017 were identified, and the LISA cluster map shown in Figure 8 was obtained. This result passed the 0.05 significance level test.
As shown in Figure 8, the number of cities in the H-H agglomeration increased significantly from 2004 to 2017, the change in the number of cities in the H-L agglomeration showed a downward then upward trend, and the change in the number of cities in the L-H agglomeration showed a downward then upward trend. The change in the number of cities in the L-L agglomeration showed a downward then upward trend, which is basically stable. For the H-H agglomeration type, the number of units was small at the beginning in the western region, and the geographical distribution of the agglomeration gradually shifted to the eastern region over time. For the H-L agglomeration type, the number of contained units was small, including zero in 2013, and its geographical distribution was mainly concentrated in the eastern region. For the L-H agglomeration type, cities were basically distributed in the western region from 2004 to 2013, mainly appeared around Chongqing and dispersed in all directions, and the number of cities in this agglomeration decreased significantly in 2017. The L-L agglomeration type mainly appeared in the middle and eastern regions, and the area centered on Hefei and Nanchang spread to the northern part of Anhui Province year by year. Although this agglomeration straddles the eastern region, it does not receive radiation from the eastern region, but its green development is significantly inhibited by the transfer of polluting industries from the eastern region. Therefore, it is necessary to strengthen the support for this region in terms of industrial optimization and upgrading and capital investment to prevent it from becoming a dark area for green development in the Yangtze River Economic Belt.

5.2. Analysis of Factors Influencing Green Development Performance

5.2.1. Green Development Level

The green development of the Yangtze River Economic Belt is constrained by various social, economic, and environmental influences. The impact factors were treated as type variables using an equidistant discretization function, and then, the magnitudes of the factor forces in 2004, 2008, 2013, and 2017 were identified with the help of GD to reveal the impact mechanism.
The results of factor detection are shown in Table 3, which shows that the number of employees in scientific research, technical services, and geological exploration, value added of secondary industry, value added of tertiary industry, number of urban public toilets, per capita retail sales of social consumer goods, and total public library book collection per capita were all high-impact factors in 2004, 2008, 2013, and 2017. The results indicated that the important influencing factors of the green development level were mainly concentrated in the layer of economic development, industrial development criteria, and green life. With the improvement in the economic level, people’s demand for material culture and the quality of development and environmental benefits have gradually increased. Therefore, we should actively take measures to improve production technology and build sewage-cleaning facilities so that economic development and industrial development can be made sustainable, and people’s welfare can be improved, therefore improving the green development level.
The evolution of the explanatory strength of the factors (ranking changes) shows that most rankings of the factors were stable during the study period. It is worth noting that the value added of the tertiary industry was ranked in the top two in the study period, which reflects that green development mainly relies on the improvement of tertiary industry. Therefore, to improve the green development level, emphasis should be placed on the rationalization of industrial structure and the cleanliness of production technology.

5.2.2. Green Development Efficiency

The improvement of green development efficiency and the evolution of its spatial pattern are closely related to various economic and social factors. The influencing factors are interactively coupled and influence each other, which together lay the formation of the spatial pattern of green development efficiency in the municipalities of the Yangtze River Economic Belt. Referring to the established literature [4,48,55,56,57,58], eight influencing factors, including economic development, industrial structure, population density, science and technology expenditure, education level, government support, energy consumption, and opening up, were selected, and detailed descriptive statistical information and variable symbols are shown in Table 4. The following multiple regression econometric model was constructed:
e f f i c i e n c y i t = β 0 + β 1 e c o i t + β 2 i n d i t + β 3 p o p i t + β 4 t e c i t + β 5 e d u i t + β 6 g o v i t + β 7 e n e r g y i t + β 8 o p e n i t + u i + ε i t
where e f f i c i e n c y i t denotes the green development efficiency of city i in year t. The specific meanings of the influencing factors are detailed in Table 4; β 0 is the intercept term, and ε i t is the random disturbance term.
(1) Economic development (eco): The higher the economic development level is, the higher the material base and technology level. Simultaneously, the same output requires less resource input, and the efficiency of green development can be increased [55]. The expected sign was positive.
(2) Industrial structure (ind): It has been demonstrated that industrial structure optimization can significantly improve green development efficiency [56]. The share of secondary industry in GDP was used as a proxy; therefore, the expected sign was negative.
(3) Population density (pop): Population density reflects the population carrying capacity of a city; the higher the population density is, the lower the ecological carrying capacity, and the more vulnerable the ecosystem is to damage, thus inhibiting green development [4]. The expected sign was negative.
(4) Science and technology expenditure (tec): The higher the level of technological innovation is, the easier it is to achieve green technological improvements, which in turn have a positive impact on the efficiency of green development [57]. Therefore, the expected sign was positive.
(5) Education level (edu): Tong et al. found that education level is an important factor in enhancing green development efficiency [48]. The expected sign was positive.
(6) Government support (gov): The government’s macroregulation may have a positive effect on the improvement of green development efficiency; however, the unreasonable behavior of local governments may also cause environmental pollution [48]. Therefore, the expected sign was uncertain.
(7) Energy consumption (energy): As a major coal country, energy consumption in China usually means consuming more coal and causing environmental pollution [58], which in turn is not conducive to green development efficiency. Therefore, the expected sign was negative.
(8) Opening up (open): The opening up may have two effects on the city, namely a “pollution paradise” or a “pollution halo” [55], so the expected sign was uncertain.
The models were estimated with Stata 15.0 software. In Table 5, model (1) reports the results of the panel-mixed least squares estimation, model (2) reports the results of the fixed effects estimation, model (3) reports the results of the two-way fixed-effects model estimation, and model (4) reports the results of the panel-corrected standard deviation estimation using Prais–Winsten regression.
First, the panel ordinary least squares (OLS) with fixed-effects model was used for estimation, and the results are reported in columns of model (1) and model (2), with the panel-setting F test result of 24.6 and significant at the 1% level; i.e., the fixed effects estimation is better than the mixed estimation. The Breush–Pagan LM test result was significant at the 1% level of 2422.37, indicating that random effects estimation was better than mixed estimation. The Hausman test result was 115.68 and significant at the 1% level, which indicated that the fixed effects model was better than the random effects model; in other words, the original hypothesis of no difference between fixed effects and random effects regression coefficients was significantly rejected.
To examine the issue of unobservable intermunicipal unit heterogeneity and time effects, year dummy variables were included, regressions were estimated with a two-way fixed model, and the results are shown in the column of model (3). From the regression results of model (3), all the influencing factors positively and significantly affect green development efficiency except for science and technology expenditure, education level, and opening up. Since this section uses panel data to investigate the factors influencing green development efficiency, we had to consider the characteristics of cross-sectional data and time series data of the panel data itself. The modified Wald test results significantly reject the original hypothesis at the 1% level; i.e., there is intergroup heteroskedasticity in the panel data model. The Wooldridge test result was 58.14, which significantly rejected the original hypothesis; i.e., the panel data model was determined to have intragroup autocorrelation. The Pesaran test statistic was 45.288, which was significant at the 1% level, and the Frees test statistic was 11.735, significant at the 1% level. Both of these cross-sectional correlation tests rejected the original hypothesis, indicating the existence of cross-sectional autocorrelation in the panel data model. Therefore, this section regresses the model using the Prais–Winsten method of PCSE (panel-corrected standard errors), and the results are reported in column 4 (model (4)).
Based on the analysis of the above test results, this section finally takes the regression results of the PCSE model as the benchmark. From the results shown in the column of model (4), it can be seen that when the model was applied to a more stringent statistical test, the regression coefficients of industrial structure, population density, science and technology expenditure, education level, and government support are not significant, which indicates that there is a weak effect on green development efficiency, among which the regression coefficient of government support was positive. Therefore, policy makers need to increase support to promote comprehensive green transformation. Economic development has a significant positive effect, with green development efficiency rising by 0.2803% for every 1% increase in the economic development level. As the level of economic development continues to increase, the efficiency of resource utilization and pollution control capacity also increase, and therefore, green development efficiency will be improved. It follows that solid economic strength can provide a material basis for the sustainable promotion of green development under the premise of safeguarding environmental quality. Energy consumption has a significant negative impact on green development efficiency. For every 1% decrease in energy consumption per unit of GDP, green development efficiency increases by 0.1401%; therefore, only by improving energy utilization and vigorously promoting the use of clean energy can green development efficiency be improved. The finding of a significant inhibitory effect of external openings on green development efficiency demonstrates the existence of the pollution paradise hypothesis [59], which indicates that most of the foreign-funded enterprises introduced by the municipalities in the Yangtze River Economic Belt are polluting and have caused irreversible damage to the ecological environment.

6. Conclusions and Discussions

6.1. Conclusions

(1) The trend of the green development level in the Yangtze River Economic Belt from 2004 to 2017 had an inverted “N” shape, with obvious three-stage evolutionary characteristics. The green development efficiency has steadily increased from 0.396543 to 0.744324, with an overall increase of 87.7%.
(2) In terms of the spatial and temporal evolution pattern of the green development level, two core growth poles, the Yangtze River Delta region and Chengdu-Chongqing urban agglomeration, were formed during the study period, and the H-H cluster mainly appeared in the eastern region, while the L-L cluster was mainly distributed in the western region. For green development efficiency, the spatial pattern of high in the eastern region and low in the central and western regions is similar to the spatial pattern of the green development level, but the L-L cluster is mostly distributed around the H-H cluster.
(3) The top five influencing factors of the green development level in 2004 are X10 > X9 > X29 > X34 > X2 in order of strength, X9 > X10 > X29 > X2 > X6 in 2008, X10 > X2 > X29 > X9 > X6 in 2013, and X10 > X2 > X9 > X29 > X18 in 2017, which reflects that industrial structure and people’s welfare are still important influencing factors of the green development level in the Yangtze River Economic Belt, and the impact of industrial structure optimization was more significant.
(4) According to the regression results of the PCSE model, the improvement in the green development efficiency of the Yangtze River Economic Belt was mainly driven by economic development, and the inhibiting effect of energy consumption was significant. In addition, the effect of opening up has not yet changed from a “pollution paradise” to a “pollution halo”.

6.2. Discussions

Based on the empirical results, it is easy to conclude that it is not scientific to explore how to promote green development in the Yangtze River Economic Belt only from a single perspective of level or efficiency, which may be a new advancement by breaking the conventional thinking of the established literature in the field of green development focusing only on level or efficiency. First, the trends of the green development level and green development efficiency are not consistent. The change in the green development level is more likely to be influenced by policy implementation, while green development efficiency is steadily improving with economic development and clean technology progress. Therefore, to comprehensively promote green development, attention should be given to guaranteeing the steady improvement of the green development level when relevant policies are formulated. Second, compared with the green development level, there are more L-L clusters in the spatial and temporal pattern of green development efficiency, and most of them appear in the near central region adjacent to the Yangtze River Delta, which indicates that the phenomenon of “central collapse” is more significant in the spatial and temporal patterns of green development efficiency. This means that the central region needs to pay more attention to the improvement of input-output efficiency instead of focusing on the elevated level of green development and ignoring efficiency.
Therefore, based on the conclusions and the above analysis, the following policy insights are presented:
(1) Giving a leading role to the eastern region: From the spatial and temporal evolution of green development performance, it can be seen that the green development level and green development efficiency are both “high in the east and low in the west”, and the higher level of green development performance is concentrated in the east. Therefore, to reduce the differences in green development performance between cities, the radiation-driven role of the eastern region should be given full play, and the role of helping the central and western regions in terms of technological innovation, industrial structure upgrading, and capital investment should be increased to reduce regional differences and promote green development in the whole region.
(2) Formulating appropriate green development policies: First, the advanced experience of developed regions or countries can be learned. For example, the United States promotes green development by investing in clean energy [60], the EU has established green industries, and Japan has implemented policies such as a low-carbon society, material recycling society, and harmony with nature [61]. Second, from the results of the analysis of the influencing factors, the relevant policy makers can promote green development by promoting industrial upgrading, introducing clean technology, increasing environmental protection, and abandoning the crude economic development model.

6.3. Limitations and Future Directions

This study provides a comprehensive assessment of the green development performance of the Yangtze River Economic Belt from two aspects, namely level and efficiency, which has certain practical significance for promoting green development. However, there were still limitations. (1) This study examines green development performance at the prefecture-level city scale, which can be further explored at the county level based on the administrative division of China. (2) Due to the availability of data at the prefectural level, the statistical indicators used for green development performance assessment are limited, and further consideration can be given to include remote sensing indicators such as NO2, CO2, and the NDVI to enrich the evaluation system. (3) The Yangtze River Economic Belt was taken as the study area, which has a certain importance for promoting the overall green transformation in China, and subsequent studies with other regions as the study area are also necessary. (4) The study period in this paper has not yet covered the time period after the emergence of COVID-19, and further research is needed on the impact of COVID-19 on green development.

Author Contributions

Conceptualization, R.Z. and Y.M.; data curation, R.Z.; formal analysis, R.Z.; funding acquisition, Y.M.; methodology, R.Z.; software, R.Z.; supervision, Y.M.; visualization, R.Z.; writing—original draft, R.Z. and J.R.; writing—review and editing, J.R. All authors have read and agreed to the published version of the manuscript.

Funding

This research was funded by the Project of National Social Science Fund of China (19BJL036).

Institutional Review Board Statement

Not applicable.

Informed Consent Statement

Not applicable.

Data Availability Statement

Not applicable.

Conflicts of Interest

The authors declare no conflict of interest.

References

  1. Wang, L.; Chen, L.; Li, Y. Digital economy and urban low-carbon sustainable development: The role of innovation factor mobility in China. Environ. Sci. Pollut. Res. Int. 2022, 29, 48539–48557. [Google Scholar] [CrossRef] [PubMed]
  2. Yang, W.; Li, D. Spatio-temporal evolution of ecological environment quality in China from a concept of strong sustainability. Environ. Sci. Pollut. Res. Int. 2022, 29, 28769–28787. [Google Scholar] [CrossRef]
  3. Wendling, Z.; Emerson, J.W.; Sherbinin, A.D.; Esty, D.C. Environmental Performance Index; Yale Center for Environmental Law & Policy: New Haven, CT, USA, 2022; Available online: https://epi.yale.edu/ (accessed on 8 June 2022).
  4. Zhu, B.; Zhang, M.; Huang, L.; Wang, P.; Su, B.; Wei, Y.-M. Exploring the effect of carbon trading mechanism on China’s green development efficiency: A novel integrated approach. Energy Econ. 2020, 85, 104601. [Google Scholar] [CrossRef]
  5. Sun, J.; Tang, D.; Kong, H.; Boamah, V. Impact of Industrial Structure Upgrading on Green Total Factor Productivity in the Yangtze River Economic Belt. Int. J. Environ. Res. Public Health 2022, 19, 3718. [Google Scholar] [CrossRef] [PubMed]
  6. Chen, C.; Bi, L.; Zhu, K. Study on Spatial-Temporal Change of Urban Green Space in Yangtze River Economic Belt and Its Driving Mechanism. Int. J. Environ. Res. Public Health 2021, 18, 12498. [Google Scholar] [CrossRef] [PubMed]
  7. Wang, X.; He, Y.; Rao, C. Evaluation index system design and coordinated development analysis for the industrial green development system and regional non-waste system in the Yangtze River Economic Zone. Environ. Sci. Pollut. Res. Int. 2021, 28, 32592–32608. [Google Scholar] [CrossRef]
  8. Wang, W.; Zhou, L.; Chen, W.; Wu, C. Research on the coordination characteristics and interaction between the innovation-driven development and green development of the Yangtze River Economic Belt in China. Environ. Sci. Pollut. Res. Int. 2022, 29, 22952–22969. [Google Scholar] [CrossRef]
  9. Zhang, Z.; Ou, G.; Elshkaki, A.; Liu, R. Evaluation of Regional Carrying Capacity under Economic-Social-Resource-Environment Complex System: A Case Study of the Yangtze River Economic Belt. Sustainability 2022, 14, 7117. [Google Scholar] [CrossRef]
  10. Kim, S.E.; Kim, H.; Chae, Y. A new approach to measuring green growth: Application to the OECD and Korea. Futures 2014, 63, 37–48. [Google Scholar] [CrossRef]
  11. Pan, X.; Li, J.; Wei, J.; Yue, Y.; Liu, L. Measuring green development level at a regional scale: Framework, model, and application. Environ. Monit. Assess. 2022, 194, 343. [Google Scholar] [CrossRef]
  12. Hou, D.; Wang, X. Measurement of Agricultural Green Development Level in the Three Provinces of Northeast China Under the Background of Rural Vitalization Strategy. Front. Public Health 2022, 10, 824202. [Google Scholar] [CrossRef]
  13. Xue, H.; Lan, X.; Zhang, Q.; Liang, H.; He, Z. Assessment of the green development level for participating countries in the Belt and Road initiative. Ann. Oper. Res. 2021, 1–21. [Google Scholar] [CrossRef]
  14. Wang, Y.; Chen, H.; Long, R.; Liu, B.; Jiang, S.; Yang, X.; Yang, M. Evaluating green development level of mineral resource-listed companies: Based on a “dark green” assessment framework. Resour. Policy 2021, 71, 102012. [Google Scholar] [CrossRef]
  15. Wang, G.; Yang, D.; Xiong, C. Dynamic Evaluation and Spatial Distribution Characteristics of Agricultural Green Development Level in Restricted Development Areas: A Case Study of Yili River Valley, China. Pol. J. Environ. Stud. 2021, 30, 4255–4266. [Google Scholar] [CrossRef]
  16. Zhao, X.; Liu, C.; Yang, M. The effects of environmental regulation on China’s total factor productivity: An empirical study of carbon-intensive industries. J. Clean. Prod. 2018, 179, 325–334. [Google Scholar] [CrossRef]
  17. Song, M.; Du, J.; Tan, K.H. Impact of fiscal decentralization on green total factor productivity. Int. J. Prod. Econ. 2018, 205, 359–367. [Google Scholar] [CrossRef]
  18. Wang, Z.; Zhang, X.; Zhang, C.; Yang, Q. How Regional Integration Affects Urban Green Development Efficiency: Evidence from Urban Agglomeration in the Middle Reaches of the Yangtze River. Int. J. Environ. Res. Public Health 2022, 19, 7937. [Google Scholar] [CrossRef]
  19. Yuan, H.X.; Zou, L.H.; Feng, Y.D.; Huang, L. Does manufacturing agglomeration promote or hinder green development efficiency? Evidence from Yangtze River Economic Belt, China. Environ. Sci. Pollut. Res. 2022, 1–22. [Google Scholar] [CrossRef]
  20. Yang, Y.P.; Wu, D.; Xu, M.; Yang, M.T.; Zou, M.J. Capital misallocation, technological innovation, and green development efficiency: Empirical analysis based on China provincial panel data. Environ. Sci. Pollut. Res. 2022, 1–14. [Google Scholar] [CrossRef]
  21. Yu, S.W.; Zheng, Y.L.; Hu, X.; Shu, K.S. Spatial impacts of biomass resource endowment on provincial green development efficiency. Renew. Energy 2022, 189, 651–662. [Google Scholar] [CrossRef]
  22. Haijing, R.; Yafei, L.; Shengxi, D. Research on the Measurement of Agricultural Green Development Level in Qinghai Province. In Proceedings of the IOP Conference Series: Earth and Environmental Science, Moscow, Russia, 27 May–6 June 2019; Volume 267, p. 052031. [Google Scholar] [CrossRef]
  23. Long, R.; Li, H.; Wu, M.; Li, W. Dynamic evaluation of the green development level of China’s coal-resource-based cities using the TOPSIS method. Resour. Policy 2021, 74, 102415. [Google Scholar] [CrossRef]
  24. Qian, Y.; Liu, J.; Forrest, J.Y.-L. Impact of financial agglomeration on regional green economic growth: Evidence from China. J. Environ. Plan. Manag. 2021, 65, 1611–1636. [Google Scholar] [CrossRef]
  25. Miao, C.L.; Duan, M.M.; Zuo, Y.; Wu, X.Y. Spatial heterogeneity and evolution trend of regional green innovation efficiency--an empirical study based on panel data of industrial enterprises in China’s provinces*. Energy Policy 2021, 156, 112370. [Google Scholar] [CrossRef]
  26. Guo, Y.; Tong, L.; Mei, L. The effect of industrial agglomeration on green development efficiency in Northeast China since the revitalization. J. Clean. Prod. 2020, 258, 120584. [Google Scholar] [CrossRef]
  27. Yang, Q.; Wan, X.; Ma, H. Assessing Green Development Efficiency of Municipalities and Provinces in China Integrating Models of Super-Efficiency DEA and Malmquist Index. Sustainability 2015, 7, 4492. [Google Scholar] [CrossRef] [Green Version]
  28. Xiang, Y.; Shao, W.; Wang, S.; Zhang, Y.; Zhang, Y. Study on Regional Differences and Convergence of Green Development Efficiency of the Chemical Industry in the Yangtze River Economic Belt Based on Grey Water Footprint. Int. J. Environ. Res. Public Health 2022, 19, 1703. [Google Scholar] [CrossRef]
  29. Pangarso, A.; Sisilia, K.; Setyorini, R.; Peranginangin, Y.; Awirya, A.A. The long path to achieving green economy performance for micro small medium enterprise. J. Innov. Entrep. 2022, 11, 1–19. [Google Scholar] [CrossRef]
  30. He, L.; Sun, Y.; Xia, Y.; Zhong, Z. Construction of a green development performance index of industrial enterprises: Based on the empirical study of 458 listed industrial enterprises in China. Ecol. Indic. 2021, 132, 108239. [Google Scholar] [CrossRef]
  31. Li, X.; Du, J.; Long, H. Theoretical framework and formation mechanism of the green development system model in China. Environ. Dev. 2019, 32, 100465. [Google Scholar] [CrossRef]
  32. Li, X.; Du, J.; Long, H. Mechanism for Green Development Behavior and Performance of Industrial Enterprises (GDBP-IE) Using Partial Least Squares Structural Equation Modeling (PLS-SEM). Int. J. Environ. Res. Public Health 2020, 17, 8450. [Google Scholar] [CrossRef]
  33. Talebzadehhosseini, S.; Garibay, I. The interaction effects of technological innovation and path-dependent economic growth on countries overall green growth performance. J. Clean. Prod. 2022, 333, 130134. [Google Scholar] [CrossRef]
  34. Qiu, S.; Wang, Z.; Liu, S. The policy outcomes of low-carbon city construction on urban green development: Evidence from a quasi-natural experiment conducted in China. Sustain. Cities Soc. 2021, 66, 102699. [Google Scholar] [CrossRef]
  35. Liu, T.; Li, Y. Green development of China’s Pan-Pearl River Delta mega-urban agglomeration. Sci. Rep. 2021, 11, 15717. [Google Scholar] [CrossRef]
  36. Liu, K.; Jiang, H.; Zhou, Q.; Shi, V. Spatial Analysis of Industrial Green Development and Sustainable Cities in the Yellow River Basin. Discret. Dyn. Nat. Soc. 2021, 2021, 5529153. [Google Scholar] [CrossRef]
  37. Sun, Y.; Tong, L.; Liu, D. An Empirical Study of the Measurement of Spatial-Temporal Patterns and Obstacles in the Green Development of Northeast China. Sustainability 2020, 12, 10190. [Google Scholar] [CrossRef]
  38. Wang, M.; Zhao, X.; Gong, Q.; Ji, Z. Measurement of Regional Green Economy Sustainable Development Ability Based on Entropy Weight-Topsis-Coupling Coordination Degree—A Case Study in Shandong Province, China. Sustainability 2019, 11, 280. [Google Scholar] [CrossRef] [Green Version]
  39. Li, W.; Xi, Y.; Liu, S.Q.; Li, M.; Chen, L.; Wu, X.; Zhu, S.; Masoud, M. An improved evaluation framework for industrial green development: Considering the underlying conditions. Ecol. Indic. 2020, 112, 106044. [Google Scholar] [CrossRef]
  40. Wang, Y.; Hu, H.; Dai, W.; Burns, K. Evaluation of industrial green development and industrial green competitiveness: Evidence from Chinese urban agglomerations. Ecol. Indic. 2021, 124, 107371. [Google Scholar] [CrossRef]
  41. Wang, Y.; Chen, H.; Long, R.; Sun, Q.; Jiang, S.; Liu, B. Has the Sustainable Development Planning Policy Promoted the Green Transformation in China’s Resource-based Cities? Resour. Conserv. Recycl. 2022, 180, 106181. [Google Scholar] [CrossRef]
  42. Guo, H.; Gu, F.; Peng, Y.; Deng, X.; Guo, L. Does Digital Inclusive Finance Effectively Promote Agricultural Green Development?-A Case Study of China. Int. J. Environ. Res. Public Health 2022, 19, 6982. [Google Scholar] [CrossRef]
  43. Yang, Z.; Fang, C.; Mu, X.; Li, G.; Xu, G. Urban green space quality in China: Quality measurement, spatial heterogeneity pattern and influencing factor. Urban For. Urban Green. 2021, 66, 127381. [Google Scholar] [CrossRef]
  44. Guo, F.; Tong, L.; Xu, L.; Lu, X.; Sheng, Y. Spatio-temporal pattern evolution and spatial spillover effect of green development efficiency: Evidence from Shandong Province, China. Growth Chang. 2019, 51, 382–401. [Google Scholar] [CrossRef]
  45. Zhu, B.; Zhang, M.; Zhou, Y.; Wang, P.; Sheng, J.; He, K.; Wei, Y.-M.; Xie, R. Exploring the effect of industrial structure adjustment on interprovincial green development efficiency in China: A novel integrated approach. Energy Policy 2019, 134, 110946. [Google Scholar] [CrossRef]
  46. Zhang, J.; Zhang, Y. Tourism, transport infrastructure and income inequality: A panel data analysis of China. Curr. Issues Tour. 2021, 25, 1607–1626. [Google Scholar] [CrossRef]
  47. Li, X. TOPSIS model with entropy weight for eco geological environmental carrying capacity assessment. Microprocess. Microsyst. 2021, 82, 103805. [Google Scholar] [CrossRef]
  48. Tong, Y.; Zhou, H.; Jiang, L. Exploring the transition effects of foreign direct investment on the eco-efficiency of Chinese cities: Based on multi-source data and panel smooth transition regression models. Ecol. Indic. 2021, 121, 107073. [Google Scholar] [CrossRef]
  49. Zhang, S.; Wang, Y.; Hao, Y.; Liu, Z. Shooting two hawks with one arrow: Could China’s emission trading scheme promote green development efficiency and regional carbon equality? Energy Econ. 2021, 101, 105412. [Google Scholar] [CrossRef]
  50. Kaur, P.; Punia Nakai, G.; Kaur, N. Spatial Spillover of Product Innovation in the Manufacturing Sector: Evidence from India. J. Knowl. Econ. 2021, 13, 447–473. [Google Scholar] [CrossRef]
  51. Moura, A.C.M.; Fonseca, B.M. ESDA (Exploratory Spatial Data Analysis) of Vegetation Cover in Urban Areas—Recognition of Vulnerabilities for the Management of Resources in Urban Green Infrastructure. Sustainability 2020, 12, 1933. [Google Scholar] [CrossRef] [Green Version]
  52. Sarrión-Gavilán, M.D.; Benítez-Márquez, M.D.; Mora-Rangel, E.O. Spatial distribution of tourism supply in Andalusia. Tour. Manag. Perspect. 2015, 15, 29–45. [Google Scholar] [CrossRef]
  53. Wang, J.F.; Xu, C.D. Geodetector: Principle and prospective. Acta Geogr. Sin. 2017, 72, 116–134. Available online: http://www.geog.com.cn/CN/10.11821/dlxb201701010 (accessed on 8 June 2022).
  54. Li, J.; Wang, J.; Zhang, J.; Liu, C.; He, S.; Liu, L. Growing-season vegetation coverage patterns and driving factors in the China-Myanmar Economic Corridor based on Google Earth Engine and geographic detector. Ecol. Indic. 2022, 136, 108620. [Google Scholar] [CrossRef]
  55. Ye, T.; Zheng, H.; Ge, X.; Yang, K. Pathway of Green Development of Yangtze River Economics Belt from the Perspective of Green Technological Innovation and Environmental Regulation. Int. J. Environ. Res. Public Health 2021, 18, 10471. [Google Scholar] [CrossRef] [PubMed]
  56. Yan, H.; Hu, X.; Wu, D.; Zhang, J. Exploring the green development path of the Yangtze River Economic Belt using the entropy weight method and fuzzy-set qualitative comparative analysis. PLoS ONE 2021, 16, e0260985. [Google Scholar] [CrossRef]
  57. Lee, C.-C.; Zeng, M.; Luo, K. The Impact of Green Development on Modernization in China: Evidence from 108 Cities in the Yangtze River Economic Belt. Emerg. Mark. Financ. Trade 2022, 1–25. [Google Scholar] [CrossRef]
  58. Cansino, J.M.; Sánchez-Braza, A.; Espinoza, N. Moving towards a green decoupling between economic development and environmental stress? A new comprehensive approach for Ecuador. Clim. Dev. 2021, 14, 147–165. [Google Scholar] [CrossRef]
  59. Zhao, X.; Ding, X.; Li, L. Research on Environmental Regulation, Technological Innovation and Green Transformation of Manufacturing Industry in the Yangtze River Economic Belt. Sustainability 2021, 13, 10005. [Google Scholar] [CrossRef]
  60. Gordon, K.; Borosage, R.; Pugh, D. The Green Industrial Revolution and the United States; Center for American Progress: Washington, DC, USA, 2013. [Google Scholar]
  61. Kojima, S. Green Growth and Green Economy in Japan. In Proceedings of the 2010 NISD Conference on “Green Growth and Green Economy”, Seoul, Korea, 25–26 November 2010; Institute for Global Environmental Strategies (IGES): Kanagawa, Japan, 2010. Available online: https://www.iges.or.jp/en/pub/green-growth-and-green-economy-japan/en (accessed on 8 June 2022).
Figure 1. The theoretical framework of green development theory.
Figure 1. The theoretical framework of green development theory.
Ijerph 19 09306 g001
Figure 2. Study Area.
Figure 2. Study Area.
Ijerph 19 09306 g002
Figure 3. Average change trend of the green development level.
Figure 3. Average change trend of the green development level.
Ijerph 19 09306 g003
Figure 4. Spatial and Temporal Patterns of Green Development Level.
Figure 4. Spatial and Temporal Patterns of Green Development Level.
Ijerph 19 09306 g004
Figure 5. Local spatial autocorrelation clustering map of green development level.
Figure 5. Local spatial autocorrelation clustering map of green development level.
Ijerph 19 09306 g005
Figure 6. Average change trend of green development efficiency.
Figure 6. Average change trend of green development efficiency.
Ijerph 19 09306 g006
Figure 7. Spatial and Temporal Patterns of Green Development Efficiency.
Figure 7. Spatial and Temporal Patterns of Green Development Efficiency.
Ijerph 19 09306 g007
Figure 8. Local spatial autocorrelation clustering map of green development efficiency.
Figure 8. Local spatial autocorrelation clustering map of green development efficiency.
Ijerph 19 09306 g008
Table 1. Evaluation Index System for Green Development Level.
Table 1. Evaluation Index System for Green Development Level.
Target LayerGuideline LayerIndicator LayerUnitAttributes
Green Development LevelGrowth QualityGDP per capita growth rate%+
Number of employees in scientific research, technical services, and geological explorationMillion people+
Per capita amount of actual use of foreign capital in the yearUSD/person+
Average profit of industrial enterprises above the scaleMillion CNY/person+
Fixed asset investment per capitaCNY/person+
Per capita disposable income of urban residentsCNY+
The proportion of science expenditure to GDP in fiscal expenditure%+
Industry DevelopmentValue added of primary industryBillion CNY+
Value added of secondary industryBillion CNY+
Value added of tertiary industryBillion CNY+
Value added of the tertiary industry as a proportion of GDP%+
Growth rate of tertiary industry%+
The proportion of tertiary industry employees%+
Resource UtilizationReduction rate of urban construction land area per unit GDP%+
Reduction rate of total urban water supply per unit GDP%+
Energy consumption per unit GDP
Arable land retention per capitaHectares per 10,000 people+
Environmental Carrying CapacityUrban population densityPeople/km2
Emission of industrial wastewater per unit land areaMillion tons/square km
Emission of industrial soot per unit land areaTon/km2
Industrial sulfur dioxide emissions per unit land areaTon/km2
Amount of fertilizer application per unit land area for agricultureTon/km2
Industrial sulfur dioxide removal per unit land areaTon/km2
Environmental GovernanceUrban domestic sewage treatment rate%+
Harmless treatment rate of domestic waste%+
PM2.5Index
Green coverage rate of built-up areas%+
Green LifePark green area per capitaSquare m/person+
Number of urban public toiletsSquare m+
Urban road area per capitaSquare m+
Density of drainage pipes in built-up areaskm/km2+
Urban water penetration rate%+
Urban gas penetration rate%+
Per capita retail sales of social consumer goodsCNY/person+
Total public library book collection per capitaThousands of books, pieces/10,000 people+
Number of hospital and health center beds per capitaSheets/10,000 people+
Table 2. Evaluation Index System for Green Development Efficiency.
Table 2. Evaluation Index System for Green Development Efficiency.
Target LayerGuideline LayerIndicator LayerUnit
Green Development EfficiencyInputsWorkforceNumber of employeesPerson
Fixed assetsInvestment in fixed assetsCNY
Energy consumptionEnergy consumptionIndex
Water supplyTotal urban water supply%
Land useArable land areaHectares
Urban construction land areaSquare km
Desired outputsEconomic outputGDPMillion CNY
Value added of tertiary industryBillion CNY
Ecological environmentPark green space aream2
Social outputTotal retail sales of social consumer goodsCNY
Public library book collectionThousands of books
Undesired outputsWastewater emissionsIndustrial wastewater emissionsMillion tons
Fume and dust emissionsIndustrial smoke and dust emissionsTon
Exhaust emissionsIndustrial sulfur dioxide emissionsTon
Air pollutionPM2.5μg/m3
Table 3. Detection results for green development level factors.
Table 3. Detection results for green development level factors.
Detection Factors2004200820132017
qvsigRankqvsigRankqvsigRankqvsigRank
GDP per capita growth rate (X1)0.09980.0457300.16990.0008230.08350.0424280.08100.094925
Number of employees in scientific research, technical services, and geological exploration (X2)0.64920.000050.81210.000040.81090.000020.86480.00002
Per capita amount of actual use of foreign capital in the year (X3)0.56930.000070.49580.0000110.58960.000070.48890.00007
Average profit of industrial enterprises above the scale (X4)0.23650.0001200.10620.0358270.05370.2979340.15050.002316
Fixed asset investment per capita (X5)0.44960.0000100.42840.0000130.20290.0006170.13810.009718
Per capita disposable income of urban residents (X6)0.38030.0000140.76790.000050.64210.000050.52410.00006
The proportion of science expenditure to GDP in fiscal expenditure (X7)0.34140.0000150.29630.0278160.27880.0296140.23540.017913
Value added of primary industry (X8)0.11840.0287270.09610.2588280.12560.0219210.20310.019614
Value added of secondary industry (X9)0.77110.000020.92400.000010.76690.000040.75770.00003
Value added of tertiary industry (X10)0.82690.000010.91190.000020.91690.000010.86780.00001
Value added of the tertiary industry as a proportion of GDP (X11)0.20320.0022220.29290.0000170.32190.0003130.27390.000712
Growth rate of tertiary industry (X12)0.03700.4481360.03040.5471360.06910.0774310.11130.021720
The proportion of tertiary industry employees (X13)0.14070.0109250.11040.0049260.05210.1812350.03860.275634
Reduction rate of urban construction land area per unit GDP (X14)0.25700.0077190.06980.3179320.06410.1775330.09620.024422
Reduction rate of total urban water supply per unit GDP (X15)0.04300.2315340.14000.0087240.07460.0263290.02550.630336
Energy consumption per unit GDP (X16)0.39310.0000130.13140.0125250.11380.0114230.10620.015921
Arable land retention per capita (X17)0.27630.0030170.43920.0002120.22810.0002160.32090.000111
Urban population density (X18)0.42730.0000110.68280.000060.50550.000090.53390.00005
Emission of industrial wastewater per unit land area (X19)0.47910.000090.38280.0004140.44480.0008110.43970.000010
Emission of industrial soot per unit land area (X20)0.26900.0002180.20220.0022200.17030.0107190.14000.008917
Industrial sulfur dioxide emissions per unit land area (X21)0.53530.000080.67040.000080.26180.0824150.06460.173830
Amount of fertilizer application per unit land area for agriculture (X22)0.08220.0429310.07270.1292310.09850.0215270.12580.016419
Industrial sulfur dioxide removal per unit land area (X23)0.31650.0001160.23400.0007180.18150.0032180.07150.106328
Urban domestic sewage treatment rate (X24)0.06450.1745330.20510.0002190.10290.0415260.05350.069833
Harmless treatment rate of domestic waste (X25)0.20760.0000210.19180.0001210.35950.0000120.06940.182629
PM2.5 concentration (X26)0.04050.0823350.04530.2109350.06530.1518320.05730.225332
Greening coverage rate of built-up areas (X27)0.19210.0008230.08260.0890290.11420.0116220.03460.323835
Park green area per capita (X28)0.11870.0227260.04810.1878340.02930.6637360.07190.188127
Number of urban public toilets (X29)0.70800.000030.86260.000030.78650.000030.71330.00004
Urban road area per capita (X30)0.10130.0521290.06050.2437330.07420.3035300.07990.379926
Density of drainage pipes in built-up areas (X31)0.07800.0967320.07640.0236300.13040.0482200.08410.082524
Urban water penetration rate (X32)0.10840.0548280.17600.0010220.10500.0123250.08650.063423
City gas penetration rate (X33)0.16050.0137240.68050.000070.59290.000060.06290.181631
Per capita retail sales of social consumer goods (X34)0.65630.000040.53950.0000100.49270.0000100.46830.00008
Total public library book collection per capita (X35)0.58820.000060.58150.000090.57740.000080.44640.00069
Number of hospital and health center beds per capita (X36)0.39560.0000120.31910.0000150.10540.1433240.17570.032215
Table 4. Summary of Variable Information and Descriptive Statistics.
Table 4. Summary of Variable Information and Descriptive Statistics.
Influencing FactorsProxy VariablesUnitMeanMaxMinS.D.Symbol
Economic DevelopmentGDP per capitaCNY10.1512.007.950.80eco
Industrial StructureShare of secondary industry in GDP%3.894.482.930.22ind
Population DensityUrban population densityPeople/km26.027.743.970.61pop
Science and Technology ExpenditureShare of fiscal expenditure on science in GDP%−6.63−3.94−17.401.19tec
Education LevelShare of educated population above high school%−1.83−0.76−2.880.43edu
Government SupportFiscal expenditure as a proportion of GDP%−1.917.47−6.910.56gov
Energy ConsumptionEnergy consumption per unit GDP-4.255.872.760.48energy
Opening upThe proportion of actual foreign investment used in the year to GDP%−7.79−3.23−14.661.93open
Table 5. Model estimation results.
Table 5. Model estimation results.
VariablesModel (1)Model (2)Model (3)Model (4)
eco0.3427 ***0.3065 ***0.1161 ***0.2803 ***
ind−0.1593 ***−0.1821 ***0.1681 ***−0.0545
pop−0.0564 **0.1807 ***0.2455 ***−0.0273
tec0.01261 ***−0.0154 ***−0.00870.00001
edu−0.03120.0777 ***0.0845−0.1294
gov−0.0046−0.0361 ***0.0336 ***0.0149
energy−0.2077 ***−0.2434 ***0.2670 ***−0.1401 ***
open−0.0236 ***−0.0137 **−0.0030−0.0166 **
constant−2.695 ***−3.315 ***1.6931 ***−2.9090 ***
Panel-setting F test 24.6 ***
Hausman test 115.68 ***
Breush–Pagan LM test 2422.37 ***
Modified Wald test 2576.14 ***
Wooldridge test 58.14 ***
Pesaran test 45.288 ***
Frees test 11.735 ***
R20.60400.60930.66570.5569
Observations1498149814981498
Note: ***: p < 0.01, **: p < 0.05, *: p < 0.1.
Publisher’s Note: MDPI stays neutral with regard to jurisdictional claims in published maps and institutional affiliations.

Share and Cite

MDPI and ACS Style

Zhang, R.; Ma, Y.; Ren, J. Green Development Performance Evaluation Based on Dual Perspectives of Level and Efficiency: A Case Study of the Yangtze River Economic Belt, China. Int. J. Environ. Res. Public Health 2022, 19, 9306. https://doi.org/10.3390/ijerph19159306

AMA Style

Zhang R, Ma Y, Ren J. Green Development Performance Evaluation Based on Dual Perspectives of Level and Efficiency: A Case Study of the Yangtze River Economic Belt, China. International Journal of Environmental Research and Public Health. 2022; 19(15):9306. https://doi.org/10.3390/ijerph19159306

Chicago/Turabian Style

Zhang, Rui, Yong Ma, and Jie Ren. 2022. "Green Development Performance Evaluation Based on Dual Perspectives of Level and Efficiency: A Case Study of the Yangtze River Economic Belt, China" International Journal of Environmental Research and Public Health 19, no. 15: 9306. https://doi.org/10.3390/ijerph19159306

APA Style

Zhang, R., Ma, Y., & Ren, J. (2022). Green Development Performance Evaluation Based on Dual Perspectives of Level and Efficiency: A Case Study of the Yangtze River Economic Belt, China. International Journal of Environmental Research and Public Health, 19(15), 9306. https://doi.org/10.3390/ijerph19159306

Note that from the first issue of 2016, this journal uses article numbers instead of page numbers. See further details here.

Article Metrics

Back to TopTop