Health Communication through Positive and Solidarity Messages Amid the COVID-19 Pandemic: Automated Content Analysis of Facebook Uses
Abstract
:1. Introduction and Literature Review
1.1. COVID-19 Infodemic and Positive Communication in Macao
1.2. Positive Psychology Attributes
1.3. Measurements
2. Methods
2.1. Automatic Content Analysis
2.2. Word2vec Word Embedding Technique
2.3. Sentiment Polarity Analysis
2.4. Semantic Network Analysis
2.5. Data Collection and Verification
2.6. Keywords Developed for the Automated Coding
2.7. Statistical Analysis
3. Results
3.1. Basic Findings
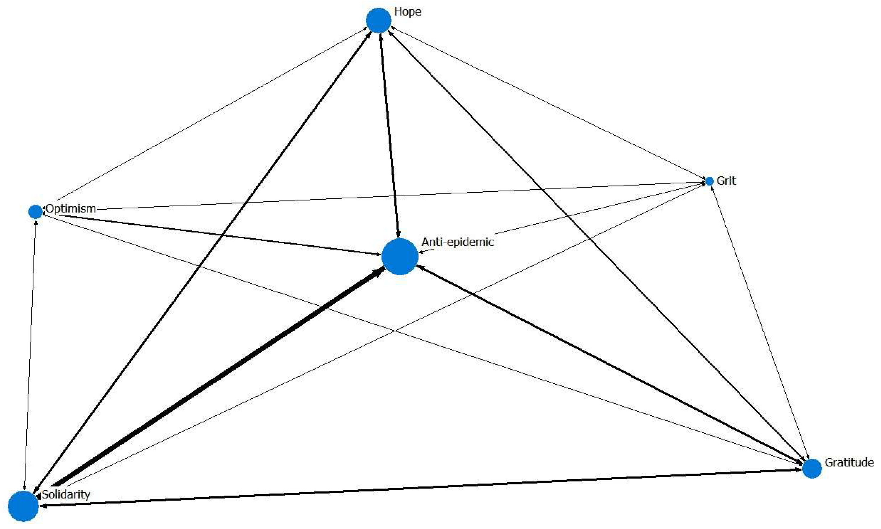
3.2. Interconnection of Positive Concepts by SNA
3.3. Messages with Positive Themes across Different Crisis Stages
3.4. Public Engagement with Positive Postings
4. Discussion
4.1. Principal Findings
4.2. Comparison with Prior Work
4.3. Limitations
5. Conclusions
Supplementary Materials
Author Contributions
Funding
Institutional Review Board Statement
Informed Consent Statement
Data Availability Statement
Acknowledgments
Conflicts of Interest
References
- World Health Organization. Statement on the Second Meeting of the International Health Regulations. Available online: https://www.who.int/news/item/30-01-2020-statement-on-the-second-meeting-of-the-international-health-regulations-(2005)-emergency-committee-regarding-the-outbreak-of-novel-coronavirus-(2019-ncov) (accessed on 20 October 2021).
- Johns Hopkins Coronavirus Resource Center. COVID-19 Data in Motion. Available online: https://coronavirus.jhu.edu/ (accessed on 20 October 2021).
- Eghdam, A.; Hamidi, U.; Bartfai, A.; Koch, S. Facebook as communication support for persons with potential mild acquired cognitive impairment: A content and social network analysis study. PLoS ONE 2018, 13, e0191878. [Google Scholar] [CrossRef] [PubMed]
- Azizan, M.; Ismail, H.H.; Qaiwer, S.N. Power and solidarity in positive Facebook postings amidst covid-19 in Malaysia. J. Nusant. Stud. 2020, 5, 329–364. [Google Scholar] [CrossRef]
- Chang, A.; Schulz, P.J.; Tu, S.; Liu, M.T. Communicative blame in online communication of the covid-19 pandemic: Computational approach of stigmatizing cues and negative sentiment gauged with automated analytic techniques. J. Med. Internet Res. 2020, 22, e21504. [Google Scholar] [CrossRef]
- Islam, M.S.; Ferdous, M.Z.; Potenza, M.N. Panic and generalized anxiety during the COVID-19 pandemic among Bangladeshi people: An online pilot survey early in the outbreak. J. Affect. Disord. 2020, 276, 30–37. [Google Scholar] [CrossRef] [PubMed]
- Nasrallah, H.A. COVID-19 and the precipitous dismantlement of societal norms. Curr. Psychiatry 2020, 19, 12–14. [Google Scholar] [CrossRef]
- Shufford, K.N.; Hall, D.L.; Randall, A.K.; Braunstein, B.M.; O’Brien, M.M.; Mickelson, K.D. Connected while apart: Associations between social distancing, computer-mediated communication frequency, and positive affect during the early phases of COVID-19. J. Soc. Pers. Relatsh. 2021, 38, 2906–2920. [Google Scholar] [CrossRef]
- Kirkland, T.; Gruber, J.; Cunningham, W.A. Comparing happiness and hypomania risk: A study of extraversion and neuroticism aspects. PLoS ONE 2015, 10, e0132438. [Google Scholar] [CrossRef] [Green Version]
- Liu, M.T.; Wang, S.; McCartney, G.; Wong, I.A. Taking a break is for accomplishing a longer journey: Hospitality industry in Macao under the COVID-19 pandemic. Int. J. Contemp. Hosp. Manag. 2021, 33, 1249–1275. [Google Scholar] [CrossRef]
- Centre for Disease Control and Prevention (CDC). Information about Confirmed Diagnosed Patients with Novel Coronavirus (2019-nCoV) in Macau SAR. Available online: https://www.ssm.gov.mo/apps1/PreventCOVID-19/en.aspx#clg17458 (accessed on 10 November 2021).
- McCartney, G.; Pinto, J. Macao’s COVID-19 responses: From virus elimination success to vaccination rollout challenges. Lancet Reg. Health–West. Pac. 2021, 11, 100169. [Google Scholar] [CrossRef]
- Yuncg, J.Q.; Cheong, A.W.; Seng, A.I.; Li, K.J. Towards a dialogic approach: Crisis communications and public reactions in the world’s most densely populated city to tackle COVID-19. Asian J. Public Opin. Res. 2020, 8, 265–296. [Google Scholar] [CrossRef]
- Katz, R. Intergenerational family relations and subjective well-being in old age: A cross-national study. Eur. J. Ageing 2009, 6, 79–90. [Google Scholar] [CrossRef] [PubMed] [Green Version]
- Long, L.J.; Bistricky, S.L.; Phillips, C.A.; D’Souza, J.M.; Richardson, A.L.; Lai, B.S.; Short, M.; Gallagher, M.W. The potential unique impacts of hope and resilience on mental health and well-being in the wake of hurricane harvey. J. Trauma. Stress 2020, 33, 962–972. [Google Scholar] [CrossRef] [PubMed]
- Rey, L.; Quintana-Orts, C.; Mérida-López, S.; Extremera, N. Being bullied at school: Gratitude as potential protective factor for suicide risk in adolescents. Front. Psychol. 2019, 10, 662. [Google Scholar] [CrossRef] [PubMed] [Green Version]
- Hogan, M.J. Collaborative positive psychology: Solidarity, meaning, resilience, wellbeing, and virtue in a time of crisis. Int. Rev. Psychiatry 2020, 32, 698–712. [Google Scholar] [CrossRef]
- Zagefka, H. Prosociality during COVID-19: Globally focused solidarity brings greater benefits than nationally focused solidarity. J. Community Appl. Soc. Psychol. 2022, 32, 73–86. [Google Scholar] [CrossRef]
- Arora, G.; Kroumpouzos, G.; Kassir, M.; Jafferany, M.; Lotti, T.; Sadoughifar, R.; Sitkowska, Z.; Grabbe, S.; Goldust, M. Solidarity and transparency against the COVID-19 pandemic. Dermatol. Ther. 2020, 33, e13359. [Google Scholar] [CrossRef]
- Katsanidou, A.; Reinl, A.K.; Eder, C. Together we stand? Transnational solidarity in the EU in times of crises. Eur. Union Politics 2022, 23, 66–78. [Google Scholar] [CrossRef]
- Sosis, R.; Alcorta, C. Signaling, solidarity, and the sacred: The evolution of religious behavior. Evol. Anthropol. Issues News Rev. 2003, 12, 264–274. [Google Scholar] [CrossRef]
- De Coninck, D.; d’Haenens, L.; Matthijs, K. Perceived vulnerability to disease and attitudes towards public health measures: COVID-19 in Flanders, Belgium. Personal. Individ. Differ. 2020, 166, 110220. [Google Scholar] [CrossRef]
- Wong, S.S.; Lim, T. Hope versus optimism in Singaporean adolescents: Contributions to depression and life satisfaction. Personal. Individ. Differ. 2009, 46, 648–652. [Google Scholar] [CrossRef]
- Rajandram, R.K.; Ho, S.M.; Samman, N.; Chan, N.; McGrath, C.; Zwahlen, R.A. Interaction of hope and optimism with anxiety and depression in a specific group of cancer survivors: A preliminary study. BMC Res. Notes 2011, 4, 519. [Google Scholar] [CrossRef] [PubMed] [Green Version]
- Miller Smedema, S.; Catalano, D.; Ebener, D.J. The relationship of coping, self-worth, and subjective well-being: A structural equation model. Rehabil. Couns. Bull. 2010, 53, 131–142. [Google Scholar] [CrossRef]
- Scheier, M.F.; Carver, C.S. Optimism, coping, and health: Assessment and implications of generalized outcome expectancies. Health Psychol. 1985, 4, 219–247. [Google Scholar] [CrossRef] [PubMed]
- Fischer, I.C.; Cripe, L.D.; Rand, K.L. Predicting symptoms of anxiety and depression in patients living with advanced cancer: The differential roles of hope and optimism. Supportive Care Cancer 2018, 26, 3471–3477. [Google Scholar] [CrossRef]
- Heinitz, K.; Lorenz, T.; Schulze, D.; Schorlemmer, J. Positive organizational behavior: Longitudinal effects on subjective well-being. PLoS ONE 2018, 13, e0198588. [Google Scholar] [CrossRef]
- Arslan, G.; Yıldırım, M. Coronavirus stress, meaningful living, optimism, and depressive symptoms: A study of moderated mediation model. Aust. J. Psychol. 2021, 73, 113–124. [Google Scholar] [CrossRef]
- Wood, A.M.; Maltby, J.; Gillett, R.; Linley, P.A.; Joseph, S. The role of gratitude in the development of social support, stress, and depression: Two longitudinal studies. J. Res. Personal. 2008, 42, 854–871. [Google Scholar] [CrossRef]
- Froh, J.J.; Fan, J.; Emmons, R.A.; Bono, G.; Huebner, E.S.; Watkins, P. Measuring gratitude in youth: Assessing the psychometric properties of adult gratitude scales in children and adolescents. Psychol. Assess. 2011, 23, 311–324. [Google Scholar] [CrossRef] [Green Version]
- Tong, E.M.; Oh, V. Gratitude and adaptive coping among Chinese Singaporeans during the beginning of the COVID-19 pandemic. Front. Psychiatry 2021, 11, 628937. [Google Scholar] [CrossRef]
- Duckworth, A.L.; Peterson, C.; Matthews, M.D.; Kelly, D.R. Grit: Perseverance and passion for long-term goals. J. Personal. Soc. Psychol. 2007, 92, 1087–1101. [Google Scholar] [CrossRef]
- Hill, P.L.; Burrow, A.L.; Bronk, K.C. Persevering with positivity and purpose: An examination of purpose commitment and positive affect as predictors of grit. J. Happiness Stud. 2016, 17, 257–269. [Google Scholar] [CrossRef]
- Li, J.; Fang, M.; Wang, W.; Sun, G.; Cheng, Z. The influence of grit on life satisfaction: Self-esteem as a mediator. Psychol. Belg. 2018, 58, 51–66. [Google Scholar] [CrossRef] [PubMed] [Green Version]
- Masuyama, A.; Shinkawa, H.; Kubo, T. Validation and psychometric properties of the Japanese version of the fear of COVID-19 scale among adolescents. Int. J. Ment. Health Addict. 2020, 20, 387–397. [Google Scholar] [CrossRef] [PubMed]
- Sultan, S.; Rapi, M. Positive discourse analysis of the Indonesian government spokesperson’s discursive strategies during the Covid-19 pandemic. J. Lang. Stud. 2020, 20, 251–272. [Google Scholar] [CrossRef]
- Atlani-Duault, L.; Ward, J.K.; Roy, M.; Morin, C.; Wilson, A. Tracking online heroisation and blame in epidemics. Lancet Public Health 2020, 5, e137–e138. [Google Scholar] [CrossRef] [Green Version]
- Alhassan, F.M.; AlDossary, S.A. The Saudi Ministry of Health’s Twitter communication strategies and public response during the COVID-19 pandemic: Content analysis study. JMIR Public Health Surveill. 2021, 7, e27942. [Google Scholar] [CrossRef]
- Fink, S. Crisis Management: Planning for the Inevitable, 1st ed.; Amacom: New York, NY, USA, 1986; ISBN 0814458599. [Google Scholar]
- Lu, J. Themes and evolution of misinformation during the early phases of the COVID-19 outbreak in China—an application of the crisis and emergency risk communication model. Front. Commun. 2020, 5, 57. [Google Scholar] [CrossRef]
- Mitroff, I.I. Crisis management and environmentalism: A natural fit. Calif. Manag. Rev. 1994, 36, 101–113. [Google Scholar] [CrossRef]
- Coombs, W.T. Ongoing Crisis Communication: Planning, Managing and Responding, 3rd ed.; SAGE: Thousand Oaks, CA, USA, 2012; ISBN 9781412983105. [Google Scholar]
- Veil, S.; Reynolds, B.; Sellnow, T.L.; Seeger, M.W. CERC as a theoretical framework for research and practice. Health Promot. Pract. 2008, 9, 26S–34S. [Google Scholar] [CrossRef]
- Zheng, S.; Li, H.; Sun, H. Crisis lifecycle, policy response, and policy effectiveness. Public Manag. Rev. 2021, 1–27. [Google Scholar] [CrossRef]
- Ho, H.W. Covid-19 pandemic: Impact and implications for Macau casinos. Gaming Law Rev. 2020, 24, 563–567. [Google Scholar] [CrossRef]
- The Macao News. Ho Says COVID-19 Epidemic‘Basically under Control. Available online: https://macaonews.org/politics/ho-says-covid-19-epidemic-basically-under-control/ (accessed on 30 November 2021).
- Chu, T.H.; Su, Y.; Kong, H.; Shi, J.; Wang, X. Online social support for intimate partner violence victims in China: Quantitative and automatic content analysis. Violence Against Women 2021, 27, 339–358. [Google Scholar] [CrossRef] [PubMed]
- Chang, A.; Schulz, P.J.; Jiao, W.; Liu, M.T. Obesity-related communication in digital Chinese news from mainland China, Hong Kong, and Taiwan: Automated content analysis. JMIR Public Health Surveill. 2021, 7, e26660. [Google Scholar] [CrossRef] [PubMed]
- Mak, A.K.; Song, A.O. Revisiting social-mediated crisis communication model: The Lancôme regenerative crisis after the Hong Kong Umbrella Movement. Public Relat. Rev. 2019, 45, 101812. [Google Scholar] [CrossRef]
- Garcia-Rudolph, A.; Saurí, J.; Cegarra, B.; Guitart, M.B. Discovering the context of people with disabilities: Semantic categorization test and environmental factors mapping of word embeddings from Reddit. JMIR Med. Inform. 2020, 8, e17903. [Google Scholar] [CrossRef] [PubMed]
- Li, G.; Li, B.; Huang, L.; Hou, S. Automatic construction of a depression-domain lexicon based on microblogs: Text mining study. JMIR Med. Inform. 2020, 8, e17650. [Google Scholar] [CrossRef]
- Jiang, M.; Sanger, T.; Liu, X. Combining contextualized embeddings and prior knowledge for clinical named entity recognition: Evaluation study. JMIR Med. Inform. 2019, 7, e14850. [Google Scholar] [CrossRef]
- Chang, A.; Jiao, W. Predicting health communication patterns in follower–influencer networks: The case of Taiwan amid of COVID-19. Asian J. Public Opin. Res. 2020, 8, 246–264. [Google Scholar] [CrossRef]
- Chang, A.; Schulz, P.J.; Cheong, A. Online newspaper framing of non-communicable diseases: Comparison of Mainland China, Taiwan, Hong Kong and Macao. Int. J. Environ. Res. Public Health 2020, 17, 5593. [Google Scholar] [CrossRef]
- Segev, E. Textual network analysis: Detecting prevailing themes and biases in International news and social media. Sociol. Compass 2020, 14, e12779. [Google Scholar] [CrossRef]
- Statista. Facebook: Number of Monthly Active Users Worldwide 2008–2021. Available online: https://www.statista.com/statistics/264810/number-of-monthly-active-facebook-users-worldwide/ (accessed on 12 November 2021).
- Macao Association for Internet Research. Internet Usage trends in Macao 2020. Available online: http://www.macaointernetproject.net/uploads/default/files/internetusagetrendinmacao2020.pdf (accessed on 15 November 2021).
- Yang, P.C.; Lee, W.C.; Liu, H.Y.; Shih, M.J.; Chen, T.J.; Chou, L.F.; Hwang, S.J. Use of Facebook by hospitals in Taiwan: A nationwide survey. Int. J. Environ. Res. Public Health 2018, 15, 1188. [Google Scholar] [CrossRef] [PubMed] [Green Version]
- Zhao, X.; Liu, J.S.; Deng, K. Assumptions behind intercoder reliability indices. Annals of the International Communication Association 2013, 36, 419–480. [Google Scholar] [CrossRef]
- Zhao, X.; Feng, G.C.; Liu, J.S.; Deng, K. We agreed to measure agreement - Redefining reliability de-justifies Krippendorff’s alpha. China Media Res. 2018, 14, 1–15. [Google Scholar]
- China Accreditation Test for Translators and Interpreters (CATTI). Translation of Coronavirus Disease in English. Available online: http://www.catticenter.com/tgmj/2012 (accessed on 16 November 2021).
- Thavareesan, S.; Mahesan, S. Sentiment lexicon expansion using Word2vec and fastText for sentiment prediction in tamil texts. In Proceedings of the 2020 Moratuwa Engineering Research Conference (MERCon), Moratuwa, Sri Lanka, 28–30 July 2020. [Google Scholar] [CrossRef]
- Siyam, N.; Alqaryouti, O.; Abdallah, S. Mining government tweets to identify and predict citizens response. Technol. Soc. 2020, 60, 101211. [Google Scholar] [CrossRef]
- Jimenez, T.; Restar, A.; Helm, P.J.; Cross, R.I.; Barath, D.; Arndt, J. Fatalism in the context of COVID-19: Perceiving coronavirus as a death sentence predicts reluctance to perform recommended preventive behaviors. SSM-Popul. Health 2020, 11, 100615. [Google Scholar] [CrossRef] [PubMed]
- Özdil, K.; Bulucu Büyüksoy, G.D.; Çatıker, A. Fatalism, fear, and compliance with preventive measures in COVID-19 pandemic: A structural equation modeling analysis. Public Health Nurs. 2021, 38, 770–780. [Google Scholar] [CrossRef]
- Jun, J.; Oh, K.M. Asian and Hispanic Americans’ cancer fatalism and colon cancer screening. Am. J. Health Behav. 2013, 37, 145–154. [Google Scholar] [CrossRef]
- Yen, C.L. It is our destiny to die: The effects of mortality salience and culture-priming on fatalism and karma belief. Int. J. Psychol. 2013, 48, 818–828. [Google Scholar] [CrossRef] [PubMed]
- Li, Y.; Chen, P.Y.; Chen, F.L.; Wu, W.C. Roles of fatalism and parental support in the relationship between bullying victimization and bystander behaviors. Sch. Psychol. Int. 2015, 36, 253–267. [Google Scholar] [CrossRef]
- Laslo-Roth, R.; George-Levi, S.; Margalit, M. Hope during the COVID-19 outbreak: Coping with the psychological impact of quarantine. Couns. Psychol. Q. 2021, 34, 771–785. [Google Scholar] [CrossRef]
- Genç, E.; Arslan, G. Optimism and dispositional hope to promote college students’ subjective well-being in the context of the COVID-19 pandemic. J. Posit. Sch. Psychol. 2021, 5, 87–96. [Google Scholar] [CrossRef]
- Soroya, S.H.; Farooq, A.; Mahmood, K.; Isoaho, J.; Zara, S.E. From information seeking to information avoidance: Understanding the health information behavior during a global health crisis. Inf. Processing Manag. 2021, 58, 102440. [Google Scholar] [CrossRef]
- Wong, L.P.; Alias, H. Temporal changes in psychobehavioural responses during the early phase of the COVID-19 pandemic in Malaysia. J. Behav. Med. 2021, 44, 18–28. [Google Scholar] [CrossRef] [PubMed]
- Amirav, D.R.; Besor, O.; Amirav, I. Hope during COVID-19 lockdown. Cureus 2021, 13, e15097. [Google Scholar] [CrossRef]
- Wood, A.M.; Froh, J.J.; Geraghty, A.W. Gratitude and well-being: A review and theoretical integration. Clin. Psychol. Rev. 2010, 30, 890–905. [Google Scholar] [CrossRef]
- Han, X.; Wang, J.; Zhang, M.; Wang, X. Using social media to mine and analyze public opinion related to COVID-19 in China. Int. J. Environ. Res. Public Health 2020, 17, 2788. [Google Scholar] [CrossRef] [PubMed] [Green Version]
- Chung, J.E. Retweeting in health promotion: Analysis of tweets about Breast Cancer Awareness Month. Comput. Hum. Behav. 2017, 74, 112–119. [Google Scholar] [CrossRef]
- Guidry, J.P.; Meganck, S.L.; Lovari, A.; Messner, M.; Medina-Messner, V.; Sherman, S.; Adams, J. Tweeting about# diseases and# public health: Communicating global health issues across nations. Health Commun. 2020, 35, 1137–1145. [Google Scholar] [CrossRef]



| Theme | Prodromal Stage (n = 44) | Acute Stage (n = 11,929) | Chronic Stage (n = 12,817) | Overall (n = 24,790) |
|---|---|---|---|---|
| Anti-epidemic | 11 (25) | 7779 (65) | 6429 (50) | 14,219 (57) |
| Solidarity | 24 (55) | 4870 (41) | 4430 (35) | 9324 (38) |
| Hope | 17 (39) | 2883 (24) | 4798 (37) | 7698 (31) |
| Gratitude | 6 (14) | 2399 (20) | 2781 (22) | 5186 (21) |
| Optimism | 1 (2) | 1035 (9) | 590 (5) | 1626 (7) |
| Grit | 0 (0) | 176 (1) | 539 (4) | 715 (3) |
| Theme | Likes | |||
|---|---|---|---|---|
| Prodromal Stage | Acute Stage | Chronic Stage | All Stages | |
| Anti-epidemic | 2.0 (11.7) | 7.0 (36.6) | 3.0 (17.5) | 5.0 (28.0) |
| Solidarity | 1.0 (6.2) | 7.0 (37.6) | 4.0 (19.1) | 5.0 (28.7) |
| Hope | 4.0 (161.5) | 7.0 (39.3) | 4.0 (22.7) | 5.0 (29.2) |
| Gratitude | 4.0 (10.3) | 9.0 (62.3) | 5.0 (23.2) | 6.0 (41.3) |
| Optimism | 0.0 | 10.0 (54.7) | 5.5 (33.2) | 8.0 (46.9) |
| Grit | 0.0 | 5.0 (20.0) | 3.0 (23.0) | 4.0 (22.3) |
| All | 3.0 (69.3) | 7.0 (38.0) | 4.0 (19.8) | 5.0 (28.6) |
| Theme | Predictors Absent Median Likes (P25, P75) | Predictors Present Median Likes (P25, P75) | U Value | Z-Value | p-Value |
|---|---|---|---|---|---|
| Prodromal Stage | |||||
| Solidarity | 9.500 (1.5, 44.8) | 1.000 (0.0, 3.0) | 118.500 | −2.917 | 0.004 |
| Acute Stage | |||||
| Gratitude | 6.000 (2.0,21.0) | 9.000 (2.0,32.0) | 10,268,652.500 | −7.721 | <0.001 |
| Hope | 7.000 (2.0,22.0) | 7.500 (2.0,24.0) | 12,659,316.000 | −2.366 | 0.018 |
| Optimism | 7.000 (2.0,22.0) | 10.000 (2.0,36.0) | 4,893,166.500 | −7.040 | <0.001 |
| Chronic Stage | |||||
| Solidarity | 3.000 (0.0, 15.0) | 4.000 (1.0, 14.0) | 18,024,253.500 | −2.779 | 0.005 |
| Anti-epidemic | 5.000 (1.0, 18.0) | 3.000 (0.0, 12.0) | 17,946,686.000 | −12.368 | <0.001 |
| Gratitude | 3.000 (0.0, 13.0) | 5.000 (1.0, 19.0) | 12,328,662.500 | −9.430 | <0.001 |
| Hope | 3.000 (0.0, 14.0) | 4.000 (1.0, 16.0) | 17,957,420.500 | −6.322 | <0.001 |
| Optimism | 4.000 (0.0, 14.0) | 5.500 (1.0, 23.0) | 3,136,036.000 | −5.371 | <0.001 |
| Variables | Co-Efficient | Likes IRR | 95% CI | Z-Value | p-Value |
|---|---|---|---|---|---|
| Intercept | 1.945 | 6.993 | 6.212–7.872 | 32.185 | <0.001 |
| Content types | |||||
| Hyperlink | 0.254 | 1.289 | 1.221–1.362 | 9.111 | <0.001 |
| Note | −0.283 | 0.754 | 0.597–0.951 | −2.381 | 0.017 |
| Status | 0.219 | 1.245 | 1.174–1.321 | 7.292 | <0.001 |
| Multimedia Element | |||||
| Album | 0.551 | 1.735 | 1.646–1.828 | 20.624 | <0.001 |
| Photograph | 0.508 | 1.662 | 1.582–1.747 | 20.072 | <0.001 |
| Video | 0.695 | 2.004 | 1.893–2.120 | 24.045 | <0.001 |
| Theme | |||||
| Solidarity | −0.014 | 0.986 | 0.960–1.012 | −1.047 | 0.295 |
| Grit | −0.140 | 0.870 | 0.805–0.940 | −3.544 | <0.001 |
| Anti-epidemic | −0.108 | 0.897 | 0.872–0.924 | −7.344 | <0.001 |
| Gratitude | 0.453 | 1.573 | 1.524–1.623 | 28.044 | <0.001 |
| Hope | 0.174 | 1.190 | 1.153–1.227 | 10.981 | <0.001 |
| Optimism | 0.420 | 1.522 | 1.446–1.602 | 16.014 | <0.001 |
| Crisis Stage | |||||
| Prodromal | 1.628 | 5.093 | 4.319–6.006 | 19.348 | <0.001 |
| Acute | 0.542 | 1.719 | 1.605–1.841 | 15.476 | <0.001 |
| Chronic | 0.139 | 1.149 | 1.097–1.202 | 5.940 | <0.001 |
Publisher’s Note: MDPI stays neutral with regard to jurisdictional claims in published maps and institutional affiliations. |
© 2022 by the authors. Licensee MDPI, Basel, Switzerland. This article is an open access article distributed under the terms and conditions of the Creative Commons Attribution (CC BY) license (https://creativecommons.org/licenses/by/4.0/).
Share and Cite
Chang, A.; Xian, X.; Liu, M.T.; Zhao, X. Health Communication through Positive and Solidarity Messages Amid the COVID-19 Pandemic: Automated Content Analysis of Facebook Uses. Int. J. Environ. Res. Public Health 2022, 19, 6159. https://doi.org/10.3390/ijerph19106159
Chang A, Xian X, Liu MT, Zhao X. Health Communication through Positive and Solidarity Messages Amid the COVID-19 Pandemic: Automated Content Analysis of Facebook Uses. International Journal of Environmental Research and Public Health. 2022; 19(10):6159. https://doi.org/10.3390/ijerph19106159
Chicago/Turabian StyleChang, Angela, Xuechang Xian, Matthew Tingchi Liu, and Xinshu Zhao. 2022. "Health Communication through Positive and Solidarity Messages Amid the COVID-19 Pandemic: Automated Content Analysis of Facebook Uses" International Journal of Environmental Research and Public Health 19, no. 10: 6159. https://doi.org/10.3390/ijerph19106159
APA StyleChang, A., Xian, X., Liu, M. T., & Zhao, X. (2022). Health Communication through Positive and Solidarity Messages Amid the COVID-19 Pandemic: Automated Content Analysis of Facebook Uses. International Journal of Environmental Research and Public Health, 19(10), 6159. https://doi.org/10.3390/ijerph19106159

