Vaccination Prioritization Strategies for COVID-19 in Korea: A Mathematical Modeling Approach
Abstract
1. Introduction
2. Materials and Methods
2.1. Epidemiological Data
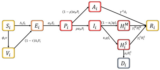
2.2. Mathematical Model
2.3. Vaccination Strategies
2.4. Parameter Estimation
2.5. Ethical Considerations and Data Sharing Policy
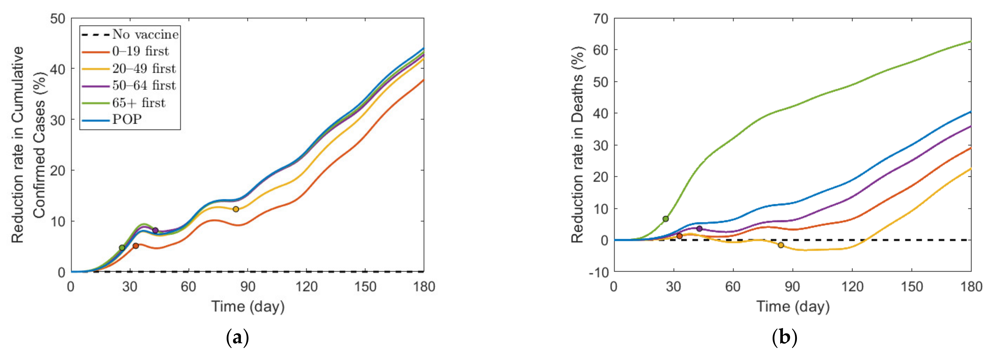
3. Results
4. Discussion
Supplementary Materials
Author Contributions
Funding
Institutional Review Board Statement
Informed Consent Statement
Data Availability Statement
Conflicts of Interest
References
- Wang, C.; Horby, P.W.; Hayden, F.G.; Gao, G.F. A novel coronavirus outbreak of global health concern. Lancet 2020, 395, 470–473. [Google Scholar] [CrossRef]
- World Health Organization. WHO Director-General’s Opening Remarks at the Media Briefing on COVID-19—11 March 2020. Available online: https://www.who.int/director-general/speeches/detail/who-director-general-s-opening-remarks-at-the-media-briefing-on-covid-19---11-march-2020 (accessed on 26 November 2020).
- World Health Organization. Coronavirus Disease (COVID-19) Pandemic. Available online: https://www.who.int/emergencies/diseases/novel-coronavirus-2019 (accessed on 26 November 2020).
- Park, Y.J.; Choe, Y.J.; Park, O.; Park, S.Y.; Kim, Y.M.; Kim, J. Contact tracing during coronavirus disease outbreak, South Korea, 2020. Emerg. Infect. Dis. 2020, 26, 2465–2468. [Google Scholar] [CrossRef]
- Ministry of Health and Welfare. Regular Briefing on COVID-19 Posted on 16 February 2021. Available online: http://ncov.mohw.go.kr/tcmBoardView.do?brdId=3&brdGubun=31&dataGubun=&ncvContSeq=4826&contSeq=4826&board_id=312&gubun=ALL (accessed on 25 February 2021).
- Dar, A.B.; Lone, A.H.; Zahoor, S.; Khan, A.A.; Naaz, R. Applicability of mobile contact tracing in fighting pandemic (COVID-19): Issues, challenges and solutions. Comput. Sci. Rev. 2020, 38, 100307. [Google Scholar] [CrossRef] [PubMed]
- The New York Times. Coronavirus Vaccine Tracker. Available online: https://www.nytimes.com/interactive/2020/science/coronavirus-vaccine-tracker.html (accessed on 26 November 2020).
- Ministry of Health and Welfare. Vaccination Schedule Posted on 28 January 2021. Available online: http://ncov.mohw.go.kr/tcmBoardView.do?brdId=3&brdGubun=31&dataGubun=&ncvContSeq=4713&contSeq=4713&board_id=312&gubun=ALL# (accessed on 16 February 2021).
- Ministry of Health and Welfare. Vaccination Schedule Posted on 16 February 2021. Available online: http://ncov.mohw.go.kr/tcmBoardView.do?brdId=3&brdGubun=31&dataGubun=&ncvContSeq=4824&contSeq=4824&board_id=312&gubun=ALL (accessed on 16 February 2021).
- Baden, L.R.; El Sahly, H.M.; Essink, B.; Kotloff, K.; Frey, S.; Novak, R. Efficacy and safety of the mRNA-1273 SARS-CoV-2 vaccine. N. Engl. J. Med. 2021, 384, 403–416. [Google Scholar] [CrossRef]
- Polack, F.P.; Thomas, S.J.; Kitchin, N.; Absalon, J.; Gurtman, A.; Lockhart, S. Safety and efficacy of the BNT162b2 mRNA Covid-19 vaccine. N. Engl. J. Med. 2020, 383, 2603–2615. [Google Scholar] [CrossRef] [PubMed]
- Voysey, M.; Clemens SA, C.; Madhi, S.A.; Weckx, L.Y.; Folegatti, P.M.; Aley, P.K. Safety and efficacy of the ChAdOx1 nCoV-19 vaccine (AZD1222) against SARS-CoV-2: An interim analysis of four randomised controlled trials in Brazil, South Africa, and the UK. Lancet 2021, 397, 99–111. [Google Scholar] [CrossRef]
- Johnson & Johnson COVID-19 Vaccine Authorized by, U.S. FDA For Emergency Use—First Single-Shot Vaccine in Fight Against Global Pandemic. Available online: https://www.jnj.com/johnson-johnson-announces-single-shot-janssen-covid-19-vaccine-candidate-met-primary-endpoints-in-interim-analysis-of-its-phase-3-ensemble-trial (accessed on 3 February 2021).
- Novavax COVID-19 Vaccine Demonstrates 89.3% Efficacy in UK Phase 3 Trial. Available online: https://ir.novavax.com/news-releases/news-release-details/novavax-covid-19-vaccine-demonstrates-893-efficacy-uk-phase-3 (accessed on 3 February 2021).
- Davies, N.G.; Klepac, P.; Liu, Y.; Prem, K.; Jit, M.; Eggo, R.M. Age-dependent effects in the transmission and control of COVID-19 epidemics. Nat. Med. 2020, 26, 1205–1211. [Google Scholar] [CrossRef]
- Dattner, I.; Goldberg, Y.; Katriel, G.; Yaari, R.; Gal, N.; Miron, Y. The role of children in the spread of COVID-19: Using household data from Bnei Brak, Israel, to estimate the relative susceptibility and infectivity of children. PLoS Comput. Biol. 2021, 17, e1008559. [Google Scholar] [CrossRef] [PubMed]
- Dong, Y.; Mo, X.I.; Hu, Y.; Qi, X.; Jiang, F.; Jiang, Z.; Tong, S. Epidemiological characteristics of 2143 pediatric patients with 2019 coronavirus disease in China. Pediatrics 2020, 58, 712–713. [Google Scholar] [CrossRef]
- Zhou, F.; Yu, T.; Du, R.; Fan, G.; Liu, Y.; Liu, Z. Clinical course and risk factors for mortality of adult inpatients with COVID-19 in Wuhan, China: A retrospective cohort study. Lancet 2020, 395, 1054–1062. [Google Scholar] [CrossRef]
- Centers for Disease Control and Prevention. Vaccine Rollout Recommendations. Available online: https://www.cdc.gov/coronavirus/2019-ncov/vaccines/recommendations.html (accessed on 21 February 2021).
- Mukandavire, Z.; Nyabadza, F.; Malunguza, N.J.; Cuadros, D.F.; Shiri, T.; Musuka, G. Quantifying early COVID-19 outbreak transmission in South Africa and exploring vaccine efficacy scenarios. PLoS ONE 2020, 15, e0236003. [Google Scholar] [CrossRef]
- MacIntyre, C.R.; Costantino, V.; Trent, M.J. Modelling of COVID-19 vaccination strategies and herd immunity, in scenarios of limited and full vaccine supply in NSW, Australia. medRxiv 2020. [CrossRef]
- Iboi, E.A.; Ngonghala, C.N.; Gumel, A.B. Will an imperfect vaccine curtail the COVID-19 pandemic in the US? Infect. Dis. Model. 2020, 5, 510–524. [Google Scholar] [PubMed]
- Gumel, A.B.; Iboi, E.A.; Ngonghala, C.N.; Ngwa, G.A. Mathematical assessment of the roles of vaccination and non-pharmaceutical interventions on COVID-19 dynamics: A multigroup modeling approach. medRxiv 2021, 2020-12. [Google Scholar] [CrossRef]
- Foy, B.H.; Wahl, B.; Mehta, K.; Shet, A.; Menon, G.I.; Britto, C. Comparing COVID-19 vaccine allocation strategies in India: A mathematical modelling study. Int. J. Infect. Dis. 2020, 103, 431–438. [Google Scholar] [CrossRef]
- Paltiel, A.D.; Schwartz, J.L.; Zheng, A.; Walensky, R.P. Clinical Outcomes Of A COVID-19 Vaccine: Implementation Over Efficacy: Study examines how definitions and thresholds of vaccine efficacy, coupled with different levels of implementation effectiveness and background epidemic severity, translate into outcomes. Health Aff. 2021, 40, 42–52. [Google Scholar] [CrossRef]
- Bubar, K.M.; Reinholt, K.; Kissler, S.M.; Lipsitch, M.; Cobey, S.; Grad, Y.H.; Larremore, D.B. Model-informed COVID-19 vaccine prioritization strategies by age and serostatus. Science 2021, 371, 916–921. [Google Scholar] [CrossRef] [PubMed]
- Buckner, J.H.; Chowell, G.; Springborn, M.R. Dynamic Prioritization of COVID-19 Vaccines When Social Distancing is Limited for Essential Workers. medRxiv 2020, 118. [Google Scholar] [CrossRef]
- Matrajt, L.; Eaton, J.; Leung, T.; Brown, E.R. Vaccine optimization for COVID-19, who to vaccinate first? medRxiv 2020. [Google Scholar] [CrossRef]
- Shim, E. Optimal Allocation of the Limited COVID-19 Vaccine Supply in South Korea. J. Clin. Med. 2021, 10, 591. [Google Scholar] [CrossRef] [PubMed]
- Hamza, B.; Sara, B.; Omar, Z.; Imane, A.; Mostafa, R. New automated optimal vaccination control with a multi-region SIRS epidemic mode. Commun. Math. Biol. Neurosci. 2020, 70. [Google Scholar] [CrossRef]
- Martonosi, S.E.; Behzad, B.; Cummings, K. Pricing the COVID-19 Vaccine: A Mathematical Approach. arXiv 2020, arXiv:2101.03234. [Google Scholar]
- Seoul Metropolitan Government. Available online: https://www.seoul.go.kr/coronaV/coronaStatus.do (accessed on 15 February 2021).
- Gyeonggi Infectious Disease Control Center. Available online: http://www.gidcc.or.kr/ (accessed on 15 February 2021).
- Merow, C.; Urban, M.C. Seasonality and uncertainty in global COVID-19 growth rates. Proc. Natl. Acad. Sci. USA 2020, 117, 27456–27464. [Google Scholar] [CrossRef]
- Ratnesar-Shumate, S.; Williams, G.; Green, B.; Krause, M.; Holland, B.; Wood, S. Simulated sunlight rapidly inactivates SARS-CoV-2 on surfaces. J. Infect. Dis. 2020, 222, 214–222. [Google Scholar] [CrossRef]
- Choi, Y.; Kim, J.S.; Choi, H.; Lee, H.; Lee, C.H. Assessment of Social Distancing for Controlling COVID-19 in Korea: An Age-Structured Modeling Approach. Int. J. Environ. Res. Public Health 2020, 17, 7474. [Google Scholar] [CrossRef]
- Kim, S.; Ko, Y.; Kim, Y.J.; Jung, E. The impact of social distancing and public behavior changes on COVID-19 transmission dynamics in the Republic of Korea. PLoS ONE 2020, 15, e0238684. [Google Scholar] [CrossRef]
- Choi, W.; Shim, E. Optimal strategies for social distancing and testing to control COVID-19. J. Theor. Biol. 2021, 512, 110568. [Google Scholar] [CrossRef] [PubMed]
- Kim, S.; Jeong, Y.D.; Byun, J.H.; Cho, G.; Park, A.; Jung, J.H. Evaluation of COVID-19 epidemic outbreak caused by temporal contact-increase in South Korea. Int. J. Infect. Dis. 2020, 96, 454–457. [Google Scholar] [CrossRef]
- Ministry of Health and Welfare. Regular Briefing on COVID-19 Posted on 1 November 2020. Available online: http://ncov.mohw.go.kr/tcmBoardView.do?brdId=&brdGubun=&dataGubun=&ncvContSeq=360602&contSeq=360602&board_id=&gubun=ALL# (accessed on 23 February 2020).
- Ministry of Health and Welfare. Regular Briefing on COVID-19 Posted on 24 November 2020. Available online: http://ncov.mohw.go.kr/tcmBoardView.do?brdId=&brdGubun=&dataGubun=&ncvContSeq=361307&contSeq=361307&board_id=&gubun=ALL (accessed on 23 February 2020).
- Ministry of Health and Welfare. Regular Briefing on COVID-19 Posted on 22 December 2020. Available online: http://ncov.mohw.go.kr/tcmBoardView.do?brdId=&brdGubun=&dataGubun=&ncvContSeq=362283&contSeq=362283&board_id=&gubun=ALL (accessed on 23 February 2020).
- Prem, K.; Cook, A.R.; Jit, M. Projecting social contact matrices in 152 countries using contact surveys and demographic data. PLoS Comput. Biol. 2017, 13, e1005697. [Google Scholar] [CrossRef] [PubMed]
- Ferguson, N.; Laydon, D.; Nedjati-Gilani, G.; Imai, N.; Ainslie, K.; Baguelin, M.; Bhatia, S.; Boonyasiri, A.; Cucunubá, Z.; Cuomo-Dannenburg, G.; et al. Report 9: Impact of non-pharmaceutical interventions (NPIs) to reduce COVID19 mortality and healthcare demand. Imp. Coll. Lond. 2020, 10, 77482. [Google Scholar] [CrossRef]
- Ministry of Health and Welfare. Government’s Task Report Posted on 25 January 2021. Available online: http://www.mohw.go.kr/react/al/sal0301vw.jsp?PAR_MENU_ID=04&MENU_ID=0403&page=1&CONT_SEQ=363234 (accessed on 26 February 2021).
- Abrams, S.; Wambua, J.; Santermans, E.; Willem, L.; Kuylen, E.; Coletti, P. Modeling the early phase of the Belgian COVID-19 epidemic using a stochastic compartmental model and studying its implied future trajectories. MedRXiv 2020. [Google Scholar] [CrossRef]
- Abate, S.M.; Ahmed Ali, S.; Mantfardo, B.; Basu, B. Rate of Intensive Care Unit admission and outcomes among patients with coronavirus: A systematic review and Meta-analysis. PLoS ONE 2020, 15, e0235653. [Google Scholar] [CrossRef] [PubMed]
- Ministry of the Interior and Safety. Population Census. Available online: https://jumin.mois.go.kr/ (accessed on 26 February 2021).
- World Health Organization. WHO Sage Roadmap for Prioritizing Uses of COVID-19 Vaccines in the Context of Limited Supply, Version 1.1. Available online: https://www.who.int/docs/default-source/immunization/sage/covid/sage-prioritization-roadmap-covid19-vaccines.pdf?Status=Temp&sfvrsn=bf227443_2 (accessed on 24 February 2021).













| Producer | Method | Efficacy | Total Number of Doses | Reference |
|---|---|---|---|---|
| Moderna “mRNA-1273” | mRNA base 2 doses, 4 weeks apart | 94.1% 2 weeks after 2nd dose | 40 million | [10] |
| Pfizer-BioNTech “BNT162b2” | mRNA base 2 doses, 3 weeks apart | 95.0% 1 week after 2nd dose | 26 million | [11] |
| Oxford University-AstraZeneca “AZD1222” | Viral vector base 2 doses, 4 weeks apart | 62.1–90.0% 2 weeks after 2nd dose | 20 million | [12] |
| Johnson & Johnson “Ad26.COV2.S” | Viral vector base 1 dose | 57.0~72.0% (Overall 66.0%) 4weeks after dose | 6 million | [13] |
| Novavax “NVX-CoV2373” | Protein-based 2 doses, 3 weeks apart | 89.3% 1 week after 2nd dose | 40 million | [14] |
| Age Group | Total | Region | |
|---|---|---|---|
| Seoul | Gyeonggi | ||
| All age groups | 47,371 (100.0%) | 25,853 (54.6%) | 21,518 (45.4%) |
| 0–9 | 1987 (4.2%) | 850 (3.3%) | 1137 (5.3%) |
| 10–19 | 2921 (6.2%) | 1342 (5.2%) | 1579 (7.3%) |
| 20–29 | 6314 (13.3%) | 3291 (12.7%) | 3023 (14.0%) |
| 30–39 | 6240 (13.2%) | 3483 (13.5%) | 2757 (12.8%) |
| 40–49 | 6817 (14.4%) | 3625 (14.0%) | 3192 (14.8%) |
| 50–59 | 8861 (18.7%) | 4947 (19.1%) | 3914 (18.2%) |
| 60–69 | 7962 (16.8%) | 4714 (18.2%) | 3248 (15.1%) |
| 70+ | 6269 (13.2%) | 3601 (13.9%) | 2668 (12.4%) |
| SD Levels | Description | Criteria | Contact Matrix Variations |
|---|---|---|---|
| 0 | No SD | No criterion | No change |
| 1 | Corresponds to governmental SD level 1 and 1.5 | Weekly average is less than 170 cases per day | Contact in locations other than workplace, household, and school decreased by 30%. Contact in household increased by 50% for age less than 20 and 10% for age 20 and above [44]. |
| 2 | Corresponds to governmental SD level 2 and 2.5 | At least 170 cases for 7 days | Contact in locations other than workplace, household, and school decreased by 50%. Contact in household increased by 50% for age less than 20 and 10% for age 20 and above [44]. |
| 3 | Corresponds to governmental SD level 2.5 with reinforcements * | Weekly average is 280 or more cases per day | Contact in locations other than workplace, household, and school decreased by 70%. Contact in household increased by 50% for age less than 20 and 10% for age 20 and above [44]. |
| Parameter | Description | Value | References |
|---|---|---|---|
| Infection probability of a person in age group per contact | Table 5 | Estimated | |
| Number of contacts made by a person in age group with people in age group | Figure S1 | [36] | |
| Vaccination allocation for age group | vary | Estimated | |
| Daily vaccination doses | 88,283 | [8,9] | |
| Vaccination period | 180 | [45] | |
| Total vaccine coverage | 0.7 | [45] | |
| Vaccine efficacy | 0.88 | [10,11,12,13,14,45] | |
| Relative infectiousness of pre-symptomatic infectious | 0.51 | [27] | |
| Relative infectiousness of asymptomatic infectious | 0.51 | [27] | |
| Relative infectiousness of symptomatically infectious | 1 | [27] | |
| Latent period | 3 | [46] | |
| Pre-symptomatic period | 3.2 | [46] | |
| Probability of having symptoms | 0.84 | [27] | |
| Mean duration of case confirmation | 3 | [36] | |
| Recovery period of asymptomatic cases | 3.5 | [27] | |
| Recovery period of mild symptom cases for group | * 15.3, 14.9, 16.3, 15.9, 15.5, 15.8, 16.5, 18.2 | [32] | |
| Recovery period of severe symptom cases for group | * 15.3, 14.9, 16.3, 15.9, 15.5, 15.8, 16.5, 18.2 | [32] | |
| Probability of having severe symptoms | 0.26 | [47] | |
| Death rate of individuals in in age group | * 0, 0, 0, 0, 0.001, 0.002, 0.009, 0.0832 | [32] |
| SD Level | Time Interval | Contact Matrix | ||
|---|---|---|---|---|
| 0 | 1 February– 22 February | 3.97 × 10−5, 5.57 × 10−2, 7.82 × 10−2, 7.00 × 10−2, 5.78 × 10−2, 3.06 × 10−2, 1.12 × 10−1, 3.45 × 10−1. | 3.6606 | |
| 1 | 12 October– 23 November | 3.43 × 10−2, 2.74 × 10−2, 2.84 × 10−2, 2.03 × 10−2, 2.15 × 10−2, 2.76 × 10−2, 7.73 × 10−2, 1.31 × 10−1. | 1.4219 | |
| 2 | 24 November– 22 December | 2.99 × 10−2, 2.01 × 10−2, 2.28 × 10−2, 1.93 × 10−2, 1.93 × 10−2, 3.66 × 10−2, 1.08 × 10−1, 1.68 × 10−1. | 1.2785 | |
| 3 | 23 December– 14 February | 2.64 × 10−2, 2.04 × 10−2, 1.78 × 10−2, 1.38 × 10−2, 1.33 × 10−2, 2.44 × 10−2, 7.45 × 10−2, 1.20 × 10−1. | 0.8467 |
| Scenarios | Cumulative Confirmed Cases | Death | ||||||
|---|---|---|---|---|---|---|---|---|
| SD 0 | SD 1 | SD 2 | SD 3 | SD 0 | SD 1 | SD 2 | SD 3 | |
| No Vaccine | 16,820,437 | 6,378,361 | 1,315,182 | 9423 | 371,430 | 114,929 | 30,611 | 321 |
| 0–19 first | 14,236,200 | 145,172 | 67,228 | 6716 | 335,020 | 3523 | 2109 | 254 |
| 20–49 first | 13,162,693 | 106,477 | 55,142 | 6696 | 347,875 | 3309 | 2098 | 262 |
| 50–64 first | 13,732,446 | 187,425 | 46,725 | 6604 | 316,673 | 4296 | 1521 | 250 |
| 65+ first | 13,734,070 | 165,249 | 48,442 | 6557 | 225,287 | 2323 | 940 | 204 |
| POP | 13,670,909 | 131,505 | 50,502 | 6593 | 306,758 | 3009 | 1539 | 245 |
| Scenarios | Cumulative Confirmed Cases | Death |
|---|---|---|
| No Vaccine | 50,538 | 1409 |
| 0–19 first | 32,028 | 1000 |
| 20–49 first | 29,361 | 1092 |
| 50–64 first | 29,106 | 903 |
| 65+ first | 28,774 | 527 |
| POP | 28,249 | 839 |
Publisher’s Note: MDPI stays neutral with regard to jurisdictional claims in published maps and institutional affiliations. |
© 2021 by the authors. Licensee MDPI, Basel, Switzerland. This article is an open access article distributed under the terms and conditions of the Creative Commons Attribution (CC BY) license (https://creativecommons.org/licenses/by/4.0/).
Share and Cite
Choi, Y.; Kim, J.S.; Kim, J.E.; Choi, H.; Lee, C.H. Vaccination Prioritization Strategies for COVID-19 in Korea: A Mathematical Modeling Approach. Int. J. Environ. Res. Public Health 2021, 18, 4240. https://doi.org/10.3390/ijerph18084240
Choi Y, Kim JS, Kim JE, Choi H, Lee CH. Vaccination Prioritization Strategies for COVID-19 in Korea: A Mathematical Modeling Approach. International Journal of Environmental Research and Public Health. 2021; 18(8):4240. https://doi.org/10.3390/ijerph18084240
Chicago/Turabian StyleChoi, Yongin, James Slghee Kim, Jung Eun Kim, Heejin Choi, and Chang Hyeong Lee. 2021. "Vaccination Prioritization Strategies for COVID-19 in Korea: A Mathematical Modeling Approach" International Journal of Environmental Research and Public Health 18, no. 8: 4240. https://doi.org/10.3390/ijerph18084240
APA StyleChoi, Y., Kim, J. S., Kim, J. E., Choi, H., & Lee, C. H. (2021). Vaccination Prioritization Strategies for COVID-19 in Korea: A Mathematical Modeling Approach. International Journal of Environmental Research and Public Health, 18(8), 4240. https://doi.org/10.3390/ijerph18084240

