The Moderating Roles of Sensation Seeking and Worry among Nature-Based Adventure Tourists
Abstract
1. Introduction
2. Literature Review
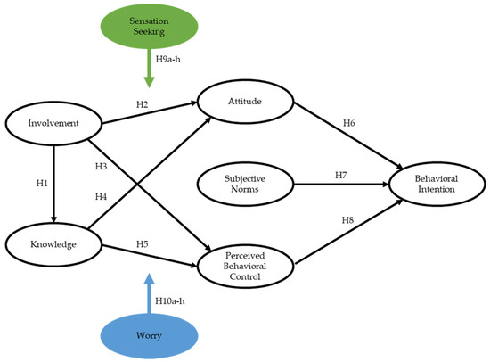
2.1. Involvement and Knowledge
2.2. Theory of Planned Behavior
2.3. Sensation Seeking
2.4. Worry
3. Methods
3.1. Measurement Items
3.2. Survey Development
3.3. Sampling and Data Collection
3.4. Data Screening and Sample Profiles
4. Results
4.1. Confirmatory Factor Analysis
4.2. Structural Equation Modeling
4.3. Multigroup Moderation
5. Discussion
5.1. General Discussion
5.2. Implications
5.3. Limitations and Recommendations for Future Research
Author Contributions
Funding
Institutional Review Board Statement
Informed Consent Statement
Data Availability Statement
Conflicts of Interest
Appendix A
| Constructs | Measurement Items |
|---|---|
| Knowledge | Compared to other people, I know a lot about hard adventure tourism. My friends consider me an expert regarding hard adventure tourism. I consider myself very experienced in the hard adventure tourism field. |
| Involvement | I read hard adventure trip reviews from other travelers. I searched for hard adventure travel information on social media websites. I looked at hard adventure activity/attraction reviews of other travelers. I read other hard adventure travelers’ experiences and trips. |
| Attitude | I think participating in a hard adventure tour is a positive behavior. I think participating in a hard adventure tour is a valuable behavior. I think participating in a hard adventure tour is a beneficial behavior. I think participating in a hard adventure tour is a necessary behavior. |
| Subjective norms | Most people who are important to me agree that I participate in hard adventure tours. Most people who are important to me support that I participate in hard adventure tours. Most people who are important to me understand that I participate in hard adventure tours. Most people who are important to me recommend that I participate in hard adventure tours. |
| Perceived behavioral control | I am confident that if I want, I can participate in a hard adventure tour. I am capable of joining a hard adventure tour. I have enough resources (e.g., money) to participate in a hardy tour. |
| Behavioral intentions | I will make an effort to participate in a hard adventure tour in the future. I have an intention to participate in a hard adventure tour. I am willing to participate in a hard adventure tour. I am willing to save time and money to participate in a hard adventure tour. |
| Sensation seeking | I would like to explore strange places. I would like to take a trip with no pre-planned routes or timetables. I get restless when I spend too much time at home. I prefer friends who are excitingly unpredictable. I like to do frightening things. I would like to try hard adventure tours. I like wild parties. I would love to have new and exciting experiences, even if they are illegal. |
| Worry | I constantly worry that something may go wrong when I participate in a hard adventure tour. I worry that I’ll get lost or lose contact with my travel companions when I participate in a hard adventure tour. I worry that hard adventure tour is dangerous and scary. |
References
- Pomfret, G. Mountaineering adventure tourists: A conceptual framework for research. Tour. Manag. 2006, 27, 113–123. [Google Scholar] [CrossRef]
- Rantala, O.; Hallikainen, V.; Ilola, H.; Tuulentie, S. The softening of adventure tourism. Scand. J. Hosp. Tour. 2018, 18, 343–361. [Google Scholar] [CrossRef]
- Rantala, O.; Rokenes, A.; Valkonen, J. Is adventure tourism a coherent concept? A review of research approaches on adventure tourism. Ann. Leis. Res. 2018, 21, 539–552. [Google Scholar] [CrossRef]
- Swarbrooke, J.; Beard, C.; Leckie, S.; Pomfret, G. Adventure Tourism: The New Frontier; Routledge: Abingdon, UK, 2003. [Google Scholar]
- Giddy, J.K.; Webb, N.L. The influence of the environment on adventure tourism: From motivations to experiences. Curr. Issues Tour. 2016, 21, 2132–2146. [Google Scholar] [CrossRef]
- Bui, N.A.; Kiatkawsin, K. Examining Vietnamese Hard-Adventure Tourists’ Visit Intention Using an Extended Model of Goal-Directed Behavior. Sustainability 2020, 12, 1747. [Google Scholar] [CrossRef]
- Janowski, I.; Gardiner, S.; Kwek, A. Dimensions of adventure tourism. Tour. Manag. Perspect. 2021, 37, 100776. [Google Scholar] [CrossRef]
- Beedie, P.; Hudson, S. Emergence of mountain-based adventure tourism. Ann. Tour. Res. 2003, 30, 625–643. [Google Scholar] [CrossRef]
- Buckley, R. Adventure Tourism Management; Routledge: Abingdon, UK, 2011. [Google Scholar]
- Buckley, R. Adventure tourism products: Price, duration, size, skill, remoteness. Tour. Manag. 2007, 28, 1428–1433. [Google Scholar] [CrossRef]
- Pomfret, G.; Bramwell, B. The characteristics and motivational decisions of outdoor adventure tourists: A review and analysis. Curr. Issues Tour. 2016, 19, 1447–1478. [Google Scholar] [CrossRef]
- Rantala, O.; Valkonen, J. The complexity of safety in wilderness guiding in Finnish Lapland. Curr. Issues Tour. 2011, 14, 581–593. [Google Scholar] [CrossRef]
- Bichler, B.F.; Peters, M. Soft adventure motivation: An exploratory study of hiking tourism. Tour. Rev. 2020. [Google Scholar] [CrossRef]
- Hill, B.J. A Guide to Adventure Travel. Parks Recreat. 1995, 30, 56–65. [Google Scholar]
- Buckley, R. Rush as a key motivation in skilled adventure tourism: Resolving the risk recreation paradox. Tour. Manag. 2012, 33, 961–970. [Google Scholar] [CrossRef]
- Beckman, E.; Whaley, J.E.; Kim, Y.-K. Motivations and Experiences of Whitewater Rafting Tourists on the Ocoee River, USA. Int. J. Tour. Res. 2017, 19, 257–267. [Google Scholar] [CrossRef]
- Giddy, J.K. A profile of commercial adventure tourism participants in South Africa. Anatolia 2017, 29, 40–51. [Google Scholar] [CrossRef]
- Schlegelmilch, F.; Ollenburg, C. Marketing the adventure: Utilizing the aspects of risk/fear/thrill to target the youth traveller segment. Tour. Rev. 2013, 68, 44–54. [Google Scholar] [CrossRef]
- Beedie, P. Mountain guiding and adventure tourism: Reflections on the choreography of the experience. Leis. Stud. 2003, 22, 147–167. [Google Scholar] [CrossRef]
- MacKenzie, S.H.; Kerr, J.H. A (mis)guided adventure tourism experience: An autoethnographic analysis of mountaineering in Bolivia. J. Sport Tour. 2012, 17, 125–144. [Google Scholar] [CrossRef]
- Bentley, T.A.; Page, S.J.; Laird, S.I. Safety in New ZealanD’s Adventure Tourism Industry: The Client Accident Experience of Adventure Tourism Operators. J. Travel Med. 2006, 7, 239–246. [Google Scholar] [CrossRef] [PubMed][Green Version]
- Bentley, T.A.; Page, S.J.; Macky, K.A. Adventure tourism and adventure sports injury: The New Zealand experience. Appl. Ergon. 2007, 38, 791–796. [Google Scholar] [CrossRef]
- Morgan, D.; Moore, K.; Mansell, R. Adventure tourists on water: Linking expectations, affect, achievement and enjoyment to the sports tourism adventure. J. Sport Tour. 2005, 10, 73–88. [Google Scholar] [CrossRef]
- Imboden, A. Between Risk and Comfort: Representations of Adventure Tourism in Sweden and Switzerland. Scand. J. Hosp. Tour. 2012, 12, 310–323. [Google Scholar] [CrossRef]
- Cutler, S.Q.; Carmichael, B.A. Chapter 1. The Dimensions of the Tourist Experience. Tour. Leis. Exp. 2010, 44, 3–26. [Google Scholar] [CrossRef]
- Bian, X.; Moutinho, L. The Role of Product Involvement, Knowledge, and Perceptions in Explaining Consumer Purchase Behaviour of Counterfeits: Direct and Indirect Effects; University of Hull Business School: Kingston upon Hull, UK, 2008. [Google Scholar]
- Halim, T.M.; Kiatkawsin, K. Beauty and Celebrity: Korean Entertainment and Its Impacts on Female Indonesian Viewers’ Consumption Intentions. Sustainability 2021, 13, 1405. [Google Scholar] [CrossRef]
- Wang, J.; Liu-Lastres, B.; Ritchie, B.W.; Pan, D.-Z. Risk reduction and adventure tourism safety: An extension of the risk perception attitude framework (RPAF). Tour. Manag. 2019, 74, 247–257. [Google Scholar] [CrossRef]
- Berger, I.E.; Ratchford, B.T.; Haines Jr, G.H. Subjective Product Knowledge as a Moderator of the Relationship between Attitudes and Purchase Intentions for a Durable Product. J. Econ. Psychol. 1994, 15, 301–314. [Google Scholar] [CrossRef]
- Berger, I.E.; Mitchell, A.A. The Effect of Advertising on Attitude Accessibility, Attitude Confidence, and the Attitude-Behavior Relationship. J. Consum. Res. 1989, 16, 269–279. [Google Scholar] [CrossRef]
- Jumanazarov, S.; Kamilov, A.; Kiatkawsin, K. Impact of Samarkand’s Destination Attributes on International Tourists’ Revisit and Word-of-Mouth Intention. Sustainability 2020, 12, 5154. [Google Scholar] [CrossRef]
- Kiatkawsin, K.; Sutherland, I.; Kim, J.-Y. A Comparative Automated Text Analysis of Airbnb Reviews in Hong Kong and Singapore Using Latent Dirichlet Allocation. Sustainability 2020, 12, 6673. [Google Scholar] [CrossRef]
- Zuckerman, M. The Psychophysiology of Sensation Seeking. J. Pers. 1990, 58, 313–345. [Google Scholar] [CrossRef]
- Arnett, J. Sensation seeking: A new conceptualization and a new scale. Pers. Individ. Differ. 1994, 16, 289–296. [Google Scholar] [CrossRef]
- Hoyle, R.H.; Stephenson, M.T.; Palmgreen, P.; Lorch, E.P.; Donohew, R.L. Reliability and validity of a brief measure of sensation seeking. Pers. Individ. Differ. 2002, 32, 401–414. [Google Scholar] [CrossRef]
- Larsen, S.; Brun, W.; Øgaard, T. What tourists worry about – Construction of a scale measuring tourist worries. Tour. Manag. 2009, 30, 260–265. [Google Scholar] [CrossRef]
- Freeston, M.H.; Rhéaume, J.; Letarte, H.; Dugas, M.J.; Ladouceur, R. Why Do People Worry? Personal. Individ. Differ. 1994, 17, 791–802. [Google Scholar] [CrossRef]
- Clements, C.J.; Josiam, B. Role of involvement in the travel decision. J. Vacat. Mark. 1995, 1, 337–348. [Google Scholar] [CrossRef]
- Amaro, S.; Duarte, P. Travel Social Media Involvement: A Proposed Measure. In Information and Communication Technologies in Tourism 2015; Springer International Publishing: Berlin/Heidelberg, Germany, 2014; pp. 213–225. [Google Scholar]
- Kiatkawsin, K.; Han, H. What drives customers’ willingness to pay price premiums for luxury gastronomic experiences at michelin-starred restaurants? Int. J. Hosp. Manag. 2019, 82, 209–219. [Google Scholar] [CrossRef]
- Kapferer, J.-N.; Laurent, G. Consumer Involvement Profiles: A New and Practical Approach to Consumer Involvement. Post-Print 1985. [Google Scholar]
- Sharifpour, M.; Walters, G.; Ritchie, B.W.; Winter, C. Investigating the Role of Prior Knowledge in Tourist Decision Making. J. Travel Res. 2013, 53, 307–322. [Google Scholar] [CrossRef]
- Wong, J.-Y.; Yeh, C. Tourist hesitation in destination decision making. Ann. Tour. Res. 2009, 36, 6–23. [Google Scholar] [CrossRef]
- Klerck, D.; Sweeney, J.C. The effect of knowledge types on consumer-perceived risk and adoption of genetically modified foods. Psychol. Mark. 2007, 24, 171–193. [Google Scholar] [CrossRef]
- Stanton, J.V.; Cook, L.A. Product knowledge and information processing of organic foods. J. Consum. Mark. 2019, 36, 240–252. [Google Scholar] [CrossRef]
- Ajzen, I. From intentions to actions: A theory of Planned Behavior. In Action Control: From Cognition to Behavior; Kuhl, J., Beckmann, J., Eds.; Springer: Berlin/Heidelberg, Germany, 1985; pp. 11–39. [Google Scholar]
- Conner, M.; Armitage, C.J. Extending the Theory of Planned Behavior: A Review and Avenues for Further Research. J. Appl. Soc. Psychol. 1998, 28, 1429–1464. [Google Scholar] [CrossRef]
- Han, H.; Meng, B.; Kim, W. Emerging bicycle tourism and the theory of planned behavior. J. Sustain. Tour. 2017, 25, 292–309. [Google Scholar] [CrossRef]
- Su, D.N.; Johnson, L.W.; O’Mahony, B. Will foodies travel for food? Incorporating food travel motivation and destination foodscape into the theory of planned behavior. Asia Pac. J. Tour. Res. 2020, 25, 1012–1028. [Google Scholar] [CrossRef]
- Zaichkowsky, J.L. Measuring the Involvement Construct. J. Consum. Res. 1985, 12, 341. [Google Scholar] [CrossRef]
- Rothschild, M.L. Perspectives on Involvement: Current Problems and Future Directions. ACR North Am. Adv. 1984, 11, 216–217. [Google Scholar]
- Shafaei, F. The relationship between involvement with travelling to Islamic destinations and Islamic brand equity: A case of Muslim tourists in Malaysia. Asia Pac. J. Tour. Res. 2016, 22, 255–271. [Google Scholar] [CrossRef]
- Leung, X.Y.; Bai, B. How Motivation, Opportunity, and Ability Impact Travelers’ Social Media Involvement and Revisit Intention. J. Travel Tour. Mark. 2013, 30, 58–77. [Google Scholar] [CrossRef]
- Bae, H.-S.; Lee, B. Audience involvement and its antecedents: An analysis of the electronic bulletin board messages about an entertainment-education drama on divorce in Korea. Asian J. Commun. 2004, 14, 6–21. [Google Scholar] [CrossRef]
- Lin, L.; Chen, C. The influence of the country-of-origin image, product knowledge and product involvement on consumer purchase decisions: An empirical study of insurance and catering services in Taiwan. J. Consum. Mark. 2006, 23, 248–265. [Google Scholar] [CrossRef]
- Park, C.-W.; Moon, B.-J. The relationship between product involvement and product knowledge: Moderating roles of product type and product knowledge type. Psychol. Mark. 2003, 20, 977–997. [Google Scholar] [CrossRef]
- Cowley, E.; Mitchell, A.A. The Moderating Effect of Product Knowledge on the Learning and Organization of Product Information. J. Consum. Res. 2003, 30, 443–454. [Google Scholar] [CrossRef]
- Jordan, E.J.; Boley, B.B.; Knollenberg, W.; Kline, C. Predictors of Intention to Travel to Cuba across Three Time Horizons: An Application of the Theory of Planned Behavior. J. Travel Res. 2018, 57, 981–993. [Google Scholar] [CrossRef]
- Meng, B.; Chua, B.-L.; Ryu, H.B.; Han, H. Volunteer tourism (VT) traveler behavior: Merging norm activation model and theory of planned behavior. J. Sustain. Tour. 2020, 28, 1947–1969. [Google Scholar] [CrossRef]
- Huang, X.; Dai, S.; Xu, H. Predicting tourists’ health risk preventative behaviour and travelling satisfaction in Tibet: Combining the theory of planned behaviour and health belief model. Tour. Manag. Perspect. 2020, 33, 100589. [Google Scholar] [CrossRef]
- Savari, M.; Gharechaee, H. Utilizing the Theory of Planned Behavior to Predict Iranian Farmers’ Intention for Safe Use of Chemical Fertilizers. J. Clean. Prod. 2020, 263, 121512. [Google Scholar] [CrossRef]
- McBride, M.; Carter, L.; Phillips, B. Integrating the theory of planned behavior and behavioral attitudes to explore texting among young drivers in the US. Int. J. Inf. Manag. 2020, 50, 365–374. [Google Scholar] [CrossRef]
- Perugini, M.; Bagozzi, R.P. The role of desires and anticipated emotions in goal-directed behaviours: Broadening and deepening the theory of planned behaviour. Br. J. Soc. Psychol. 2001, 40, 79–98. [Google Scholar] [CrossRef]
- Han, H. The norm activation model and theory-broadening: Individuals’ decision-making on environmentally-responsible convention attendance. J. Environ. Psychol. 2014, 40, 462–471. [Google Scholar] [CrossRef]
- Aertsens, J.; Mondelaers, K.; Verbeke, W.; Buysse, J.; Van Huylenbroeck, G. The influence of subjective and objective knowledge on attitude, motivations and consumption of organic food. Br. Food J. 2011, 113, 1353–1378. [Google Scholar] [CrossRef]
- Fishbein, M.; Ajzen, I. Belief, Attitude, Intention, and Behavior: An Introduction to Theory and Research; Addison-Wesley: Boston, MA, USA, 1975. [Google Scholar]
- Lee, C.-K.; Song, H.-J.; Bendle, L.J.; Kim, M.-J.; Han, H. The impact of non-pharmaceutical interventions for 2009 H1N1 influenza on travel intentions: A model of goal-directed behavior. Tour. Manag. 2012, 33, 89–99. [Google Scholar] [CrossRef] [PubMed]
- Smith, R.E.; Ptacek, J.T.; Smoll, F.L. Sensation Seeking, Stress, and Adolescent Injuries: A Test of Stress-Buffering, Risk-Taking, and Coping Skills Hypotheses. J. Pers. Soc. Psychol. 1992, 62, 1016. [Google Scholar] [CrossRef]
- Puente, C.P.; Gutiérrez, J.L.G.; Abellán, I.C.; López, A.L. Sensation Seeking, Attitudes Toward Drug Use, and Actual Use Among Adolescents: Testing a Model for Alcohol and Ecstacy Use. Subst. Use Misuse 2008, 43, 1615–1627. [Google Scholar] [CrossRef] [PubMed]
- Shou, Y.; Olney, J. Attitudes toward risk and uncertainty: The role of subjective knowledge and affect. J. Behav. Decis. Mak. 2020. [Google Scholar] [CrossRef]
- Algesheimer, R.; Dholakia, U.M.; Herrmann, A. The Social Influence of Brand Community: Evidence from European Car Clubs. J. Mark. 2005, 69, 19–34. [Google Scholar] [CrossRef]
- Anderson, J.C.; Gerbing, D.W. Structural Equation Modeling in Practice: A Review and Recommended Two-Step Approach. Psychol. Bull. 1988, 103, 411. [Google Scholar] [CrossRef]
- Bagozzi, R.P.; Yi, Y. Specification, evaluation, and interpretation of structural equation models. J. Acad. Mark. Sci. 2012, 40, 8–34. [Google Scholar] [CrossRef]
- Hair, J.; Black, W.; Babin, B.; Anderson, R. Multivariate Data Analysis, 7th ed.; Pearson New International Edition; Pearson Education Ltd.: Essex, UK, 2014. [Google Scholar]
- Kim, S.Y.; Nishonov, M.; Kiatkawsin, K. An Examination of International Visitors’ Destination Evaluation of Tashkent and Bukhara, Uzbekistan. J. Tour. Leis. Res. 2020, 32, 65–89. [Google Scholar] [CrossRef]
- Kiatkawsin, K.; Sutherland, I.; Lee, S.K. Determinants of Smart Tourist Environmentally Responsible Behavior Using an Extended Norm-Activation Model. Sustainability 2020, 12, 4934. [Google Scholar] [CrossRef]



| INVO | KNOW | ATTI | NORM | CONT | INTEN | SENS | WORR | |
|---|---|---|---|---|---|---|---|---|
| INVO | 0.892 a | |||||||
| KNOW | 0.574 b | 0.898 | ||||||
| ATTI | 0.537 | 0.440 | 0.769 | |||||
| NORM | 0.345 | 0.397 | 0.454 | 0.784 | ||||
| CONT | 0.650 | 0.530 | 0.666 | 0.332 | 0.832 | |||
| INTEN | 0.675 | 0.565 | 0.742 | 0.362 | 0.819 | 0.873 | ||
| SENS | 0.577 | 0.402 | 0.677 | 0.210 | 0.726 | 0.792 | 0.782 | |
| WORR | −0.132 | −0.333 | −0.183 | −0.277 | −0.224 | −0.213 | −0.094 | 0.860 |
| AVE | 0.795 | 0.806 | 0.592 | 0.614 | 0.692 | 0.763 | 0.611 | 0.740 |
| CR | 0.940 | 0.926 | 0.813 | 0.861 | 0.870 | 0.928 | 0.824 | 0.895 |
| Standardized Estimate | t-Value | |||
|---|---|---|---|---|
| Hypothesis 1: Involvement | → | Knowledge | 0.581 | 10.164 *** |
| Hypothesis 2: Involvement | → | Attitude | 0.461 | 5.896 *** |
| Hypothesis 3: Involvement | → | Perceived control | 0.540 | 7.553 *** |
| Hypothesis 4: Knowledge | → | Attitude | 0.199 | 2.713 ** |
| Hypothesis 5: Knowledge | → | Perceived control | 0.236 | 3.711 *** |
| Hypothesis 6: Attitude | → | Behavioral intentions | 0.392 | 7.152 *** |
| Hypothesis 7: Subjective norms | → | Behavioral intentions | 0.019 | 0.464 |
| Hypothesis 8: Perceived control | → | Behavioral intentions | 0.620 | 9.834 *** |
| Goodness-of-fit statistics:χ2 = 382.427, df = 180, χ2/df = 2.125, RMSEA = 0.063, CFI = 0.957, IFI = 0.958, TLI = 0.950, NFI = 0.923, PGFI = 0.688 *** p < 0.001, ** p < 0.01 | Total variance explained: R2 of INTEN = 0.752 R2 of CONT = 0.495 R2 of ATTI = 0.359 R2 of KNOW = 0.338 | Total impact on behavioral intentions: INVO = 0.646 KNOW = 0.224 ATTI = 0.392 NORM = 0.019 CONT = 0.620 | ||
| Indirect Effect of | On | ||
|---|---|---|---|
| ATTI | CONT | INTEN | |
| INVO | 0.116 ** | 0.137 ** | 0.646 ** |
| KNOW | - | - | 0.224 ** |
| Sensation seeking—measurement-invariance model for high (n = 255) and low (n = 32) | ||||||||||
| Models | χ2 | df | △χ2 | Full-metric invariance | ||||||
| Nonrestricted model | 608.681 | 348 | △χ2 (21) = 35.408, p = < 0.05 | Not supported | ||||||
| Full-metric invariance | 644.089 | 369 | ||||||||
| Model fit statistics for the nonrestricted model: RMSEA = 0.051, CFI = 0.942, TLI = 0.931, IFI = 0.943. | ||||||||||
| Model fit statistics for the full-metric model: RMSEA = 0.051, CFI = 0.939, TLI = 0.931, IFI = 0.940. | ||||||||||
| Sensation seeking—structural-invariance model for high (n = 255) and low (n = 32) | ||||||||||
| Paths | High | Low | Nested model | Chi-square difference test | ||||||
| β | t-values | β | t-values | (equally restricted) | ||||||
| H9a: IN → KN | 0.586 | 9.454 *** | 0.826 | 4.278 *** | χ2 (363) = 699.499 | △χ2 (1) = 1.725, p = > 0.10 | ||||
| H9b: IN → AT | 0.277 | 3.247 ** | 0.928 | 2.907 ** | χ2 (363) = 701.679 | △χ2 (1) = 3.905, p = < 0.05 | ||||
| H9c: IN → CO | 0.362 | 4.866 *** | 1.310 | 3.396 *** | χ2 (363) = 706.814 | △χ2 (1) = 9.040, p = < 0.01 | ||||
| H9d: KN → AT | 0.326 | 3.800 *** | −0.359 | −1.157 | χ2 (363) = 699.843 | △χ2 (1) = 2.069, p = < 0.10 | ||||
| H9e: KN → CO | 0.408 | 5.452 *** | −0.719 | −2.140 * | χ2 (363) = 707.274 | △χ2 (1) = 9.500, p = < 0.01 | ||||
| H9f: AT → INT | 0.341 | 5.343 *** | 0.764 | 6.006 *** | χ2 (363) = 704.959 | △χ2 (1) = 7.185, p = < 0.01 | ||||
| H9g: NO → INT | 0.018 | 0.369 | 0.076 | 1.146 | - | - | ||||
| H9h: CO → INT | 0.621 | 8.316 *** | 0.327 | 3.084 ** | χ2 (363) = 699.928 | △χ2 (1) = 2.154, p = > 0.01 | ||||
| Baseline model fit: χ2 = 697.772, df = 362, χ2/df = 1.928, RMSEA = 0.057, CFI = 0.926, TLI =0.914, IFI = 0.927. | ||||||||||
| Worry—measurement-invariance model for high (n = 169) and low (n = 118) | ||||||||||
| Models | χ2 | df | △χ2 | Full-metric invariance | ||||||
| Nonrestricted model | 507.661 | 348 | △χ2 (21) = 25.554, p = < 0.05 | Not supported | ||||||
| Full-metric invariance | 533.215 | 369 | ||||||||
| Model fit statistics for the nonrestricted model: RMSEA = 0.040, CFI = 0.965, TLI = 0.958, IFI = 0.966. | ||||||||||
| Model fit statistics for the full-metric model: RMSEA = 0.040, CFI = 0.964, TLI = 0.959; IFI = 0.965. | ||||||||||
| Worry—structural-invariance model for high (n = 169) and low (n = 118) | ||||||||||
| Paths | High | Low | Nested model | Chi-square difference test | ||||||
| β | t-values | β | t-values | (equally restricted) | ||||||
| H10a: IN → KN | 0.522 | 6.680 *** | 0.618 | 7.114 *** | χ2 (363) = 597.853 | △χ2 (1) = 6.674, p = < 0.05 | ||||
| H10b: IN → AT | 0.349 | 3.507 *** | 0.670 | 5.143 *** | χ2 (363) = 600.082 | △χ2 (1) = 8.903, p = < 0.01 | ||||
| H10c: IN → CO | 0.476 | 7.649 *** | 0.669 | 5.635 *** | χ2 (363) = 594.500 | △χ2 (1) = 3.321, p = < 0.10 | ||||
| H10d: KN → AT | 0.213 | 2.098 * | 0.047 | 0.439 | χ2 (363) = 592.401 | △χ2 (1) = 1.222, p = > 0.10 | ||||
| H10e: KN → CO | 0.249 | 2.406 * | 0.118 | 1.297 | χ2 (363) = 593.051 | △χ2 (1) = 1.872, p = > 0.10 | ||||
| H10f: AT → INT | 0.379 | 5.167 *** | 0.424 | 4.592 *** | χ2 (363) = 591.239 | △χ2 (1) = 0.060, p = > 0.10 | ||||
| H10g: NO → INT | 0.019 | 0.300 | 0.018 | 0.288 | - | - | ||||
| H10h: CO → INT | 0.630 | 7.861 *** | 0.559 | 5.658 *** | χ2 (363) = 591.291 | △χ2 (1) = 0.112, p = > 0.10 | ||||
| Baseline model fit: χ2 = 591.179, df = 362, χ2/df = 1.633, RMSEA = 0.047, CFI = 0.950, TLI =0.942, IFI = 0.951. | ||||||||||
Publisher’s Note: MDPI stays neutral with regard to jurisdictional claims in published maps and institutional affiliations. |
© 2021 by the authors. Licensee MDPI, Basel, Switzerland. This article is an open access article distributed under the terms and conditions of the Creative Commons Attribution (CC BY) license (http://creativecommons.org/licenses/by/4.0/).
Share and Cite
Kiatkawsin, K.; Bui, N.A.; Hrankai, R.; Jeong, K. The Moderating Roles of Sensation Seeking and Worry among Nature-Based Adventure Tourists. Int. J. Environ. Res. Public Health 2021, 18, 2021. https://doi.org/10.3390/ijerph18042021
Kiatkawsin K, Bui NA, Hrankai R, Jeong K. The Moderating Roles of Sensation Seeking and Worry among Nature-Based Adventure Tourists. International Journal of Environmental Research and Public Health. 2021; 18(4):2021. https://doi.org/10.3390/ijerph18042021
Chicago/Turabian StyleKiatkawsin, Kiattipoom, Ngoc Anh Bui, Richard Hrankai, and Kwangmin Jeong. 2021. "The Moderating Roles of Sensation Seeking and Worry among Nature-Based Adventure Tourists" International Journal of Environmental Research and Public Health 18, no. 4: 2021. https://doi.org/10.3390/ijerph18042021
APA StyleKiatkawsin, K., Bui, N. A., Hrankai, R., & Jeong, K. (2021). The Moderating Roles of Sensation Seeking and Worry among Nature-Based Adventure Tourists. International Journal of Environmental Research and Public Health, 18(4), 2021. https://doi.org/10.3390/ijerph18042021

