Rigorous Policy-Making Amid COVID-19 and Beyond: Literature Review and Critical Insights
Abstract
:1. Background
- (1)
- yield desirable outcomes;
- (2)
- produce little to no unintended consequences in light of the unique challenges of the pandemic. However, there is a dearth of insights available in the literature that could address the above-mentioned issues. Thus, to bridge the research gap, this study aimed to identify policy-making processes that have the potential to develop policies that could induce optimal desirable outcomes with limited to no unintended consequences amid the pandemic and beyond.
2. Methods
- (1)
- unique characteristics of COVID-19;
- (2)
- rigorous policy-making processes;
- (3)
- intended and unintended policy outcomes.
- (1)
- did not focus on COVID-19;
- (2)
- did not center on the pandemic policy-making process;
- (3)
- did not provide insights into approaches that could either improve intended outcomes or avoid unintended consequences.
3. Theoretical Underpinning
4. Results
- (1)
- (2)
- (3)
- (4)
5. Discussion
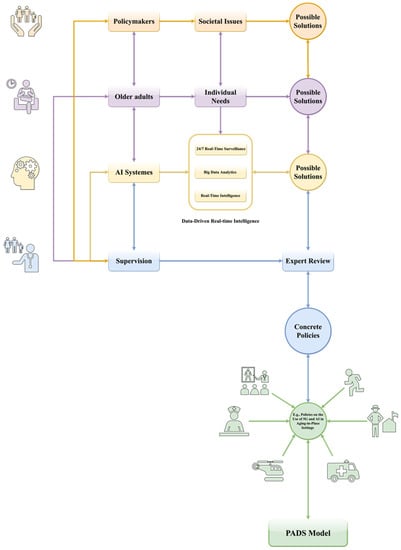
5.1. People-Centered
- (1)
- a “zero-tolerance” mindset that treats even single-digit positive COVID-19 cases or small disease outbreaks with the utmost urgency;
- (2)
- a “zero-delay” action plan that employs and deploys robust and rigorous collective and corroborative actions and measures to subdue positive cases and squash potential outbreaks.
5.2. AI-Powered
5.3. Data-Driven
5.4. Supervision-Enhanced
- (1)
- it could facilitate the establishment of policy-making practices that value the importance of supervision;
- (2)
- it could help policy makers avoid causing “unforeseen” consequences in the policy-making process;
- (3)
- it could help policy makers incorporate moral and ethical considerations, ranging from fairness, equality, and privacy to security concerns, in the policy-making process.
5.5. The Advantages of the PADS Model
- (1)
- better capture and comprehend the public’s needs and preferences;
- (2)
- design and develop public policies that are grounded in reality and people-centric; and in turn;
- (3)
5.6. Limitations
6. Conclusions
Funding
Acknowledgments
Conflicts of Interest
Abbreviations
| COVID-19 | Coronavirus disease 2019 |
| U.S. | United States |
References
- Skocpol, T.; Amenta, E. States and social policies. Annu. Rev. Sociol. 1986, 12, 131–157. [Google Scholar] [CrossRef]
- Burnside, C.; Dollar, D. Aid, Policies, and Growth. Am. Econ. Rev. 2000, 90, 847–868. [Google Scholar] [CrossRef] [Green Version]
- Von Solms, R.; von Solms, B. From policies to culture. Comput. Secur. 2004, 23, 275–279. [Google Scholar] [CrossRef]
- Eddy, D.M. Practice Policies: Where Do They Come From? JAMA 1990, 263, 1265. [Google Scholar] [CrossRef]
- Su, Z.; Wen, J.; Abbas, J.; McDonnell, D.; Cheshmehzangi, A.; Li, X.; Ahmad, J.; Šegalo, S.; Maestro, D.; Cai, Y. A race for a better understanding of COVID-19 vaccine non-adopters. Brain Behav. Immun. Health 2020, 9, 100159. [Google Scholar] [CrossRef]
- Grimes, D.R. Medical disinformation and the unviable nature of COVID-19 conspiracy theories. PLoS ONE 2021, 16, e0245900. [Google Scholar] [CrossRef] [PubMed]
- Shahsavari, S.; Holur, P.; Wang, T.; Tangherlini, T.R.; Roychowdhury, V. Conspiracy in the time of corona: Automatic detection of emerging COVID-19 conspiracy theories in social media and the news. J. Comput. Soc. Sci. 2020, 3, 279–317. [Google Scholar] [CrossRef]
- Noel, T.K. Conflating culture with COVID-19: Xenophobic repercussions of a global pandemic. Soc. Sci. Humanit. Open 2020, 2, 100044. [Google Scholar] [CrossRef]
- Su, Z.; McDonnell, D.; Ahmad, J.; Cheshmehzangi, A.; Li, X.; Meyer, K.; Cai, Y.; Yang, L.; Xiang, Y.T. Time to stop the use of ‘Wuhan virus’, ‘China virus’ or ‘Chinese virus’ across the scientific community. BMJ Glob. Health 2020, 5, e003746. [Google Scholar] [CrossRef]
- Durante, R.; Guiso, L.; Gulino, G. Asocial capital: Civic culture and social distancing during COVID-19. J. Public Econ. 2021, 194, 104342. [Google Scholar] [CrossRef]
- Su, Z.; McDonnell, D.; Cheshmehzangi, A.; Li, X.; Maestro, D.; Šegalo, S.; Ahmad, J.; Hao, X. With great hopes come great expectations: Access and adoption issues associated with COVID-19 vaccines. JMIR Public Health Surveill. 2021, 7, e26111. [Google Scholar] [CrossRef]
- Johns Hopkins University. Mortality Analyses. 2021. Available online: https://coronavirus.jhu.edu/data/mortality (accessed on 16 November 2021).
- Our World in Data. Coronavirus Pandemic (COVID-19). 2021. Available online: https://ourworldindata.org/coronavirus (accessed on 8 November 2021).
- Anderson, J.E. Public Policy-Making, 3rd ed.; Houghton Mifflin: Boston, MA, USA, 1984. [Google Scholar]
- Chriqui, J.F. Obesity Prevention Policies in U.S. States and Localities: Lessons from the Field. Curr. Obes. Rep. 2013, 2, 200–210. [Google Scholar] [CrossRef] [PubMed] [Green Version]
- Howlett, M. Designing Public Policies: Principles and Instruments; Routledge: London, UK, 2019. [Google Scholar]
- Lu, G.; Razum, O.; Jahn, A.; Zhang, Y.; Sutton, B.; Sridhar, D.; Ariyoshi, K.; von Seidlein, L.; Müller, O. COVID-19 in Germany and China: Mitigation versus elimination strategy. Glob. Health Action 2021, 14, 1875601. [Google Scholar] [CrossRef]
- Howard, J.; Huang, A.; Li, Z.; Tufekci, Z.; Zdimal, V.; van der Westhuizen, H.-M.; von Delft, A.; Price, A.; Fridman, L.; Tang, L.-H.; et al. An evidence review of face masks against COVID-19. Proc. Natl. Acad. Sci. USA 2021, 118, 2014564118. [Google Scholar] [CrossRef]
- Fu, Y.; Jin, H.; Xiang, H.; Wang, N. Optimal lockdown policy for vaccination during COVID-19 pandemic. Financ. Res. Lett. 2021, 102123. [Google Scholar] [CrossRef]
- Balmford, B.; Annan, J.D.; Hargreaves, J.C.; Altoè, M.; Bateman, I.J. Cross-Country Comparisons of COVID-19: Policy, Politics and the Price of Life. Environ. Resour. Econ. 2020, 76, 525–551. [Google Scholar] [CrossRef] [PubMed]
- The Economist. America Is in the Midst of an Extraordinary Surge of COVID-19. 2020. Available online: https://www.economist.com/united-states/2020/07/18/america-is-in-the-midst-of-an-extraordinary-surge-of-covid-19 (accessed on 11 August 2020).
- Yu, X.; Ansari, T. Coronavirus Latest: California Is First State to Pass 500,000 Infections. 2020. Available online: https://www.wsj.com/articles/coronavirus-latest-news-08-01-2020-11596268447 (accessed on 11 August 2020).
- Hawkins, D.; Iati, M. Coronavirus Update: California Surpasses 10,000 Deaths as Trump Signs Economic Relief Orders. 2020. Available online: https://www.washingtonpost.com/nation/2020/08/08/coronavirus-covid-updates/ (accessed on 11 August 2020).
- Sibley, C.G.; Greaves, L.M.; Satherley, N.; Wilson, M.S.; Overall, N.C.; Lee, C.H.J.; Milojev, P.; Bulbulia, J.; Osborne, D.; Milfont, T.L.; et al. Effects of the COVID-19 pandemic and nationwide lockdown on trust, attitudes toward government, and well-being. Am. Psychol. 2020, 75, 618–630. [Google Scholar] [CrossRef] [PubMed]
- Galea, S.; Merchant, R.M.; Lurie, N. The Mental Health Consequences of COVID-19 and Physical Distancing: The Need for Prevention and Early Intervention. JAMA Intern. Med. 2020, 180, 817–818. [Google Scholar] [CrossRef] [Green Version]
- Verbeek, H.; Gerritsen, D.L.; Backhaus, R.; de Boer, B.S.; Koopmans, R.T.; Hamers, J.P. Allowing Visitors Back in the Nursing Home During the COVID-19 Crisis: A Dutch National Study Into First Experiences and Impact on Well-Being. J. Am. Med Dir. Assoc. 2020, 21, 900–904. [Google Scholar] [CrossRef]
- Brown, E.; Gray, R.; Monaco, S.L.; O’Donoghue, B.; Nelson, B.; Thompson, A.; Francey, S.; McGorry, P. The potential impact of COVID-19 on psychosis: A rapid review of contemporary epidemic and pandemic research. Schizophr. Res. 2020, 222, 79–87. [Google Scholar] [CrossRef] [PubMed]
- Mazza, C.; Ricci, E.; Biondi, S.; Colasanti, M.; Ferracuti, S.; Napoli, C.; Roma, P. A Nationwide Survey of Psychological Distress among Italian People during the COVID-19 Pandemic: Immediate Psychological Responses and Associated Factors. Int. J. Environ. Res. Public Health 2020, 17, 3165. [Google Scholar] [CrossRef]
- Guo, Q.; Zheng, Y.; Shi, J.; Wang, J.; Li, G.; Li, C.; Fromson, J.A.; Xu, Y.; Liu, X.; Xu, H.; et al. Immediate psychological distress in quarantined patients with COVID-19 and its association with peripheral inflammation: A mixed-method study. Brain Behav. Immun. 2020, 88, 17–27. [Google Scholar] [CrossRef] [PubMed]
- Su, Z.; Cheshmehzangi, A.; McDonnell, D.; Šegalo, S.; Ahmad, J.; Bennett, B. Gender inequality and health disparity amid COVID-19. Nurs. Outlook 2021. [Google Scholar] [CrossRef]
- Su, Z.; McDonnell, D.; Li, Y. Why is COVID-19 more deadly to nursing home residents? QJM Int. J. Med. 2021, 114, 543–547. [Google Scholar] [CrossRef]
- Su, Z.; McDonnell, D.; Roth, S.; Li, Q.; Šegalo, S.; Shi, F.; Wagers, S. Mental health solutions for domestic violence victims amid COVID-19: A review of the literature. Glob. Health 2021, 17, 1–11. [Google Scholar] [CrossRef]
- Su, Z.; McDonnell, D.; Wen, J.; Kozak, M.; Abbas, J.; Šegalo, S.; Li, X.; Ahmad, J.; Cheshmehzangi, A.; Cai, Y.; et al. Mental health consequences of COVID-19 media coverage: The need for effective crisis communication practices. Glob. Health 2021, 17, 1–8. [Google Scholar] [CrossRef] [PubMed]
- Amnesty International. UK: Older People in Care Homes Abandoned to Die Amid Government Failures During COVID-19 Pandemic. 2021. Available online: https://www.amnesty.org/en/latest/press-release/2020/10/uk-older-people-in-care-homes-abandoned-to-die-amid-government-failures-during-covid-19-pandemic/ (accessed on 16 November 2021).
- Wang, F.; Meng, L.-R.; Zhang, Q.; Li, L.; Nogueira, B.O.L.; Ng, C.H.; Ungvari, G.S.; Hou, C.-L.; Liu, L.; Zhao, W.; et al. Elder abuse and its impact on quality of life in nursing homes in China. Arch. Gerontol. Geriatr. 2018, 78, 155–159. [Google Scholar] [CrossRef] [PubMed]
- Myhre, J.; Saga, S.; Malmedal, W.; Ostaszkiewicz, J.; Nakrem, S. Elder abuse and neglect: An overlooked patient safety issue. A focus group study of nursing home leaders’ perceptions of elder abuse and neglect. BMC Health Serv. Res. 2020, 20, 199. [Google Scholar] [CrossRef]
- Arens, O.B.; Fierz, K.; Zúñiga, F. Elder Abuse in Nursing Homes: Do Special Care Units Make a Difference? A Secondary Data Analysis of the Swiss Nursing Homes Human Resources Project. Gerontology 2016, 63, 169–179. [Google Scholar] [CrossRef]
- Abbasi, J. “Abandoned” Nursing Homes Continue to Face Critical Supply and Staff Shortages as COVID-19 Toll Has Mounted. JAMA 2020, 324, 123–125. [Google Scholar] [CrossRef]
- Makaroun, L.K.; Bachrach, R.L.; Rosland, A.-M. Elder Abuse in the Time of COVID-19—Increased Risks for Older Adults and Their Caregivers. Am. J. Geriatr. Psychiatry 2020, 28, 876–880. [Google Scholar] [CrossRef]
- Sanderson, I. Evaluation, Policy Learning and Evidence-Based Policy Making. Public Adm. 2002, 80, 1–22. [Google Scholar] [CrossRef]
- Banks, G. Evidence-Based Policy Making: What Is It? How Do We Get It? In World Scientific Reference on Asia-Pacific Trade Policies; World Scientific: Singapore, 2018; pp. 719–736. [Google Scholar]
- Richards, G.W. How Research–Policy Partnerships Can Benefit Government: A Win–Win for Evidence-Based Policy-Making. Can. Public Policy 2017, 43, 165–170. [Google Scholar] [CrossRef] [Green Version]
- Kemm, J. The limitations of ‘evidence-based’ public health. J. Eval. Clin. Pract. 2006, 12, 319–324. [Google Scholar] [CrossRef]
- Foti, K.; Foraker, R.E.; Martyn-Nemeth, P.; Anderson, C.A.; Cook, N.R.; Lichtenstein, A.H.; de Ferranti, S.D.; Young, D.R.; Hivert, M.-F.; Ross, R.; et al. Evidence-Based Policy Making for Public Health Interventions in Cardiovascular Diseases: Formally Assessing the Feasibility of Clinical Trials. Circ. Cardiovasc. Qual. Outcomes 2020, 13, 006378. [Google Scholar] [CrossRef] [PubMed]
- Sanderson, I. Making sense of ‘what works’: Evidence based policy making as instrumental rationality? Public Policy Adm. 2002, 17, 61–75. [Google Scholar] [CrossRef]
- Whittington, D.; Radin, M.; Jeuland, M. Evidence-based policy analysis? The strange case of the randomized controlled trials of community-led total sanitation. Oxf. Rev. Econ. Policy 2020, 36, 191–221. [Google Scholar] [CrossRef]
- Mazey, S.; Richardson, J. Lesson-Drawing from New Zealand and COVID-19: The Need for Anticipatory Policy Making. Polit. Q. 2020, 91, 561–570. [Google Scholar] [CrossRef] [PubMed]
- Ngqangashe, Y.; Heenan, M.; Pescud, M. Regulating Alcohol: Strategies Used by Actors to Influence COVID-19 Related Alcohol Bans in South Africa. Int. J. Environ. Res. Public Health 2021, 18, 11494. [Google Scholar] [CrossRef]
- Sabatier, P.A.; Weible, C. Theories of the Policy Process, 1st ed.; Westview Press: Boulder, CO, USA, 1999. [Google Scholar]
- Stoker, G.; Evans, M. (Eds.) Evidence-Based Policy Making in the Social Sciences; Penguin: London, UK, 2016. [Google Scholar]
- Wallace-Wells, B. What Happened to Joe Biden’s “Summer of Freedom” from the Pandemic? 2021. Available online: https://www.newyorker.com/news/annals-of-inquiry/what-happened-to-joe-bidens-summer-of-freedom-from-the-pandemic (accessed on 8 November 2021).
- Phillips, P.W.; Castle, D.; Smyth, S.J. Evidence-based policy making: Determining what is evidence. Heliyon 2020, 6, e04519. [Google Scholar] [CrossRef]
- Evanega, S.; Lynas, M.; Adams, J.; Smolenyak, K.; Insights, C.G. Coronavirus Misinformation: Quantifying Sources and Themes in the COVID-19 ‘Infodemic’; Cornell University: Ithaca, NY, USA, 2021. [Google Scholar]
- Sniehotta, F.F.; Presseau, J.; Araújo-Soares, V. Time to retire the theory of planned behaviour. Health Psychol. Rev. 2014, 8, 1–7. [Google Scholar] [CrossRef]
- Muthusamy, G.A.P.; Cheng, K.T.G. The rational—Irrational dialectic with the moderating effect of cognitive bias in the theory of planned behavior. Eur. J. Mol. Clin. Med. 2020, 7, 240–250. [Google Scholar]
- Ajzen, I. The theory of planned behaviour is alive and well, and not ready to retire: A commentary on Sniehotta, Presseau, and Araújo-Soares. Health Psychol. Rev. 2015, 9, 131–137. [Google Scholar] [CrossRef]
- Bronfenbrenner, U. Toward an experimental ecology of human development. Am. Psychol. 1977, 32, 513–531. [Google Scholar] [CrossRef]
- Ullah, A.; Pinglu, C.; Ullah, S.; Abbas, H.S.M.; Khan, S. The Role of E-Governance in Combating COVID-19 and Promoting Sustainable Development: A Comparative Study of China and Pakistan. Chin. Polit. Sci. Rev. 2021, 6, 86–118. [Google Scholar] [CrossRef]
- Marrazzo, V. The implementation and use of technologies and big data by local authorities during the COVID-19 pandemic. In Research and Innovation Forum 2021; Springer International Publishing: Cham, Switzerland, 2021. [Google Scholar]
- Marten, R.; El-Jardali, F.; Hafeez, A.; Hanefeld, J.; Leung, G.M.; Ghaffar, A. Co-producing the COVID-19 response in Germany, Hong Kong, Lebanon, and Pakistan. BMJ 2021, 372, n243. [Google Scholar] [CrossRef]
- Tutsoy, O. COVID-19 Epidemic and Opening of the Schools: Artificial Intelligence-Based Long-Term Adaptive Policy Making to Control the Pandemic Diseases. IEEE Access 2021, 9, 68461–68471. [Google Scholar] [CrossRef]
- Maor, M.; Howlett, M. Explaining variations in state COVID-19 responses: Psychological, institutional, and strategic factors in governance and public policy-making. Policy Des. Pract. 2020, 3, 228–241. [Google Scholar] [CrossRef]
- Bertozzi, A.L.; Franco, E.; Mohler, G.; Short, M.B.; Sledge, D. The challenges of modeling and forecasting the spread of COVID-19. Proc. Natl. Acad. Sci. USA 2020, 117, 16732–16738. [Google Scholar] [CrossRef]
- Jinjarak, Y.; Ahmed, R.; Nair-Desai, S.; Xin, W.; Aizenman, J. Accounting for Global COVID-19 Diffusion Patterns, January–April 2020. Econ. Disasters Clim. Chang. 2020, 4, 515–559. [Google Scholar] [CrossRef]
- Adiga, A.; Chen, J.; Marathe, M.; Mortveit, H.; Venkatramanan, S.; Vullikanti, A. Data-driven modeling for different stages of pandemic response. J. Indian. Inst. Sci. 2020, 100, 901–915. [Google Scholar] [CrossRef]
- Coston, A.; Guha, N.; Ouyang, D.; Lu, L.; Chouldechova, A.; Ho, D.E. Leveraging administrative data for bias audits: Assessing disparate coverage with mobility data for COVID-19 policy. In Proceedings of the 2021 ACM Conference on Fairness, Accountability, and Transparency, Online, 3–10 March 2021; Association for Computing Machinery: New York, NY, USA, 2021; pp. 173–184. [Google Scholar]
- Baker, M.G.; Wilson, N.; Blakely, T. Elimination could be the optimal response strategy for COVID-19 and other emerging pandemic diseases. BMJ 2020, 371, m4907. [Google Scholar] [CrossRef]
- Brauner, J.M.; Mindermann, S.; Sharma, M.; Johnston, D.; Salvatier, J.; Gavenčiak, T.; Stephenson, A.B.; Leech, G.; Altman, G.; Mikulik, V.; et al. Inferring the effectiveness of government interventions against COVID-19. Science 2021, 371, eabd9338. [Google Scholar] [CrossRef]
- Blasimme, A.; Vayena, E. What’s next for COVID-19 apps? Governance and oversight. Science 2020, 370, 760–762. [Google Scholar] [CrossRef]
- Brooks-Pollock, E.; Danon, L.; Jombart, T.; Pellis, L. Modelling that shaped the early COVID-19 pandemic response in the UK. Philos. Trans. R. Soc. B Biol. Sci. 2021, 376, 20210001. [Google Scholar] [CrossRef] [PubMed]
- Christensen, T.; Lægreid, P. Balancing Governance Capacity and Legitimacy: How the Norwegian Government Handled the COVID-19 Crisis as a High Performer. Public Adm. Rev. 2020, 80, 774–779. [Google Scholar] [CrossRef]
- Duffey, R.B.; Zio, E. COVID-19 Pandemic Trend Modeling and Analysis to Support Resilience Decision-Making. Biology 2020, 9, 156. [Google Scholar] [CrossRef]
- Kreuter, F.; Barkay, N.; Bilinski, A.; Bradford, A.; Chiu, S.; Eliat, R.; Fan, J.; Galili, T.; Haimovich, D.; Kim, B.; et al. Partnering with a global platform to inform research and public policy making. Surv. Res. Methods 2020, 14, 159–163. [Google Scholar]
- Harrison, T.M.; Pardo, T.A. Data, politics and public health: COVID-19 data-driven decision making in public discourse. Digit. Gov. Res. Pract. 2020, 2, 1–8. [Google Scholar] [CrossRef]
- Hasan, A.; Putri, E.; Susanto, H.; Nuraini, N. Data-driven modeling and forecasting of COVID-19 outbreak for public policy making. ISA Trans. 2021. [Google Scholar] [CrossRef]
- Lee, S.; Hwang, C.; Moon, M.J. Policy learning and crisis policy-making: Quadruple-loop learning and COVID-19 responses in South Korea. Policy Soc. 2020, 39, 363–381. [Google Scholar] [CrossRef]
- Liu, P.; Zhong, X.; Yu, S. Striking a balance between science and politics: Understanding the risk-based policy-making process during the outbreak of COVID-19 epidemic in China. J. Chin. Gov. 2020, 5, 198–212. [Google Scholar] [CrossRef]
- Manski, C.F. Forming COVID-19 Policy Under Uncertainty. J. Benefit-Cost Anal. 2020, 11, 341–356. [Google Scholar] [CrossRef]
- Ning, Y.; Ren, R.; Nkengurutse, G. China’s model to combat the COVID-19 epidemic: A public health emergency governance approach. Glob. Health Res. Policy 2020, 5, 34. [Google Scholar] [CrossRef] [PubMed]
- Panovska-Griffiths, J.; Kerr, C.; Waites, W.; Stuart, R. Mathematical modeling as a tool for policy decision making: Applications to the COVID-19 pandemic. Handb. Stat. 2021, 44, 291–326. [Google Scholar] [CrossRef]
- Qiu, R.G.; Wang, E.; Gong, I. Data-Driven Modeling to Facilitate Policymaking in Fighting to Contain the COVID-19 Pandemic. Procedia Comput. Sci. 2021, 185, 320–329. [Google Scholar] [CrossRef]
- Sartor, G.; del Riccio, M.; Poz, I.D.; Bonanni, P.; Bonaccorsi, G. COVID-19 in Italy: Considerations on official data. Int. J. Infect. Dis. 2020, 98, 188–190. [Google Scholar] [CrossRef]
- Su, Z.; McDonnell, D.; Bentley, B.L.; He, J.; Shi, F.; Cheshmehzangi, A.; Ahmad, J.; Jia, P. Addressing Biodisaster X Threats with Artificial Intelligence and 6G Technologies: Literature Review and Critical Insights. J. Med. Internet Res. 2021, 23, e26109. [Google Scholar] [CrossRef]
- Willi, Y.; Nischik, G.; Braunschweiger, D.; Pütz, M. Responding to the COVID-19 Crisis: Transformative Governance in Switzerland. Tijdschr. Econ. Soc. Geogr. 2020, 111, 302–317. [Google Scholar] [CrossRef]
- Yu, S.; Qing, Q.; Zhang, C.; Shehzad, A.; Oatley, G.; Xia, F. Data-Driven Decision-Making in COVID-19 Response: A Survey. IEEE Trans. Comput. Soc. Syst. 2021, 8, 1016–1029. [Google Scholar] [CrossRef]
- Zawadzki, R.S.; Gong, C.L.; Cho, S.K.; Schnitzer, J.E.; Zawadzki, N.K.; Hay, J.W.; Drabo, E.F. Where Do We Go from Here? A Framework for Using Susceptible-Infectious-Recovered Models for Policy Making in Emerging Infectious Diseases. Value Health 2021, 24, 917–924. [Google Scholar] [CrossRef]
- Zheng, Q.; Jones, F.K.; Leavitt, S.V.; Ung, L.; Labrique, A.B.; Peters, D.H.; Lee, E.C.; Azman, A.S.; Adhikari, B.; Wahl, B.; et al. HIT-COVID, a global database tracking public health interventions to COVID-19. Sci. Data 2020, 7, 1–8. [Google Scholar] [CrossRef] [PubMed]
- Bayram, M.; Springer, S.; Garvey, C.K.; Özdemir, V. COVID-19 Digital Health Innovation Policy: A Portal to Alternative Futures in the Making. OMICS A J. Integr. Biol. 2020, 24, 460–469. [Google Scholar] [CrossRef]
- Feijóo, C.; Kwon, Y.; Bauer, J.M.; Bohlin, E.; Howell, B.; Jain, R.; Potgieter, P.; Vu, K.; Whalley, J.; Xia, J. Harnessing artificial intelligence (AI) to increase wellbeing for all: The case for a new technology diplomacy. Telecommun. Policy 2020, 44, 101988. [Google Scholar] [CrossRef]
- Wang, B.; Wen, X. China’s Stringent COVID-19 Control Measures People-Centered, Coordinated Approach. 2021. Available online: https://global.chinadaily.com.cn/a/202108/18/WS611cbd84a310efa1bd6699c5.html (accessed on 12 October 2021).
- Institut Économique Molinari. The Zero COVID Strategy Protects People, Economies and Freedoms More Effectively. 2021. Available online: https://www.institutmolinari.org/2021/08/19/the-zero-covid-strategy-protects-people-economies-and-freedoms-more-effectively/ (accessed on 3 October 2021).
- Liu, C. China’s ‘Zero Tolerance’ COVID-19 Policy to Safeguard the Country to Withstand Epidemic Flare-Ups Amid Holidays. 2021. [Cited 5 October 2021]. Available online: https://www.globaltimes.cn/page/202109/1234763.shtml (accessed on 5 October 2021).
- Zhou, X. China’s Zero COVID Strategy Has the Support of Its People. 2021. Available online: https://asia.nikkei.com/Opinion/China-s-zero-COVID-strategy-has-the-support-of-its-people (accessed on 7 November 2021).
- Allam, Z.; Dey, G.; Jones, D.S. Artificial Intelligence (AI) Provided Early Detection of the Coronavirus (COVID-19) in China and Will Influence Future Urban Health Policy Internationally. AI 2020, 1, 156–165. [Google Scholar] [CrossRef] [Green Version]
- Syrowatka, A.; Kuznetsova, M.; Alsubai, A.; Beckman, A.L.; Bain, P.A.; Craig, K.J.T.; Hu, J.; Jackson, G.P.; Rhee, K.; Bates, D.W. Leveraging artificial intelligence for pandemic preparedness and response: A scoping review to identify key use cases. NPJ Digit. Med. 2021, 4, 1–14. [Google Scholar] [CrossRef]
- Ndiaye, M.; Oyewobi, S.S.; Abu-Mahfouz, A.M.; Hancke, G.P.; Kurien, A.M.; Djouani, K. IoT in the Wake of COVID-19: A Survey on Contributions, Challenges and Evolution. IEEE Access 2020, 8, 186821–186839. [Google Scholar] [CrossRef] [PubMed]
- Xiao, H.; Zhou, L.; Liu, L.; Li, X.; Ma, J. Historic opportunity: Artificial intelligence interventions in COVID-19 and other unknown diseases. Acta Biochim. Biophys. Sin. 2021, 53, 1575–1577. [Google Scholar] [CrossRef]
- Ghafouri-Fard, S.; Mohammad-Rahimi, H.; Motie, P.; Minabi, M.A.; Taheri, M.; Nateghinia, S. Application of machine learning in the prediction of COVID-19 daily new cases: A scoping review. Heliyon 2021, 7, 08143. [Google Scholar] [CrossRef] [PubMed]
- Saxena, N.; Gupta, P.; Raman, R.; Rathore, A.S. Role of data science in managing COVID-19 pandemic. Indian Chem. Eng. 2020, 62, 385–395. [Google Scholar] [CrossRef]
- Verma, A.A.; Slutsky, A.S.; Razak, F. The consequences of neglecting to collect multisectoral data to monitor the COVID-19 pandemic. Can. Med. Assoc. J. 2021, 193, E1600. [Google Scholar] [CrossRef]
- Hussain, A.; Tahir, A.; Hussain, Z.; Sheikh, Z.; Gogate, M.; Dashtipour, K.; Ali, A.; Sheikh, A. Artificial Intelligence–Enabled Analysis of Public Attitudes on Facebook and Twitter Toward COVID-19 Vaccines in the United Kingdom and the United States: Observational Study. J. Med. Internet Res. 2021, 23, e26627. [Google Scholar] [CrossRef] [PubMed]
- Raineri, P.; Molinari, F. Innovation in Data Visualisation for Public Policy Making. In Introduction to Nanotheranostics; Springer: Singapore, 2021; pp. 47–59. [Google Scholar]
- Leslie, D.; Mazumder, A.; Peppin, A.; Wolters, M.K.; Hagerty, A. Does “AI” stand for augmenting inequality in the era of COVID-19 healthcare? BMJ 2021, 372, n304. [Google Scholar] [CrossRef] [PubMed]
- Griglio, E. Parliamentary oversight under the COVID-19 emergency: Striving against executive dominance. Theory Pract. Legis. 2020, 8, 49–70. [Google Scholar] [CrossRef]
- Bolleyer, N.; Salát, O. Parliaments in times of crisis: COVID-19, populism and executive dominance. West Eur. Politi. 2021, 44, 1103–1128. [Google Scholar] [CrossRef]
- Cave, S.; Whittlestone, J.; Nyrup, R.; Heigeartaigh, S.O.; Calvo, R.A. Using AI ethically to tackle covid-19. BMJ 2021, 372, n364. [Google Scholar] [CrossRef]
- Krass, M.; Henderson, P.; Mello, M.M.; Studdert, D.M.; Ho, D.E. How US law will evaluate artificial intelligence for COVID-19. BMJ 2021, 372, n234. [Google Scholar] [CrossRef]
- Carrapico, H.; Farrand, B. Discursive continuity and change in the time of COVID-19: The case of EU cybersecurity policy. J. Eur. Integr. 2020, 42, 1111–1126. [Google Scholar] [CrossRef]
- Su, Z.; McDonnell, D.; Li, X.; Bennett, B.; Šegalo, S.; Abbas, J.; Cheshmehzangi, A.; Xiang, Y.-T. COVID-19 Vaccine Donations—Vaccine Empathy or Vaccine Diplomacy? A Narrative Literature Review. Vaccines 2021, 9, 1024. [Google Scholar] [CrossRef] [PubMed]
- Barberia, L.G.; Gómez, E.J. Political and institutional perils of Brazil’s COVID-19 crisis. Lancet 2020, 396, 367–368. [Google Scholar] [CrossRef]
- Chernozhukov, V.; Kasahara, H.; Schrimpf, P. Causal impact of masks, policies, behavior on early COVID-19 pandemic in the U.S. J. Econ. 2021, 220, 23–62. [Google Scholar] [CrossRef]
- Bodas, M.; Peleg, K. Self-isolation compliance in the COVID-19 era influenced by compensation: Findings from a recent survey in Israel. Health Aff. 2020, 39, 936–941. [Google Scholar] [CrossRef] [PubMed] [Green Version]
- Lin, Q.; Zhao, S.; Gao, D.; Lou, Y.; Yang, S.; Musa, S.S.; Wang, M.H.; Cai, Y.; Wang, W.; Yang, L.; et al. A conceptual model for the coronavirus disease 2019 (COVID-19) outbreak in Wuhan, China with individual reaction and governmental action. Int. J. Infect. Dis. 2020, 93, 211–216. [Google Scholar] [CrossRef]
- Brzezinski, A.; Kecht, V.; van Dijcke, D.; Wright, A.L. Belief in Science Influences Physical Distancing in Response to COVID-19 Lockdown Policies; Becker Friedman Institute for Economics Working Paper (2020-56); University of Chicago: Chicago, IL, USA, 2020. [Google Scholar]
- Wright, A.L.; Sonin, K.; Driscoll, J.; Wilson, J. Poverty and economic dislocation reduce compliance with COVID-19 shelter-in-place protocols. J. Econ. Behav. Organ. 2020, 180, 544–554. [Google Scholar] [CrossRef]
- Swami, V.; Barron, D. Analytic Thinking, Rejection of Coronavirus (COVID-19) Conspiracy Theories, and Compliance with Mandated Social-Distancing: Direct and Indirect Relationships in a Nationally Representative Sample of Adults in the United Kingdom. 2020. Available online: https://journals.sagepub.com/doi/full/10.1177/18344909211037385 (accessed on 24 November 2021).
- Briscese, G.; Lacetera, N.; Macis, M.; Tonin, M. Compliance with COVID-19 Social-Distancing Measures in Italy: The Role of Expectations and Duration; National Bureau of Economic Research: Cambridge, MA, USA, 2020. [Google Scholar]
- The Economist. How Long Can China’s Zero-COVID Policy Last? 2021. Available online: https://www.economist.com/china/2021/10/16/how-long-can-chinas-zero-covid-policy-last (accessed on 16 October 2021).
- Willis, S. Singapore Is Trying to Do what No Other Country Has Done: Pivot Away from COVID-Zero. Will It Work? 2021. Available online: https://fortune.com/2021/08/24/singapore-pivot-covid-zero-reopening-international-travel/ (accessed on 7 October 2021).
- Menon, P. New Zealand Drops COVID-19 Elimination Strategy under Pressure from Delta. 2021. Available online: https://www.reuters.com/world/asia-pacific/new-zealand-extends-auckland-lockdown-eases-some-curbs-2021-10-04/ (accessed on 7 October 2021).
- Oliu-Barton, M.; Pradelski, B.S.R.; Aghion, P.; Artus, P.; Kickbusch, I.; Lazarus, J.V.; Sridhar, D.; Vanderslott, S. SARS-CoV-2 elimination, not mitigation, creates best outcomes for health, the economy, and civil liberties. Lancet 2021, 397, 2234–2236. [Google Scholar] [CrossRef]
- Helliwell, J.; Norton, M.; Wang, S.; Aknin, L.; Huang, H. Well-Being Analysis Favours a Virus-Elimination Strategy for COVID-19; National Bureau of Economic Research: Cambridge, MA, USA, 2021. [Google Scholar] [CrossRef]
- Wang, V. Why China Is the World’s Last ‘Zero COVID’ Holdout 2021. Available online: https://www.nytimes.com/2021/10/27/world/asia/china-zero-covid-virus.html (accessed on 30 October 2021).
- Su, Z.; Liang, B.; Shi, F.; Gelfond, J.; Šegalo, S.; Wang, J.; Jia, P.; Hao, X. Deep learning-based facial image analysis in medical research: A systematic review protocol. BMJ Open 2021, 11, e047549. [Google Scholar] [CrossRef] [PubMed]
- Alimadadi, A.; Aryal, S.; Manandhar, I.; Munroe, P.B.; Joe, B.; Cheng, X. Artificial intelligence and machine learning to fight COVID-19. Physiol. Genom. 2020, 52, 200–202. [Google Scholar] [CrossRef]
- Naudé, W. Artificial intelligence vs COVID-19: Limitations, constraints and pitfalls. AI Soc. 2020, 35, 761–765. [Google Scholar] [CrossRef]
- Bullock, J.; Luccioni, A.; Pham, K.H.; Lam, C.S.N.; Luengo-Oroz, M. Mapping the landscape of Artificial Intelligence applications against COVID-19. J. Artif. Intell. Res. 2020, 69, 807–845. [Google Scholar] [CrossRef]
- Saad, W.; Bennis, M.; Chen, M. A Vision of 6G Wireless Systems: Applications, Trends, Technologies, and Open Research Problems. IEEE Netw. 2019, 34, 134–142. [Google Scholar] [CrossRef] [Green Version]
- Samsung Research, 6G: The Next Hyper Connected Experience for All Samsung Research, Editor. 2020. Available online: https://cdn.codeground.org/nsr/downloads/researchareas/20201201_6G_Vision_web.pdf (accessed on 24 November 2021).
- Zhou, Y.; Liu, L.; Wang, L.; Hui, N.; Cui, X.; Wu, J.; Peng, Y.; Qi, Y.; Xing, C. Service-aware 6G: An intelligent and open network based on the convergence of communication, computing and caching. Digit. Commun. Netw. 2020, 6, 253–260. [Google Scholar] [CrossRef]
- Nawaz, F.; Ibrahim, J.; Awais, M.; Junaid, M.; Kousar, S.; Parveen, T. A Review of Vision and Challenges of 6G Technology. Int. J. Adv. Comput. Sci. Appl. 2020, 11, 11. [Google Scholar] [CrossRef] [Green Version]
- Alsharif, M.H.; Kelechi, A.H.; Albreem, M.A.; Chaudhry, S.A.; Zia, M.S.; Kim, S. Sixth Generation (6G) Wireless Networks: Vision, Research Activities, Challenges and Potential Solutions. Symmetry 2020, 12, 676. [Google Scholar] [CrossRef]
- Dang, S.; Amin, O.; Shihada, B.; Alouini, M.S. What should 6G be? Nat. Electron. 2020, 3, 20–29. [Google Scholar] [CrossRef] [Green Version]
- Chowdhury, M.Z.; Shahjalal, M.; Ahmed, S.; Jang, Y.M. 6G Wireless Communication Systems: Applications, Requirements, Technologies, Challenges, and Research Directions. IEEE Open J. Commun. Soc. 2020, 1, 957–975. [Google Scholar] [CrossRef]
- Letaief, K.B.; Chen, W.; Shi, Y.; Zhang, J.; Zhang, Y.-J.A. The Roadmap to 6G: AI Empowered Wireless Networks. IEEE Commun. Mag. 2019, 57, 84–90. [Google Scholar] [CrossRef] [Green Version]
- Ding, H.; Zhang, J. Social media and participatory risk communication during the H1N1 flu epidemic: A comparative study of the United States and China. China Media Res. 2010, 6, 80–91. [Google Scholar]
- Chen, E.; Lerman, K.; Ferrara, E. Tracking Social Media Discourse About the COVID-19 Pandemic: Development of a Public Coronavirus Twitter Data Set. JMIR Public Health Surveill. 2020, 6, e19273. [Google Scholar] [CrossRef]
- Gao, Z.; Yada, S.; Wakamiya, S.; Aramaki, E. Naist COVID: Multilingual COVID-19 twitter and weibo dataset. arXiv 2020, arXiv:2004.08145. [Google Scholar]
- Gao, X.; Lee, J. E-government services and social media adoption: Experience of small local governments in Nebraska state. Gov. Inf. Q. 2017, 34, 627–634. [Google Scholar] [CrossRef]
- Ristevski, B.; Chen, M. Big Data Analytics in Medicine and Healthcare. J. Integr. Bioinform. 2018, 15. [Google Scholar] [CrossRef]
- Rowe, G.; Frewer, L.J. A Typology of Public Engagement Mechanisms. Sci. Technol. Hum. Values 2005, 30, 251–290. [Google Scholar] [CrossRef]
- Wallach, W. Robot minds and human ethics: The need for a comprehensive model of moral decision making. Ethic. Inf. Technol. 2010, 12, 243–250. [Google Scholar] [CrossRef]
- Nath, R.; Sahu, V. The problem of machine ethics in artificial intelligence. AI Soc. 2017, 35, 103–111. [Google Scholar] [CrossRef]
- Hildt, E. Artificial Intelligence: Does Consciousness Matter? Front. Psychol. 2019, 10, 1535. [Google Scholar] [CrossRef]
- Meissner, G. Artificial intelligence: Consciousness and conscience. AI Soc. 2019, 35, 225–235. [Google Scholar] [CrossRef]
- Cihon, P.; Maas, M.M.; Kemp, L. Should artificial intelligence governance be centralised? Design lessons from history. In Proceedings of the AAAI/ACM Conference on AI, Ethics, and Society, Online, 19–21 May 2021; Association for Computing Machinery: New York, NY, USA, 2021; pp. 228–234. [Google Scholar]
- Li, J.; Guo, K.; Viedma, E.H.; Lee, H.; Liu, J.; Zhong, N.; Gomes, L.F.A.M.; Filip, F.G.; Fang, S.-C.; Özdemir, M.S.; et al. Culture versus Policy: More Global Collaboration to Effectively Combat COVID-19. Innovation 2020, 1, 100023. [Google Scholar] [CrossRef]
- De Zwart, F. Unintended but not unanticipated consequences. Theory Soc. 2015, 44, 283–297. [Google Scholar] [CrossRef] [Green Version]
- Sober, E. The Principle of Parsimony. Br. J. Philos. Sci. 1981, 32, 145–156. [Google Scholar] [CrossRef]
- Richards, T.; Scowcroft, H. Patient and public involvement in COVID-19 policy making. BMJ 2020, 370, m2575. [Google Scholar] [CrossRef]
- Matzopoulos, R.; Walls, H.; Cook, S.; London, L. South Africa’s COVID-19 Alcohol Sales Ban: The Potential for Better Policy-Making. Int. J. Health Policy Manag. 2020, 9, 486–487. [Google Scholar] [CrossRef]
- Rangel, J.C.; Ranade, S.; Sutcliffe, P.; Mykhalovskiy, E.; Gastaldo, D.; Eakin, J. COVID-19 policy measures—Advocating for the inclusion of the social determinants of health in modelling and decision making. J. Eval. Clin. Pract. 2020, 26, 1078–1080. [Google Scholar] [CrossRef]
- Graeden, E.; Carlson, C.; Katz, R. Answering the right questions for policymakers on COVID-19. Lancet Glob. Health 2020, 8, e768–e769. [Google Scholar] [CrossRef]
- Cohen, J.; Kupferschmidt, K. Countries test tactics in ‘war’ against COVID-19. Science 2020, 367, 1287. [Google Scholar] [CrossRef] [Green Version]
- Dye, T.R. Understanding Public Policy; Prentice-Hall: Englewood Cliffs, NJ, USA, 1972. [Google Scholar]
- Voinov, A.; Kolagani, N.; McCall, M.K.; Glynn, P.D.; Kragt, M.E.; Ostermann, F.O.; Pierce, S.A.; Ramu, P. Modelling with stakeholders—Next generation. Environ. Model. Softw. 2016, 77, 196–220. [Google Scholar] [CrossRef]
- Mitton, C.; Smith, N.; Peacock, S.; Evoy, B.; Abelson, J. Public participation in health care priority setting: A scoping review. Health Policy 2009, 91, 219–228. [Google Scholar] [CrossRef]
- Bobbio, L. Designing effective public participation. Policy Soc. 2018, 38, 41–57. [Google Scholar] [CrossRef] [Green Version]
- Shiller, J.T. Preparing for democracy: How community-based organizations build civic engagement among urban youth. Urban Educ. 2012, 48, 69–91. [Google Scholar] [CrossRef]


| Concept | Search Strings |
|---|---|
| Policy making | “policy making” [MeSH] OR “policy making” [TIAB] OR “policy-making” [MeSH] OR “policy-making” [TIAB] OR “policy” [MeSH] OR “policy” [TIAB] OR “policies” [TIAB] |
| COVID-19 | ((coronavirus OR “corona virus” OR coronavirinae OR coronaviridae OR betacoronavirus OR covid19 OR “covid 19” OR nCoV OR “CoV 2” OR CoV2 OR sarscov2 OR 2019nCoV OR “novel CoV” OR “wuhan virus”) OR ((wuhan OR hubei OR huanan) AND (“severe acute respiratory” OR pneumonia) AND (outbreak)) OR “Coronavirus” [Mesh] OR “Coronavirus Infections” [Mesh] OR “COVID-19” [Supplementary Concept] OR “severe acute respiratory syndrome coronavirus 2” [Supplementary Concept] OR “Betacoronavirus” [Mesh]) |
| Author | Year | Title |
|---|---|---|
| Adiga et al. [65] | 2020 | Data-driven modeling for different stages of pandemic response |
| Amanda et al. [66] | 2021 | Leveraging administrative data for bias audits: Assessing disparate coverage with mobility data for COVID-19 policy |
| Baker et al. [67] | 2020 | Elimination could be the optimal response strategy for covid-19 and other emerging pandemic diseases |
| Baruner Jan et al. [68] | 2021 | Inferring the effectiveness of government interventions against COVID-19 |
| Bertozzi et al. [63] | 2020 | The challenges of modeling and forecasting the spread of COVID-19 |
| Blasimme et al. [69] | 2020 | What’s next for COVID-19 apps? Governance and oversight |
| Brooks-Pollock et al. [70] | 2021 | Modelling that shaped the early COVID-19 pandemic response in the UK |
| Christensen et al. [71] | 2020 | Balancing governance capacity and legitimacy: How the Norwegian government handled the COVID-19 crisis as a high performer |
| Duffey et al. [72] | 2020 | COVID-19 pandemic trend modeling and analysis to support resilience decision-making |
| Frauke et al. [73] | 2020 | Partnering with a global platform to inform research and public policy making |
| Harrison et al. [74] | 2020 | Data, politics and public health: COVID-19 data-driven decision making in public discourse |
| Hasan et al. [75] | 2021 | Data-driven modeling and forecasting of COVID-19 outbreak for public policy making |
| Lee et al. [76] | 2020 | Policy learning and crisis policy-making: quadruple-loop learning and COVID-19 responses in South Korea |
| Liu et al. [77] | 2020 | Striking a balance between science and politics: understanding the risk-based policy-making process during the outbreak of COVID-19 epidemic in China |
| Manski [78] | 2020 | Forming COVID-19 policy under uncertainty |
| Maor et al. [62] | 2020 | Explaining variations in state COVID-19 responses: psychological, institutional, and strategic factors in governance and public policy-making |
| Mazey et al. [47] | 2020 | Lesson-drawing from New Zealand and COVID-19: the need for anticipatory policy making |
| Ning et al. [79] | 2020 | China’s model to combat the COVID-19 epidemic: a public health emergency governance approach |
| Panovska-Griffiths et al. [80] | 2021 | Mathematical modeling as a tool for policy decision making: Applications to the COVID-19 pandemic |
| Qiu et al. [81] | 2021 | Data-driven modeling to facilitate policymaking in fighting to contain the COVID-19 pandemic |
| Sartor et al. [82] | 2020 | COVID-19 in Italy: Considerations on official data |
| Su et al. [83] | 2020 | Addressing Biodisaster X threats with artificial intelligence and 6G technologies: Literature review and critical insights |
| Totsoy [61] | 2021 | COVID-19 epidemic and opening of the schools: artificial intelligence-based long-term adaptive policy making to control the pandemic diseases |
| Ullah et al. [58] | 2021 | The role of e-governance in combating COVID-19 and promoting sustainable development: A comparative study of China and Pakistan |
| Willi et al. [84] | 2020 | Responding to the COVID-19 crisis: Transformative governance in Switzerland |
| Yu et al. [85] | 2021 | Data-driven decision-making in COVID-19 response: A survey |
| Zawadzki et al. [86] | 2021 | Where do we go from here? A framework for using susceptible-infectious-recovered models for policy making in emerging infectious diseases |
| Zheng et al. [87] | 2020 | HIT-COVID, a global database tracking public health interventions to COVID-19 |
Publisher’s Note: MDPI stays neutral with regard to jurisdictional claims in published maps and institutional affiliations. |
© 2021 by the author. Licensee MDPI, Basel, Switzerland. This article is an open access article distributed under the terms and conditions of the Creative Commons Attribution (CC BY) license (https://creativecommons.org/licenses/by/4.0/).
Share and Cite
Su, Z. Rigorous Policy-Making Amid COVID-19 and Beyond: Literature Review and Critical Insights. Int. J. Environ. Res. Public Health 2021, 18, 12447. https://doi.org/10.3390/ijerph182312447
Su Z. Rigorous Policy-Making Amid COVID-19 and Beyond: Literature Review and Critical Insights. International Journal of Environmental Research and Public Health. 2021; 18(23):12447. https://doi.org/10.3390/ijerph182312447
Chicago/Turabian StyleSu, Zhaohui. 2021. "Rigorous Policy-Making Amid COVID-19 and Beyond: Literature Review and Critical Insights" International Journal of Environmental Research and Public Health 18, no. 23: 12447. https://doi.org/10.3390/ijerph182312447
APA StyleSu, Z. (2021). Rigorous Policy-Making Amid COVID-19 and Beyond: Literature Review and Critical Insights. International Journal of Environmental Research and Public Health, 18(23), 12447. https://doi.org/10.3390/ijerph182312447
