Pilot Model for Community Based Oral Cancer Screening Program: Outcome from 4 Northeastern Provinces in Thailand
Abstract
1. Introduction
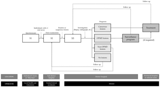
2. Materials and Methods
3. Results
4. Discussion
5. Conclusions
Supplementary Materials
Author Contributions
Funding
Institutional Review Board Statement
Informed Consent Statement
Data Availability Statement
Acknowledgments
Conflicts of Interest
References
- Lo Nigro, C.; Denaro, N.; Merlotti, A.; Merlano, M. Head and neck cancer: Improving outcomes with a multidisciplinary approach. Cancer Manag. Res. 2017, 18, 363–371. [Google Scholar] [CrossRef]
- Mummudi, N.; Agarwal, J.P.; Chatterjee, S.; Mallick, I.; Ghosh-Laskar, S. Oral cavity cancer in the Indian subcontinent–Challenges and opportunities. Clin. Oncol. 2019, 31, 520–528. [Google Scholar] [CrossRef]
- Tangjaturonrasme, N.; Vatanasapt, P.; Bychkov, A. Epidemiology of head and neck cancer in Thailand. Asia Pac. J. Clin. Oncol. 2018, 14, 16–22. [Google Scholar] [CrossRef] [PubMed]
- Dhanuthai, K.; Rojanawatsirivej, S.; Subarnbhesaj, A.; Thosaporn, W.; Kintarak, S. A multicenter study of oral malignant tumors from Thailand. J. Oral Maxillofac. Pathol. 2016, 20, 462–466. [Google Scholar] [CrossRef] [PubMed]
- International Association of Cancer Registries GLOBOCAN. Available online: https://gco.iarc.fr (accessed on 12 June 2020).
- Ram, H.; Sarkar, J.; Kumar, H.; Konwar, R.; Bhatt, M.L.; Mohammad, S. Oral cancer: Risk factors and molecular pathogenesis. J. Maxillofac. Oral Surg. 2011, 10, 132–137. [Google Scholar] [CrossRef]
- Chen, P.H.; Mahmood, Q.; Mariottini, G.L.; Chiang, T.A.; Lee, K.W. Adverse health effects of betel quid and the risk of oral and pharyngeal cancers. Biomed Res. Int. 2017, 2017, 3904098. [Google Scholar] [CrossRef] [PubMed]
- McGurk, M.; Chan, C.; Jones, J.; O’regan, E.; Sherriff, M. Delay in diagnosis and its effect on outcome in head and neck cancer. Br. J. Oral Maxillofac. Surg. 2005, 43, 281–284. [Google Scholar] [CrossRef]
- Seoane-Romero, J.M.; Vázquez-Mahía, I.; Seoane, J.; Varela-Centelles, P.; Tomás, I.; López-Cedrún, J.L. Factors related to late stage diagnosis of oral squamous cell carcinoma. Med. Oral Patol. Oral Cir. Bucal. 2012, 17, e35–e40. [Google Scholar] [CrossRef]
- Onizawa, K.; Nishihara, K.; Yamagata, K.; Yusa, H.; Yanagawa, T.; Yoshida, H. Factors associated with diagnostic delay of oral squamous cell carcinoma. Oral Oncol. 2003, 39, 781–788. [Google Scholar] [CrossRef]
- Komolmalai, N.; Chuachamsai, S.; Tantiwipawin, S.; Dejsuvan, S.; Buhngamongkol, P.; Wongvised, C.; Chitapanarux, I.; Iamaroon, A. Ten-year analysis of oral cancer focusing on young people in Northern Thailand. J. Oral Sci. 2015, 57, 327–334. [Google Scholar] [CrossRef]
- McGurk, M.; Scott, S.E. The reality of identifying early oral cancer in the general dental practice. Br. Dent. J. 2010, 208, 347–351. [Google Scholar] [CrossRef]
- Sungwalee, S.; Vatanasapt, P.; Suwanrungruang, K.; Promthet, S. Comparing survival of oral cancer patients before and after launching of the universal coverage scheme in Thailand. Asian Pac. J. Cancer Prev. 2016, 17, 3541–3544. [Google Scholar] [PubMed]
- Ford, P.J.; Farah, C.S. Early detection and diagnosis of oral cancer: Strategies for improvement. J. Cancer Policy 2013, 1, e2–e7. [Google Scholar] [CrossRef]
- Kujan, O.; Philip, S. Dilemmas of oral cancer screening: An update. Asian Pacific. J. Cancer Prev. 2013, 14, 3369–3373. [Google Scholar] [CrossRef][Green Version]
- Juntanong, N.; Siewchaisakul, P.; Bradshaw, P.; Vatanasapt, P.; Chen, S.L.; Yen, A.M.; Chen, T.S.; Promthet, S. Prevalence and factors associated with oral pre-malignant lesions in Northeast Thailand. Asian Pac. J. Cancer Prev. 2016, 17, 4175–4179. [Google Scholar]
- Prasertsom, P.; Leela-adisorn, N.; Tangcharoendee, N.; Aroonpraphan, S. Prevalence and incidence of potential malignance disorder and oral cancer by organized community screening model in 5 districts of Roiet Province. Thai Dent. Public Health 2018, 23, 46–54. [Google Scholar]
- Warnakulasuriya, S.; Kujan, O.; Aguirre-Urizar, J.M.; Bagan, J.V.; González-Moles, M.Á.; Kerr, A.R.; Lodi, G.; Mello, F.W.; Monteiro, L.; Ogden, G.R.; et al. Oral potentially malignant disorders: A consensus report from an international seminar on nomenclature and classification, convened by the WHO Collaborating Centre for Oral Cancer. Oral Dis. 2020. Online ahead of print. [Google Scholar] [CrossRef]
- WHO Global Adult Tobacco Survey. Thailand Report 2011. Available online: https://www.who.int/tobacco/surveillance/survey/gats/thailand_report_2011.pdf (accessed on 6 May 2020).
- Loyha, K.; Vatanansapt, P.; Promthet, S.; Parkin, D.M. Risk factors for oral cancer in Northeast Thailand. Asian Pac. J. Cancer Prev. 2012, 13, 5087–5090. [Google Scholar] [CrossRef] [PubMed]
- Recihart, P.A. Oral cancer and precancer related to betel and miang chewing in Thailand: A review. J. Oral Pathol. Med. 1995, 24, 241–243. [Google Scholar] [CrossRef]
- Chen, Y.C.; Christiani, D.C.; Su, H.J.; Hsueh, Y.M.; Smith, T.J.; Ryan, L.M.; Chao, S.; Lee, J.Y.; Guo, Y.L. Early-life or lifetime sun exposure, sun reaction, and the risk of squamous cell carcinoma in an Asian population. Cancer Causes Control 2010, 21, 771–776. [Google Scholar] [CrossRef]
- Statistical Forecasting Division, National Statistical Office, Bangkok. The Smoking and Drinking Behavior Study 2017. Available online: http://www.nso.go.th/sites/2014en/Survey/social/health/SmokingDrinking/2017/Full%20Report.pdf (accessed on 8 August 2021).
- Sinha, D.N.; Gupta, P.C.; Ray, C.S. Prevalence of smokeless tobacco use among adults in WHO South-East Asia. Indian J. Cancer 2012, 49, 342–346. [Google Scholar] [CrossRef] [PubMed]
- Lim, K.; Moles, D.R.; Downer, M.C.; Speight, P.M. Opportunistic screening for oral cancer and precancer in general dental practice: Results of a demonstration study. Br. Dent. J. 2003, 194, 497–502. [Google Scholar] [CrossRef] [PubMed]
- Jornet, P.L.; Garcia, F.J.; Berdugo, M.L.; Perez, F.P.; Lopez, A.P. Mouth self-examination in a population at risk of oral cancer. Aust. Dent. J. 2015, 60, 59–64. [Google Scholar] [CrossRef] [PubMed]
- Mishra, G.S.; Bhatt, S.H. Novel program of using village health workers in early detection and awareness of head and neck cancers: Audit of a community screening program. Indian J. Otolaryngol. Head Neck Surg. 2017, 69, 488–493. [Google Scholar] [CrossRef] [PubMed]
- Philip, P.M.; Nayak, P.; Philip, S.; Parambil, N.A.; Duraisamy, K.; Balasubramanian, S. Population-based cancer screening through community participation: Outcome of a district wide oral cancer screening program from rural Kannur, Kerala, India. South Asian J. Cancer 2018, 7, 244–248. [Google Scholar] [CrossRef]
- Chuang, S.L.; Su, W.W.; Chen, S.L.; Yen, A.M.; Wang, C.P.; Fann, J.C.; Chiu, S.Y.; Lee, Y.C.; Chiu, H.M.; Chang, D.C.; et al. Population-based screening program for reducing oral cancer mortality in 2,334,299 Taiwanese cigarette smokers and/or betel quid chewers. Cancer 2017, 123, 1597–1609. [Google Scholar] [CrossRef]
- Kowitt, S.D.; Emmerling, D.; Fisher, E.B.; Tanasugarn, C. Community health workers as agents of health promotion: Analyzing Thailand’s village health volunteer program. J. Community Health 2015, 40, 780–788. [Google Scholar] [CrossRef] [PubMed]
- Marseille, E.; Larson, B.; Kazi, D.S.; Kahn, J.G.; Rosen, S. Thresholds for the cost-effectiveness of interventions: Alternative approaches. Bull World Health Organ. 2015, 93, 118–124. [Google Scholar] [CrossRef]
- Thavorncharoensap, M.; Leelahavarong, M.; Doungthipsirkul, S.; Sompitak, S.; Teerawattananon, Y. Assessing a societal value for a ceiling threshold in Thailand; Health Intervention and Technology Assessment Program (HITAP), Ministry of Public Health: Nonthaburi, Thailand, 2013. [Google Scholar]
- Kumdee, C.; Kulpeng, W.; Teerawattananon, Y. Cost-utility analysis of the screening program for early oral cancer detection in Thailand. PLoS ONE 2018, 13, e0207442. [Google Scholar] [CrossRef] [PubMed]
- Worakhajit, P.; Fuangtharnthip, P.; Khovidhunkit, S.-o.P.; Chiewwit, P.; Klongnoi, B. The relationship of tobacco, alcohol, and betel quid with the formation of oral potentially malignant disorders: A community-based study from Northeastern Thailand. Int. J. Environ. Res. Public Health 2021, 18, 8738. [Google Scholar] [CrossRef]
- Mathew, B.; Sankaranarayanan, R.; Sunilkumar, K.B.; Kuruvila, B.; Pisani, P.; Nair, M.K. Reproducibility and validity of oral visual inspection by trained health workers in the detection of oral precancer and cancer. Br. J. Cancer 1997, 76, 390–394. [Google Scholar] [CrossRef] [PubMed]
- Lin, H.; Wu, X. Intervention strategies for improving patient adherence to follow-up in the era of mobile information technology: A systematic review and meta-analysis. PLoS ONE 2014, 9, e104266. [Google Scholar] [CrossRef] [PubMed]




| Province | District | Total Population | Target Population Aged ≥ 40 | No. of VHVs | Target Population: VHVs |
|---|---|---|---|---|---|
| Nakhorn-Ratchasima | Non Sung | 85,091 | 48,470 | 2565 | 19 |
| Prathai | 71,433 | 29,555 | 1703 | 17 | |
| Kaam Thale So | 25,902 | 8491 | 774 | 11 | |
| Pra Thong Kham | 36,688 | 14,175 | 1041 | 14 | |
| Non Thai | 54,699 | 26,396 | 1803 | 15 | |
| Mueang Nakhon Ratchasima | 232,838 | 76,598 | 8107 | 9 | |
| Buriram | Lahan Sai | 19,463 | 24,714 | 1319 | 19 |
| Krasang | 101,637 | 32,232 | 1663 | 19 | |
| Surin | Si Narong | 46,803 | 13,589 | 832 | 16 |
| Khwao Sinarin | 34,361 | 12,653 | 748 | 17 | |
| Chaiyaphum | Phu Khiao | 108,678 | 49,399 | 2935 | 17 |
| Kaeng Khro | 72,820 | 35,691 | 1848 | 19 | |
| Bamnet Narong | 40,671 | 20,433 | 1583 | 13 | |
| Total | 931,084 | 392,396 | 26,921 | 15 (mean ratio) |
| Province | Diagnosis | Treatment | |||||
|---|---|---|---|---|---|---|---|
| OPMDs | Non-OPMDs | Doubtful | No Diagnosis | Observed | Treated 1 | Biopsy in Treated Group | |
| Nakhorn-Ratchasima | 156 | 438 | 15 | 27 | 316 | 199 | 180 |
| Buriram | 213 | 238 | 13 | 46 | 183 | 275 | 166 |
| Surin | 53 | 49 | 1 | 28 | 45 | 55 | 48 |
| Chaiyaphum | 122 | 322 | 23 | 35 | 201 | 175 | 110 |
| Total | 544 | 1047 | 52 | 136 | 745 | 704 | 504 |
| Province | Cancerous Lesions | OPMDs | Non-OPMDs | Total |
|---|---|---|---|---|
| Nakhorn-Ratchasima | 12 | 87 | 81 | 180 |
| Buriram | 7 | 100 | 59 | 166 |
| Surin | 3 | 34 | 11 | 48 |
| Chaiyaphum | 3 | 77 | 30 | 110 |
| Total | 25 | 298 | 181 | 504 |
| Lesion Number | Gender | Age | Diagnosis | Type | Location |
|---|---|---|---|---|---|
| 1 | M | 64 | SCC | Micro invasive | Buccal mucosa |
| 2 | F | 70 | VCC versus verrucous hyperplasia | Buccal mucosa | |
| 3 | F | 73 | Clear cell odontogenic carcinoma | Palatal gingiva | |
| 4 | F | 54 | Mucoepidermoid carcinoma | Low grade | Retromolar area |
| 5 | F | 50 | Basal cell carcinoma | Nose | |
| 6 | F | 80 | Adenoid cystic carcinoma | Lower lip | |
| 7 | M | 55 | Lymphoma | Palatal mucosa | |
| 8 | F | 86 | VCC | Retromolar area | |
| 9 | M | 67 | SCC | WD | Lower lip |
| 10 | SCC | NS | Right vermillion border | ||
| 11 | M | 65 | SCC | Micro invasive | Ventral border of tongue, floor of mouth |
| 12 | M | 56 | SCC | WD | Retromolar area |
| 13 | M | 59 | SCC | NS | Lateral tongue |
| 14 | M | 71 | VCC | Buccal mucosa | |
| 15 | F | 73 | SCC | WD | Lower lip |
| 16 | F | 95 | SCC | NS | Lower lip |
| 17 | M | 86 | SCC | Micro invasive | Lower lip |
| 18 | M | 89 | SCC | WD | Soft palate, uvula |
| 19 | F | 79 | VCC | Upper lip | |
| 20 | VCC | Upper gums | |||
| 21 | VCC | Lower lip | |||
| 22 | M | 69 | SCC | NS | Lateral Tongue |
| 23 | F | 76 | SCC | NS | Palate |
| 24 | F | 76 | SCC | WD | Lower lip |
| 25 | SCC | WD | Upper lip |
Publisher’s Note: MDPI stays neutral with regard to jurisdictional claims in published maps and institutional affiliations. |
© 2021 by the authors. Licensee MDPI, Basel, Switzerland. This article is an open access article distributed under the terms and conditions of the Creative Commons Attribution (CC BY) license (https://creativecommons.org/licenses/by/4.0/).
Share and Cite
Klongnoi, B.; Sresumatchai, V.; Khovidhunkit, S.-o.P.; Fuangtharnthip, P.; Leelarungsun, R.; Shrestha, B. Pilot Model for Community Based Oral Cancer Screening Program: Outcome from 4 Northeastern Provinces in Thailand. Int. J. Environ. Res. Public Health 2021, 18, 9390. https://doi.org/10.3390/ijerph18179390
Klongnoi B, Sresumatchai V, Khovidhunkit S-oP, Fuangtharnthip P, Leelarungsun R, Shrestha B. Pilot Model for Community Based Oral Cancer Screening Program: Outcome from 4 Northeastern Provinces in Thailand. International Journal of Environmental Research and Public Health. 2021; 18(17):9390. https://doi.org/10.3390/ijerph18179390
Chicago/Turabian StyleKlongnoi, Boworn, Vanvisa Sresumatchai, Siribang-on Piboonniyom Khovidhunkit, Pornpoj Fuangtharnthip, Rachatawan Leelarungsun, and Binit Shrestha. 2021. "Pilot Model for Community Based Oral Cancer Screening Program: Outcome from 4 Northeastern Provinces in Thailand" International Journal of Environmental Research and Public Health 18, no. 17: 9390. https://doi.org/10.3390/ijerph18179390
APA StyleKlongnoi, B., Sresumatchai, V., Khovidhunkit, S.-o. P., Fuangtharnthip, P., Leelarungsun, R., & Shrestha, B. (2021). Pilot Model for Community Based Oral Cancer Screening Program: Outcome from 4 Northeastern Provinces in Thailand. International Journal of Environmental Research and Public Health, 18(17), 9390. https://doi.org/10.3390/ijerph18179390

