Effect of Personal and Contextual Factors of Regulation on Academic Achievement during Adolescence: The Role of Gender and Age
Abstract
1. Introduction
1.1. Academic Achievement during Adolescence: Changes According to Gender and Age
1.2. Students’ Factors of Regulation: Self-Regulation, Procrastination and Academic Self-Efficacy
1.3. Family Context Factors of External Regulation: The Socio-Educational Level of Parents
1.4. Objectives and Hypothesis
1.5. Predictive Lineal Hypothesis
1.6. Inferential or Non-Lineal Hypothesis
2. Method
2.1. Participants
2.2. Instruments
2.3. Procedure
2.4. Data Analyses
3. Results
3.1. Previous Analyses
3.2. Linear Association
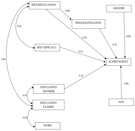
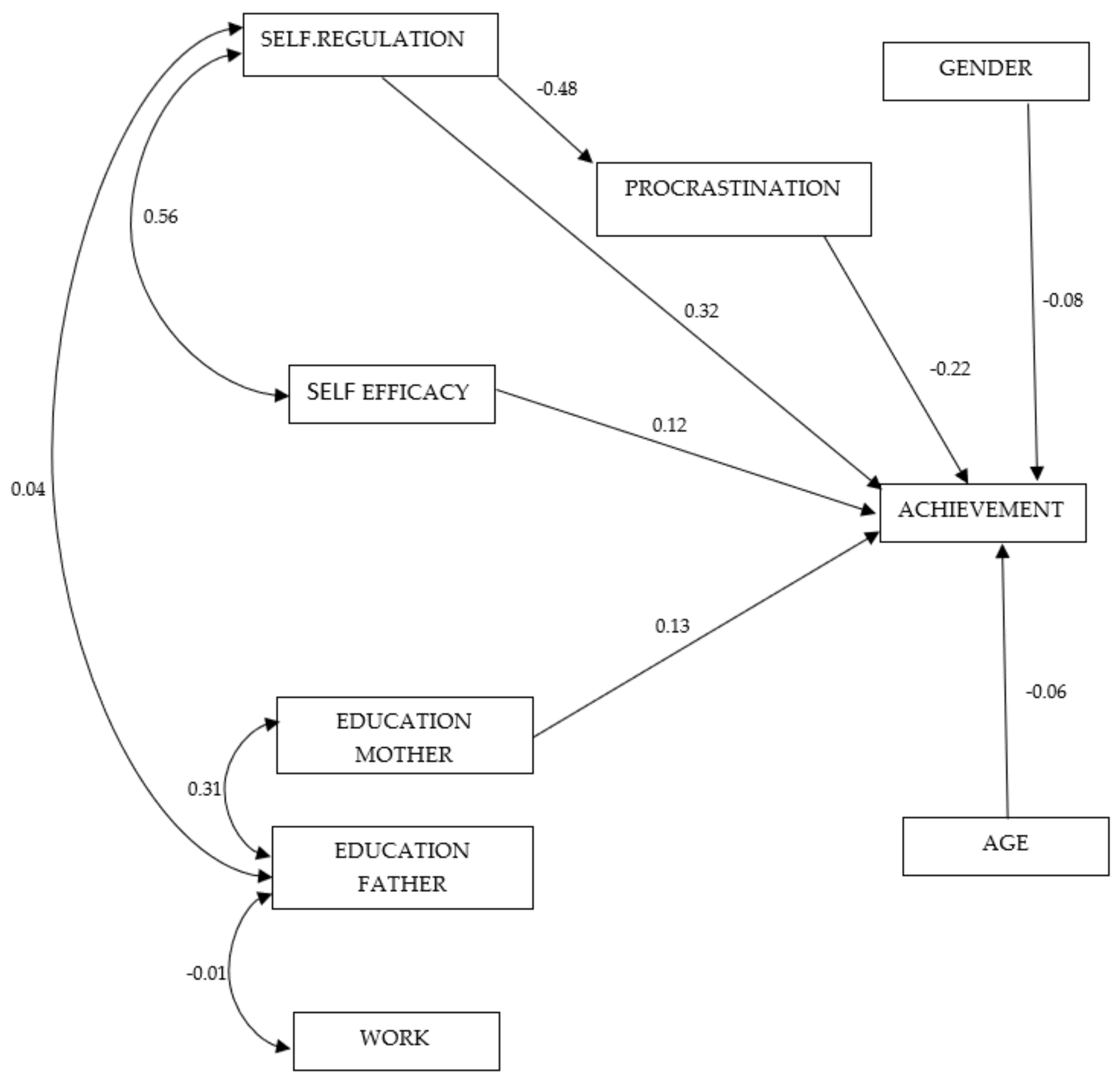
3.3. Linear Structural Prediction
3.4. Inferentials: Self-Regulation Level and Socio-Educational Context Effects
4. Discussion
4.1. Hypothesis Discussion
4.2. Limitations
5. Conclusions
Author Contributions
Funding
Institutional Review Board Statement
Informed Consent Statement
Data Availability Statement
Acknowledgments
Conflicts of Interest
References
- Wang, Y.; Huebner, E.S.; Tian, L. Parent-child cohesion, self-esteem, and academic achievement: The longitudinal relations among elementary school students. Learn. Instr. 2021, 73, 101467. [Google Scholar] [CrossRef]
 - Bridgewater, J.M.; Yates, T.M. Academic implications of insensitive parenting: A mediating path through children’s relational representations. J. Appl. Dev. Psychol. 2020, 71, 101201. [Google Scholar] [CrossRef]
 - Rivera, M. Rendimiento Escolar, Crianza, Origen étnico y Agentividad. Rev. Integr. Académica Psicología 2015, 3, 48–56. Available online: https://integracion-academica.org/anteriores/18-volumen-3-numero-9-2015/108-rendimiento-escolar-crianza-origen-etnico-y-agentividad (accessed on 29 March 2021).
 - Zheng, X.; Wang, C.; Shen, Z.; Fang, X. Associations of private tutoring with Chinese students’ academic achievement, emotional well-being, and parent-child relationship. Child. Youth Serv. Rev. 2020, 112, 104934. [Google Scholar] [CrossRef]
 - Rego, M.; Ángel, S.; Moledo, M.L.; Caamaño, D.P.; Quintela, J.T. Variaciones en los hábitos de estudio en función del género y origen étnico-cultural del alumnado y su relación con el rendimiento escolar. Rev. Complut. Educ. 2020, 31, 163–171. [Google Scholar] [CrossRef]
 - Zhou, J.; Huebner, E.S.; Tian, L. The reciprocal relations among basic psychological need satisfaction at school, positivity and academic achievement in Chinese early adolescents. Learn. Instr. 2021, 71, 101370. [Google Scholar] [CrossRef]
 - Choe, D. Parents’ and adolescents’ perceptions of parental support as predictors of adolescents’ academic achievement and self-regulated learning. Child. Youth Serv. Rev. 2020, 116, 105172. [Google Scholar] [CrossRef]
 - Valiente-Barroso, C.; Suárez-Riveiro, J.M.; Martínez-Vicente, M. Rendimiento académico, aprendizaje y estrés en alumnado de primaria. Rev. Complut. Educ. 2020, 31, 365–374. [Google Scholar] [CrossRef]
 - Usuga, M.; Mesa, R. La Influencia de Factores Psicológicos como Autoestima, Autoconcepto y Autoeficacia en el Rendimiento Académico en Adolescentes. Rev. Electrónica Psyconex 2017, 8, 1–11. Available online: https://revistas.udea.edu.co/index.php/Psyconex/article/view/326996 (accessed on 29 March 2021).
 - Li, L.; Peng, Z.; Lu, L.; Liao, H.; Li, H. Peer relationships, self-efficacy, academic motivation, and mathematics achievement in Zhuang adolescents: A moderated mediation model. Child. Youth Serv. Rev. 2020, 118, 105358. [Google Scholar] [CrossRef]
 - Bullón, F.F.; Campos, M.M.; Castaño, E.F.; Del Barco, B.L.; Del Río, M.I.P. Análisis del Rendimiento Académico de los Alumnos de Educación Secundaria Obligatoria Según las Variables Familiares. Educ. XXI Rev. Fac. Educ. 2016, 20, 209–232. [Google Scholar] [CrossRef]
 - Diaconu-Gherasim, L.R.; Măirean, C.; Brumariu, L.E. Quality of teachers’ and peers’ behaviors and achievement goals: The mediating role of self-efficacy. Learn. Individ. Differ. 2019, 73, 147–156. [Google Scholar] [CrossRef]
 - Organización Para la Cooperación y Desarrollo Económicos. Singapur Encabeza la Última Encuesta PISA Sobre Educación que Realiza la OCDE a Escala Internacional. Available online: https://www.oecd.org/newsroom/singapur-encabeza-la-ultima-encuesta-pisa-sobre-educacion-que-realiza-la-ocde-a-escala-internacional.htm (accessed on 9 April 2021).
 - Mediavilla, M.; Gallego, L. Condicionantes del Rendimiento académico en la escolaridad primaria en brasil: Un análisis multifactorial. Educ. Soc. 2016, 37, 195–216. [Google Scholar] [CrossRef]
 - Orjuela, J. Análisis del Desempeño Estudiantil en las Pruebas de Estado para Educación Media en Colombia mediante Modelos Jerárquicos Lineales. Ingeniería 2013, 18, 54–67. [Google Scholar] [CrossRef]
 - Fonnegra, J.B.C. Desempeño académico y diferencias de género en Colombia: Un análisis con base en las pruebas TIMSS 2007. Soc. Econ. 2016, 30, 16–44. [Google Scholar] [CrossRef][Green Version]
 - Etchepare, G.C.; Sagredo, A.V. Rendimiento en matemáticas: Rol de distintas variables cognitivas y emocionales, su efecto diferencial en función del sexo de los estudiantes en contextos vulnerables. Rev. Complut. Educ. 2019, 30, 331–346. [Google Scholar] [CrossRef]
 - Torrano, F.; Soria, M. Diferencias de género y aprendizaje autorregulado: El efecto del rendimiento académico previo. Rev. Complut. Educ. 2017, 28, 1027–1042. [Google Scholar] [CrossRef]
 - OECD PISA 2018 Results (Volume III). PISA 2009 Results: Overcoming Social Background; OECD Publishing: Paris, France, 2019. [Google Scholar]
 - Asakereh, A.; Yousofi, N. Reflective Thinking, Self-Efficacy, Self-Esteem and Academic Achievement of Iranian EFL Students in Higher Education: Is there a Relationship? Int. J. Educ. Psychol. 2018, 7, 68–89. [Google Scholar] [CrossRef]
 - Zimmerman, B.J.; Martinez-Pons, M. Student Differences in Self-regulated Learning: Relating Grade, Sex, and Giftedness to Self-efficacy and Strategy Use. J. Educ. Psychol. 1990, 82, 51–59. [Google Scholar] [CrossRef]
 - Moreno, C.; Ramos, P.; Rivera, F.; Sánchez-Queija, I.; Jímenez-Iglesias, A.; García-Moya, I.; Moreno-Maldonado, C.; Pania-gua, C.; Villafuerte-Díaz, A.; Ciria-Barreiro, E.; et al. La Adolescencia En España: Salud, Bienestar, Familia, Vida Académica y Social. Resultados Del Estudio HBSC 2018; Ministerio de Sanidad, Consumo y Bienestar Social: España, Spain, 2020.
 - Esteban, C.R.; Méndez, I.; Ángela, D.H. Evolución de las metas académicas en función del sexo y la edad y su influencia en el rendimiento académico en adolescentes murcianos. Educ. Siglo XXI 2018, 36, 319–332. [Google Scholar] [CrossRef]
 - Delgado, B.; Inglés, C.; García-Fernández, J.; Castejón, J.; Valle, A. Diferencias de Género y Curso En Metas Académicas En Alumnos de Educación Secundaria Obligatoria. Rev. Esp. Pedagog. 2010, 68, 67–84. Available online: https://www.jstor.org/stable/23766273 (accessed on 9 April 2021).
 - Wijaya, H. The Mediating Role of Metacognitive Self-Regulation on Student Procrastination and Academic Performance. In Proceedings of the 2nd International Conference on Learning Innovation, East Java, Indonesi, 8–9 August 2018; SCITEPRESS—Science and Technology Publications: Setúbal, Portugal, 2018. [Google Scholar]
 - Garzón-Umerenkova, A.; Gil, J. Time management and procrastination in higher education. Univ. Psychol. 2017, 16, 1. [Google Scholar] [CrossRef]
 - de la Fuente-Arias, J. Theory of Self- vs. Externally-Regulated Learning TM: Fundamentals, Evidence, and Applicability. Front. Psychol. 2017, 8, 1675. [Google Scholar] [CrossRef]
 - Habók, A.; Magyar, A.; Németh, M.B.; Csapó, B. Motivation and self-related beliefs as predictors of academic achievement in reading and mathematics: Structural equation models of longitudinal data. Int. J. Educ. Res. 2020, 103, 101634. [Google Scholar] [CrossRef]
 - de la Fuente, J.; Sander, P.; Martínez-Vicente, J.M.; Vera, M.; Garzón, A.; Fadda, S. Combined Effect of Levels in Personal Self-Regulation and Regulatory Teaching on Meta-Cognitive, on Meta-Motivational, and on Academic Achievement Variables in Undergraduate Students. Front. Psychol. 2017, 8, 232. [Google Scholar] [CrossRef] [PubMed]
 - Zimmerman, B.J. Self-Regulated Learning and Academic Achievement: An Overview. Educ. Psychol. 1990, 25, 3–17. [Google Scholar] [CrossRef]
 - de la Fuente, J.; Sander, P.; Kauffman, D.F.; Soylu, M.Y. Differential Effects of Self- vs. External-Regulation on Learning Approaches, Academic Achievement, and Satisfaction in Undergraduate Students. Front. Psychol. 2020, 11, 543884. [Google Scholar] [CrossRef] [PubMed]
 - Theobald, M. Self-regulated learning training programs enhance university students’ academic performance, self-regulated learning strategies, and motivation: A meta-analysis. Contemp. Educ. Psychol. 2021, 66, 101976. [Google Scholar] [CrossRef]
 - Partovi, T.; Razavi, M.R. The effect of game-based learning on academic achievement motivation of elementary school students. Learn. Motiv. 2019, 68, 101592. [Google Scholar] [CrossRef]
 - Raccanello, D.; Brondino, M.; Crescentini, A.; Castelli, L.; Calvo, S. A brief measure for school-related achievement emotions: The achievement Emotions Adjective List (AEAL) for secondary students. Eur. J. Dev. Psychol. 2021, 2021, 1–19. [Google Scholar] [CrossRef]
 - Yavuzalp, N.; Bahcivan, E. A structural equation modeling analysis of relationships among university students’ readiness for e-learning, self-regulation skills, satisfaction, and academic achievement. Res. Pract. Technol. Enhanc. Learn. 2021, 16, 15. [Google Scholar] [CrossRef]
 - Cooley, J.L.; Blossom, J.B.; Tampke, E.C.; Fite, P.J. Emotion Regulation Attenuates the Prospective Links from Peer Victimization to Internalizing Symptoms during Middle Childhood. J. Clin. Child Adolesc. Psychol. 2020, 1–10. [Google Scholar] [CrossRef]
 - Hailikari, T.; Katajavuori, N.; Asikainen, H. Understanding procrastination: A case of a study skills course. Soc. Psychol. Educ. 2021, 24, 589–606. [Google Scholar] [CrossRef]
 - Steel, P.; Klingsieck, K.B. Procrastination. Int. Encycl. Soc. Behav. Sci. 2015, 18, 73–78. [Google Scholar] [CrossRef]
 - Ferrari, J.; Diaz-Morales, J. Procrastinatión and Mental Health Coping: A Brief Report Related to Students. In APA Individual Differences Research; American Psychological Association: Washington, DC, USA, 2014; Volume 12, pp. 8–11. [Google Scholar]
 - Visser, L.; Korthagen, F.A.J.; Schoonenboom, J. Differences in Learning Characteristics between Students with High, Average, and Low Levels of Academic Procrastination: Students’ Views on Factors Influencing Their Learning. Front. Psychol. 2018, 9, 808. [Google Scholar] [CrossRef]
 - Mouratidis, A.; Michou, A.; Aelterman, N.; Haerens, L.; Vansteenkiste, M. Begin-of-school-year perceived autonomy-support and structure as predictors of end-of-school-year study efforts and procrastination: The mediating role of autonomous and controlled motivation. Educ. Psychol. 2017, 38, 435–450. [Google Scholar] [CrossRef]
 - Umerenkova, A.G.; Gil Flores, J. El papel de la procrastinación académica como factor de la deserción universitaria. Rev. Complut. Educ. 2016, 28, 307–324. [Google Scholar] [CrossRef]
 - Asri, D.N.; Setyosari, P.; Hitipeuw, I.; Chusniyah, T. The Academic Procrastination in Junior High School Students’ Mathematics Learning: A Qualitative Study. Int. Educ. Stud. 2017, 10, 70. [Google Scholar] [CrossRef]
 - Uzun, B.; Ferrari, J. Gender Orientation and Academic Procastination: Exploring Turkish High School Students. In APA Individual Differences Research; American Psychological Association: Washington, DC, USA, 2011; Volume 9, pp. 33–40. [Google Scholar]
 - Shih, S.-S. Factors related to Taiwanese adolescents’ academic procrastination, time management, and perfectionism. J. Educ. Res. 2016, 110, 415–424. [Google Scholar] [CrossRef]
 - Bilge, U. Academic Procrastination in Group of High School Students: Frequency, Possible Reasons and Role of Hope. Ürk Psikol. Danışma Rehb. Derg. 2009, 4, 12–19. [Google Scholar] [CrossRef]
 - Traş, Z.; Gökçen, G. Academic Procrastination and Social Anxiety as Predictive Variables Internet Addiction of Adolescents. Int. Educ. Stud. 2020, 13, 23. [Google Scholar] [CrossRef]
 - Schöber, C.; Schütte, K.; Köller, O.; McElvany, N.; Gebauer, M.M. Reciprocal effects between self-efficacy and achievement in mathematics and reading. Learn. Individ. Differ. 2018, 63, 1–11. [Google Scholar] [CrossRef]
 - Datu, J.A.D.; Wong, G.S.P.; Rubie-Davies, C. Can kindness promote media literacy skills, self-esteem, and social self-efficacy among selected female secondary school students? An intervention study. Comput. Educ. 2021, 161, 104062. [Google Scholar] [CrossRef]
 - Bandura, A. Self-efficacy: Toward a unifying theory of behavioral change. Psychol. Rev. 1977, 84, 191–215. [Google Scholar] [CrossRef]
 - de la Fuente, J.; Sander, P.; Putwain, D. Relationship between Undergraduate Student Confidence, Approach to Learning and Academic Performance: The role of gender//Relación entre la confianza académica, los enfoques de aprendizaje y el rendimiento académico de estudiantes universitarios. Rev. De Psicodidáctica 2013, 18, 375–393. [Google Scholar] [CrossRef]
 - Pachón-Basallo, M.; de la Fuente, J.; González-Torres, M.C. Regulation/Non-Regulation/Dys-Regulation of Health Behavior, Psychological Reactance, and Health of University Undergraduate Students. Int. J. Environ. Res. Public Health 2021, 18, 3793. [Google Scholar] [CrossRef] [PubMed]
 - Dempsey, S.; Lyons, S.; McCoy, S. Later is better: Mobile phone ownership and child academic development, evidence from a longitudinal study. Econ. Innov. New Technol. 2019, 28, 798–815. [Google Scholar] [CrossRef]
 - Camacho-Thompson, D.E.; Gonzales, N.A.; Tein, J.-Y. Parental academic involvement across adolescence contextualized by gender and parenting practices. Sch. Psychol. 2019, 34, 386–397. [Google Scholar] [CrossRef]
 - Reinke, W.M.; Smith, T.E.; Herman, K.C. Family-school engagement across child and adolescent development. Sch. Psychol. 2019, 34, 346–349. [Google Scholar] [CrossRef] [PubMed]
 - Chen, M.; Wu, X. Attributing academic success to giftedness and its impact on academic achievement: The mediating role of self-regulated learning and negative learning emotions. Sch. Psychol. Int. 2021, 42, 170–186. [Google Scholar] [CrossRef]
 - Gwyn, W.G.; Cavanagh, M.J. Adolescents’ Experiences of a Developmental Coaching and Outdoor Adventure Education Program: Using Constructive-Developmental Theory to Investigate Individual Differences in Adolescent Meaning-Making and Developmental Growth. J. Adolesc. Res. 2021. [Google Scholar] [CrossRef]
 - Fairless, M.E.; Somers, C.L.; Goutman, R.L.; Kevern, C.A.; Pernice, F.M.; Barnett, D. Adolescent Achievement: Relative Contributions of Social Emotional Learning, Self-efficacy, and Microsystem Supports. Educ. Urban. Soc. 2021, 53, 561–584. [Google Scholar] [CrossRef]
 - de la Fuente, J.; Martínez-Vicente, J.M.; Peralta-Sánchez, F.J.; Garzón, A.; Vera, M.M.; Paoloni, P. Applying the SRL vs. ERL Theory to the Knowledge of Achievement Emotions in Undergraduate University Students. Front. Psychol. 2019, 10, 2070. [Google Scholar] [CrossRef]
 - Wang, S.; Xu, H.; Zhang, S.; Yang, R.; Li, D.; Sun, Y.; Wan, Y.; Tao, F. Linking Childhood Maltreatment and Psychological Symptoms: The Role of Social Support, Coping Styles, and Self-Esteem in Adolescents. J. Interpers. Violence 2020, 0886260520918571. [Google Scholar] [CrossRef]
 - de la Fuente, J.; Sander, P.; Garzón-Umerenkova, A.; Vera-Martínez, M.M.; Fadda, S.; Gaetha, M.L. Self-Regulation and Regulatory Teaching as Determinants of Academic Behavioral Confidence and Procrastination in Undergraduate Students. Front. Psychol. 2021, 12, 12. [Google Scholar] [CrossRef]
 - Niazov, Z.; Hen, M.; Ferrari, J.R. Online and Academic Procrastination in Students with Learning Disabilities: The Impact of Academic Stress and Self-Efficacy. Psychol. Rep. 2021, 0033294120988113. [Google Scholar] [CrossRef] [PubMed]
 - Leal-López, E.; Moreno-Maldonado, C.; Inchley, J.; Deforche, B.; Van Havere, T.; Van Damme, J.; Buijs, T.; Sánchez-Queija, I.; Currie, D.; Vieno, A.; et al. Association of alcohol control policies with adolescent alcohol consumption and with social inequality in adolescent alcohol consumption: A multilevel study in 33 countries and regions. Int. J. Drug Policy 2020, 84, 102854. [Google Scholar] [CrossRef]
 - Luthar, S.S.; Latendresse, S.J. Children of the Affluent. Curr. Dir. Psychol. Sci. 2005, 14, 49–53. [Google Scholar] [CrossRef] [PubMed]
 - Yafie, E. The Effect of Parenting Efficacy on the Social-Emotional Development of Children in B-Class Kindergarten. In Proceedings of the 2nd International Conference on Learning Innovation, Malang, Indonesia, 8 August 2018; SCITEPRESS—Science and Technology Publications: Setúbal, Portugal, 2018; pp. 78–83. [Google Scholar]
 - Garzón-Umerenkova, A.; de la Fuente, J.; Amate, J.; Paoloni, P.V.; Fadda, S.; Pérez, J.F. A Linear Empirical Model of Self-Regulation on Flourishing, Health, Procrastination, and Achievement, Among University Students. Front. Psychol. 2018, 9, 536. [Google Scholar] [CrossRef]
 - Pichardo, M.C.; Cano, F.; Garzón, A.; de la Fuente, J.; Peralta-Sánchez, F.J.; Amate, J. Self-Regulation Questionnaire (SRQ) in Spanish Adolescents: Factor Structure and Rasch Analysis. Front. Psychol. 2018, 9, 1370. [Google Scholar] [CrossRef]
 - Solomon, L.J.; Rothblum, E.D. Academic procrastination: Frequency and cognitive-behavioral correlates. J. Couns. Psychol. 1984, 31, 503–509. [Google Scholar] [CrossRef]
 - Umerenkova, A.G.; Gil Flores, J. Propiedades Psicométricas de la Versión en Español de la Prueba Procrastination Assessment Scale-Students (PASS). Rev. Iberoam. Diagnóstico Evaluación-E Avaliação Psicológica 2017, 43, 149–163. [Google Scholar] [CrossRef]
 - Umerenkova, A.G.; Gil Flores, J.; Gutiérrez, M.R.D.B. Evidencia de validez de la Escala de Autoeficacia Percibida Específica de Situaciones Académicas (EAPESA). Rev. Electrónica Investig. Educ. 2021, 23, 1–12. [Google Scholar] [CrossRef]
 - Domínguez, S.; Yauri, C.; Mattos, E.; Ramírez, F. Psychometric Properties of Self-Efficacy for Academic Situations Scale in Peruvian College Students. Rev. Psicol. 2018, 2, 27–39. Available online: https://revistas.ucsp.edu.pe/index.php/psicologia/article/view/8 (accessed on 14 November 2020).
 - Ley 1090 de 2006. Diario Oficial No. 46383 de 6 de Septiembre de 2006. Available online: http://www.secretariasenado.gov.co/senado/basedoc/ley_1090_2006.html (accessed on 14 November 2020).
 - Tabachnick, B.G.; Fidell, L.S. Principal Components and Factor Analysis. Using Multivar. Stat. 2001, 4, 582–633. [Google Scholar]
 - Lohr, S. Sampling: Design and Analysis; Cengage Learning: Boston, MA, USA, 1999. [Google Scholar]
 - Weston, R.; Gore, P.A. A Brief Guide to Structural Equation Modeling. Couns. Psychol. 2006, 34, 719–751. [Google Scholar] [CrossRef]
 - Kline, R.B. Principles and Practice of Structural Equation Modeling; The Guilford Press: New York, NY, USA, 2005. [Google Scholar]
 - Rodríguez, M.N. Indicadores de Rendimiento de Estudiantes Universitarios: Calificaciones versus Créditos Acumulados. Rev. Educ. 2011, 355, 467–492. [Google Scholar]
 - Mardia, K.V. Measures of multivariate skewness and kurtosis with applications. Biometrika 1970, 57, 519–530. [Google Scholar] [CrossRef]
 - Hu, L.T.; Bentler, P.M. Cutoff criteria for fit indexes in covariance structure analysis: Conventional criteria versus new alternatives. Struct. Equ. Model. Multidiscip. J. 1999, 6, 1–55. [Google Scholar] [CrossRef]
 - Jöreskog, K.G.; Sörbom, D. LISREL 8: Structural Equation Modeling with the SIMPLIS Command Language; Scientific Software International: Chapel Hill, NC, USA, 1993. [Google Scholar]
 - Flora, D.B.; Curran, P.J. An Empirical Evaluation of Alternative Methods of Estimation for Confirmatory Factor Analysis with Ordinal Data. Psychol. Methods 2004, 9, 466–491. [Google Scholar] [CrossRef]
 - IBM. SPSS Statistics for Windows; IBM Corp.: Armonk, NY, USA, 2019. [Google Scholar]
 - Arbuckle, J.L. Amos (Version 23.0); IBM SPSS: Chicago, IL, USA, 2014. [Google Scholar]
 - Van Petegem, S.; Zimmer-Gembeck, M.; Baudat, S.; Soenens, B.; Vansteenkiste, M.; Zimmermann, G. Adolescents’ responses to parental regulation: The role of communication style and self-determination. J. Appl. Dev. Psychol. 2019, 65, 101073. [Google Scholar] [CrossRef]
 - Desatnik, A.; Bel-Bahar, T.; Taylor, L.; Nolte, T.; Crowley, M.J.; Fonagy, P.; Fearon, P. Emotion regulation in adolescents: Influences of internal representations of relationships—An ERP study. Int. J. Psychophysiol. 2021, 160, 1–9. [Google Scholar] [CrossRef] [PubMed]
 - Psychosocial Development. Understanding Adolescents for Helping Professionals; Springer Publishing Company: Berlin/Heidelberg, Germany, 2018. [Google Scholar]
 - Valdés, J.; Bolufer, N. Problemas escolares en la adolescencia. PediatríaIntegral 2017, 42, 270–277. [Google Scholar]
 - Castañeda, R.C.; Jiménez, E.V.; Alcalá, J.U.G. El autoconcepto del adolescente, su relación con la comunicación familiar y la violencia escolar. Dilemas Contemp. Educ. Política Y Valores 2021. [Google Scholar] [CrossRef]
 - Gao, D.; Bullock, A.; Liu, J. Cross-lagged panel analyses of maternal psychological control and young adolescents’ emotion regulation. J. Adolesc. 2021, 87, 52–62. [Google Scholar] [CrossRef] [PubMed]
 - United Nations Children’s Fund UNICEF Colombia. Available online: https://www.unicef.org/colombia/adolescentes (accessed on 26 May 2021).
 - Rahman, I.U. Academic Procrastination in terms of Student Self-Concept and Self-Efficacy. Psychol. Educ. J. 2021, 58, 5337–5347. [Google Scholar] [CrossRef]
 - Brando-Garrido, C.; Montes-Hidalgo, J.; Limonero, J.T.; Gómez-Romero, M.J.; Tomás-Sábado, J. Spanish Version of the Bedtime Procrastination Scale: Cross-Cultural Adaptation and Psychometric Evaluation in a Sample of Nursing Students. Psychol. Rep. 2021, 00332941211005120. [Google Scholar] [CrossRef]
 - Ajayi, O.S. Academic self-efficacy, gender and academic procrastination. Epiphany 2020, 13, 75–84. [Google Scholar] [CrossRef]
 - Attia, N.M.; Abdelwahid, A.E. Grit, Self-Regulation and Self-Efficacy as Predictors of Academic Procrastination among Nursing Students. Int. J. Nurs. Educ. 2020. [Google Scholar] [CrossRef]
 - Hwang, G.-J.; Wang, S.-Y.; Lai, C.-L. Effects of a social regulation-based online learning framework on students’ learning achievements and behaviors in mathematics. Comput. Educ. 2021, 160, 104031. [Google Scholar] [CrossRef]
 - Meza, K.L.; Salazar, L.D.L.; Berrio, C.A. Relación entre apoyo familiar y el rendimiento académico en estudiantes colombianos de educación primaria. Psicogente 2017, 21, 102–115. [Google Scholar] [CrossRef]
 - Nerona, R.R. Parenting, Major Choice Motivation, and Academic Major Satisfaction among Filipino College Students: A Self-Determination Theory Perspective. J. Career Assess. 2021, 29, 205–220. [Google Scholar] [CrossRef]
 - García, M.V.E.; García, M.J. Nivel educativo y ocupación de los padres: Su influencia en el rendimiento académico de estudiantes universitarios. RIDE Rev. Iberoam. Para La Investig. Y El Desarro. Educ. 2019, 10, 19. [Google Scholar] [CrossRef]
 - Bernabé, I.R.T. La influencia del nivel de estudios de padres de familia en el rendimiento de estudiantes de la educación media superior. Rev. RedCA 2020, 2, 59. [Google Scholar] [CrossRef]
 - Metin, U.B.; Taris, T.W.; Peeters, M.C.W. Procrastination at Work Scale. PsycTESTS Dataset 2019, 36, 767–776. [Google Scholar] [CrossRef]
 - Ferdian, F. The Relationship between Self-Efficacy, Self-Control and Self-Esteem to Students Academic Procrastination. SSRN Electron. J. 2020. [Google Scholar] [CrossRef]
 - Dwi, A. Influence of Self-Efficacy, Academic Motivation and School Environment on Academic Procrastination. SSRN Electron. J. 2020. [Google Scholar] [CrossRef]
 - Lee, G.; Simpkins, S.D. Ability self-concepts and parental support may protect adolescents when they experience low support from their math teachers. J. Adolesc. 2021, 88, 48–57. [Google Scholar] [CrossRef]
 - Perez, J.C.H. Evaluación de la calidad en la educación básica y media en Colombia. Cult. Educ. Y Soc. 2020, 11, 125–144. [Google Scholar] [CrossRef]
 - Ballarino, G.; Meraviglia, C.; Panichella, N. Both parents matter. Family-based educational inequality in Italy over the second half of the 20th century. Res. Soc. Strat. Mobil. 2021, 73, 100597. [Google Scholar] [CrossRef]
 - Vincent, C.; Tremblay-Wragg, É.; Déri, C.; Plante, I.; Chartier, S.M. How writing retreats represent an ideal opportunity to enhance PhD candidates’ writing self-efficacy and self-regulation. Teach. High. Educ. 2021, 1–20. [Google Scholar] [CrossRef]
 - Zimmerman, B.J.; Labuhn, A.S. Self-regulation of learning: Process approaches to personal development. In APA Educational Psychology Handbook, Vol 1: Theories, Constructs, and Critical Issues; American Psychological Association: Washington, DC, USA, 2012; Volume 1, pp. 399–425. [Google Scholar]
 - Sander, P.; De La Fuente, J. Undergraduate Student Gender, Personality and Academic Confidence. Int. J. Environ. Res. Public Health 2020, 17, 5567. [Google Scholar] [CrossRef] [PubMed]
 - Departamento Administrativo Nacional de Estadísticas. Mujeres y Hombres: Brechas de Género en Colombia. Available online: https://www.dane.gov.co/files/investigaciones/genero/publicaciones/mujeres-y-hombre-brechas-de-genero-colombia-informe.pdf (accessed on 24 May 2021).
 - Wartberg, L.; Thomasius, R.; Paschke, K. The relevance of emotion regulation, procrastination, and perceived stress for problematic social media use in a representative sample of children and adolescents. Comput. Hum. Behav. 2021, 121, 106788. [Google Scholar] [CrossRef]
 


| Statistical Index | Age | Gender | Self−Regulation | Procrastination | Self−Efficacy | Education Mother | Education Father | Work Type | Academic Achievement | 
|---|---|---|---|---|---|---|---|---|---|
| Range | (11–18) | (1–2) | (1–5) | (1–5) | (1–4) | (1–6) | (1–6) | (1–15) | (1–10) | 
| Minimum | 11 | 1 | 1.99 | 1.00 | 1.11 | 1.00 | 1.00 | 1 | 1 | 
| Maximum | 18 | 2 | 5.42 | 5.00 | 4.00 | 6.00 | 6.00 | 15 | 10 | 
| Mean | 14.50 | 1.45 | 3.79 | 2.81 | 2.9664 | 4.22 | 4.04 | 6.61 | 3.84 | 
| Standard Deviation | 1.93 | 0.498 | 0.57 | 0.81 | 0.59642 | 1.10 | 1.25 | 4.075 | 0.764 | 
| Asymmetry | −0.018 | 0.206 | −0.09 | −0.251 | −0.144 | −0.529 | −0.443 | 0.295 | −0.502 | 
| Standard asymmetry error | 0.118 | 0.118 | 0.11 | −0.118 | 0.118 | 0.121 | 0.127 | 0.118 | 0.118 | 
| Kurtosis | −1.048 | −1.967 | 0.031 | −0.475 | −0.579 | 0.420 | 0.099 | −0.942 | 0.661 | 
| Standard Kurtosis error | 0.235 | 0.235 | 0.235 | 0.235 | 0.232 | 0.241 | 0.253 | 0.235 | 0.235 | 
| Variable | 1 | 2 | 3 | 4 | 5 | 6 | 7 | 8 | 
|---|---|---|---|---|---|---|---|---|
| 1. Age 2. Gender 3.Self-Regulation  | ||||||||
| 4. Procrastination | −0.484 *** | |||||||
| 5.Self-Efficacy | 0.559 *** | −0.318 ** | ||||||
| 6.Education Mother | 0.168 *** | |||||||
| 7.Edu.Father | 0.107 * | −0.108 * | 0.166 *** | 0.40 *** | ||||
| 8.Work Type | ||||||||
| 9.Academic Achievement | −0.022 | −0.111 * | 0.494 *** | −0.427 *** | 0.377 *** | 0.201 *** | 0.191 *** | 
| Model | Chi2 | DF | CH/df | SRMR | p < | NFI | RFI | IFI | TLI | CFI | RMSEA | HOELT p < 0.05  | HOELT p < 0.1  | 
|---|---|---|---|---|---|---|---|---|---|---|---|---|---|
| 1 (4 Factors) | 67.594 | 2(14–12) | 33.797 | 0.1185 | 0.001 | 0.834 | 0.530 | 0.847 | 0.537 | 0.846 | 0.276 | 39 | 59 | 
| 2 (7 Factors) | 53.177 | 14(35–21) | 3.798 | 0.0567 | 0.001 | 0.839 | 0.840 | 0.919 | 0.877 | 0.918 | 0.081 | 192 | 236 | 
| 3 (9 Factors) | 34.203 | 18(44–26) | 1.90 | 0.0518 | 0.01 | 0.934 | 0.898 | 0.968 | 0.947 | 0.967 | 0.046 | 363 | 473 | 
| Predictor Variable | Criterion Variable | Total Effect | CI (95%) | Direct Effect | CI (95%) | Indirect Effect | CI (95%) | Results, Effects | CI (95%) | 
|---|---|---|---|---|---|---|---|---|---|
| Gender → | Achievement | −0.08 | [−0.05, −0.09] | −0.07 | [−0.05, −0.09] | 0.00 | [−0.02, 0.02] | Direct only | [−0.05, −0.09] | 
| Year group → | Achievement | −0.08 | [−0.06, −0.10] | −0.08 | [−0.06, −0.10] | 0.00 | [−0.02, 0.02] | Direct only | [−0.06, −0.10] | 
| Self-Regulat → | Procrastination | −0.48 | [−0.47, −0.50] | −0.48 | [−0.47, −0.50] | 0.00 | [−0.02, 0.02] | Direct only | [−0.47, −0.50] | 
| Self-Regulat → | Achievement | 0.32 | [0.30, 0.34] | 0.32 | [0.30, 0.34] | 0.110 | [0.09, 0.13] | Partial mediation | [0.09, 0.13] | 
| Self-Efficacy → | Achievement | 0.123 | [0.09, 0.15] | −0.19 | [−0.15, −0,21] | 0.00 | [−0.02, 0.02] | Direct only | [0.09, 0.15] | 
| Gender → | Achievement | −0.07 | [−0.05, −0.09] | −0.07 | [−0.05, −0.09] | 0.00 | [−0.02, 0.02] | Direct only | [−0.05, −0.09] | 
| Education Mother → | Achievement | 0.13 | [0.11, 0.15] | 0.00 | [−0.02, 0.02] | 0.00 | [−0.02, 0.02] | Direct only | [0.11, 0.15] | 
| Education Father → | Achievement | 0.31 | [0.29, 0.33] | 0.00 | [−0.02, 0.02] | 0.31 | [0.29, 0.33] | Indirect only | [0.29, 0.33] | 
| Work → | Achievement | −0.01 | [−0.03, 0.01] | 0.00 | [−0.03, 0.04] | −0.01 | [−0.03, 0.01] | Indirect only | [−0.03, 0.01] | 
| Variable | F (Pillai) | p < | r2 | Post-Hoc | |||||||||
|---|---|---|---|---|---|---|---|---|---|---|---|---|---|
| SR level (SR) | Low | Low | Low | Medium | Medium | Medium | High | High | High | F(6840) = 23,902 | 0.0001 | 0.146 | |
| SEC level | Low (n = 19)  | Medium (n = 70)  | High (n = 27)  | Low (n = 116)  | Medium (n = 28)  | High (n = 113)  | Low (n = 16)  | Medium (n = 85)  | High (n = 30)  | F(6480) = 2169 | 0.05 | 0.015 | |
| Procrastination | 3.14 (0.57) | 3.26 (0.65) | 3.27 (0.80) | 3.01 (0.68) | 2.81 (0.68) | 2.79 (0.69) | 2.32 (0.77) | 2.48 (0.94) | 2.11 (0.74) | SR,F(2430) = 32,682 | 0.0001 | 0.134 | SR,3>2>1 | 
| Self-Efficacy | 2.51 (0.50) | 2.56 (0.51) | 2.66 (0.60) | 2.80 (0.58) | 2.94 (0.21) | 2.94 (0.53) | 3.24 (0.63) | 3.26 (0.54) | 3.44 (0.43) | SR,F(2430) = 47,733 | 0.0001 | 0.185 | SR,3>2>1 | 
| Achievement | 3.11 (0.56) | 3.56 (0.79) | 3.37 (0.92) | 3.43 (0.79) | 3.46 (0.67) | 3.88 (0.63) | 4.25 (0.56) | 4.22 (0.79) | 4.43 (0.92) | SR,F(2430) = 42,325 FE,F(2430) = 4322  | 0.0001 0.01  | 0.167 0.020  | SR,3>2>1 FE,3,2>1  | 
Publisher’s Note: MDPI stays neutral with regard to jurisdictional claims in published maps and institutional affiliations.  | 
© 2021 by the authors. Licensee MDPI, Basel, Switzerland. This article is an open access article distributed under the terms and conditions of the Creative Commons Attribution (CC BY) license (https://creativecommons.org/licenses/by/4.0/).
Share and Cite
de la Fuente, J.; Malpica-Chavarria, E.A.; Garzón-Umerenkova, A.; Pachón-Basallo, M. Effect of Personal and Contextual Factors of Regulation on Academic Achievement during Adolescence: The Role of Gender and Age. Int. J. Environ. Res. Public Health 2021, 18, 8944. https://doi.org/10.3390/ijerph18178944
de la Fuente J, Malpica-Chavarria EA, Garzón-Umerenkova A, Pachón-Basallo M. Effect of Personal and Contextual Factors of Regulation on Academic Achievement during Adolescence: The Role of Gender and Age. International Journal of Environmental Research and Public Health. 2021; 18(17):8944. https://doi.org/10.3390/ijerph18178944
Chicago/Turabian Stylede la Fuente, Jesús, Erika Andrea Malpica-Chavarria, Angélica Garzón-Umerenkova, and Mónica Pachón-Basallo. 2021. "Effect of Personal and Contextual Factors of Regulation on Academic Achievement during Adolescence: The Role of Gender and Age" International Journal of Environmental Research and Public Health 18, no. 17: 8944. https://doi.org/10.3390/ijerph18178944
APA Stylede la Fuente, J., Malpica-Chavarria, E. A., Garzón-Umerenkova, A., & Pachón-Basallo, M. (2021). Effect of Personal and Contextual Factors of Regulation on Academic Achievement during Adolescence: The Role of Gender and Age. International Journal of Environmental Research and Public Health, 18(17), 8944. https://doi.org/10.3390/ijerph18178944
        
                                                
