Understanding the Implementation of “Sit Less at Work” Interventions in Three Organisations: A Mixed Methods Process Evaluation
Abstract
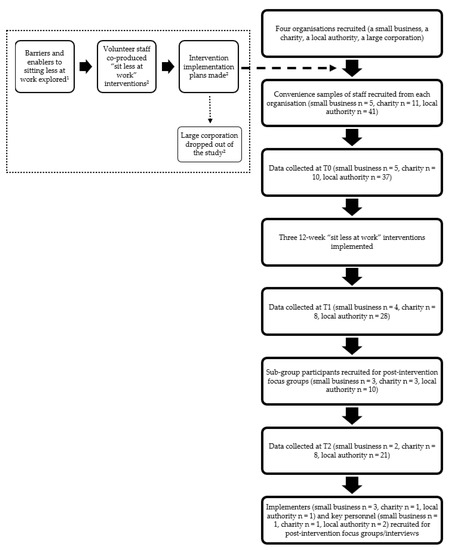
:1. Introduction
2. Materials and Methods
2.1. Interventions
2.2. Participant Recruitment
2.3. Procedures
2.4. Data Collection and Analysis
3. Results
3.1. Quantitative Process Evaluation
3.2. Qualitative Process Evaluation
3.2.1. Intervention Fidelity
3.2.2. Intervention Satisfaction and Suggested Improvements
“I think you could… have a centralised government sit less [initiative] that pops up you know and if you subscribe to it as a thing, it will you know, the app comes up, you know you are given the app… and that would be… much more cost-effective and work on a sort of scaled operation rather than… but it wouldn’t have to be internally driven”(managing director, interview, small business).
3.2.3. Contextual Factors
“The only barrier was workload, that was probably the main thing. Because we are encouraged to do a lot of stuff. We know we’ve got the freedom to do a lot of this, and I think it was just time that we could have spent on implementing correctly.”(implementer, interview, charity).
“It’s almost like joking with each that we should all be sitting less so it’s almost like ‘sit less’ has become like the common phrase for us to use”(participant B, focus group, small business).
“Because people’s priorities around making changes are linked to the move rather than the here and now… the volume of change is really unique for us so I think it’s got lost if I’m being brutally honest”(key personnel, interview, charity).
“The argument for me would be well actually, all managers out there, you know are responsible for the health and wellbeing of their teams and then people have an individual responsibility and so some of this is a shift towards how much can we help shape and influence and maybe provide a bit of a framework”(key personnel B, joint interview, local authority).
3.2.4. Sustainability of Intervention Components
3.2.5. Outcome Measure Acceptability
3.3. Measures of Workplace Sitting Time
4. Discussion
4.1. Implications for Practice
4.2. Implications for Future Research
4.3. Strengths and Limitations
5. Conclusions
Supplementary Materials
Author Contributions
Funding
Institutional Review Board Statement
Informed Consent Statement
Data Availability Statement
Acknowledgments
Conflicts of Interest
References
- Ford, E.S.; Caspersen, C.J. Sedentary behaviour and cardiovascular disease: A review of prospective studies. Int. J. Epidemiol. 2012, 41, 1338–1353. [Google Scholar] [CrossRef]
- Grøntved, A.; Hu, F.B. Television viewing and risk of type 2 diabetes, cardiovascular disease, and all-cause mortality: A meta-analysis. JAMA 2011, 305, 2448–2455. [Google Scholar] [CrossRef] [Green Version]
- Patterson, R.; McNamara, E.; Tainio, M.; de Sá, T.H.; Smith, A.D.; Sharp, S.J.; Edwards, P.; Woodcock, J.; Brage, S.; Wijndaele, K. Sedentary behaviour and risk of all-cause, cardiovascular and cancer mortality, and incident type 2 diabetes: A systematic review and dose response meta-analysis. Eur. J. Epidemiol. 2018, 33, 811–829. [Google Scholar] [CrossRef] [Green Version]
- Alavi, S.; Makarem, J.; Mehrdad, R.; Abbasi, M. Metabolic syndrome: A common problem among office workers. Int. J. Occup. Environ. Med. 2015, 6, 492–534. [Google Scholar] [CrossRef] [PubMed] [Green Version]
- Edwardson, C.L.; Gorely, T.; Davies, M.J.; Gray, L.J.; Khunti, K.; Wilmot, E.G.; Yates, T.; Biddle, S.J.H. Association of sedentary behaviour with metabolic syndrome: A meta-analysis. PLoS ONE 2012, 7, e34916. [Google Scholar] [CrossRef] [PubMed] [Green Version]
- Cong, Y.J.; Gan, Y.; Sun, H.L.; Deng, J.; Cao, S.Y.; Xu, X.; Lu, Z.X. Association of sedentary behaviour with colon and rectal cancer: A meta-analysis of observational studies. Br. J. Cancer 2014, 110, 817–826. [Google Scholar] [CrossRef] [PubMed] [Green Version]
- Teychenne, M.; Ball, K.; Salmon, J. Sedentary behavior and depression among adults: A review. Int. J. Behav. Med. 2010, 17, 246–254. [Google Scholar] [CrossRef]
- Stamatakis, E.; Gale, J.; Bauman, A.; Ekelund, U.; Hamer, M.; Ding, D. Sitting time, physical activity, and risk of mortality in adults. J. Am. Coll. Cardiol. 2019, 73, 2062–2072. [Google Scholar] [CrossRef]
- Chau, J.Y.; Grunseit, A.C.; Chey, T.; Stamatakis, E.; Brown, W.J.; Matthews, C.E.; Bauman, A.E.; Ploeg, H.P. van der Daily sitting time and all-cause mortality: A meta-analysis. PLoS ONE 2013, 8, e8000. [Google Scholar] [CrossRef] [Green Version]
- Katzmarzyk, P.T.; Church, T.S.; Craig, C.L.; Bouchard, C. Sitting time and mortality from all causes, cardiovascular disease, and cancer. Med. Sci. Sports Exerc. 2009, 41, 998–1005. [Google Scholar] [CrossRef]
- Owen, N.; Healy, G.N.; Matthews, C.E.; Dunstan, D.W. Too much sitting: The population health science of sedentary behavior. Exerc. Sport Sci. Rev. 2010, 38, 105–113. [Google Scholar] [CrossRef] [PubMed]
- Straker, L.; Mathiassen, S.E. Increased physical work loads in modern work—A necessity for better health and performance? Ergonomics 2009, 52, 1215–1225. [Google Scholar] [CrossRef] [PubMed]
- Church, T.S.; Thomas, D.M.; Tudor-Locke, C.; Katzmarzyk, P.T.; Earnest, C.P.; Rodarte, R.Q.; Martin, C.K.; Blair, S.N.; Bouchard, C. Trends over 5 decades in U.S. occupation-related physical activity and their associations with obesity. PLoS ONE 2011, 6, e19657. [Google Scholar] [CrossRef] [PubMed] [Green Version]
- Dugdill, L.; Crone, D.; Murphy, R. Physical Activity and Health Promotion: Evidence-Based Approaches to Practice; John Wiley & Sons: Hoboken, NJ, USA, 2009; ISBN 1405169257. [Google Scholar]
- Batt, M.E. Physical activity interventions in the workplace: The rationale and future direction for workplace wellness. Br. J. Sports Med. 2008, 43, 47–48. [Google Scholar] [CrossRef] [PubMed]
- Ben-Ner, A.; Hamann, D.J.; Koepp, G.; Manohar, C.U.; Levine, J. Treadmill workstations: The effects of walking while working on physical activity and work performance. PLoS ONE 2014, 9, e88620. [Google Scholar] [CrossRef]
- Chau, J.Y.; Daley, M.; Dunn, S.; Srinivasan, A.; Do, A.; Bauman, A.E.; van der Ploeg, H.P. The effectiveness of sit-stand workstations for changing office workers’ sitting time: Results from the Stand@Work randomized controlled trial pilot. Int. J. Behav. Nutr. Phys. Act. 2014, 11, 127. [Google Scholar] [CrossRef] [Green Version]
- Carr, L.J.; Walaska, K.A.; Marcus, B.H. Feasibility of a portable pedal exercise machine for reducing sedentary time in the workplace. Br. J. Sports Med. 2012, 46, 430–435. [Google Scholar] [CrossRef]
- Neuhaus, M.; Healy, G.; Dunstan, D. Workplace sitting and height-adjustable workstations: A randomized controlled trial. Am. J. Prev. Med. 2014, 46, 30–40. [Google Scholar] [CrossRef] [PubMed] [Green Version]
- Healy, G.N.; Eakin, E.G.; Lamontagne, A.D.; Owen, N.; Winkler, E.A.H.; Wiesner, G.; Gunning, L.; Neuhaus, M.; Lawler, S.; Fjeldsoe, B.S.; et al. Reducing sitting time in office workers: Short-term efficacy of a multicomponent intervention. Prev. Med. 2013, 57, 43–48. [Google Scholar] [CrossRef] [Green Version]
- Lang, J.J.; McNeil, J.; Tremblay, M.S.; Saunders, T.J. Sit less, stand more: A randomized point-of-decision prompt intervention to reduce sedentary time. Prev. Med. 2015, 73, 67–69. [Google Scholar] [CrossRef]
- Shrestha, N.; Kukkonen-Harjula, K.T.; Verbeek, J.H.; Ijaz, S.; Hermans, V.; Pedisic, Z. Workplace interventions for reducing sitting at work. Cochrane Database Syst. Rev. 2018. [Google Scholar] [CrossRef] [Green Version]
- Mackenzie, K.; Such, E.; Norman, P.; Goyder, E. The development, implementation and evaluation of interventions to reduce workplace sitting: A qualitative systematic review and evidence-based operational framework. BMC Public Health 2018, 18, 833. [Google Scholar] [CrossRef] [PubMed]
- Carroll, C.; Patterson, M.; Wood, S.; Booth, A.; Rick, J.; Balain, S. A conceptual framework for implementation fidelity. Implement. Sci. 2007, 2, 40. [Google Scholar] [CrossRef] [PubMed] [Green Version]
- Montgomery, P.; Underhill, K.; Gardner, F.; Operario, D.; Mayo-Wilson, E. The Oxford Implementation Index: A new tool for incorporating implementation data into systematic reviews and meta-analyses. J. Clin. Epidemiol. 2013, 66, 874–882. [Google Scholar] [CrossRef] [Green Version]
- Moore, G.F.; Audrey, S.; Barker, M.; Bond, L.; Bonell, C.; Hardeman, W.; Moore, L.; O’Cathain, A.; Tinati, T.; Wight, D.; et al. Process Evaluation of Complex Interventions: Medical Research Council Guidance (Full Guidance); Medical Research Council: London, UK, 2014. [Google Scholar]
- Moore, G.F.; Audrey, S.; Barker, M.; Bond, L.; Bonell, C.; Hardeman, W.; Moore, L.; O’Cathain, A.; Tinati, T.; Wight, D.; et al. Process evaluation of complex interventions: Medical Research Council guidance. Br. Med. J. 2015, 350, h1258. [Google Scholar] [CrossRef] [Green Version]
- Mackenzie, K. “Sit Less at Work”: Exploring the Contextual Factors Which Influence Intervention Development, Implementation and Evaluation. Ph.D. Thesis, University of Sheffield, Sheffield, UK, 2021. [Google Scholar]
- Mackenzie, K.; Such, E.; Norman, P.; Goyder, E. Sitting less at work: A qualitative study of barriers and enablers in organisations of different size and sector. BMC Public Health 2019, 19, 884. [Google Scholar] [CrossRef] [Green Version]
- Sallis, J.F.; Owen, N.; Fisher, E.B. Ecological models of health behavior. In Health Behavior and Health Education: Theory, Research, and Practice; Glanz, K., Rimer, B.K., Viswanath, K., Eds.; Jossey-Bass: San Francisco, CA, USA, 2015; pp. 43–64. [Google Scholar]
- Mackenzie, K.; Goyder, E.; Eves, F. Acceptability and feasibility of a low-cost, theory-based and co-produced intervention to reduce workplace sitting time in desk-based university employees. BMC Public Health 2015, 15, 1294. [Google Scholar] [CrossRef] [Green Version]
- Gilson, N.D.; Ng, N.; Pavey, T.G.; Ryde, G.C.; Straker, L.; Brown, W.J. Project Energise: Using participatory approaches and real time computer prompts to reduce occupational sitting and increase work time physical activity in office workers. J. Sci. Med. Sport 2016, 19, 926–930. [Google Scholar] [CrossRef] [PubMed] [Green Version]
- Urda, J.L.; Lynn, J.S.; Gorman, A.; Larouere, B. Effects of a minimal workplace intervention to reduce sedentary behaviors and improve perceived wellness in middle-aged women office workers. J. Phys. Act. Health 2016, 13, 838–844. [Google Scholar] [CrossRef] [PubMed]
- Mackenzie, K.; Such, E.; Norman, P.; Goyder, E. Using co-production to develop “Sit Less at Work” interventions in a range of organisations. Int. J. Environ. Res. Public Health. (under review).
- Bauman, A.; Nutbeam, D. Evaluation in a Nutshell: A Practical Guide to the Evaluation of Health Promotion Programs, 2nd ed.; McGraw-Hill Education: North Ryde, NSW, Australia, 2014. [Google Scholar]
- Edwardson, C.L.; Winkler, E.A.H.; Bodicoat, D.H.; Yates, T.; Davies, M.J.; Dunstan, D.W.; Healy, G.N. Considerations when using the activPAL monitor in field-based research with adult populations. J. Sport Health Sci. 2017, 6, 162–178. [Google Scholar] [CrossRef] [Green Version]
- Cohen, J. Statistical Power Analysis for the Behavioral Sciences; L. Erlbaum Associates: Mahwah, NJ, USA, 1988; ISBN 0805802835. [Google Scholar]
- Hadgraft, N.T.; Brakenridge, C.L.; Dunstan, D.W.; Owen, N.; Healy, G.N.; Lawler, S.P. Perceptions of the acceptability and feasibility of reducing occupational sitting: Review and thematic synthesis. Int. J. Behav. Nutr. Phys. Act. 2018, 15, 90. [Google Scholar] [CrossRef] [PubMed] [Green Version]
- Hadgraft, N.T.; Brakenridge, C.L.; LaMontagne, A.D.; Fjeldsoe, B.S.; Lynch, B.M.; Dunstan, D.W.; Owen, N.; Healy, G.N.; Lawler, S.P. Feasibility and acceptability of reducing workplace sitting time: A qualitative study with Australian office workers. BMC Public Health 2016, 16, 933. [Google Scholar] [CrossRef] [PubMed] [Green Version]
- Mansfield, L.; Hall, J.; Smith, L.; Rasch, M.; Reeves, E.; Dewitt, S.; Gardner, B. “Could you sit down please?” A qualitative analysis of employees’ experiences of standing in normally-seated workplace meetings. PLoS ONE 2018, 13, e0198483. [Google Scholar] [CrossRef] [PubMed]
- Such, E.; Mutrie, N. Using organisational cultural theory to understand workplace interventions to reduce sedentary time. Int. J. Health Promot. Educ. 2017, 55, 18–29. [Google Scholar] [CrossRef] [Green Version]
- Grunseit, A.C.; Chau, J.Y.-Y.; van der Ploeg, H.P.; Bauman, A. “Thinking on your feet”: A qualitative evaluation of sit-stand desks in an Australian workplace. BMC Public Health 2013, 13, 365. [Google Scholar] [CrossRef] [PubMed] [Green Version]
- Chau, J.Y.; Daley, M.; Srinivasan, A.; Dunn, S.; Bauman, A.E.; van der Ploeg, H.P. Desk-based workers’ perspectives on using sit-stand workstations: A qualitative analysis of the Stand@Work study. BMC Public Health 2014, 14, 752. [Google Scholar] [CrossRef] [Green Version]
- Weiner, B.J.; Lewis, M.A.; Linnan, L.A. Using organization theory to understand the determinants of effective implementation of worksite health promotion programs. Health Educ. Res. 2008, 24, 292–305. [Google Scholar] [CrossRef] [Green Version]
- Morris, A.S.; Murphy, R.C.; Shepherd, S.O.; Healy, G.N.; Edwardson, C.L.; Graves, L.E.F. A multi-component intervention to sit less and move more in a contact centre setting: A feasibility study. BMC Public Health 2019, 19, 292. [Google Scholar] [CrossRef] [Green Version]
- Pearce, C.L.; Manz, C.C. The new silver bullets of leadership: The importance of self-and shared leadership in knowledge work. Organ. Dyn. 2005, 34, 130–140. [Google Scholar] [CrossRef]
- Irani, Z.; Beskese, A.; Love, P.E.D. Total quality management and corporate culture: Constructs of organisational excellence. Technovation 2004, 24, 643–650. [Google Scholar] [CrossRef]
- Nielson, I.K.; Jex, S.M.; Adams, G.A. Development and validation of scores on a two-dimensional workplace friendly scale. Educ. Psychol. Meas. 2000, 60, 628–643. [Google Scholar] [CrossRef]
- Chau, J.; Engelen, L.; Kolbe-Alexander, T.; Young, S.; Olsen, H.; Gilson, N.; Burton, N.W.; Bauman, A.E.; Brown, W.J. “In initiative overload”: Australian perspectives on promoting physical activity in the workplace from diverse industries. Int. J. Environ. Res. Public. Health 2019, 16, 516. [Google Scholar] [CrossRef] [PubMed] [Green Version]
- Gilson, N.D.; Burton, N.W.; van Uffelen, J.G.Z.; Brown, W.J. Occupational sitting time: Employees’ perceptions of health risks and intervention strategies. Health Promot. J. Aust. 2011, 22, 38–43. [Google Scholar] [CrossRef]
- De Cocker, K.; Veldeman, C.; De Bacquer, D.; Braeckman, L.; Owen, N.; Cardon, G.; De Bourdeaudhuij, I. Acceptability and feasibility of potential intervention strategies for influencing sedentary time at work: Focus group interviews in executives and employees. Int. J. Behav. Nutr. Phys. Act. 2015, 12, 22. [Google Scholar] [CrossRef] [Green Version]
- Farr, M. Power dynamics and collaborative mechanisms in co-production and co-design processes. Crit. Soc. Policy 2018, 38, 623–644. [Google Scholar] [CrossRef] [Green Version]
- Hutcheson, A.K.; Piazza, A.J.; Knowlden, A.P. Work site-based environmental interventions to reduce sedentary behavior: A systematic review. Am. J. Health Promot. 2016, 32, 1–16. [Google Scholar] [CrossRef]
- Berninger, N.M.; Ten Hoor, G.A.; Plasqui, G.; Kok, G.; Peters, G.-J.Y.; Ruiter, R.A.C. Sedentary work in desk-dominated environments: A data-driven intervention using intervention mapping. JMIR Form. Res. 2020, 4, e14951. [Google Scholar] [CrossRef] [PubMed]
- MacDonald, B.; Gibson, A.-M.; Janssen, X.; Kirk, A. A mixed methods evaluation of a digital intervention to improve sedentary behaviour across multiple workplace settings. Int. J. Environ. Res. Public Health 2020, 17, 4538. [Google Scholar] [CrossRef] [PubMed]
- Huang, Y.; Benford, S.; Price, D.; Patel, R.; Li, B.; Ivanov, A.; Blake, H. Using internet of things to reduce office workers’ sedentary behavior: Intervention development applying the behavior change wheel and human-centered design approach. JMIR mHealth uHealth 2020, 8, e17914. [Google Scholar] [CrossRef]
- Nicolson, G.H.; Hayes, C.; Darker, C. A theory-based multicomponent intervention to reduce occupational sedentary behaviour in professional male workers: P Protocol for a cluster randomised crossover pilot feasibility study. Pilot Feasibility Stud. 2020, 6, 175. [Google Scholar] [CrossRef] [PubMed]
- Schein, E.H. Organizational Culture and Leadership, 4th ed.; Jossey-Bass: San Francisco, CA, USA, 2010. [Google Scholar]
- Shove, E.; Pantzar, M.; Watson, M. The Dynamics of Social Practice; SAGE Publications Ltd.: London, UK, 2012. [Google Scholar]
- Chau, J.Y.; van der Ploeg, H.P.; van Uffelen, J.G.Z.; Wong, J.; Riphagen, I.; Healy, G.N.; Gilson, N.D.; Dunstan, D.W.; Bauman, A.E.; Owen, N.; et al. Are workplace interventions to reduce sitting effective? A systematic review. Prev. Med. 2010, 51, 352–356. [Google Scholar] [CrossRef] [PubMed]

| Key Dimensions Explored during “Before and After” Focus Groups | Key Dimensions Explored during Implementer Focus Groups/Interviews | Key Dimensions Explored during Key Personnel Interviews |
|---|---|---|
| 1. General perceptions of the intervention as a whole | 1. General perceptions about the intervention | 1. General perceptions about the intervention |
| 2. Feasibility of the various elements of the intervention and outcome measures | 2. The implementation of the intervention | 2. The implementation of the intervention |
| 3. Acceptability of the various elements of the intervention and outcome measures | 3. Intervention fidelity | 3. Feasibility and acceptability of the intervention |
| 4. Elements of the intervention that did/did not work | 4. Barriers and enablers to intervention implementation | 4. Barriers and enablers to intervention implementation |
| 5. Suggested improvements to the intervention | 5. Impacts and sustainability of the intervention | |
| 6. Elements or behaviour changes that remained after the intervention |
| Characteristics of Participants at Baseline | Small Business | Charity | Local Authority | Total [%] /Mean |
|---|---|---|---|---|
| Total number of staff | 8 | 488 | 4146 | - |
| Total number of participants | 5 | 10 | 37 | 52 |
| Mean age (years) | 36 | 38 | 41 | 38 |
| Women (n) | 1 | 7 | 26 | 34 [65%] |
| Ethnicity | ||||
| 5 | 9 | 32 | 46 [88%] |
| 0 | 1 | 5 | 6 [12%] |
| Highest educational attainment * | ||||
| 1 | 7 | 15 | 23 [45%] |
| 2 | 0 | 11 | 13 [25%] |
| 2 | 2 | 7 | 11 [22%] |
| 0 | 1 | 3 | 4 [8%] |
| Full-time (n) | 4 | 7 | 32 | 43 [83%] |
| Mean daily working time (mins) | 499 | 471 | 475 | 482 |
| Job Category | ||||
| 2 | 2 | 2 | 6 [12%] |
| 0 | 4 | 21 | 25 [48%] |
| 2 | 0 | 4 | 6 [12%] |
| 1 | 4 | 9 | 14 [27%] |
| 0 | 0 | 1 | 1 [2%] |
| Measure | Small Business (n = 5) | Charity (n = 10) | Local Authority (n = 37) |
|---|---|---|---|
| % sitting time at work at T0, mean (SD) [time in minutes/8 h working day] | 81.62 (10.60) [392] | 75.29 (9.27) [361] | 71.62 (13.83) [344] |
| % sitting time at work at T1, mean (SD) [time in minutes/8 h working day] | 77.30 (6.55) [371] | 76.74 (6.22) [368] | 73.27 (13.68) [352] |
| % sitting time at work at T2, mean (SD) [time in minutes/8 h working day] | 82.94 (7.18) [398] | 71.58 (14.69) [344] | 67.77 (15.54) [325] |
| Mean difference between T1 and T0, % sitting time * [time in minutes/8 h working day] | −4.32 [-21] | 1.45 [7] | 1.65 [8] |
| Mean difference between T2 and T0, % sitting time * [time in minutes/8 h working day] | 1.32 [6] | −3.71 [-18] | −3.85 [18] |
| Effect size (dz) comparing T1 and T0 ** | −0.38 | 0.59 | 0.10 |
| Effect size (dz) comparing T2 and T0 ** | −0.25 | −0.39 | −0.07 |
Publisher’s Note: MDPI stays neutral with regard to jurisdictional claims in published maps and institutional affiliations. |
© 2021 by the authors. Licensee MDPI, Basel, Switzerland. This article is an open access article distributed under the terms and conditions of the Creative Commons Attribution (CC BY) license (https://creativecommons.org/licenses/by/4.0/).
Share and Cite
Mackenzie, K.; Such, E.; Norman, P.; Goyder, E. Understanding the Implementation of “Sit Less at Work” Interventions in Three Organisations: A Mixed Methods Process Evaluation. Int. J. Environ. Res. Public Health 2021, 18, 7361. https://doi.org/10.3390/ijerph18147361
Mackenzie K, Such E, Norman P, Goyder E. Understanding the Implementation of “Sit Less at Work” Interventions in Three Organisations: A Mixed Methods Process Evaluation. International Journal of Environmental Research and Public Health. 2021; 18(14):7361. https://doi.org/10.3390/ijerph18147361
Chicago/Turabian StyleMackenzie, Kelly, Elizabeth Such, Paul Norman, and Elizabeth Goyder. 2021. "Understanding the Implementation of “Sit Less at Work” Interventions in Three Organisations: A Mixed Methods Process Evaluation" International Journal of Environmental Research and Public Health 18, no. 14: 7361. https://doi.org/10.3390/ijerph18147361
APA StyleMackenzie, K., Such, E., Norman, P., & Goyder, E. (2021). Understanding the Implementation of “Sit Less at Work” Interventions in Three Organisations: A Mixed Methods Process Evaluation. International Journal of Environmental Research and Public Health, 18(14), 7361. https://doi.org/10.3390/ijerph18147361

