Control Models and Spatiotemporal Characteristics of Air Pollution in the Rapidly Developing Urban Agglomerations
Abstract
1. Introduction
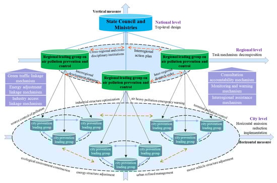
2. Hierarchical Cross-Regional Multi-Directional Linkage in Terms of Air Pollution Control Models
2.1. Linkage Architecture of Vertical Layer
2.2. Linkage Governance of Horizontal Cross-Region
2.3. Linkage Mechanism of Synergistic Multi-Direction
3. Data Methods and Framework
3.1. Data Source and Initial Processing
3.2. Spatial Pattern Analysis Method
3.3. Research Framework
4. Spatiotemporal Characteristics of Air Pollution in the BTHUA
4.1. Air Pollution Concentration Analysis
4.2. Analysis of Pollutant Compliance Rate
4.3. Spatial Characteristics of Air Pollution
5. Discussion and Proposals
5.1. Discussion on the Air Pollution Control Models in China
5.2. Discussion of Research Proposals
5.2.1. Traceability and Process Research of Heavy Pollution in Autumn and Winter
5.2.2. Traceability and Process Research of O3 Pollution
5.3. Policy Recommendations
5.3.1. Multi-Regionally Joint Legislation and Implementing Policies
5.3.2. Innovative Pollution Discharge Supervision Mechanisms and Public Supervision
6. Conclusions
Author Contributions
Funding
Institutional Review Board Statement
Informed Consent Statement
Data Availability Statement
Acknowledgments
Conflicts of Interest
References
- Armeanu, D.S.; Joldes, C.C.; Gherghina, S.C.; Andrei, J.V. Understanding the multidimensional linkages among renewable energy, pollution, economic growth and urbanization in contemporary economies: Quantitative assessments across different income countries’ groups. Renew. Sustain. Energy Rev. 2021, 142, 110818. [Google Scholar] [CrossRef]
- Haque, M.; Fang, C.; Schnelle-Kreis, J.; Abbaszade, G.; Liu, X.; Bao, M.; Zhang, W.; Zhang, Y.-L. Regional haze formation enhanced the atmospheric pollution levels in the Yangtze River Delta region, China: Implications for anthropogenic sources and secondary aerosol formation. Sci. Total Environ. 2020, 728, 138013. [Google Scholar] [CrossRef] [PubMed]
- Xue, T.; Liu, J.; Zhang, Q.; Geng, G.; Zheng, Y.; Tong, D.; Liu, Z.; Guan, D.; Bo, Y.; Zhu, T.; et al. Rapid improvement of PM2.5 pollution and associated health benefits in China during 2013–2017. Sci. China Earth Sci. 2019, 62, 1847–1856. [Google Scholar] [CrossRef]
- Samet, J.M. London Fog-The Biography. Am. J. Public Health 2016, 106, 1352. [Google Scholar] [CrossRef]
- Wang, Z.B.; Fang, C.L. Spatial-temporal characteristics and determinants of PM2.5 in the Bohai Rim Urban Agglomeration. Chemosphere 2016, 148, 148–162. [Google Scholar] [CrossRef]
- Fang, C.L.; Wang, Z.B.; Xu, G. Spatial-temporal characteristics of PM2.5 in China: A city-level perspective analysis. J. Geogr. Sci. 2016, 26, 1519–1532. [Google Scholar] [CrossRef]
- Bretón, R.M.C.; Bretón, J.G.C.; Kahl, J.W.D.; Fuentes, M.D.L.L.E.; Lara, E.R.; Marrón, M.R.; Severino, R.D.C.L.; Chi, M.P.U. Short-term effects of atmospheric pollution on daily mortality and their modification by increased temperatures associated with a climatic change scenario in Northern Mexico. Int. J. Environ. Res. Public Health 2020, 17, 9219. [Google Scholar] [CrossRef] [PubMed]
- Xie, Y.; Dai, H.; Dong, H.; Hanaoka, T.; Masui, T. Economic impacts from PM2.5 pollution-related health effects in China: A provincial-level analysis. Environ. Sci. Technol. 2016, 50, 4836–4843. [Google Scholar] [CrossRef] [PubMed]
- Xie, Z.; Li, Y.; Qin, Y. Value assessment of health losses caused by PM2.5 pollution in cities of atmospheric pollution transmission channel in the Beijing–Tianjin–Hebei region, China. Int. J. Environ. Res. Public Health 2019, 16, 1012. [Google Scholar] [CrossRef]
- Wang, Z.B.; Fang, C.L.; Xu, G. Spatio-temporal variation of PM2.5 concentration in Chinese cities in 2014. Acta Geogr. Sin. 2015, 70, 1720–1734. (In Chinese) [Google Scholar]
- Liang, L.W.; Wang, Z.B.; Li, J.X. The effect of urbanization on environmental pollution in rapidly developing urban agglomerations. J. Clean. Prod. 2019, 237, 117649. [Google Scholar] [CrossRef]
- Wang, Z.B.; Liang, L.W.; Sun, Z.; Wang, X.M. Spatiotemporal differentiation and the factors influencing urbanization and ecological environment synergistic effects within the Beijing-Tianjin-Hebei urban agglomeration. J. Environ. Manag. 2019, 243, 227–239. [Google Scholar] [CrossRef]
- Zhang, Y.; Lang, J.; Cheng, S.; Li, S.; Zhou, Y.; Chen, D.; Zhang, H.; Wang, H. Chemical composition and sources of PM1 and PM2.5 in Beijing in autumn. Sci. Total Environ. 2018, 630, 72–82. [Google Scholar] [CrossRef] [PubMed]
- Xiong, H.H.; Liang, L.W.; Zeng, Z. Dynamic analysis of PM2.5 spatial-temporal characteristics in China. Resour. Sci. 2017, 39, 136–146. [Google Scholar]
- Yang, W.; Li, J.; Wang, Z.; Wang, L.; Dao, X.; Zhu, L.; Pan, X.; Li, Y.; Sun, Y.; Ma, S.; et al. Source apportionment of PM2.5 in the most polluted Central Plains Economic Region in China: Implications for joint prevention and control of atmospheric pollution. J. Clean. Prod. 2021, 283, 124557. [Google Scholar] [CrossRef]
- Liu, H.; Fang, C.; Zhang, X.; Wang, Z.; Bao, C.; Li, F. The effect of natural and anthropogenic factors on haze pollution in Chinese cities: A spatial econometrics approach. J. Clean. Prod. 2017, 165, 323–333. [Google Scholar] [CrossRef]
- Wang, Z.B.; Liang, L.W.; Lin, X.B.; Liu, H.M. Mode summary of air pollution in Beijing-Tianjin-Hebei urban agglomeration and evaluation of treatment effects. Environ. Sci. 2017, 38, 4005–4014. (In Chinese) [Google Scholar]
- Zhang, N.-N.; Ma, F.; Qin, C.-B.; Li, Y.-F. Spatiotemporal trends in PM2.5 levels from 2013 to 2017 and regional demarcations for joint prevention and control of atmospheric pollution in China. Chemosphere 2018, 210, 1176–1184. [Google Scholar] [CrossRef]
- Wang, Z.B.; Liang, L.W.; Wang, X.J. Spatio-temporal evolution patterns and influencing factors of PM2.5 in Chinese urban agglomerations. Acta Geogr. Sin. 2019, 74, 2614–2630. (In Chinese) [Google Scholar]
- Li, M.C.; Mao, C.M. Spatial effect of industrial energy consumption structure and transportation on haze pollution in Beijing-Tianjin-Hebei region. Int. J. Environ. Res. Public Health 2020, 17, 5610. [Google Scholar] [CrossRef] [PubMed]
- Zhang, M.; Liu, X.X.; Ding, Y.T. Assessing the influence of urban transportation infrastructure construction on haze pollution in China: A case study of Beijing-Tianjin-Hebei region. Environ. Impact Assess. Rev. 2021, 87, 106547. [Google Scholar] [CrossRef]
- Xu, H.L.; Deng, Y.P. Does foreign direct investment lead to environmental pollution in China? Spatial measurement based on Chinese provincial panel data. Manag. World 2012, 2, 30–43. [Google Scholar]
- Wang, Z.B.; Li, J.X.; Liang, L.W. Spatio-temporal evolution of ozone pollution and its influencing factors in the Beijing-Tianjin-Hebei Urban Agglomeration. Environ. Pollut. 2020, 256, 113419. [Google Scholar] [CrossRef] [PubMed]
- Fuller, G.W.; Font, A. Keeping air pollution policies on track. Science 2019, 365, 322–323. [Google Scholar] [CrossRef] [PubMed]
- Liu, X.; Hadiatullah, H.; Tai, P.; Xu, Y.; Zhang, X.; Schnelle-Kreis, J.; Schloter-Hai, B.; Zimmermann, R. Air pollution in Germany: Spatio-temporal variations and their driving factors based on continuous data from 2008 to 2018. Environ. Pollut. 2021, 276, 116732. [Google Scholar] [CrossRef]
- Hossain, S.; Frey, H.C.; Louie, P.K.; Lau, A.K. Combined effects of increased O3 and reduced NO2 concentrations on short-term air pollution health risks in Hong Kong. Environ. Pollut. 2021, 270, 116280. [Google Scholar] [CrossRef]
- Chakraborty, J.; Basu, P. Air quality and environmental injustice in India: Connecting particulate pollution to social disadvantages. Int. J. Environ. Res. Public Health 2021, 18, 304. [Google Scholar] [CrossRef]
- Novan, K. Valuing the wind: Renewable energy policies and air pollution avoided. Am. Econ. J. Econ. Policy 2015, 7, 291–326. [Google Scholar] [CrossRef]
- Rao, S.; Klimont, Z.; Smith, S.J.; Van Dingenen, R.; Dentener, F.; Bouwman, L.; Riahi, K.; Amann, M.; Bodirsky, B.L.; van Vuuren, D.P.; et al. Future air pollution in the Shared Socio-economic Pathways. Glob. Environ. Chang. 2017, 42, 346–358. [Google Scholar] [CrossRef]
- Tang, L.; Qu, J.; Mi, Z.; Bo, X.; Chang, X.; Anadon, L.D.; Wang, S.; Xue, X.; Li, S.; Wang, X.; et al. Substantial emission reductions from Chinese power plants after the introduction of ultra-low emissions standards. Nat. Energy 2019, 4, 929–938. [Google Scholar] [CrossRef]
- National Environmental Protection Department. Environmental Air Quality Standards (for Trial Implementation). In People’s Republic of China National Environmental Protection Standards. (GB3095-2012); National Environmental Protection Department: Beijing, China, 2012. [Google Scholar]
- Song, W.; Jia, H.; Huang, J.; Zhang, Y. A satellite-based geographically weighted regression model for regional PM2.5 estimation over the Pearl River Delta region in China. Remote Sens. Environ. 2014, 154, 1–7. [Google Scholar] [CrossRef]
- Song, W.; Jia, H.; Li, Z.; Tang, D. Using geographical semi-variogram method to quantify the difference between NO2 and PM2.5 spatial distribution characteristics in urban areas. Sci. Total Environ. 2018, 631–632, 688–694. [Google Scholar] [CrossRef] [PubMed]
- Wu, C.G.; Lin, D.S.; Zhou, Z.X. Spatial interpolation method for precipitation in the three gorges reservoir area and time-space distribution. Resour. Environ. Yangtze Basin 2010, 19, 752–758. [Google Scholar]
- Yang, W.X.; Yuan, G.H.; Han, J.T. Is China’s air pollution control policy effective? Evidence from Yangtze River Delta cities. J. Clean. Prod. 2019, 220, 110–133. [Google Scholar] [CrossRef]
- Wang, C.J.; Wang, T.; Wang, P.C. The spatial–temporal variation of tropospheric NO2 over China during 2005 to 2018. Atmosphere 2019, 10, 444. [Google Scholar] [CrossRef]
- Montzka, S.A.; Dutton, G.; Yu, P.; Ray, E.; Portmann, R.; Daniel, J.S.; Kuijpers, L.; Hall, B.D.; Mondeel, D.; Siso, C.; et al. An unexpected and persistent increase in global emissions of ozone depleting CFC-11. Nature 2018, 557, 413–417. [Google Scholar] [CrossRef] [PubMed]
- Cheng, L.J.; Wang, S.; Gong, Z.Y. Pollution trends of ozone and its characteristics of temporal and spatial distribution in Beijing-Tianjin-Hebei region. Environ. Monit. China 2017, 33, 14–21. [Google Scholar]
- Mei, M.; Xu, D.H.; Zhu, R. Quantitative estimation of air pollutant emission rate based on urban atmospheric load index. China Environ. Sci. 2020, 40, 465–474. [Google Scholar]
- Zhang, X.; Xu, X.; Ding, Y.; Liu, Y.; Zhang, H.; Wang, Y.; Zhong, J. The impact of meteorological changes from 2013 to 2017 on PM2.5 mass reduction in key regions in China. Sci. China Earth Sci. 2019, 62, 1885–1902. [Google Scholar] [CrossRef]
- Li, K.; Jacob, D.J.; Liao, H.; Shen, L.; Zhang, Q.; Bates, K.H. Anthropogenic drivers of 2013-2017 trends in summer surface ozone in China. Proc. Natl. Acad. Sci. USA 2019, 116, 422–427. [Google Scholar] [CrossRef]
- Chen, Z.; Liu, C.; Liu, W.; Zhang, T.; Xu, J. A synchronous observation of enhanced aerosol and NO2 over Beijing, China, in winter 2015. Sci. Total Environ. 2017, 575, 429–436. [Google Scholar] [CrossRef]
- Wang, L.; Zhang, F.; Pilot, E.; Yu, J.; Nie, C.; Holdaway, J.; Yang, L.; Li, Y.; Wang, W.; Vardoulakis, S.; et al. Taking action on air pollution control in the Beijing-Tianjin-Hebei (BTH) region: Progress, challenges and opportunities. Int. J. Environ. Res. Public Health 2018, 15, 306. [Google Scholar] [CrossRef]
- Jiang, L.; He, S.X.; Zhou, H.F. Spatio-temporal characteristics and convergence trends of PM2.5 pollution: A case study of cities of air pollution transmission channel in Beijing-Tianjin-Hebei region, China. J. Clean. Prod. 2020, 256, 120631. [Google Scholar] [CrossRef]
- Ma, R.; Ban, J.; Wang, Q.; Zhang, Y.; Yang, Y.; He, M.Z.; Li, S.; Shi, W.; Li, T. Random forest model based fine scale spatiotemporal O3 trends in the Beijing-Tianjin-Hebei region in China, 2010 to 2017. Environ. Pollut. 2021, 276, 116635. [Google Scholar] [CrossRef] [PubMed]
- Pan, Y.; Wang, Y.; Zhang, J.; Liu, Z.; Wang, L.; Tian, S.; Tang, G.; Gao, W.; Ji, D.; Song, T.; et al. Redefining the importance of nitrate during haze pollution to help optimize an emission control strategy. Atmos. Environ. 2016, 141, 197–202. [Google Scholar] [CrossRef]
- Xing, J.; Mathur, R.; Pleim, J.; Hogrefe, C.; Gan, C.-M.; Wong, D.C.; Wei, C.; Gilliam, R.; Pouliot, G. Observations and modeling of air quality trends over 1990–2010 across the Northern Hemisphere: China, the United States and Europe. Atmos. Chem. Phys. 2015, 15, 2723–2747. [Google Scholar] [CrossRef]
- Li, K.; Jacob, D.J.; Liao, H.; Zhu, J.; Shah, V.; Shen, L.; Bates, K.H.; Zhang, Q.; Zhai, S. A two-pollutant strategy for improving ozone and particulate air quality in China. Nat. Geosci. 2019, 12, 906–910. [Google Scholar] [CrossRef]
- Li, N.; Zhang, X.L.; Shi, M.J. Does China’s air pollution abatement policy matter? An assessment of the Beijing-Tianjin-Hebei region based on a multi-regional CGE model. Energy Policy 2019, 127, 213–227. [Google Scholar] [CrossRef]
- Wang, B.; Hong, G.; Qin, T.; Fan, W.-R.; Yuan, X.-C. Factors governing the willingness to pay for air pollution treatment: A case study in the Beijing-Tianjin-Hebei region. J. Clean. Prod. 2019, 235, 1304–1314. [Google Scholar] [CrossRef]
- Ebenstein, A.; Lavy, V.; Roth, S. The long run economic consequences of high-stakes examinations: Evidence from transitory variation in pollution. Am. Econ. J. Appl. Econ. 2016, 8, 36–65. [Google Scholar] [CrossRef]






Publisher’s Note: MDPI stays neutral with regard to jurisdictional claims in published maps and institutional affiliations. |
© 2021 by the authors. Licensee MDPI, Basel, Switzerland. This article is an open access article distributed under the terms and conditions of the Creative Commons Attribution (CC BY) license (https://creativecommons.org/licenses/by/4.0/).
Share and Cite
Liang, L.; Wang, Z. Control Models and Spatiotemporal Characteristics of Air Pollution in the Rapidly Developing Urban Agglomerations. Int. J. Environ. Res. Public Health 2021, 18, 6177. https://doi.org/10.3390/ijerph18116177
Liang L, Wang Z. Control Models and Spatiotemporal Characteristics of Air Pollution in the Rapidly Developing Urban Agglomerations. International Journal of Environmental Research and Public Health. 2021; 18(11):6177. https://doi.org/10.3390/ijerph18116177
Chicago/Turabian StyleLiang, Longwu, and Zhenbo Wang. 2021. "Control Models and Spatiotemporal Characteristics of Air Pollution in the Rapidly Developing Urban Agglomerations" International Journal of Environmental Research and Public Health 18, no. 11: 6177. https://doi.org/10.3390/ijerph18116177
APA StyleLiang, L., & Wang, Z. (2021). Control Models and Spatiotemporal Characteristics of Air Pollution in the Rapidly Developing Urban Agglomerations. International Journal of Environmental Research and Public Health, 18(11), 6177. https://doi.org/10.3390/ijerph18116177

