The Inventory of Quality in Early Intervention Centres for Service Providers: Preliminary Validating Study in a Spanish Sample
Abstract
1. Introduction
2. Materials and Methods
2.1. Participants
2.2. Measures
2.3. Statistical Analyses
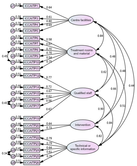
3. Results
4. Discussion
5. Conclusions
Author Contributions
Funding
Acknowledgments
Conflicts of Interest
References
- Federación Estatal de Asociaciones de Profesionales de la Atención Temprana [GAT]. White Papel on Early Intervention; Real Patronato Sobre Discapacidad. Ministerio de Sanidad, Política Social e Igualdad: Madrid, Spain, 2005. [Google Scholar]
- Walker, S.P.; Wachs, T.D.; Grantham-McGregor, S.; Black, M.M.; Nelson, C.A.; Huffman, S.L.; Richter, L. Inequality in early childhood: Risk and protective factors for early child development. Lancet 2011, 378, 1325–1338. [Google Scholar] [CrossRef]
- Sims, M. The importance of early years education. In Teaching Early Years: Curriculum, Pedagogy and Assessment; Pendergast, D., Garvis, S., Eds.; Crows Nest: New South Wales, Australia, 2013; pp. 20–32. [Google Scholar]
- Sofaer, S.; Crofton, C.; Goldstein, E.; Hoy, E.; Crabb, J. What Do Consumers Want to Know about the Quality of Care in Hospitals. Health Serv. Res. 2005, 40, 2018–2036. [Google Scholar] [CrossRef] [PubMed]
- Carpenter, B. The impetus for family-centred early childhood intervention. Child Care Health Dev. 2007, 33, 664–669. [Google Scholar] [CrossRef] [PubMed]
- García-Grau, P.; McWilliam, R.A.; Martínez-Rico, G.; Morales-Murillo, C.P. Child, Family, and Early Intervention Characteristics Related to Family Quality of Life in Spain. J. Early Interv. 2018, 41, 44–61. [Google Scholar]
- Mañas-Rodríguez, M.A.; Giménez, G.; Muyor, J.M.; Martínez-Tur, V.; Moliner, P.M. Los tangibles como predictores de la satisfacción del usuario en servicios deportivos. Psicothema 2008, 20, 243–248. [Google Scholar]
- Torres-Samuel, M.; Vásquez-Stanescu, C.L. Modelos de evaluación de la calidad del servicio: Caracterización y análisis. Compendium 2015, 18, 57–76. [Google Scholar]
- Batista, J.M.; Coenders, G. Modelos de Ecuaciones Estructurales: Modelos para el Análisis de Relaciones Causales; Editorial La Muralla: Madrid, Spain, 2012. [Google Scholar]
- Ekinci, Y. The validation of the generic service quality dimensions: An alternative approach. J. Retail. Consum. Serv. 2001, 8, 311–324. [Google Scholar] [CrossRef]
- García-Grau, P.; Martínez-Rico, G.; McWillian, R.A.; Cañadas, M. Typical and Ideal Practices in Early Intervention in Spain During a Transformation Process of Professional Practices. J. Early Interv. 2019, 42, 3–19. [Google Scholar] [CrossRef]
- Robles-Bello, M.A.; Sánchez-Teruel, D. Early childhood intervention in Spain. Pap. Psicól. 2013, 34, 132–143. [Google Scholar]
- Boletín Oficial de la Junta de Andalucía. Boletín Número 81 de 29/04/2016. Available online: https://www.juntadeandalucia.es/boja/2016/81/2 (accessed on 28 March 2020).
- Dunst, C.J.; Trivette, C.M.; Hamby, D.W. Meta-analysis of family-centered helpgiving practices research. Ment. Retard. Dev. Disabil. Res. Rev. 2007, 13, 370–378. [Google Scholar] [CrossRef]
- Romero-Galisteo, R.P.; Moreno-Morales, N.; Blanco-Villaseñor, A.; Gálvez-Ruiz, P. Early intervention and perceived quality. Medicine 2019, 98, e15173. [Google Scholar] [CrossRef] [PubMed]
- Medina-Mirapeix, F. Percepción de los padres de la atención de fisioterapia recibida en centros de atención temprana. Rev. Aten. Temprana 2007, 10, 21–28. [Google Scholar]
- García, F.; Mirete, A.; Marín, C.; Romero, L. Satisfacción del cliente familia en atención temprana: Valoración de la importancia que otorgan a distintos aspectos del servicio. Siglo Cero 2008, 39, 35–54. [Google Scholar]
- Romero-Galisteo, R.P.; Morales-Sánchez, V.; Hernández-Mendo, A. Desarrollo de una herramienta para la evaluación de la calidad percibida en los centros de atención infantil temprana. An. Psicol. 2015, 31, 127–136. [Google Scholar] [CrossRef]
- Romero-Galisteo, R.P.; Morales-Sánchez, V.; Hernández-Mendo, A. Generalizabilidad y optimización en la evaluación de la calidad de los Centros de Atención Infantil Temprana (CAIT). Univ. Psychol. 2015, 14, 1009–1020. [Google Scholar] [CrossRef]
- Jemes, I.C.; Romero-Galisteo, R.P.; Labajos, M.T.; Moreno, N. Evaluación de la calidad de servicio en Atención Temprana: Revisión sistemática. An. Pediatr. 2019, 90, 301–309. [Google Scholar] [CrossRef]
- Shonkoff, J.P. Building a new biodevelopmental framework to guide the future of early childhood policy. Child Dev. 2010, 81, 357–367. [Google Scholar] [CrossRef]
- Bruder, M.B.; Dunst, C.J. Parental Judgments of Early Childhood Intervention Personnel Practices. Top. Early Child. Spec. 2015, 34, 200–210. [Google Scholar] [CrossRef]
- Popp, T.K.; You, H.-K. Family involvement in early intervention service planning: Links to parental satisfaction and self-efficacy. J. Early Child. Res. 2016, 14, 333–346. [Google Scholar] [CrossRef]
- Martínez, M.T.; Martínez, L. Promoción del desarrollo infantil y Atención Temprana: Calidad de los servicios. Azarbe Rev. Int. Trab. Soc. Bienestar. 2013, 2, 49–67. [Google Scholar]
- Martínez-Tur, V.; Sillo, J.M.P.; Ramos, J. Calidad de Servicio y Satisfacción del Cliente; Editorial Síntesis: Madrid, Spain, 2001. [Google Scholar]
- Chelladurai, P.; Chang, K. Targets and Standards of Quality in Sport Services. Sport Manag. Rev. 2000, 3, 1–22. [Google Scholar] [CrossRef]
- Jenaro, C.; Vega, V.; Flores, N.; Cruz, M. Quality of services and quality of life from service providers’ perspectives: Analysis with focus groups. J. Intellect. Dev. Dis. 2013, 57, 489–499. [Google Scholar] [CrossRef] [PubMed]
- Sims, M.; Waniganayake, M. The role of staff in quality improvement in early childhood. J. Educ. Train. Stud. 2015, 3, 187–194. [Google Scholar] [CrossRef]
- Roberge, D.; Tremblay, D.; Turgeon, M.E.; Berbiche, D. Patients’ and professionals’ evaluations of quality of care in oncology outpatient clinics. Support. Care Cancer 2013, 21, 2983–2990. [Google Scholar] [CrossRef]
- Comrey, A.L. A First Course in Factor Analysis; Academic Press: New York, NY, USA, 1973. [Google Scholar]
- Hair, J.; Black, W.; Babin, B.; Anderson, R. Multivariate Data Analysis, 7th ed.; Pearson Education: Upper Saddle River, NJ, USA, 2014. [Google Scholar]
- Del Barrio, S.; Luque, T. Análisis de ecuaciones estructurales. In Técnicas de Análisis de Datos en Investigación de Mercados; Luque, T., Ed.; Ediciones Pirámide: Madrid, Spain, 2000; pp. 489–557. [Google Scholar]
- Field, A. Discovering Statistics Using IBM SPSS Statistics, 5th ed.; SAGE Publications: Los Ángeles, LA, USA, 2009. [Google Scholar]
- Cronbach, L.J. Coefficient alpha and the internal structure of tests. Psychometrika 1951, 16, 297–334. [Google Scholar] [CrossRef]
- Streiner, D.L.; Norman, G.R.; Cairney, J. Health Measurement Scales: A Practical Guide to Their Development and Use, 4th ed.; Oxford University Press: New York, NY, USA, 2008. [Google Scholar]
- Tabachnick, B.G.; Fidell, L.S. Using Multivariate Statistics, 6th ed.; Pearson Education: Boston, MA, USA, 2013. [Google Scholar]
- Kline, R.B. Principles and Practice of Structural Equation Modeling, 2nd ed.; The Guilford Press: New York, NY, USA, 2005. [Google Scholar]
- Harrington, D. Confirmatory Factor Analysis; The Oxford University Press: New York, NY, USA, 2009. [Google Scholar]
- Fornell, C.; Larcker, D.F. Evaluating structural equation models with unobservable variables and measurement error. J. Mark. Res. 1981, 18, 39–50. [Google Scholar] [CrossRef]
- Kerlinger, F.N.; Lee, H.B. Investigación del Comportamiento, 4th ed.; McGraw-Hill: México City, México, 2002. [Google Scholar]
- Worthington, R.L.; Whittaker, T.A. Scale development research: A content analysis and recommendations for best practices. Couns. Psychol. 2006, 34, 806–838. [Google Scholar] [CrossRef]
- Nunnally, J.C.; Bernstein, I.H. Teoría Psicométrica, 3rd ed.; McGraw-Hill: México City, México, 1995. [Google Scholar]
- Bagozzi, R.P.; Yi, Y. On the evaluation of structural equation models. J. Acad. Mark. Sci. 1988, 16, 74–94. [Google Scholar] [CrossRef]
- Fisher, W.P.; Elbaum, B.; Coulter, W.A. Construction and validation of two parent-report scales for the evaluation of early intervention programs. J. Appl. Meas. 2012, 13, 57–76. [Google Scholar]
- Lillo-Navarro, C.; Montilla-Herrador, J.; Escolar-Reina, P.; Oliveira-Sousa, S.L.; García-Vidal, J.A.; Medina-Mirapeix, F. Factors Associated with Parents’ Adherence to Different Types of Exercises in Home Programs for Children with Disabilities. J. Clin. Med. 2019, 8, 456. [Google Scholar] [CrossRef]
- Horridge, K.A.; Dew, R.; Chatelin, A.; Seal, A.; Macías, L.M.; Cioni, G.; Kachmar, O.; Wilkes, S. Austerity and families with disabled children: A European survey. Dev. Med. Child Neurol. 2019, 61, 329–336. [Google Scholar] [CrossRef] [PubMed]
- European Academy of Childhood Disability. Impact of Austerity on Disabled Children in Europe. 2017. Available online: http://www.eacd.org/documents-detail.php?id=45 (accessed on 9 July 2019).
- Palazón-Cabanes, B.; López-Picazo, J.J.; Morales-Ortiz, A.; Tomás-García, N. Identification of the factors conditioning times and indicators of quality in the intrahospital care of acute stroke. Rev. Neurol. 2016, 62, 157–164. [Google Scholar] [PubMed]
- Cunha, C.A.; Paz-Lourido, B. El enfoque de la calidad de vida familiar en la atención en salud: El caso de la Fisioterapia en Atención Temprana. Saúde Transform. Soc. 2010, 1, 20–27. [Google Scholar]
- Woodside, J.M.; Rosenbaum, P.L.; King, S.M.; King, G.A. Family-Centered Service: Developing and Validating a Self-Assessment Tool for Pediatric Service Providers. Child. Health Care 2001, 30, 237–252. [Google Scholar] [CrossRef]
- King, G.; Rosenbaum, P.; King, S. Parents’ perceptions of caregiving: Development and validation of a measure of processes. Dev. Med. Child Neurol. 1996, 38, 757–772. [Google Scholar] [CrossRef] [PubMed]
- Aytch, L.; Cryer, D.; Bailey, D.; Salz, L. Defining and assessing quality in early intervention programs for infants and toddlers with disabilities and their families: Challenges and unresolved issues. Early Educ. Dev. 1999, 18, 7–23. [Google Scholar] [CrossRef]
- Siebes, R.C.; Ketelaar, M.; Wijnroks, L. Van Schie, P.E.M.; Nijhuis, B.J.G.; Vermeer, A.; Gorter, J.W. Family-centred services in the Netherlands: Validating a self-report measure for paediatric service providers. Clin. Rehabil. 2006, 20, 502–512. [Google Scholar] [CrossRef]
- Siebes, R.C.; Nijhuis, B.J.G.; Boonstra, A.M.; Ketelaar, M.; Wijnroks, L.; Reinders-Messelink, H.A.; Postema, K.; Vermeer, A. A family-specific use of the Measure of Processes of Care for Service Providers (MPOC-SP). Clin. Rehabil. 2008, 22, 242–251. [Google Scholar] [CrossRef]
- Dyke, P.; Buttigieg, P.; Blackmore, A.M.; Ghose, A. Use of the Measure of Process of Care for families (MPOC-56) and service providers (MPOC-SP) to evaluate family-centred services in a paediatric disability setting. Child Care Health Dev. 2006, 32, 167–176. [Google Scholar] [CrossRef]
- Cerqueira, S.; Dessen, M.A.; Pérez-López, J. Evaluación de los servicios de atención a familias de niños con deficiencia. Perspectiva de familiares y profesionales en Brasil. An. Psicol. 2012, 28, 866–874. [Google Scholar] [CrossRef][Green Version]
- Bigné, J.E.; Martínez, C.; Miquel, M.J.; Andreu, L. SERVQUAL reliability and validity in travel agencies. Ann. Tour. Res. 2003, 30, 258–262. [Google Scholar] [CrossRef]
- Morrison-Coulthard, L.J. A Review and Critique of Research Using Servqual. Int. J. Mark. Res. 2004, 46, 479–497. [Google Scholar] [CrossRef]
- Woo, K.S.; Lam, S.S.K. Measuring Service Quality: A Test-retest Reliability Investigation of Servqual. Int. J. Mark. Res. 1997, 39, 1–18. [Google Scholar] [CrossRef]
- McWilliam, R.A. Families in Natural Environments Scale of Service Evaluation II (FINESSE-II); Siskin Center for Child and Family Research: Chattanooga, TN, USA, 2011. [Google Scholar]
- Gafni-Lachter, L.R.; Josman, N.; Ben-Sasson, A. Evaluating change: Using the Measure of Processes of Care-Service Provider as an outcome measure for performance and confidence in family-centred care. Child Care Health Dev. 2019, 45, 592–599. [Google Scholar] [CrossRef]
- Kohli-Lynch, M.; Tann, C.J.; Ellis, M.E. Early Intervention for Children at High Risk of Developmental Disability in Low-and Middle-Income Countries: A Narrative Review. Int. J. Environ. Res. Public Health. 2019, 16, 4449. [Google Scholar] [CrossRef]
- Alcaraz, F.G.; Espín, A.A.; Martínez, A.H.; Alarcón, M.M. Diseño de Cuestionarios para la recogida de información: Metodología y limitaciones. Rev. Clin. Med. Fam. 2006, 1, 232–236. [Google Scholar]
- Bruder, M.B.; Dunst, C.; Maude, S.P.; Schnurr, M.; Van Polen, A.; Frolek Clark, G.; Gethmann, D. Practitioner Appraisals of Their Desired and Current Use of the 2014 Division for Early Childhood Recommended Practices. J. Early Interv. 2019. [Google Scholar] [CrossRef]
- Dunst, C.J.; Bruder, M.B. Early intervention service coordination models and service coordinator practices. J. Early Interv. 2006, 28, 155–165. [Google Scholar] [CrossRef]

| Variables | n | % | Missing (%) |
|---|---|---|---|
| Gender | 3 (0.9) | ||
| Male | 41 | 12.7 | |
| Female | 280 | 86.4 | |
| Age (years) | 15 (4.6) | ||
| 20–30 | 124 | 38.3 | |
| 31–40 | 115 | 35.5 | |
| 41–50 | 51 | 15.7 | |
| >50 | 19 | 5.9 | |
| Profession | 14 (4.3) | ||
| Psychology | 85 | 26.2 | |
| Physiotherapy | 88 | 27.2 | |
| Speech Therapy | 75 | 23.2 | |
| Occupational Therapist | 16 | 4.9 | |
| Others | 46 | 14.2 | |
| Experience (months) | 17 (5.2) | ||
| 0–5 | 140 | 43.2 | |
| 6–10 | 76 | 23.5 | |
| 11–20 | 72 | 22.2 | |
| >20 | 19 | 5.9 |
| Dimensions | α | M (SD) | CF | TRM | QS | I | TSI |
|---|---|---|---|---|---|---|---|
| Centre Facilities (CF) | 0.71 | 4.08 (0.71) | 1 | ||||
| Treatment Room and Material (TRM) | 0.83 | 3.96 (0.70) | 0.65 ** | 1 | |||
| Qualified Staff (QS) | 0.81 | 4.51 (0.48) | 0.38 ** | 0.46 ** | 1 | ||
| Intervention (I) | 0.70 | 4.35 (0.66) | 0.35 ** | 0.47 ** | 0.71 ** | 1 | |
| Technical or Specific Information (TSI) | 0.81 | 4.43 (0.54) | 0.37 ** | 0.38 ** | 0.66 ** | 0.61 ** | 1 |
| Dimensions and Items | M (SD) | EFA | CFA | Hic |
|---|---|---|---|---|
| Centre Facilities | ||||
| 1. The centre is well located geographically | 4.27 (0.95) | 0.825 | 0.643 | 0.266 |
| 3. The cleaning of the centre is adequate | 4.05 (1.23) | 0.652 | 0.610 | 0.471 |
| 4. The centre facilities are comfortable | 4.03 (0.95) | 0.849 | 0.803 | 0.636 |
| 5. The facilities have the correct signalling | 3.99 (1.06) | 0.633 | 0.694 | 0.544 |
| Treatment room and material | ||||
| 6. The number of treatment rooms is enough | 3.72 (1.17) | 0.724 | 0.584 | 0.514 |
| 7. The treatment rooms are large enough | 4.10 (1.03) | 0.729 | 0.679 | 0.570 |
| 8. The materials that are used in the centre are suitable | 3.92 (0.92) | 0.826 | 0.709 | 0.745 |
| 9. The materials are in good condition for use | 4.05 (0.85) | 0.763 | 0.707 | 0.654 |
| 10. The working material used in the centre is sufficient | 3.58 (1.03) | 0.802 | 0.545 | 0.612 |
| 11. The materials that are used in the treatment rooms are safe | 4.44 (0.71) | 0.644 | 0.751 | 0.566 |
| Qualified staff | ||||
| 12. The attention paid to users at the centre is adequate | 4.51 (0.62) | 0.600 | 0.771 | 0.628 |
| 14. The attention paid to users at the centre is sufficient | 4.14 (0.79) | 0.540 | 0.729 | 0.568 |
| 15. The qualified staff have the necessary knowledge | 4.51 (0.69) | 0.634 | 0.671 | 0.576 |
| 16. The qualified staff are accessible | 4.72 (0.56) | 0.768 | 0.621 | 0.613 |
| 17. The specialised staff have a close relationship with the users | 4.79 (0.48) | 0.755 | 0.565 | 0.563 |
| 19. The qualified staff are coordinated with one another to improve and complete the user’s service | 4.43 (0.81) | 0.760 | 0.667 | 0.542 |
| Intervention | ||||
| 20. The specialised staff of the centre are coordinated with other services to improve and complete the user’s service | 4.37 (0.80) | 0.749 | 0.647 | 0.543 |
| 21. The activities carried out with the user seem appropriate | 4.34 (0.70) | 0.684 | 0.739 | 0.543 |
| Technical or specific information | ||||
| 22. The activities proposed to work with the user outside of the centre are feasible | 4.00 (0.96) | 0.679 | 0.792 | 0.672 |
| 23. The information received at the beginning of the treatment is consistent with the tasks performed subsequently | 4.46 (0.69) | 0.679 | 0.792 | 0.672 |
| 24. The families are given instructions/programs to work with the user outside of the centre | 4.56 (0.66) | 0.779 | 0.640 | 0.651 |
| 25. The centre provides a report (oral/written) about the progress of the user | 4.58 (0.67) | 0.809 | 0.618 | 0.574 |
| 26. The information given about the user is clear | 4.59 (0.57) | 0.765 | 0.756 | 0.660 |
| Dimensions | CR | AVE | CF | TRM | QS | I | TSI |
|---|---|---|---|---|---|---|---|
| Centre Facilities (CF) | 0.80 | 0.50 | 1 | ||||
| Treatment Room and Material (TRM) | 0.86 | 0.51 | 0.438 | 1 | |||
| Qualified Staff (QS) | 0.85 | 0.51 | 0.228 | 0.497 | 1 | ||
| Intervention (I) | 0.76 | 0.61 | 0.234 | 0.433 | 0.355 | 1 | |
| Technical or Specific Information (TSI) | 0.83 | 0.52 | 0.199 | 0.262 | 0.475 | 0.404 | 1 |
© 2020 by the authors. Licensee MDPI, Basel, Switzerland. This article is an open access article distributed under the terms and conditions of the Creative Commons Attribution (CC BY) license (http://creativecommons.org/licenses/by/4.0/).
Share and Cite
Jemes-Campaña, I.-C.; Romero-Galisteo, R.-P.; Labajos-Manzanares, M.-T.; Gálvez-Ruiz, P.; Moreno-Morales, N. The Inventory of Quality in Early Intervention Centres for Service Providers: Preliminary Validating Study in a Spanish Sample. Int. J. Environ. Res. Public Health 2020, 17, 2581. https://doi.org/10.3390/ijerph17072581
Jemes-Campaña I-C, Romero-Galisteo R-P, Labajos-Manzanares M-T, Gálvez-Ruiz P, Moreno-Morales N. The Inventory of Quality in Early Intervention Centres for Service Providers: Preliminary Validating Study in a Spanish Sample. International Journal of Environmental Research and Public Health. 2020; 17(7):2581. https://doi.org/10.3390/ijerph17072581
Chicago/Turabian StyleJemes-Campaña, Inmaculada-Concepción, Rita-Pilar Romero-Galisteo, María-Teresa Labajos-Manzanares, Pablo Gálvez-Ruiz, and Noelia Moreno-Morales. 2020. "The Inventory of Quality in Early Intervention Centres for Service Providers: Preliminary Validating Study in a Spanish Sample" International Journal of Environmental Research and Public Health 17, no. 7: 2581. https://doi.org/10.3390/ijerph17072581
APA StyleJemes-Campaña, I.-C., Romero-Galisteo, R.-P., Labajos-Manzanares, M.-T., Gálvez-Ruiz, P., & Moreno-Morales, N. (2020). The Inventory of Quality in Early Intervention Centres for Service Providers: Preliminary Validating Study in a Spanish Sample. International Journal of Environmental Research and Public Health, 17(7), 2581. https://doi.org/10.3390/ijerph17072581

