What Types of Educational Practices Impact School Burnout Levels in Adolescents?
Abstract
1. Introduction
1.1. School Burnout
1.2. Educational Practices
1.3. Educational Practices and School Burnout
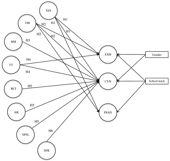
1.4. Research Problem and Hypotheses
2. Materials and Methods.
2.1. Ethical Statement
2.2. Subjects and Procedure
2.3. Measures
2.3.1. School Burnout
2.3.2. Educational Practices
2.3.3. Variables Related to Personal and School Contexts
2.4. Statistical Analysis
3. Results
3.1. Preliminary Analysis
3.2. Descriptive Analysis
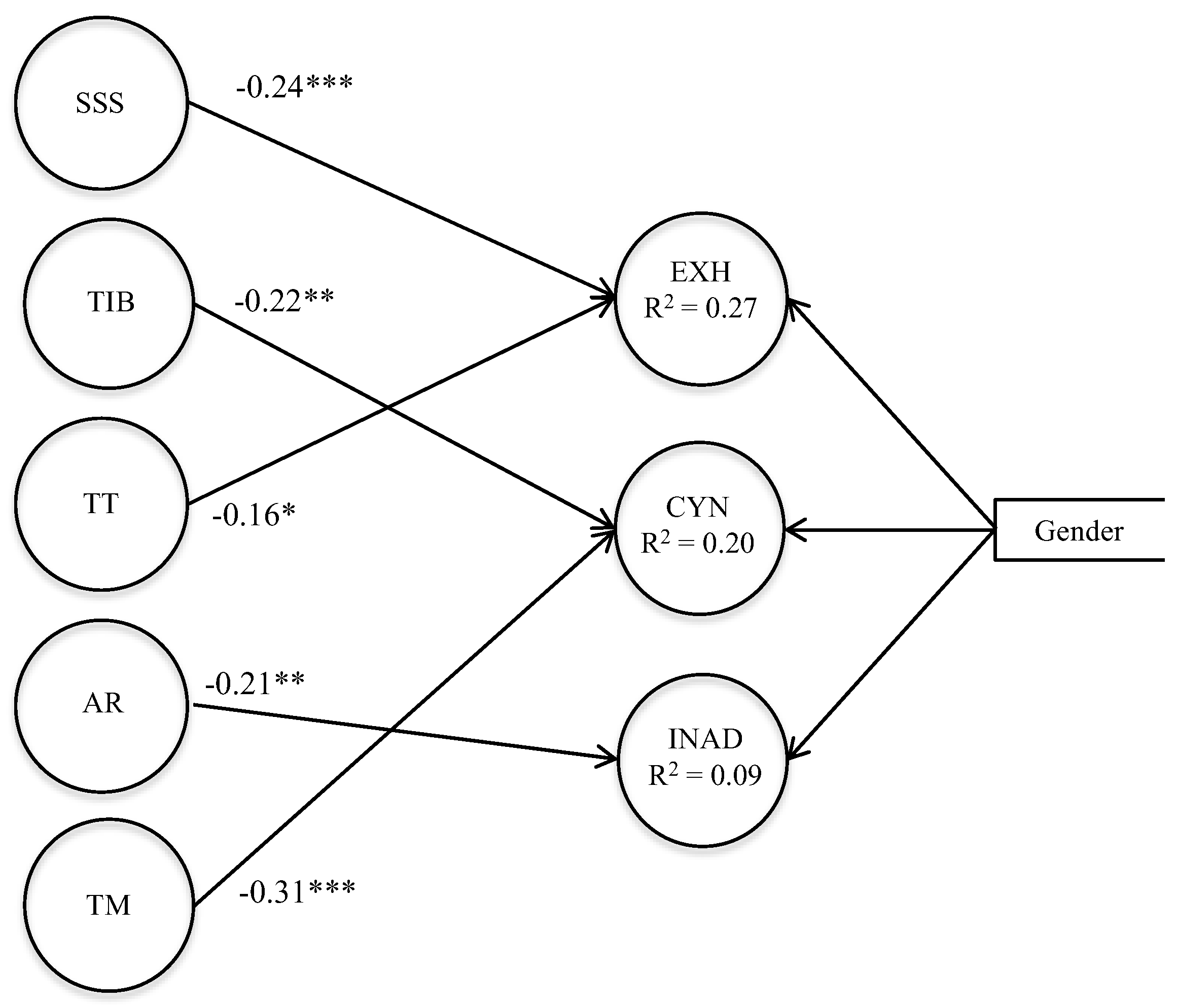
3.3. Path Analysis
4. Discussion
5. Conclusions
Author Contributions
Funding
Acknowledgments
Conflicts of Interest
Appendix A
References
- Eccles, J.S.; Roeser, R.W. Schools as developmental contexts during adolescence. J. Res. Adolescence 2011, 21, 225–241. [Google Scholar] [CrossRef]
- Rutter, M. Pathways from childhood to adult Life; the role of schooling. Pastor. Care Educ. 1991, 9, 3–10. [Google Scholar] [CrossRef]
- Slivar, B. The syndrome of burnout, self-image, and anxiety with grammar school students. Horizon Psychol. 2001, 10, 21–32. [Google Scholar]
- Kouzma, N.M.; Kennedy, G.A. Self-reported sources of stress in senior high school students. Psychol. Rep. 2004, 94, 314–316. [Google Scholar] [CrossRef]
- Torsheim, T.; Wold, B. School-related stress, support, and subjective health complaints among early adolescents: A multilevel approach. J. Adolescence 2001, 24, 701–713. [Google Scholar] [CrossRef]
- Banks, J.; Smyth, E. ‘Your whole life depends on it’: Academic stress and high-stakes testing in Ireland. J. Youth Stud. 2015, 18, 598–616. [Google Scholar] [CrossRef]
- Walburg, V. Burnout among high school students: A literature review. Child. Youth Serv. Rev. 2014, 42, 28–33. [Google Scholar] [CrossRef]
- Collishaw, S. Annual research review: Secular trends in child and adolescent mental health. J. Child. Psychol. Psyc. 2015, 56, 370–393. [Google Scholar] [CrossRef] [PubMed]
- Eichenberger, Y.; Kretschmann, A.; Delgrande Jordan, M. Stress Lié au Travail Scolaire chez les Adolescent-e-s en Suisse: Chiffresactuels, évolution au Cours du Temps et Bien-être des Adolescent-e-s Concerné-e-s; Addiction Info Suisse: Lausanne, Switzerland, 2017. [Google Scholar]
- Sweeting, H.; West, P.; Young, R.; Der, G. Can we explain increases in young people’s psychological distress over time? Soc. Sci. Med. 2010, 71, 1819–1830. [Google Scholar] [CrossRef] [PubMed]
- Bask, M.; Salmela-Aro, K. Burned out to drop out: exploring the relationship between school burnout and school dropout. Eur. J. Psychol. Educ. 2013, 28, 511–528. [Google Scholar] [CrossRef]
- Parker, P.D.; Salmela-Aro, K. Developmental processes in school burnout: A comparison of major developmental models. Learn Individ. Differ. 2011, 21, 244–248. [Google Scholar] [CrossRef]
- Zakari, S.; Walburg, V.; Chabrol, H. Étude du phénomène d’épuisement scolaire, de la dépression et des idées de suicides chez des lycéens français. J. Ther. Comport. Cogn. 2008, 18, 113–118. [Google Scholar]
- Pedrini, L.; Sisti, D.; Tiberti, A.; Preti, A.; Fabiani, M.; Ferraresi, L.; Palazzi, S.; Parisi, R.; Ricciutello, C.; Rocchi, M.B.L.; et al. Reasons and pathways of first-time consultations at child and adolescent mental health services: an observational study in Italy. Child. Adol. Psych. Men 2015, 9, 29. [Google Scholar] [CrossRef]
- Genoud, P.A.; Brodard, F.; Reicherts, M. Facteurs de stress et burnout chez les enseignants de l’écoleprimaire. Eur. Rev. Appl. Psychol. 2009, 59, 37–45. [Google Scholar] [CrossRef]
- Salmela-Aro, K.; Kiuru, N.; Leskinen, E.; Nurmi, J.E. School Burnout Inventory: reliability and validity. Eur. J. Psychol. Assess. 2009, 25, 48–57. [Google Scholar] [CrossRef]
- Meylan, N. Le Burnout des élèves: Validation du School Burnout Inventory, Identification de Facteurs de Risque et de Protection et Exploration des Liens avec la Consommation de Substances. Thèse de Doctorat, Institut de Psychologie, Université de Lausanne, Lusanne, Switzerland, September 2015. [Google Scholar]
- Salmela-Aro, K.; Tynkkynen, L. Gendered pathways in school burnout among adolescents. J. Adolescence 2012, 35, 929–939. [Google Scholar] [CrossRef]
- Bianchi, R.; Schonfeld, I.S.; Laurent, E. Burnout–depression overlap: A review. Clin. Psychol. Rev. 2015, 36, 28–41. [Google Scholar] [CrossRef]
- Schonfeld, I.S.; Bianchi, R.; Palazzi, S. What is the difference between depression and burnout? An ongoing debate. Riv. Psichiatr. 2018, 53, 2018–2019. [Google Scholar] [CrossRef]
- Bianchi, R.; Verkuilen, J.; Brisson, R.; Schonfeld, I.S.; Laurenet, E. Burnout and depression: Label-related stigma, help-seeking, and syndrome overlap. Psychiatry Res. 2016, 245, 91–98. [Google Scholar] [CrossRef]
- May, R.W.; Bauer, K.; Fincham, F.D. School burnout: diminished academic and cognitive performance. Learn Individ. Differ. 2015, 42, 126–131. [Google Scholar] [CrossRef]
- Salmela-Aro, K.; Tynkkynen, L.; Vuori, J. Parents’ work burnout and adolescents’ school burnout: Are they shared? Eur. J. Dev. Psychol. 2011, 8, 215–227. [Google Scholar] [CrossRef]
- Kiuru, N.; Leskinen, E.; Nurmi, J.E.; Salmela-Aro, K. Depressive symptoms during adolescence: Do learning difficulties matter? Int. J. Behav. Dev. 2011, 35, 298–306. [Google Scholar] [CrossRef]
- Salmela-Aro, K.; Savolainen, H.; Holopainen, L. Depressive symptoms and school burnout during adolescence: Evidence from two cross-lagged longitudinal studies. J. Youth Adolesc. 2009, 38, 1316–1327. [Google Scholar] [CrossRef] [PubMed]
- Meylan, N.; Doudin, P.A.; Curchod, D.; Stephan, P. School burnout in adolescents: Differences in background variables and exploration of school-related stress at the end of compulsory schooling. Ric. Psychol. 2011, 4, 539–563. [Google Scholar] [CrossRef]
- Salmela-Aro, K.; Kiuru, N.; Nurmi, J.E. The role of educational track in adolescents’ school burnout: A longitudinal study. Br. J. Educ. Psychol. 2008, 78, 663–689. [Google Scholar] [CrossRef]
- Tuominen-Soini, H.; Salmela-Aro, K.; Niemivirta, M. Achievement goal orientations and well-being. Learn Instr. 2008, 18, 251–266. [Google Scholar] [CrossRef]
- Salmela-Aro, K.; Kiuru, N.; Pietikäinen, M.; Jokela, J. Does school matter? The role of school context for school burnout. Eur. Psychol. 13, 1–13. [CrossRef]
- Salmela-Aro, K.; Upadyaya, K. School burnout and engagement in the context of demands, resources model. Br. J. Educ. Psychol. 2014, 84, 137–151. [Google Scholar] [CrossRef]
- Bakker, A.; Demerouti, E. The job demands-resources model: State of the art. J. Manag. Psychol. 2007, 22, 309–328. [Google Scholar] [CrossRef]
- Maslach, C.; Schaufeli, W.B.; Leiter, M.P. Job burnout. Annu. Rev. Psychol. 2001, 52, 397–422. [Google Scholar] [CrossRef]
- Janosz, M.; Georges, P.; Parent, S. L’environnement socioéducatif à l’école secondaire: Un modèle théorique pour guider l’évaluation du milieu. Rev. Psychoeduc. 1998, 27, 285–306. [Google Scholar]
- Janosz, M.; Bouthillier, C. Rapport de Validation du Questionnaire sur L’Environnement Socioéducatif des écoles Secondaires (QES-secondaire); Université de Montreal, École de psychoeducation: Montréal, QC, Canada, 2007. [Google Scholar]
- Sangsue, J.; Vorpe, G. Influences professionnelles et personnelles du climat scolaire chez les enseignants et les élèves. Psychol. Trav. Organ. 2004, 10, 341–354. [Google Scholar] [CrossRef]
- Meylan, N.; Doudin, P.A.; Curchod-Ruedi, D.; Stephan, P. School burnout and social support: the importance of parent and teacher support. Psychol Fr. 2015, 60, 1–15. [Google Scholar]
- Pilkauskaite-Valickiene, R.; Zukauskiene, R.; Raiziene, S. The role of attachment to school and open classroom climate for discussion on adolescent’s school-related burnout. Procedia Soc. Behv. 2011, 15, 637–641. [Google Scholar] [CrossRef][Green Version]
- Meylan, N.; Doudin, P.A.; Antonietti, J.P.; Stephan, P. School Burnout Inventory: A French validation. Eur. Rew. Appl. Psychol. 2015, 65, 285–293. [Google Scholar] [CrossRef]
- Thompson, G.L. No parent left behind: Strengthening ties between educators and African American parents/guardians. Urban Rev. 2003, 35, 7–23. [Google Scholar] [CrossRef]
- Pomerantz, E.M.; Moorman, E.A.; Litwack, S.D. The how, whom, and why of parents’ involvement in children’s academic lives: More is not always better. Rev. Educ. Res. 2007, 77, 373–410. [Google Scholar] [CrossRef]
- Arbuckle, J.L. Amos User’s Guide Version 21; IBM SPSS Inc.: Chicago, IL, USA, 2012. [Google Scholar]
- Hu, L.; Bentler, P.M. Fit indices in covariance structure modeling: Sensitivity to underparameterized model misspecification. Psychol. Methods 1998, 3, 424–453. [Google Scholar] [CrossRef]
- DeVellis, R.F. Scale Development—Theory and Applications; Sage Publications: Newbury Park, CA, USA, 1991. [Google Scholar]
- Muthén, B.; Kaplan, D.A. Comparison of Some Methodologies for the Factor Analysis of Non-normal Likert Variables. Brit. J. Math. Stat. Psy. 1985, 38, 171–189. [Google Scholar] [CrossRef]
- Kline, R.B. Principles and Practice of Structural Equation Modelling; Guilford: New York, NY, USA, 1998. [Google Scholar]
- Bollen, K.A.; Stine, R.A. Bootstrapping goodness-of-fit measures in structural equation models. Sociol. Methods Res. 1992, 21, 205–229. [Google Scholar] [CrossRef]
- Atkinson, E.S. An investigation into the relationship between teacher motivation and pupil motivation. Educ. Psychol. 2000, 20, 45–57. [Google Scholar] [CrossRef]
- Roth, G.; Assor, A.; Kanat-Maymon, Y.; Kaplan, H. Autonomous motivation for teaching: How self-determined teaching may lead to self-determined learning. J. Educ. Psychol. 2007, 99, 761–774. [Google Scholar] [CrossRef]
- Fredricks, J.A.; Blumenfeld, P.C.; Paris, A.H. School engagement: Potential of the concept, state of the evidence. Rev. Educ. Res. 2004, 74, 59–109. [Google Scholar] [CrossRef]
- Bria, M.; Baban, A.; Dumitrascu, D.L. Systematic review of burnout risk factors among European healthcare professionals. Cogn. Brain Behav. 2012, 16, 423–452. [Google Scholar]
- Razavi, T. Self-Report Measures: An Overview of Concerns and Limitations of Questionnaire use in Occupational Stress Research; University of Southampton: Southampton, UK, 2001. [Google Scholar]
- Oller-Perret, C.; Walburg, V. Impact of school-related burnout on alcohol consumption behavior among adolescents. Psychol. Fr. 2018, 63, 319–326. [Google Scholar] [CrossRef]
- Moyano, N.; Riano-Hernandez, D. Burnout escolar en adolescents espanoles: Adaptacion y validation del School Burnout Inventory. Ansiedad y Estrés 2013, 19, 95–103. [Google Scholar]


| Cronbach’s α | M | SD | Skewness | Kurtosis | 1 | 2 | 3 | |
|---|---|---|---|---|---|---|---|---|
| 1. Exhaustion | 0.74 | 2.83 | 1.1 | 0.4 | −0.55 | - | 0.36 ** | 0.41 *** |
| 2. Cynicism | 0.85 | 2.82 | 1.36 | 0.65 | −0.43 | 0.36 *** | - | 0.47 *** |
| 3. Inadequacy | 0.55 | 3.30 | 1.24 | 0.17 | −0.71 | 0.41 *** | 0.47 ** | - |
| 4. Support for students | 0.81 | 4.60 | 0.93 | −0.92 | 1.01 | −0.21 *** | −0.17 ** | −0.11 |
| 5. Teachers’ instructional behavior | 0.82 | 4.79 | 0.85 | −0.88 | 1.29 | −0.14 * | −0.33 *** | −0.12 |
| 6. Teaching time | 0.74 | 2.97 | 1.1 | 0.2 | −0.47 | −0.15 * | −0.11 | −0.07 |
| 7. Rule clarity and implementation | 0.86 | 3.41 | 1.2 | −0.08 | −0.62 | −0.01 | −0.16 ** | −0.07 |
| 8. Application of rules | 0.79 | 3.64 | 0.92 | −0.17 | −0.33 | −0.09 | −0.15 * | −0.14 * |
| 9. Student participation | 0.86 | 4.69 | 1.09 | −0.83 | 0.47 | −0.07 | −0.18 ** | −0.03 |
| 10. Behavioral management | 0.57 | 3.77 | 1.1 | −0.43 | −0.22 | −0.12 | −0.22 *** | −0.06 |
| 11. School–family relationships | 0.77 | 3.68 | 1.18 | −0.25 | −0.65 | −0.01 | −0.11 | −0.09 |
| 12. Teacher motivation | 0.81 | 3.84 | 1.31 | −0.13 | −0.82 | −0.17 ** | −0.36 *** | −0.06 |
© 2020 by the authors. Licensee MDPI, Basel, Switzerland. This article is an open access article distributed under the terms and conditions of the Creative Commons Attribution (CC BY) license (http://creativecommons.org/licenses/by/4.0/).
Share and Cite
Meylan, N.; Meylan, J.; Rodriguez, M.; Bonvin, P.; Tardif, E. What Types of Educational Practices Impact School Burnout Levels in Adolescents? Int. J. Environ. Res. Public Health 2020, 17, 1152. https://doi.org/10.3390/ijerph17041152
Meylan N, Meylan J, Rodriguez M, Bonvin P, Tardif E. What Types of Educational Practices Impact School Burnout Levels in Adolescents? International Journal of Environmental Research and Public Health. 2020; 17(4):1152. https://doi.org/10.3390/ijerph17041152
Chicago/Turabian StyleMeylan, Nicolas, Joël Meylan, Mercedes Rodriguez, Patrick Bonvin, and Eric Tardif. 2020. "What Types of Educational Practices Impact School Burnout Levels in Adolescents?" International Journal of Environmental Research and Public Health 17, no. 4: 1152. https://doi.org/10.3390/ijerph17041152
APA StyleMeylan, N., Meylan, J., Rodriguez, M., Bonvin, P., & Tardif, E. (2020). What Types of Educational Practices Impact School Burnout Levels in Adolescents? International Journal of Environmental Research and Public Health, 17(4), 1152. https://doi.org/10.3390/ijerph17041152

