Multimorbidity, Loneliness, and Social Isolation. A Systematic Review
Abstract
1. Introduction
2. Materials and Methods
2.1. Search Strategy and Selection Criteria
- Cross-sectional and longitudinal observational studies investigating the association between (1) multimorbidity and social frailty, or (2) multimorbidity and loneliness, or (3) multimorbidity and social isolation.
- Studies appropriately quantifying important variables like social isolation.
- Studies published in peer-reviewed journals (English or German language).
- Studies not investigating the association between (1) multimorbidity and social frailty, or (2) multimorbidity and loneliness, or (3) multimorbidity and social isolation.
- Studies exclusively investigating samples with a specific disorder.
- Study design other than observational.
- Inappropriate assessment of important variables.
2.2. Data Extraction and Analysis
- (1)
- multimorbidity and loneliness.
- (2)
- multimorbidity and social isolation.
- (3)
- multimorbidity and social frailty.
2.3. Quality Assessment
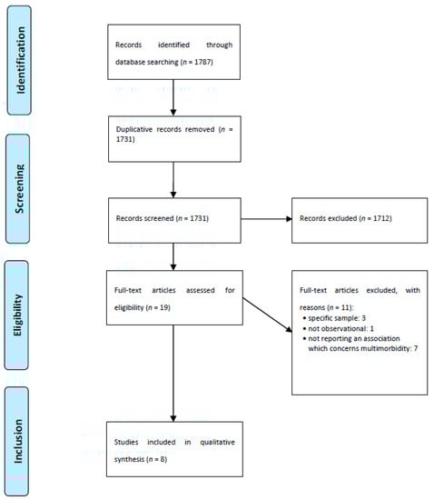
3. Results
3.1. Overview of Included Studies
- (1)
- multimorbidity and loneliness.
- (2)
- multimorbidity and social isolation.
- (3)
- multimorbidity and social frailty.
3.2. Multimorbidity and Loneliness
3.3. Multimorbidity and Social Isolation
3.4. Multimorbidity and Social Frailty
3.5. Quality Assessment
4. Discussion
5. Conclusions
Author Contributions
Funding
Conflicts of Interest
References
- Bunt, S.; Steverink, N.; Olthof, J.; van der Schans, C.; Hobbelen, J. Social frailty in older adults: A scoping review. Eur. J. Ageing 2017, 14, 323–334. [Google Scholar] [CrossRef] [PubMed]
- Wenger, G.C.; Davies, R.; Shahtahmasebi, S.; Scott, A. Social isolation and loneliness in old age: Review and model refinement. Ageing Soc. 1996, 16, 333–358. [Google Scholar] [CrossRef]
- Gale, C.R.; Westbury, L.; Cooper, C. Social isolation and loneliness as risk factors for the progression of frailty: The English Longitudinal Study of Ageing. Age Ageing 2018, 47, 392–397. [Google Scholar] [CrossRef] [PubMed]
- Hoogendijk, E.O.; Smit, A.P.; van Dam, C.; Schuster, N.A.; de Breij, S.; Holwerda, T.J.; Huisman, M.; Dent, E.; Andrew, M.K. Frailty Combined with Loneliness or Social Isolation: An Elevated Risk for Mortality in Later Life. J. Am. Geriatr. Soc. 2020, 68, 2587–2593. [Google Scholar] [CrossRef] [PubMed]
- Freedman, A.; Nicolle, J. Social isolation and loneliness: The new geriatric giants: Approach for primary care. Can. Fam. Physician 2020, 66, 176–182. [Google Scholar] [PubMed]
- Hajek, A.; König, H.-H. Does the beginning and the end of income poverty affect psychosocial factors among middle-aged and older adults? Findings based on nationally representative longitudinal data. Aging Ment. Health 2020, 1–7. [Google Scholar] [CrossRef]
- Petersen, N.; König, H.-H.; Hajek, A. The link between falls, social isolation and loneliness: A systematic review. Arch. Gerontol. Geriatr. 2020, 88, 104020. [Google Scholar] [CrossRef]
- Cohen-Mansfield, J.; Shmotkin, D.; Goldberg, S. Loneliness in old age: Longitudinal changes and their determinants in an Israeli sample. Int. Psychogeriatr. 2009, 21, 1160–1170. [Google Scholar] [CrossRef]
- Kristensen, K.; König, H.H.; Hajek, A. The longitudinal association of multimorbidity on loneliness and network size: Findings from a population-based study. Int. J. Geriatr. Psychiatry 2019, 34, 1490–1497. [Google Scholar] [CrossRef]
- Stickley, A.; Koyanagi, A. Physical multimorbidity and loneliness: A population-based study. PLoS ONE 2018, 13, e0191651. [Google Scholar] [CrossRef]
- van den Akker, M.; Buntinx, F.; Knottnerus, J.A. Comorbidity or multimorbidity: What’s in a name? A review of literature. Eur. J. Gen. Pract. 1996, 2, 65–70. [Google Scholar] [CrossRef]
- Rijken, M.; Struckmann, V.; Dyakova, M.; Melchiorre, M.G.; Rissanen, S.; Ginneken, E.V. Improving care for people with multiple chronic conditions in Europe. Eurohealth 2014, 20, 35–40. [Google Scholar]
- Puth, M.-T.; Weckbecker, K.; Schmid, M.; Münster, E. Prevalence of multimorbidity in Germany: Impact of age and educational level in a cross-sectional study on 19,294 adults. BMC Public Health 2017, 17, 826. [Google Scholar] [CrossRef] [PubMed]
- Marengoni, A.; Angleman, S.; Melis, R.; Mangialasche, F.; Karp, A.; Garmen, A.; Meinow, B.; Fratiglioni, L. Aging with multimorbidity: A systematic review of the literature. Ageing Res. Rev. 2011, 10, 430–439. [Google Scholar] [CrossRef]
- Holt-Lunstad, J.; Smith, T.B.; Baker, M.; Harris, T.; Stephenson, D. Loneliness and social isolation as risk factors for mortality: A meta-analytic review. Perspect. Psychol. Sci. 2015, 10, 227–237. [Google Scholar] [CrossRef]
- Lehnert, T.; Heider, D.; Leicht, H.; Heinrich, S.; Corrieri, S.; Luppa, M.; Riedel-Heller, S.; König, H.-H. Health care utilization and costs of elderly persons with multiple chronic conditions. Med. Care Res. Rev. 2011, 68, 387–420. [Google Scholar] [CrossRef]
- Shamseer, L.; Moher, D.; Clarke, M.; Ghersi, D.; Liberati, A.; Petticrew, M.; Shekelle, P.; Stewart, L.A. Preferred reporting items for systematic review and meta-analysis protocols (PRISMA-P) 2015: Elaboration and explanation. BMJ 2015, 349, g7647. [Google Scholar] [CrossRef]
- National Institutes of Health. Quality Assessment Tool for Observational Cohort and Cross-Sectional Studies; 2014. Available online: https://www.nhlbi.nih.gov/health-pro/guidelines/in-develop/cardiovascular-risk-reduction/tools/cohort (accessed on 23 September 2020).
- Moher, D.; Liberati, A.; Tetzlaff, J.; Altman, D.G.; Group, P. Preferred reporting items for systematic reviews and meta-analyses: The PRISMA statement. PLoS Med. 2009, 6, e1000097. [Google Scholar] [CrossRef]
- Kristensen, K.; König, H.-H.; Hajek, A. The association of multimorbidity, loneliness, social exclusion and network size: Findings from the population-based German Ageing Survey. BMC Public Health 2019, 19, 1–10. [Google Scholar] [CrossRef]
- Renne, I.; Gobbens, R.J. Effects of frailty and chronic diseases on quality of life in Dutch community-dwelling older adults: A cross-sectional study. Clin. Interv. Aging 2018, 13, 325–334. [Google Scholar] [CrossRef]
- Barlow, M.A.; Liu, S.Y.; Wrosch, C. Chronic illness and loneliness in older adulthood: The role of self-protective control strategies. Health Psychol. 2015, 34, 870–879. [Google Scholar] [CrossRef] [PubMed]
- Jessen, M.A.B.; Pallesen, A.V.J.; Kriegbaum, M.; Kristiansen, M. The association between loneliness and health–a survey-based study among middle-aged and older adults in Denmark. Aging Ment. Health 2018, 22, 1338–1343. [Google Scholar] [CrossRef] [PubMed]
- Olaya, B.; Domènech-Abella, J.; Moneta, M.V.; Lara, E.; Caballero, F.F.; Rico-Uribe, L.A.; Haro, J.M. All-cause mortality and multimorbidity in older adults: The role of social support and loneliness. Exp. Gerontol. 2017, 99, 120–126. [Google Scholar] [CrossRef] [PubMed]
- Wister, A.; Kendig, H.; Mitchell, B.; Fyffe, I.; Loh, V. Multimorbidity, health and aging in Canada and Australia: A tale of two countries. BMC Geriatr. 2016, 16, 163. [Google Scholar] [CrossRef]
- Singer, L.; Green, M.; Rowe, F.; Ben-Shlomo, Y.; Morrissey, K. Social determinants of multimorbidity and multiple functional limitations among the ageing population of England, 2002–2015. SSM Popul. Health 2019, 8, 100413. [Google Scholar] [CrossRef]
- Pinquart, M.; Sörensen, S. Risk factors for loneliness in adulthood and old age—A meta-analysis. Adv. Psychol. Res. 2003, 19, 111–143. [Google Scholar]
- McKinlay, E.; McDonald, J.; Darlow, B.; Perry, M. Social networks of patients with multimorbidity: A qualitative study of patients’ and supporters’ views. J. Prim. Health Care 2017, 9, 153–161. [Google Scholar] [CrossRef]
- Caputo, J.; Simon, R.W. Physical limitation and emotional well-being: Gender and marital status variations. J. Health Soc. Behav. 2013, 54, 241–257. [Google Scholar] [CrossRef]
- Uchino, B. Social Support and Physical Health: Understanding the Health Consequences of Relationships; Yale University Press: New Haven, CT, USA, 2004. [Google Scholar]
- Penninx, B.W.; Van Tilburg, T.; Kriegsman, D.M.; Deeg, D.J.; Boeke, A.J.P.; Van Eijk, J.T.M. Effects of social support and personal coping resources on mortality in older age: The Longitudinal Aging Study Amsterdam. Am. J. Epidemiol. 1997, 146, 510–519. [Google Scholar] [CrossRef]
- Hawkley, L.C.; Cacioppo, J.T. Loneliness matters: A theoretical and empirical review of consequences and mechanisms. Ann. Behav. Med. 2010, 40, 218–227. [Google Scholar] [CrossRef]
- Gierveld, J.D.J.; Tilburg, T.V. A 6-item scale for overall, emotional, and social loneliness: Confirmatory tests on survey data. Res. Aging 2006, 28, 582–598. [Google Scholar] [CrossRef]
- Russell, D.W. UCLA Loneliness Scale (Version 3): Reliability, validity, and factor structure. J. Personal. Assess. 1996, 66, 20–40. [Google Scholar] [CrossRef] [PubMed]
- Penning, M.J.; Liu, G.; Chou, P.H.B. Measuring loneliness among middle-aged and older adults: The UCLA and de Jong Gierveld Loneliness Scales. Soc. Indic. Res. 2014, 118, 1147–1166. [Google Scholar] [CrossRef]
- Brüderl, J.; Ludwig, V. Fixed-effects panel regression. In The Sage Handbook of Regression Analysis and Causal Inference; Wolf, C., Ed.; SAGE: Los Angeles, CA, USA, 2015; pp. 327–357. [Google Scholar]
- Chatters, L.M.; Taylor, H.O.; Nicklett, E.J.; Taylor, R.J. Correlates of Objective Social Isolation from Family and Friends among Older Adults. Healthcare. 2018, 6, 24. [Google Scholar] [CrossRef] [PubMed]
- Moral-Benito, E.; Allison, P.; Williams, R. Dynamic panel data modelling using maximum likelihood: An alternative to Arellano-Bond. Appl. Econ. 2019, 51, 2221–2232. [Google Scholar] [CrossRef]
- Clarke, L.H.; Bennett, E. ‘You learn to live with all the things that are wrong with you’: Gender and the experience of multiple chronic conditions in later life. Ageing Soc. 2013, 33, 342–360. [Google Scholar] [CrossRef]
- Friis, K.; Lasgaard, M.; Pedersen, M.H.; Duncan, P.; Maindal, H.T. Health literacy, multimorbidity, and patient-perceived treatment burden in individuals with cardiovascular disease. A Danish population-based study. Patient Educ. Couns. 2019, 102, 1932–1938. [Google Scholar] [CrossRef]
- Aaby, A.; Beauchamp, A.; O’Hara, J.; Maindal, H.T. Large diversity in Danish health literacy profiles: Perspectives for care of long-term illness and multimorbidity. Eur. J. Public Health 2020, 30, 75–80. [Google Scholar] [CrossRef]
- Hajek, A.; König, H.-H. Flexible goal adjustment moderates the link between self-rated health and subjective well-being. Findings from the general population. Aging Ment. Health 2020, 1–6. [Google Scholar] [CrossRef]
- Hajek, A.; König, H.H. The moderating role of flexible goal adjustment in the link between pain and depressive symptoms: Findings based on a nationally representative sample of older adults. Psychogeriatrics 2020, 20, 602–607. [Google Scholar] [CrossRef]
- Prados-Torres, A.; Calderón-Larranaga, A.; Hancco-Saavedra, J.; Poblador-Plou, B.; van den Akker, M. Multimorbidity patterns: A systematic review. J. Clin. Epidemiol. 2014, 67, 254–266. [Google Scholar] [CrossRef] [PubMed]

| # | Search Term |
|---|---|
| #1 | Loneliness |
| #2 | Social exclusion |
| #3 | Social frailty |
| #4 | Social isolation |
| #5 | #1 OR #2 OR #3 OR #4 |
| #6 | Multimorbidity |
| #7 | multiple chronic |
| #8 | disease * |
| #9 | condition * |
| #10 | illness * |
| #11 | #7 AND (#8 OR #9 OR #10) |
| #12 | #6 OR #11 |
| #13 | #5 AND #12 |
| Study | Study Type/Time Span | Sample Source/Size | Age | Loneliness Assessment | Multimorbidity Assessment | Main Results | Quality Assessment Score |
|---|---|---|---|---|---|---|---|
| Barlow, M et al. (2014) | Longitudinal Five waves, from 2004 to 2012) | Montreal Aging and Health Study (Canada) N = 121 (56.2% females) | M = 71.2 SD = 4.7 64–83 | Two items | Number of chronic illnesses (from a list of 17 diseases) | Growth-curve models showed that chronic illness was positively associated with loneliness (yearly change: ß = 0.125, p < 0.05). | Fair |
| Jessen, M et al. (2018) | Cross-sectional | National Longitudinal Survey of Ageing (Denmark) N = 9154 (54.3% females) | Not reported | UCLA Loneliness scale (20 items) | Two or more chronic conditions (from a list of eight diseases) | Logistic regression revealed that loneliness was positively associated with multimorbidity (OR = 1.77, 95% CI: 1.20–3.35). | Good |
| Kristensen, K. et al. (2019a) | Longitudinal Four waves, from 2002 to 2014 | German Aging Survey (Germany) N = 12,692 (48.9% females) | M = 63.5 SD = 11.4 | De Jong Gierveld short scales for loneliness (six items) | Two or more illnesses (from a list of 13 diseases) | Fixed effects regression stated that multimorbidity was associated with increased levels of loneliness (ß = 0.06, p < 0.001). | Good |
| Kristensen, K. et al. (2019b) | Cross-sectional | German Aging Survey (Germany) N = 7604 (53.6% females) | M = 59.8 SD = 10.6 | De Jong Gierveld short scales for loneliness (six items) | Two or more illnesses (from a list of 13 diseases) | Linear regression detected a positive association between multimorbidity and loneliness (ß = 0.08, p < 0.001). | Good |
| Olaya, B. et al. (2017) | Longitudinal Two waves, from 2011/12 to 2014/15 | Edad con Salud (Spain) N = 2113 (55.2% females) | M = 71.8 95% CI: 71.4–72.1 | UCLA Loneliness scale (three items) | Number of chronic conditions (from a list of eight diseases) | Cox Proportional Hazard models did not find an association between multimorbidity on the one side and high loneliness (ref.: low loneliness) (ß = 0.003, p = 0.991) or high social support (ref.: low social support) (ß = 0.69, p = 0.262) on the other side. | Good |
| Renne, I & Gobbens, R. (2018) | Recruited from a general practice (The Netherlands) N = 241 (48.9% females) | M = 76.5 SD = 5.1 70–90 | Assessment of social domain of frailty (TFI (three items)) | Number of chronic conditions (from a list of nine diseases) | Linear regression showed that multimorbidity was negatively associated with quality of life (ß = -3.786, p < 0.001). | Fair | |
| Singer, L. et al. (2019) | Longitudinal Seven waves from 2002 to 2014 | English Longitudinal Study of Ageing (United Kingdom) N = 15,046 (55.3% females) | M = 66.0 SD = 10.9 | One item | Basic multimorbidity: two or more morbidities (from a list of 25 diseases) Complex multimorbidity: three or more body systems affected | Generalized Estimating Equations revealed that multimorbidity was positively associated with low household wealth (ref.: high) (OR = 1.47, 95% CI: 1.34–1.61), a low subjective social status (ref.: high) (OR = 1.14, 95% CI: 1.04–1.24), a semi/routine occupation (ref.: manager, professional) (OR = 1.07, 95% CI: 1.04–1.24), a low sense of control (ref.: high) (OR = 1.57, 95% CI: 1.41–1.74), having no friends (ref.: very/some supportive friends) (OR = 1.14, 95% CI: 1.02–1.26), having no partner (ref. very/some supportive partner) (OR = 1.15, 95% CI: 1.06–1.26) and loneliness (OR = 1.19, 95% CI: 1.11–1.28). | Fair |
| Wister, A. et al. (2016) | Cross-sectional | Canadian Community Health Survey (Canada) and Household, Income and Labor Dynamics in Australia (Australia) N = 36,397 (51.9% females) | 45–54: 38.1% 55–64: 29.7% 65–74: 17.9% ≥75: 14.3% | Hughes et al. 3-item loneliness scale | Number of chronic illnesses (from a list of eight diseases) | OLS regression showed that there was a significant positive association between multimorbidity and loneliness for all combinations of age group, gender and country, except Australian men which were older than 75 (ß = 0.02, 95% CI: −0.14–0.17). | Good |
| Questions | Studies | |||||||
|---|---|---|---|---|---|---|---|---|
| Barlow (2014) | Jessen (2018) | Kristensen (2019a) | Kristensen (2019b) | Olaya (2017) | Renne (2018) | Singer (2019) | Wister (2016) | |
| 1. Was the research question or objective in this paper clearly stated? | yes | yes | yes | yes | yes | yes | yes | yes |
| 2. Was the study population clearly specified and defined? | yes | yes | yes | yes | yes | yes | yes | yes |
| 3. Was the participation rate of eligible persons at least 50%? | not reported | yes (73.5%) | no (27.1%–50.3%) | no (27.1%) | yes (69.9%) | no (47.5%) | not reported | not reported |
| 4. Were all the subjects selected or recruited from the same or similar populations (including the same time period)? Were inclusion and exclusion criteria for being in the study prespecified and applied uniformly to all participants? | yes | yes | yes | yes | yes | yes | yes | yes |
| 5. Was a sample size justification, power description, or variance and effect estimates provided? | no | no | no | no | no | no | no | no |
| 6. For the analyses in this paper, were the exposure(s) of interest measured prior to the outcome(s) being measured? (if not prospective should be answered as ‘no’, even is exposure predated outcome) | yes | no (cross-sectional) | no (simultaneously) | no (cross-sectional) | no (simultaneously) | no (cross-sectional) | no (simultaneously) | no (cross-sectional) |
| 7. Was the timeframe sufficient so that one could reasonably expect to see an association between exposure and outcome if it existed? | yes | no (cross-sectional) | yes | no (cross-sectional) | no | no (cross-sectional) | yes | no (cross-sectional) |
| 8. For exposures that can vary in amount or level, did the study examine different levels of the exposure as related to the outcome (e.g., categories of exposure, or exposure measured as continuous variable)? | dichotomous and continuous | dichotomous | dichotomous | dichotomous | dichotomous | continuous | dichotomous | continuous |
| 9. Were the exposure measures (independent variables) clearly defined, valid, reliable, and implemented consistently across all study participants? | yes | yes | yes | yes | yes | yes | yes | yes |
| 10. Was the exposure(s) assessed more than once over time? | no | no | yes | no | no | no | yes | no |
| 11. Were the outcome measures (dependent variables) clearly defined, valid, reliable, and implemented consistently across all study participants? | yes | yes | yes | yes | yes | yes | yes | yes |
| 12. Was loss to follow-up after baseline 20% or less? | yes | not applicable | no | not applicable | not reported | not applicable | not reported | not applicable |
| 13. Were key potential confounding variables measured and adjusted statistically for their impact on the relationship between exposure(s) and outcome(s)? | yes | yes | yes | yes | yes | yes | yes | yes |
| Overall quality judgement | fair | good | good | good | good | fair | fair | good |
Publisher’s Note: MDPI stays neutral with regard to jurisdictional claims in published maps and institutional affiliations. |
© 2020 by the authors. Licensee MDPI, Basel, Switzerland. This article is an open access article distributed under the terms and conditions of the Creative Commons Attribution (CC BY) license (http://creativecommons.org/licenses/by/4.0/).
Share and Cite
Hajek, A.; Kretzler, B.; König, H.-H. Multimorbidity, Loneliness, and Social Isolation. A Systematic Review. Int. J. Environ. Res. Public Health 2020, 17, 8688. https://doi.org/10.3390/ijerph17228688
Hajek A, Kretzler B, König H-H. Multimorbidity, Loneliness, and Social Isolation. A Systematic Review. International Journal of Environmental Research and Public Health. 2020; 17(22):8688. https://doi.org/10.3390/ijerph17228688
Chicago/Turabian StyleHajek, André, Benedikt Kretzler, and Hans-Helmut König. 2020. "Multimorbidity, Loneliness, and Social Isolation. A Systematic Review" International Journal of Environmental Research and Public Health 17, no. 22: 8688. https://doi.org/10.3390/ijerph17228688
APA StyleHajek, A., Kretzler, B., & König, H.-H. (2020). Multimorbidity, Loneliness, and Social Isolation. A Systematic Review. International Journal of Environmental Research and Public Health, 17(22), 8688. https://doi.org/10.3390/ijerph17228688

