The Impact of the Deepwater Horizon Oil Spill upon Lung Health—Mouse Model-Based RNA-Seq Analyses †
Abstract
1. Introduction
2. Methods
2.1. Preparation of Saline Accomodated Fraction (SAF)
2.2. Treatment of Wild-Type C57BL/6 Mice for Transcriptome Analysis
2.3. Treatment of K-RasLA1 Mice
2.4. RNA-seq of Wild-Type C57BL/6 Mice
2.5. Characterization of K-RasLA1 Mice
2.6. RNA-seq Data Analysis
2.7. Real-Time PCR Experiments
2.8. Statistical Analysis of Tumor Indices of K-RasLA1 Mice and Real-Time PCR Data
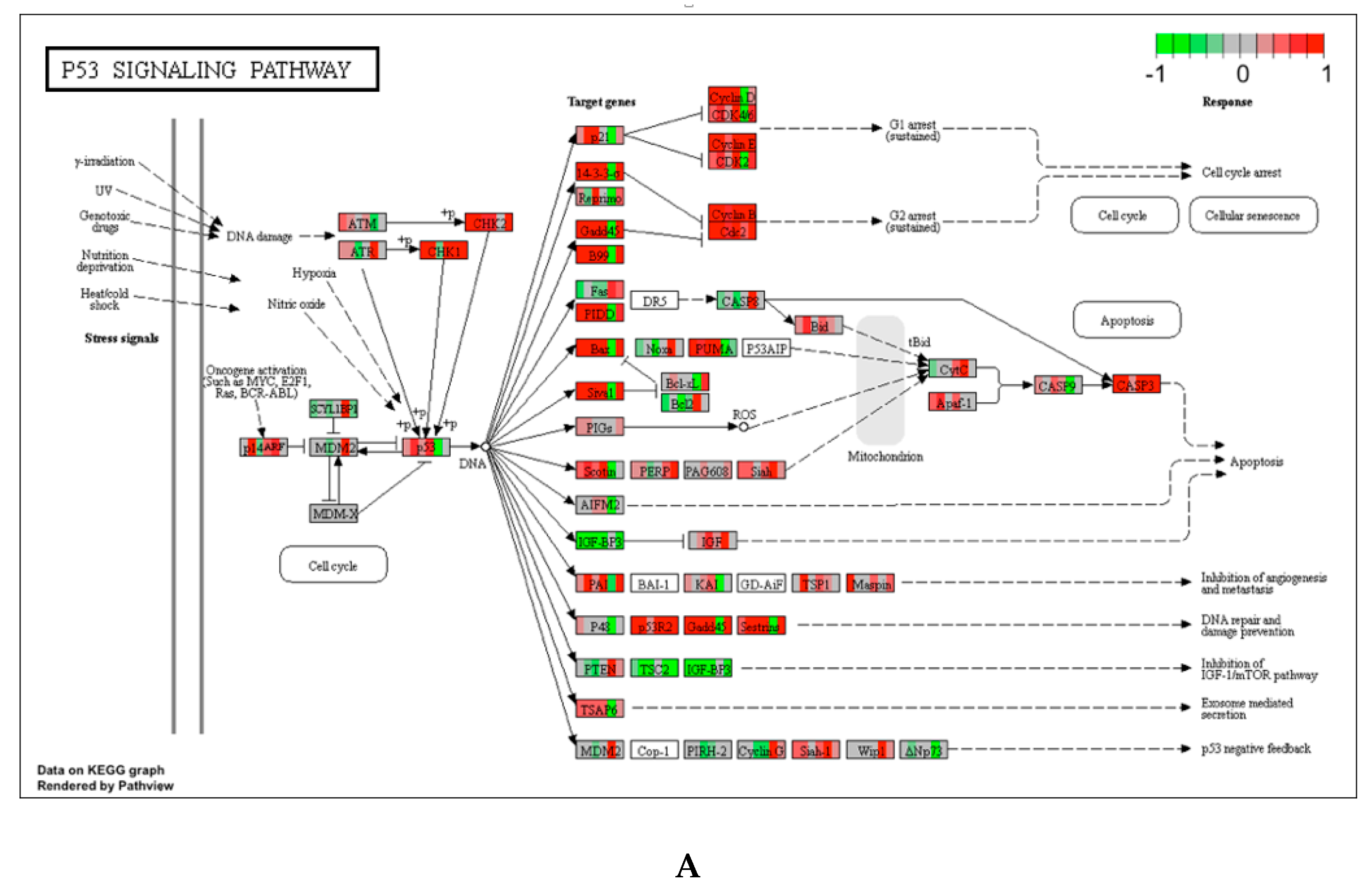
3. Results
3.1. Pilot Experiments Determined Tolerable Treatments for RNA-seq Experiments
3.2. Total Sample Analyses Identified DNA Damage Effects from Corexit 9527/9500
3.3. Sex-Specific Analyses Identified Stronger Effects in Male Mice and Proinflammatory Pathways Upregulated by Oil in Male Mice
3.4. Tumor-Bearing K-RasLA1 Mice Showed Accelerated Tumorigenesis Induced by Oil and Dispersants
3.5. Upregulation of Cell Division/Cell Cycle Activities Promoted by Corexit 9527 is the Shared Signals with Previous RNA-seq Studies on Airway Epithelial Cells (the BEAS-2B Cell Line)
4. Discussion
5. Conclusions
Supplementary Materials
Author Contributions
Funding
Acknowledgments
Conflicts of Interest
References
- Machlis, G.E.; McNutt, M.K. Disasters. Scenario-building for the Deepwater Horizon oil spill. Science 2010, 329, 1018–1019. [Google Scholar] [CrossRef]
- Crone, T.J.; Tolstoy, M. Magnitude of the 2010 Gulf of Mexico oil leak. Science 2010, 330, 634. [Google Scholar] [CrossRef] [PubMed]
- EPA. EPA Response to BP Spill in the Gulf of Mexico Dispersants. Monitoring and Assessment of Dispersants Used in the BP Response 2011. Available online: https://archive.epa.gov/emergency/bpspill/web/html/dispersants.html (accessed on 15 May 2020).
- Wise, J.; Wise, J.P., Sr. A review of the toxicity of chemical dispersants. Rev. Environ. Health 2011, 26, 281–300. [Google Scholar] [CrossRef] [PubMed]
- Ehrenhauser, F.S.; Avij, P.; Shu, X.; Dugas, V.; Woodson, I.; Liyana-Arachchi, T.; Zhang, Z.; Hung, F.R.; Valsaraj, K.T. Bubble bursting as an aerosol generation mechanism during an oil spill in the deep-sea environment: Laboratory experimental demonstration of the transport pathway. Environ. Sci Process. Impacts 2014, 16, 65–73. [Google Scholar] [CrossRef] [PubMed]
- McGowan, C.J.; Kwok, R.K.; Engel, L.S.; Stenzel, M.R.; Stewart, P.A.; Sandler, D.P. Respiratory, Dermal, and Eye Irritation Symptoms Associated with Corexit EC9527A/EC9500A following the Deepwater Horizon Oil Spill: Findings from the GuLF STUDY. Environ. Health Perspect. 2017, 125, 097015. [Google Scholar] [CrossRef] [PubMed]
- Peres, L.C.; Trapido, E.; Rung, A.L.; Harrington, D.J.; Oral, E.; Fang, Z.; Fontham, E.; Peters, E.S. The Deepwater Horizon Oil Spill and Physical Health among Adult Women in Southern Louisiana: The Women and Their Children’s Health (WaTCH) Study. Environ. Health Perspect. 2016, 124, 1208–1213. [Google Scholar] [CrossRef] [PubMed]
- Hildur, K.; Templado, C.; Zock, J.P.; Giraldo, J.; Pozo-Rodriguez, F.; Frances, A.; Monyarch, G.; Rodriguez-Trigo, G.; Rodriguez-Rodriguez, E.; Souto, A.; et al. Follow-Up Genotoxic Study: Chromosome Damage Two and Six Years after Exposure to the Prestige Oil Spill. PLoS ONE 2015, 10, e0132413. [Google Scholar] [CrossRef]
- Frances, A.; Hildur, K.; Barbera, J.A.; Rodriguez-Trigo, G.; Zock, J.P.; Giraldo, J.; Monyarch, G.; Rodriguez-Rodriguez, E.; de Castro Reis, F.; Souto, A.; et al. Persistence of Breakage in Specific Chromosome Bands 6 Years after Acute Exposure to Oil. PLoS ONE 2016, 10, e0159404. [Google Scholar] [CrossRef]
- Safety Data Sheet for COREXIT EC9527A 2019. Available online: https://www.corexit.com/wp-content/uploads/2019/09/COREXIT™-EC9527A-GHS-SDS-USA.pdf (accessed on 28 July 2020).
- National Toxicology Program. NTP Toxicology and Carcinogenesis Studies 2-Butoxyethanol (CAS NO. 111-76-2) in F344/N Rats and B6C3F1 Mice (Inhalation Studies). Natl. Toxicol. Progr. Tech. Rep. Ser. 2000, 484, 1–290. [Google Scholar]
- Park, S.Y.; Lee, H.J.; Khim, J.S.; Kim, G.B. Identification of genotoxic compounds in crude oil using fractionation according to distillation, polarity and Kow. Mar. Pollut. Bull. 2017, 114, 1159–1163. [Google Scholar] [CrossRef]
- Liu, Y.Z.; Roy-Engel, A.M.; Baddoo, M.C.; Flemington, E.K.; Wang, G.; Wang, H. The impact of oil spill to lung health-Insights from an RNA-seq study of human airway epithelial cells. Gene 2016, 578, 38–51. [Google Scholar] [CrossRef] [PubMed]
- Liu, Y.Z.; Zhang, L.; Roy-Engel, A.M.; Saito, S.; Lasky, J.A.; Wang, G.; Wang, H. Carcinogenic effects of oil dispersants: A KEGG pathway-based RNA-seq study of human airway epithelial cells. Gene 2017, 602, 16–23. [Google Scholar] [CrossRef] [PubMed][Green Version]
- Zhou, X.; Liao, W.J.; Liao, J.M.; Liao, P.; Lu, H. Ribosomal proteins: Functions beyond the ribosome. J. Mol. Cell Biol. 2015, 7, 92–104. [Google Scholar] [CrossRef] [PubMed]
- Mazieres, J.; He, B.; You, L.; Xu, Z.; Jablons, D.M. Wnt signaling in lung cancer. Cancer Lett. 2005, 222, 1–10. [Google Scholar] [CrossRef] [PubMed]
- Dziadziuszko, R.; Camidge, D.R.; Hirsch, F.R. The insulin-like growth factor pathway in lung cancer. J. Thorac. Oncol. 2008, 3, 815–818. [Google Scholar] [CrossRef] [PubMed]
- Guenther, J.F.; Cameron, J.E.; Nguyen, H.T.; Wang, Y.; Sullivan, D.E.; Shan, B.; Lasky, J.A.; Flemington, E.K.; Morris, G.F. Modulation of lung inflammation by the Epstein-Barr virus protein Zta. Am. J. Physiol. Lung Cell. Mol. Physiol. 2010, 299, L771–L784. [Google Scholar] [CrossRef]
- Fisher, R.A. Questions and answers #14. Am. Stat. 1948, 2, 2. [Google Scholar] [CrossRef]
- Johnson, L.; Mercer, K.; Greenbaum, D.; Bronson, R.T.; Crowley, D.; Tuveson, D.A.; Jacks, T. Somatic activation of the K-ras oncogene causes early onset lung cancer in mice. Nature 2001, 410, 1111–1116. [Google Scholar] [CrossRef]
- Patro, R.; Duggal, G.; Love, M.I.; Irizarry, R.A.; Kingsford, C. Salmon provides fast and bias-aware quantification of transcript expression. Nat. Methods 2017, 14, 417–419. [Google Scholar] [CrossRef]
- Soneson, C.; Love, M.I.; Robinson, M.D. Differential analyses for RNA-seq: Transcript-level estimates improve gene-level inferences. F1000Research 2015, 4, 1521. [Google Scholar] [CrossRef]
- Love, M.I.; Huber, W.; Anders, S. Moderated estimation of fold change and dispersion for RNA-seq data with DESeq2. Genome Biol. 2014, 15, 550. [Google Scholar] [CrossRef] [PubMed]
- Luo, W.; Friedman, M.S.; Shedden, K.; Hankenson, K.D.; Woolf, P.J. GAGE: Generally applicable gene set enrichment for pathway analysis. BMC Bioinform. 2009, 10, 161. [Google Scholar] [CrossRef] [PubMed]
- Huang, D.W.; Sherman, B.T.; Lempicki, R.A. Systematic and integrative analysis of large gene lists using DAVID bioinformatics resources. Nat. Protoc. 2009, 4, 44–57. [Google Scholar] [CrossRef] [PubMed]
- Yuan, J.S.; Reed, A.; Chen, F.; Stewart, C.N., Jr. Statistical analysis of real-time PCR data. BMC Bioinform. 2006, 7, 85. [Google Scholar] [CrossRef] [PubMed]
- Major, D.; Derbes, R.S.; Wang, H.; Roy-Engel, A.M. Effects of corexit oil dispersants and the WAF of dispersed oil on DNA damage and repair in cultured human bronchial airway cells, BEAS-2B. Gene Rep. 2016, 3, 22–30. [Google Scholar] [CrossRef] [PubMed]
- Luo, W.; Brouwer, C. Pathview: An R/Bioconductor package for pathway-based data integration and visualization. Bioinformatics 2013, 29, 1830–1831. [Google Scholar] [CrossRef]
- Patil, M.; Pabla, N.; Dong, Z. Checkpoint kinase 1 in DNA damage response and cell cycle regulation. Cell Mol. Life Sci. 2013, 70, 4009–4021. [Google Scholar] [CrossRef]
- Pires, E.; Sung, P.; Wiese, C. Role of RAD51AP1 in homologous recombination DNA repair and carcinogenesis. DNA Repair 2017, 59, 76–81. [Google Scholar] [CrossRef]
- Higa, L.A.; Banks, D.; Wu, M.; Kobayashi, R.; Sun, H.; Zhang, H. L2DTL/CDT2 interacts with the CUL4/DDB1 complex and PCNA and regulates CDT1 proteolysis in response to DNA damage. Cell Cycle 2006, 5, 1675–1680. [Google Scholar] [CrossRef]
- Chini, C.C.; Chen, J. Human claspin is required for replication checkpoint control. J. Biol. Chem. 2003, 278, 30057–30062. [Google Scholar] [CrossRef]
- Yang, M.; Guo, H.; Wu, C.; He, Y.; Yu, D.; Zhou, L.; Wang, F.; Xu, J.; Tan, W.; Wang, G.; et al. Functional FEN1 polymorphisms are associated with DNA damage levels and lung cancer risk. Hum. Mutat. 2009, 30, 1320–1328. [Google Scholar] [CrossRef] [PubMed]
- Emanuele, M.J.; Ciccia, A.; Elia, A.E.; Elledge, S.J. Proliferating cell nuclear antigen (PCNA)-associated KIAA0101/PAF15 protein is a cell cycle-regulated anaphase-promoting complex/cyclosome substrate. Proc. Natl. Acad. Sci. USA 2011, 108, 9845–9850. [Google Scholar] [CrossRef] [PubMed]
- Sansam, C.L.; Cruz, N.M.; Danielian, P.S.; Amsterdam, A.; Lau, M.L.; Hopkins, N.; Lees, J.A. A vertebrate gene, ticrr, is an essential checkpoint and replication regulator. Genes Dev. 2010, 24, 183–194. [Google Scholar] [CrossRef] [PubMed]
- Tian, Y.; Paramasivam, M.; Ghosal, G.; Chen, D.; Shen, X.; Huang, Y.; Akhter, S.; Legerski, R.; Chen, J.; Seidman, M.M.; et al. UHRF1 contributes to DNA damage repair as a lesion recognition factor and nuclease scaffold. Cell Rep. 2015, 10, 1957–1966. [Google Scholar] [CrossRef] [PubMed]
- Yang, C.; Sengupta, S.; Hegde, P.M.; Mitra, J.; Jiang, S.; Holey, B.; Sarker, A.H.; Tsai, M.S.; Hegde, M.L.; Mitra, S. Regulation of oxidized base damage repair by chromatin assembly factor 1 subunit A. Nucleic Acids Res. 2017, 45, 739–748. [Google Scholar] [CrossRef]
- Baer, R. Luring BRCA1 to the scene of the crime. Cancer Cell 2013, 23, 565–567. [Google Scholar] [CrossRef]
- Bartek, J.; Lukas, J. Chk1 and Chk2 kinases in checkpoint control and cancer. Cancer Cell 2003, 3, 421–429. [Google Scholar] [CrossRef]
- Basu, A.K. DNA Damage, Mutagenesis and Cancer. Int. J. Mol. Sci. 2018, 19, 970. [Google Scholar] [CrossRef]
- Hanahan, D.; Weinberg, R.A. Hallmarks of cancer: The next generation. Cell 2011, 144, 646–674. [Google Scholar] [CrossRef]
- Engels, E.A. Inflammation in the development of lung cancer: Epidemiological evidence. Expert Rev. Anticancer Ther. 2008, 8, 605–615. [Google Scholar] [CrossRef]
- Brenner, D.R.; Fanidi, A.; Grankvist, K.; Muller, D.C.; Brennan, P.; Manjer, J.; Byrnes, G.; Hodge, A.; Severi, G.; Giles, G.G.; et al. Inflammatory Cytokines and Lung Cancer Risk in 3 Prospective Studies. Am. J. Epidemiol. 2017, 185, 86–95. [Google Scholar] [CrossRef] [PubMed]
- Shiels, M.S.; Pfeiffer, R.M.; Hildesheim, A.; Engels, E.A.; Kemp, T.J.; Park, J.H.; Katki, H.A.; Koshiol, J.; Shelton, G.; Caporaso, N.E.; et al. Circulating inflammation markers and prospective risk for lung cancer. J. Natl. Cancer Inst. 2013, 105, 1871–1880. [Google Scholar] [CrossRef] [PubMed]
- Xu, B.; Guenther, J.F.; Pociask, D.A.; Wang, Y.; Kolls, J.K.; You, Z.; Chandrasekar, B.; Shan, B.; Sullivan, D.E.; Morris, G.F. Promotion of lung tumor growth by interleukin-17. Am. J. Physiol. Lung Cell Mol. Physiol. 2014, 307, L497–L508. [Google Scholar] [CrossRef] [PubMed]
- Chang, S.H.; Mirabolfathinejad, S.G.; Katta, H.; Cumpian, A.M.; Gong, L.; Caetano, M.S.; Moghaddam, S.J.; Dong, C. T helper 17 cells play a critical pathogenic role in lung cancer. Proc. Natl. Acad. Sci. USA 2014, 111, 5664–5669. [Google Scholar] [CrossRef] [PubMed]
- Akbay, E.A.; Koyama, S.; Liu, Y.; Dries, R.; Bufe, L.E.; Silkes, M.; Alam, M.M.; Magee, D.M.; Jones, R.; Jinushi, M.; et al. Interleukin-17A Promotes Lung Tumor Progression through Neutrophil Attraction to Tumor Sites and Mediating Resistance to PD-1 Blockade. J. Thorac. Oncol. 2017, 12, 1268–1279. [Google Scholar] [CrossRef]
- Krishnamurthy, J.; Engel, L.S.; Wang, L.; Schwartz, E.G.; Christenbury, K.; Kondrup, B.; Barrett, J.; Rusiecki, J.A. Neurological symptoms associated with oil spill response exposures: Results from the Deepwater Horizon Oil Spill Coast Guard Cohort Study. Environ. Int. 2019, 131, 104963. [Google Scholar] [CrossRef]
- Klein, S.L.; Flanagan, K.L. Sex differences in immune responses. Nat. Rev. Immunol. 2016, 16, 626–638. [Google Scholar] [CrossRef]
- Torcia, M.G.; Nencioni, L.; Clemente, A.M.; Civitelli, L.; Celestino, I.; Limongi, D.; Fadigati, G.; Perissi, E.; Cozzolino, F.; Garaci, E.; et al. Sex differences in the response to viral infections: TLR8 and TLR9 ligand stimulation induce higher IL10 production in males. PLoS ONE 2012, 7, e39853. [Google Scholar] [CrossRef] [PubMed]
- Moxley, G.; Posthuma, D.; Carlson, P.; Estrada, E.; Han, J.; Benson, L.L.; Neale, M.C. Sexual dimorphism in innate immunity. Arthritis Rheum. 2002, 46, 250–258. [Google Scholar] [CrossRef]
- Otto, T.; Sicinski, P. Cell cycle proteins as promising targets in cancer therapy. Nat. Rev. Cancer 2017, 17, 93–115. [Google Scholar] [CrossRef] [PubMed]







| Group | Differentially Regulated Pathways | p Value | FDR | Treatment | Direction of Regulation |
|---|---|---|---|---|---|
| 1 | mmu04110 Cell cycle | 1.03 × 10−16 | 2.33 × 10−14 | Corexit 9527 | Upregulation |
| mmu03030 DNA replication | 3.52 × 10−13 | 3.98 × 10−11 | |||
| mmu03440 Homologous recombination | 3.89 × 10−9 | 2.93 × 10−7 | |||
| mmu03460 Fanconi anemia pathway | 2.83 × 10−7 | 1.60 × 10−5 | |||
| mmu04115 p53 signaling pathway | 3.06 × 10−6 | 1.16 × 10−4 | |||
| mmu03430 Mismatch repair | 3.08 × 10−6 | 1.16 × 10−4 | |||
| mmu04142 Lysosome | 1.39 × 10−4 | 4.48 × 10−3 | |||
| mmu03420 Nucleotide excision repair | 2.44 × 10−4 | 6.91 × 10−3 | |||
| mmu03410 Base excision repair | 2.88 × 10−4 | 7.24 × 10−3 | |||
| mmu04145 Phagosome | 7.42 × 10−4 | 1.56 × 10−2 | |||
| mmu03013 RNA transport | 7.59 × 10−4 | 1.56 × 10−2 | |||
| mmu00520 Amino sugar and nucleotide sugar metabolism | 2.35 × 10−3 | 4.42 × 10−2 | |||
| mmu00670 One carbon pool by folate | 2.71 × 10−3 | 4.44 × 10−2 | |||
| mmu04914 Progesterone-mediated oocyte maturation | 2.75 × 10−3 | 4.44 × 10−2 | |||
| mmu04114 Oocyte meiosis | 3.67 × 10−3 | 5.53 × 10−2 | |||
| mmu00051 Fructose and mannose metabolism | 4.16 × 10−3 | 5.57 × 10−2 | |||
| mmu04610 Complement and coagulation cascades | 4.33 × 10−3 | 5.57 × 10−2 | |||
| mmu00240 Pyrimidine metabolism | 4.44 × 10−3 | 5.57 × 10−2 | |||
| mmu03040 Spliceosome | 7.76 × 10−3 | 9.23 × 10−2 | |||
| 2 | mmu04022 cGMP-PKG signaling pathway | 6.46 × 10−4 | 7.42 × 10−2 | Corexit 9527 | Downregulation |
| mmu04015 Rap1 signaling pathway | 7.63 × 10−4 | 7.42 × 10−2 | |||
| mmu04925 Aldosterone synthesis and secretion | 1.01 × 10−3 | 7.42 × 10−2 | |||
| mmu04261 Adrenergic signaling in cardiomyocytes | 1.31 × 10−3 | 7.42 × 10−2 | |||
| 3 | mmu04110 Cell cycle | 5.15 × 10−8 | 1.16 × 10−5 | Corexit 9500 | Upregulation |
| mmu03030 DNA replication | 3.57 × 10−7 | 4.04 × 10−5 | |||
| mmu04142 Lysosome | 1.69 × 10−4 | 1.27 × 10−2 | |||
| mmu03410 Base excision repair | 9.16 × 10−4 | 4.86 × 10−2 | |||
| mmu04115 p53 signaling pathway | 1.11 × 10−3 | 4.86 × 10−2 | |||
| mmu03440 Homologous recombination | 1.29 × 10−3 | 4.86 × 10−2 | |||
| mmu03430 Mismatch repair | 2.78 × 10−3 | 8.99 × 10−2 | |||
| 4 | mmu00190 Oxidative phosphorylation | 2.56 × 10−4 | 5.79 × 10−2 | 9527+oil | Downregulation |
| mmu03008 Ribosome biogenesis in eukaryotes | 6.40 × 10−4 | 7.23 × 10−2 |
| Corexit 9527 (All Mice) | |||
|---|---|---|---|
| Category | Term | Fold Enrichment | Bonferroni Corrected p Value |
| UP_KEYWORDS | DNA damage | 4.05 | 9.30 × 10−11 |
| UP_KEYWORDS | DNA repair | 4.39 | 1.63 × 10-10 |
| GOTERM_BP_DIRECT | GO:0006974~cellular response to DNA damage stimulus | 3.22 | 7.30 × 10−8 |
| GOTERM_BP_DIRECT | GO:0006281~DNA repair | 3.57 | 1.91 × 10−7 |
| Corexit 9527 (male mice) | |||
| Category | Term | Fold Enrichment | Bonferroni corrected p value |
| UP_KEYWORDS | DNA damage | 2.72 | 2.34 × 10−8 |
| UP_KEYWORDS | DNA repair | 2.85 | 9.77 × 10−8 |
| GOTERM_BP_DIRECT | GO:0006974~cellular response to DNA damage stimulus | 2.23 | 1.40 × 10−5 |
| GOTERM_BP_DIRECT | GO:0006281~DNA repair | 2.44 | 2.15 × 10−5 |
| Corexit 9527 (female mice) | |||
| Category | Term | Fold Enrichment | Bonferroni corrected p value |
| GOTERM_BP_DIRECT | GO:0006974~cellular response to DNA damage stimulus | 5.57 | 0.012 |
| UP_KEYWORDS | DNA damage | 6.26 | 0.014 |
| UP_KEYWORDS | DNA repair | 6.70 | 0.028 |
| Oil (male mice) | |||
| Category | Term | Fold Enrichment | Bonferroni corrected p value |
| GOTERM_BP_DIRECT | GO:0045087~innate immune response | 3.39 | 3.09 × 10−12 |
| GOTERM_BP_DIRECT | GO:0070098~chemokine-mediated signaling pathway | 7.65 | 2.05 × 10−7 |
| GOTERM_BP_DIRECT | GO:0050729~positive regulation of inflammatory response | 5.93 | 1.42 × 10−4 |
| UP_KEYWORDS | Cytokine | 3.22 | 3.44 × 10−4 |
| Gene | Function of Gene | Reference | Fold Change | p Value |
|---|---|---|---|---|
| Chek1 | checkpoint mediated cell cycle arrest in response to DNA damage | [29] | 2.20 | 7.6 × 10−4 |
| Rad51ap1 | participate in a common DNA damage response pathway associated with the activation of homologous recombination and double-strand break repair | [30] | 2.35 | 1.5 × 10−4 |
| DTL | cell cycle control, DNA damage response and translesion DNA synthesis | [31] | 2.54 | 3.12 × 10−4 |
| Clspn | checkpoint arrest of the cell cycle in response to replicative stress or DNA damage | [32] | 3.23 | 5.39 × 10−3 |
| Fen1 | Structure-specific nuclease with 5′-flap endonuclease and 5′-3′ exonuclease activities involved in DNA replication and repair. | [33] | 1.29 | 3.46 × 10−2 |
| PCLAF | PCNA-binding protein that acts as a regulator of DNA repair during DNA replication | [34] | 2.56 | 1.43 × 10−4 |
| Ticrr | involved in the initiation of DNA replication | [35] | 1.91 | 1.19 × 10−2 |
| Uhrf1 | functions in the p53-dependent DNA damage checkpoint | [36] | 2.64 | 2.83 × 10−4 |
| Chaf1b | mediates chromatin assembly in DNA replication and DNA repair | [37] | 1.82 | 7.23 × 10−4 |
| Bard1 | Plays a central role in the control of the cell cycle in response to DNA damage | [38] | 1.37 | 1.28 × 10−2 |
| Chek2 | is activated when DNA becomes damaged or when DNA strands break | [39] | 1.26 | 9.83 × 10−4 |
| Group | Differentially Regulated Pathways | p Value | FDR | Treatment | Direction of Regulation | Sex |
|---|---|---|---|---|---|---|
| 1 | mmu04110 Cell cycle | 3.41 × 10−15 | 7.60 × 10−16 | Corexit 9527 | Upregulation | Male |
| mmu03030 DNA replication | 4.52 × 10−11 | 5.04 × 10−9 | ||||
| mmu03440 Homologous recombination | 3.31 × 10−7 | 2.46 × 10−5 | ||||
| mmu03460 Fanconi anemia pathway | 2.31 × 10−5 | 1.09 × 10−3 | ||||
| mmu03010 Ribosome | 2.45 × 10−5 | 1.09 × 10−3 | ||||
| mmu03430 Mismatch repair | 5.36 × 10−5 | 1.72 × 10−3 | ||||
| mmu04115 p53 signaling pathway | 5.41 × 10−5 | 1.72 × 10−3 | ||||
| mmu03410 Base excision repair | 4.55 × 10−4 | 1.14 × 10−2 | ||||
| mmu04142 Lysosome | 4.61 × 10−4 | 1.14 × 10−2 | ||||
| mmu04610 Complement and coagulation cascades | 1.19 × 10−3 | 2.64 × 10−2 | ||||
| mmu03420 Nucleotide excision repair | 1.30 × 10−3 | 2.64 × 10−2 | ||||
| mmu04145 Phagosome | 2.03 × 10−3 | 3.78 × 10−2 | ||||
| mmu03040 Spliceosome | 2.79 × 10−3 | 4.79 × 10−2 | ||||
| mmu04060 Cytokine−cytokine receptor interaction | 3.41 × 10−3 | 5.35 × 10−2 | ||||
| mmu03013 RNA transport | 3.73 × 10−3 | 5.35 × 10−2 | ||||
| mmu00240 Pyrimidine metabolism | 3.92 × 10−3 | 5.35 × 10−2 | ||||
| mmu00051 Fructose and mannose metabolism | 4.08 × 10−3 | 5.35 × 10−2 | ||||
| mmu00520 Amino sugar and nucleotide sugar metabolism | 5.40 × 10−3 | 6.69 × 10−2 | ||||
| mmu04657 IL-17 signaling pathway | 5.78 × 10−3 | 6.79 × 10−2 | ||||
| mmu03050 Proteasome | 6.39 × 10−3 | 7.13 × 10−2 | ||||
| mmu00052 Galactose metabolism | 7.73 × 10−3 | 8.21 × 10−2 | ||||
| 2 | mmu04110 Cell cycle | 5.03 × 10−6 | 1.12 × 10−3 | Corexit 9527 | Upregulation | Female |
| mmu03030 DNA replication | 1.37 × 10−5 | 1.52 × 10−3 | ||||
| mmu03440 Homologous recombination | 2.60 × 10−4 | 1.93 × 10−2 | ||||
| mmu03460 Fanconi anemia pathway | 6.39 × 10−4 | 3.55 × 10−2 | ||||
| mmu03430 Mismatch repair | 2.10 × 10−3 | 9.32 × 10−2 | ||||
| 3 | mmu04925 Aldosterone synthesis and secretion | 1.86 × 10−4 | 2.09 × 10−2 | Corexit 9527 | Downregulation | Male |
| mmu04923 Regulation of lipolysis in adipocytes | 2.15 × 10−4 | 2.09 × 10−2 | ||||
| mmu04022 cGMP-PKG signaling pathway | 2.81 × 10−4 | 2.09 × 10−2 | ||||
| mmu04015 Rap1 signaling pathway | 3.84 × 10−4 | 2.14 × 10−2 | ||||
| mmu04024 cAMP signaling pathway | 5.26 × 10−4 | 2.35 × 10−2 | ||||
| mmu04261 Adrenergic signaling in cardiomyocytes | 7.49 × 10−4 | 2.53 × 10−2 | ||||
| mmu04723 Retrograde endocannabinoid signaling | 7.96 × 10−4 | 2.53 × 10−2 | ||||
| mmu04728 Dopaminergic synapse | 1.47 × 10−3 | 4.11 × 10−2 | ||||
| mmu04972 Pancreatic secretion | 2.87 × 10−3 | 7.12 × 10−2 | ||||
| mmu04270 Vascular smooth muscle contraction | 3.24 × 10−3 | 7.22 × 10−2 | ||||
| mmu04713 Circadian entrainment | 4.68 × 10−3 | 9.50 × 10−2 | ||||
| mmu04916 Melanogenesis | 5.36 × 10−3 | 9.97 × 10−2 | ||||
| 4 | mmu04060 Cytokine-cytokine receptor interaction | 6.49 × 10−10 | 1.45 × 10−7 | Oil | Upregulation | Male |
| mmu04145 Phagosome | 6.92 × 10−6 | 5.07 × 10−4 | ||||
| mmu04657 IL-17 signaling pathway | 7.66 × 10−6 | 5.07 × 10−4 | ||||
| mmu04062 Chemokine signaling pathway | 9.09 × 10−6 | 5.07 × 10−4 | ||||
| mmu04110 Cell cycle | 3.35 × 10−5 | 1.49 × 10−3 | ||||
| mmu04621 NOD-like receptor signaling pathway | 6.56 × 10−5 | 2.41 × 10−3 | ||||
| mmu04640 Hematopoietic cell lineage | 7.57 × 10−5 | 2.41 × 10−3 | ||||
| mu04142 Lysosome | 1.13 × 10−4 | 3.16 × 10−3 | ||||
| mmu0462 Toll−like receptor signaling pathway | 2.57 × 10−4 | 6.37 × 10−3 | ||||
| mmu03030 DNA replication | 3.25 × 10−4 | 7.25 × 10−3 | ||||
| mmu04610 Complement and coagulation cascades | 6.09 × 10−4 | 1.13 × 10−2 | ||||
| mmu04668 TNF signaling pathway | 6.10 × 10−4 | 1.13 × 10−2 | ||||
| mmu04380 Osteoclast differentiation | 1.18 × 10−3 | 2.02 × 10−2 | ||||
| mmu04666 Fc gamma R-mediated phagocytosis | 1.31 × 10−3 | 2.08 × 10−2 | ||||
| mmu03440 Homologous recombination | 2.31 × 10−3 | 3.35 × 10−2 | ||||
| mmu04664 Fc epsilon RI signaling pathway | 2.44 × 10−3 | 3.35 × 10−2 | ||||
| mmu04672 Intestinal immune network for IgA production | 2.55 × 10−3 | 3.35 × 10−2 | ||||
| mmu04623 Cytosolic DNA-sensing pathway | 4.47 × 10−3 | 5.53 × 10−2 | ||||
| 5 | mmu04060 Cytokine-cytokine receptor interaction | 2.03 × 10−4 | 4.50 × 10−2 | Oil | Downregulation | Female |
| 6 | mmu04110 Cell cycle | 2.22 × 10−7 | 4.95 × 10−5 | Corexi 9500 | Upregulation | Male |
| mmu03030 DNA replication | 8.24 × 10−6 | 9.19 × 10−4 | ||||
| mmu03440 Homologous recombination | 3.72 × 10−4 | 2.77 × 10−2 | ||||
| 7 | mmu04390 Hippo signaling pathway | 3.15 × 10−5 | 6.70 × 10−3 | 9527+oil | Upregulation | Female |
| mmu04330 Notch signaling pathway | 6.03 × 10−5 | 6.70 × 10−3 | ||||
| mmu04360 Axon guidance | 1.85 × 10−4 | 1.37 × 10−2 | ||||
| mmu04510 Focal adhesion | 3.60 × 10−4 | 2.00 × 10−2 | ||||
| mmu04010 MAPK signaling pathway | 1.10 × 10−3 | 4.90 × 10−2 | ||||
| mmu04310 Wnt signaling pathway | 1.75 × 10−3 | 6.46 × 10−2 | ||||
| mmu04810 Regulation of actin cytoskeleton | 2.29 × 10−3 | 7.26 × 10−2 | ||||
| 8 | mmu00190 Oxidative phosphorylation | 5.88 × 10−5 | 1.20 × 10−2 | 9527+oil | Downregulation | Female |
| mmu03010 Ribosome | 1.08 × 10−4 | 1.20 × 10−2 | ||||
| mmu04060 Cytokine-cytokine receptor interaction | 8.68 × 10−4 | 6.43 × 10−2 |
| Differentially Regulated Pathways | BEAS-2B Cell [13] | Mice | Meta-Analysis p Value | Treatment | Direction of Regulation | ||
|---|---|---|---|---|---|---|---|
| p Value | FDR | p Value | FDR | ||||
| Cell cycle | 4.10 × 10−4 | 5.53 × 10−3 | 1.03 × 10−16 | 2.33 × 10−14 | 4.22 × 10−20 | Corexit9527 | Upregulation |
| RNA transport | 2.03 × 10−9 | 1.64 × 10−7 | 7.59 × 10−4 | 1.56 × 10−2 | 1.54 × 10−12 | ||
| Spliceosome | 6.09 × 10−7 | 1.97 × 10−5 | 7.76 × 10−3 | 9.23 × 10−2 | 4.73 × 10−9 | ||
| Pyrimidine metabolism | 6.59 × 10−5 | 1.53 × 10−3 | 4.44 × 10−3 | 5.57 × 10−2 | 2.93 × 10−7 | ||
| Oocyte meiosis | 6.65 × 10−4 | 8.29 × 10−3 | 3.67 × 10−3 | 5.53 × 10−2 | 2.44 × 10−6 | ||
| Amino sugar and nucleotide sugar metabolism | 6.48 × 10−3 | 5.77 × 10−2 | 2.35 × 10−3 | 4.42 × 10−2 | 1.52 × 10−5 | ||
| Progesterone-mediated oocyte maturation | 8.47 × 10−3 | 6.54 × 10−2 | 2.75 × 10−3 | 4.44 × 10−2 | 2.33 × 10−5 | ||
| Differentially Regulated Genes | BEAS-2B Cell [14] | Mice | Direction of Regulation | Treatment | ||
|---|---|---|---|---|---|---|
| Ensemb ID | p Value | EnsembI ID | p Value | |||
| TRIM59 | ENSG00000213186 | 5.98 × 10−3 | ENSMUSG00000034317 | 3.40 × 10−2 | Upregulation | Oil |
| RAB11FIP1 | ENSG00000156675 | 1.10 × 10−2 | ENSMUSG00000031488 | 2.53 × 10−2 | Downregulation | |
| EGR2 | ENSG00000122877 | 2.78 × 10−2 | ENSMUSG00000037868 | 2.34 × 10−2 | Upregulation | Corexit 9500 |
| ITGA11 | ENSG00000137809 | 4.19×10−2 | ENSMUSG00000032243 | 4.25 × 10−2 | ||
| ETV4 | ENSG00000175832 | 3.90 × 10−2 | ENSMUSG00000017724 | 4.18 × 10−3 | ||
| KCNG1 | ENSG00000026559 | 2.04 × 10−2 | ENSMUSG00000074575 | 1.96 × 10−2 | ||
| ATXN7L1 | ENSG00000146776 | 2.28 × 10−2 | ENSMUSG00000020564 | 2.11 × 10−2 | ||
| DCP1B | ENSG00000151065 | 1.15 × 10−2 | ENSMUSG00000041477 | 4.49 × 10−2 | ||
| TIMP1 | ENSG00000102265 | 3.25 × 10−2 | ENSMUSG00000001131 | 3.40 × 10−2 | ||
| DLC1 | ENSG00000164741 | 3.43 × 10−2 | ENSMUSG00000031523 | 2.90 × 10−2 | Downregulation | |
| STX2 | ENSG00000111450 | 1.12 × 10−2 | ENSMUSG00000029428 | 3.94 × 10−3 | ||
| MSI2 | ENSG00000153944 | 3.58 × 10−2 | ENSMUSG00000069769 | 3.50 × 10−2 | ||
| LATS2 | ENSG00000150457 | 9.04 × 10−3 | ENSMUSG00000021959 | 3.31 × 10−2 | ||
| ING2 | ENSG00000168556 | 1.06 × 10−2 | ENSMUSG00000063049 | 1.84 × 10−2 | ||
| MID1 | ENSG00000101871 | 3.46 × 10−2 | ENSMUSG00000035299 | 5.75 × 10−3 | ||
| RAB11FIP1 | ENSG00000156675 | 4.13 × 10−3 | ENSMUSG00000031488 | 3.42 × 10−2 | ||
| TGFBR1 | ENSG00000106799 | 7.39 × 10−4 | ENSMUSG00000021569 | 3.65 × 10−2 | ||
| ABI3BP | ENSG00000154175 | 3.02 × 10−4 | ENSMUSG00000035258 | 4.16 × 10−2 | ||
| FAM198B | ENSG00000164125 | 7.29 × 10−3 | ENSMUSG00000027955 | 3.51 × 10−2 | ||
| PNO1 | ENSG00000115946 | 3.25 × 10−2 | ENSMUSG00000020116 | 9.38 × 10−3 | Upregulation | Corexit 9527 |
| CCT5 | ENSG00000150753 | 3.60 × 10−2 | ENSMUSG00000022234 | 3.04 × 10−2 | ||
| NA | ENSG00000120254 | 4.07 × 10−2 | ENSMUSG00000040675 | 4.96×10−3 | ||
| PLK1 | ENSG00000166851 | 3.02×10−2 | ENSMUSG00000030867 | 3.81 × 10−7 | ||
| HMMR | ENSG00000072571 | 4.07 × 10−2 | ENSMUSG00000020330 | 8.67 × 10−10 | ||
| CPOX | ENSG00000080819 | 3.19 × 10−2 | ENSMUSG00000022742 | 4.08 × 10−2 | ||
| SND1 | ENSG00000197157 | 1.26 × 10−2 | ENSMUSG00000001424 | 2.67 × 10−5 | ||
| PRR11 | ENSG00000068489 | 7.37 × 10−3 | ENSMUSG00000020493 | 3.77 × 10−3 | ||
| IMPDH2 | ENSG00000178035 | 1.90 × 10−2 | ENSMUSG00000062867 | 3.51 × 10−3 | ||
| MAD2L1 | ENSG00000164109 | 2.11 × 10−2 | ENSMUSG00000029910 | 2.27 × 10−6 | ||
| CCNA2 | ENSG00000145386 | 1.64 × 10−2 | ENSMUSG00000027715 | 6.64 × 10−5 | ||
| XRCC6 | ENSG00000196419 | 3.52 × 10−2 | ENSMUSG00000022471 | 2.91 × 10−2 | ||
| TRIP13 | ENSG00000071539 | 4.51 × 10−2 | - | 1.76 × 10−2 | ||
| NA | ENSG00000143179 | 3.99 × 10−2 | ENSMUSG00000026558 | 4.05 × 10−3 | ||
| CKS1B | ENSG00000173207 | 3.26 × 10−2 | ENSMUSG00000028044 | 1.95 × 10−2 | ||
| MAD1L1 | ENSG00000002822 | 2.09 × 10−2 | ENSMUSG00000029554 | 4.80 × 10−3 | ||
| TPX2 | ENSG00000088325 | 2.35 × 10−2 | ENSMUSG00000027469 | 1.07 × 10−3 | ||
| HDGF | ENSG00000143321 | 1.63 × 10−2 | ENSMUSG00000004897 | 6.56 × 10−3 | ||
| RACGAP1 | ENSG00000161800 | 3.97 × 10−2 | ENSMUSG00000023015 | 8.94 × 10−9 | ||
| ORC1 | ENSG00000085840 | 1.34 × 10−2 | ENSMUSG00000028587 | 6.08 × 10−4 | ||
| PBK | ENSG00000168078 | 4.67 × 10−2 | ENSMUSG00000022033 | 1.29 × 10−5 | ||
| NCAPD2 | ENSG00000010292 | 2.04 × 10−3 | ENSMUSG00000038252 | 3.53 × 10−2 | ||
| NEK2 | ENSG00000117650 | 4.64 × 10−2 | ENSMUSG00000026622 | 3.81 × 10−3 | ||
| BIRC5 | ENSG00000089685 | 4.71 × 10−2 | ENSMUSG00000017716 | 4.84 × 10−8 | ||
| HDLBP | ENSG00000115677 | 2.24 × 10−2 | ENSMUSG00000034088 | 4.82 × 10−2 | ||
| RRM1 | ENSG00000167325 | 4.51 × 10−2 | ENSMUSG00000030978 | 3.24 × 10−7 | ||
| CCNF | ENSG00000162063 | 2.36 × 10−2 | ENSMUSG00000072082 | 7.81 × 10−4 | ||
| CEP85 | ENSG00000130695 | 3.83 × 10−2 | ENSMUSG00000037443 | 3.98 × 10−3 | ||
| GTSE1 | ENSG00000075218 | 3.26 × 10−2 | ENSMUSG00000022385 | 1.55 × 10−4 | ||
| SCYL3 | ENSG00000000457 | 2.74 × 10−2 | ENSMUSG00000026584 | 3.17×10−2 | Downregulation | |
| TSNAXIP1 | ENSG00000102904 | 4.61×10−2 | ENSMUSG00000031893 | 9.47×10−3 | ||
| TDRP | ENSG00000180190 | 5.61×10−3 | ENSMUSG00000050052 | 6.78 × 10−3 | ||
| SAPCD1 | ENSG00000228727 | 3.33 × 10−2 | ENSMUSG00000036185 | 3.72 × 10−2 | ||
| NFASC | ENSG00000163531 | 4.39 × 10−2 | ENSMUSG00000026442 | 5.92 × 10−4 | ||
| LYPD5 | ENSG00000159871 | 4.60 × 10−2 | ENSMUSG00000030484 | 9.68 × 10−3 | ||
| MYH7B | ENSG00000078814 | 1.20 × 10−2 | ENSMUSG00000074652 | 1.85 × 10−2 | ||
| SNCG | ENSG00000173267 | 1.14 × 10−3 | ENSMUSG00000023064 | 1.82 × 10−2 | ||
| EGR1 | ENSG00000120738 | 4.22 × 10−2 | ENSMUSG00000038418 | 1.53 × 10−2 | ||
| FOS | ENSG00000170345 | 3.03 × 10−2 | ENSMUSG00000021250 | 4.43 × 10−2 | ||
| VCL | ENSG00000035403 | 1.38 × 10−2 | ENSMUSG00000021823 | 3.78 × 10−2 | Upregulation | 9500+oil |
| FSTL3 | ENSG00000070404 | 4.14 × 10−2 | ENSMUSG00000020325 | 4.84 × 10−2 | ||
| SOCS2 | ENSG00000120833 | 3.96 × 10−2 | ENSMUSG00000020027 | 1.05 × 10−2 | ||
| SERGEF | ENSG00000129158 | 3.89 × 10−2 | ENSMUSG00000030839 | 1.29 × 10−2 | Downregulation | |
| CCNG2 | ENSG00000138764 | 1.13 × 10−2 | ENSMUSG00000029385 | 3.62 × 10−2 | ||
| COL14A1 | ENSG00000187955 | 4.39 × 10−2 | ENSMUSG00000022371 | 4.92 × 10−2 | ||
| TMEM150C | ENSG00000249242 | 2.51 × 10−2 | ENSMUSG00000050640 | 2.93 × 10−2 | Upregulation | 9527+oil |
| PRSS23 | ENSG00000150687 | 5.18 × 10−3 | ENSMUSG00000039405 | 3.30 × 10−2 | ||
| CSF3R | ENSG00000119535 | 4.22 × 10−2 | ENSMUSG00000028859 | 1.90 × 10−2 | ||
| TRNT1 | ENSG00000072756 | 4.64 × 10−2 | ENSMUSG00000013736 | 4.79 × 10−2 | Downregulation | |
| LRRC59 | ENSG00000108829 | 4.02 × 10−2 | ENSMUSG00000020869 | 3.38 × 10−2 | ||
| MRPL30 | ENSG00000241962 | 2.50 × 10−2 | ENSMUSG00000026087 | 3.32 × 10−2 | ||
| CLPB | ENSG00000162129 | 3.75 × 10−2 | ENSMUSG00000001829 | 3.35 × 10−2 | ||
| NA | ENSG00000105793 | 2.66 × 10−2 | ENSMUSG00000040464 | 3.50 × 10−2 | ||
| MTSS1 | ENSG00000170873 | 1.19 × 10−2 | ENSMUSG00000022353 | 2.98 × 10−2 | ||
© 2020 by the authors. Licensee MDPI, Basel, Switzerland. This article is an open access article distributed under the terms and conditions of the Creative Commons Attribution (CC BY) license (http://creativecommons.org/licenses/by/4.0/).
Share and Cite
Liu, Y.-Z.; Miller, C.A.; Zhuang, Y.; Mukhopadhyay, S.S.; Saito, S.; Overton, E.B.; Morris, G.F. The Impact of the Deepwater Horizon Oil Spill upon Lung Health—Mouse Model-Based RNA-Seq Analyses. Int. J. Environ. Res. Public Health 2020, 17, 5466. https://doi.org/10.3390/ijerph17155466
Liu Y-Z, Miller CA, Zhuang Y, Mukhopadhyay SS, Saito S, Overton EB, Morris GF. The Impact of the Deepwater Horizon Oil Spill upon Lung Health—Mouse Model-Based RNA-Seq Analyses. International Journal of Environmental Research and Public Health. 2020; 17(15):5466. https://doi.org/10.3390/ijerph17155466
Chicago/Turabian StyleLiu, Yao-Zhong, Charles A Miller, Yan Zhuang, Sudurika S Mukhopadhyay, Shigeki Saito, Edward B. Overton, and Gilbert F Morris. 2020. "The Impact of the Deepwater Horizon Oil Spill upon Lung Health—Mouse Model-Based RNA-Seq Analyses" International Journal of Environmental Research and Public Health 17, no. 15: 5466. https://doi.org/10.3390/ijerph17155466
APA StyleLiu, Y.-Z., Miller, C. A., Zhuang, Y., Mukhopadhyay, S. S., Saito, S., Overton, E. B., & Morris, G. F. (2020). The Impact of the Deepwater Horizon Oil Spill upon Lung Health—Mouse Model-Based RNA-Seq Analyses. International Journal of Environmental Research and Public Health, 17(15), 5466. https://doi.org/10.3390/ijerph17155466

