The Influence of the Scout Movement as a Free Time Option on Improving Academic Performance, Self-Esteem and Social Skills in Adolescents
Abstract
1. Introduction
1.1. The Scout Movement
1.2. Academic Performance in Spain
1.3. Self-Esteem and Social Skills in Scouting
2. Methods
2.1. Participants
2.2. Measurements
2.3. Procedure
2.4. Data Analysis
3. Results
3.1. Preliminary Analysis
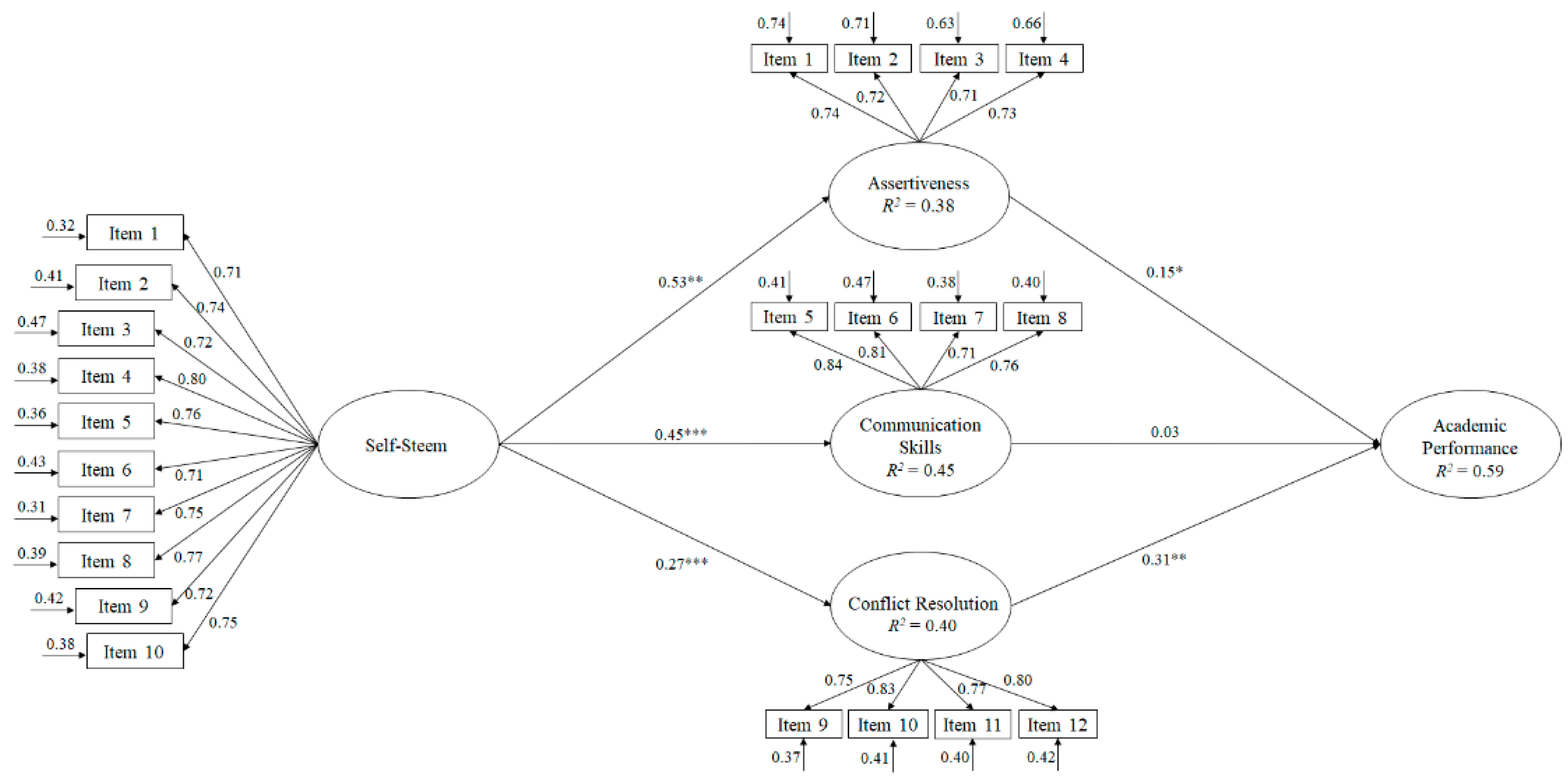
3.2. Analysis of Structural Equations Model
4. Discussion
5. Conclusions
Author Contributions
Funding
Conflicts of Interest
References
- Smitter, Y. Hacia una perspectiva sistémica de la educación no formal. Laurus 2006, 12, 241–256. [Google Scholar]
- Supardi, H.; Suhendri, H. Efektivitas Pengembangan Nilai-Nilai Karakter Bangsa melalui Ekstrakulikuler Pramuka. Edutech 2014, 1, 374–385. [Google Scholar]
- Brostrom, A.W. Learning to Lead: The Transition from Participant to Leaderwithin the Swedish Scout Movement. World Leis. J. 2016, 58, 12–27. [Google Scholar] [CrossRef]
- Du Merac, E.R. What We Know about the Impact of School and Scouting on Adolescents’ Value-Based Leadership. ECPS J. 2015, 1, 207–224. [Google Scholar] [CrossRef]
- Masrukhi. Pengembangan Civic Intelegence Berbasis Kegiatan Ekstrakurikuler di Sekolah Dasar; Universitas Negeri: Semarang, Indonesia, 2018. [Google Scholar]
- Matsuoka, R.H. Student performance and high school landscapes: Examining the links. Landsc. Urban Plan. 2010, 97, 273–282. [Google Scholar] [CrossRef]
- ASDE Scouts de España. Misión, Visión y Valores de ASDE; VII Conferencia general: Guadarrama, Spain, 2012. [Google Scholar]
- ASDE Scouts de España. Rovers y Compañeros, Manual del Educador y Cuaderno de Ruta. Serie Metodológica; ASDE Scouts de España: Madrid, Spain, 2009. [Google Scholar]
- Hoppers, W. Meeting the Learning Needs of All Young People and Adults: An Exploration of Successful Policies and Strategies in Non-Formal Education, Background Paper for the Education for All Global Monitoring Report; UNESCO: Paris, France, 2007. [Google Scholar]
- Vallory, E. El escultismo y el carácter intuitivo de su acción educativa. Educ. Soc. Rev. de Interv. Socioeducativa 2012, 50, 80–90. [Google Scholar]
- Quintana, J. El ocio y el Tiempo Libre Desde la Animación Sociocultural; Instituto Superior de Formación del Profesorado: Madrid, Spain, 2004. [Google Scholar]
- Oropesa, F. La influencia del tiempo libre en el desarrollo evolutivo adolescente. Apuntes de psicología. Univ. de Sevilla 2014, 32, 235–244. [Google Scholar]
- Bandura, A. Social Learning Theory; Prentice Hall: Upper Saddle River, NJ, USA, 1997. [Google Scholar]
- Rodríguez, M.P.; Gómez, V.M. Indicadores al ingreso en la carrera de medicina y su relación con el rendimiento académico. Rev. de Educ. Super. 2010, 39, 43–50. [Google Scholar]
- Willcox, M.D.R. Factores de riesgo y protección para el rendimiento académico: Un estudio descriptivo en estudiantes de Psicología de una universidad privada. Rev. Iberoam. de Educ. 2011, 55, 1–9. [Google Scholar]
- Ministerio de Educación y Formación Profesional. Panorama de la Educación. Indicadores de la OCDE 2018; Secretaría General Técnica: Madrid, Spain, 2018. [Google Scholar]
- Ministerio de Educación, Cultura y Deporte. PISA 2015. Programa Para la Evaluación de Adultos; Secretaría general técnica: Madrid, Spain, 2016. [Google Scholar]
- Mora, A.J. Determinantes del abandono escolar en Cataluña más allá del nivel socioeconómico de las familias. Rev. de Educ. 2010, 1, 171–190. [Google Scholar]
- Campos-Morán, S. Impacto de la educación no formal en el desarrollo de las competencias para la educación superior. Rev. Entorno 2016, 62, 56–62. [Google Scholar] [CrossRef]
- Ranjbar, M.; Montazerfaraj, R.; Pourmahmoodian, M. The relationship between emotional intelligence with general health and academic achievement: A case study in Iran’s Health system. Bali Med. J. 2018, 7, 505–510. [Google Scholar] [CrossRef]
- Capdevila, A.; Bellmunt, H.; Domingo, C.H. Estilo de vida y rendimiento escolar: Comparación entre deportistas. Retos. Nuevas Tend. en Educ. Física, Deporte y Recreación 2015, 27, 28–33. [Google Scholar]
- Baldwin, S.A.; Hoffmann, J.P. The dynamics of self-esteem: A growth-curve analysis. J. Youth Adolesc. 2002, 31, 101–113. [Google Scholar] [CrossRef]
- Dubois, D.L.; Bull, C.A.; Sherman, M.D.; Roberts, M. Self-esteem and adjustment in early adolescence: A social-contextual perspective. J. Youth Adolesc. 1998, 27, 557–583. [Google Scholar] [CrossRef]
- Fulquez, S.C. La Inteligencia Emocional y el Ajuste Psicológico: Un Estudio Transcultural; Universidad de Ramón Llul: Barcelona, Spain, 2011. [Google Scholar]
- Goñi, A.; Esnaola, I.; Ruíz de Azua, S.; Rodriguez, A.; Zulaika, L.M. Autoconcepto físico y desarrollo personal: Perspectivas de investigación. Rev. de Psicodidáctica 2003, 15–16, 7–62. [Google Scholar]
- Lynch, A.D.; Ferris, K.A.; Burkhard, B.; Wang, J.; Hershberg, R.M.; Lerner, R.M. Character Development within Youth Development Programs: Exploring Multiple Dimensions of Activity Involvement. Am. J. Community Psychol. 2016, 57, 73–86. [Google Scholar] [CrossRef]
- Kelly, J. Entrenamiento de las Habilidades Sociales; D.D.B.: Bilbao, Spain, 2002.
- Caballo, V. Manual de Evaluación y Entrenamiento de las Habilidades Sociales; Siglo XXI: Madrid, Spain, 2005. [Google Scholar]
- Martinez-Otero, V. La Buena Educación; Anthropos: Barcelona, Spain, 2007. [Google Scholar]
- Bartholomeu, D.; Montiel, J.M.; Néia, S.; Silva, M.C.R. Habilidades Sociais e Desempenho Escolar em Português e Matemática em Estudantes do Ensino Fundamental. Temas em Psicol. 2016, 24, 1343–1358. [Google Scholar] [CrossRef]
- Syamsulrizal, A. The Impact of Scout Couching on the Change of Students’ Behaviour in Muda Senior High Vocational School Aceh Tamiang. Adv. Soc. Sci. Educ. Humanit. Res. 2018, 1, 251. [Google Scholar]
- Bakhri, S.; Fibrianto, A.S. Hubungan Kegiatan Ekstrakurikuler Pramuka dengan Tingkat Religiusitas Siswa SMA Negeri 1 Tangen (Perspektif Teori Sistem Sosial Talcott Parsons). J. Sosiol. Agama 2018, 12, 67–84. [Google Scholar] [CrossRef]
- Rosenberg, M. Society and the Adolescent Self-image; Wesleyan University Press: Middletown, CT, USA, 1989. [Google Scholar]
- Vázquez, A.J.; Jiménez, R.; Vázquez, R. Escala de autoestima de Rosenberg: Fiabilidad y validez en población clínica española. Apunt. de Psicol. 2004, 22, 247–256. [Google Scholar]
- Oliva, A.; Antolín, L.; Pertegal, M.A.; Ríos, M.; Parra, A.; Hernando, A.; Reina, M.A. Instrumentos Para la Evaluación de la Salud Mental y el Desarrollo Positivo Adolescente y los Activos que lo Promueven; Consejería de Salud: Sevilla, Spain, 2011. [Google Scholar]
- Hair, J.F.; Black, W.C.; Babin, B.J.; Anderson, R.E.; Tathaerm, R.I. Multivariate Data Analysis; Pearson/Prentice Hall: Upper Saddel River, NJ, USA, 2006. [Google Scholar]
- Marsh, H.W.; Hau, K.T.; Wen, Z. In search of golden rules: Comment on hipothesis-testing aprroaches to setting cutoff values for t indexes and dangers in overgeneralizing Hu and Bentler’s (1999) Findings. Struct. Equ. Modeling A Multidiscip. J. 2004, 11, 320–341. [Google Scholar] [CrossRef]
- Costa, A.C.; Marreiro, M. Influencia del escultismo en la formación personal y social de los scouts por medio de la práctica del turismo ecológico y pedagógico. Estud. y Perspect. en Tur. 2014, 23, 484–504. [Google Scholar]
- Lamoneda, J.; González-Víllora, S.; Fernández-Río, J. Hibridando el Aprendizaje Cooperativo, la Educación Aventura y la Gamificación a través de la carrera de orientación. Retos 2020, 38, 754–760. [Google Scholar]
- Mayberry, J. Will the Integration of a Girl Scout STEM Workshop Improve the Interest and Confidence of Underserved Millenial Students in STEM? Trevecca Nazarene University: Nashville, TN, USA, 2015. [Google Scholar]
- Ingellis, A.G.; Leone, L. La importancia de la participación juvenil ante los retos de la sociedad individualizada. Arx. de Ciénces Soc. 2016, 34, 119–139. [Google Scholar]
- Block, J.; Robins, R.W. A Longitudinal Study of Consistency and Change in Self-Esteem from Early Adolescence to Early Adulthood. Child Dev. 1993, 64, 909–923. [Google Scholar] [CrossRef]
- Ciarrochi, J.; Heaven, P.; Davies, F. The impact of hope, self-esteem, and attributional style on adolescents’ school grades and emotional well-being: A longitudinal study. J. Res. Personal. 2007, 41, 1161–1178. [Google Scholar] [CrossRef]

| Factors | M | SD | α | 1 | 2 | 3 | 4 | 5 |
|---|---|---|---|---|---|---|---|---|
| 1. Self esteem | 3.15 | 0.54 | 0.86 | - | 0.28 *** | 0.25 *** | 0.24 *** | 0.33 *** |
| 2. Assertiveness | 4.65 | 1.09 | 0.81 | - | 0.52 ** | 0.36 ** | 0.14 ** | |
| 3. Communication Skills | 4.31 | 1.19 | 0.83 | - | 0.15 *** | −0.12 | ||
| 4. Conflict Resolution | 5.18 | 1.11 | 0.79 | - | 0.17 *** | |||
| 5. Academic Performance | 6.65 | 1.98 | - | - |
| Self-Esteem TS | M | SD | t | p | d |
| Scout Group | 31.93 | 4.740 | 1.580 | 0.115 | 0.151 |
| Control Group | 31.12 | 5.884 | |||
| Self-esteem CT | M | SD | t | p | d |
| Scout Group | 52.53 | 27.547 | 1.202 | 0.230 | 0.115 |
| Control Group | 49.12 | 31.302 |
| AG | M | SD | t | p | d |
| Scout Group | 7.568 | 1.2878 | 10.914 | 0.000 | 1.050 |
| Control Group | 5.724 | 2.1166 | |||
| AG Rank | M | SD | t | p | d |
| Scout Group | 3.27 | 0.546 | 8.275 | 0.000 | 0.808 |
| Control Group | 2.70 | 0.834 |
| TCS | M | SD | t | p | d |
| Scout Group | 20.57 | 7.144 | 0.007 | 0.995 | 0.001 |
| Control Group | 20.56 | 7.138 | |||
| CCS | M | SD | t | p | d |
| Scout Group | 51.88 | 29.629 | 0.016 | 0.987 | 0.001 |
| Control Group | 51.84 | 29.789 | |||
| TA | M | SD | t | p | d |
| Scout Group | 16.58 | 2.958 | 0.969 | 0.333 | 0.092 |
| Control Group | 16.30 | 3.114 | |||
| CA | M | SD | t | p | d |
| Scout Group | 49.19 | 26.105 | 0.932 | 0.352 | 0.090 |
| Control Group | 46.79 | 27.201 | |||
| TCR | M | SD | t | p | d |
| Scout Group | 20.20 | 4.815 | 2.789 | 0.006 | 0.289 |
| Control Group | 18.98 | 4.263 | |||
| CCR | M | SD | t | p | d |
| Scout Group | 60.81 | 28.624 | 2.789 | 0.006 | 0.268 |
| Control Group | 53.37 | 26.676 | |||
| TS | M | SD | t | p | d |
| Scout Group | 57.35 | 10.308 | 1.547 | 0.123 | 0.149 |
| Control Group | 55.84 | 9.948 | |||
| TC | M | SD | t | p | d |
| Scout Group | 54.23 | 29.466 | 1.117 | 0.265 | 0.107 |
| Control Group | 51.12 | 28.365 |
© 2020 by the authors. Licensee MDPI, Basel, Switzerland. This article is an open access article distributed under the terms and conditions of the Creative Commons Attribution (CC BY) license (http://creativecommons.org/licenses/by/4.0/).
Share and Cite
Asensio-Ramon, J.; Álvarez-Hernández, J.F.; Aguilar-Parra, J.M.; Trigueros, R.; Manzano-León, A.; Fernandez-Campoy, J.M.; Fernández-Jiménez, C. The Influence of the Scout Movement as a Free Time Option on Improving Academic Performance, Self-Esteem and Social Skills in Adolescents. Int. J. Environ. Res. Public Health 2020, 17, 5215. https://doi.org/10.3390/ijerph17145215
Asensio-Ramon J, Álvarez-Hernández JF, Aguilar-Parra JM, Trigueros R, Manzano-León A, Fernandez-Campoy JM, Fernández-Jiménez C. The Influence of the Scout Movement as a Free Time Option on Improving Academic Performance, Self-Esteem and Social Skills in Adolescents. International Journal of Environmental Research and Public Health. 2020; 17(14):5215. https://doi.org/10.3390/ijerph17145215
Chicago/Turabian StyleAsensio-Ramon, Jorge, Joaquín F. Álvarez-Hernández, José M. Aguilar-Parra, Rubén Trigueros, Ana Manzano-León, Juan M. Fernandez-Campoy, and Carolina Fernández-Jiménez. 2020. "The Influence of the Scout Movement as a Free Time Option on Improving Academic Performance, Self-Esteem and Social Skills in Adolescents" International Journal of Environmental Research and Public Health 17, no. 14: 5215. https://doi.org/10.3390/ijerph17145215
APA StyleAsensio-Ramon, J., Álvarez-Hernández, J. F., Aguilar-Parra, J. M., Trigueros, R., Manzano-León, A., Fernandez-Campoy, J. M., & Fernández-Jiménez, C. (2020). The Influence of the Scout Movement as a Free Time Option on Improving Academic Performance, Self-Esteem and Social Skills in Adolescents. International Journal of Environmental Research and Public Health, 17(14), 5215. https://doi.org/10.3390/ijerph17145215

