Two-Thumb or Two-Finger Technique in Infant Cardiopulmonary Resuscitation by a Single Rescuer? A Meta-Analysis with GOSH Analysis
Abstract
1. Introduction
2. Method
2.1. Study Design
2.2. Search Strategy
2.3. Eligibility Criteria and Risk of Bias in Individual Studies
2.4. Data Extraction and Statistical Analysis
3. Results
3.1. Study Identification and Selection
3.2. Study Characteristics and Quality and Risk of Bias Assessment
3.3. Overall Summary Measurement
3.4. Subgroup Analysis of Chest Compression Rate
3.5. Subgroup Analysis of Proportion of Adequate Compression Depth
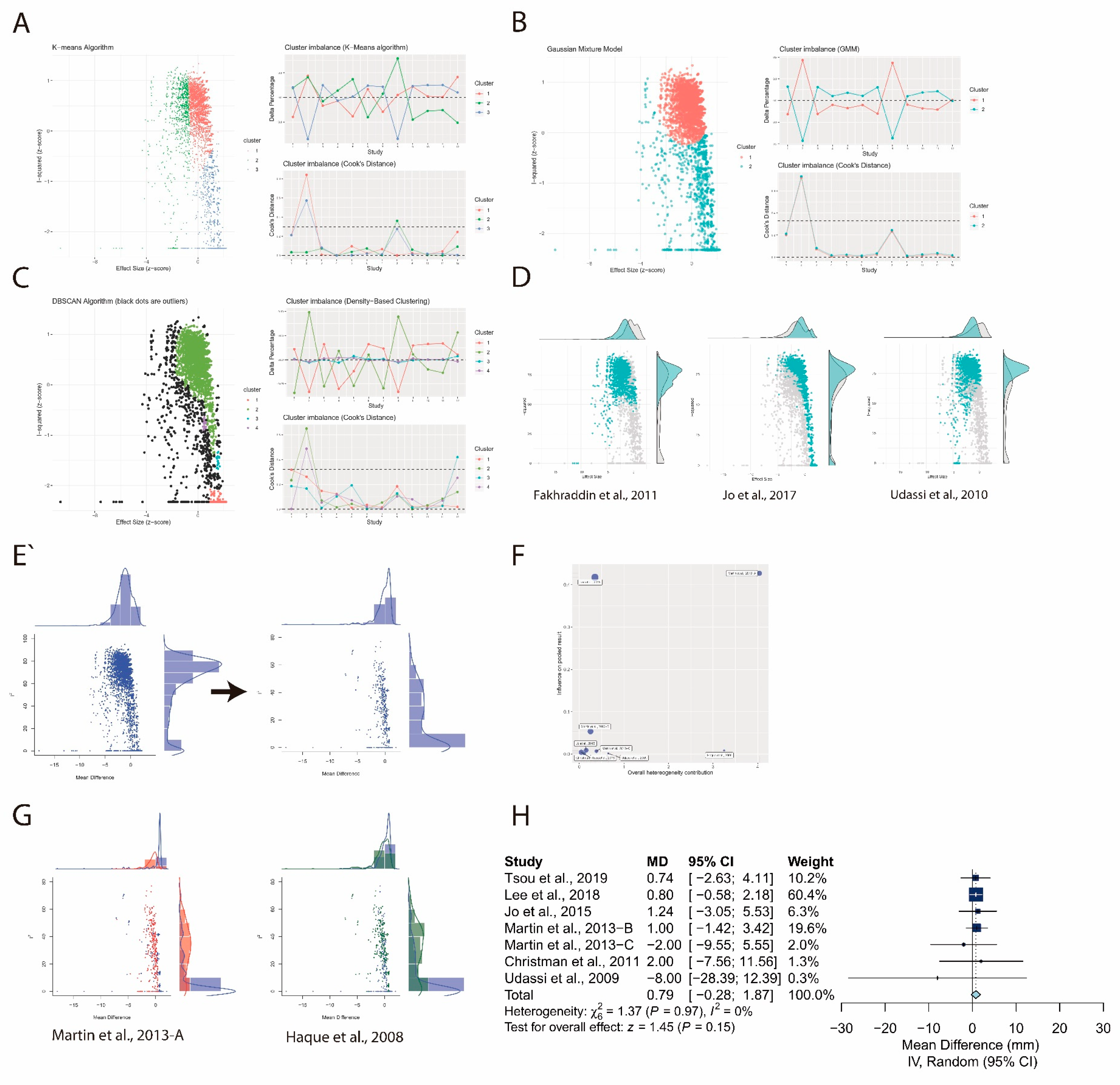
3.6. Sensitivity Analysis of Chest Compression Rate
3.7. Leave-one-out Analysis of Proportion of Adequate Compression Depth and Hands-Off Time
4. Discussion
5. Conclusions
Author Contributions
Funding
Conflicts of Interest
References
- Atkins, D.L.S.; Everson-Stewart, G.K.; Sears, M.; Daya, M.H.; Osmond, C.R.; Warden, R.A. Berg. Epidemiology and Outcomes from out-of-Hospital Cardiac Arrest in Children: The Resuscitation Outcomes Consortium Epistry-Cardiac Arrest. Circulation 2009, 119, 1484–1491. [Google Scholar] [CrossRef]
- Young, K.D.; Gausche-Hill, M.; McClung, C.D.; Lewis, R.J. A Prospective, Population-Based Study of the Epidemiology and Outcome of out-of-Hospital Pediatric Cardiopulmonary Arrest. Pediatrics 2004, 114, 157–164. [Google Scholar] [CrossRef] [PubMed]
- Tress, E.E.; Kochanek, P.M.; Saladino, R.A.; Manole, M.D. Cardiac Arrest in Children. J. Emerg. Trauma Shock 2010, 3, 267–272. [Google Scholar] [CrossRef] [PubMed]
- Atkins, D.L.; Berger, S.; Duff, J.P.; Gonzales, J.C.; Hunt, E.A.; Joyner, B.L.; Meaney, P.A.; Niles, D.E.; Samson, R.A.; Schexnayder, S.M. Part 11: Pediatric Basic Life Support and Cardiopulmonary Resuscitation Quality: 2015 American Heart Association Guidelines Update for Cardiopulmonary Resuscitation and Emergency Cardiovascular Care. Circulation 2015, 132, S519–S525. [Google Scholar] [CrossRef] [PubMed]
- Maconochie, I.K.; De Caen, A.R.; Aickin, R.; Atkins, D.L.; Biarent, D.; Guerguerian, A.M.; Kleinman, D.A.; Kloeck, M.E.; Meaney, P.A.; Nadkarni, V.M.; et al. Part 6: Pediatric Basic Life Support and Pediatric Advanced Life Support: 2015 International Consensus on Cardiopulmonary Resuscitation and Emergency Cardiovascular Care Science with Treatment Recommendations. Circulation 2015, 95, E147–E168. [Google Scholar]
- Houri, P.K.; Frank, L.R.; Menegazzi, J.J.; Taylor, R. A Randomized, Controlled Trial of Two-Thumb Vs Two-Finger Chest Compression in a Swine Infant Model of Cardiac Arrest [See Comment]. Prehosp. Emerg. Care 1997, 1, 65–67. [Google Scholar] [CrossRef]
- Menegazzi, J.J.; Auble, T.E.; Nicklas, K.A.; Hosack, G.M.; Rack, L.; Goode, J.S. Two-Thumb Versus Two-Finger Chest Compression During CRP in a Swine Infant Model of Cardiac Arrest. Ann. Emerg. Med. 1993, 22, 240–243. [Google Scholar] [CrossRef]
- Whitelaw, C.C.; Slywka, B.; Goldsmith, L.J. Comparison of a Two-Finger Versus Two-Thumb Method for Chest Compressions by Healthcare Providers in an Infant Mechanical Model. Resuscitation 2000, 43, 213–216. [Google Scholar] [CrossRef]
- Dorfsman, M.L.; Menegazzi, J.J.; Wadas, R.J.; Auble, T.E. Two-Thumb Vs. Two-Finger Chest Compression in an Infant Model of Prolonged Cardiopulmonary Resuscitation. Acad. Emerg. Med. 2000, 7, 1077–1082. [Google Scholar] [CrossRef]
- Moher, D.; Liberati, A.; Tetzlaff, J.; Altman, D.G. Prisma Group. Preferred Reporting Items for Systematic Reviews and Meta-Analyses: The Prisma Statement. PLoS Med. 2009, 6, e1000097. [Google Scholar] [CrossRef]
- Sterne, J.A.C.; Savović, J.; Page, M.J.; Elbers, R.G.; Blencowe, N.S.; Boutron, I.; Cates, C.J.; Cheng, H.-Y.; Corbett, M.S.; Eldridge, S.M.; et al. Rob 2: A Revised Tool for Assessing Risk of Bias in Randomised Trials. BMJ 2019, 366, l4898. [Google Scholar] [CrossRef] [PubMed]
- DerSimonian, R.; Laird, N. Meta-Analysis in Clinical Trials. Control. Clin. Trials 1986, 7, 177–188. [Google Scholar] [CrossRef]
- Olkin, I.; Dahabreh, L.J.; Trikalinos, T.A. Gosh—A Graphical Display of Study Heterogeneity. Res. Synth. Methods 2012, 3, 214–223. [Google Scholar] [CrossRef]
- Hartigan, J.A.; Wong, M.A. Algorithm as 136: A K-Means Clustering Algorithm. J. R. Stat. Soc. Ser. C Appl. Stat. 1979, 28, 100–108. [Google Scholar] [CrossRef]
- Schubert, E.; Sander, J.; Ester, M.; Kriegel, H.P.; Xu, X. DBSCAN Revisited, Revisited: Why and How You Should (Still) Use DBSCAN. ACM Transactions on Database Systems. TODS 2017, 42, 3. [Google Scholar] [CrossRef]
- Leisch, F. Flexmix: A General Framework for Finite Mixture Models and Latent Glass Regression in R. J. Stat. Software 2004, 11, 1–18. [Google Scholar] [CrossRef]
- Baujat, B.; Mahe, C.; Pignon, J.P.; Hill, C. A Graphical Method for Exploring Heterogeneity in Meta-Analyses: Application to a Meta-Analysis of 65 Trials. Stat. Med. 2002, 21, 2641–2652. [Google Scholar] [CrossRef]
- Tsou, J.Y.; Kao, C.L.; Chang, C.J.; Tu, Y.F.; Su, F.C.; Chi, C.H. Biomechanics of Two-Thumb Versus Two-Finger Chest Compression for Cardiopulmonary Resuscitation in an Infant Manikin Model. Eur. J. Emerg. Med. 2020, 27, 132–136. [Google Scholar] [CrossRef]
- Lee, S.Y.; Hong, J.Y.; Oh, J.H.; Son, S.H. The Superiority of the Two-Thumb over the Two-Finger Technique for Single-Rescuer Infant Cardiopulmonary Resuscitation. Eur. J. Emerg. Med. 2018, 25, 372–376. [Google Scholar] [CrossRef]
- Jo, C.H.; Cho, G.C.; Lee, C.H. Two-Thumb Encircling Technique over the Head of Patients in the Setting of Lone Rescuer Infant CPR Occurred During Ambulance Transfer: A Crossover Simulation Study. Pediatr. Emerg. Care 2017, 33, 462–466. [Google Scholar] [CrossRef]
- Jo, C.H.; Jung, H.S.; Cho, G.C.; Oh, Y.J. Over-the-Head Two-Thumb Encircling Technique as an Alternative to the Two-Finger Technique in the in-Hospital Infant Cardiac Arrest Setting: A Randomised Crossover Simulation Study. Emerg. Med. J. 2015, 32, 703–707. [Google Scholar] [CrossRef] [PubMed]
- Jiang, J.; Zou, Y.; Shi, W.; Zhu, Y.; Tao, R.; Jiang, Y.; Lu, Y.; Tong, J. Two-Thumb-Encircling Hands Technique Is More Advisable Than 2-Finger Technique When Lone Rescuer Performs Cardiopulmonary Resuscitation on Infant Manikin. Am. J. Emerg. Med. 2015, 33, 531–534. [Google Scholar] [CrossRef]
- Martin, P.S.; Kemp, A.M.; Theobald, P.S.; Maguire, S.A.; Jones, M.D. Does a More “Physiological” Infant Manikin Design Effect Chest Compression Quality and Create a Potential for Thoracic Over-Compression During Simulated Infant CPR? Resuscitation 2013, 84, 666–671. [Google Scholar] [CrossRef]
- Martin, P.S.; Kemp, A.M.; Theobald, P.S.; Maguire, S.A.; Jones, M.D. Do Chest Compressions During Simulated Infant CPR Comply with International Recommendations? Arch. Dis Child. 2013, 98, 576–581. [Google Scholar] [CrossRef] [PubMed]
- Martin, P.; Theobald, P.; Kemp, A.; Maguire, S.; Maconochie, I.; Jones, M. Real-Time Feedback Can Improve Infant Manikin Cardiopulmonary Resuscitation by up to 79%—A Randomised Controlled Trial. Resuscitation 2013, 84, 1125–1130. [Google Scholar] [CrossRef] [PubMed]
- Christman, C.; Hemway, R.J.; Wyckoff, M.H.; Perlman, J.M. The Two-Thumb Is Superior to the Two-Finger Method for Administering Chest Compressions in a Manikin Model of Neonatal Resuscitation. Arch. Dis. Child. Fetal Neonatal. Ed. 2011, 96, F99–F101. [Google Scholar] [CrossRef]
- Udassi, S.; Udassi, J.P.; Lamb, M.A.; Theriaque, D.W.; Shuster, J.J.; Zaritsky, A.L.; Haque, L.U. Two-Thumb Technique Is Superior to Two-Finger Technique During Lone Rescuer Infant Manikin CPR. Resuscitation 2010, 81, 712–717. [Google Scholar] [CrossRef]
- Fakhraddin, B.Z.; Shimizu, N.; Kurosawa, S.; Sakai, H.; Miyasaka, K.; Mizutani, S. New Method of Chest Compression for Infants in a Single Rescuer Situation: Thumb-Index Finger Technique. J. Med. Dent. Sci. 2011, 58, 15–22. [Google Scholar]
- Udassi, S.; Theriaque, D.W.; Shuster, J.J.; Zaritsky, A.L.; Udassi, J.P.; Haque, I.U. Effect of Alternative Chest Compression Techniques in Infant and Child on Rescuer Performance. Pediatr. Crit. Care Med. 2009, 10, 328–333. [Google Scholar] [CrossRef]
- Haque, I.U.; Udassi, J.P.; Udassi, S.; Theriaque, D.W.; Shuster, J.J.; Zaritsky, A.L. Chest Compression Quality and Rescuer Fatigue with Increased Compression to Ventilation Ratio During Single Rescuer Pediatric CPR. Resuscitation 2008, 79, 82–89. [Google Scholar] [CrossRef]
- Millin, M.G.; Bogumil, D.; Fishe, J.N.; Burke, R.V. Comparing the Two-Finger Versus Two-Thumb Technique for Single Person Infant CPR: A Systematic Review and Meta-Analysis. Resuscitation 2020, 148, 161–172. [Google Scholar] [CrossRef] [PubMed]
- Pellegrino, J.L.; Bogumil, D.; Epstein, J.L.; Burke, R.V. Two-Thumb-Encircling Advantageous for Lay Responder Infant CPR: A Randomised Manikin Study. Arch. Dis. Child. 2019, 104, 530–534. [Google Scholar] [CrossRef] [PubMed]
- Jung, W.J.; Hwang, S.O.; Kim, H.I.; Cha, Y.S.; Kim, O.H.; Kim, H.; Lee, K.H.; Cha, K.C. Knocking-Fingers’ Chest Compression Technique in Infant Cardiac Arrest: Single-Rescuer Manikin Study. Eur. J. Emerg. Med. 2019, 26, 261–265. [Google Scholar] [CrossRef] [PubMed]
- Smereka, J.; Szarpak, L.; Smereka, A.; Leung, S.; Ruetzler, K. Evaluation of New Two-Thumb Chest Compression Technique for Infant CPR Performed by Novice Physicians. A Randomized, Crossover, Manikin Trial. Am. J. Emerg. Med. 2017, 35, 604–609. [Google Scholar] [CrossRef] [PubMed]
- Smereka, J.; Bielski, K.; Ladny, J.R.; Ruetzler, K.; Szarpak, L. Evaluation of a Newly Developed Infant Chest Compression Technique: A Randomized Crossover Manikin Trial. Medicine 2017, 96, e5915. [Google Scholar] [CrossRef] [PubMed]
- Smereka, J.; Kasiński, M.; Smereka, A.; Ładny, J.R.; Szarpak, L. The Quality of a Newly Developed Infant Chest Compression Method Applied by Paramedics: A Randomised Crossover Manikin Trial. Kardiol. Pol. 2017, 75, 589–595. [Google Scholar] [CrossRef] [PubMed]
- Smereka, J.; Madziala, M.; Szarpak, L. Comparison of Two Infant Chest Compression Techniques During Simulated Newborn Cardiopulmonary Resuscitation Performed by a Single Rescuer: A Randomized, Crossover Multicenter Trial. Cardiol. J. 2019, 26, 761–768. [Google Scholar] [CrossRef]
- Smereka, J.; Szarpak, L.; Ladny, J.R.; Rodriguez-Nunez, A.; Ruetzler, K. A Novel Method of Newborn Chest Compression: A Randomized Crossover Simulation Study. Front. Pediatr. 2018, 6, 159. [Google Scholar] [CrossRef]
- Smereka, J.; Szarpak, L.; Rodríguez-Núñez, A.; Ladny, J.R.; Leung, S.; Ruetzler, K. A Randomized Comparison of Three Chest Compression Techniques and Associated Hemodynamic Effect During Infant CPR: A Randomized Manikin Study. Am. J. Emerg. Med. 2017, 35, 1420–1425. [Google Scholar] [CrossRef]
















| Study | RCT Design | Patient Number | Intervention | Comparison | CPR Time (min) | Ventilation | Manikin | Manikin Placement | Participants |
|---|---|---|---|---|---|---|---|---|---|
| Tsou et al., 2019 [18] | crossover | 42 | TT | TF | 2 | 30:2 | Resusci Baby QCPR (Laerdal) | Not mentioned | EMTs, RNs |
| Lee et al., 2018 [19] | crossover | 37 | TT | TF | 2 | 15:2 | Resusci Baby QCPR (Laerdal) | Floor | Physicians |
| Jo et al., 2017 [20] | crossover | 48 | OTTT | TF | 2 | 30:2 | Resusci Baby QCPR (Laerdal) | Bed | Medical students |
| Jiang et al., 2015 [22] | crossover | 27 | TT | TF | 5 | 30:2 | Resusci Baby QCPR (Laerdal) | Iliac crest | Physicians |
| Jo et al., 2015 [21] | crossover | 46 | OTTT | TF | 2 | 30:2 | Resusci Baby QCPR (Laerdal) | Bed | RNs |
| Martin et al., 2013-A [24] | crossover | 22 | TT | TF | 2 | No | The Laerdal ALS Baby Trainer | Table | Physicians, RNs, resuscitation officers |
| Martin et al., 2013-B [23] | crossover | 40 | TT | TF | 1.5 | No | The Laerdal ALS Baby Trainer | Table | Resuscitation officer, physicians, RNs, operating room practitioner, paramedics |
| Martin et al., 2013-C [25] | crossover | 35 | TT | TF | 1 | No | The Laerdal ALS Baby Trainer | Not mentioned | Resuscitation officers, physicians, RNs |
| Christman et al., 2011 [26] | crossover | 25 | TT | TF | 1 | No | Laerdal HeartCode BLS manikin | Not mentioned | Physicians, RNs |
| Fakhraddin et al., 2011 [28] | parallel | 40 | TT | TF | 5 | No | Resusci Baby QCPR (Laerdal) | Not mentioned | PALS providers |
| Udassi et al., 2010 [27] | crossover | 34 | TT | TF | 2 | 30:2 | The Laerdal ALS Baby Trainer | Iliac crest | Faculty, physicians, RNs, medical/nursing students, pharmacists, RTs, NPs |
| Udassi et al., 2009 [29] | parallel | 32 | TT | TF | 5 | 30:2 | Resusci Baby QCPR (Laerdal) | Iliac crest | RNs, medical students, physicians, faculty, others |
| Haque et al., 2008 [30] | parallel | 32 | TT | TF | 5 | 15:2 | The Laerdal ALS Baby Trainer | Iliac crest | Faculty, physicians, RNs, medical/nursing students, RTs, OTs |
© 2020 by the authors. Licensee MDPI, Basel, Switzerland. This article is an open access article distributed under the terms and conditions of the Creative Commons Attribution (CC BY) license (http://creativecommons.org/licenses/by/4.0/).
Share and Cite
Chang, C.-Y.; Hou, Y.-T.; Chien, Y.-J.; Chen, Y.-L.; Lin, P.-C.; Chen, C.-S.; Wu, M.-Y. Two-Thumb or Two-Finger Technique in Infant Cardiopulmonary Resuscitation by a Single Rescuer? A Meta-Analysis with GOSH Analysis. Int. J. Environ. Res. Public Health 2020, 17, 5214. https://doi.org/10.3390/ijerph17145214
Chang C-Y, Hou Y-T, Chien Y-J, Chen Y-L, Lin P-C, Chen C-S, Wu M-Y. Two-Thumb or Two-Finger Technique in Infant Cardiopulmonary Resuscitation by a Single Rescuer? A Meta-Analysis with GOSH Analysis. International Journal of Environmental Research and Public Health. 2020; 17(14):5214. https://doi.org/10.3390/ijerph17145214
Chicago/Turabian StyleChang, Chun-Yu, Yueh-Tseng Hou, Yung-Jiun Chien, Yu-Long Chen, Po-Chen Lin, Chien-Sheng Chen, and Meng-Yu Wu. 2020. "Two-Thumb or Two-Finger Technique in Infant Cardiopulmonary Resuscitation by a Single Rescuer? A Meta-Analysis with GOSH Analysis" International Journal of Environmental Research and Public Health 17, no. 14: 5214. https://doi.org/10.3390/ijerph17145214
APA StyleChang, C.-Y., Hou, Y.-T., Chien, Y.-J., Chen, Y.-L., Lin, P.-C., Chen, C.-S., & Wu, M.-Y. (2020). Two-Thumb or Two-Finger Technique in Infant Cardiopulmonary Resuscitation by a Single Rescuer? A Meta-Analysis with GOSH Analysis. International Journal of Environmental Research and Public Health, 17(14), 5214. https://doi.org/10.3390/ijerph17145214

