The Rise of Valley Fever: Prevalence and Cost Burden of Coccidioidomycosis Infection in California
Abstract
1. Introduction
2. Materials and Methods
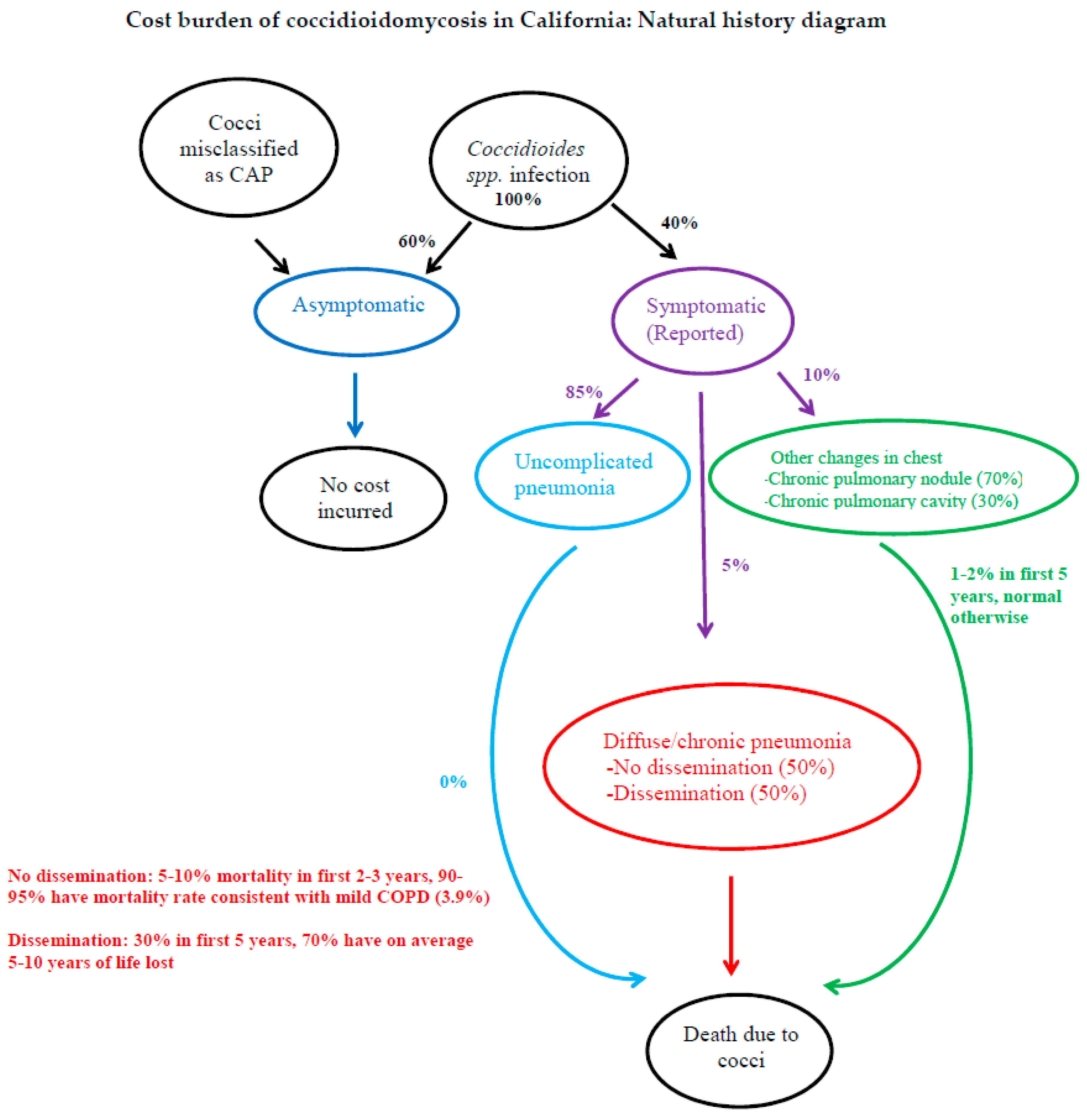
2.1. Study Population
2.2. Costs
3. Results
3.1. Direct Costs
3.1.1. Uncomplicated Pneumonia
3.1.2. Diffuse/Chronic Pneumonia
3.1.3. Disseminated Disease, Including Meningitis
3.1.4. Pulmonary Nodules or Cavities
3.2. Indirect Costs
3.2.1. Early Work Loss
3.2.2. Disability
3.2.3. Mortality
3.2.4. Costs by County
4. Discussion
5. Conclusions
Supplementary Materials
Author Contributions
Funding
Conflicts of Interest
References
- Smith, C.E.; Beard, R.R.; Rosenberger, H.G.; Whiting, E.G. Effect of season and dust control on coccidioidomycosis. J. Am. Med. Assoc. 1946, 132, 833–838. [Google Scholar] [CrossRef] [PubMed]
- Chiller, T.M.; Galgiani, J.N.; Stevens, D.A. Coccidioidomycosis. Infect. Dis. Clin. N. Am. 2003, 17, 41–57. [Google Scholar] [CrossRef]
- Stevens, D.A. Coccidioidomycosis. N. Engl. J. Med. 1995, 332, 1077–1082. [Google Scholar] [CrossRef] [PubMed]
- Coccidioidomycosis (Valley Fever). Available online: https://www.cdph.ca.gov/Programs/CID/DCDC/Pages/Coccidioidomycosis.aspx (accessed on 13 September 2018).
- Smith, C.E.; Beard, R.R. Varieties of coccidioidal infection in relation to the epidemiology and control of the diseases. Am. J. Public Health Nations Health 1946, 36, 1394–1402. [Google Scholar] [CrossRef]
- Hector, R.F.; Rutherford, G.W.; Tsang, C.A.; Erhart, L.M.; McCotter, O.; Anderson, S.M.; Komatsu, K.; Tabnak, F.; Vugia, D.J.; Yang, Y. The public health impact of coccidioidomycosis in Arizona and California. Int. J. Environ. Res. Public Health 2011, 8, 1150–1173. [Google Scholar] [CrossRef] [PubMed]
- Barnato, A.E.; Sanders, G.D.; Owens, D.K. Cost-effectiveness of a potential vaccine for Coccidioides immitis. Emerg. Infect. Dis. 2001, 7, 797–806. [Google Scholar] [CrossRef] [PubMed]
- Sondermeyer, G.; Lee, L.; Gilliss, D.; Tabnak, F.; Vugia, D. Coccidioidomycosis-associated hospitalizations, California, USA, 2000–2011. Emerg. Infect. Dis. 2013, 19, 1590–1598. [Google Scholar] [CrossRef]
- Onukwugha, E.; McRae, J.; Kravetz, A.; Varga, S.; Khairnar, R.; Mullins, C.D. Cost-of-Illness Studies: An Updated Review of Current Methods. PharmacoEconomics 2016, 34, 43–58. [Google Scholar] [CrossRef]
- Tsang, C.A.; Anderson, S.M.; Imholte, S.B.; Erhart, L.M.; Chen, S.; Park, B.J.; Christ, C.; Komatsu, K.K.; Chiller, T.; Sunenshine, R.H. Enhanced surveillance of coccidioidomycosis, Arizona, USA, 2007–2008. Emerg. Infect. Dis. 2010, 16, 1738–1744. [Google Scholar] [CrossRef] [PubMed]
- Ampel, N.M. The Diagnosis of Coccidioidomycosis. F1000 Med. Rep. 2010, 2, 2. [Google Scholar] [CrossRef] [PubMed]
- Galgiani, J.N.; Ampel, N.M.; Blair, J.E.; Catanzaro, A.; Johnson, R.H.; Stevens, D.A.; Williams, P.L. Coccidioidomycosis. Clin. Infect. Dis. 2005, 41, 1217–1223. [Google Scholar] [CrossRef] [PubMed]
- Gould, M.K.; Sanders, G.D.; Barnett, P.G.; Rydzak, C.E.; Maclean, C.C.; McClellan, M.B.; Owens, D.K. Cost-effectiveness of alternative management strategies for patients with solitary pulmonary nodules. Ann. Intern. Med. 2003, 138, 724–735. [Google Scholar] [CrossRef]
- Valdivia, L.; Nix, D.; Wright, M.; Lindberg, E.; Fagan, T.; Lieberman, D.; Stoffer, T.P.; Ampel, N.M.; Galgiani, J.N. Coccidioidomycosis as a common cause of community-acquired pneumonia. Emerg. Infect. Dis. 2006, 12, 958–962. [Google Scholar] [CrossRef] [PubMed]
- Kim, M.M.; Blair, J.E.; Carey, E.J.; Wu, Q.; Smilack, J.D. Coccidioidal pneumonia, Phoenix, Arizona, USA, 2000–2004. Emerg. Infect. Dis. 2009, 15, 397–401. [Google Scholar] [CrossRef]
- Chang, D.C.; Anderson, S.; Wannemuehler, K.; Engelthaler, D.M.; Erhart, L.; Sunenshine, R.H.; Burwell, L.A.; Park, B.J. Testing for coccidioidomycosis among patients with community-acquired pneumonia. Emerg. Infect. Dis. 2008, 14, 1053–1059. [Google Scholar] [CrossRef]
- IBM Micromedex® RED BOOK®. Available online: https://www.micromedexsolutions.com/micromedex2/librarian/CS/0DB789/ND_PR/evidencexpert/ND_P/evidencexpert/DUPLICATIONSHIELDSYNC/7E8260/ND_PG/evidencexpert/ND_B/evidencexpert/ND_AppProduct/evidencexpert/ND_T/evidencexpert/PFActionId/redbook.FindRedBook?navitem=topRedBook&isToolPage=true (accessed on 18 December 2018).
- Hospital Inpatient National Statistics. HCUPnet. Available online: https://hcupnet.ahrq.gov/#query/eyJEQVRBU0VUX1NPVVJDRSI6WyJEU19OSVMiXSwiQU5BTFlTSVNfVFlQRSI6WyJBVF9NIl0sIllFQVJTIjpbIllSXzIwMTQiXSwiQ0FURUdPUklaQVRJT05fVFlQRSI6WyJDVF9JQ0Q5RCJdLCJDVF9JQ0Q5RCI6WyIxMjc3IiwiMTI3OSIsIjEyODEiLCIxMjgyIiwiMTI4MyJdfQ== (accessed on 18 December 2018).
- Bureau of Labor and Statistics. 2013. Available online: http://www.bls.gov/oes/current/naics4_621600.htm (accessed on 3 May 2014).
- Employer Costs for Employee Compensation. U.S. Bureau of Labor Statistics. Available online: https://www.bls.gov/bls/news-release/ecec.htm#2014 (accessed on 17 December 2018).
- Federal Reserve Economic Data (FRED)-St. Louis. 2011. Available online: http://research.stlouisfed.org/fred2/series/USAAHWEP (accessed on 3 May 2014).
- Bureau of Labor and Statistics. Employer Costs for Employee Compensation Historical Listing March 2004—March 2014. 2014. Available online: http://www.bls.gov/ncs/ect/sp/ececqrtn.pdf (accessed on 3 May 2014).
- Disability Insurance Premiums. Financial Solutions Group Inc. Available online: http://www.affordableinsuranceprotection.com/disability_premiums (accessed on 1 June 2014).
- Social Security Administration-Supplemental Security Income. Available online: http://www.ssa.gov/disabilityssi/ssi.html (accessed on 6 June 2014).
- Goldstein, E.J.; Johnson, R.H.; Einstein, H.E. Coccidioidal meningitis. Clin. Infect. Dis. 2006, 42, 103–107. [Google Scholar] [CrossRef] [PubMed]
- Hardesty, D.A.; Ramey, W.; Afrasiabi, M.; Beck, B.; Gonzalez, O.; Moran, A.; Nakaji, P. Patient outcomes and surgical complications in coccidioidomycosis-related hydrocephalus: An institutional review: Clinical article. J. Neurosurg. 2014, 121, 785–789. [Google Scholar] [CrossRef] [PubMed]
- Shavelle, R.M.; Paculdo, D.R.; Kush, S.J.; Mannino, D.M.; Strauss, D.J. Life expectancy and years of life lost in chronic obstructive pulmonary disease: Findings from the NHANES III Follow-up Study. Int. J. Chronic Obstr. Pulm. Dis. 2009, 4, 137–148. [Google Scholar] [CrossRef]
- Lee, B.; Bacon, K.; Bottazzi, M.; Hotez, P. Global economic burden of Chagas disease: A computational simulation model. Lancet Infect. Dis. 2013, 13, 342–348. [Google Scholar] [CrossRef]
- Zhang, X.; Meltzer, M.I.; Peña, C.A.; Hopkins, A.B.; Wroth, L.; Fix, A.D. Economic impact of Lyme disease. Emerg. Infect. Dis. 2006, 12, 653–660. [Google Scholar] [CrossRef]
- Marks, S.M.; Flood, J.; Seaworth, B.; Hirsch-Moverman, Y.; Armstrong, L.; Mase, S.; Salcedo, K.; Oh, P.; Graviss, E.A.; Colson, P.W.; et al. Treatment practices, outcomes, and costs of multidrug-resistant and extensively drug-resistant tuberculosis, United States, 2005–2007. Emerg. Infect. Dis. 2014, 20, 812–821. [Google Scholar] [CrossRef] [PubMed]
- Schackman, B.R.; Gebo, K.A.; Walensky, R.P.; Losina, E.; Muccio, T.; Sax, P.E.; Weinstein, M.C.; Seage, I.I.I.G.R.; Moore, R.D.; Freedberg, K.A. The lifetime cost of current human immunodeficiency virus care in the United States. Med. Care 2006, 44, 990–997. [Google Scholar] [CrossRef]
- Campbell, J.D.; Ramsey, S.D. The costs of treating breast cancer in the US: A synthesis of published evidence. Pharmacoeconomics 2009, 27, 199–209. [Google Scholar] [CrossRef] [PubMed]
- Ampel, N.M. New perspectives on coccidioidomycosis. Proc. Am. Thorac. Soc. 2010, 7, 181–185. [Google Scholar] [CrossRef]
- Nguyen, C.; Barker, B.M.; Hoover, S.; Nix, D.E.; Ampel, N.M.; Frelinger, J.A.; Orbach, M.J.; Galgiani, J.N. Recent advances in our understanding of the environmental, epidemiological, immunological, and clinical dimensions of coccidioidomycosis. Clin. Microbiol. Rev. 2013, 26, 505–525. [Google Scholar] [CrossRef] [PubMed]
- Maes, E.; Lecomte, P.; Ray, N. A cost-of-illness study of lyme disease in the United States. Clin. Ther. 1998, 20, 993–1008. [Google Scholar] [CrossRef]
- Jo, C. Cost-of-illness studies: Concepts, scopes, and methods. Clin. Mol. Hepatol. 2014, 20, 327. [Google Scholar] [CrossRef] [PubMed]
- Lopez, A.D.; Murray, C.C. The global burden of disease, 1990–2020. Nat. Med. 1998, 4, 1241–1243. [Google Scholar] [CrossRef] [PubMed]
- Williams, A. Calculating the global burden of disease: Time for a strategic reappraisal? Health Econ. 1999, 8, 1–8. [Google Scholar] [CrossRef]
- Yozwiak, S. TGen Researcher Receives the Young Investigator Award from the Arizona Alzheimer’s Consortium. Available online: https://www.tgen.org/news/2017/december/06/tgen-technology-results-in-new-fast-accurate-valley-fever-test/ (accessed on 13 September 2018).
- Reimer, L. New Valley Fever Test Shortens Diagnosis Wait Time. Phoenix News—Arizona’s Family. Published 8 December 2017. Available online: http://www.azfamily.com/story/37028939/new-valley-fever-test-shortens-diagnosis-wait-time (accessed on 13 September 2018).
- FDA Clears DxNA’s Valley Fever Test. Healio. Published 7 December 2017. Available online: https://www.healio.com/infectious-disease/emerging-diseases/news/online/{49bcb346-ce38-40c8-a135-4f789489f955}/fda-clears-dxnas-valley-fever-test (accessed on 13 September 2018).
- Tarricone, R. Cost-of-illness analysis. What room in health economics? Health Policy 2006, 77, 51–63. [Google Scholar] [CrossRef] [PubMed]

| Cost Type | Item | Utilization | Average Per Person Lifetime Cost 1 | Reference |
|---|---|---|---|---|
| Uncomplicated pneumonia | ||||
| Pre-CM diagnosis2 | ||||
| Physician visit | 100% had 3 physician visits | $487 | [10] 3 | |
| ER visit | 23% first sought care in ER | $17 | ||
| Medication | Azithromycin/levaquin | 100% (50% will require 2nd course) | $114 | |
| Diagnosis | Immunodiffusion and titer | 100% (25% will require repeat testing) | $322 | [11] 3 |
| Chest X-ray | 100% | |||
| Chest CT | 25% | |||
| Others, HIV testing | 100% | |||
| Post-CM diagnosis | ||||
| Hospitalization | Requiring hospitalization | 40% | $13,027 | 3 |
| 1 lifetime hospitalization | 90% | |||
| 2 lifetime hospitalizations | 7% | |||
| >2 lifetime hospitalizations | 3% | |||
| Medication | Fluconazole (400 mg/day) | 90% (6 months) | $6891 | [12] 3 |
| Itraconazole (200 mg twice/day) | 3% (6 months) | |||
| Amphotericin B (3 mg/kg/day) | 2% (for pregnant women, 6 months) | |||
| Voriconazole (200mg twice/day) | 5% (after failing fluconazole/voriconazole, 6 months) | |||
| Follow-up | Immunodiffusion and titer | 100% every 3 months for 12 months (expected compliance 50–80%) | $1181 | 3 |
| Chest x-ray | ||||
| Home care/nursing home | None | $0 | Assumption 3 | |
| Total | $22,039 | |||
| Diffuse/chronic pneumonia without dissemination | ||||
| Pre-CM diagnosis | Same as for CM-associated uncomplicated pneumonia | $618 | [10] 3 | |
| Other medication | 4-drug regimen for tuberculosis | 10% (1 month) | $17 | |
| Diagnosis | Immunodiffusion and titer | 100% (25% will require repeat testing) | $321 | [11] 3 |
| Chest X-ray | 50% have 2 X-rays/year outside of hospital | |||
| Chest CT | 30% have chest CT outside of hospital | |||
| Post-CM diagnosis | ||||
| Hospitalization | 1st hospitalization in year 1 | 75% | $68,532 | 3 |
| 2nd hospitalization in year 1 | 65% (of those with 1st hospitalization) | |||
| Hospitalization in year 2 | 100% | |||
| Medication | Fluconazole (400 mg/day) | 75% (36 months) | $55,313 | [12] 3 |
| Itraconazole (200 mg twice/day) | 25% (36 months) | |||
| Follow-up | Immunodiffusion and titer | 100% every 3 months for 12 months (expected compliance 50–80%) | $1566 | 3 |
| Chest X-ray | ||||
| Chest CT | 100% (at discharge, expected compliance 50–80%) | |||
| Home care | 100% (3 days a week for 3 months) | $2450 | Assumption 3 | |
| Rehabilitation facility | 100% (30 days) | $3599 | ||
| Total | $132,416 | |||
| Dissemination, including meningitis | ||||
| Pre-CM diagnosis | Same as for CM-associated uncomplicated pneumonia. 40% first sought care in ER | $618 | [10] 3 | |
| Diagnosis | ||||
| Immunodiffusion/titer/chest X-ray/chest CT | Same as for CM-associated diffuse/chronic pneumonia without dissemination | $737 | [11] 3 | |
| Lumbar puncture | 50% | |||
| MRI | 15–20% | |||
| Aspirates of joint effusions | 10% | |||
| Skin biopsy | 10% | |||
| Bone marrow biopsy | 5% | |||
| Lung biopsy | 20% | |||
| Lymph node biopsy | 20% | |||
| Liver biopsy | 5% | |||
| Post-CM diagnosis | ||||
| Hospitalization | 1st hospitalization in year 1 | 100% | $672,730 | 3 |
| 2nd hospitalization in year 1 | 65% (of those with 1st hospitalization) | |||
| Hospitalization after year 1 | 100% hospitalized once a year for life | |||
| Medication | Fluconazole (1,000 mg/day) | 98% (lifelong) | $321,899 | [12] 3 |
| Amphotericin B (3 mg/kg/day) | 2% (lifelong) | |||
| Other treatment considerations | Ventriculoperitoneal shunt placement | 15% of those with meningitis | $7691 | [12] 3 |
| Ventriculoperitoneal shunt replacement | 100% of shunts replaced once in lifetime | |||
| Follow-up | Immunodiffusion and titer | 100% (every 3 months in year 1, every 6 months for life; MRI every 6 months for life; lumbar puncture 2 times in year 1, 5 times in lifetime; expected compliance 50–80%) | $16,877 | 3 |
| Chest X-ray | ||||
| Chest CT | ||||
| Liver function test | ||||
| Renal function test | ||||
| MRI | ||||
| Lumbar puncture | ||||
| Home care | 100% (3 days a week for 3 months) | $2450 | Assumption 3 | |
| Nursing home | Temporary stay | 10% (2 months) | $728 | |
| Total | $1,023,730 | |||
| Other changes in chest, pulmonary nodule | ||||
| Pre-CM diagnosis | Same as for CM-associated uncomplicated pneumonia | $618 | [10] 3 | |
| Diagnosis | Immunodiffusion and titer | 100% (25% will require repeat testing) | $76,631 | [11,13] 3 |
| Chest X-ray | 100% | |||
| Chest CT | 25% | |||
| Diagnostic work-up for lung cancer (CT scan, biopsy if indeterminate, watch and wait if benign) | 90% | |||
| Post-CM diagnosis | ||||
| Hospitalization | Same as for CM-associated uncomplicated pneumonia | $13,027 | 3 | |
| Medication | Requiring medication | 25% | $1561 | [12] 3 |
| Fluconazole (400 mg/day) | 90% (6 months) | |||
| Itraconazole (200 mg twice/day) | 5% (6 months) | |||
| Voriconazole (200 mg twice/day) | 5% (after failing fluconazole/voriconazole, 6 months) | |||
| Follow-up | Immunodiffusion and titer | 100% every 3 months for 12 months, then every 6 months for 1 year (expected compliance 50–80%) | $3562 | 3 |
| Chest X-ray | ||||
| Home care/nursing home | None | $0 | Assumption 3 | |
| Total | $95,399 | |||
| Other changes in chest, pulmonary cavity | ||||
| Pre-CM diagnosis | Same as for CM-associated changes pulmonary nodule | $95,399 | [10,11] 3 | |
| Diagnosis | ||||
| Post-CM diagnosis | ||||
| Additional hospitalization | ||||
| Cavity complications | 5% | $4207 | 3 | |
| Hemoptysis/chest pain | 5–10% | $2142 | 3 | |
| Home care/nursing home | None | $0 | Assumption 3 | |
| Total | $101,748 |
| CM Disease Manifestation | Number (n = 7466) | Average Per Person Lifetime Cost | Total Lifetime Cost for California |
|---|---|---|---|
| Direct costs | |||
| Uncomplicated pneumonia | 6346 | $22,039 | $139,859,494 |
| Diffuse/chronic pneumonia without dissemination | 187 | $132,416 | $24,761,792 |
| Dissemination, including meningitis | 187 | $1,023,730 | $191,437,510 |
| Other changes in chest, pulmonary nodules | 522 | $95,399 | $49,798,278 |
| Other changes in chest, pulmonary cavity | 224 | $101,748 | $22,791,552 |
| Indirect costs | |||
| Uncomplicated pneumonia | 6346 | $931 | $5,908,126 |
| Diffuse/chronic pneumonia without dissemination | 187 | $350,063 | $65,461,781 |
| Dissemination, including meningitis | 187 | $562,291 | $105,148,417 |
| Other changes in chest, pulmonary nodules | 522 | $126,883 | $66,232,926 |
| Other changes in chest, pulmonary cavity | 224 | $126,883 | $28,421,792 |
| Total costs of CM | |||
| Direct costs | $428,648,626 | ||
| Indirect costs | $271,173,042 | ||
| Work loss | $11,825,936 | ||
| Disability | $4,156,449 | ||
| Mortality | $255,190,657 | ||
| Total direct + indirect costs | $699,821,668 |
| Cost Type | Frequency and Utilization | Average Per Person Lifetime Cost 1 | Reference |
|---|---|---|---|
| Uncomplicated pneumonia | |||
| Work loss | 7 days | $931 | [10] 5 |
| Disability | None | $0 | 5 |
| Mortality | Normal life expectancy | $0 | |
| Total | $931 | ||
| Diffuse/chronic pneumonia without dissemination | |||
| Work loss | 90 days | $11,971 | [10] 5 |
| Disability | 16 weeks short-term CA disability | $7804 | 5 |
| Mortality 2 | 5–10% death in first 2–3 years | $330,288 3 | |
| Remainder have mortality rates consistent with mild COPD (4.3% annually) | |||
| Total | $350,063 | ||
| Dissemination, including meningitis | |||
| Work loss | 120 days | $15,961 | [10] 5 |
| Disability | 16 weeks short-term CA disability | $7804 | 5 |
| Long-term social security payment | $6619 3,4 | ||
| State payments for those with permanent disability | |||
| Mortality 2 | 30% death in first 5 years. | $531,907 3 | 5 |
| Remainder have mortality rates consistent with twice that of mild COPD (8.6% annually) | [27] 5 | ||
| Total | $562,291 | ||
| Other changes in chest, pulmonary nodule | |||
| Work loss | 7 days | $931 | 5 |
| Disability | None | $0 | |
| Mortality 2 | 1% death in first 5 years. Remainder have normal life expectancy | $125,952 | |
| Total | $126,883 | ||
| Other changes in chest, pulmonary cavity | |||
| Work loss | 7 days | $931 | 5 |
| Disability | None | $0 | |
| Mortality | 1% death in first 5 years. Remainder have normal life expectancy | $125,952 | |
| Total | $126,883 |
| County | Number (n = 7466) | Direct Cost | Indirect Cost | Total Cost |
|---|---|---|---|---|
| Fresno * | 824 | $47,308,662 | $29,928,554 | $77,237,216 |
| Kern * | 2748 | $157,772,090 | $99,810,276 | $257,582,366 |
| Kings * | 260 | $14,927,490 | $9,443,476 | $24,370,966 |
| Los Angeles County | 934 | $53,624,138 | $33,923,871 | $87,548,009 |
| Madera * | 65 | $3,731,873 | $2,360,869 | $6,092,742 |
| Monterey | 182 | $10,449,243 | $6,610,433 | $17,059,676 |
| San Diego | 142 | $8,152,706 | $5,157,591 | $13,310,297 |
| San Luis Obispo * | 419 | $24,056,225 | $15,218,525 | $39,274,749 |
| Tulare * | 275 | $15,778,692 | $9,988,292 | $25,776,983 |
© 2019 by the authors. Licensee MDPI, Basel, Switzerland. This article is an open access article distributed under the terms and conditions of the Creative Commons Attribution (CC BY) license (http://creativecommons.org/licenses/by/4.0/).
Share and Cite
Wilson, L.; Ting, J.; Lin, H.; Shah, R.; MacLean, M.; Peterson, M.W.; Stockamp, N.; Libke, R.; Brown, P. The Rise of Valley Fever: Prevalence and Cost Burden of Coccidioidomycosis Infection in California. Int. J. Environ. Res. Public Health 2019, 16, 1113. https://doi.org/10.3390/ijerph16071113
Wilson L, Ting J, Lin H, Shah R, MacLean M, Peterson MW, Stockamp N, Libke R, Brown P. The Rise of Valley Fever: Prevalence and Cost Burden of Coccidioidomycosis Infection in California. International Journal of Environmental Research and Public Health. 2019; 16(7):1113. https://doi.org/10.3390/ijerph16071113
Chicago/Turabian StyleWilson, Leslie, Jie Ting, Harold Lin, Rahil Shah, Michael MacLean, Michael W. Peterson, Nathan Stockamp, Robert Libke, and Paul Brown. 2019. "The Rise of Valley Fever: Prevalence and Cost Burden of Coccidioidomycosis Infection in California" International Journal of Environmental Research and Public Health 16, no. 7: 1113. https://doi.org/10.3390/ijerph16071113
APA StyleWilson, L., Ting, J., Lin, H., Shah, R., MacLean, M., Peterson, M. W., Stockamp, N., Libke, R., & Brown, P. (2019). The Rise of Valley Fever: Prevalence and Cost Burden of Coccidioidomycosis Infection in California. International Journal of Environmental Research and Public Health, 16(7), 1113. https://doi.org/10.3390/ijerph16071113
