Child- and Parent-Related Correlates of Total and Prolonged Sedentary Time in 5- to 6-Year-Old Children
Abstract
1. Introduction
2. Materials and Methods
2.1. Accelerometer Measurements
2.2. Potential Correlates
2.3. Demographics
2.4. Statistical Analyses
3. Results
4. Discussion
5. Conclusions
Author Contributions
Funding
Acknowledgments
Conflicts of Interest
Appendix A
| Potential Correlate | Questionnaire Items | Measurement Scale | Internal Consistency 1 |
|---|---|---|---|
| Parental efficacy in influencing child’s screen viewing | 1. How much can you do to control the time your child spends screen viewing? (e.g., watching TV, DVDs, playing video games) 2. How much can you do to help your child have alternatives to screen viewing? 3. How much could you do to reduce the time your child spends screen viewing? | 5-point Likert (1 = nothing to 5 = a great deal) | α = 0.88 |
| Restricting access to child’s screen activities | 1. I limit how long my child plays video games (including PlayStation, Xbox, and handheld game consoles). 2. I limit how long my child can watch TV and DVDs each day (including educational and noneducational programs). 3. I limit how long my child can use the computer for things other than homework (such as playing computer games and surfing the Internet). | 4-point Likert (1 = strongly disagree to 4 = strongly agree) | α = 0.89 |
| Parental attitudes on screen viewing | Children spending several hours per day watching television or playing video games is: 1. Beneficial—Harmful 2. Healthy—Unhealthy 3. Useful—Of no use 4. Of no concern—Of concern Children spending several hours per day during leisure time using the computer or surfing the Internet is: 5. Beneficial—Harmful 6. Healthy—Unhealthy 7. Useful—Of no use 8. Of no concern—Of concern | 5-point Likert scale (1 = beneficial to 5 = harmful healthy—unhealthy useful—of no use of no concern—of concern) | α = 0.89 |
| Characteristics | Total Sample (n = 863) | Participants Who Did Not Provide Data in the Analysis for Weekend Days (n = 257) |
|---|---|---|
| Child characteristics | ||
| Age (years) | 6.0 ± 0.4 | 6.0 ± 0.5 |
| Gender (% boys) | 52% | 52% |
| BMI z-score | 0.2 ± 0.9 | 0.3 ± 1.0 |
| Weight status | ||
| Normal weight | 82% | 79% |
| Overweight | 15% | 15% |
| Obese | 3% | 5% |
| Children’s overall SED and MVPA | ||
| Total SED (min/day) | 289 ± 66 | 289 ± 71 |
| Prolonged SED (min/day) | 121 ± 55 | 123 ± 57 |
| MVPA (min/day) | 52 ± 21 | 51 ± 21 |
| Family-related characteristics | ||
| Parent age (years) | 38 ± 6 | 37 ± 6 |
| Parent BMI (kg/m2) | 25 ± 4 | 26 ± 5 |
| Multiple deprivation (IMD) score | 14 ± 12 | 16 ± 13 |
| Parents’ overall SED and PA | ||
| SED (min/day) | 475 ± 101 | 460 ± 95 |
| Prolonged SED (min/day) | 271 ± 105 | 260 ± 95 |
| MVPA (min/day) | 35 ± 21 | 36 ± 21 |
| Accelerometer wear time (min/day) | 837 ± 95 | 818 ± 97 |
References
- Tremblay, M.S.; Aubert, S.; Barnes, J.D.; Saunders, T.J.; Carson, V.; Latimer-Cheung, A.E.; Chastin, S.F.M.; Altenburg, T.M.; Chinapaw, M.J.M. SBRN Terminology Consensus Project Participants. Sedentary behavior research network (SBRN)—Terminology consensus project process and outcome. Int. J. Behav. Nutr. Phys. Act. 2017, 14, 75. [Google Scholar] [CrossRef] [PubMed]
- Department of Health, Physical Activity, Health Improvement and Protection. Start Active, Stay Active: A Report on Physical Activity for Health from the Four Home Countries Chief Medical Officers. Available online: https://www.gov.uk/government/publications/start-active-stay-active-a-report-on-physical-activity-from-the-four-home-countries-chief-medical-officers (accessed on 27 July 2018).
- Verloigne, M.T.; Loyen, A.; Van Hecke, L.; Lakerveld, J.; Hendriksen, I.; De Bourdheaudhuij, I.; Deforche, B.; Donnelly, A.; Ekelund, U.; Brug, J.; et al. Variation in population levels of sedentary time in European children and adolescents according to cross-European studies: A systematic literature review within DEDIPAC. Int. J. Behav. Nutr. Phys. Act. 2016, 13, 69. [Google Scholar] [CrossRef] [PubMed]
- De Rezende, L.F.M.; Rodriques Lopes, M.; Rey-López, J.P.; Matsudo, V.K.R.; do Carmo Luiz, O. Sedentary Behavior and Health Outcomes: An Overview of Systematic Reviews. PLoS ONE 2014, 9, e105620. [Google Scholar] [CrossRef] [PubMed]
- Van Ekris, E.; Altenburg, T.M.; Singh, A.S.; Proper, K.I.; Heymans, M.W.; Chinapaw, M.J.M. An evidence-update on the prospective relationship between childhood sedentary behaviour and biomedical health indicators: A systematic review and meta-analysis. Obes. Rev. 2016, 17, 833–849. [Google Scholar] [CrossRef] [PubMed]
- Chinapaw, M.; Altenburg, T.; Brug, J. Sedentary behaviour and health in children: Evaluating the evidence. Prev. Med. 2015, 70, 1–2. [Google Scholar] [CrossRef] [PubMed]
- Biddle, S.J.; Pearson, N.; Ross, G.M.; Braithwaite, R. Tracking of sedentary behaviours of young people: A systematic review. Prev. Med. 2010, 51, 345–351. [Google Scholar] [CrossRef] [PubMed]
- Altenburg, T.M.; Kist-van Holthe, J.; Chinapaw, M.J. Effectiveness of intervention strategies exclusively targeting reductions in children’s sedentary time: A systematic review of the literature. Int. J Behav. Nutr. Phys. Act. 2016, 13, 65. [Google Scholar] [CrossRef] [PubMed]
- Patrick, H.; Hennessy, E.; McSpadden, K.; Oh, A. Parenting styles and practices in children’s obesogenic behaviors: Scientific gaps and future research directions. Child. Obes. 2013, 9, S-73–S-86. [Google Scholar] [CrossRef] [PubMed]
- Hinkley, T.; Salmon, J.; Okely, A.D.; Trost, S.G. Correlates of sedentary behaviours in preschool children: A review. Int. J. Behav. Nutr. Phys. Act. 2010, 7, 66. [Google Scholar] [CrossRef] [PubMed]
- Jago, R.; Edwards, M.J.; Urbanski, C.R.; Sebire, S.J. General and specific approaches to media parenting: A systematic review of current measures, associations with screen-viewing, and measurement implications. Child. Obes. 2013, 9, S-51–S-72. [Google Scholar] [CrossRef] [PubMed]
- Xu, H.; Wen, L.M.; Rissel, C. Associations of parental influences with physical activity and screen time among young children: A systematic review. J. Obes. 2015, 2015, 546925. [Google Scholar] [CrossRef] [PubMed]
- LeBlanc, A.G.; Katzmarzyk, P.T.; Barreira, T.V.; Broyles, S.T.; Chaput, J.P.; Church, T.S.; Fogelholm, M.; Harrington, D.M.; Hu, G.; Kuriyan, R. Correlates of total sedentary time and screen time in 9–11 year-old children around the world: The international study of childhood obesity, lifestyle and the environment. PLoS ONE 2015, 10, e0129622. [Google Scholar] [CrossRef] [PubMed]
- Verloigne, M.T.; Lippevelde, W.V.; Maes, L.; Yıldırım, M.; Chinapaw, M.; Manios, Y.; Androutsos, O.; Kovács, É.; Bringolf-Isler, B.; Brug, J.; et al. Self-reported TV and computer time do not represent accelerometer-derived total sedentary time in 10 to 12-year-olds. Eur. J. Public Health 2012, 23, 30–32. [Google Scholar] [CrossRef] [PubMed]
- LeBlanc, A.G.; Broyles, S.T.; Chaput, J.P.; Leduc, G.; Boyer, C.; Borghese, M.M.; Tremblay, M.S. Correlates of objectively measured sedentary time and self-reported screen time in Canadian children. Int. J. Behav. Nutr. Phys. Act. 2015, 12, 38. [Google Scholar] [CrossRef] [PubMed]
- Altenburg, T.M.; Rotteveel, J.; Dunstan, D.W.; Salmon, J.; Chinapaw, M.J. The effect of interrupting prolonged sitting time with short, hourly, moderate-intensity cycling bouts on cardiometabolic risk factors in healthy, young adults. J. Appl. Physiol. 2013, 115, 1751–1756. [Google Scholar] [CrossRef] [PubMed]
- Carson, V.; Stone, M.; Faulkner, G. Patterns of sedentary behavior and weight status among children. Pediatr. Exerc. Sci. 2014, 26, 95–102. [Google Scholar] [CrossRef] [PubMed]
- Saunders, T.J.; Tremblay, M.S.; Mathieu, M.; Henderson, M.; O’Loughlin, J.; Tremblay, A.; Chaput, J.P. Quality Cohort Research Group. Associations of sedentary behavior, sedentary bouts and breaks in sedentary time with cardiometabolic risk in children with a family history of obesity. PLoS ONE 2013, 8, e79143. [Google Scholar] [CrossRef] [PubMed]
- Jago, R.; Thompson, J.L.; Sebire, S.J.; Wood, L.; Pool, L.; Zahra, J.; Lawlor, D.A. Cross-sectional associations between the screen-time of parents and young children: Differences by parent and child gender and day of the week. Int. J. Behav. Nutr. Phys. Act. 2014, 11, 54. [Google Scholar] [CrossRef] [PubMed]
- Chinapaw, M.J.M.; de Niet, M.; Verloigne, M.T.; De Bourdeaudhuij, I.; Brug, J.; Altenburg, T.M. From Sedentary Time to Sedentary Patterns: Accelerometer Data Reduction Decisions in Youth. PLoS ONE 2014, 9, e111205. [Google Scholar] [CrossRef] [PubMed]
- Tudor-Locke, C.; Brashear, M.M.; Johnson, W.D.; Katzmarzyk, P.T. Accelerometer profiles of physical activity and inactivity in normal weight, overweight, and obese U.S. men and women. Int. J. Behav. Nutr. Phys. Act. 2010, 7, 60. [Google Scholar] [CrossRef] [PubMed]
- Evenson, K.R.; Catellier, D.J.; Gill, K.; Ondrak, K.S.; McMurray, R.G. Calibration of two objective measures of physical activity for children. J. Sports Sci. 2008, 26, 1557–1565. [Google Scholar] [CrossRef] [PubMed]
- Altenburg, T.M.; Chinapaw, M.J. Bouts and breaks in children’s sedentary time: Currently used operational definitions and recommendations for future research. Prev. Med. 2015, 77, 1–3. [Google Scholar] [CrossRef] [PubMed]
- Troiano, R.P.; Berrigan, D.; Dodd, K.W.; Mâsse, L.C.; Tilert, T.; McDowell, M. Physical activity in the United States measured by accelerometer. Med. Sci. Sports Exerc. 2008, 40, 181–188. [Google Scholar] [CrossRef] [PubMed]
- Cole, T.J.; Freeman, J.V.; Preece, M.A. Body mass index reference curves for the UK, 1990. Arch. Dis. Child. 1995, 73, 25–29. [Google Scholar] [CrossRef] [PubMed]
- World Health Organization. BMI-For-Age (5–19 Years). Available online: http://www.who.int/growthref/who2007_bmi_for_age/en/ (accessed on 4 July 2018).
- Bandura, A. Guide for constructing self-efficacy scales. In Self-Efficacy Beliefs of Adolescents; Pajares, F., Urdan, T.C., Eds.; IAP—Information Age Publishing: Greenwich, UK, 2006; Chapter 14. [Google Scholar]
- Davison, K.K.; Li, K.; Baskin, M.L.; Cox, T.; Affuso, O. Measuring parental support for children’s physical activity in white and African American parents: The Activity Support Scale for Multiple Groups (ACTS-MG). Prev. Med. 2011, 52, 39–43. [Google Scholar] [CrossRef] [PubMed]
- He, M.; Piché, L.; Beynon, C.; Harris, S. Screen-related sedentary behaviors: Children’s and parents’ attitudes, motivations, and practices. J. Nutr. Educ. Behav. 2010, 42, 17–25. [Google Scholar] [CrossRef] [PubMed]
- Ministery of Housing, Communities and Local Government. English Indices of Deprivation 2010. Available online: https://data.gov.uk/dataset/index-of-multiple-deprivation (accessed on 4 July 2018).
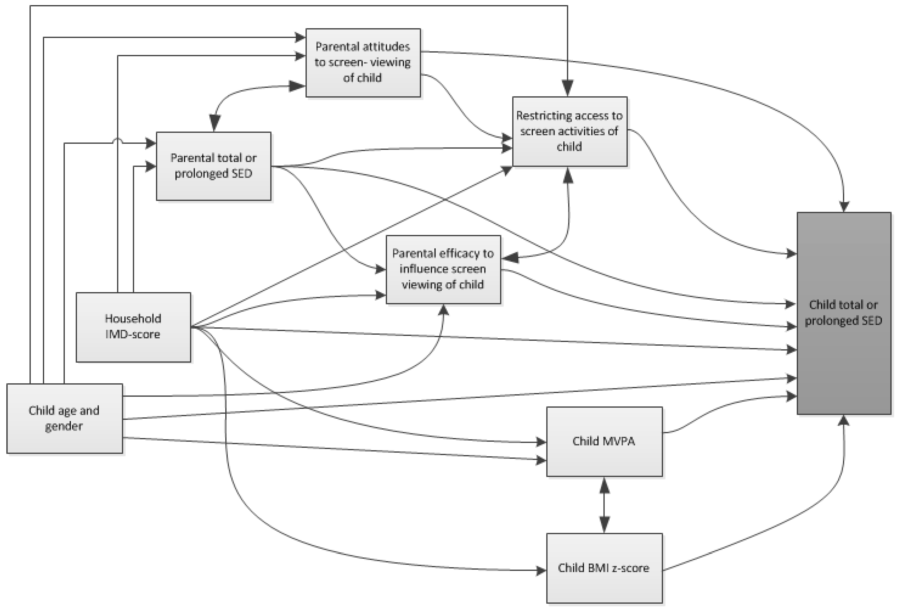
- Shrier, I.; Platt, R.W. Reducing bias through directed acyclic graphs. BMC Med. Res. Methodol. 2008, 8, 70. [Google Scholar] [CrossRef] [PubMed]
- Jago, R.; Baranowski, T.; Baranowski, J.C.; Cullen, K.W.; Thompson, D.I. Social desirability is associated with some physical activity, psychosocial variables and sedentary behavior but not self-reported physical activity among adolescent males. Health Educ. Res. 2006, 22, 438–449. [Google Scholar] [CrossRef] [PubMed]
- Hesketh, K.R.; Lakshman, R.; Sluijs, E.M.F. Barriers and facilitators to young children’s physical activity and sedentary behaviour: A systematic review and synthesis of qualitative literature. Obes. Rev. 2017, 18, 987–1017. [Google Scholar] [CrossRef] [PubMed]
- Byun, W.; Dowda, M.; Pate, R.R. Correlates of objectively measured sedentary behavior in US preschool children. Pediatrics 2011, 128, 937–945. [Google Scholar] [CrossRef] [PubMed]
- King, A.C.; Parkinson, K.N.; Adamson, A.J.; Murray, L.; Besson, H.; Reilly, J.J.; Basterfield, L.; Gateshead Millennium Study Core Team. Correlates of objectively measured physical activity and sedentary behaviour in English children. Eur. J. Public Health 2010, 21, 424–431. [Google Scholar] [CrossRef] [PubMed]
- Dolinsky, D.H.; Brouwer, R.J.N.; Evenson, K.R.; Siega-Riz, A.M.; Østbye, T. Correlates of sedentary time and physical activity among preschool-aged children. Prev. Chronic Dis. 2011, 8, A131. [Google Scholar] [PubMed]
- Schmutz, E.A.; Leeger-Aschmann, C.S.; Radtke, T.; Muff, S.; Kakebeeke, T.H.; Zysset, A.E.; Messerli-Bürgy, N.; Stülb, K.; Arhab, A.; Meyer, A.H.; et al. Correlates of preschool children’s objectively measured physical activity and sedentary behavior: A cross-sectional analysis of the SPLASHY study. Int. J. Behav. Nutr. Phys. Act. 2017, 14, 1–13. [Google Scholar] [CrossRef] [PubMed]
- NHS Digital. Statistics on Obesity, Physical Activity and Diet, England 2018. Available online: https://www.gov.uk/government/statistics/statistics-on-obesity-physical-activity-and-diet-england-2018 (accessed on 27 July 2018).
- Mutz, D.C.; Roberts, D.F.; Vuuren, D.V. Reconsidering the displacement hypothesis: Television’s influence on children’s time use. Commun. Res. 1993, 20, 51–75. [Google Scholar] [CrossRef]
- Pearson, N.; Braithwaite, R.E.; Biddle, S.J.; Sluijs, E.M.F.; Atkin, A.J. Associations between sedentary behaviour and physical activity in children and adolescents: A meta-analysis. Obes. Rev. 2014, 15, 666–675. [Google Scholar] [CrossRef] [PubMed]
- Janssen, X.; Basterfield, L.; Parkinson, K.N.; Pearce, M.; Reilly, J.K.; Adamson, A.J.; Reilly, J.J. Determinants of changes in sedentary time and breaks in sedentary time among 9 and 12 year old children. Prev. Med. Rep. 2015, 2, 880–885. [Google Scholar] [CrossRef] [PubMed]
- Stierlin, A.S.; De Lepeleere, S.; Cardon, G.; Dargent-Molina, P.; Hoffmann, B.; Murphy, M.H.; Kennedy, A.; O’Donoghue, G.; Chastin, S.F.; De Craemer, M.; et al. A systematic review of determinants of sedentary behaviour in youth: A DEDIPAC-study. Int. J. Behav. Nutr. Phys. Act. 2015, 12, 133. [Google Scholar] [CrossRef] [PubMed]
- Brug, J.; Chinapaw, M. Determinants of engaging in sedentary behavior across the lifespan; lessons learned from two systematic reviews conducted within DEDIPAC. Int. J. Behav. Nutr. Phys. Act. 2015, 12, 134. [Google Scholar] [CrossRef] [PubMed]
- Hidding, L.M.; Altenburg, T.M.; van Ekris, E.; Chinapaw, M.J. Why Do Children Engage in Sedentary Behavior? Child-and Parent-Perceived Determinants. Int. J. Environ. Res. Public Health 2017, 14, 671. [Google Scholar] [CrossRef] [PubMed]

| Potential Correlates | Included Confounders in Association with Children’s Total and Prolonged SED * |
|---|---|
| Child BMI z-score | Child wear time, MVPA, IMD score, gender |
| Child overall MVPA a | Child wear time, IMD score, gender, age, BMI z-score |
| Child age | Child wear time |
| Child gender (male is reference) | Child wear time |
| Parents’ total and prolonged SED | Child wear time, parent wear time, IMD score, child gender, child age |
| Parental efficacy in influencing child’s screen viewing | Child wear time, parent wear time, IMD score, child gender, child age, parental total or prolonged SED a restricting access to child’s screen activities |
| Restricting access to child’s screen activities | Child wear time, parent wear time, IMD score, child gender, child age, parental total or prolonged SED a parental efficacy in influencing child’s screen viewing, parental attitudes on child’s screen viewing |
| Parental attitudes on child’s screen viewing | Child wear time, parent wear time, IMD score, child gender, child age, total or prolonged SED a restricting access to child’s screen activities |
| Characteristics | Mean ± SD | n |
|---|---|---|
| Child characteristics | ||
| Age (years) | 6.0 ± 0.4 | 756 |
| Gender (% boys) | 52% | 859 |
| BMI z-score | 0.2 ± 0.9 | 859 |
| Weight status | 859 | |
| Normal weight | 82% | |
| Overweight | 15% | |
| Obese | 3% | |
| Child SED and MVPA | ||
| Overall | 863 | |
| Total SED (min/day) | 289 ± 66 | |
| Prolonged SED (min/day) | 121 ± 55 | |
| MVPA (min/day) | 52 ± 21 | |
| Accelerometer wear time (min/day) | 706 ± 74 | |
| Weekend | 605 | |
| Weekend total SED (min/day) | 278 ± 86 | |
| Weekend prolonged SED (min/day) | 121 ± 74 | |
| Weekend MVPA (min/day) | 50 ± 27 | |
| Weekend accelerometer wear time (min/day) | 682 ± 97 | |
| After school | 797 | |
| After school total SED (min/day) | 119 ± 38 | |
| After school prolonged SED (min/day) | 60 ± 34 | |
| After school MVPA (min/day) | 20 ± 12 | |
| After school accelerometer wear time (min/day) | 269 ± 47 | |
| Parent characteristics | ||
| Relationship of parent to child (%) | ||
| Mother | 75% | 782 |
| Father | 25% | |
| Other carer | 0.40% | |
| Parent age (years) | 38 ± 6 | |
| Parent ethnicity (%) | 782 | |
| White British | 90% | |
| White other | 5% | |
| Other | 6% | |
| Parent BMI (kg/m2) | 25 ± 4 | 755 |
| Parent weight status (%) | 755 | |
| Normal weight | 56% | |
| Overweight | 30% | |
| Obese | 14% | |
| Multiple deprivation (IMD) score | 14 ± 12 | 824 |
| Parents’ overall SED and MVPA | ||
| Parents’ total SED (min/day) | 475 ± 101 | 738 |
| Parents’ prolonged SED (min/day) | 271 ± 105 | 738 |
| Parents’ MVPA (min/day) | 35 ± 21 | 738 |
| Parents’ accelerometer wear-time (min/day) | 837 ± 95 | 738 |
| Parenting characteristics | ||
| Parental efficacy in influencing child’s screen viewing (range: 1–5) a | 4.6 ± 0.6 | 777 |
| Restricting access to child’s screen activities (range: 1–4) b | 3.4 ± 0.6 | 771 |
| Parental attitudes on child’s screen viewing (range: 1–5) c | 3.8 ± 0.7 | 739 |
| Correlates | Overall | Weekend | After School | ||||||
|---|---|---|---|---|---|---|---|---|---|
| β (95% CI) | p-Value | n | β (95% CI) | p-Value | n | β (95% CI) | p-Value | n | |
| Total sedentary time | |||||||||
| Child BMI z-score | −5.16 (−8.26; −2.06) | <0.001 | 822 | −3.14 (−8.11; 1.83) | 0.215 | 583 | −0.40 (−2.35; 1.55) | 0.685 | 759 |
| Child overall MVPA a | −1.12 (−1.26; −0.97) | <0.001 | 747 | −0.97 (−1.14; −0.81) | <0.001 | 540 | −1.38 (−1.53; −1.23) | <0.001 | 687 |
| Child age | −2.18 (−10.04; 5.68) | 0.586 | 755 | −13.25 (−25.91; −0.58) | 0.040 | 545 | −2.42 (−7.86; 3.01) | 0.381 | 694 |
| Child gender (male is reference) | 4.90 (−1.31; 11.11) | 0.122 | 858 | 3.28 (−6.14; 12.71) | 0.494 | 604 | −3.48 (−7.53; 0.56) | 0.091 | 793 |
| Parents’ total SED | 0.06 (0.02; 0.11) | 0.009 | 655 | 0.11 (0.04; 0.17) | 0.002 | 482 | 0.02 (−0.01; 0.05) | 0.169 | 607 |
| Parental efficacy in influencing child’s screen viewing | −0.59 (−7.60; 6.42) | 0.869 | 646 | −0.18 (−10.43; 10.07) | 0.973 | 476 | 1.93 (−2.59; 6.45) | 0.402 | 600 |
| Restricting access to child’s screen activities | 2.88 (−3.46; 9.23) | 0.372 | 623 | −2.25 (−11.83; 7.33) | 0.645 | 462 | 4.10 (−0.10; 8.29) | 0.056 | 579 |
| Parental attitudes on child’s screen viewing | −0.09 (−5.45; 5.27) | 0.974 | 624 | 1.87 (−6.02; 9.75) | 0.642 | 463 | 0.61 (−2.92; 4.14) | 0.734 | 580 |
| Prolonged sedentary time | |||||||||
| Child BMI z-score | −3.18 (−6.23; −0.13) | 0.041 | 822 | −1.26 (−6.43; 3.91) | 0.633 | 583 | 0.55 (−1.69; 2.80) | 0.733 | 759 |
| Child overall MVPA a | −0.76 (−0.90; −0.62) | <0.001 | 747 | −0.63 (−0.80; −0.45) | <0.001 | 540 | −0.99 (−1.17; −0.81) | <0.001 | 687 |
| Child age | −3.71 (−10.96; 3.53) | 0.315 | 755 | −6.81 (−19.26; 5.64) | 0.283 | 545 | −4.72 (−10.07; 0.64) | 0.084 | 694 |
| Child gender (boy is reference) | −2.76 (−8.49; 2.98) | 0.346 | 858 | −4.26 (−13.45; 4.93) | 0.363 | 604 | −6.81 (−11.03; −2.59) | 0.002 | 793 |
| Parents’ prolonged SED | 0.02 (−0.01; 0.06) | 0.195 | 655 | 0.04 (−0.02; 0.09) | 0.173 | 482 | 0.01 (−0.02; 0.04) | 0.554 | 607 |
| Parental efficacy in influencing child’s screen viewing | −0.66 (−7.13; 5.81) | 0.840 | 646 | 2.54 (−7.74; 12.81) | 0.628 | 476 | 2.44 (−2.37; 7.24) | 0.319 | 600 |
| Restricting access to child’s screen activities | 1.62 (−4.29; 7.53) | 0.590 | 623 | −0.06 (−9.62; 9.49) | 0.989 | 462 | 2.79 (−1.68; 7.25) | 0.220 | 579 |
| Parental attitudes to child’s screen viewing | −0.41 (−5.41; 4.59) | 0.872 | 624 | 0.94 (−6.95; 8.83) | 0.815 | 463 | 0.91 (−2.84; 4.67) | 0.633 | 580 |
© 2018 by the authors. Licensee MDPI, Basel, Switzerland. This article is an open access article distributed under the terms and conditions of the Creative Commons Attribution (CC BY) license (http://creativecommons.org/licenses/by/4.0/).
Share and Cite
Van Ekris, E.; Solomon-Moore, E.; Chinapaw, M.J.M.; Jago, R.; Altenburg, T.M. Child- and Parent-Related Correlates of Total and Prolonged Sedentary Time in 5- to 6-Year-Old Children. Int. J. Environ. Res. Public Health 2018, 15, 1817. https://doi.org/10.3390/ijerph15091817
Van Ekris E, Solomon-Moore E, Chinapaw MJM, Jago R, Altenburg TM. Child- and Parent-Related Correlates of Total and Prolonged Sedentary Time in 5- to 6-Year-Old Children. International Journal of Environmental Research and Public Health. 2018; 15(9):1817. https://doi.org/10.3390/ijerph15091817
Chicago/Turabian StyleVan Ekris, Evi, Emma Solomon-Moore, Mai J. M. Chinapaw, Russell Jago, and Teatske M. Altenburg. 2018. "Child- and Parent-Related Correlates of Total and Prolonged Sedentary Time in 5- to 6-Year-Old Children" International Journal of Environmental Research and Public Health 15, no. 9: 1817. https://doi.org/10.3390/ijerph15091817
APA StyleVan Ekris, E., Solomon-Moore, E., Chinapaw, M. J. M., Jago, R., & Altenburg, T. M. (2018). Child- and Parent-Related Correlates of Total and Prolonged Sedentary Time in 5- to 6-Year-Old Children. International Journal of Environmental Research and Public Health, 15(9), 1817. https://doi.org/10.3390/ijerph15091817

