The Polybrominated Diphenyl Ether Bromoxib Disrupts Nuclear Import and Export by Affecting Nucleoporins of the Nuclear Pore Complex
Abstract
1. Introduction
2. Results
2.1. Bromoxib Decreases the Levels of a Subset of Nucleoporins (NUPs) as Determined by Thermal Proteome Profiling (TPP)
2.2. Bromoxib-Mediated Downregulation of NUPs Does Not Induce Permeability of the Nuclear Membrane
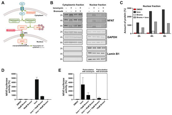
2.3. Bromoxib Inhibits the Nuclear Import of the Transcription Factor NFAT and Subsequent NFAT Reporter Gene Activity
2.4. Bromoxib Inhibits NF-κB-Dependent Reporter Gene Activity
2.5. Bromoxib Reduces the Nuclear Export of Tat mRNA, and Inhibits Subsequent Tat-Driven Reporter Gene Activity
2.6. Bromoxib Inhibits the Expression of Short-Lived Proteins Such as the Anti-Apoptotic Bcl-2 Protein Mcl-1
3. Discussion
4. Materials and Methods
4.1. Reagents
4.2. Cell Lines and Cell Culture
4.3. Transfections
4.4. Luciferase Assays
4.5. Immunoblotting
4.6. Permeability Assays and Microscopy
4.7. MS-Based Differential Proteome Analysis from Thermal Proteome Profiling (TPP) Data
4.8. Statistical Analyses
Supplementary Materials
Author Contributions
Funding
Institutional Review Board Statement
Data Availability Statement
Acknowledgments
Conflicts of Interest
Abbreviations
| bromoxib | 4,5,6-tribromo-2-(2′,4′-dibromophenoxy) phenol |
| HIV | human immunodeficiency virus |
| NFAT | nuclear factor of activated T cells |
| NF-κB | nuclear factor κB |
| NPC | nuclear pore complex |
| NUPs | nucleoporins |
| PBDE | polybrominated diphenyl ether |
| Tat | transactivator of transcription |
| TPP | thermal proteome profiling |
References
- Faulkner, D.J.; Unson, M.D.; Bewley, C.A. The chemistry of some sponges and their symbionts. Pure Appl. Chem. 1994, 66, 1983–1990. [Google Scholar] [CrossRef]
- Carté, B.; Faulkner, D.J. Polybrominated diphenyl ethers from Dysidea herbacea, Dysidea chlorea and Phyllospongia foliascens. Tetrahedron 1981, 37, 2335–2339. [Google Scholar] [CrossRef]
- Hanif, M.; Syarqul Ardan, M.; Setiawan, A.; de Voogd, N.J.; Farid, M.; Murni, A.; Tanaka, J. Polybrominated diphenyl ethers with broad spectrum antibacterial activity from the Indonesian marine sponge Lamellodysidea herbacea. J. Appl. Pharm. Sci. 2019, 9, 001–006. [Google Scholar]
- Schmitt, L.; Hinxlage, I.; Cea, P.A.; Gohlke, H.; Wesselborg, S. 40 Years of Research on Polybrominated Diphenyl Ethers (PBDEs)—A Historical Overview and Newest Data of a Promising Anticancer Drug. Molecules 2021, 26, 995. [Google Scholar] [CrossRef] [PubMed]
- Fu, X.; Schmitz, F.J. New brominated diphenyl ether from an unidentified species of Dysidea sponge. 13C NMR data for some brominated diphenyl ethers. J. Nat. Prod. 1996, 59, 1102–1103. [Google Scholar] [CrossRef]
- Mayer, S.; Prechtl, M.; Liebfried, P.; Cadeddu, R.P.; Stuhldreier, F.; Kohl, M.; Wenzel, F.; Stork, B.; Wesselborg, S.; Proksch, P.; et al. First Results from a Screening of 300 Naturally Occurring Compounds: 4,6-dibromo-2-(2′,4′-dibromophenoxy)phenol, 4,5,6-tribromo-2-(2′,4′-dibromophenoxy)phenol, and 5-epi-nakijinone Q as Substances with the Potential for Anticancer Therapy. Mar. Drugs 2019, 17, 521. [Google Scholar] [CrossRef] [PubMed]
- Schmitt, L.; Krings, K.S.; Wolsing, A.; Buque, X.; Zimmermann, M.; Flores-Romero, H.; Lenz, T.; Lechtenberg, I.; Peter, C.; Stork, B. Targeting mitochondrial metabolism by the mitotoxin bromoxib in leukemia and lymphoma cells. Cell Commun. Signal. 2024, 22, 541. [Google Scholar] [CrossRef]
- Wente, S.R. Gatekeepers of the nucleus. Science 2000, 288, 1374–1377. [Google Scholar] [CrossRef]
- Kabachinski, G.; Schwartz, T.U. The nuclear pore complex–structure and function at a glance. J. Cell Sci. 2015, 128, 423–429. [Google Scholar] [CrossRef]
- Lin, D.H.; Hoelz, A. The structure of the nuclear pore complex (an update). Annu. Rev. Biochem. 2019, 88, 725–783. [Google Scholar] [CrossRef]
- Cronshaw, J.M.; Krutchinsky, A.N.; Zhang, W.; Chait, B.T.; Matunis, M.J. Proteomic analysis of the mammalian nuclear pore complex. J. Cell Biol. 2002, 158, 915–927. [Google Scholar] [CrossRef]
- Hsia, K.-C.; Stavropoulos, P.; Blobel, G.; Hoelz, A. Architecture of a coat for the nuclear pore membrane. Cell 2007, 131, 1313–1326. [Google Scholar] [CrossRef]
- Hoelz, A.; Debler, E.W.; Blobel, G. The structure of the nuclear pore complex. Annu. Rev. Biochem. 2011, 80, 613–643. [Google Scholar] [CrossRef]
- Dicks, M.D.; Betancor, G.; Jimenez-Guardeño, J.M.; Pessel-Vivares, L.; Apolonia, L.; Goujon, C.; Malim, M.H. Multiple components of the nuclear pore complex interact with the amino-terminus of MX2 to facilitate HIV-1 restriction. PLoS Pathog. 2018, 14, e1007408. [Google Scholar] [CrossRef] [PubMed]
- Devos, D.; Dokudovskaya, S.; Williams, R.; Alber, F.; Eswar, N.; Chait, B.T.; Rout, M.P.; Sali, A. Simple fold composition and modular architecture of the nuclear pore complex. Proc. Natl. Acad. Sci. USA 2006, 103, 2172–2177. [Google Scholar] [CrossRef] [PubMed]
- Chook, Y.; Blobel, G. Karyopherins and nuclear import. Curr. Opin. Struct. Biol. 2001, 11, 703–715. [Google Scholar] [CrossRef] [PubMed]
- Kosyna, F.K.; Depping, R. Controlling the gatekeeper: Therapeutic targeting of nuclear transport. Cells 2018, 7, 221. [Google Scholar] [CrossRef]
- Fahrenkrog, B. The nuclear pore complex, nuclear transport, and apoptosis. Can. J. Physiol. Pharmacol. 2006, 84, 279–286. [Google Scholar] [CrossRef]
- Zaitsava, H.; Gachowska, M.; Bartoszewska, E.; Kmiecik, A.; Kulbacka, J. The Potential of Nuclear Pore Complexes in Cancer Therapy. Molecules 2024, 29, 4832. [Google Scholar] [CrossRef]
- Spead, O.; Zaepfel, B.L.; Rothstein, J.D. Nuclear pore dysfunction in neurodegeneration. Neurotherapeutics 2022, 19, 1050–1060. [Google Scholar] [CrossRef]
- Xu, S.; Powers, M.A. Nuclear pore proteins and cancer. Semin. Cell Dev. Biol. 2009, 20, 620–630. [Google Scholar] [CrossRef] [PubMed]
- Simon, D.N.; Rout, M.P. Cancer and the nuclear pore complex. Adv. Exp. Med. Biol. 2014, 773, 285–307. [Google Scholar] [PubMed]
- Gravina, G.L.; Senapedis, W.; McCauley, D.; Baloglu, E.; Shacham, S.; Festuccia, C. Nucleo-cytoplasmic transport as a therapeutic target of cancer. J. Hematol. Oncol. 2014, 7, 85. [Google Scholar] [CrossRef]
- Hill, R.; Cautain, B.; De Pedro, N.; Link, W. Targeting nucleocytoplasmic transport in cancer therapy. Oncotarget 2013, 5, 11. [Google Scholar] [CrossRef]
- Cidado, J.; Boiko, S.; Proia, T.; Ferguson, D.; Criscione, S.W.; San Martin, M.; Pop-Damkov, P.; Su, N.; Roamio Franklin, V.N.; Sekhar Reddy Chilamakuri, C. AZD4573 is a highly selective CDK9 inhibitor that suppresses MCL-1 and induces apoptosis in hematologic cancer cells. Clin. Cancer Res. 2020, 26, 922–934. [Google Scholar] [CrossRef]
- Raices, M.; D’Angelo, M.A. Analysis of nuclear pore complex permeability in mammalian cells and isolated nuclei using fluorescent dextrans. Methods Mol. Biol. 2022, 2502, 69–80. [Google Scholar] [PubMed]
- Hogan, P.G.; Chen, L.; Nardone, J.; Rao, A. Transcriptional regulation by calcium, calcineurin, and NFAT. Genes Dev. 2003, 17, 2205–2232. [Google Scholar] [CrossRef] [PubMed]
- Ghosh, S.; Karin, M. Missing pieces in the NF-κB puzzle. Cell 2002, 109, S81–S96. [Google Scholar] [CrossRef]
- Ali, A.; Mishra, R.; Kaur, H.; Banerjea, A.C. HIV-1 Tat: An update on transcriptional and non-transcriptional functions. Biochimie 2021, 190, 24–35. [Google Scholar] [CrossRef]
- Sakuma, S.; Raices, M.; Borlido, J.; Guglielmi, V.; Zhu, E.Y.; D’Angelo, M.A. Inhibition of nuclear pore complex formation selectively induces cancer cell death. Cancer Discov. 2021, 11, 176–193. [Google Scholar] [CrossRef]
- Ikliptikawati, D.K.; Makiyama, K.; Hazawa, M.; Wong, R.W. Unlocking the Gateway: The Spatio-Temporal Dynamics of the p53 Family Driven by the Nuclear Pores and Its Implication for the Therapeutic Approach in Cancer. Int. J. Mol. Sci. 2024, 25, 7465. [Google Scholar] [CrossRef] [PubMed]
- Rodriguez-Bravo, V.; Pippa, R.; Song, W.-M.; Carceles-Cordon, M.; Dominguez-Andres, A.; Fujiwara, N.; Woo, J.; Koh, A.P.; Ertel, A.; Lokareddy, R.K. Nuclear pores promote lethal prostate cancer by increasing POM121-driven E2F1, MYC, and AR nuclear import. Cell 2018, 174, 1200–1215.e20. [Google Scholar] [CrossRef]
- Chen, S.-L.; Qin, Z.-Y.; Hu, F.; Wang, Y.; Dai, Y.-J.; Liang, Y. The role of the HOXA gene family in acute myeloid leukemia. Genes 2019, 10, 621. [Google Scholar] [CrossRef] [PubMed]
- Fahrenkrog, B. Nucleoporin gene fusions and hematopoietic malignancies. New J. Sci. 2014, 2014, 468306. [Google Scholar] [CrossRef]
- Berning, L.; Lenz, T.; Bergmann, A.K.; Poschmann, G.; Brass, H.U.; Schlütermann, D.; Friedrich, A.; Mendiburo, M.J.; David, C.; Akgün, S. The Golgi stacking protein GRASP55 is targeted by the natural compound prodigiosin. Cell Commun. Signal. 2023, 21, 275. [Google Scholar] [CrossRef]
- Kalxdorf, M.; Gunthner, I.; Becher, I.; Kurzawa, N.; Knecht, S.; Savitski, M.M.; Eberl, H.C.; Bantscheff, M. Cell surface thermal proteome profiling tracks perturbations and drug targets on the plasma membrane. Nat. Methods 2021, 18, 84–91. [Google Scholar] [CrossRef]






| Protein Name | Gene Name | Difference | −log10 (p-Value) |
|---|---|---|---|
| Nucleoporins (NUPs) | |||
| ALADIN | AAAS | −0.20 | 4.16 |
| NUP50 | NUP50, NPAP60L | −0.13 | 2.89 |
| NUP54 | NUP54 | −0.24 | 4.39 |
| NUP58 | NUP58, KIAA0410, NUP45, NUPL1 | −0.26 | 3.06 |
| NUP62 | NUP62, DKFZp547L134, FLJ20822, FLJ43869, IBSN, MGC841, p62, SNDI | −0.27 | 3.95 |
| NUP85 | NUP85 FLJ12549, NUP75 | −0.25 | 3.12 |
| NUP88 | NUP88, MGC8530 | −0.21 | 2.78 |
| NUP93 | NUP93, KIAA0095 | −0.25 | 5.06 |
| NUP98 | NUP98, NUP196, NUP96, Nup98-96, Nup98-Nup96 | −0.49 | 6.47 |
| NUP107 | NUP107, NUP84 | −0.30 | 3.98 |
| NUP133 | NUP133, FLJ10814 | −0.47 | 5.61 |
| NUP153 | NUP153, HNUP153 | −0.50 | 7.04 |
| NUP155 | NUP155, KIAA0791, N155 | −0.20 | 5.74 |
| NUP160 | NUP160, FLJ22583, KIAA0197 | −0.41 | 2.86 |
| NUP188 | NUP188, KIAA0169 | −0.21 | 2.61 |
| NUP205 | NUP205, C7orf14, KIAA0225 | −0.33 | 5.39 |
| NUP210 | NUP210, FLJ22389, GP210, KIAA0906, POM210 | −0.29 | 4.62 |
| NUP214 | NUP214, CAIN, CAN, D9S46E, N214 | −0.22 | 3.76 |
| TPR | TPR | −0.17 | 3.08 |
| Other proteins | |||
| COPS3 | COPS3, CSN3, SGN3 | −0.05 | 2.70 |
| EDC4 | EDC4, Ge-1, HEDLS, RCD-8 | −0.80 | 4.41 |
| IGHD | IGHD, FLJ00382, FLJ46727, MGC29633 | −0.23 | 3.35 |
| IKBKG | IKBKG, FIP-3, FIP3, Fip3p, IKK-gamma, IKKAP1, IKKG, IP1, IP2, NEMO, ZC2HC9 | −0.13 | 5.42 |
| MAP1LC3B | MAP1LC3B, ATG8F | −0.16 | 2.57 |
| MIA3 | MIA3, FLJ39207, KIAA0268, TANGO, TANGO1, UNQ6077 | −0.08 | 3.05 |
| MKI67 | MKI67, Ki-67, MIB-1, PPP1R105 | −0.49 | 2.65 |
| NOC2L | NOC2L, DKFZP564C186, NET15, NET7, NIR, PPP1R112 | −0.12 | 3.08 |
| PRKCI | PRKCI, DXS1179E, PKCI | −0.18 | 4.10 |
| RANGAP1 | RANGAP1, Fug1, KIAA1835, SD | −0.29 | 5.39 |
| RPRD2 | RPRD2, FLJ32145, HSPC099, KIAA0460 | −0.09 | 2.52 |
| SUMO1 | SUMO1, GMP1, OFC10, PIC1, SMT3C, SMT3H3, SUMO-1, UBL1 | −0.16 | 2.87 |
| TBC1D15 | TBC1D15, DKFZp761D0223, FLJ12085 | −0.36 | 2.75 |
| TCOF1 | TCOF1, TCS, Treacle | −0.33 | 2.68 |
Disclaimer/Publisher’s Note: The statements, opinions and data contained in all publications are solely those of the individual author(s) and contributor(s) and not of MDPI and/or the editor(s). MDPI and/or the editor(s) disclaim responsibility for any injury to people or property resulting from any ideas, methods, instructions or products referred to in the content. |
© 2025 by the authors. Licensee MDPI, Basel, Switzerland. This article is an open access article distributed under the terms and conditions of the Creative Commons Attribution (CC BY) license (https://creativecommons.org/licenses/by/4.0/).
Share and Cite
Krings, K.S.; Ritchie, A.; Schmitt, L.; Hatzfeld, J.; Totzke, G.; Lenz, T.; Mendiburo, M.J.; Stork, B.; Teusch, N.; Proksch, P.; et al. The Polybrominated Diphenyl Ether Bromoxib Disrupts Nuclear Import and Export by Affecting Nucleoporins of the Nuclear Pore Complex. Mar. Drugs 2025, 23, 108. https://doi.org/10.3390/md23030108
Krings KS, Ritchie A, Schmitt L, Hatzfeld J, Totzke G, Lenz T, Mendiburo MJ, Stork B, Teusch N, Proksch P, et al. The Polybrominated Diphenyl Ether Bromoxib Disrupts Nuclear Import and Export by Affecting Nucleoporins of the Nuclear Pore Complex. Marine Drugs. 2025; 23(3):108. https://doi.org/10.3390/md23030108
Chicago/Turabian StyleKrings, Karina S., Anastasia Ritchie, Laura Schmitt, Judith Hatzfeld, Gudrun Totzke, Thomas Lenz, María José Mendiburo, Björn Stork, Nicole Teusch, Peter Proksch, and et al. 2025. "The Polybrominated Diphenyl Ether Bromoxib Disrupts Nuclear Import and Export by Affecting Nucleoporins of the Nuclear Pore Complex" Marine Drugs 23, no. 3: 108. https://doi.org/10.3390/md23030108
APA StyleKrings, K. S., Ritchie, A., Schmitt, L., Hatzfeld, J., Totzke, G., Lenz, T., Mendiburo, M. J., Stork, B., Teusch, N., Proksch, P., Stühler, K., Müller, L., & Wesselborg, S. (2025). The Polybrominated Diphenyl Ether Bromoxib Disrupts Nuclear Import and Export by Affecting Nucleoporins of the Nuclear Pore Complex. Marine Drugs, 23(3), 108. https://doi.org/10.3390/md23030108

