Next Article in Journal
A Journey into the Blue: Current Knowledge and Emerging Insights into Marine-Derived Peptaibols
Previous Article in Journal
Anti-Cancer Activity of Sphaerococcus coronopifolius Algal Extract: Hopes and Fears of a Possible Alternative Treatment for Canine Mast Cell Tumor
 
 
Font Type:
Arial Georgia Verdana
Font Size:
Aa Aa Aa
Line Spacing:
Column Width:
Background:
This is an early access version, the complete PDF, HTML, and XML versions will be available soon.
Article

Enhanced Toxicity of Diol-Estered Diarrhetic Shellfish Toxins Across Trophic Levels: Evidence from Caenorhabditis elegans and Mytilus galloprovincialis

1
College of Food Science and Engineering, Ocean University of China, Qingdao 266404, China
2
Key Laboratory of Testing and Evaluation for Aquatic Product Safety and Quality, Ministry of Agriculture and Rural Affairs, Yellow Sea Fisheries Research Institute, Chinese Academy of Fishery Sciences, Qingdao 266071, China
3
State Key Laboratory of Mariculture Biobreeding and Sustainable Goods, Yellow Sea Fisheries Research Institute, Chinese Academy of Fishery Sciences, Qingdao 266071, China
*
Author to whom correspondence should be addressed.
Mar. Drugs 2025, 23(12), 459; https://doi.org/10.3390/md23120459 (registering DOI)
Submission received: 28 October 2025 / Revised: 20 November 2025 / Accepted: 26 November 2025 / Published: 28 November 2025
(This article belongs to the Special Issue A ‘One-Health Focus’ on Natural Marine Toxins)

Abstract

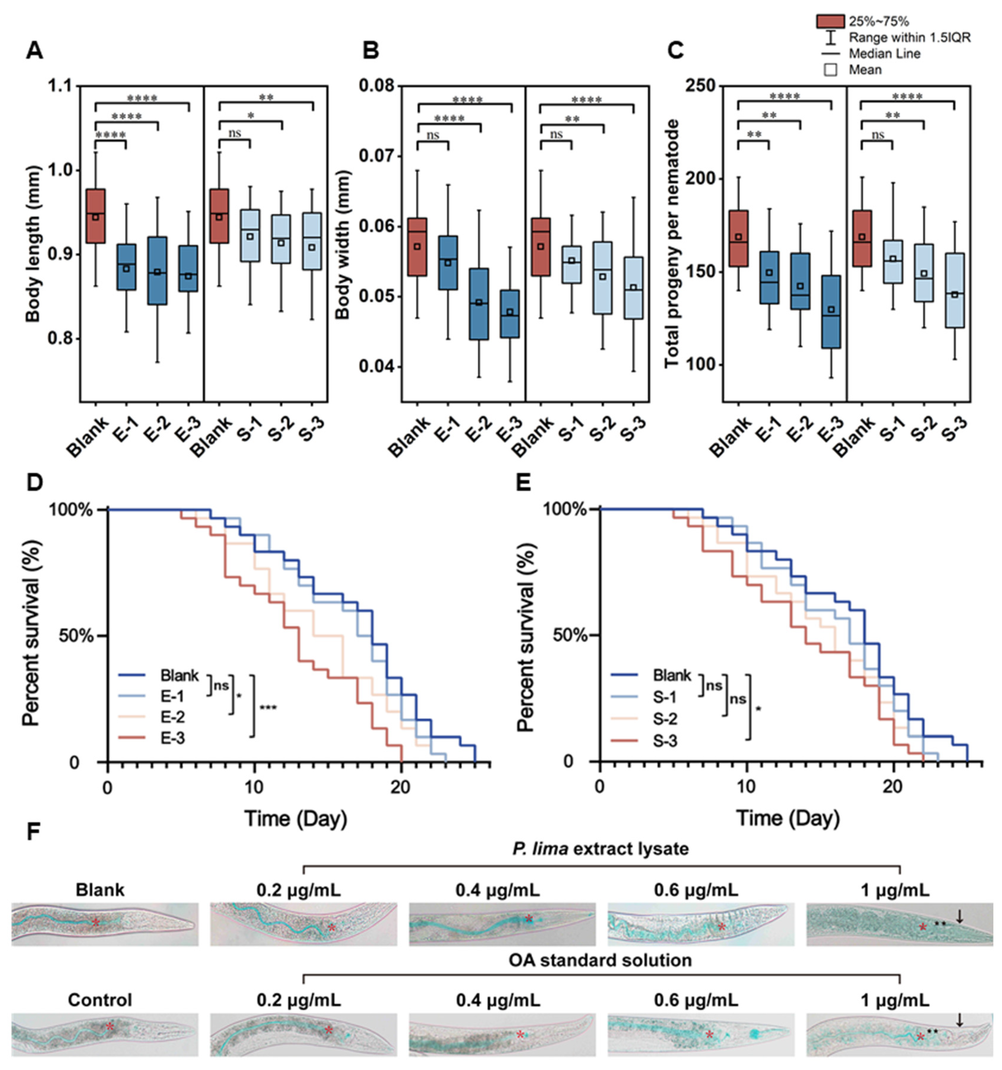
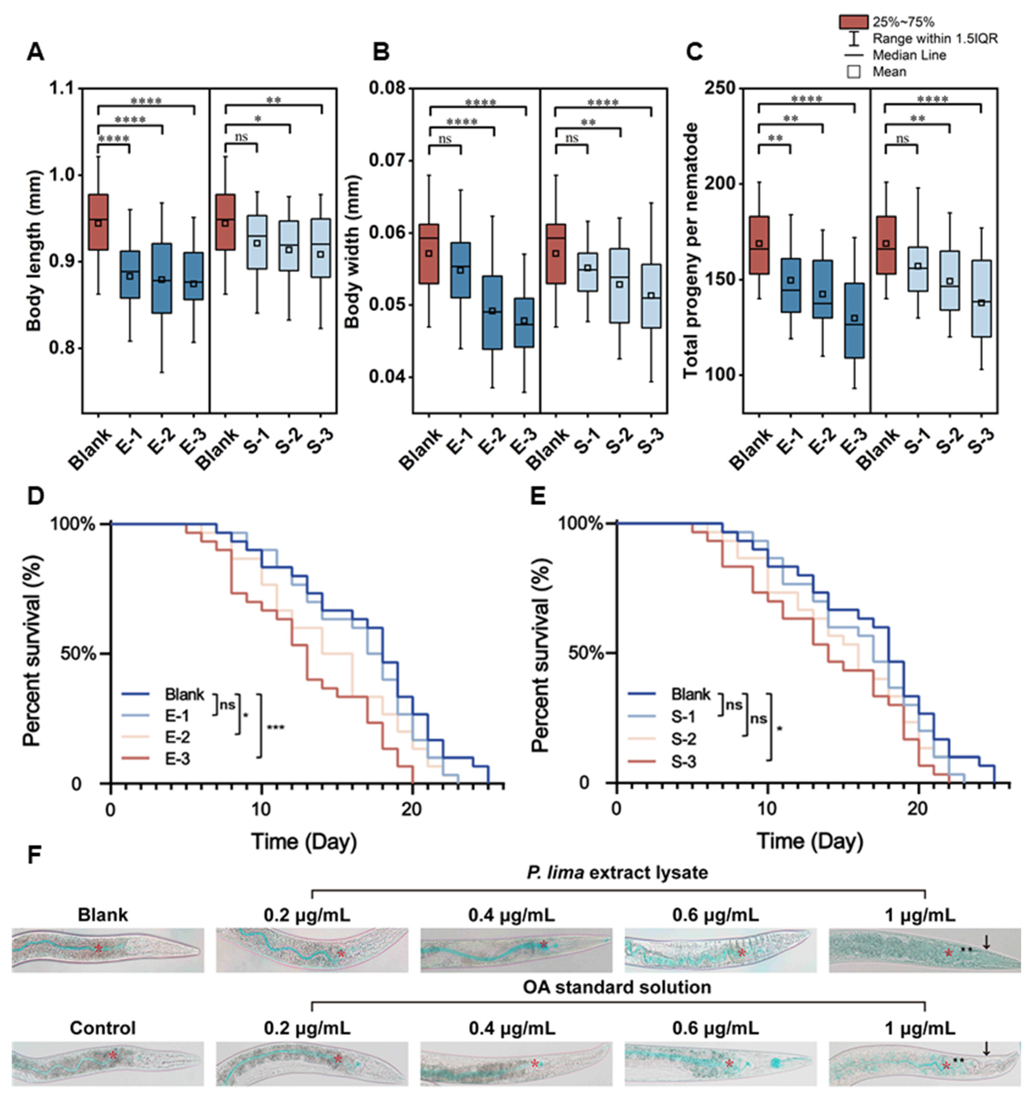
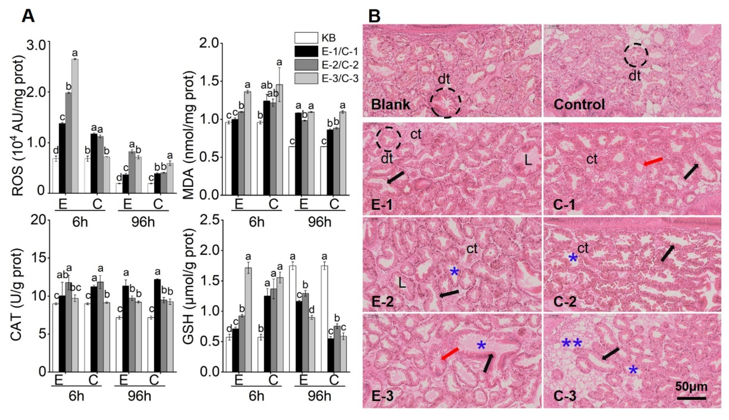
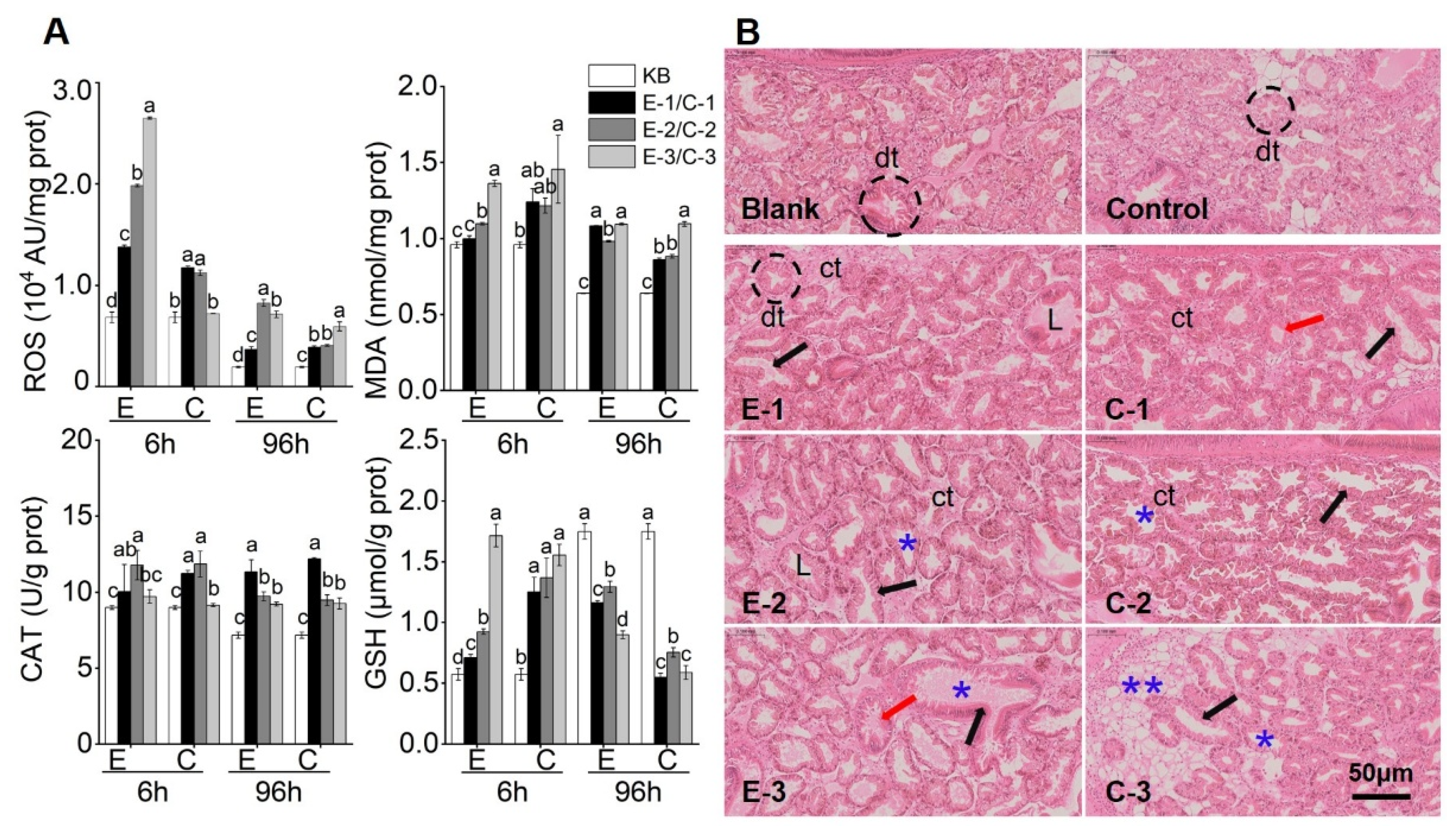
Prorocentrum lima is a widely distributed and major source of diarrhetic shellfish toxins (DSTs); the ecological impact of diol-estered DSTs (eDSTs) compounds on benthic systems is still inadequate. In this study, the acute toxicity of eDSTs was evaluated in Caenorhabditis elegans, and their accumulation capacity and toxic effects were examined in Mytilus galloprovincialis for an ecological risk assessment. The results indicated that larvae 1 (L1) was more sensitive than larvae 4 (L4) of C. elegans, and the eDSTs in P. lima extract lysate were more toxic than the okadaic acid (OA) standard solution. The lowest LC50 values were 0.293 and 0.469 μg/mL for L1 and L4, respectively. The growth, productivity, and intestinal permeability of C. elegans were impaired, and the effect of P. lima extract lysate on C. elegans was greater than that of the OA standard solution. The total toxin concentration in the digestive gland of mussels reached 3230 μg/kg, with esterified DSTs accounting for 76.7–97.1% of total toxins and inducing marked oxidative stress. Diol-estered DSTs exert direct toxic effects, including oxidative damage and growth inhibition, while exhibiting a high accumulation potential. This study revealed the toxicity of eDSTs, necessitating a focused investigation to comprehensively assess their toxicological impact and ecological risks.
Keywords: Prorocentrum lima; diol-estered diarrhetic shellfish toxins; toxicity assessment; oxidative stress; accumulation Prorocentrum lima; diol-estered diarrhetic shellfish toxins; toxicity assessment; oxidative stress; accumulation
Graphical Abstract

Share and Cite

MDPI and ACS Style

Chen, C.; Wu, H.; Zheng, G.; Lu, L.; Tan, Z. Enhanced Toxicity of Diol-Estered Diarrhetic Shellfish Toxins Across Trophic Levels: Evidence from Caenorhabditis elegans and Mytilus galloprovincialis. Mar. Drugs 2025, 23, 459. https://doi.org/10.3390/md23120459

AMA Style

Chen C, Wu H, Zheng G, Lu L, Tan Z. Enhanced Toxicity of Diol-Estered Diarrhetic Shellfish Toxins Across Trophic Levels: Evidence from Caenorhabditis elegans and Mytilus galloprovincialis. Marine Drugs. 2025; 23(12):459. https://doi.org/10.3390/md23120459

Chicago/Turabian Style

Chen, Caihong, Haiyan Wu, Guanchao Zheng, Limin Lu, and Zhijun Tan. 2025. "Enhanced Toxicity of Diol-Estered Diarrhetic Shellfish Toxins Across Trophic Levels: Evidence from Caenorhabditis elegans and Mytilus galloprovincialis" Marine Drugs 23, no. 12: 459. https://doi.org/10.3390/md23120459

APA Style

Chen, C., Wu, H., Zheng, G., Lu, L., & Tan, Z. (2025). Enhanced Toxicity of Diol-Estered Diarrhetic Shellfish Toxins Across Trophic Levels: Evidence from Caenorhabditis elegans and Mytilus galloprovincialis. Marine Drugs, 23(12), 459. https://doi.org/10.3390/md23120459

Note that from the first issue of 2016, this journal uses article numbers instead of page numbers. See further details here.

Article Metrics

Back to TopTop