The Peptide LLTRAGL Derived from Rapana venosa Exerts Protective Effect against Inflammatory Bowel Disease in Zebrafish Model by Regulating Multi-Pathways
Abstract
1. Introduction
2. Results
2.1. Effect of Peptide LLTRAGL on the Migration of Macrophages in Zebrafish Juvenile Treated with TNBS
2.2. Effect of Peptide LLTRAGL Promote Gastrointestinal Motility in Zebrafish
2.3. Effect of Peptide LLTRAGL on TNBS-Induced Pathological Changes and Ultrastructure of Intestinal
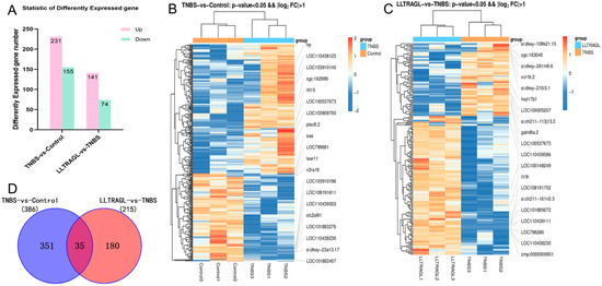
2.4. Transcriptome Analysis of Peptide LLTRAGL in Improving TNBS-Induced Inflammatory Bowel Disease Damage
2.4.1. Differentially Expressed Genes (DEGs) by Transcriptome Analysis
2.4.2. GO Term Enrichment Analysis
2.4.3. KEGG Pathway Enrichment Analysis
2.5. LLTRAGL Alleviates Inflammatory Bowel Disease Damage through the NOD-Like Receptor Signaling Pathway and Necroptosis Signaling Pathway
2.6. Insight into Molecular Docking Simulation
3. Discussion
4. Materials and Methods
4.1. Chemicals and Reagents
4.2. LLTRAGL Peptide Preparation
4.3. Zebrafish Maintenance
4.4. TNBS-Induced Colitis Experiment
4.5. Intestinal Efflux Efficiency Experiment
4.6. Peristalsis-Promoting Effect
4.7. Pathological Observation and Ultrastructure of the Intestinal Tissue of Zebrafish
4.8. Differential Expression and Enrichment Analysis of RNA-Seq
4.9. Qualification of Gene Expression
4.10. Molecular Docking
4.11. Statistical Analysis
5. Conclusions
Supplementary Materials
Author Contributions
Funding
Institutional Review Board Statement
Data Availability Statement
Conflicts of Interest
References
- Hodson, R. Inflammatory bowel disease. Nature 2016, 540, S97. [Google Scholar] [CrossRef] [PubMed]
- Liu, D.; Saikam, V.; Skrada, K.A.; Merlin, D.; Iyer, S.S. Inflammatory bowel disease biomarkers. Med. Res. Rev. 2022, 42, 1856–1887. [Google Scholar] [CrossRef] [PubMed]
- Kudelka, M.R.; Stowell, S.R.; Cummings, R.D.; Neish, A.S. Intestinal epithelial glycosylation in homeostasis and gut microbiota interactions in IBD. Nat. Rev. Gastroenterol. Hepatol. 2020, 17, 597–617. [Google Scholar] [CrossRef] [PubMed]
- Bilal, M.; Nunes, L.V.; Duarte, M.T.S.; Ferreira, L.F.R.; Soriano, R.N.; Iqbal, H.M.N. Exploitation of Marine-Derived Robust Biological Molecules to Manage Inflammatory Bowel Disease. Mar. Drugs 2021, 19, 196. [Google Scholar] [CrossRef] [PubMed]
- Jimenez, K.M.; Gasche, C. Management of Iron Deficiency Anaemia in Inflammatory Bowel Disease. Acta Haematol. 2019, 142, 30–36. [Google Scholar] [CrossRef] [PubMed]
- Besednova, N.N.; Zaporozhets, T.S.; Kuznetsova, T.A.; Makarenkova, I.D.; Kryzhanovsky, S.P.; Fedyanina, L.N.; Ermakova, S.P. Extracts and Marine Algae Polysaccharides in Therapy and Prevention of Inflammatory Diseases of the Intestine. Mar. Drugs 2020, 18, 289. [Google Scholar] [CrossRef] [PubMed]
- Cunha, S.A.; Pintado, M.E. Bioactive peptides derived from marine sources: Biological and functional properties. Trends Food Sci. Technol. 2022, 119, 348–370. [Google Scholar] [CrossRef]
- Sila, A.; Bougatef, A. Antioxidant peptides from marine by-products: Isolation, identification and application in food systems. A review. J. Funct. Foods 2016, 21, 10–26. [Google Scholar] [CrossRef]
- Xu, F.H.; Qiu, Y.Z.; Zhang, Y.; Yang, F.H.; Ji, M.M.; Liu, K.C.; Jin, M.; Zhang, S.S.; Li, B. The molecular mechanism of three novel peptides from C-phycocyanin alleviates MPTP-induced Parkinson’s disease-like pathology in zebrafish. Food Funct. 2023, 14, 6157–6171. [Google Scholar] [CrossRef]
- Zhang, X.; Li, H.; Wang, L.; Zhang, S.; Wang, F.; Lin, H.; Gao, S.; Li, X.; Liu, K. Anti-inflammatory peptides and metabolomics-driven biomarkers discovery from sea cucumber protein hydrolysates. J. Food Sci. 2021, 86, 3540–3549. [Google Scholar] [CrossRef]
- Zhang, X.; Cao, D.; Sun, X.; Sun, S.; Xu, N. Preparation and identification of antioxidant peptides from protein hydrolysate of marine alga Gracilariopsis lemaneiformis. J. Appl. Phycol. 2019, 31, 2585–2596. [Google Scholar] [CrossRef]
- Zhang, S.S.; Han, L.W.; Shi, Y.P.; Li, X.B.; Zhang, X.M.; Hou, H.R.; Lin, H.W.; Liu, K.C. Two Novel Multi-Functional Peptides from Meat and Visceral Mass of Marine Snail Neptunea arthritica cumingii and Their Activities In Vitro and In Vivo. Mar. Drugs 2018, 16, 473. [Google Scholar] [CrossRef] [PubMed]
- Ren, Q.; Jiang, X.; Zhang, S.; Gao, X.; Paudel, Y.N.; Zhang, P.; Wang, R.; Liu, K.; Jin, M. Neuroprotective effect of YIAEDAER peptide against Parkinson’s disease like pathology in zebrafish. Biomed. Pharmacother. 2022, 147, 112629. [Google Scholar] [CrossRef] [PubMed]
- Dolashka, P.; Moshtanska, V.; Borisova, V.; Dolashki, A.; Stevanovic, S.; Dimanov, T.; Voelter, W. Antimicrobial proline-rich peptides from the hemolymph of marine snail Rapana venosa. Peptides 2011, 32, 1477–1483. [Google Scholar] [CrossRef]
- Gogineni, V.; Hamann, M.T. Marine natural product peptides with therapeutic potential: Chemistry, biosynthesis, and pharmacology. Biochim. Biophys. Acta Gen. Subj. 2018, 1862, 81–196. [Google Scholar] [CrossRef]
- Luo, F.; Xing, R.; Wang, X.; Peng, Q.; Li, P. Proximate composition, amino acid and fatty acid profiles of marine snail Rapana venosa meat, visceral mass and operculum. J. Sci. Food Agric. 2017, 97, 5361–5368. [Google Scholar] [CrossRef]
- Arnulf, S.; Alexander, D.; Stefan, S.; Wolfgang, V.; Wilhelm, A.; Pavlina, D. Cytotoxic Effects of Rapana venosa Hemocyanin on Bladder Cancer Permanent Cell Lines. J. US-China Med. Sci. 2016, 13, 179–188. [Google Scholar] [CrossRef][Green Version]
- Dolashka, P.; Dolashki, A.; Velkova, L.; Stevanovic, S.; Molin, L.; Traldi, P.; Velikova, R.; Voelter, W. Bioactive compounds isolated from garden snails. J. BioSci. Biotechnol. 2015, special edition/online. 147–155. [Google Scholar]
- Xu, F.H.; Yang, F.; Qiu, Y.Z.; Wang, C.S.; Zou, Q.l.; Wang, L.Z.; Li, X.B.; Jin, M.; Liu, K.C.; Zhang, S.S.; et al. The alleviative effect of C-phycocyanin peptides against TNBS-induced inflammatory bowel disease in zebrafish via the MAPK/Nrf2 signaling pathways. Fish. Shellfish. Immun. 2024, 145, 109351. [Google Scholar] [CrossRef]
- Ni, Y.; Zhang, Y.; Zheng, L.; Rong, N.; Yang, Y.; Gong, P.; Yang, Y.; Siwu, X.; Zhang, C.; Zhu, L.; et al. Bifidobacterium and Lactobacillus improve inflammatory bowel disease in zebrafish of different ages by regulating the intestinal mucosal barrier and microbiota. Life Sci. 2023, 324, 121699. [Google Scholar] [CrossRef]
- Wheeler, M.A.; Jaronen, M.; Covacu, R.; Zandee, S.E.J.; Scalisi, G.; Rothhammer, V.; Tjon, E.C.; Chao, C.C.; Kenison, J.E.; Blain, M.; et al. Environmental Control of Astrocyte Pathogenic Activities in CNS Inflammation. Cell 2019, 176, 581–596.e18. [Google Scholar] [CrossRef] [PubMed]
- Mousavi, T.; Hassani, S.; Baeeri, M.; Rahimifard, M.; Vakhshiteh, F.; Gholami, M.; Ghafour-Broujerdi, E.; Abdollahi, M. Comparison of the safety and efficacy of fingolimod and tofacitinib in the zebrafish model of colitis. Food Chem. Toxicol. 2022, 170, 113509. [Google Scholar] [CrossRef] [PubMed]
- Marjoram, L.; Bagnat, M. Infection, Inflammation and Healing in Zebrafish: Intestinal Inflammation. Curr. Pathobiol. Rep. 2015, 3, 147–153. [Google Scholar] [CrossRef]
- Huang, X.; Ai, F.; Ji, C.; Tu, P.; Gao, Y.; Wu, Y.; Yan, F.; Yu, T. A Rapid Screening Method of Candidate Probiotics for Inflammatory Bowel Diseases and the Anti-inflammatory Effect of the Selected Strain Bacillus smithii XY1. Front. Microbiol. 2021, 12, 760385. [Google Scholar] [CrossRef]
- Oehlers, S.H.; Flores, M.V.; Okuda, K.S.; Hall, C.J.; Crosier, K.E.; Crosier, P.S. A chemical enterocolitis model in zebrafish larvae that is dependent on microbiota and responsive to pharmacological agents. Dev. Dyn. 2011, 240, 288–298. [Google Scholar] [CrossRef] [PubMed]
- Sheng, Y.; Li, H.; Liu, M.; Xie, B.; Wei, W.; Wu, J.; Meng, F.; Wang, H.Y.; Chen, S. A Manganese-Superoxide Dismutase From Thermus thermophilus HB27 Suppresses Inflammatory Responses and Alleviates Experimentally Induced Colitis. Inflamm. Bowel Dis. 2019, 25, 1644–1655. [Google Scholar] [CrossRef]
- Zhu, X.; Tian, X.; Yang, M.; Yu, Y.; Zhou, Y.; Gao, Y.; Zhang, L.; Li, Z.; Xiao, Y.; Moses, R.E.; et al. Procyanidin B2 Promotes Intestinal Injury Repair and Attenuates Colitis-Associated Tumorigenesis via Suppression of Oxidative Stress in Mice. Antioxid. Redox Signal 2021, 35, 75–92. [Google Scholar] [CrossRef]
- Yin, S.; Yang, H.; Tao, Y.; Wei, S.; Li, L.; Liu, M.; Li, J. Artesunate ameliorates DSS-induced ulcerative colitis by protecting intestinal barrier and inhibiting inflammatory response. Inflammation 2020, 43, 765–776. [Google Scholar] [CrossRef]
- Yu, J. Gut microbiome and metabolome: The crucial players in inflammatory bowel disease. J. Gastroenterol. Hepatol. 2023, 38, 5–6. [Google Scholar] [CrossRef]
- Wang, X.; Huang, S.; Zhang, M.; Su, Y.; Pan, Z.; Liang, J.; Xie, X.; Wang, Q.; Chen, J.; Zhou, L.; et al. Gegen Qinlian decoction activates AhR/IL-22 to repair intestinal barrier by modulating gut microbiota-related tryptophan metabolism in ulcerative colitis mice. J. Ethnopharmacol. 2023, 302 Pt B, 115919. [Google Scholar] [CrossRef]
- Rubino, S.J.; Selvanantham, T.; Girardin, S.E.; Philpott, D.J. Nod-like receptors in the control of intestinal inflammation. Curr. Opin. Immunol. 2012, 24, 398–404. [Google Scholar] [CrossRef]
- Chuphal, B.; Rai, U.; Roy, B. Teleost NOD-like receptors and their downstream signaling pathways: A brief review. Fish. Shellfish. Immunol. Rep. 2022, 3, 100056. [Google Scholar] [CrossRef]
- Trindade, B.C.; Chen, G.Y. NOD1 and NOD2 in inflammatory and infectious diseases. Immunol. Rev. 2020, 297, 139–161. [Google Scholar] [CrossRef] [PubMed]
- Kufer, T.A.; Kremmer, E.; Banks, D.J.; Philpott, D.J. Role for erbin in bacterial activation of Nod2. Infect. Immun. 2006, 74, 3115–3124. [Google Scholar] [CrossRef]
- Cummings, J.R.; Cooney, R.M.; Clarke, G.; Beckly, J.; Geremia, A.; Pathan, S.; Hancock, L.; Guo, C.; Cardon, L.R.; Jewell, D.P. The genetics of NOD-like receptors in Crohn’s disease. Tissue Antigens 2010, 76, 48–56. [Google Scholar] [CrossRef] [PubMed]
- Sugimoto, K.; Ogawa, A.; Mizoguchi, E.; Shimomura, Y.; Andoh, A.; Bhan, A.K.; Blumberg, R.S.; Xavier, R.J.; Mizoguchi, A. IL-22 ameliorates intestinal inflammation in a mouse model of ulcerative colitis. J. Clin. Investig. 2008, 118, 534–544. [Google Scholar] [CrossRef]
- Bishop, J.L.; Roberts, M.E.; Beer, J.L.; Huang, M.; Chehal, M.K.; Fan, X.; Fouser, L.A.; Ma, H.L.; Bacani, J.T.; Harder, K.W. Lyn activity protects mice from DSS colitis and regulates the production of IL-22 from innate lymphoid cells. Mucosal Immunol. 2014, 7, 405–416. [Google Scholar] [CrossRef]
- Li, S.; Ning, L.G.; Lou, X.H.; Xu, G.Q. Necroptosis in inflammatory bowel disease and other intestinal diseases. World J. Clin. Cases 2018, 6, 745–752. [Google Scholar] [CrossRef]
- Qi, J.; Wang, J.; Zhang, Y.; Long, H.; Dong, L.; Wan, P.; Zuo, Z.; Chen, W.; Song, Z. High-Salt-Diet (HSD) aggravates the progression of Inflammatory Bowel Disease (IBD) via regulating epithelial necroptosis. Mol. Biomed. 2023, 4, 28. [Google Scholar] [CrossRef] [PubMed]
- Yang, W.; Tao, K.; Wang, Y.; Huang, Y.; Duan, C.; Wang, T.; Li, C.; Zhang, P.; Yin, Y.; Gao, J.; et al. Necrosulfonamide ameliorates intestinal inflammation via inhibiting GSDMD-medicated pyroptosis and MLKL-mediated necroptosis. Biochem. Pharmacol. 2022, 206, 115338. [Google Scholar] [CrossRef]
- Bryant, A.H.; Bevan, R.J.; Spencer-Harty, S.; Scott, L.M.; Jones, R.H.; Thornton, C.A. Expression and function of NOD-like receptors by human term gestation-associated tissues. Placenta 2017, 58, 25–32. [Google Scholar] [CrossRef] [PubMed][Green Version]
- Coelho, M.M.; Bezerra, E.M.; da Costa, R.F.; de Alvarenga, E.C.; Freire, V.N.; Carvalho, C.R.; Pessoa, C.; Albuquerque, E.L.; Costa, R.A. In silico description of the adsorption of cell signaling pathway proteins ovalbumin, glutathione, LC3, TLR4, ASC PYCARD, PI3K and NF-Kbeta on 7.0 nm gold nanoparticles: Obtaining their Lennard-Jones-like potentials through docking and molecular mechanics. RSC Adv. 2023, 13, 35493–35499. [Google Scholar] [CrossRef] [PubMed]
- Molnar, T.; Pallagi, P.; Tel, B.; Kiraly, R.; Csoma, E.; Jenei, V.; Varga, Z.; Gogolak, P.; Odile Hueber, A.; Mate, Z.; et al. Caspase-9 acts as a regulator of necroptotic cell death. FEBS J. 2021, 288, 6476–6491. [Google Scholar] [CrossRef] [PubMed]
- Guha, S.; Majumder, K. Structural-features of food-derived bioactive peptides with anti-inflammatory activity: A brief review. J. Food Biochem. 2019, 43, e12531. [Google Scholar] [CrossRef]
- Rakesh, K.P.; Suhas, R.; Gowda, D.C. Anti-inflammatory and Antioxidant Peptide-Conjugates: Modulation of Activity by Charged and Hydrophobic Residues. Int. J. Pept. Res. Ther. 2017, 25, 227–234. [Google Scholar] [CrossRef]
- Xu, F.; Zhang, Y.; Qiu, Y.; Yang, F.; Liu, G.; Dong, X.; Chen, G.; Cao, C.; Zhang, Q.; Zhang, S.; et al. Three novel antioxidant peptides isolated from C-phycocyanin against H2O2-induced oxidative stress in zebrafish via Nrf2 signaling pathway. Front. Mar. Sci. 2022, 9, 1098091. [Google Scholar] [CrossRef]
- Wang, X.X.; Zou, H.Y.; Cao, Y.N.; Zhang, X.M.; Sun, M.; Tu, P.F.; Liu, K.C.; Zhang, Y. Radix Panacis quinquefolii Extract Ameliorates Inflammatory Bowel Disease through Inhibiting Inflammation. Chin. J. Integr. Med. 2023, 29, 825–831. [Google Scholar] [CrossRef]
- Faal, M.; Manouchehri, H.; Changizi, R.; Bootorabi, F.; Khorramizadeh, M.R. Assessment of resveratrol on diabetes of zebrafish (Danio rerio). J. Diabetes Metab. Disord. 2022, 21, 823–833. [Google Scholar] [CrossRef]
- Mhalhel, K.; Briglia, M.; Aragona, M.; Porcino, C.; Abbate, F.; Guerrera, M.C.; Laura, R.; Krichen, Y.; Guerbej, H.; Germana, A.; et al. Nothobranchius as a model for anorexia of aging research: An evolutionary, anatomical, histological, immunohistochemical, and molecular study. Ann. Anat. 2023, 250, 152116. [Google Scholar] [CrossRef]
- Lu, W.; Yang, F.; Meng, Y.; An, J.; Hu, B.; Jian, S.; Yang, G.; Lu, H.; Wen, C. Immunotoxicity and transcriptome analysis of zebrafish embryos exposure to Nitazoxanide. Fish. Shellfish. Immunol. 2023, 141, 108977. [Google Scholar] [CrossRef]
- Ma, J.; Chen, J.; Louro, B.; Martins, R.S.T.; Canario, A.V.M. Somatostatin 3 loss of function impairs the innate immune response to intestinal inflammation. Aquac. Fish. 2021, 6, 548–557. [Google Scholar] [CrossRef]








| Protein Name (PDB ID) | −CDocker Energy (KJ/mol) | −CDocker Interaction Energy (KJ/mol) | ||
|---|---|---|---|---|
| LLTRAGL | 5-ASA | LLTRAGL | 5-ASA | |
| PYCARD (6KI0) | 122.0260 | 14.2595 | 82.2045 | 15.3231 |
| IL-8 (6WZL) | 89.7209 | 29.0584 | 59.6621 | 29.9727 |
| IL-1β (7Z3W) | 106.3360 | 18.3206 | 69.2347 | 19.1699 |
| Caspase-9 (5WVC) | 112.6820 | 14.8370 | 98.2614 | 15.6957 |
| RIPK1 (7YDX) | 138.7620 | 30.1659 | 146.1860 | 31.0330 |
Disclaimer/Publisher’s Note: The statements, opinions and data contained in all publications are solely those of the individual author(s) and contributor(s) and not of MDPI and/or the editor(s). MDPI and/or the editor(s) disclaim responsibility for any injury to people or property resulting from any ideas, methods, instructions or products referred to in the content. |
© 2024 by the authors. Licensee MDPI, Basel, Switzerland. This article is an open access article distributed under the terms and conditions of the Creative Commons Attribution (CC BY) license (https://creativecommons.org/licenses/by/4.0/).
Share and Cite
Cao, Y.; Xu, F.; Xia, Q.; Liu, K.; Lin, H.; Zhang, S.; Zhang, Y. The Peptide LLTRAGL Derived from Rapana venosa Exerts Protective Effect against Inflammatory Bowel Disease in Zebrafish Model by Regulating Multi-Pathways. Mar. Drugs 2024, 22, 100. https://doi.org/10.3390/md22030100
Cao Y, Xu F, Xia Q, Liu K, Lin H, Zhang S, Zhang Y. The Peptide LLTRAGL Derived from Rapana venosa Exerts Protective Effect against Inflammatory Bowel Disease in Zebrafish Model by Regulating Multi-Pathways. Marine Drugs. 2024; 22(3):100. https://doi.org/10.3390/md22030100
Chicago/Turabian StyleCao, Yongna, Fenghua Xu, Qing Xia, Kechun Liu, Houwen Lin, Shanshan Zhang, and Yun Zhang. 2024. "The Peptide LLTRAGL Derived from Rapana venosa Exerts Protective Effect against Inflammatory Bowel Disease in Zebrafish Model by Regulating Multi-Pathways" Marine Drugs 22, no. 3: 100. https://doi.org/10.3390/md22030100
APA StyleCao, Y., Xu, F., Xia, Q., Liu, K., Lin, H., Zhang, S., & Zhang, Y. (2024). The Peptide LLTRAGL Derived from Rapana venosa Exerts Protective Effect against Inflammatory Bowel Disease in Zebrafish Model by Regulating Multi-Pathways. Marine Drugs, 22(3), 100. https://doi.org/10.3390/md22030100

