Butyrolactone-I from Marine Fungal Metabolites Mitigates Heat-Stress-Induced Apoptosis in IPEC-J2 Cells and Mice Through the ROS/PERK/CHOP Signaling Pathway
Abstract
1. Introduction
2. Results
2.1. Effect of BTL-I on the Expression of Related Factors in Heat-Shocked IPEC-J2 Cells
2.2. Effects of BTL-I on the Apoptosis of Heat-Shocked IPEC-J2 Cells
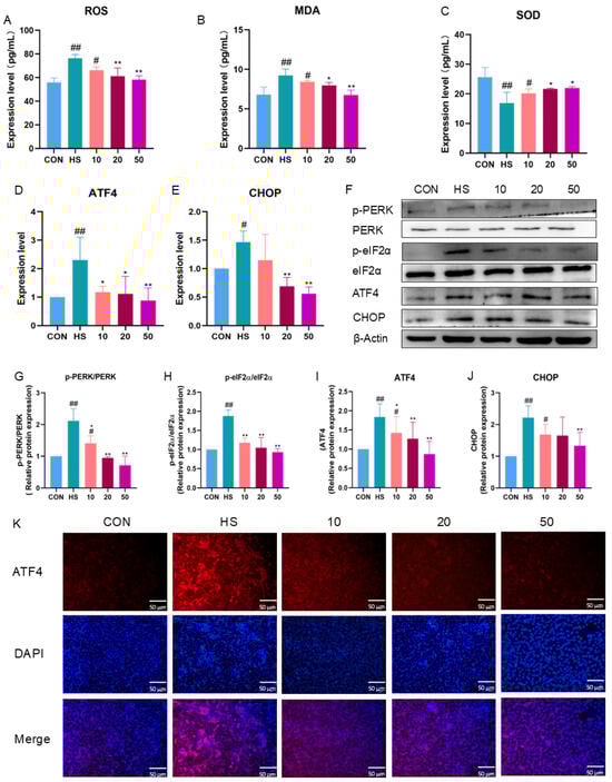
2.3. Effect of BTL-I on the ROS/PERK/CHOP Signaling Pathway in IPEC-J2 Cells Subjected to Heat Shock
2.4. Effect of ROS Scavengers on the PERK/CHOP Signaling Pathway in Heat-Shocked IPEC-J2 Cells
2.5. Effect of an ER Stress Inhibitor on the Apoptosis of Heat-Shocked IPEC-J2 Cells
2.6. Protective Effect of BTL-I on Heat-Stressed Mice
2.7. Effects of BTL-I on Intestinal Cell Apoptosis in Heat-Stressed Mice
2.8. Effect of BTL-I on the ROS/PERK/CHOP Signaling Pathway in Heat-Stressed Mice
3. Discussion
4. Materials and Methods
4.1. Chemicals and Reagents
4.2. Cell Culture and Viability Assay
4.3. Induction of Heat Stress in Mice
4.4. Detection of Oxidative Stress Markers
4.5. Western Blotting Analysis
4.6. Total RNA Extraction and qPCR
4.7. Immunofluorescence
4.8. Flow Cytometry
4.9. H&E Staining
4.10. Terminal Deoxynucleotidyl Transferase-Mediated dUTP-Biotin Nick End Labeling (TUNEL) Assay
4.11. Statistical Analyses
5. Conclusions
Author Contributions
Funding
Institutional Review Board Statement
Data Availability Statement
Conflicts of Interest
References
- Varasteh, S.; Fink-Gremmels, J.; Garssen, J.; Braber, S. α-Lipoic acid prevents the intestinal epithelial monolayer damage under heat stress conditions: Model experiments in Caco-2 cells. Eur. J. Nutr. 2018, 57, 1577–1589. [Google Scholar] [CrossRef] [PubMed]
- Pearce, S.C.; Mani, V.; Weber, T.E.; Rhoads, R.P.; Patience, J.F.; Baumgard, L.H.; Gabler, N.K. Heat stress and reduced plane of nutrition decreases intestinal integrity and function in pigs. J. Anim. Sci. 2013, 91, 5183–5193. [Google Scholar] [CrossRef]
- Li, H.; Zhang, G.; Liu, Y.; Gao, F.; Ye, X.; Lin, R.; Wen, M. Hypoxia-inducible factor 1α inhibits heat stress-induced pig intestinal epithelial cell apoptosis through eif2α/ATF4/CHOP signaling. Sci. Total Environ. 2024, 924, 171649. [Google Scholar] [CrossRef]
- Zheng, Y.; Zhao, Y.; He, W.; Wang, Y.; Cao, Z.; Yang, H.; Wang, W.; Li, S. Novel organic selenium source hydroxy-selenomethionine counteracts the blood-milk barrier disruption and inflammatory response of mice under heat stress. Front. Immunol. 2022, 13, 1054128. [Google Scholar] [CrossRef] [PubMed]
- Jolly, C.; Morimoto, R.I. Role of the heat shock response and molecular chaperones in oncogenesis and cell death. J. Natl. Cancer Inst. 2000, 92, 1564–1572. [Google Scholar] [CrossRef]
- Vandana, G.D.; Sejian, V.; Lees, A.M.; Pragna, P.; Silpa, M.V.; Maloney, S.K. Heat stress and poultry production: Impact and amelioration. Int. J. Biometeorol. 2021, 65, 163–179. [Google Scholar] [CrossRef] [PubMed]
- Garrett, W.S.; Gordon, J.I.; Glimcher, L.H. Homeostasis and inflammation in the intestine. Cell 2010, 140, 859–870. [Google Scholar] [CrossRef]
- Lambert, G.P. Stress-induced gastrointestinal barrier dysfunction and its inflammatory effects. J. Anim. Sci. 2009, 87, E101–E108. [Google Scholar] [CrossRef] [PubMed]
- Lee, S.; Kang, H.-G.; Jeong, P.-S.; Kim, M.J.; Park, S.-H.; Song, B.-S.; Sim, B.-W.; Kim, S.-U. Heat stress impairs oocyte maturation through ceramide-mediated apoptosis in pigs. Sci. Total Environ. 2021, 755 Pt 1, 144144. [Google Scholar] [CrossRef]
- Jing, J.; Zeng, H.; Shao, Q.; Tang, J.; Wang, L.; Jia, G.; Liu, G.; Chen, X.; Tian, G.; Cai, J.; et al. Selenomethionine alleviates environmental heat stress induced hepatic lipid accumulation and glycogen infiltration of broilers via maintaining mitochondrial and endoplasmic reticulum homeostasis. Redox Biol. 2023, 67, 102912. [Google Scholar] [CrossRef] [PubMed]
- Li, L.; Su, Z.; Zou, Z.; Tan, H.; Cai, D.; Su, L.; Gu, Z. Ser46 phosphorylation of p53 is an essential event in prolyl-isomerase Pin1-mediated p53-independent apoptosis in response to heat stress. Cell Death Dis. 2019, 10, 96. [Google Scholar] [CrossRef] [PubMed]
- Lin, Z.; Cai, Z.; Li, L.; Wei, Y.; Ling, Q. c-Jun N-terminal kinase 1/P53 signaling mediates intrinsic apoptosis of largemouth bass (Micropterus salmoides) hepatocytes under heat stress. Sci. Total Environ. 2024, 947, 174664. [Google Scholar] [CrossRef]
- Choi, S.; Chen, M.; Cryns, V.L.; Anderson, R.A. A nuclear phosphoinositide kinase complex regulates p53. Nat. Cell Biol. 2019, 21, 462–475. [Google Scholar] [CrossRef]
- Samanta, S.; Yang, S.; Debnath, B.; Xue, D.; Kuang, Y.; Ramkumar, K.; Lee, A.S.; Ljungman, M.; Neamati, N. The Hydroxyquinoline Analogue YUM70 Inhibits GRP78 to Induce ER Stress-Mediated Apoptosis in Pancreatic Cancer. Cancer Res. 2021, 81, 1883–1895. [Google Scholar] [CrossRef]
- López, I.; Tournillon, A.-S.; Prado Martins, R.; Karakostis, K.; Malbert-Colas, L.; Nylander, K.; Fåhraeus, R. p53-mediated suppression of BiP triggers BIK-induced apoptosis during prolonged endoplasmic reticulum stress. Cell Death Differ. 2017, 24, 1717–1729. [Google Scholar] [CrossRef]
- Wu, W.; Liu, L.; Zhu, H.; Sun, Y.; Wu, Y.; Liao, H.; Gui, Y.; Li, L.; Liu, L.; Sun, F.; et al. Butyrolactone-I, an efficient α-glucosidase inhibitor, improves type 2 diabetes with potent TNF-α-lowering properties through modulating gut microbiota in db/db mice. FASEB J. 2019, 33, 12616–12629. [Google Scholar] [CrossRef]
- Nishio, K.; Ishida, T.; Arioka, H.; Kurokawa, H.; Fukuoka, K.; Nomoto, T.; Fukumoto, H.; Yokote, H.; Saijo, N. Antitumor effects of butyrolactone I, a selective cdc2 kinase inhibitor, on human lung cancer cell lines. Anticancer Res. 1996, 16, 3387–3395. [Google Scholar] [PubMed]
- Pritchard, D.M.; Watson, A.J. Apoptosis and gastrointestinal pharmacology. Pharmacol. Ther. 1996, 72, 149–169. [Google Scholar] [CrossRef]
- Stewart, B.W. Mechanisms of apoptosis: Integration of genetic, biochemical, and cellular indicators. J. Natl. Cancer Inst. 1994, 86, 1286–1296. [Google Scholar] [CrossRef] [PubMed]
- Chi, J.; Li, Z.; Hong, X.; Zhao, T.; Bie, Y.; Zhang, W.; Yang, J.; Feng, Z.; Yu, Z.; Xu, Q.; et al. Inhalation of Hydrogen Attenuates Progression of Chronic Heart Failure via Suppression of Oxidative Stress and P53 Related to Apoptosis Pathway in Rats. Front. Physiol. 2018, 9, 1026. [Google Scholar] [CrossRef]
- Wang, H.-L.; Xing, G.-D.; Qian, Y.; Sun, X.-F.; Zhong, J.-F.; Chen, K.-L. Dihydromyricetin attenuates heat stress-induced apoptosis in dairy cow mammary epithelial cells through suppressing mitochondrial dysfunction. Ecotoxicol. Environ. Saf. 2021, 214, 112078. [Google Scholar] [CrossRef]
- Huang, W.; Xie, W.; Zhong, H.; Cai, S.; Huang, Q.; Liu, Y.; Zeng, Z.; Liu, Y. Cytosolic p53 Inhibits Parkin-Mediated Mitophagy and Promotes Acute Liver Injury Induced by Heat Stroke. Front. Immunol. 2022, 13, 859231. [Google Scholar] [CrossRef] [PubMed]
- Cui, Y.; Zhou, X.; Chen, L.; Tang, Z.; Mo, F.; Li, X.C.; Mao, H.; Wei, X.; Wang, C.; Wang, H. Crosstalk between Endoplasmic Reticulum Stress and Oxidative Stress in Heat Exposure-Induced Apoptosis Is Dependent on the ATF4-CHOP-CHAC1 Signal Pathway in IPEC-J2 Cells. J. Agric. Food Chem. 2021, 69, 15495–15511. [Google Scholar] [CrossRef]
- Alsharif, I. Comprehensive exploration of the molecular response, clinical signs, and histological aspects of heat stress in animals. J. Therm. Biol. 2022, 110, 103346. [Google Scholar] [CrossRef]
- Baechler, B.L.; Bloemberg, D.; Quadrilatero, J. Mitophagy regulates mitochondrial network signaling, oxidative stress, and apoptosis during myoblast differentiation. Autophagy 2019, 15, 1606–1619. [Google Scholar] [CrossRef]
- Salaroglio, I.C.; Panada, E.; Moiso, E.; Buondonno, I.; Provero, P.; Rubinstein, M.; Kopecka, J.; Riganti, C. PERK induces resistance to cell death elicited by endoplasmic reticulum stress and chemotherapy. Mol. Cancer 2017, 16, 91. [Google Scholar] [CrossRef]
- Liu, Y.; Ma, Y.; Xu, J.; Zhang, G.; Zhao, X.; He, Z.; Wang, L.; Yin, N.; Peng, M. VMP1 prevents Ca2+ overload in endoplasmic reticulum and maintains naive T cell survival. J. Exp. Med. 2023, 220, e20221068. [Google Scholar] [CrossRef] [PubMed]
- Esmaeili, Y.; Yarjanli, Z.; Pakniya, F.; Bidram, E.; Łos, M.J.; Eshraghi, M.; Klionsky, D.J.; Ghavami, S.; Zarrabi, A. Targeting autophagy, oxidative stress, and ER stress for neurodegenerative disease treatment. J. Control Release 2022, 345, 147–175. [Google Scholar] [CrossRef] [PubMed]
- Tapella, L.; Dematteis, G.; Moro, M.; Pistolato, B.; Tonelli, E.; Vanella, V.V.; Giustina, D.; La Forgia, A.; Restelli, E.; Barberis, E.; et al. Protein synthesis inhibition and loss of homeostatic functions in astrocytes from an Alzheimer’s disease mouse model: A role for ER-mitochondria interaction. Cell Death Dis. 2022, 13, 878. [Google Scholar] [CrossRef]
- Jeschke, M.G.; Finnerty, C.C.; Herndon, D.N.; Song, J.; Boehning, D.; Tompkins, R.G.; Baker, H.V.; Gauglitz, G.G. Severe injury is associated with insulin resistance, endoplasmic reticulum stress response, and unfolded protein response. Ann. Surg. 2012, 255, 370–378. [Google Scholar] [CrossRef] [PubMed]
- Ming, S.; Tian, J.; Ma, K.; Pei, C.; Li, L.; Wang, Z.; Fang, Z.; Liu, M.; Dong, H.; Li, W.; et al. Oxalate-induced apoptosis through ERS-ROS-NF-κB signalling pathway in renal tubular epithelial cell. Mol. Med. 2022, 28, 88. [Google Scholar] [CrossRef]
- Ong, G.; Ragetli, R.; Mnich, K.; Doble, B.W.; Kammouni, W.; Logue, S.E. IRE1 signaling increases PERK expression during chronic ER stress. Cell Death Dis. 2024, 15, 276. [Google Scholar] [CrossRef]
- Loi, M.; Raimondi, A.; Morone, D.; Molinari, M. ESCRT-III-driven piecemeal micro-ER-phagy remodels the ER during recovery from ER stress. Nat. Commun. 2019, 10, 5058. [Google Scholar] [CrossRef]
- Richter, M.; Vidovic, N.; Honrath, B.; Mahavadi, P.; Dodel, R.; Dolga, A.M.; Culmsee, C. Activation of SK2 channels preserves ER Ca2+ homeostasis and protects against ER stress-induced cell death. Cell Death Differ. 2016, 23, 814–827. [Google Scholar] [CrossRef] [PubMed]
- Lin, Y.F.; Lee, Y.F.; Liang, P.H. Targeting β-tubulin:CCT-β complexes incurs Hsp90- and VCP-related protein degradation and induces ER stress-associated apoptosis by triggering capacitative Ca2+ entry, mitochondrial perturbation and caspase overactivation. Cell Death Dis. 2012, 3, e434. [Google Scholar] [CrossRef] [PubMed][Green Version]
- Li, H.; Chen, H.; Li, R.; Xin, J.; Wu, S.; Lan, J.; Xue, K.; Li, X.; Zuo, C.; Jiang, W.; et al. Cucurbitacin I induces cancer cell death through the endoplasmic reticulum stress pathway. J. Cell Biochem. 2019, 120, 2391–2403. [Google Scholar] [CrossRef]
- Cui, Y.-J.; Chen, L.-Y.; Zhou, X.; Tang, Z.-N.; Wang, C.; Wang, H.-F. Heat stress induced IPEC-J2 cells barrier dysfunction through endoplasmic reticulum stress mediated apoptosis by p-eif2α/CHOP pathway. J. Cell Physiol. 2022, 237, 1389–1405. [Google Scholar] [CrossRef] [PubMed]
- Zhou, J.-Y.; Huang, D.-G.; Zhu, M.; Gao, C.-Q.; Yan, H.-C.; Li, X.-G.; Wang, X.-Q. Wnt/β-catenin-mediated heat exposure inhibits intestinal epithelial cell proliferation and stem cell expansion through endoplasmic reticulum stress. J. Cell Physiol. 2020, 235, 5613–5627. [Google Scholar] [CrossRef]
- Yu, L.; Wei, J.; Liu, P. Attacking the PI3K/Akt/mTOR signaling pathway for targeted therapeutic treatment in human cancer. Semin. Cancer Biol. 2022, 85, 69–94. [Google Scholar] [CrossRef]
- Slomovitz, B.M.; Coleman, R.L. The PI3K/AKT/mTOR pathway as a therapeutic target in endometrial cancer. Clin. Cancer Res. 2012, 18, 5856–5864. [Google Scholar] [CrossRef] [PubMed]
- Pereira, L.; Igea, A.; Canovas, B.; Dolado, I.; Nebreda, A.R. Inhibition of p38 MAPK sensitizes tumour cells to cisplatin-induced apoptosis mediated by reactive oxygen species and JNK. EMBO Mol. Med. 2013, 5, 1759–1774. [Google Scholar] [CrossRef] [PubMed]
- Kim, M.-H.; Aydemir, T.B.; Kim, J.; Cousins, R.J. Hepatic ZIP14-mediated zinc transport is required for adaptation to endoplasmic reticulum stress. Proc. Natl. Acad. Sci. USA 2017, 114, E5805–E5814. [Google Scholar] [CrossRef]
- Ma, Y.; Zhang, M.; Yu, H.; Lu, J.; Cheng, K.K.Y.; Zhou, J.; Chen, H.; Jia, W. Activation of G0/G1 switch gene 2 by endoplasmic reticulum stress enhances hepatic steatosis. Metabolism 2019, 99, 32–44. [Google Scholar] [CrossRef]
- Ichimura, Y.; Waguri, S.; Sou, Y.-S.; Kageyama, S.; Hasegawa, J.; Ishimura, R.; Saito, T.; Yang, Y.; Kouno, T.; Fukutomi, T.; et al. Phosphorylation of p62 activates the Keap1-Nrf2 pathway during selective autophagy. Mol. Cell 2013, 51, 618–631. [Google Scholar] [CrossRef] [PubMed]
- Zorov, D.B.; Juhaszova, M.; Sollott, S.J. Mitochondrial reactive oxygen species (ROS) and ROS-induced ROS release. Physiol. Rev. 2014, 94, 909–950. [Google Scholar] [CrossRef]
- He, J.; Ma, M.; Li, D.; Wang, K.; Wang, Q.; Li, Q.; He, H.; Zhou, Y.; Li, Q.; Hou, X.; et al. Sulfiredoxin-1 attenuates injury and inflammation in acute pancreatitis through the ROS/ER stress/Cathepsin B axis. Cell Death Dis. 2021, 12, 626. [Google Scholar] [CrossRef]
- Kokubo, K.; Hirahara, K.; Kiuchi, M.; Tsuji, K.; Shimada, Y.; Sonobe, Y.; Shinmi, R.; Hishiya, T.; Iwamura, C.; Onodera, A.; et al. Thioredoxin-interacting protein is essential for memory T cell formation via the regulation of the redox metabolism. Proc. Natl. Acad. Sci. USA 2023, 120, e2218345120. [Google Scholar] [CrossRef]
- Raimundo, N.; Song, L.; Shutt, T.E.; McKay, S.E.; Cotney, J.; Guan, M.-X.; Gilliland, T.C.; Hohuan, D.; Santos-Sacchi, J.; Shadel, G.S. Mitochondrial stress engages E2F1 apoptotic signaling to cause deafness. Cell 2012, 148, 716–726. [Google Scholar] [CrossRef] [PubMed]
- Xu, Z.; Xu, J.; Sun, S.; Lin, W.; Li, Y.; Lu, Q.; Li, F.; Yang, Z.; Lu, Y.; Liu, W. Mecheliolide elicits ROS-mediated ERS driven immunogenic cell death in hepatocellular carcinoma. Redox Biol. 2022, 54, 102351. [Google Scholar] [CrossRef]
- Liu, H.; Wang, L.; Weng, X.; Chen, H.; Du, Y.; Diao, C.; Chen, Z.; Liu, X. Inhibition of Brd4 alleviates renal ischemia/reperfusion injury-induced apoptosis and endoplasmic reticulum stress by blocking FoxO4-mediated oxidative stress. Redox Biol. 2019, 24, 101195. [Google Scholar] [CrossRef]
- Liao, L.-S.; Chen, Y.; Hou, C.; Liu, Y.-H.; Su, G.-F.; Liang, H.; Chen, Z.-F. Potent Zinc(II)-Based Immunogenic Cell Death Inducer Triggered by ROS-Mediated ERS and Mitochondrial Ca2+ Overload. J. Med. Chem. 2023, 66, 10497–10509. [Google Scholar] [CrossRef] [PubMed]
- Craver, B.M.; Ramanathan, G.; Hoang, S.; Chang, X.; Mendez Luque, L.F.; Brooks, S.; Lai, H.Y.; Fleischman, A.G. N-acetylcysteine inhibits thrombosis in a murine model of myeloproliferative neoplasm. Blood Adv. 2020, 4, 312–321. [Google Scholar] [CrossRef] [PubMed]
- Lu, X.; Li, C.; Li, C.; Li, P.; Fu, E.; Xie, Y.; Jin, F. Heat-Labile Enterotoxin-Induced PERK-CHOP Pathway Activation Causes Intestinal Epithelial Cell Apoptosis. Front. Cell Infect. Microbiol. 2017, 7, 244. [Google Scholar] [CrossRef]
- Gu, Y.; Huang, F.; Wang, Y.; Chen, C.; Wu, S.; Zhou, S.; Hei, Z.; Yuan, D. Connexin32 plays a crucial role in ROS-mediated endoplasmic reticulum stress apoptosis signaling pathway in ischemia reperfusion-induced acute kidney injury. J. Transl. Med. 2018, 16, 117. [Google Scholar] [CrossRef]
- He, Q.; Zhou, X.; Liu, Y.; Gou, W.; Cui, J.; Li, Z.; Wu, Y.; Zuo, D. Titanium dioxide nanoparticles induce mouse hippocampal neuron apoptosis via oxidative stress- and calcium imbalance-mediated endoplasmic reticulum stress. Environ. Toxicol. Pharmacol. 2018, 63, 6–15. [Google Scholar] [CrossRef]
- Park, H.-J.; Son, H.-J.; Sul, O.-J.; Suh, J.-H.; Choi, H.-S. 4-Phenylbutyric acid protects against lipopolysaccharide-induced bone loss by modulating autophagy in osteoclasts. Biochem. Pharmacol. 2018, 151, 9–17. [Google Scholar] [CrossRef] [PubMed]
- Pao, H.-P.; Liao, W.-I.; Tang, S.-E.; Wu, S.-Y.; Huang, K.-L.; Chu, S.-J. Suppression of Endoplasmic Reticulum Stress by 4-PBA Protects Against Hyperoxia-Induced Acute Lung Injury via Up-Regulating Claudin-4 Expression. Front. Immunol. 2021, 12, 674316. [Google Scholar] [CrossRef] [PubMed]
- Fang, C.; Weng, T.; Hu, S.; Yuan, Z.; Xiong, H.; Huang, B.; Cai, Y.; Li, L.; Fu, X. IFN-γ-induced ER stress impairs autophagy and triggers apoptosis in lung cancer cells. Oncoimmunology 2021, 10, 1962591. [Google Scholar] [CrossRef]
- Hybertson, B.M.; Gao, B.; Bose, S.K.; McCord, J.M. Oxidative stress in health and disease: The therapeutic potential of Nrf2 activation. Mol. Asp. Med. 2011, 32, 234–246. [Google Scholar] [CrossRef]
- Zenkov, N.K.; Menshchikova, E.B.; Tkachev, V.O. Keap1/Nrf2/ARE redox-sensitive signaling system as a pharmacological target. Biochemistry 2013, 78, 19–36. [Google Scholar] [CrossRef]
- Guan, T.; Li, N.; Xu, X.; Xiong, D.; Wang, B.; Xiao, L.; Yang, W.; Chu, G.; Yusuf, A.; Zhang, J.; et al. Involvement of the Keap1-Nrf2-ARE pathway in the antioxidant activity of sinomenine. Arch. Biochem. Biophys. 2024, 753, 109928. [Google Scholar] [CrossRef]
- Liu, C.; Rokavec, M.; Huang, Z.; Hermeking, H. Curcumin activates a ROS/KEAP1/NRF2/miR-34a/b/c cascade to suppress colorectal cancer metastasis. Cell Death Differ. 2023, 30, 1771–1785. [Google Scholar] [CrossRef] [PubMed]
- Chi, F.; Cheng, C.; Zhang, M.; Su, B.; Hou, Y.; Bai, G. Resveratrol targeting NRF2 disrupts the binding between KEAP1 and NRF2-DLG motif to ameliorate oxidative stress damage in mice pulmonary infection. J. Ethnopharmacol. 2024, 332, 118353. [Google Scholar] [CrossRef] [PubMed]
- Chen, S.; Zhang, Y.; Niu, X.; Mohyuddin, S.G.; Wen, J.; Bao, M.; Yu, T.; Wu, L.; Hu, C.; Yong, Y.; et al. Coral-Derived Endophytic Fungal Product, Butyrolactone-I, Alleviates Lps Induced Intestinal Epithelial Cell Inflammatory Response Through TLR4/NF-κB and MAPK Signaling Pathways: An in vitro and in vivo Studies. Front. Nutr. 2021, 8, 748118. [Google Scholar] [CrossRef]











| Gene Name | Sequence (5′-3′) |
|---|---|
| m-ATF4 | F: TCTGCCTTCTCCAGGTGGTTCC |
| R: GCTGCTGTCTTGTTTTGCTCCATC | |
| m-CHOP | F: CTACTCTTGACCCTGCGTCCCTAG |
| R: TCTTCCTTGCTCTTCCTCCTCTTCC | |
| m-HSP70 | F: GGTGCTGACGAAGATGAAGGAGATC |
| R: CTGCCGCTGAGAGTCGTTGAAG | |
| m-Bcl-2 | F: GATGACTTCTCTCGTCGCTAC |
| R: GAACTCAAAGAAGGCCACAATC | |
| m-Bax | F: TTGCCCTCTTCTACTTTGCTAG |
| R: CCATGATGGTTCTGATCAGCTC | |
| m-β-actin | F: CTACCTCATGAAGATCCTGACC |
| R: CACAGCTTCTCTTTGATGTCAC | |
| p-ATF4 | F: GATCCTCCTGGAGAGAAGGTGGTAG |
| R: CCGAGTGGCTGCTGTCTTGTTC | |
| P-CHOP | F: TCTGGCTTGGCTGACTGAGGAG |
| R: TTTCCGTTTCCTGGGTCTTCTTTGG | |
| p-HSP70 | F: CAACAAGATCACCATCACCAAC |
| R: ACCCTTAAGGAGCTTATTGAGG | |
| p-Bcl-2 | F: TCGCCCTGTGGATGACTGAGTAC |
| R: CCTTCAGAGACAGCCAGGAGAAATC | |
| p-Bax | F: GCTTCAGGGTTTCATCCAGGATCG |
| R: ACTCGCTCAACTTCTTGGTAGATGC | |
| p-β-actin | F: CTACCTCATGAAGATCCTGACC |
| R: CACAGCTTCTCTTTGATGTCAC |
Disclaimer/Publisher’s Note: The statements, opinions and data contained in all publications are solely those of the individual author(s) and contributor(s) and not of MDPI and/or the editor(s). MDPI and/or the editor(s) disclaim responsibility for any injury to people or property resulting from any ideas, methods, instructions or products referred to in the content. |
© 2024 by the authors. Licensee MDPI, Basel, Switzerland. This article is an open access article distributed under the terms and conditions of the Creative Commons Attribution (CC BY) license (https://creativecommons.org/licenses/by/4.0/).
Share and Cite
Niu, X.; Chen, S.; Wang, X.; Wen, J.; Liu, X.; Yong, Y.; Yu, Z.; Ma, X.; Abd El-Aty, A.M.; Ju, X. Butyrolactone-I from Marine Fungal Metabolites Mitigates Heat-Stress-Induced Apoptosis in IPEC-J2 Cells and Mice Through the ROS/PERK/CHOP Signaling Pathway. Mar. Drugs 2024, 22, 564. https://doi.org/10.3390/md22120564
Niu X, Chen S, Wang X, Wen J, Liu X, Yong Y, Yu Z, Ma X, Abd El-Aty AM, Ju X. Butyrolactone-I from Marine Fungal Metabolites Mitigates Heat-Stress-Induced Apoptosis in IPEC-J2 Cells and Mice Through the ROS/PERK/CHOP Signaling Pathway. Marine Drugs. 2024; 22(12):564. https://doi.org/10.3390/md22120564
Chicago/Turabian StyleNiu, Xueting, Shengwei Chen, Xinchen Wang, Jiaying Wen, Xiaoxi Liu, Yanhong Yong, Zhichao Yu, Xingbing Ma, A. M. Abd El-Aty, and Xianghong Ju. 2024. "Butyrolactone-I from Marine Fungal Metabolites Mitigates Heat-Stress-Induced Apoptosis in IPEC-J2 Cells and Mice Through the ROS/PERK/CHOP Signaling Pathway" Marine Drugs 22, no. 12: 564. https://doi.org/10.3390/md22120564
APA StyleNiu, X., Chen, S., Wang, X., Wen, J., Liu, X., Yong, Y., Yu, Z., Ma, X., Abd El-Aty, A. M., & Ju, X. (2024). Butyrolactone-I from Marine Fungal Metabolites Mitigates Heat-Stress-Induced Apoptosis in IPEC-J2 Cells and Mice Through the ROS/PERK/CHOP Signaling Pathway. Marine Drugs, 22(12), 564. https://doi.org/10.3390/md22120564

