Genome-Wide Identification of Trachinotus ovatus Antimicrobial Peptides and Their Immune Response against Two Pathogen Challenges
Abstract
:1. Introduction
2. Results
2.1. Phylogenetic Analysis and Divergence Time Estimation
2.2. Identification of Potential AMPs and Comparison of Teleosts
2.3. Positive Selection of AMP Genes
2.4. Localization and Enrichment Analysis of AMP Genes
2.5. PPI Analysis and Covariance Analysis of AMPs
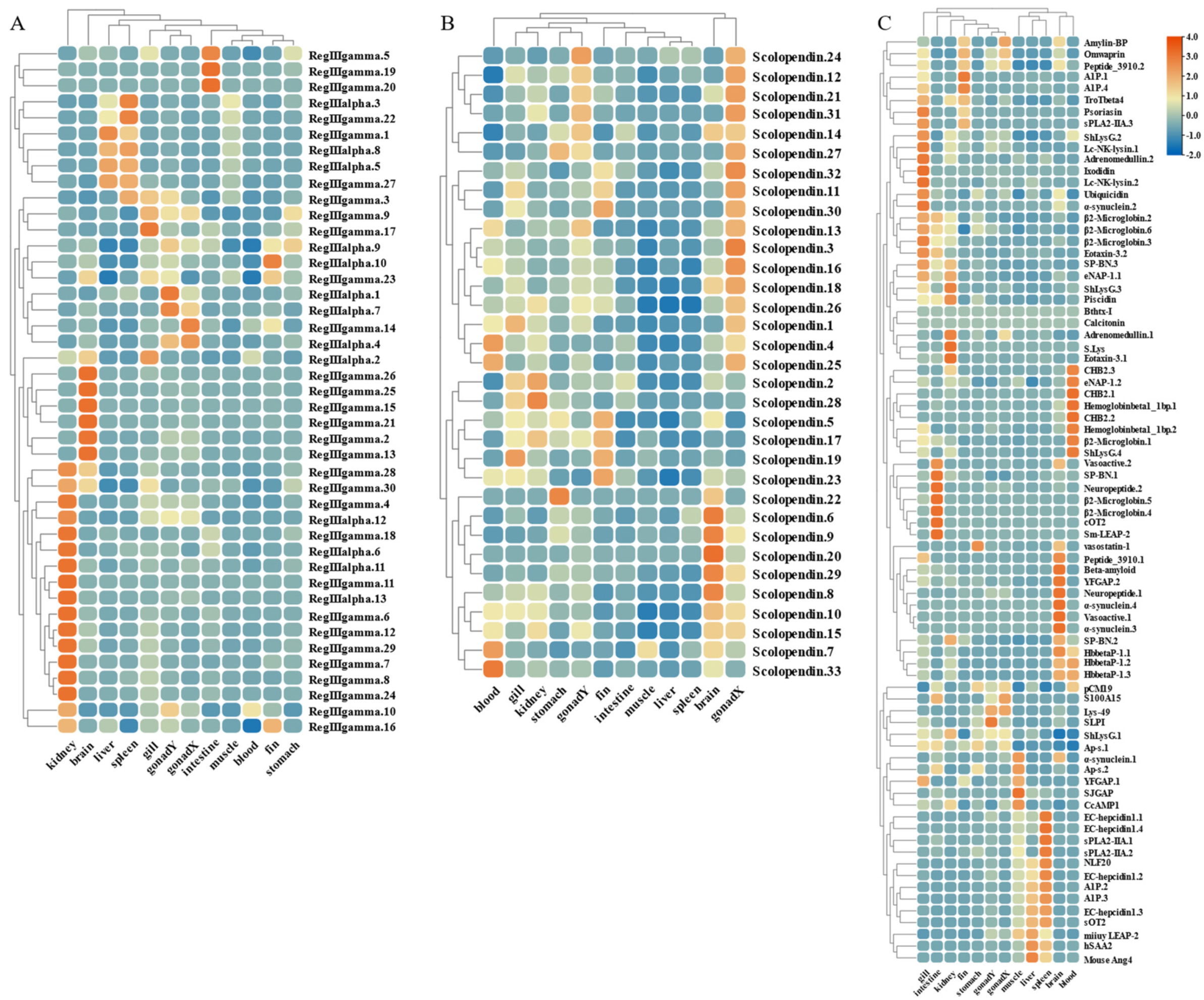
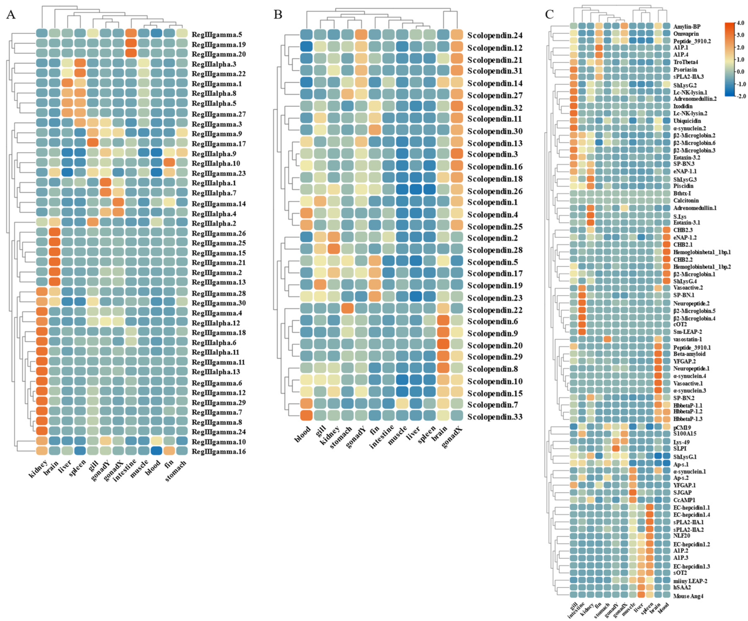
2.6. Expression Profile of AMP Genes in Healthy Tissues
2.7. Transcriptome Quantification of AMP Genes by S. agalactiae and C. irritans Infection
3. Discussion
3.1. Comparative Genomic Analysis and Evolutionary Insights
3.2. Classification and Significance of AMPs in Teleosts
3.3. PPI Analysis and Covariance Analysis of AMPs
3.4. Immune Responses to Pathogen Infections
3.5. Analysis of Selective Pressure on AMP Genes
4. Materials and Methods
4.1. Data Collection
4.2. Phylogenetic Analysis and Divergence Time Estimation
4.3. Identification and Analysis of Potential AMPs
4.4. Screening of Positive Selection Genes
4.5. Localization and Enrichment Analysis of AMP Genes
4.6. PPI (Protein–Protein Interaction) Analysis and Covariance Analysis of AMPs
4.7. Healthy Tissues Extraction and Pathogens Challenge
4.8. Gene Expression Analysis of AMPs
5. Conclusions
Supplementary Materials
Author Contributions
Funding
Institutional Review Board Statement
Data Availability Statement
Conflicts of Interest
References
- Hultmark, D.; Steiner, H.; Rasmuson, T.; Boman, H.G. Insect Immunity. Purification and Properties of Three Inducible Bactericidal Proteins from Hemolymph of Immunized Pupae of Hyalophora cecropia. Eur. J. Biochem. 1980, 106, 7–16. [Google Scholar] [CrossRef] [PubMed]
- Wang, G.; Li, X.; Wang, Z. APD3: The Antimicrobial Peptide Database as a Tool for Research and Education. Nucleic Acids Res. 2016, 44, D1087–D1093. [Google Scholar] [CrossRef]
- Erdem Büyükkiraz, M.; Kesmen, Z. Antimicrobial Peptides (AMPs): A Promising Class of Antimicrobial Compounds. J. Appl. Microbiol. 2022, 132, 1573–1596. [Google Scholar] [CrossRef]
- Vanzolini, T.; Bruschi, M.; Rinaldi, A.C.; Magnani, M.; Fraternale, A. Multitalented Synthetic Antimicrobial Peptides and Their Antibacterial, Antifungal and Antiviral Mechanisms. Int. J. Mol. Sci. 2022, 23, 545. [Google Scholar] [CrossRef] [PubMed]
- Wang, J.; Su, B.; Dunham, R.A. Genome-Wide Identification of Catfish Antimicrobial Peptides: A New Perspective to Enhance Fish Disease Resistance. Rev. Aquac. 2022, 14, 2002–2022. [Google Scholar] [CrossRef]
- Ageitos, J.M.; Sánchez-Pérez, A.; Calo-Mata, P.; Villa, T.G. Antimicrobial Peptides (AMPs): Ancient Compounds That Represent Novel Weapons in the Fight against Bacteria. Biochem. Pharmacol. 2017, 133, 117–138. [Google Scholar] [CrossRef] [PubMed]
- Shabir, U.; Ali, S.; Magray, A.R.; Ganai, B.A.; Firdous, P.; Hassan, T.; Nazir, R. Fish Antimicrobial Peptides (AMP’s) as Essential and Promising Molecular Therapeutic Agents: A Review. Microb. Pathog. 2018, 114, 50–56. [Google Scholar] [CrossRef]
- Wang, J.; Dou, X.; Song, J.; Lyu, Y.; Zhu, X.; Xu, L.; Li, W.; Shan, A. Antimicrobial Peptides: Promising Alternatives in the Post Feeding Antibiotic Era. Med. Res. Rev. 2019, 39, 831–859. [Google Scholar] [CrossRef]
- Zhang, M.; Cao, M.; Xiu, Y.; Fu, Q.; Yang, N.; Su, B.; Li, C. Identification of Antimicrobial Peptide Genes in Black Rockfish Sebastes Schlegelii and Their Responsive Mechanisms to Edwardsiella Tarda Infection. Biology 2021, 10, 1015. [Google Scholar] [CrossRef]
- Chen, C.; Wang, A.; Zhang, F.; Zhang, M.; Yang, H.; Li, J.; Su, P.; Chen, Y.; Yu, H.; Wang, Y. The Protective Effect of Fish-Derived Cathelicidins on Bacterial Infections in Zebrafish, Danio Rerio. Fish Shellfish Immunol. 2019, 92, 519–527. [Google Scholar] [CrossRef]
- Zhang, Z. Research Advances on Tilapia Streptococcosis. Pathogens 2021, 10, 558. [Google Scholar] [CrossRef]
- Evans, J.J.; Wiedenmayer, A.A.; Klesius, P.H.; Shoemaker, C.A. Survival of Streptococcus agalactiae from Frozen Fish Following Natural and Experimental Infection. Aquaculture 2004, 233, 15–21. [Google Scholar] [CrossRef]
- Li, Y.; Jiang, B.; Mo, Z.; Li, A.; Dan, X. Cryptocaryon irritans (Brown, 1951) Is a Serious Threat to Aquaculture of Marine Fish. Rev. Aquac. 2021, 14, 218–236. [Google Scholar] [CrossRef]
- Mahlapuu, M.; Håkansson, J.; Ringstad, L.; Björn, C. Antimicrobial Peptides: An Emerging Category of Therapeutic Agents. Front. Cell. Infect. Microbiol. 2016, 6, 194. [Google Scholar] [CrossRef] [PubMed]
- Masso-Silva, J.A.; Diamond, G. Antimicrobial Peptides from Fish. Pharmaceuticals 2014, 7, 265–310. [Google Scholar] [CrossRef] [PubMed]
- Valero, Y.; Saraiva-Fraga, M.; Costas, B.; Guardiola, F.A. Antimicrobial Peptides from Fish: Beyond the Fight against Pathogens. Rev. Aquac. 2020, 12, 224–253. [Google Scholar] [CrossRef]
- Primor, N.; Tu, A.T. Conformation of Pardaxin, the Toxin of the Flatfish Pardachirus marmoratus. Biochim. Biophys. Acta 1980, 626, 299–306. [Google Scholar] [CrossRef] [PubMed]
- Chi, J.-R.; Liao, L.-S.; Wang, R.-G.; Jhu, C.-S.; Wu, J.-L.; Hu, S.-Y. Molecular Cloning and Functional Characterization of the Hepcidin Gene from the Convict Cichlid (Amatitlania nigrofasciata) and Its Expression Pattern in Response to Lipopolysaccharide Challenge. Fish Physiol. Biochem. 2015, 41, 449–461. [Google Scholar] [CrossRef]
- Falco, A.; Chico, V.; Marroquí, L.; Perez, L.; Coll, J.M.; Estepa, A. Expression and Antiviral Activity of a Beta-Defensin-like Peptide Identified in the Rainbow Trout (Oncorhynchus mykiss) EST Sequences. Mol. Immunol. 2008, 45, 757–765. [Google Scholar] [CrossRef]
- Bergsson, G.; Agerberth, B.; Jörnvall, H.; Gudmundsson, G.H. Isolation and Identification of Antimicrobial Components from the Epidermal Mucus of Atlantic Cod (Gadus morhua). FEBS J. 2005, 272, 4960–4969. [Google Scholar] [CrossRef]
- Su, B.-C.; Lai, Y.-W.; Chen, J.-Y.; Pan, C.-Y. Transgenic Expression of Tilapia Piscidin 3 (TP3) in Zebrafish Confers Resistance to Streptococcus agalactiae. Fish Shellfish Immunol. 2018, 74, 235–241. [Google Scholar] [CrossRef] [PubMed]
- Zheng, L.; Qiu, J.; Chen, J.; Zheng, W.-Q.; Pan, Y. Histopathological Changes and Piscidin 5-like Location in Infected Larimichthys crocea with Parasite Cryptocaryon irritans. Fish Shellfish Immunol. 2020, 99, 52–58. [Google Scholar] [CrossRef]
- Ma, X.; Jin, Y.; Qiao, Y.; Zhong, S.; Xing, Y.; Chen, X. Antimicrobial Activity of Histone1-Derived Peptides from Large Yellow Croaker Larimichthys crocea. Aquaculture 2023, 570, 739430. [Google Scholar] [CrossRef]
- Pan, J.-M.; Liu, M.-J.; Guo, H.-Y.; Zhu, K.-C.; Liu, B.-S.; Zhang, N.; Sun, J.-H.; Zhang, D.-C. Early Development and Allometric Growth Patterns of Trachinotus ovatus (Linnaeus, 1758). Aquaculture 2023, 575, 739804. [Google Scholar] [CrossRef]
- Zhang, D.-C.; Guo, L.; Guo, H.-Y.; Zhu, K.-C.; Li, S.-Q.; Zhang, Y.; Zhang, N.; Liu, B.-S.; Jiang, S.-G.; Li, J.-T. Chromosome-Level Genome Assembly of Golden Pompano (Trachinotus ovatus) in the Family Carangidae. Sci. Data 2019, 6, 216. [Google Scholar] [CrossRef]
- Liu, B.; Liu, G.-D.; Guo, H.-Y.; Zhu, K.-C.; Guo, L.; Zhang, N.; Liu, B.-S.; Jiang, S.-G.; Zhang, D.-C. Characterization and Functional Analysis of Liver-Expressed Antimicrobial Peptide-2 (LEAP-2) from Golden Pompano Trachinotus ovatus (Linnaeus 1758). Fish Shellfish Immunol. 2020, 104, 419–430. [Google Scholar] [CrossRef]
- Chen, X.; Yi, Y.; You, X.; Liu, J.; Shi, Q. High-Throughput Identification of Putative Antimicrobial Peptides from Multi-Omics Data of the Lined Seahorse (Hippocampus erectus). Mar. Drugs 2019, 18, 30. [Google Scholar] [CrossRef]
- Wang, D.; Chen, X.; Zhang, X.; Li, J.; Yi, Y.; Bian, C.; Shi, Q.; Lin, H.; Li, S.; Zhang, Y.; et al. Whole Genome Sequencing of the Giant Grouper (Epinephelus lanceolatus) and High-Throughput Screening of Putative Antimicrobial Peptide Genes. Mar. Drugs 2019, 17, 503. [Google Scholar] [CrossRef] [PubMed]
- Yi, Y.; You, X.; Bian, C.; Chen, S.; Lv, Z.; Qiu, L.; Shi, Q. High-Throughput Identification of Antimicrobial Peptides from Amphibious Mudskippers. Mar. Drugs 2017, 15, 364. [Google Scholar] [CrossRef]
- Sun, B.; Lei, Y.; Cao, Z.; Zhou, Y.; Sun, Y.; Wu, Y.; Wang, S.; Guo, W.; Liu, C. TroCCL4, a CC Chemokine of Trachinotus ovatus, Is Involved in the Antimicrobial Immune Response. Fish Shellfish Immunol. 2019, 86, 525–535. [Google Scholar] [CrossRef] [PubMed]
- Zhang, H.; Cao, Z.; Diao, Q.; Zhou, Y.; Ao, J.; Liu, C.; Sun, Y. Antimicrobial Activity and Mechanisms of a Derived Antimicrobial Peptide TroNKL-27 from Golden Pompano (Trachinotus ovatus) NK-Lysin. Fish Shellfish Immunol. 2022, 126, 357–369. [Google Scholar] [CrossRef] [PubMed]
- Zhou, Y.; Lei, Y.; Cao, Z.; Chen, X.; Sun, Y.; Xu, Y.; Guo, W.; Wang, S.; Liu, C. A β-Defensin Gene of Trachinotus ovatus Might Be Involved in the Antimicrobial and Antiviral Immune Response. Dev. Comp. Immunol. 2019, 92, 105–115. [Google Scholar] [CrossRef] [PubMed]
- Mitterboeck, T.F.; Chen, A.Y.; Zaheer, O.A.; Ma, E.Y.T.; Adamowicz, S.J. Do Saline Taxa Evolve Faster? Comparing Relative Rates of Molecular Evolution between Freshwater and Marine Eukaryotes. Evolution 2016, 70, 1960–1978. [Google Scholar] [CrossRef] [PubMed]
- Bloom, D.D.; Weir, J.T.; Piller, K.R.; Lovejoy, N.R. Do Freshwater Fishes Diversify Faster Than Marine Fishes? A Test Using State-Dependent Diversification Analyses and Molecular Phylogenetics of New World Silversides (Atherinopsidae). Evolution 2013, 67, 2040–2057. [Google Scholar] [CrossRef] [PubMed]
- Guo, B. Complex Genes Are Preferentially Retained After Whole-Genome Duplication in Teleost Fish. J. Mol. Evol. 2017, 84, 253–258. [Google Scholar] [CrossRef]
- Meyer, A.; Schartl, M. Gene and Genome Duplications in Vertebrates: The One-to-Four (-to-Eight in Fish) Rule and the Evolution of Novel Gene Functions. Curr. Opin. Cell Biol. 1999, 11, 699–704. [Google Scholar] [CrossRef] [PubMed]
- Ishikawa, A.; Yamanouchi, S.; Iwasaki, W.; Kitano, J. Convergent Copy Number Increase of Genes Associated with Freshwater Colonization in Fishes. Philos. Trans. R. Soc. B Biol. Sci. 2022, 377, 20200509. [Google Scholar] [CrossRef] [PubMed]
- Bian, C.; Li, J.; Lin, X.; Chen, X.; Yi, Y.; You, X.; Zhang, Y.; Lv, Y.; Shi, Q. Whole Genome Sequencing of the Blue Tilapia (Oreochromis aureus) Provides a Valuable Genetic Resource for Biomedical Research on Tilapias. Mar. Drugs 2019, 17, 386. [Google Scholar] [CrossRef]
- Kalle, M.; Papareddy, P.; Kasetty, G.; Mörgelin, M.; van der Plas, M.J.A.; Rydengård, V.; Malmsten, M.; Albiger, B.; Schmidtchen, A. Host Defense Peptides of Thrombin Modulate Inflammation and Coagulation in Endotoxin-Mediated Shock and Pseudomonas aeruginosa Sepsis. PLoS ONE 2012, 7, e51313. [Google Scholar] [CrossRef]
- Choi, H.; Hwang, J.-S.; Lee, D.G. Identification of a Novel Antimicrobial Peptide, Scolopendin 1, Derived from Centipede Scolopendra subspinipes mutilans and Its Antifungal Mechanism. Insect Mol. Biol. 2014, 23, 788–799. [Google Scholar] [CrossRef]
- Lee, H.; Hwang, J.-S.; Lee, D.G. Scolopendin, an Antimicrobial Peptide from Centipede, Attenuates Mitochondrial Functions and Triggers Apoptosis in Candida albicans. Biochem. J. 2017, 474, 635–645. [Google Scholar] [CrossRef] [PubMed]
- Wu, X.M.; Cao, L.; Nie, P.; Chang, M.X. Histone H2A Cooperates with RIP2 to Induce the Expression of Antibacterial Genes and MHC Related Genes. Dev. Comp. Immunol. 2019, 101, 103455. [Google Scholar] [CrossRef] [PubMed]
- Cutrona, K.J.; Kaufman, B.A.; Figueroa, D.M.; Elmore, D.E. Role of Arginine and Lysine in the Antimicrobial Mechanism of Histone-Derived Antimicrobial Peptides. FEBS Lett. 2015, 589, 3915–3920. [Google Scholar] [CrossRef]
- Song, L.; Soomro, M.A.; Wang, L.; Song, Y.; Hu, G. Identification and Functional Analysis of Histone 1.2-like in Red Sea Bream (Pagrus major). Dev. Comp. Immunol. 2023, 138, 104529. [Google Scholar] [CrossRef] [PubMed]
- Yang, Y.Y.; Zheng, S.Y.; Fang, H.; Wu, X.M.; Zhang, J.; Chang, M.X. Immunoprotective Effects of Two Histone H2A Variants in the Grass Carp Against Flavobacterium columnare Infection. Front. Immunol. 2022, 13, 939464. [Google Scholar] [CrossRef] [PubMed]
- Mukherjee, S.; Zheng, H.; Derebe, M.G.; Callenberg, K.M.; Partch, C.L.; Rollins, D.; Propheter, D.C.; Rizo, J.; Grabe, M.; Jiang, Q.-X.; et al. Antibacterial Membrane Attack by a Pore-Forming Intestinal C-Type Lectin. Nature 2014, 505, 103–107. [Google Scholar] [CrossRef]
- Li, Y.; Zhang, P.; Gao, C.; Cao, M.; Yang, N.; Li, X.; Li, C.; Fu, Q. CXC Chemokines and Their Receptors in Black Rockfish (Sebastes schlegelii): Characterization, Evolution Analyses, and Expression Pattern after Aeromonas salmonicida Infection. Int. J. Biol. Macromol. 2021, 186, 109–124. [Google Scholar] [CrossRef] [PubMed]
- Ben Bacha, A.; Abid, I. Secretory Phospholipase A2 in Dromedary Tears: A Host Defense against Staphylococci and Other Gram-Positive Bacteria. Appl. Biochem. Biotechnol. 2013, 169, 1858–1869. [Google Scholar] [CrossRef] [PubMed]
- Pernet, E.; Brunet, J.; Guillemot, L.; Chignard, M.; Touqui, L.; Wu, Y. Staphylococcus Aureus Adenosine Inhibits SPLA2-IIA-Mediated Host Killing in the Airways. J. Immunol. 2015, 194, 5312–5319. [Google Scholar] [CrossRef]
- Torrino, S.; Roustan, F.; Kaminski, L.; Bertero, T.; Pisano, S.; Ambrosetti, D.; Dufies, M.; Uhler, J.P.; Lemichez, E.; Mettouchi, A.; et al. UBTD1 Is a Mechano-regulator Controlling Cancer Aggressiveness. EMBO Rep. 2019, 20, e46570. [Google Scholar] [CrossRef]
- Zhang, Y.; Ku, W.L.; Liu, S.; Cui, K.; Jin, W.; Tang, Q.; Lu, W.; Ni, B.; Zhao, K. Genome-Wide Identification of Histone H2A and Histone Variant H2A.Z-Interacting Proteins by BPPI-Seq. Cell Res. 2017, 27, 1258–1274. [Google Scholar] [CrossRef] [PubMed]
- Shen, C.; Liang, H.; Guo, Z.; Zhang, M. Members of the Histone-Derived Antimicrobial Peptide Family from the Pearl Oyster Pinctada Fucata martensii: Inhibition of Bacterial Growth. Fish Shellfish Immunol. 2023, 132, 108439. [Google Scholar] [CrossRef] [PubMed]
- Liu, Z.; Yang, J.; Li, S.; Liu, L.; Qanmber, G.; Chen, G.; Duan, Z.; Zhao, N.; Wang, G. Systematic Characterization of TCP Gene Family in Four Cotton Species Revealed That GhTCP62 Regulates Branching in Arabidopsis. Biology 2021, 10, 1104. [Google Scholar] [CrossRef] [PubMed]
- Li, Y.; Li, X.; Zhang, P.; Chen, D.; Tao, X.; Cao, M.; Li, C.; Fu, Q. Genome-Wide Identification, Evolutionary Analysis, and Expression Patterns of Cathepsin Superfamily in Black Rockfish (Sebastes schlegelii) Following Aeromonas salmonicida Infection. Mar. Drugs 2022, 20, 504. [Google Scholar] [CrossRef]
- Zhang, H.; Zhang, Y.; Xu, N.; Rui, C.; Fan, Y.; Wang, J.; Han, M.; Wang, Q.; Sun, L.; Chen, X.; et al. Genome-Wide Expression Analysis of Phospholipase A1 (PLA1) Gene Family Suggests Phospholipase A1-32 Gene Responding to Abiotic Stresses in Cotton. Int. J. Biol. Macromol. 2021, 192, 1058–1074. [Google Scholar] [CrossRef]
- Cui, M.; Wang, Z.; Yang, Y.; Liu, R.; Wu, M.; Li, Y.; Zhang, Q.; Xu, D. Comparative Transcriptomic Analysis Reveals the Regulated Expression Profiles in Oreochromis Niloticus in Response to Coinfection of Streptococcus agalactiae and Streptococcus iniae. Front. Genet. 2022, 13, 782957. [Google Scholar] [CrossRef]
- Luo, Z.-W.; Jiang, Y.-H.; Lin, L.-B.; Deng, X.-Y.; Zhang, Q.; Zhang, Q.-L. Genome-Wide Differential Expression Analysis Explores Antibacterial Molecular Mechanisms of Zebrafish Intestine upon Pathogenic Streptococcus agalactiae Challenge. Aquac. Rep. 2021, 19, 100639. [Google Scholar] [CrossRef]
- Zhang, Z.; Zhou, Y.; Zhang, H.; Du, X.; Cao, Z.; Wu, Y.; Liu, C.; Sun, Y. Antibacterial Activity and Mechanisms of TroHepc2-22, a Derived Peptide of Hepcidin2 from Golden Pompano (Trachinotus ovatus). Int. J. Mol. Sci. 2023, 24, 9251. [Google Scholar] [CrossRef]
- Liu, F.; Li, J.-L.; Yue, G.-H.; Fu, J.-J.; Zhou, Z.-F. Molecular Cloning and Expression Analysis of the Liver-Expressed Antimicrobial Peptide 2 (LEAP-2) Gene in Grass Carp. Vet. Immunol. Immunopathol. 2010, 133, 133–143. [Google Scholar] [CrossRef]
- Li, H.-X.; Lu, X.-J.; Li, C.-H.; Chen, J. Molecular Characterization of the Liver-Expressed Antimicrobial Peptide 2 (LEAP-2) in a Teleost Fish, Plecoglossus altivelis: Antimicrobial Activity and Molecular Mechanism. Mol. Immunol. 2015, 65, 406–415. [Google Scholar] [CrossRef]
- Qi, Z.; Xu, W.; Meng, F.; Zhang, Q.; Chen, C.; Shao, R. Cloning and Expression of β-Defensin from Soiny Mullet (Liza haematocheila), with Insights of Its Antibacterial Mechanism. PLoS ONE 2016, 11, e0157544. [Google Scholar] [CrossRef]
- Guo, M.; Wei, J.; Huang, X.; Huang, Y.; Qin, Q. Antiviral Effects of β-Defensin Derived from Orange-Spotted Grouper (Epinephelus coioides). Fish Shellfish Immunol. 2012, 32, 828–838. [Google Scholar] [CrossRef]
- Zhang, R.; Zhang, L.; Ye, X.; Tian, Y.; Sun, C.; Lu, M.; Bai, J. Transcriptome Profiling and Digital Gene Expression Analysis of Nile Tilapia (Oreochromis niloticus) Infected by Streptococcus agalactiae. Mol. Biol. Rep. 2013, 40, 5657–5668. [Google Scholar] [CrossRef]
- Guo, L.; He, P.-Y.; Zhu, K.-C.; Guo, H.-Y.; Liu, B.-S.; Zhang, N.; Jiang, S.-G.; Zhang, D.-C. Functional Identification of ToLAAO Genes and Polymorphism Association Analysis of Cryptocaryon irritans Resistance in Trachinotus ovatus. Aquac. Res. 2022, 53, 208–220. [Google Scholar] [CrossRef]
- Liu, J.; Zhu, K.-C.; Pan, J.-M.; Guo, H.-Y.; Liu, B.-S.; Zhang, N.; Yang, J.-W.; Zhang, D.-C. Characterization of the MMP9 Gene and Its Association with Cryptocaryon irritans Resistance Traits in Trachinotus ovatus (Linnaeus, 1758). Genes 2023, 14, 475. [Google Scholar] [CrossRef] [PubMed]
- Li, Z.; Zhang, N.; Ma, L.; Zhang, L.; Meng, G.; Xia, C. The Mechanism of Β2m Molecule-Induced Changes in the Peptide Presentation Profile in a Bony Fish. iScience 2020, 23, 101119. [Google Scholar] [CrossRef] [PubMed]
- Deng, J.-J.; Xu, S.; Li, Y.-W.; Xu, D.-D.; Mo, Z.-Q.; Li, J.-Z.; Dan, X.-M.; Luo, X.-C. Role of Major Histocompatibility Complex II Antigen-Presentation Pathway Genes in Orange-Spotted Grouper Infected with Cryptocaryon irritans. J. Fish Dis. 2020, 43, 1541–1552. [Google Scholar] [CrossRef]
- Xu, T.; Chen, S.; Zhang, Y. MHC Class IIα Gene Polymorphism and Its Association with Resistance/Susceptibility to Vibrio anguillarum in Japanese Flounder (Paralichthys olivaceus). Dev. Comp. Immunol. 2010, 34, 1042–1050. [Google Scholar] [CrossRef] [PubMed]
- Ullal, A.J.; Wayne Litaker, R.; Noga, E.J. Antimicrobial Peptides Derived from Hemoglobin Are Expressed in Epithelium of Channel Catfish (Ictalurus punctatus, Rafinesque). Dev. Comp. Immunol. 2008, 32, 1301–1312. [Google Scholar] [CrossRef] [PubMed]
- Seo, J.-K.; Lee, M.J.; Jung, H.-G.; Go, H.-J.; Kim, Y.J.; Park, N.G. Antimicrobial Function of SHβAP, a Novel Hemoglobin β Chain-Related Antimicrobial Peptide, Isolated from the Liver of Skipjack Tuna, Katsuwonus pelamis. Fish Shellfish Immunol. 2014, 37, 173–183. [Google Scholar] [CrossRef] [PubMed]
- Zheng, X.; Yuan, C.; Zhang, Y.; Zha, S.; Mao, F.; Bao, Y. Prediction and Characterization of a Novel Hemoglobin-Derived Mutant Peptide (MTgHbP7) from Tegillarca granosa. Fish Shellfish Immunol. 2022, 125, 84–89. [Google Scholar] [CrossRef] [PubMed]
- Lama, R.; Pereiro, P.; Costa, M.M.; Encinar, J.A.; Medina-Gali, R.M.; Pérez, L.; Lamas, J.; Leiro, J.; Figueras, A.; Novoa, B. Turbot (Scophthalmus maximus) Nk-Lysin Induces Protection against the Pathogenic Parasite Philasterides dicentrarchi via Membrane Disruption. Fish Shellfish Immunol. 2018, 82, 190–199. [Google Scholar] [CrossRef] [PubMed]
- Hsin, F.; Hsu, Y.-C.; Tsai, Y.-F.; Lin, S.-W.; Liu, H.M. The Transmembrane Serine Protease Hepsin Suppresses Type I Interferon Induction by Cleaving STING. Sci. Signal. 2021, 14, eabb4752. [Google Scholar] [CrossRef] [PubMed]
- Li, S.; Wang, L.; Sun, S.; Wu, Q. Hepsin: A Multifunctional Transmembrane Serine Protease in Pathobiology. FEBS J. 2021, 288, 5252–5264. [Google Scholar] [CrossRef]
- Meynard, D.; Sun, C.C.; Wu, Q.; Chen, W.; Chen, S.; Nelson, C.N.; Waters, M.J.; Babitt, J.L.; Lin, H.Y. Inflammation Regulates TMPRSS6 Expression via STAT5. PLoS ONE 2013, 8, e82127. [Google Scholar] [CrossRef]
- Lu, L.; Cole, A.; Huang, D.; Wang, Q.; Guo, Z.; Yang, W.; Lu, J. Clinical Significance of Hepsin and Underlying Signaling Pathways in Prostate Cancer. Biomolecules 2022, 12, 203. [Google Scholar] [CrossRef]
- Yang, N.; Chen, T.; Wang, L.; Liu, R.; Niu, Y.; Sun, L.; Yao, B.; Wang, Y.; Yang, W.; Liu, Q.; et al. CXCR4 Mediates Matrix Stiffness-Induced Downregulation of UBTD1 Driving Hepatocellular Carcinoma Progression via YAP Signaling Pathway. Theranostics 2020, 10, 5790–5801. [Google Scholar] [CrossRef]
- Bao, B.; Peatman, E.; Li, P.; He, C.; Liu, Z. Catfish Hepcidin Gene Is Expressed in a Wide Range of Tissues and Exhibits Tissue-Specific Upregulation after Bacterial Infection. Dev. Comp. Immunol. 2005, 29, 939–950. [Google Scholar] [CrossRef]
- Cheng, J. Studies on Molecular Design and Bactericidal Activity of Antimicrobial Peptides Based on Large Yellow Croaker (Larimichthys crocea) Macroh2a1 Protein Sequences. Master’s Thesis, Fujian Agriculture and Forestry University, Fuzhou, China, 2022. [Google Scholar]
- Knyazeva, A.; Khudiakov, A.; Vaz, R.; Muravyev, A.; Sukhareva, K.; Sejersen, T.; Kostareva, A. FLNC Expression Level Influences the Activity of TEAD-YAP/TAZ Signaling. Genes 2020, 11, 1343. [Google Scholar] [CrossRef] [PubMed]
- Zhao, P.; Ma, W.; Hu, Z.; Zang, L.; Tian, Z.; Zhang, K. Filamin A (FLNA) Modulates Chemosensitivity to Docetaxel in Triple-Negative Breast Cancer through the MAPK/ERK Pathway. Tumour Biol. 2016, 37, 5107–5115. [Google Scholar] [CrossRef]
- Emms, D.M.; Kelly, S. OrthoFinder: Phylogenetic Orthology Inference for Comparative Genomics. Genome Biol. 2019, 20, 238. [Google Scholar] [CrossRef] [PubMed]
- Yang, Z. PAML 4: Phylogenetic Analysis by Maximum Likelihood. Mol. Biol. Evol. 2007, 24, 1586–1591. [Google Scholar] [CrossRef] [PubMed]
- Gao, F.; Chen, C.; Arab, D.A.; Du, Z.; He, Y.; Ho, S.Y.W. EasyCodeML: A Visual Tool for Analysis of Selection Using CodeML. Ecol. Evol. 2019, 9, 3891–3898. [Google Scholar] [CrossRef]
- Zeisel, A.; Zuk, O.; Domany, E. FDR Control with Adaptive Procedures and FDR Monotonicity. Ann. Appl. Stat. 2011, 5, 943–968. [Google Scholar] [CrossRef]
- Chao, J.; Li, Z.; Sun, Y.; Aluko, O.O.; Wu, X.; Wang, Q.; Liu, G. MG2C: A User-Friendly Online Tool for Drawing Genetic Maps. Mol. Hortic. 2021, 1, 16. [Google Scholar] [CrossRef]
- Szklarczyk, D.; Kirsch, R.; Koutrouli, M.; Nastou, K.; Mehryary, F.; Hachilif, R.; Gable, A.L.; Fang, T.; Doncheva, N.T.; Pyysalo, S.; et al. The STRING Database in 2023: Protein-Protein Association Networks and Functional Enrichment Analyses for Any Sequenced Genome of Interest. Nucleic Acids Res. 2023, 51, D638–D646. [Google Scholar] [CrossRef] [PubMed]
- Shannon, P.; Markiel, A.; Ozier, O.; Baliga, N.S.; Wang, J.T.; Ramage, D.; Amin, N.; Schwikowski, B.; Ideker, T. Cytoscape: A Software Environment for Integrated Models of Biomolecular Interaction Networks. Genome Res. 2003, 13, 2498–2504. [Google Scholar] [CrossRef] [PubMed]
- Wang, Y.; Tang, H.; Debarry, J.D.; Tan, X.; Li, J.; Wang, X.; Lee, T.; Jin, H.; Marler, B.; Guo, H.; et al. MCScanX: A Toolkit for Detection and Evolutionary Analysis of Gene Synteny and Collinearity. Nucleic Acids Res. 2012, 40, e49. [Google Scholar] [CrossRef]
- Krzywinski, M.; Schein, J.; Birol, I.; Connors, J.; Gascoyne, R.; Horsman, D.; Jones, S.J.; Marra, M.A. Circos: An Information Aesthetic for Comparative Genomics. Genome Res. 2009, 19, 1639–1645. [Google Scholar] [CrossRef]
- Gao, J.; Guo, H.-Y.; Liu, M.-J.; Zhu, K.-C.; Liu, B.; Liu, B.-S.; Zhang, N.; Jiang, S.-G.; Zhang, D.-C. Transcriptome Analysis of the Immune Process of Golden Pompano (Trachinotus ovatus) Infected with Streptococcus agalactiae. Fishes 2023, 8, 52. [Google Scholar] [CrossRef]
- Chen, C.; Chen, H.; Zhang, Y.; Thomas, H.R.; Frank, M.H.; He, Y.; Xia, R. TBtools: An Integrative Toolkit Developed for Interactive Analyses of Big Biological Data. Mol. Plant 2020, 13, 1194–1202. [Google Scholar] [CrossRef] [PubMed]













| AMP | Trachinotus ovatus | Paralichthys olivaceus | Morone saxatilis | Scophthalmus maximus | Seriola dumerili | Seriola lalandi dorsalis | Acanthopagrus latus | Larimichthys crocea | Siniperca chuatsi | Channa argus | Oryzias latipes | Ctenopharyngodon idella | Oreochromis niloticus | Danio rerio |
|---|---|---|---|---|---|---|---|---|---|---|---|---|---|---|
| Thrombin | 79 | 70 | 80 | 72 | 82 | 96 | 93 | 93 | 75 | 62 | 76 | 104 | 126 | 108 |
| Scolopendin | 33 | 33 | 27 | 31 | 32 | 37 | 33 | 33 | 32 | 30 | 30 | 31 | 35 | 33 |
| RegIIIgamma | 30 | 23 | 32 | 32 | 38 | 37 | 39 | 49 | 40 | 35 | 43 | 41 | 82 | 58 |
| Chemokine | 22 | 20 | 23 | 20 | 26 | 26 | 31 | 32 | 34 | 29 | 28 | 38 | 70 | 73 |
| BPTI | 21 | 22 | 21 | 23 | 21 | 23 | 25 | 24 | 25 | 21 | 27 | 29 | 25 | 29 |
| Ubiquitin | 20 | 17 | 18 | 20 | 22 | 27 | 24 | 26 | 23 | 12 | 19 | 23 | 25 | 29 |
| Histone H2A | 16 | 12 | 12 | 28 | 26 | 31 | 27 | 27 | 18 | 17 | 20 | 55 | 25 | 43 |
| Histone H3 | 15 | 7 | 4 | 16 | 14 | 19 | 18 | 20 | 10 | 13 | 16 | 42 | 22 | 22 |
| RegIIIalpha | 13 | 12 | 12 | 18 | 21 | 22 | 24 | 37 | 24 | 37 | 34 | 29 | 105 | 18 |
| Hemoglobin | 8 | 11 | 6 | 10 | 14 | 12 | 16 | 13 | 14 | 17 | 12 | 17 | 31 | 21 |
| Histone H4 | 8 | 2 | 2 | 7 | 5 | 13 | 15 | 8 | 7 | 14 | 14 | 25 | 16 | 21 |
| Histone H2B | 8 | 3 | 3 | 18 | 14 | 19 | 20 | 22 | 10 | 16 | 14 | 55 | 17 | 36 |
| Neuropeptide | 8 | 10 | 9 | 9 | 11 | 8 | 10 | 13 | 9 | 11 | 9 | 8 | 10 | 11 |
| β2-Microglobin | 6 | 8 | 8 | 7 | 11 | 9 | 13 | 9 | 9 | 15 | 11 | 53 | 55 | 34 |
| Antiproteinase | 5 | 6 | 5 | 5 | 4 | 6 | 6 | 5 | 8 | 7 | 4 | 7 | 7 | 16 |
| Hepcidin | 5 | 3 | 3 | 3 | 6 | 5 | 13 | 7 | 4 | 2 | 6 | 2 | 14 | 2 |
| Lysozyme | 5 | 5 | 4 | 5 | 4 | 6 | 4 | 6 | 6 | 11 | 6 | 4 | 5 | 9 |
| PLA2 | 5 | 5 | 5 | 7 | 4 | 5 | 5 | 6 | 5 | 4 | 3 | 4 | 4 | 4 |
| Synuclein | 4 | 2 | 3 | 4 | 4 | 4 | 4 | 4 | 4 | 3 | 4 | 4 | 4 | 4 |
| GAPDH | 3 | 2 | 3 | 3 | 3 | 3 | 3 | 3 | 3 | 3 | 2 | 2 | 3 | 2 |
| Saposin | 3 | 2 | 2 | 2 | 3 | 3 | 3 | 2 | 3 | 4 | 3 | 2 | 2 | 3 |
| Amyloid | 2 | 2 | 1 | 2 | 3 | 3 | 2 | 1 | 2 | 1 | 0 | 1 | 0 | 3 |
| Ap-s | 2 | 5 | 2 | 3 | 2 | 3 | 2 | 3 | 3 | 3 | 2 | 0 | 1 | 0 |
| Defensin | 2 | 2 | 3 | 3 | 3 | 3 | 3 | 2 | 3 | 5 | 4 | 3 | 7 | 6 |
| LEAP-2 | 2 | 2 | 2 | 2 | 2 | 2 | 2 | 2 | 2 | 2 | 2 | 2 | 2 | 3 |
| NK-lysin | 2 | 1 | 4 | 2 | 2 | 1 | 1 | 4 | 0 | 0 | 1 | 2 | 4 | 10 |
| Peptide_3910 | 2 | 2 | 2 | 2 | 2 | 2 | 2 | 3 | 2 | 2 | 2 | 1 | 2 | 1 |
| S100A | 2 | 0 | 2 | 1 | 2 | 2 | 0 | 2 | 0 | 2 | 2 | 0 | 3 | 0 |
| Amylin-BP | 1 | 1 | 1 | 1 | 1 | 1 | 1 | 1 | 1 | 1 | 1 | 1 | 1 | 1 |
| CcAMP | 1 | 1 | 1 | 1 | 1 | 1 | 1 | 1 | 1 | 1 | 1 | 1 | 1 | 1 |
| cOT2 | 1 | 1 | 1 | 1 | 1 | 4 | 2 | 2 | 2 | 1 | 1 | 0 | 0 | 0 |
| Ixodidin | 1 | 1 | 1 | 2 | 2 | 0 | 2 | 2 | 1 | 1 | 0 | 1 | 1 | 2 |
| pCM19 | 1 | 1 | 1 | 1 | 1 | 1 | 1 | 1 | 1 | 0 | 0 | 1 | 1 | 1 |
| Piscidin | 1 | 0 | 0 | 0 | 0 | 1 | 0 | 0 | 2 | 0 | 0 | 0 | 2 | 0 |
| RNase | 1 | 0 | 2 | 1 | 1 | 1 | 2 | 1 | 1 | 9 | 1 | 4 | 1 | 4 |
| sOT2 | 1 | 2 | 2 | 2 | 2 | 2 | 1 | 1 | 1 | 1 | 2 | 3 | 3 | 2 |
| Thymosin | 1 | 2 | 2 | 1 | 3 | 3 | 2 | 1 | 2 | 1 | 0 | 5 | 2 | 4 |
| Waprin | 1 | 2 | 2 | 1 | 2 | 1 | 2 | 2 | 0 | 0 | 3 | 1 | 2 | 2 |
| SPINK9-v1 | 0 | 3 | 2 | 3 | 4 | 4 | 4 | 4 | 3 | 3 | 2 | 6 | 3 | 8 |
| Skin-PYY | 0 | 1 | 1 | 1 | 1 | 1 | 1 | 1 | 1 | 1 | 2 | 1 | 1 | 2 |
| YR26 | 0 | 1 | 0 | 0 | 0 | 0 | 0 | 0 | 0 | 0 | 0 | 0 | 0 | 1 |
| Interleukin 26 | 0 | 1 | 0 | 0 | 0 | 0 | 1 | 1 | 0 | 0 | 0 | 0 | 0 | 0 |
| Thrombocidin-1 | 0 | 0 | 1 | 1 | 1 | 1 | 1 | 1 | 1 | 0 | 0 | 1 | 1 | 0 |
| sb-Moronecidin | 0 | 0 | 1 | 0 | 0 | 0 | 0 | 0 | 0 | 0 | 0 | 0 | 0 | 0 |
| Scygonadin2 | 0 | 0 | 0 | 0 | 1 | 1 | 0 | 0 | 0 | 0 | 0 | 0 | 0 | 0 |
| Mytichitin-CB | 0 | 0 | 0 | 0 | 0 | 1 | 0 | 0 | 0 | 3 | 0 | 0 | 0 | 0 |
| Sushi peptide 1 | 0 | 0 | 0 | 0 | 0 | 0 | 1 | 0 | 0 | 0 | 1 | 1 | 0 | 1 |
| Misgurin | 0 | 0 | 0 | 0 | 0 | 0 | 0 | 0 | 0 | 1 | 0 | 0 | 0 | 0 |
| Sonorensin | 0 | 0 | 0 | 0 | 0 | 0 | 0 | 0 | 1 | 0 | 4 | 0 | 0 | 0 |
| Fc-SWD | 0 | 0 | 0 | 0 | 0 | 0 | 0 | 0 | 0 | 0 | 0 | 1 | 0 | 0 |
| Kaliocin-1 | 0 | 0 | 0 | 0 | 0 | 0 | 0 | 0 | 0 | 0 | 0 | 0 | 1 | 1 |
| Total | 341 | 306 | 316 | 371 | 402 | 450 | 460 | 475 | 393 | 401 | 412 | 611 | 722 | 629 |
| AMP ID | Gene Name | Gene Description | dN/dS | FDR | p-Value |
|---|---|---|---|---|---|
| TCP.13 | hpn | Hepsin | 1.00 | 2.00 × 109 | 8.79 × 109 |
| TCP.23 | tmprss6 | Transmembrane protease serine 6 | 221.989 | 0.00 | 0.00 |
| Histone H2A.7 | macroh2a2 | Core histone macro-H2A.2 | 736.32 | 4.69 × 103 | 0.001354 |
| cgUbiquitin.13 | ubtd1 | Ubiquitin domain containing 1 | 284.27 | 0.00 | 0.00 |
| Ap-s.2 | flnc | Filamin-C-like | 165.81 | 0.00 | 0.00 |
Disclaimer/Publisher’s Note: The statements, opinions and data contained in all publications are solely those of the individual author(s) and contributor(s) and not of MDPI and/or the editor(s). MDPI and/or the editor(s) disclaim responsibility for any injury to people or property resulting from any ideas, methods, instructions or products referred to in the content. |
© 2023 by the authors. Licensee MDPI, Basel, Switzerland. This article is an open access article distributed under the terms and conditions of the Creative Commons Attribution (CC BY) license (https://creativecommons.org/licenses/by/4.0/).
Share and Cite
Liang, Y.; Pan, J.-M.; Zhu, K.-C.; Xian, L.; Guo, H.-Y.; Liu, B.-S.; Zhang, N.; Yang, J.-W.; Zhang, D.-C. Genome-Wide Identification of Trachinotus ovatus Antimicrobial Peptides and Their Immune Response against Two Pathogen Challenges. Mar. Drugs 2023, 21, 505. https://doi.org/10.3390/md21100505
Liang Y, Pan J-M, Zhu K-C, Xian L, Guo H-Y, Liu B-S, Zhang N, Yang J-W, Zhang D-C. Genome-Wide Identification of Trachinotus ovatus Antimicrobial Peptides and Their Immune Response against Two Pathogen Challenges. Marine Drugs. 2023; 21(10):505. https://doi.org/10.3390/md21100505
Chicago/Turabian StyleLiang, Yu, Jin-Min Pan, Ke-Cheng Zhu, Lin Xian, Hua-Yang Guo, Bao-Suo Liu, Nan Zhang, Jing-Wen Yang, and Dian-Chang Zhang. 2023. "Genome-Wide Identification of Trachinotus ovatus Antimicrobial Peptides and Their Immune Response against Two Pathogen Challenges" Marine Drugs 21, no. 10: 505. https://doi.org/10.3390/md21100505
APA StyleLiang, Y., Pan, J.-M., Zhu, K.-C., Xian, L., Guo, H.-Y., Liu, B.-S., Zhang, N., Yang, J.-W., & Zhang, D.-C. (2023). Genome-Wide Identification of Trachinotus ovatus Antimicrobial Peptides and Their Immune Response against Two Pathogen Challenges. Marine Drugs, 21(10), 505. https://doi.org/10.3390/md21100505

