Ethyl Acetate Extract of Marine Algae, Halymenia durvillei, Provides Photoprotection against UV-Exposure in L929 and HaCaT Cells
Abstract
1. Introduction
2. Results
2.1. Gas Chromatography-Mass Spectrometry (GC-MS) of HDEA
2.2. HDEA Increases Cell Viability in UV-Induced L929 and HaCaT Cells
2.3. HDEA Attenuate Intracellular ROS Level in UV-Induced Cells
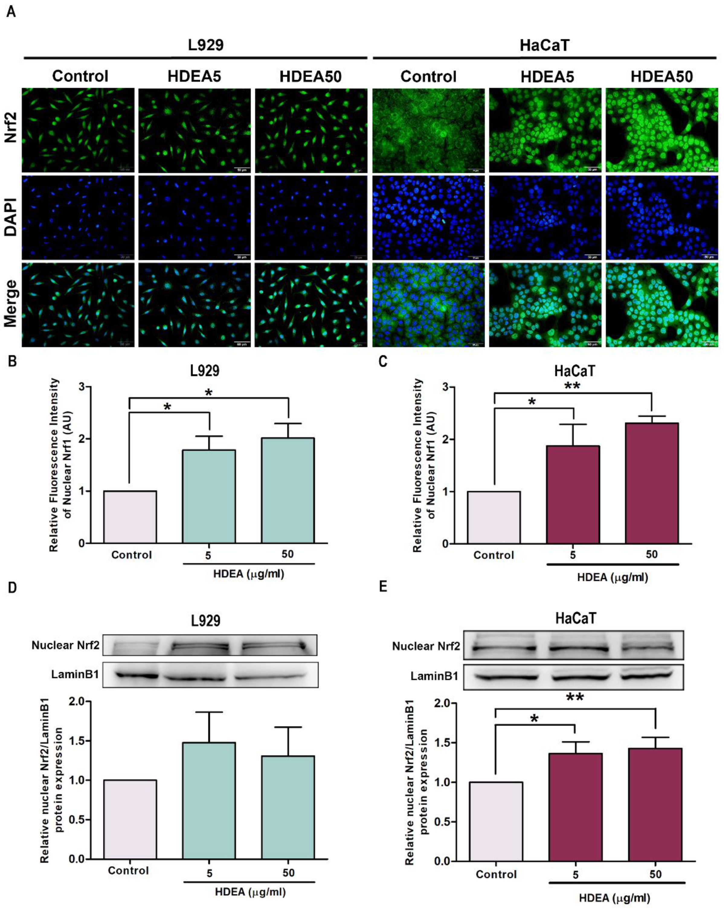
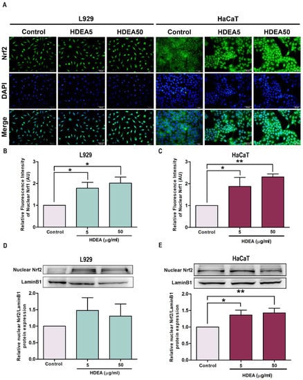
2.4. HDEA Promotes Nrf2 Nuclear Translocation
2.5. HDEA Upregulates mRNA Levels of Nrf2-Targeted Genes Encoding Antioxidant Enzymes in UV-Irradiated Skin Cells
2.6. HDEA Attenuates UV-Induced MMP1 and MMP3 Expressions in L929 and HaCaT Cells
2.7. HDEA Improves Collagen Synthesis in UV-Irradiated L929 and HaCaT Cells
3. Discussion
4. Materials and Methods
4.1. Materials
4.2. H. durvillei Extraction and Analysis
4.3. Gas Chromatography-Mass Spectrometry (GC-MS) Analysis
4.4. Cell Culture
4.5. UV Irradiation
4.6. Cell Cytotoxicity and Viability Assay
4.7. Determination Intracellular Reactive Oxygen (ROS) Level
4.8. Immunofluorescent Staining
4.9. Gene Expression Analysis by Quantitative RT-PCR
4.10. Western Blot Analysis
4.11. Statistical Analysis
5. Conclusions
Author Contributions
Funding
Institutional Review Board Statement
Data Availability Statement
Conflicts of Interest
References
- Battie, C.; Jitsukawa, S.; Bernerd, F.; Del Bino, S.; Marionnet, C.; Verschoore, M. New insights in photoaging, UVA induced damage and skin types. Exp. Dermatol. 2014, 23, 7–12. [Google Scholar] [CrossRef] [PubMed]
- de la Coba, F.; Aguilera, J.; Korbee, N.; de Gálvez, M.V.; Herrera-Ceballos, E.; Álvarez-Gómez, F.; Figueroa, F.L. UVA and UVB photoprotective capabilities of topical formulations containing mycosporine-like amino acids (MAAs) through different biological effective protection factors (BEPFs). Mar. Drugs 2019, 17, 55. [Google Scholar] [CrossRef] [PubMed]
- Jenkins, G. Molecular mechanisms of skin ageing. Mech. Ageing Dev. 2002, 123, 801–810. [Google Scholar] [CrossRef]
- Quan, T.; He, T.; Kang, S.; Voorhees, J.J.; Fisher, G.J. Solar ultraviolet irradiation reduces collagen in photoaged human skin by blocking transforming growth factor-β type II receptor/Smad signaling. Am. J. Pathol. 2004, 165, 741–751. [Google Scholar] [CrossRef]
- Poon, F.; Kang, S.; Chien, A.L. Mechanisms and treatments of photoaging. Photodermatol. Photoimmunol. Photomed. 2015, 31, 65–74. [Google Scholar] [CrossRef]
- Thielitz, A.; Abdel-Naser, M.B.; Fluhr, J.W.; Zouboulis, C.C.; Gollnick, H. Topical retinoids in acne-an evidence-based overview. J. Dtsch. Dermatol. Ges. 2008, 6, 1023–1031. [Google Scholar] [CrossRef]
- Wang, X.J.; Hayes, J.D.; Henderson, C.J.; Wolf, C.R. Identification of retinoic acid as an inhibitor of transcription factor Nrf2 through activation of retinoic acid receptor alpha. Proc. Natl. Acad. Sci. USA 2007, 104, 19589–19594. [Google Scholar] [CrossRef] [PubMed]
- Kim, K.C.; Hyun, Y.J.; Madduma Hewage, S.R.K.; Piao, M.J.; Kang, K.A.; Kang, H.K.; Koh, Y.S.; Ahn, M.J.; Hyun, J.W. 3-Bromo-4, 5-dihydroxybenzaldehyde enhances the level of reduced glutathione via the Nrf2-mediated pathway in human keratinocytes. Mar. Drugs 2017, 15, 291. [Google Scholar] [CrossRef] [PubMed]
- Park, C.; Hong, S.H.; Shin, S.S.; Lee, D.-S.; Han, M.H.; Cha, H.-J.; Kim, S.; Kim, H.-S.; Kim, G.-Y.; Park, E.K. Activation of the Nrf2/HO-1 signaling pathway contributes to the protective effects of sargassum serratifolium extract against oxidative stress-induced DNA damage and apoptosis in SW1353 human chondrocytes. Int. J. Environ. Res. Public Health 2018, 15, 1173. [Google Scholar] [CrossRef]
- Wang, R.; Paul, V.J.; Luesch, H. Seaweed extracts and unsaturated fatty acid constituents from the green alga Ulva lactuca as activators of the cytoprotective Nrf2–ARE pathway. Free Radic. Biol. Med. 2013, 57, 141–153. [Google Scholar] [CrossRef]
- Hirota, A.; Kawachi, Y.; Yamamoto, M.; Koga, T.; Hamada, K.; Otsuka, F. Acceleration of UVB-induced photoageing in nrf2 gene-deficient mice. Exp. Dermatol. 2011, 20, 664–668. [Google Scholar] [CrossRef]
- Kawachi, Y.; Xu, X.; Taguchi, S.; Sakurai, H.; Nakamura, Y.; Ishii, Y.; Fujisawa, Y.; Furuta, J.; Takahashi, T.; Itoh, K. Attenuation of UVB-induced sunburn reaction and oxidative DNA damage with no alterations in UVB-induced skin carcinogenesis in Nrf2 gene-deficient mice. J. Investig. Dermatol. 2008, 128, 1773–1779. [Google Scholar] [CrossRef]
- Tian, F.; Zhang, F.; Lai, X.; Wang, L.; Yang, L.; Wang, X.; Singh, G.; Zhong, J.L.L. Nrf2-mediated protection against UVA radiation in human skin keratinocytes. Biosci. Trends 2011, 5, 23–29. [Google Scholar] [CrossRef] [PubMed]
- Chaiprasongsuk, A.; Lohakul, J.; Soontrapa, K.; Sampattavanich, S.; Akarasereenont, P.; Panich, U. Activation of Nrf2 reduces UVA-mediated MMP-1 upregulation via MAPK/AP-1 signaling cascades: The photoprotective effects of sulforaphane and hispidulin. J. Pharmacol. Exp. Ther. 2017, 360, 388–398. [Google Scholar] [CrossRef] [PubMed]
- Plaza, M.; Cifuentes, A.; Ibáñez, E. In the search of new functional food ingredients from algae. Trends Food Sci. Technol. 2008, 19, 31–39. [Google Scholar] [CrossRef]
- Paliwal, C.; Nesamma, A.A.; Jutur, P.P. Industrial scope with high-value biomolecules from microalgae. In Sustainable Downstream Processing of Microalgae for Industrial Application; CRC Press: Boca Raton, FL, USA, 2019; pp. 83–98. [Google Scholar]
- Piao, M.J.; Kang, K.A.; Ryu, Y.S.; Shilnikova, K.; Park, J.E.; Hyun, Y.J.; Zhen, A.X.; Kang, H.K.; Koh, Y.S.; Ahn, M.J. The red algae compound 3-bromo-4, 5-dihydroxybenzaldehyde protects human keratinocytes on oxidative stress-related molecules and pathways activated by UVB irradiation. Mar. Drugs 2017, 15, 268. [Google Scholar] [CrossRef]
- Ahn, J.H.; Kim, D.W.; Park, C.W.; Kim, B.; Sim, H.; Kim, H.S.; Lee, T.-K.; Lee, J.-C.; Yang, G.E.; Her, Y. Laminarin attenuates ultraviolet-induced skin damage by reducing superoxide anion levels and increasing endogenous antioxidants in the dorsal skin of mice. Mar. Drugs 2020, 18, 345. [Google Scholar] [CrossRef]
- Chen, B.; Chen, H.; Qu, H.; Qiao, K.; Xu, M.; Wu, J.; Su, Y.; Shi, Y.; Liu, Z.; Wang, Q. Photoprotective effects of Sargassum thunbergii on ultraviolet B-induced mouse L929 fibroblasts and zebrafish. BMC Complement. Med. Ther. 2022, 22, 144. [Google Scholar] [CrossRef]
- Jayasinghe, A.M.K.; Kirindage, K.G.I.S.; Fernando, I.P.S.; Han, E.J.; Oh, G.-W.; Jung, W.-K.; Ahn, G. Fucoidan Isolated from Sargassum confusum Suppresses Inflammatory Responses and Oxidative Stress in TNF-α/IFN-γ-Stimulated HaCaT Keratinocytes by Activating Nrf2/HO-1 Signaling Pathway. Mar. Drugs 2022, 20, 117. [Google Scholar] [CrossRef] [PubMed]
- Bhayani, K.; Paliwal, C.; Ghosh, T.; Mishra, S. Nutra-cosmeceutical potential of pigments from microalgae. In Sunscreens: Source, Formulations, Efficacy and Recommendations; Nova Science Publishers: New York, NY, USA, 2018; pp. 29–52. [Google Scholar]
- Li, Q.; Bai, D.; Qin, L.; Shao, M.; Liu, X.; Zhang, S.; Yan, C.; Yu, G.; Hao, J. Protective effect of L-hexaguluroic acid hexasodium salt on UVA-induced photo-aging in HaCaT cells. Int. J. Mol. Sci. 2020, 21, 1201. [Google Scholar] [CrossRef]
- Ryu, J.; Kwon, M.-J.; Nam, T.-J. Nrf2 and NF-κB signaling pathways contribute to porphyra-334-mediated inhibition of UVA-induced inflammation in skin fibroblasts. Mar. Drugs 2015, 13, 4721–4732. [Google Scholar] [CrossRef] [PubMed]
- Carpenter, K.E.; Niem, V.H. The Living Marine Resources of the Western Central Pacific: 1. Seaweeds, Corals, Bivalves and Gastropods; Food and Agriculture Organization of the United Nations: Rome, Italy, 1998. [Google Scholar]
- Filaire, E.; Vialleix, C.; Cadoret, J.-P.; Guénard, S.; Muller, C.; Dreux-Zigha, A.; Berthon, J.-Y. Characterization of reactive and sensitive skin microbiota: Effect of Halymenia durvillei (HD) extract treatment. Cosmetics 2019, 6, 69. [Google Scholar] [CrossRef]
- Arguelles, E. Bioactive Properties of Halymenia durvillei Bory 1828 for Pharmaceutical Application: Antioxidant, Antidiabetic, Antiwrinkling and Skin-Whitening Activities. Yuzuncu Yıl Univ. J. Agric. Sci. 2022, 32, 57–68. [Google Scholar] [CrossRef]
- Manohong, P.; Sornkaew, N.; Meemon, K.; Chumphoochai, K.; Sobhon, P.; Tamtin, M.; Sichaem, J.; Mingvanish, W.; Srisuwannaket, C.; Mingvanish, W. Isolation of 3-(Hydroxyacetyl) indole and Indole-3-carboxylic acid from Red Alga Halymenia durvillei: Their anti-lung cancer cell and in vivo anti-aging activity. Asian J. Chem. 2021, 33, 775–780. [Google Scholar] [CrossRef]
- Api, A.; Belsito, D.; Botelho, D.; Bruze, M.; Burton, G., Jr.; Cancellieri, M.; Chon, H.; Dagli, M.; Date, M.; Dekant, W. RIFM fragrance ingredient safety assessment, ethyl acetate, CAS Registry Number 141-78-6. Food Chem. Toxicol. Int. J. Publ. Br. Ind. Biol. Res. Assoc. 2022, 167, 113363. [Google Scholar] [CrossRef]
- Muzaffer, U.; Paul, V.; Rajendra Prasad, N. Molecular docking of selected phytoconstituents with signaling molecules of Ultraviolet-B induced oxidative damage. Silico Pharmacol. 2017, 5, 17. [Google Scholar] [CrossRef]
- Muzaffer, U.; Paul, V.; Agilan, B.; Prasad, N.R. Protective effect of Juglans regia L., against ultraviolet-B induced photoaging in human epidermal keratinocytes. Biomed. Pharmacother. 2019, 111, 724–732. [Google Scholar] [CrossRef]
- Li, L.; Tsao, R.; Yang, R.; Kramer, J.K.; Hernandez, M. Fatty acid profiles, tocopherol contents, and antioxidant activities of heartnut (Juglans ailanthifolia Var. cordiformis) and Persian walnut (Juglans regia L.). J. Agric. Food Chem. 2007, 55, 1164–1169. [Google Scholar] [CrossRef]
- Govindan, S.; Amirthalingam, M.; Duraisamy, K.; Govindhan, T.; Sundararaj, N.; Palanisamy, S. Phytochemicals-induced hormesis protects Caenorhabditis elegans against α-synuclein protein aggregation and stress through modulating HSF-1 and SKN-1/Nrf2 signaling pathways. Biomed. Pharmacother. 2018, 102, 812–822. [Google Scholar] [CrossRef]
- De la Coba, F.; Aguilera, J.; De Galvez, M.; Alvarez, M.; Gallego, E.; Figueroa, F.; Herrera, E. Prevention of the ultraviolet effects on clinical and histopathological changes, as well as the heat shock protein-70 expression in mouse skin by topical application of algal UV-absorbing compounds. J. Dermatol. Sci. 2009, 55, 161–169. [Google Scholar] [CrossRef]
- Wada, N.; Sakamoto, T.; Matsugo, S. Multiple roles of photosynthetic and sunscreen pigments in cyanobacteria focusing on the oxidative stress. Metabolites 2013, 3, 463–483. [Google Scholar] [CrossRef] [PubMed]
- Vega, J.; Schneider, G.; Moreira, B.R.; Herrera, C.; Bonomi-Barufi, J.; Figueroa, F.L. Mycosporine-like amino acids from red macroalgae: UV-photoprotectors with potential cosmeceutical applications. Appl. Sci. 2021, 11, 5112. [Google Scholar] [CrossRef]
- Sun, Y.; Zhang, N.; Zhou, J.; Dong, S.; Zhang, X.; Guo, L.; Guo, G. Distribution, contents, and types of mycosporine-like amino acids (MAAs) in marine macroalgae and a database for MAAs based on these characteristics. Mar. Drugs 2020, 18, 43. [Google Scholar] [CrossRef]
- Svobodova, A.; Walterova, D.; Vostalova, J. Ultraviolet light induced alteration to the skin. Biomed. Pap.-Palacky Univ. Olomouc 2006, 150, 25. [Google Scholar] [CrossRef]
- Han, E.J.; Kim, S.-Y.; Han, H.-J.; Kim, H.-S.; Kim, K.-N.; Fernando, I.P.S.; Madusanka, D.M.D.; Dias, M.K.H.M.; Cheong, S.H.; Park, S.R. UVB protective effects of Sargassum horneri through the regulation of Nrf2 mediated antioxidant mechanism. Sci. Rep. 2021, 11, 9963. [Google Scholar] [CrossRef] [PubMed]
- Chang, W.-S.; Lin, E.-Y.; Hsu, S.-W.; Hu, P.-S.; Chuang, C.-L.; Liao, C.-H.; Fu, C.-K.; Su, C.-H.; Gong, C.-L.; Hsiao, C.-L. Baicalin scavenged reactive oxygen species and protected human keratinocytes against UVB-induced cytotoxicity. In Vivo 2016, 30, 605–610. [Google Scholar] [PubMed]
- Xiao, Z.; Yang, S.; Liu, Y.; Zhou, C.; Hong, P.; Sun, S.; Qian, Z.-J. A novel glyceroglycolipid from brown algae Ishige okamurae improve photoaging and counteract inflammation in UVB-induced HaCaT cells. Chem.-Biol. Interact. 2022, 351, 109737. [Google Scholar] [CrossRef]
- Suzuki, T.; Motohashi, H.; Yamamoto, M. Toward clinical application of the Keap1–Nrf2 pathway. Trends Pharmacol. Sci. 2013, 34, 340–346. [Google Scholar] [CrossRef]
- Chun, K.-S.; Raut, P.K.; Kim, D.-H.; Surh, Y.-J. Role of chemopreventive phytochemicals in NRF2-mediated redox homeostasis in humans. Free Radic. Biol. Med. 2021, 172, 699–715. [Google Scholar] [CrossRef]
- Lee, N.K. Preservation effects of geniposidic acid on human keratinocytes (HaCaT) against UVB. Biomed. Dermatol. 2018, 2, 5. [Google Scholar] [CrossRef]
- Li, X.Q.; Cai, L.M.; Liu, J.; Ma, Y.L.; Kong, Y.H.; Li, H.; Jiang, M. Liquiritin suppresses UVB-induced skin injury through prevention of inflammation, oxidative stress and apoptosis through the TLR4/MyD88/NF-κB and MAPK/caspase signaling pathways. Int. J. Mol. Med. 2018, 42, 1445–1459. [Google Scholar] [CrossRef] [PubMed]
- Yuan, L.; Duan, X.; Zhang, R.; Zhang, Y.; Qu, M. Aloe polysaccharide protects skin cells from UVB irradiation through Keap1/Nrf2/ARE signal pathway. J. Dermatol. Treat. 2020, 31, 300–308. [Google Scholar] [CrossRef] [PubMed]
- Hseu, Y.-C.; Chou, C.-W.; Kumar, K.S.; Fu, K.-T.; Wang, H.-M.; Hsu, L.-S.; Kuo, Y.-H.; Wu, C.-R.; Chen, S.-C.; Yang, H.-L. Ellagic acid protects human keratinocyte (HaCaT) cells against UVA-induced oxidative stress and apoptosis through the upregulation of the HO-1 and Nrf-2 antioxidant genes. Food Chem. Toxicol. 2012, 50, 1245–1255. [Google Scholar] [CrossRef] [PubMed]
- Rezvani, H.R.; Mazurier, F.; Cario-André, M.; Pain, C.; Ged, C.; Taïeb, A.; de Verneuil, H. Protective effects of catalase overexpression on UVB-induced apoptosis in normal human keratinocytes. J. Biol. Chem. 2006, 281, 17999–18007. [Google Scholar] [CrossRef]
- Fisher, G.J.; Datta, S.; Wang, Z.; Li, X.-Y.; Quan, T.; Chung, J.H.; Kang, S.; Voorhees, J.J. c-Jun–dependent inhibition of cutaneous procollagen transcription following ultraviolet irradiation is reversed by all-trans retinoic acid. J. Clin. Investig. 2000, 106, 663–670. [Google Scholar] [CrossRef]
- Peng, W.; Yan, J.; Wan, Y.; Wang, B.; Tao, J.; Yang, G.; Pan, H.; Wang, J. Matrix metalloproteinases: A review of their structure and role in systemic sclerosis. J. Clin. Immunol. 2012, 32, 1409–1414. [Google Scholar] [CrossRef]
- Song, J.H.; Piao, M.J.; Han, X.; Kang, K.A.; Kang, H.K.; Yoon, W.J.; Ko, M.H.; Lee, N.H.; Lee, M.Y.; Chae, S. Anti-wrinkle effects of Sargassum muticum ethyl acetate fraction on ultraviolet B-irradiated hairless mouse skin and mechanistic evaluation in the human HaCaT keratinocyte cell line. Mol. Med. Rep. 2016, 14, 2937–2944. [Google Scholar] [CrossRef][Green Version]
- Wang, L.; Je, J.-G.; Yang, H.-W.; Jeon, Y.-J.; Lee, S. Dieckol, an algae-derived phenolic compound, suppresses UVB-induced skin damage in human dermal fibroblasts and its underlying mechanisms. Antioxidants 2021, 10, 352. [Google Scholar] [CrossRef]
- Ryu, J.; Park, S.-J.; Kim, I.-H.; Choi, Y.H.; Nam, T.-J. Protective effect of porphyra-334 on UVA-induced photoaging in human skin fibroblasts. Int. J. Mol. Med. 2014, 34, 796–803. [Google Scholar] [CrossRef]
- Ryu, B.; Qian, Z.-J.; Kim, M.-M.; Nam, K.W.; Kim, S.-K. Anti-photoaging activity and inhibition of matrix metalloproteinase (MMP) by marine red alga, Corallina pilulifera methanol extract. Radiat. Phys. Chem. 2009, 78, 98–105. [Google Scholar] [CrossRef]
- Holley, S.L.; Fryer, A.A.; Haycock, J.W.; Grubb, S.E.; Strange, R.C.; Hoban, P.R. Differential effects of glutathione S-transferase pi (GSTP1) haplotypes on cell proliferation and apoptosis. Carcinogenesis 2007, 28, 2268–2273. [Google Scholar] [CrossRef] [PubMed]
- Guiry, M. AlgaeBase. World-Wide Electronic Publication, National University of Ireland, Galway (Taxonomic Information Republished from AlgaeBase with Permission of MD Guiry). 2019. Available online: http://www.algaebase.org (accessed on 8 November 2022).
- Sangpairoj, K.; Settacomkul, R.; Siangcham, T.; Meemon, K.; Niamnont, N.; Sornkaew, N.; Tamtin, M.; Sobhon, P.; Vivithanaporn, P. Hexadecanoic acid-enriched extract of Halymenia durvillei induces apoptotic and autophagic death of human triple-negative breast cancer cells by upregulating ER stress. Asian Pac. J. Trop. Biomed. 2022, 12, 132. [Google Scholar]
- Pozzolini, M.; Millo, E.; Oliveri, C.; Mirata, S.; Salis, A.; Damonte, G.; Arkel, M.; Scarfì, S. Elicited ROS scavenging activity, photoprotective, and wound-healing properties of collagen-derived peptides from the marine sponge Chondrosia reniformis. Mar. Drugs 2018, 16, 465. [Google Scholar] [CrossRef]
- Han, S.H.; Ballinger, E.; Choung, S.-Y.; Kwon, J.Y. Anti-Photoaging Effect of Hydrolysates from Pacific Whiting Skin via MAPK/AP-1, NF-κB, TGF-β/Smad, and Nrf-2/HO-1 Signaling Pathway in UVB-Induced Human Dermal Fibroblasts. Mar. Drugs 2022, 20, 308. [Google Scholar] [CrossRef] [PubMed]
- Daré, R.G.; Oliveira, M.M.; Truiti, M.C.; Nakamura, C.V.; Ximenes, V.F.; Lautenschlager, S.O. Abilities of protocatechuic acid and its alkyl esters, ethyl and heptyl protocatechuates, to counteract UVB-induced oxidative injuries and photoaging in fibroblasts L929 cell line. J. Photochem. Photobiol. B Biol. 2020, 203, 111771. [Google Scholar] [CrossRef] [PubMed]
- Kumar, R.R.; Narasimhan, M.; Shanmugam, G.; Hong, J.; Devarajan, A.; Palaniappan, S.; Zhang, J.; Halade, G.V.; Darley-Usmar, V.M.; Hoidal, J.R. Abrogation of Nrf2 impairs antioxidant signaling and promotes atrial hypertrophy in response to high-intensity exercise stress. J. Transl. Med. 2016, 14, 86. [Google Scholar] [CrossRef] [PubMed]
- Huang, C.-Y.; Chuang, C.-Y.; Shu, W.-Y.; Chang, C.-W.; Chen, C.-R.; Fan, T.-C.; Hsu, I.C. Distinct epidermal keratinocytes respond to extremely low-frequency electromagnetic fields differently. PLoS ONE 2014, 9, e113424. [Google Scholar] [CrossRef]
- Chen, M.; Xi, Y.; Chen, K.; Xiao, P.; Li, S.; Sun, X.; Han, Z. Upregulation Sestrin2 protects against hydrogen peroxide-induced oxidative damage bovine mammary epithelial cells via a Keap1-Nrf2/ARE pathway. J. Cell. Physiol. 2021, 236, 392–404. [Google Scholar] [CrossRef]







| Compounds | RT (mins) | MW | Molecular Formula | Peak Area | % Peak Area | |
|---|---|---|---|---|---|---|
| 1 | Hexadecanal | 28.396 | 240.245 | C16H32O | 50617986 | 2.45 |
| 2 | 2-Undecanone | 31.155 | 198.198 | C13H26O | 1.56 × 10+8 | 7.54 |
| 3 | 3-Cyclohexylpropionic Acid, 2,2,2 trifluoroethyl ester | 32.615 | 238.118 | C11H17F3O2 | 61606063 | 2.98 |
| 4 | Palmitoleic acid | 33.100 | 254.225 | C16H30O2 | 77599531 | 3.75 |
| 5 | (Z)-7-Hexadecene | 33.237 | 224.25 | C16H32 | 45720994 | 2.21 |
| 6 | n-Hexadecanoic acid | 33.637 | 256.24 | C16H32O2 | 7.05 × 10+8 | 34.09 |
| 7 | Shikimic acid | 35.582 | 174.053 | C7H10O5 | 45091910 | 2.18 |
| 8 | 1-Nonadecene | 36.363 | 266.297 | C19H38 | 4803209 | 2.32 |
| 9 | 2-butyl-5-hexyloctahydro-1H-Indene | 36.938 | 264.282 | C19H36 | 3.44 × 10+8 | 16.63 |
| 10 | Octadecanoic acid | 37.211 | 284.272 | C18H36O2 | 95163245 | 4.6 |
| Genes | Forward | Reverse |
|---|---|---|
| CAT | 5′-CTTCGACCCAAGCAACATGC-3′ | 5′-GCGGTGAGTGTCAGGATAGG-3′ |
| SOD1 | 5′-GATGACTTGGGCAAAGGTGG-3′ | 5′-TACACCACAAGCCAAACGACT-3′ |
| GSTP1 | 5′-AAGTTCCAGGACGGAGACCT-3′ | 5′-ACATAGTCATCCTTGCCCGC-3′ |
| HMOX1 | 5′-AGGGAATTCTCTTGGCTGGC-3′ | 5′-GACAGCTGCCACATTAGGGT-3′ |
| GADPH | 5′-GACAGTCAGCCGCATCTTCT-3′ | 5′-GCGCCCAATACGACCAAATC-3′ |
| Cat | 5′-TTGCCGTTCGATTCTCCACA-3′ | 5′-ATTTCACTGCAAACCCCCGA-3′ |
| Sod1 | 5′-ATCCACTTCGAGCAGAAGGC-3′ | 5′-CTGATGGACGTGGAACCCAT-3′ |
| Gstp1 | 5′-CGCGGCAAATATGTCACCCTC-3′ | 5′-CAGCAGGTCCAGCAAGTTGT-3′ |
| Hmox1 | 5′-GGAAATCATCCCTTGCACGC-3′ | 5′-CTAGCAGGCCTCTGACGAAG-3′ |
| Gadph | 5′-CCCAGCTTAGGTTCATCAGGT-3′ | 5′-GGTCATGAGCCCTTCCACAA-3′ |
Publisher’s Note: MDPI stays neutral with regard to jurisdictional claims in published maps and institutional affiliations. |
© 2022 by the authors. Licensee MDPI, Basel, Switzerland. This article is an open access article distributed under the terms and conditions of the Creative Commons Attribution (CC BY) license (https://creativecommons.org/licenses/by/4.0/).
Share and Cite
Kraokaew, P.; Manohong, P.; Prasertsuksri, P.; Jattujan, P.; Niamnont, N.; Tamtin, M.; Sobhon, P.; Meemon, K. Ethyl Acetate Extract of Marine Algae, Halymenia durvillei, Provides Photoprotection against UV-Exposure in L929 and HaCaT Cells. Mar. Drugs 2022, 20, 707. https://doi.org/10.3390/md20110707
Kraokaew P, Manohong P, Prasertsuksri P, Jattujan P, Niamnont N, Tamtin M, Sobhon P, Meemon K. Ethyl Acetate Extract of Marine Algae, Halymenia durvillei, Provides Photoprotection against UV-Exposure in L929 and HaCaT Cells. Marine Drugs. 2022; 20(11):707. https://doi.org/10.3390/md20110707
Chicago/Turabian StyleKraokaew, Pichnaree, Preeyanuch Manohong, Prachayaporn Prasertsuksri, Prapaporn Jattujan, Nakhon Niamnont, Montakan Tamtin, Prasert Sobhon, and Krai Meemon. 2022. "Ethyl Acetate Extract of Marine Algae, Halymenia durvillei, Provides Photoprotection against UV-Exposure in L929 and HaCaT Cells" Marine Drugs 20, no. 11: 707. https://doi.org/10.3390/md20110707
APA StyleKraokaew, P., Manohong, P., Prasertsuksri, P., Jattujan, P., Niamnont, N., Tamtin, M., Sobhon, P., & Meemon, K. (2022). Ethyl Acetate Extract of Marine Algae, Halymenia durvillei, Provides Photoprotection against UV-Exposure in L929 and HaCaT Cells. Marine Drugs, 20(11), 707. https://doi.org/10.3390/md20110707

